Submitted:
07 May 2024
Posted:
09 May 2024
Read the latest preprint version here
Abstract
Keywords:
1. Introduction
2. Materials and Methods
- Development of autonomous mobile robot and navigation algorithm: The four-wheeled autonomous robot is steered by four DC motors. There has a differential steering mechanism. It can be maneuvered manually or autonomously from point to point.
- Adaptation of the autonomous mobile robot and soil auger machine: The soil auger machine is a specially designed solution for the task of drilling soil; it is a modification of the autonomous mobile robot that we previously developed.
- Determination of drilling spots of planting holes on the digital map: Drilling spots of planting holes were determined using ArcGIS software to handle and merge data, carry out detailed analysis, and model and automate procedural operations.
- The designed system's software solutions: The software is designed to enable autonomous navigation of the mobile robot and operation of the auger system.
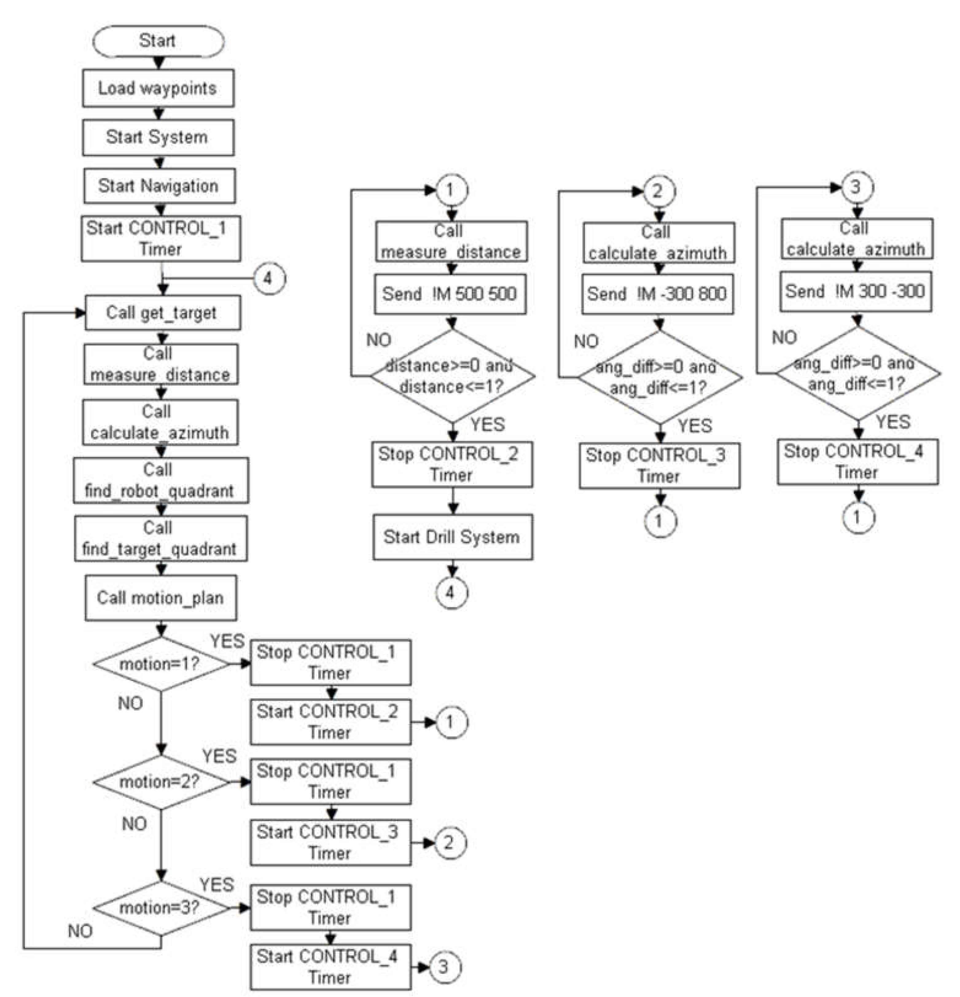
2.1. Autonomous Mobile Robot and Navigation Algorithm
2.2. Adaptation of the Autonomous Mobile Robot and Soil Auger Machine
2.3. Determination of Drilling Spots of Planting Holes on the Digital Map
2.4. Determination of Drilling Spots of Planting Holes on the Digital Map
2.5. Field Study Experiment
2.5. Data Analysis, Interpretation and Visualization
3. Results
4. Discussion
5. Conclusions
Author Contributions
Funding
Conflicts of Interest
References
- Bochtis, D.; Griepentrog, H.W.; Vougioukas, S.; Busato, P.; Berruto, R.; Zhou, K. Route planning for orchard operations. Comput. Electron. Agric. 2015, 113, 51–60. [Google Scholar] [CrossRef]
- Verbiest, R.; Ruysen, K.; Vanwalleghem, T.; Demeester, E.; Kellens, K. Automation and robotics in the cultivation of pome fruit: Where do we stand today? J. Field Rob. 2021, 38, 513–531. [Google Scholar] [CrossRef]
- Silwal, A.; Davidson, J.R.; Karkee, M.; Mo, C.; Zhang, Q.; Lewis, K. Design, integration, and field evaluation of a robotic apple harvester. J. Field Rob. 2017, 34, 1140–1159. [Google Scholar] [CrossRef]
- Onishi, Y.; Yoshida, T.; Kurita, H.; Fukao, T.; Arihara, H.; Iwai, A. An automated fruit harvesting robot by using deep learning. Robomech J. 2019, 6, 1–8. [Google Scholar] [CrossRef]
- Bac, W.C.; van Henten, E.J.; Hemming, J.; Edan, Y. Harvesting robots for high-value crops: State-of-the-art review and challenges ahead. J. Field Rob. 2014, 31, 888–911. [Google Scholar] [CrossRef]
- Xiong, Z.; Feng, Q.; Li, T.; Xie, F.; Liu, C.; Liu, L.; Guo, X.; Zhao, C. Dual-Manipulator Optimal Design for Apple Robotic Harvesting. Agronomy 2022, 12, 3128. [Google Scholar] [CrossRef]
- Chen, K.; Li, T.; Yan, T.; Xie, F.; Feng, Q.; Zhu, Q.; Zhao, C. A Soft Gripper Design for Apple Harvesting with Force Feedback and Fruit Slip Detection. Agriculture 2022, 12, 1802. [Google Scholar] [CrossRef]
- Zhang, K.; Lammers, K.; Chu, P.; Li, Z.; Lu, R. System design and control of an apple harvesting robot. Mechatronics 2021, 79, 102644. [Google Scholar] [CrossRef]
- Botterill, T.; Paulin, S.; Green, R.; Williams, S.; Lin, J. A robot system for pruning grape vines. J. Field Rob. 2017, 34, 1100–1122. [Google Scholar] [CrossRef]
- Gonzalez Nieto, L.; Wallis, A.; Clements, J.; Miranda Sazo, M.; Kahlke, C.; Kon, T.M.; Robinson, T.L. Evaluation of Computer Vision Systems and Applications to Estimate Trunk Cross-Sectional Area, Flower Cluster Number, Thinning Efficacy and Yield of Apple. Horticulturae 2023, 9, 880. [Google Scholar] [CrossRef]
- Liu, L.; Liu, Y.; He, X.; Liu, W. Precision Variable-Rate Spraying Robot by Using Single 3D LIDAR in Orchards. Agronomy 2022, 12, 2509. [Google Scholar] [CrossRef]
- Jia, L.; Wang, Y.; Ma, L.; He, Z.; Li, Z.; Cui, Y. Integrated Positioning System of Kiwifruit Orchard Mobile Robot Based on UWB/LiDAR/ODOM. Sensors 2023, 23, 7570. [Google Scholar] [CrossRef]
- Shalal, N; Low, T; McCarthy, C; Hancock, N. Orchard mapping and mobile robot localisation using on-board camera and laser scanner data fusion – Part B: Mapping and localization. Comput. Electron. Agric. 2015, 119, 267–278.
- Chi, Y.; Zhou, W.; Wang, Z.; Hu, Y.; Han, X. The Influence Paths of Agricultural Mechanization on Green Agricultural Development. Sustainability 2021, 13, 12984. [Google Scholar] [CrossRef]
- Jiang, A.; Ahamed, T. Navigation of an Autonomous Spraying Robot for Orchard Operations Using LiDAR for Tree Trunk Detection. Sensors 2023, 23, 4808. [Google Scholar] [CrossRef]
- Karunathilake, E.M.B.M.; Le, A.T.; Heo, S.; Chung, Y.S.; Mansoor, S. The Path to Smart Farming: Innovations and Opportunities in Precision Agriculture. Agriculture 2023, 13, 1593. [Google Scholar] [CrossRef]
- Auat Cheein, F.A.; Carelli, R. Agricultural robotics: unmanned robotic service units in agricultural tasks. IEEE Ind. Electron. Mag. 2013, 7, 48–58. [Google Scholar] [CrossRef]
- Li, X.; Yue, J.; Wang, S.; Luo, Y.; Su, C.; Zhou, J.; Xu, D.; Lu, H. Development of Geographic Information System Architecture Feature Analysis and Evolution Trend Research. Sustainability 2024, 16, 137. [Google Scholar] [CrossRef]
- Yadav, N.; Rakholia, S.; Yosef, R. Decision Support Systems in Forestry and Tree-Planting Practices and the Prioritization of Ecosystem Services: A Review. Land 2024, 13, 230. [Google Scholar] [CrossRef]
- Carballada, A.M.; Balsa-Barreiro, J. Geospatial Analysis and Mapping Strategies for Fine-Grained and Detailed COVID-19 Data with GIS. ISPRS Int. J. Geo-Inf. 2021, 10, 602. [Google Scholar] [CrossRef]
- Javaid, K; Qureshi, S. N.; Masoodi, L.; Sharma, P.; Fatima, N.; Saleem, I. Orchard designing in fruit crops. J. Pharmacogn. Phytochem. 2017, 6, 1081–1091. [Google Scholar]
- Haque, M.A.; Sakimin, S.Z. Planting Arrangement and Effects of Planting Density on Tropical Fruit Crops—A Review. Horticulturae 2022, 8, 485. [Google Scholar] [CrossRef]
- Murcia, H.F.; Tilaguy, S.; Ouazaa, S. Development of a Low-Cost System for 3D Orchard Mapping Integrating UGV and LiDAR. Plants 2021, 10, 2804. [Google Scholar] [CrossRef]
- Pica, A.D.; Boja, F.; Teuşdea, A.; Fora, C.; Moatar, M.; Boja, N. The usage motor drill in forestry planting. Actual Tasks on Agricultural Engineering. Proceedings of the 48th International Symposium. Croatia, 2021, 237-248.
- Sharp, I.; Yu, K. Positional accuracy measurement and error modeling for mobile tracking. IEEE Trans. Mobile Comput. 2012, 11, 1021–1032. [Google Scholar] [CrossRef]
- Lei, X.; Yuan, Q.; Xyu, T.; Qi, Y.; Zeng, J.; Huang, K.; Sun, Y.; Herbst, A.; Lyu, X. Technologies and Equipment of Mechanized Blossom Thinning in Orchards: A Review. Agronomy 2023, 13, 2753. [Google Scholar] [CrossRef]
- El-Gendy, H.; Abd El-Halim, S.; Morghany, H.; Aboukarima, A. Evaluating performance of a post hole digger. Journal of Soil Sciences and Agricultural Engineering. 2009, 34, 5783–5793. [Google Scholar] [CrossRef]
- Kaur, B.; et al. Insights into the harvesting tools and equipment’s for horticultural crops: from then to now. J. Agric. Food Res. 2023, 14, 100814. [Google Scholar] [CrossRef]













| Tree Name | Spacing between rows (m) | Spacing in rows (m) |
|---|---|---|
| Apple | 2.5 – 6 | 0.8 – 5 |
| Pear | 3.5 – 5 | 1.5 – 4.5 |
| Plum | 5 - 6 | 3.5 – 4.5 |
| Apricot | 5 – 6 | 3.5 – 5.5 |
| Peach | 4.5 – 5.5 | 3 – 4 |
| Cherry | 5 – 7 | 4 – 5.5 |
| Sour Cherry | 4 – 6 | 2 – 4.5 |
| Currant | 2.8 – 3 | 1 – 1.2 |
| Raspberry | 2.5 | 0.5 |
| Blackberry | 2.5 | 1.5 – 1.8 |
| Nut | 4 - 5 | 3 – 3.5 |
Disclaimer/Publisher’s Note: The statements, opinions and data contained in all publications are solely those of the individual author(s) and contributor(s) and not of MDPI and/or the editor(s). MDPI and/or the editor(s) disclaim responsibility for any injury to people or property resulting from any ideas, methods, instructions or products referred to in the content. |
© 2024 by the authors. Licensee MDPI, Basel, Switzerland. This article is an open access article distributed under the terms and conditions of the Creative Commons Attribution (CC BY) license (http://creativecommons.org/licenses/by/4.0/).