Preprint
Article

This version is not peer-reviewed.

Coupling of SWAT and WEAP Models for Quantifying Water Supply, Demand and Balance under Dual Impacts of Climate change and Socio-economic Development: A Case Study from Cauto River Basin, Cuba

A peer-reviewed article of this preprint also exists.

Submitted:

19 April 2024

Posted:

23 April 2024

You are already at the latest version

Abstract
The Cauto River Basin (CRB), the heartland of Cuban agriculture, has been hit hard by drought and water shortage. In response to this pressing issue, this study provides a comprehensive as-sessment of water supply, demand and balance within the Cauto River Basin, considering the baseline and projected socio-economic and climatic conditions by coupling of SWAT and WEAP models. The obtained results reveal that the annual flow in the CRB is projected to slightly de-crease (2.5%) in which the reduction in the rainy season (3.1%) is higher than that in the dry sea-son (1.3%). Total water demand in the baseline scenario is around 1.194 billion m3, dominated by agriculture (96%), with rice crop requiring nearly half. For the future scenario of 2050, the study shows a 16.6% surge in demand to 1.394 billion m3, driven by climate change and agricultural expansion. However, domestic use decreases by 10% due to population reduction. Water deficit in the future is projected to increase by 52% from 172.4 to 262.7 million m3 due to rising water demand and declining water supply. This study shows that integrating a hydrological model into a water allocation model is a promising approach to estimate the water supply, demand and balance, which is a crucial component of water resources management.
Keywords: 
;  ;  ;  

1. Introduction

With many regions of the world experiencing water shortages, ensuring availability and sustainability water resources management (WRM) for all has become a global concerns [1,2]. Climate change, compounded by the pressures of higher water demand for socio-economic development has made WRM more important, especially for island countries that are frequently exposed to water stress due to their lack of water storage capability [3]. As an island country in the Caribbean Sea, Cuba has been experiencing the tangible effects of this dual burden. Recent studies on climate change in Cuba showed that the incidence of prolonged and severe droughts has escalated, threatening the livelihood of local people, the prosperity and stability of Cuba [4]. While Cuba lacks financial resources to implement structural solutions, WRM is considered the most cost-effective measure to cope with the water shortage under the impacts of climate change and socio-economic development [5].
The success of WRM strongly depends on the availability of data on both water supply and demand sides [6]. On the supply side, hydrological models were extensively utilized to assess the impacts of climate change on hydrological regimes and streamflow. The Soil and Water Assessment Tool (SWAT) is one of the most popular hydrological models for its capability to facilitate the computation of various physical processes of the water cycle in the river basin, including runoff, evapotranspiration, groundwater recharge, streamflow, etc., which are essential for evaluating the effects of present and future climatic variations and land use change with only few parameters [7,8]. However, the use of the SWAT model alone has proven to be insufficient for WRM because it is incapable of calculating the water demand and allocation. For quantification of water demand and allocation, several researchers employed the Water Evaluation and Planning (WEAP) model. This model enables the allocation of water supply to different water stakeholders including agricultural, industrial, domestic and environmental uses under multiple scenarios of water supply and demand management strategies [9,10]. However, like other water balance models, WEAP does not well simulate the water supply side due to the fact that it simplifies many hydrological processes such as evapotranspiration and surface-groundwater interaction, which are fully represented in SWAT. In this context, coupling these two models is expected to better serve WRM by leveraging SWAT’s exceptional capability to describe hydrological processes and WEAP’s proficiency in scenario-based water resources allocation [11,12].
The Cauto River basin (CRB), the largest and the most important river basin in Cuba, supports the domestic and agricultural water needs of over one million inhabitants [13]. As a result of low capability of water storage, despite receiving an average annual precipitation of 1200 mm, the basin has suffered from significant water deficits, adversely affecting both health and socio-economic activities of local people. In recent years, the river basin has undergone significant drought events due to the periodic recurring El Nino phenomenon and the long-term effects of global warming [14]. These droughts led to reduction of water supply and salinity intrusion, and therefore, diminished agricultural yields [14,15]. Consequently, quantifying water availability and usage requirements as well as proposing a water allocation plan for better WRM in the CRB is an important task.
Although the CRB is an important river basin in Cuba, studies on hydrological scheme and its response to climate change in this river basin are very limited. So far, there has been no study that fully assesses the water supply, demand and balance in this river basin. Several studies attempted to apply hydrologic model to simulate streamflow in subbasins of the CRB [e.g., 16]. However, these studies simply performed the model calibration and validation without further assessing the future hydrological conditions. [14] is the only recent study in this river basin that quantifies the hydrological response to climate change in the CRB. The authors employed SWAT to assess the impacts of climate change in the middle and upper of the basin under the RC-8.5 emission scenario. The obtained results showed that compared to the baseline period, the annual streamflow decreased by up to 61%. However, this study did not consider the impacts of climate change on water resources at the entire CRB and the water demand and balance were not mentioned.
Under the need of an integrated modelling tool for WRM in the CRB, this study aims at coupling the SWAT and WEAP models to quantify the water supply, demand and its balance. While SWAT simulates the hydrological processes and estimates the water supply, WEAP calculates the water demand of stakeholders and then proposes a suitable allocation plan of the water supply for these stakeholders. Afterward, the water balance between the water demand and supply is determined to analyze the water shortage condition in time and space across the CRB. The coupling of SWAT-WEAP encompasses both hydrological processes and water management evaluation, fulfilling the socio-economic development and climate change requisites, which include population growth, increased agricultural land, and the overarching effects of climate change.

2. Materials and Methods

2.1. Study Area

The CRB originates from the Sierra Maestra Mountain at an altitude of approximately 760 m above sea level. It traverses nearly 370 km in the East and Southeast direction through the provinces of Granma, Holguin, Santiago de Cuba, and Las Tunas, before entering the Caribbean Sea. The main tributaries of the CRB consist of Bayamo, Cautillo, Cotramaestre, and Salado rivers (Figure 1). Located at the seasonally humid climate with maritime influence, the basin has an air temperature ranging from 18 to 25°C and receives an average precipitation of around 1200 mm/year. The wet season lasts six months (from May to October) and accounts for more than 70% of annual precipitation. Encompassing an area of 9540 km2, which constitutes about 8% of Cuban area, the CRB is home to 10% of Cuban population. The basin is the main agricultural producer and plays a crucial role for food security of Cuba [13,14]. In order to hold and supply water, seven reservoirs were constructed in the basin (Figure 1). These structures work as the water supply points that distribute water resources for different stakeholders in the basin through the irrigation system.

2.2. Methods

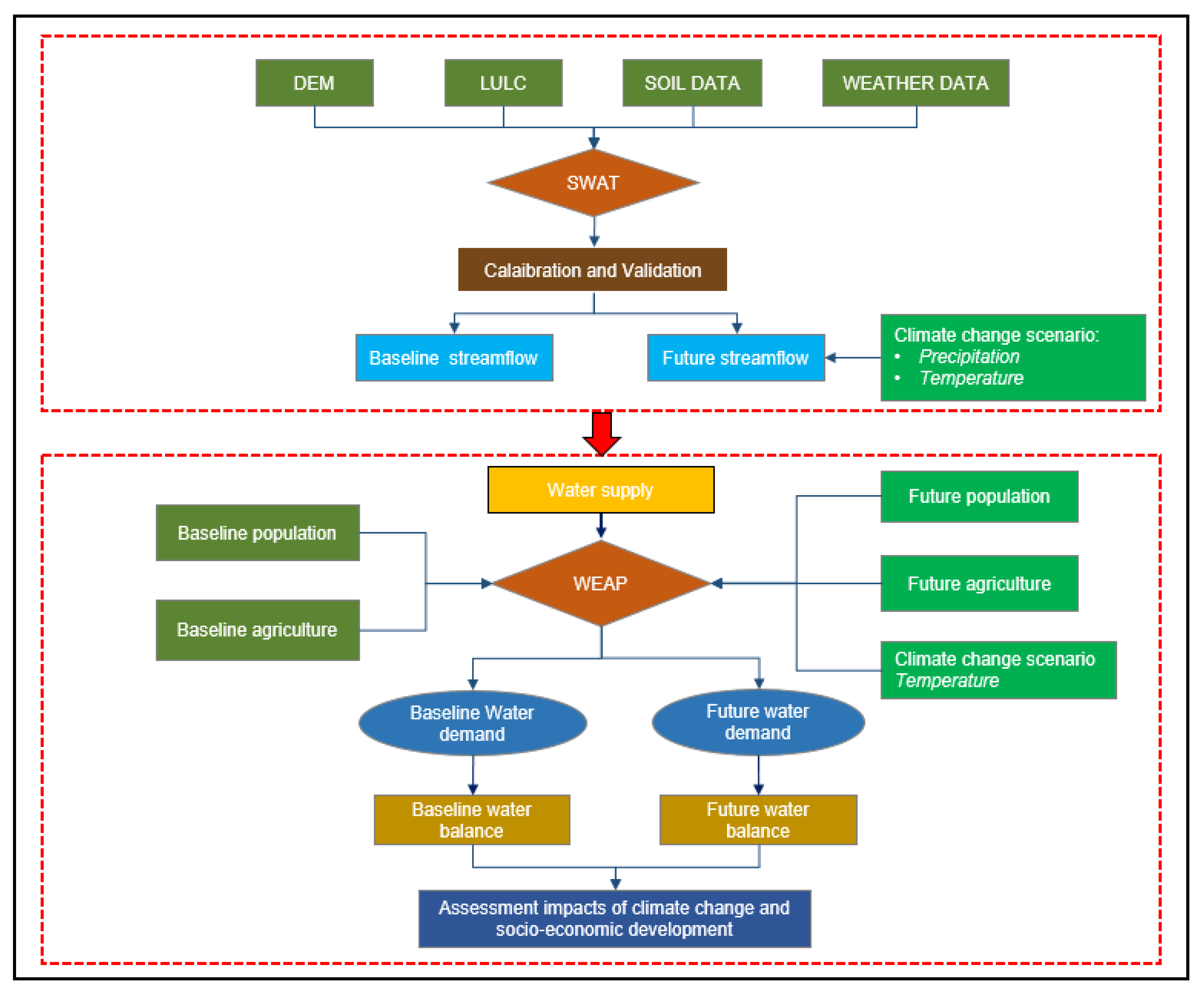
In order to evaluate the water supply, demand and balance in the CRB under the impacts of climate change and socio-economic development, the study developed an assessment scheme based on the coupling of SWAT and WEAP as shown in Figure 3. The scheme consists of three parts, namely, water supply calculation, water demand and balance calculation and impact assessment of climate change and socio-economic development. These components are presented below.

2.2.1. Water Supply Calculation

The water supply was calculated using the SWAT model to leverage its refined simulations of hydrological processes. The model capability in examining the long-term effects of climatic and land use changes has been validated by numerous studies, demonstrating its robust applicability in assessing and projecting water resources in different regions of the world [17]. The model is based on the basic water balance equation:
S W t o t a l + t 1 t R d Q s E a W s e e p Q w
in which 𝑆𝑊𝑡𝑜𝑡𝑎𝑙 is the total soil water content, 𝑆𝑊0 is the initial soil water, t is the time in days, 𝑅𝑑 is the daily precipitation, 𝑄𝑠 is the surface runoff, 𝐸𝑎 is the actual evapotranspiration, 𝑊𝑠𝑒𝑒𝑝 is the quantity of water seepage into the vadose zone on day t, and 𝑄𝑔𝑤 is the return flow on day t.
As shown in Table 1, inputs for the SWAT model include the Digital Elevation Model (DEM), maps of land cover/land use and soil, and weather data. The DEM was obtained from the Digital Elevation Shuttle Radar Topography Mission (SRTM) with a resolution of 30 m (Figure 3a). The soil map was extracted from the SOTERLAC database (version 2) of the ISRIC – World Soil Information at scale 1:5,000,000 (Figure 3c). The land cover map was collected from the Environmental Systems Research Institute, Inc. (ESRI), which was generated from the European Space Agency (ESA) Sentinel- 2 images at 10m resolution (Figure 3d). The weather data include daily precipitation and temperature. Due to the lack of gauged precipitation data in the CRB, the study used the CHIRPS precipitation, which is a global precipitation data source from the Climate Hazards Center (CHC) at the UC Santa Barbara. The CHIRPS combines precipitation from five different satellite products, with more than 2000 ground monitoring stations for calibration [18]. Comparing to the other global precipitation product, the CHIRPS precipitation has a higher spatial resolution (~5km), which better describes the spatial variation of precipitation. This data are available from 1981 to present with a spatial extend from 50oS to 50oN. In order to further improve the quality of the CHIRPS precipitation, the previous study [19] has calibrated this product with the monthly gauged precipitation at eight meteorological stations in the CRB. The CHIRPS data, after calibration, were used as a weather input for the SWAT model. The air temperature data were obtained from the National Aeronautics and Space Administration (NASA) via the POWER Data Access Viewer (https://power.larc.nasa.gov/data-access-viewer/). This temperature data is the Modern-Era Retrospective Analysis for Research and Applications, Version 2 (MERRA-2) with a spatial resolution of 0.5°. As the 1995-2014 period was selected as the baseline period for assessing impacts of climate change on the water supply, we collected both precipitation and temperature data in this period.
In order to simulate the hydrological scheme in the CRB, the SWAT model uses the DEM to generate a river network and subdivides the catchment into subbasins (Figure 3b). In turn, each subbasin can consist of one or more Hydrologic Response Units (HRU) to represent the spatial heterogeneity within the subbasin. The HRUs are assumed to exhibit a similar hydrological response to climate and created by combined soil type, land use, and slope classes within each sub-basin. In order to simulate the hydrological scheme in the river basin, Equation (1) and its associated hydrological processes (i.e., evapotranspiration, infiltration, percolation, and surface runoff) are firstly applied for each HRU. Then, flows from the HRUs are lumped to the subbasin. Finally, outflow from each subbasin is routed to the river outlet through the river channels. In this study, the SWAT model was employed to simulate the hydrological processes in the CRB. Based on the locations of reservoirs, irrigation areas and topographical characteristics, the entire basin was divided into 15 subbasins as shown in Figure 4b. The calibration and validation of this model was performed using the CHIRPS precipitation, MERRA-2 temperature and discharge at three hydrological stations (see locations in Figure 3b) in the 2000-2020 period as presented in the previous work [15]. We refer to [15] for more detailed description on this work.

2.2.2. Water Demand and Balance Calculation

WEAP, developed by the Stockholm Environment Institute (SEI), is acclaimed for its operational flexibility and the versatility of its modeling framework [9,10]. WEAP constructs simulations for water exploitation and utilization systems, offering customizable allocation of water resources to meet the diverse needs of various water users. The model has the ability to quickly and intuitively build scenarios, allowing analysis, comparison, and extraction of results under different options of water allocation based on a friendly user interface. A growing number of water professionals are finding WEAP to be an important modelling tool for water management and planning [10].
Based on the water-consuming sub-region areas provided by the Cuba National Institute of Hydraulic Resources (INRH), the water-consuming zones and water demand nodes for the CRB were defined. Accordingly, the basin includes 26 water use nodes across the 15 water-consuming zones corresponding with 15 subbasins in the SWAT model (Table 2 and Figure 4). Types of water demand nodes include rice crop, non-rice crops, livestock, and domestic use. Water supply for these nodes was obtained from the SWAT outflows at the 15 subbasins. Input data for the WEAP model include population, rice and non-rice cultivation area, and livestock husbandry in the CRB. These data were collected from the 2022 statistical yearbook of the national office for establishment and information of the Republic of Cuba, which were assembled in five sub-regions as shown in Table 1. Once the data were collected and analyzed, the WEAP model used them to determine the water demand of stakeholders, and then, allocate the water supply budget to these stakeholders based on the priority order set by users for each subbasin.

2.2.3. Impact Assessment of Climate Change and Socio-Economic Development

In this study, the impacts of climate change on the water balance in the CRB were considered via the changes in precipitation and temperature. While both of these weather variables influence the water supply, only temperature influences the water demand via evapotranspiration. The socio-economic development was assumed not to affect the water supply but to impact the water demand via the changes in population, agricultural area and livestock. Finally, the dual impacts of climate change and socio-economic development were analyzed by comparing the water supply, demand and balance corresponding with the baseline and future scenarios.

2.3. Climate Change and Socio-Economic Scenarios

2.3.1. Climate Change Scenarios

In order to assess the impacts of climate change, the baseline and future scenarios were developed. For the climate conditions, the 1995-2014 period was selected as the baseline period. Temperature and precipitation data in this period were collected from the CHIRPS and MERRA-2 reanalysis, respectively. The 2040-2059 period centered in 2050 and the SSP2-4.5 (“middle of the road”) scenario were selected for the climate change projection. The projected precipitation and temperature were obtained from the 6th phase of the Coupled Model Intercomparison Project (CMIP6), overseen by the World Climate Research Program and are available online at [20].
Figure 4 illustrates the monthly fluctuations in maximum and minimum temperature and precipitation in Granma, Holguin, Las Tunas and Santiago de Cuba. The data revealed a consistent trend in temperature and precipitation changes across the four provinces. Generally, temperature increases from 1 to over 1.4°C in which the summer months (July, August and September) exhibit higher rises than the winter months. The inter-provincial variation of temperature increase is minimal, under 0.1°C, implying that the change in temperature is spatially homogeneous over the CRB. As for precipitation, a distinct seasonal pattern emerges: During the summer, precipitation diminishes with September experiencing the most pronounced drop of 13.4 mm/month. Conversely, from October to April, precipitation raises, peaking in May and October with an increase up to 12.3 mm. The driest months, February and March, show negligible precipitation changes, ranging from -0.36 to +0.99 mm/month.

2.3.2. Socio-Economic Development Scenarios

The socio-economic development scenarios considered the changes in population, livestock and agricultural areas (for rice and non-rice crops). The 2022 socio-economic state of Cuba was chosen as the baseline scenario. The demographic projections for Cuba to 2050 were obtained from the 2022 population outlook report of the United Nations [21]. The data indicated that in 2022 the Cuban population stood at 11,305,652 individuals in which the CRB accounted for around 10%. It is predicted that there will be a gradual decline in Cuban population over the coming decades. By the midpoint of the 21st century, population is expected to reduce to 10,162,396, marking a 10% decrease from 2022. Since there is no population forecast for each locality in Cuba, the study assumed a population reduction rate in the CRB similar to that of Cuba as a whole (10% population decrease). The baseline agricultural area in the CRB was acquired from the 2022 statistical yearbook of the national office for establishment and information of the Republic of Cuba. Meanwhile, the projected agricultural area was extracted from the report "Project to build a National Transport Master Plan in the Republic of Cuba” [22]. This report predicted an annual increase of 2.2% in agricultural area by 2030. In the absence of longer forecasts, the study assumed that the extent of agricultural land will stabilize post-2030, maintaining similar levels until 2050.

3. Results

3.1. Water Supply

The water supply was estimated by performing hydrological simulation during the baseline (1995-2014) and future period (2040-2059). Figure 5 compares the monthly precipitation and flow averaged from these two periods. The figure shows that precipitation and flow follow a similar annual pattern with the two peaks. However, while their first peak occurs in the same month (in May), the second peak of precipitation (in September) arrives two months earlier than that of flow (in November). There are two reasons for this fact. Firstly, the evapotranspiration in September is much higher than that in November. Secondly, the antecedent condition in the CRB in November is much wetter than in September. As a result, although the precipitation in November is lower, the flow in this month is higher than that in September. They are also the reasons why the precipitation in February is the lowest but the flow in March is smallest. Figure 5 also shows that most of precipitation and flow concentrate in the wet season but the seasonal difference in flow is smaller than that in precipitation. While precipitation in the wet season accounts for up to 72% annual precipitation, flow in this season occupies 64% because the evaporation in the dry season is considerably higher than in wet season and water in the wet season is kept in the reservoirs for the dry season (Figure 6).
As for the impacts of climate change, Figure 5 and Figure 6 show that compared to the baseline scenario, flow in the CRB is projected to rise slightly (2.5%) although precipitation increases by 1.5% because evaporation increases by 3.7%. The figures also present that while there is not much difference in evaporation between the wet and dry season, which is around 3.6 - 3.7%, precipitation increases by 3.6% in the dry season and 1.5% in the wet season. As a result, the reduction of flow in the wet season (3.1%) is higher than that in the dry season (1.3%). January exhibits the largest increase in precipitation (9.7%), followed by October (6.9%) and May (5.9%), while the months from July to September experience the decrease trend, ranging from 2.0 to 4.1%. As for flow, the future flow is predicted to increase in April, May, and June, of which the May exhibits the highest rate (4.0%). In the remaining months, the future flow reduces, with the strongest decrease in flow in September (9.3%). Finally, it is worth noting that climate change also influences the partition of precipitation into evapotranspiration and flow. Figure 6 shows that while the ratios of annual evapotranspiration and flow to precipitation are, respectively, 62.9% and 34.6% in the baseline scenario, these numbers are 64.2% and 33.3% in the future scenario. This indicates that evapotranspiration significantly dominates flow and this dominance tends to increase under the climate change impacts.

3.2. Water Demand

The monthly water demand was calculated by the WEAP model based on the water requirement of domestic and agricultural (crops and livestock) sectors. The obtained results show that total water demand for the CRB is around 1,194 million m3, of which agricultural crops (rice, corn, beans, sugarcane, potatoes, peanuts) account for most of the demand, accounting for up to 96%. Rice crop alone necessitates 46% of the total water demand and other non-rice crops require 50%. The water demand for livestock is comparatively minimal, representing only 1%, while the domestic consumption accounts for 3% (Figure 7a). The water demand by regions in the CRB is shown in Figure 7b and the maps of water demand for agriculture (crops and livestock) and domestic use are depicted in Figure 8. The figures show that the Bayamo region including subbasins SB3, SB12 and SB13 is the primary consumer, accounting for 48% of the water demand in the CRB, followed by the Rio Cauto region (SB1, SB4, SB5, SB7, SB9) at 34% because these two regions are the main agricultural hubs of the basin. The remaining regions including Cautillo (SB6 and SB11), Contramaestre (SB8, SB10, SB14, SB15, SB9), and Salado (SB2) – each represents a smaller share of the total demand, ranging from 4% to 7%.
With the context of the climate change, anticipated agricultural area and population through 2050, Figure 9 encapsulates the water demand by sectors and subbasins in the CRB. The total water demand for the basin in the future is expected to reach 1,394 million m3. This is a significant increase of approximately 200 million m3 (16.8%) from the baseline. The breakdown of this growth reveals a 17.7% increase for rice crop, a 17.4% increase for non-rice crops, and a 15.4% increase for livestock. In contrast, water demand for domestic use is projected to decrease by 10% due to projected population reduction in the upcoming years. The subbasins with the highest water demand are sub-basins SB3 and SB4 because these are the main agricultural areas of the CRB. The changes in demand of the two subbasins are also largest. The water demand in the SB3 increases from 482 to 563 million m3, and in the SB4 from 172 to 200 million m3. In other regions, the demand exhibits the upward trend but not significant.

3.3. Water Balance

Given the water supply and demand, the water balance was estimated based on the water allocation priorities for different stakeholders set by users within the WEAP model. In this study, the water domestic use was set at the highest priority, followed by livestock and agricultural crops. As a result, domestic water demand was largely met. However, in reality shortfalls in domestic water supply still occur primarily due to the outdated water supply system, which fails to distribute drinking water to remote areas. Meanwhile, agricultural crops suffer the most significant deficits, as 95% of irrigated water in the CRB is sourced from reservoirs, whose storages are insufficient to meet its demand. Figure 10 shows that the most acute shortages were observed in the subbasins SB12, SB13, and SB3 of the Bayamo region with the water fulfillment ranging between 72% - 82%. The water shortage occurs in these subbasins because they are the main rice cultivation area of the CRB. The subbasins SB6 and SB11 in the Cautillo and SB14, SB15 in the Rio Cauto are also suffered from water deficit but with a less severity. The water fulfillment in these subbasins is around 91 – 93%.
Figure 11 plots the water deficit for crops across the subbasins in the CRB. The figure shows that the water shortage is significantly observed from January to March. The Bayamo region, particularly the SB3 subbasin, faces the most severe water deficit, 133.9 million m3 of the total deficit (172.4 million m3). This shortage is primarily due to irrigation demand for rice crop. The rice crop, among all water-dependent sectors, suffers the largest shortage due to its lowest priority in water allocation and its substantial water consumption relative to other sectors.
The impacts of climate change and socio-economic development on the water shortage are shown in Figure 13. The figure shows that the sub-basins SB3, SB12 exhibit the most pronounced deficits and are expected to experience substantial increase in water shortage in the future. The shortfall in sub-basin SB3 is expected to surge by 74.8 million m3 (55%), SB12 by 8.2 million m3 (61%). Collectively, these projections indicate an overall increase in the water shortage, amounting to 90 million m3, which constitutes a 50.2% escalation from the baseline scenario. The intensification of water scarcity can be attributed to a dual phenomenon: a rise in water demand coupled with a potential decline in water supply.

4. Conclusions

The CRB, which is the largest and one of the most important river basins in Cuba has been increasingly suffered from the water shortage due to the impacts of climate change and socio-economic development. Developing a modelling tool for quantification of water supply, demand and balance for the CRB under different climate conditions and water allocation strategies is crucial for better WRM. By leveraging the advantage of the SWAT model in simulating capability of multiple hydrological processes and the WEAP model in flexible allocation of scenario-based water resources, this study coupled these two models to estimate the water demand, supply and balance in the CRB and assessed its severity of water deficit under the impacts of climate change and socio-economic development. This is the first study that employs this modelling approach to investigate the water shortage issue in the CRB.
The obtained results show that due to the increase of evapotranspiration, the flow in the CRB is projected to decrease slightly (2.5%) in which the reduction in the rainy season (3.1%) is higher than that in the dry season (1.3%). Of the total water demand for the Cauto basin of 1,194 million m3, the majority (96%) is attributed to agricultural crops including rice (46%) and non-rice crops (50%). Domestic use accounts for 3%, while livestock accounts only for 1%. In the future represented by the 2050 scenario, the total water demand for the Cauto basin, considering economic development, population, and climate change is projected to be 1,394 million m3, an increase of about 200 million m3 (16.6%) compared to the baseline scenario. The demand for water of non-rice crops is expected to increase by 7.4%, rice crops by 17.6%, and livestock by 17.8%. The demand for domestic use is projected to decrease by 10% due to population reduction. As for the water balance, the total water shortage under the baseline scenario is 172.4 million m3 which is equal to 14% water demand. This indicates that the water supply meets 86% total water demand in the CRB. In the future, under the dual effects of climate change and socio-economic development, the water deficit increases by 52% to 262.7 million m3, which fulfills 81% of water demand.
The coupled SWAT-WEAP model and obtained results in this study provide useful information to better understand the water supply, demand and balance as well as to support the assessment of water shortage, which are essential for the evidence-based WRM in the CRB. The coupled modelling and impact assessment approaches developed in this study can be effectively applied for the other river basins. In the future study, we will integrate the coupled SWAT-WEAP models into a decision support system, which better serves decision makers in their WRM missions.

Author Contributions

Develop research ideas: Anh Phuong Tran and Bao Chung Tran; Anh Phuong Tran developed the methodology, Bao Chung Tran collected and processed ground-based precipitation data, Anh Phuong Tran and Bao Chung Tran, Dieu Hang Tran, Anh Duc Nguyen, Duong Hong Son wrote the main manuscript text. All authors reviewed the manuscript.

Funding

This research is funded by the national project titled “Quantifying surface water resources and saltwater intrusion in the Cauto River basin (Cuba) and proposing measures for improved rice production and domestic water supply”, Grant Number: NĐT.100.CU/21.

Data Availability Statement

The data presented in this study are available on request from the corresponding author.

Conflicts of Interest

The authors declare no conflicts of interest.

References

  1. United Nations (UN). The Sustainable Development Goals Report 2021; United Nations: New York, NY, USA, 2021. [Google Scholar]
  2. Cosgrove W., J., Loucks D P. Water management: Current and future challenges and research directions. Water Resources Research 2015, 51, 4823–4839. [CrossRef]
  3. Karmalkar A., V. , Taylor M. A., Campbell J., Stephenson T., New M., Centella A.,... & Charlery J.-A review of observed and projected changes in climate for the islands in the Caribbean. Atmósfera 2013, 26, 283–309. [Google Scholar]
  4. PLANOS, E. , Guevara A. V., & Rivero R.-Cambio Climático en Cuba: vulnerabilidad, impacto y medidas de adaptación. Multimedia Instituto de Meteorología, INSMET (2013).
  5. Berbel, J. , Julia M.-O., and Pascual M..-A cost-effectiveness analysis of water-saving measures for the water framework directive: the case of the Guadalquivir River Basin in Southern Spain. Water Resources Management 2011, 25, 623–640. [Google Scholar] [CrossRef]
  6. Mirdashtvan, Mahsa, et al. -Sustainable water supply and demand management in semi-arid regions: optimizing water resources allocation based on RCPs scenarios. Water Resources Management 2021, 35, 5307–5324. [Google Scholar] [CrossRef]
  7. Jayakrishnan R. S. R., S. , Srinivasan R., Santhi C., Arnold J. G-Advances in the application of the SWAT model for water resources management. Hydrological Processes: An International Journal 2005, 19, 749–762. [Google Scholar] [CrossRef]
  8. Arnold J., G. , Moriasi D. N., Gassman P. W., Abbaspour K. C., White M. J., Srinivasan R.,... & Jha M. K.. SWAT: Model use, calibration, and validation. Transactions of the ASABE 2012, 55, 1491–1508. [Google Scholar]
  9. Sieber J., & Purkey D.-WEAP tutorial. Stockholm Environment Institute (2008).
  10. Asghar, A. , Iqbal J., Amin A., Ribbe L.-Integrated hydrological modeling for assessment of water demand and supply under socio-economic and IPCC climate change scenarios using WEAP in Central Indus Basin. Journal of Water Supply: Research and Technology—AQUA 2019, 68, 136–148. [Google Scholar] [CrossRef]
  11. Psomas, A. , Panagopoulos Y., Konsta D., Mimikou M.-Designing water efficiency measures in a catchment in Greece using WEAP and SWAT models. Procedia engineering 2016, 162, 269–276. [Google Scholar] [CrossRef]
  12. Touseef, M. , Chen, L., & Yang, W. Assessment of surface water availability under climate change using coupled SWAT-WEAP in Hongshui River Basin, China. ISPRS International Journal of Geo-Information 2021, 10, 298. [Google Scholar]
  13. Bernardo Lora Borrero. ATÁLOGO DE CUENCAS HIDROGRÁFICAS (RÍO CAUTO), CUBA.
  14. Montecelos-Zamora, Y. , Cavazos, T., Kretzschmar, T., Vivoni, E. R., Corzo, G., & Molina-Navarro, E. Hydrological modeling of climate change impacts in a Tropical River Basin: A case study of the Cauto River, Cuba. Water 2018, 10, 1135. [Google Scholar]
  15. Chung, T.B.; Phương, T.A.; Hằng, T.T.D.; Anh, N.N.; An, H.T. Campbell S B.-Nghiên cứu khả năng sử dụng số liệu mưa vệ tinh độ phân giải cao trong mô phỏng dòng chảy trên lưu vực sông thiếu số liệu. Tạp chí Khí tượng Thủy văn 2023, 754, 59–70. [Google Scholar]
  16. Estrada Sifontes, V. , & Pacheco Moya R. M. -Modelación hidrológica con HEC-HMS en cuencas montañosas de la región oriental de Cuba. Ingeniería Hidráulica y ambiental 2012, 33, 71–80. [Google Scholar]
  17. Gassman P., W. , Sadeghi A. M., Srinivasan R.-Applications of the SWAT model special section: overview and insights. Journal of Environmental Quality 2014, 43, 1–8. [Google Scholar] [CrossRef] [PubMed]
  18. Funk, C. , Peterson P., Landsfeld M., Pedreros D., Verdin J., Shukla S., Michaelsen J.-The climate hazards infrared precipitation with stations—a new environmental record for monitoring extremes. Scientific data 2015, 2, 1–21. [Google Scholar] [CrossRef] [PubMed]
  19. Tran A., P. , Tran B. C., Campbell S. B., Nguyen N. A., Tran D. H., Nguyen T. T.,... & Son D. H.-Spatio-temporal Characterization of Drought Variability in Data-Scarce Regions Using Global Precipitation Data: A Case Study in Cauto River Basin, Cuba (2023).
  20. World Bank Group. Climate Change Knowledge Portal. https://climateknowledgeportal.worldbank.org/country/cuba/climate-data-projections.
  21. United Nations. World Population Prospects 2022. https://population.un.org/wpp/Graphs/Probabilistic/POP/TOT/192.
  22. Ministry of Transport, Republic of Cuba (2023). Project for Formulation of National Transport Master Plan in the Republic of Cuba. Final report. https://openjicareport.jica.go.jp/pdf/1000050718_01.pdf.
Figure 1. Study area of CRB.
Figure 1. Study area of CRB.
Preprints 104343 g001
Figure 2. Assessment scheme to quantify water supply, demand and balance in the CRB under the impacts of socio-economic development and climate change.
Figure 2. Assessment scheme to quantify water supply, demand and balance in the CRB under the impacts of socio-economic development and climate change.
Preprints 104343 g002
Figure 3. Maps of DEM, subbasin, soil and land cover in the CRB.
Figure 3. Maps of DEM, subbasin, soil and land cover in the CRB.
Preprints 104343 g003
Figure 4. Fluctuations of maximum (a) and minimum (b) temperature and precipitation (c) in provinces in the CRB until 2050.
Figure 4. Fluctuations of maximum (a) and minimum (b) temperature and precipitation (c) in provinces in the CRB until 2050.
Preprints 104343 g004aPreprints 104343 g004b
Figure 5. Compare monthly precipitation and flow according to the baseline and future scenarios.
Figure 5. Compare monthly precipitation and flow according to the baseline and future scenarios.
Preprints 104343 g005
Figure 6. Comparison of precipitation, evapotranspiration and flow in the dry and wet season corresponding with the baseline and future scenarios.
Figure 6. Comparison of precipitation, evapotranspiration and flow in the dry and wet season corresponding with the baseline and future scenarios.
Preprints 104343 g006
Figure 7. Water demand by sectors (left) and by regions (right) in the CRB.
Figure 7. Water demand by sectors (left) and by regions (right) in the CRB.
Preprints 104343 g007
Figure 8. Water demand by agriculture and domestic use across the regions in the CRB.
Figure 8. Water demand by agriculture and domestic use across the regions in the CRB.
Preprints 104343 g008
Figure 9. Comparison of water demand by sectors and regions under baseline and future scenarios.
Figure 9. Comparison of water demand by sectors and regions under baseline and future scenarios.
Preprints 104343 g009
Figure 10. Water demand and shortage and fulfillment of subbasins.
Figure 10. Water demand and shortage and fulfillment of subbasins.
Preprints 104343 g010
Figure 11. Amount of water shortage for crops in subbasins by months in the CRB.
Figure 11. Amount of water shortage for crops in subbasins by months in the CRB.
Preprints 104343 g011
Figure 12. Comparison of water deficit in sub-basins under the baseline and future scenarios.
Figure 12. Comparison of water deficit in sub-basins under the baseline and future scenarios.
Preprints 104343 g012
Table 1. Input data used for the SWAT and WEAP models.
Table 1. Input data used for the SWAT and WEAP models.
Data Type Resolution Period Sources
DEM 30 m 2000 Digital Elevation Model- SRTM 1 Arc-Second 30m (NASA, NGA)
Soil data 1:5,000,000 2008 ISRIC – World Soil Information
Land use 10 m 2022 ESRI
Temperature 0.5° x 0.5° 1944 NASA POWER Data Access Viewer (DAV) (1981 – 2022)
Precipitation 0.05° x 0.05° 1981-2022 CHIRPS (1981 – 2022)
Population 2022 National office for establishment and information of the Republic of Cuba
Livestock
Agricultural area
Table 2. Water demand zones of CRB.
Table 2. Water demand zones of CRB.
No. Sub-region Subbasin/Water demand zone Area (km2) Purpose Water supply
1 Bayamo SB12 266 Irrigation
Domestic use
Corojo Dam
2 SB13 95 Irrigation
Domestic use
Guisa Dam
3 SB3 393 Irrigation
Domestic use
Guisa Dam
Corojo Dam
Bayamo River
4 Cautillo SB6 359 Irrigation
Domestic use
Cautillo Dam
5 SB11 186 Irrigation Cautillo Dam
6 Contramaestre SB8 527 Irrigation
Domestic use
Cespedes Dam
7 SB10 437 Irrigation
Domestic use
Cespedes Dam
8 Salado SB2 2712 Irrigation Salado River
9 SB1 562 Irrigation Cauto del Paso Dam
10 SB4 367 Irrigation
Domestic use
Cauto del Paso Dam
11 SB5 691 Irrigation
Domestic use
Cauto River
Cauto del Paso Dam
12 SB7 1176 Irrigation
Domestic use
Baragua Dam
13 SB9 639 Irrigation Cauto River
14 SB14 271 Irrigation
Domestic use
Golta Dam
15 SB15 403 Irrigation
Domestic use
Golta Dam
Disclaimer/Publisher’s Note: The statements, opinions and data contained in all publications are solely those of the individual author(s) and contributor(s) and not of MDPI and/or the editor(s). MDPI and/or the editor(s) disclaim responsibility for any injury to people or property resulting from any ideas, methods, instructions or products referred to in the content.
Copyright: This open access article is published under a Creative Commons CC BY 4.0 license, which permit the free download, distribution, and reuse, provided that the author and preprint are cited in any reuse.
Prerpints.org logo

Preprints.org is a free preprint server supported by MDPI in Basel, Switzerland.

Subscribe

Disclaimer

Terms of Use

Privacy Policy

Privacy Settings

© 2026 MDPI (Basel, Switzerland) unless otherwise stated