Preprint
Article

This version is not peer-reviewed.

Sustainability of Blockchain Technology in Supply Chains: Implications from a Critical Literature Review

A peer-reviewed version of this preprint was published in:
Sustainability 2024, 16(12), 5174. https://doi.org/10.3390/su16125174

Submitted:

18 April 2024

Posted:

19 April 2024

You are already at the latest version

Abstract
This study presents a critical literature review on the models of users' adoption of blockchain applications in supply chains. This review pertaining to blockchain technology adoption by supply chain stakeholders is significant as it is a pre-requisite for the technical sustainability of blockchain technology in supply chains. Through a critical literature review, the previous studies related to technology adoption models were analyzed to explore practices brought about by blockchain applications for supply chain management. This study examined the suitability of the existing models (e.g., the technology-organization-environment (TOE) framework, task technology fit (TTF), unified theory of acceptance and use of technology (UTAUT)) of technology adoption for blockchain applications in supply chains and came up with a new unified model, namely, TOE-TTF-UTAUT. This review provides implications for a more appropriate research design using mixed methods. When adopting the TOE-TTF-UTAUT model in a study, two phases of research using mixed methods can be performed. The first phase is an exploratory sequential design in which a qualitative approach to explore the TOE and supply chain task constructs is followed by a quantitative approach using a survey and quantitative analyses to investigate the factors affecting blockchain adoption in supply chains. The second phase adopts explanatory sequential design in which the quantitative findings from the first phase are reviewed for follow-up by qualitative interviews to obtain explanations.
Keywords: 
;  ;  ;  ;  ;  

1. Introduction

Supply chain management covers cumbersome processes as it involves tremendous transactions, information and document flows, currency exchange, logistics, and supply chain activities that require collaboration among supply chain stakeholders (e.g., suppliers, insurance companies, banks, forwarders, and customers) [1]. In these regards, secure transmissions, tracking of goods and services, information sharing, and trust among the supply chain stakeholders are important in supply chain management. Blockchain technology, which was initially created for the cryptocurrency called Bitcoin in 2008 [2], has been applied to supply chain management to ensure secure transactions, product tracking, information sharing, and trust building among the supply chain stakeholders [3]. Then, as noted by Charles et al. [4], many scholars have been investigating how blockchain features such as security, decentralization, immutability, and transparency bring benefits to supply chain management. For example, Park and Li [5] performed a case study on how the blockchain features of the platform developed for the collaboration between IBM Food Trust and Wal-Mart ensure confidentiality, authenticity, and nonrepudiation to all transactions, leading to food traceability and safety as well as information sharing and trust among the supply chain stakeholders in food distributions in China. Also, Ullah et al. [6] found by analytical models that the benefits of blockchain adoption in the after-sales service supply chain includes gaining consumers’ trust which leads to increased sales and profits for manufacturers and retailers. Besides, Pontis et al. [7] conducted an empirical study and found that blockchain technology improves supply chain capabilities including the capability to react to uncertainty in supply chains. Some other scholars used theories to explore the benefits of blockchain deployment in supply chain management. For example, Madhani [8] used Wernerfelf’s [9] Resource-based View (RBV) to demonstrate the capabilities and benefits of blockchain deployment in the supply chain. Also, Patil et al. [10] used Network Theory (NT) to reveal that supply chain collaboration and learning of an organization positively influence its blockchain assimilation, and perceived network prominence of an organization moderates the influence of supply chain learning on its blockchain assimilation. Besides, Meier et al. [11] used Teece et al.’s [12] dynamic capabilities to demonstrate that supply chain traceability and related sensing capabilities are benefits of blockchain-driven circular supply chain management while Treiblmaier [13] presented a framework built on Principal Agent Theory (PAT), Transaction Cost Analysis, RBV and NT which provides the foundation for further systematic and theory-based research for exploring the blockchain applications in supply chains.
However, the recent discontinuation of the blockchain platform, TradeLens, co-developed by IBM and Maersk to process and track shipment records and enable the involved supply chain stakeholders (e.g., suppliers, forwarders, insurers, government agencies, cargo owners, ports operators, and customers) to interact efficiently and share information for supply chain management, was due to the lack of acceptance and adoption of the involved supply chain stakeholders [14]. For the case of the discontinuation of TradeLens, two issues were noticed. First, for efficient information sharing and interaction, the users of TradeLens might not have needed the blockchain technology. Other existing Internet technologies, such as three-tier or multi-tier server-client systems and cloud computing, can provide efficient information sharing and interaction. Therefore, the TradeLens users did not regard the blockchain features as useful. Second, the factors influencing the TradeLens users’ acceptance of the blockchain technology, especially whether the blockchain features fit the users’ performance needs, have to be understood.
Inspired by this discontinuation of the blockchain application in supply chain management, the researchers have query about the applicability of the existing blockchain adoption models which lack considering whether the blockchain technology fits the users’ performance needs in literature and propose a new blockchain technology adoption model to explore what factors really affect the acceptance and actual adoption of blockchain applications for supply chain management. Nowadays, technological development and advancement are important for a community to sustain. So, technical sustainability, which refers to the practices to maintain the smooth running of the technology, leads the technology to advance, and keep the technology resilient [15], has to be explored. The study of blockchain technology adoption by supply chain stakeholders is significant as it is a pre-requisite for technical sustainability of blockchain applications for the supply chain management.
For the exploration of blockchain technology adoption for supply chain management, previous studies in this area should be reviewed. This study aims to critically review the existing studies related to blockchain technology adoption for supply chain management with the intention to obtain insights from the literature and develop a more appropriate theoretical model for future research on factors influencing blockchain adoption in supply chain management. The concerns about the literature are how the previous research studies were conducted to explore the factors affecting blockchain adoption for supply chain management and what factors were found in the literature. To this end, the following research questions are addressed for exploring the factors affecting blockchain adoption for supply chain management:
  • What are the research methods used in literature?
  • What are the theories or models adopted in literature?
  • What are the findings in literature?
  • What are the insights or implications in terms of research design and blockchain adoption theories or models obtained from the research questions 1 to 3?

1.1. Related Research Work

Eight relevant previous literature review articles were identified, as summarized in Table 1. All these eight articles are systematic literature reviews. The studies by AlShamsi et al. [16] and Taherdoost [17] are similar - they both reviewed the blockchain adoption models and the domains or business sectors these adoption models were applied to. In addition to reviewing the blockchain adoption models, Xie et al. [18] reviewed the research methods while AlShamsi et al. [16] reviewed the research methods, primary purpose, and target participants in previous studies. Moreover, in addition to reviewing the factors affecting blockchain adoption, Happy et al. [19] and Xie et al. [18] considered the outcomes of blockchain adoption. Similarly, many previous literature reviews (e.g., [20,21,22,23,24,25,26,27]) looked into the benefits brought about by blockchain adoption in the supply chain. Kafeel et al. [28], Shin et al. [24], and Vu et al. [25] also investigated the barriers or challenges that influence the adoption of blockchain technology. Mohammed et al. [22] explored all these three areas (i.e., factors, benefits, and challenges) pertaining to blockchain adoption. Unlike the studies by AlShamsi et al. [16] and Taherdoost [17] which focused on different business sectors (e.g., education, finance, healthcare, and supply chain), Happy et al. [19], Kafeel et al. [28], Mohammed et al. [22], Shin et al. [24], Vu et al. [25], and Xie et al. [18] focused soley on the supply chain sector.
Significantly, while previous studies conducted systematic literature reviews, this study took a critical approach to conduct a literature review on the research methods, main technology adoption theories or models, and factors affecting the use of blockchain with the intention to provide implications for what the future research design on blockchain adoption for supply chain management should be. Based on this critical literature review, a conceptual framework was formulated.

1.2. Commonly Used Theoretical Models

Based on the relevant literature review studies, there is a large variety of blockchain technology adoption models for supply chain management identified in the literature. These models include Tornatzky et al.’s [29] Technology-Organization-Environment (TOE) framework, Davis’ [30] Technology Acceptance Model (TAM), Venkatesh et al.’s Unified Theory of Acceptance and Use of Technology (UTAUT) [31] and extended UTAUT (UTAUT2) [32], Parasuraman’s [33] Technology Readiness Index (TRI), Goodhue and Thompson’s [34] Task-Technology Fit (TTF), DeLone and McLean's [35] Information Systems Success (ISS) model, Institutional Theory (IT) [36,37], Westaby’s [38] Behavioral Reasoning Theory (BRT), Koppenjan and Groenewegen's [39] Institutional Framework (IF), Pfeffer and Salancik’s [40] Resource Dependency Theory (RDT), Hesitant Fuzzy Set (HFS) [41,42], Social Network Theory (SNT) [43], and Ram and Sheth's [44] Innovation Resistance Theory (IRT). As identified in the relevant literature review studies, TOE, TAM, and UTAUT were commonly used. Many previous studies used their extended or integrated versions.

1.2.1. Technology-Organization-Environment Framework

The TOE framework consists of constructs in the technological (T), organizational (O), and environmental (E) contexts that explore how an organization adopts technology and implements technological innovations. The T context refers to the technological issues relevant to an organization such as technology features and infrastructure. The O context contains the constructs of an organization such as organizational structure, financial status, and size. The E context refers to the constructs surrounding an organization such as dealings with suppliers, partners, competitors, and government. The TOE framework examines the T, O, and E constructs from an organizational perspective [45,46]. This framework does not strictly fix any constructs in each of the three contexts (i.e., T, O, and E contexts). Instead, as different organizations may have different constructs in the T, O, and E contexts, this framework provides flexibility for setting constructs in the T, O, and E contexts for different organizations. For example, the E constructs include perceived industry pressure and perceived government pressure for small businesses in Hong Kong [47] while Internet competitive pressure, website competitive pressure, and e-commerce competitive pressure were set in the E context for small firms in Portugal [48].

1.2.2. Technology Acceptance Model

In TAM, a user’s actual usage (AU) of technology is influenced by that user’s behavioral intention (BI) to use that technology. A user’s BI is in turn influenced by that user’s perceived usefulness (PU) and perceived ease of use (PEOU). PU is “the degree to which a person believes that using a particular system would enhance job performance” [30]. PEOU is “the degree to which a person believes that using a particular system would be free from effort” [30]. As indicated in TAM, if the blockchain-based system is easy to use and makes a user perform well, that user is more likely to use the blockchain-based system and, eventually, will actually use the system. Figure 1 visualizes TAM. The arrow indicates an influence in the figure.

1.2.3. Unified Theory of Acceptance and Use of Technology

UTAUT was formulated through a review and synthesis of eight theories/models. These eight theories/models are Fishbein and Ajzen’s [49] Theory of Reasoned Action (TRA), TAM, the Motivational Model (MM) [50,51], Theory of Planned Behavior [52,53], Taylor and Todd’s [54] Combined TAM and TPB, Thompson et al.’s [55] Model of Personal Computer Utilization (MPCU), Rogers’ [56] Innovation Diffusion Theory (IDT)/Diffusion of Innovation (DOI), and Social Cognitive Theory (SCT) [57,58]. UTAUT contains moderating (or indirect) effects (i.e. gender, age, experience, and voluntariness of use), but they were not usually examined in literature as the previous studies intended to obtain the findings that could be applicable to any gender and any age, and expected there was not much difference in the experience of using such a new blockchain technology and the voluntariness of use as the users were supposed to use the technology which had been adopted in their organizations.
As theorized by UTAUT, the users’ adoption of blockchain technology is indicated by their AU behavior of that technology which is determined by their BI to use that technology and facilitating conditions (FC) such as Internet access, required software and hardware, technical support, and training. The users’ BI is in turn determined by their own three perceptions - (1) performance expectancy (PE), which is similar to PU in TAM, is the degree of the users’ belief in using blockchain technology can enhance their task performance (e.g., auditable transactions and efficient product tracking), (2) effort expectancy (EE), which is similar to PEOU in TAM, is the degree of the users’ perception of the digital literacy, self-efficacy, and ease of use of blockchain technology, and (3) social influence (SI) which is the extent to which the users perceive that the people around them such as suppliers, supervisors, colleagues, partners, and customers expect that they should perform the blockchain technology usage behavior. Figure 2 shows UTAUT without moderating effects. Again, the arrow indicates an influence in the figure.

2. Research Methodology

This study applied a critical review approach. According to Jesson and Lacey [59], a critical review should demonstrate awareness of the current state of knowledge, as well as strengths and limitations of current literature, while a systematic review uses a systematic method to identify relevant studies in order to minimize biases and error. Both critical and systematic reviews should come up with implications that lead to a new state of knowledge. The critical literature review processes are described in the following subsections:

2.1. Literature Search

First, the following inclusion criteria were set for the literature search:
  • studies published in books, journals, and conference proceedings from 2013 (the year in which the publications about the blockchain adoption in the supply chain began [28]) to 2023 (the year when this literature search was conducted) in English
  • studies about blockchain adoption, acceptance, or use for supply chain management
  • studies related to the theories, models, or frameworks for blockchain adoption, acceptance, or use
The search terms derived from the inclusion criteria included “blockchain”, “adoption”, “acceptance”, “use”, “supply chain”, “theories”, “models”, “frameworks”, “English”, and “from 2013 to 2023”. These search terms were concatenated with some logical operators for the literature search through the Scopus search tool. Scopus was mainly used as it covers different areas (e.g., business, science, and supply chain) more comprehensively [60] and provides a friendly user interface that facilitates searching [14]. In the literature search through Scopus, the search string TITLE-ABS-KEY ( "Blockchain" AND ( "adoption" OR "acceptance" OR "use" ) AND ( "theories" OR "models" OR "frameworks" ) AND "supply chain" ) AND ( LIMIT-TO ( PUBYEAR, 2023 ) OR LIMIT-TO ( PUBYEAR, 2022 ) OR LIMIT-TO ( PUBYEAR, 2021 ) OR LIMIT-TO ( PUBYEAR, 2020 ) OR LIMIT-TO ( PUBYEAR, 2019 ) OR LIMIT-TO ( PUBYEAR, 2018 ) OR LIMIT-TO ( PUBYEAR, 2017 ) OR LIMIT-TO ( PUBYEAR, 2016 ) OR LIMIT-TO ( PUBYEAR, 2015 ) OR LIMIT-TO ( PUBYEAR, 2014 ) OR LIMIT-TO ( PUBYEAR, 2013 ) ) AND ( LIMIT-TO ( LANGUAGE, "English" ) ) was used to search through the article title, abstract and keywords. Then, 1,177 articles were found.

2.2. Search Results

After reviewing the search results and recursively searching the articles from the reference lists from literature review articles (e.g., [16,17,19]), a total of 85 relevant previous studies published from 2017 to 2023 were found. Figure 3 shows the number of these relevant articles published in each year from 2017 to 2023. There is a trend of an increasing number of publications, reflecting growing attention on the studies about blockchain adoption in supply chains. For research questions 1 to 3, each article from the search results is divided into five fields. The five fields are the source, reference model/theory, data collection, analysis type, and major findings. These articles published from 2017 to 2023 are listed in Table 2a–g.
Table 2. a). Previous studies on blockchain adoption published in 2017.
Table 2. a). Previous studies on blockchain adoption published in 2017.
Study Reference Model/Theory Data Collection Analysis Type Major Finding(s)
Supranee and Rotchanakitumnuai [61] Authors’ own model based on the previous studies (i.e., [62,63,64,65,66]) Survey Quantitative Perceived benefits and inter-organizational trust influence blockchain adoption.
Table 2. b). Previous studies on blockchain adoption published in 2018.
Table 2. b). Previous studies on blockchain adoption published in 2018.
Study Reference Model/Theory Data Collection Analysis Type Major Finding(s)
Francisco and Swanson [67] UTAUT Review Qualitative The findings contain the influence of performance expectancy, effort expectancy, social influence, and facilitating conditions on behavior intention to use blockchain technology which in turn influences the blockchain technology use behavior.
Kamble et al. [68] TAM, TRI, TPB Survey Quantitative Perceived usefulness, attitude, and perceived behavioral control affect the behavioral intention to adopt blockchain technology. Subjective norm has a negligible impact on behavioral intention to adopt blockchain technology.
Table 2. c). Previous studies on blockchain adoption published in 2019.
Table 2. c). Previous studies on blockchain adoption published in 2019.
Study Reference Model/Theory Data Collection Analysis Type Major Finding(s)
Queiroz and Wamba [69] TAM, UTAUT Survey Quantitative Performance expectancy is an important predictor of behavioral intention, and behavioral intention is a significant predictor of behavioral expectation in both the USA and India. Trust among supply chain stakeholders is an important predictor of behavioral expectation in India only. Facilitating conditions influence behavioral intention and expectation in the USA.
Wamba and Queiroz [70] UTAUT Survey Quantitative In the Brazilian supply chain case, there is a positive effect of social influence on facilitating conditions, performance expectancy, and effort expectancy. Facilitating conditions have a positive effect on behavioral intention to adopt blockchain. Effort expectancy has a positive effect on behavioral intention to adopt blockchain.
Yang [71] TAM Survey Quantitative Customs clearance and management, digitalizing and easing paperwork, standardization, and platform development dimensions positively affect the intention to use blockchain technology in the maritime shipping supply chain.
Table 2. d). Previous studies on blockchain adoption published in 2020.
Table 2. d). Previous studies on blockchain adoption published in 2020.
Study Reference Model/Theory Data Collection Analysis Type Major Finding(s)
Farooque et al. [72] Fuzzy Fontela and Gabus’ [73] Decision-Making Trial and Evaluation Laboratory (DEMATEL) Survey Quantitative The immaturity of the technology, technical challenges for collecting supply chain data in real-time, lack of new organizational policies for using technology, and lack of government policy/regulation guidance and support are the blockchain adoption barriers.
Karamchandani et al. [74] TAM, DOI/IDT, TOE Survey Quantitative The results of this study indicated that “Perceived enterprise blockchain benefits” positively affect the perceived usefulness of enterprise blockchain for all supply chain management dimensions. The perceived usefulness of enterprise blockchain for the service supply chain management dimensions has a positive effect on perceived incremental profitability due to enterprise blockchain adoption.
Malik et al. [75] TOE Interview Qualitative Perceived benefits, compatibility, and complexity, organization innovativeness, organizational learning capability, competitive intensity, government support, trading partner readiness, and standards uncertainty influence organizational adoption of blockchain.
Orji et al. [76] TOE Review, interview, survey Quantitative The availability of specific blockchain tools, infrastructural facilities, and government policy and support is the topmost ranked significant factor that influences the adoption of blockchains in the freight logistics industry.
Park [77] UTAUT, TOE Review, survey Quantitative The UTAUT constructs (i.e., performance expectancy, effort expectancy, social influence, and facilitating conditions) have significant effects on the attitude and sustainable usage intention of blockchain. The TOE constructs also have a significant influence on attitude and the sustainable usage intention of blockchain.
Sahebi et al. [78] Ishikawa et al.'s [79] Fuzzy Delphi technique and Best-Worst method Review Mixed - Quantitative analyses on qualitative data Regulatory uncertainty, lack of knowledge/employee training, and high sustainability costs are important blockchain adoption barriers.
Saurabh and Dey [80] Rating-based conjoint analysis to explore the blockchain adoption drivers Survey Quantitative Disintermediation, traceability, price, trust, compliance, coordination and control, and utilities can influence the supply chain actors’ adoption-intention decision processes.
Ullah [81] TAM, TPB, TRI Survey Quantitative In TRI, optimism and innovativeness have a significant impact on perceived ease of use. The TAM constructs (i.e., perceived ease of use, perceived usefulness, and attitude) and the TPB construct (i.e., perceived behavioral control) affect the behavioral intention to use blockchain technology.
Table 2. d). Previous studies on blockchain adoption published in 2020 (Continued…).
Table 2. d). Previous studies on blockchain adoption published in 2020 (Continued…).
Study Reference Model/Theory Data Collection Analysis Type Major Finding(s)
Wahab et al. [82] UTAUT Review Qualitative For the Malaysian warehouse industry, a new conceptual research framework is developed. In this framework, performance expectancy, effort expectancy, social influence, facilitating conditions, and price value are the independent variables, and perceived intentions of blockchain technology adoption are the dependent variable.
Wamba et al. [83] TOE, authors’ own designed model showing the relationship between blockchain adoption and supply chain performance Survey Quantitative Knowledge sharing and trading partner pressure play an important role in blockchain adoption, and that supply chain performance is significantly influenced by supply chain transparency and blockchain transparency.
Wong et al. [84] TOE Survey Quantitative Competitive pressure, complexity, cost, and relative advantage have significant effects on the behavioral intention of Malaysian small and medium enterprises to adopt blockchain technology in supply chain management.
Wong et al. [85] UTAUT Survey Quantitative Facilitating conditions, technology affinity, and technology readiness have a positive influence on the intention to use blockchain for supply chain management and regulatory support moderates the effect of facilitating conditions.
Yadav et al. [86] A model based on integration of Warfield’s [87] Interpretive Structural Modelling (ISM) and DEMATEL together with Fuzzy Godet's [88] Cross-Impact Matrix Multiplication Applied to Classification (MICMAC) Survey Quantitative “Lack of government regulation and lack of trust among agro-stakeholder to use blockchain” are significant adoption barriers of blockchain in the Indian agriculture supply chain.
Table 2. e). Previous studies on blockchain adoption published in 2021.
Table 2. e). Previous studies on blockchain adoption published in 2021.
Study Reference Model/Theory Data Collection Analysis Type Major Finding(s)
Alazab et al. [89] UTAUT, TTF, ISS Survey Quantitative ISS, TTF, and UTAUT models positively influence the key factors affecting supply chain employees’ willingness to adopt blockchain while inter-organizational trust has a significant effect on the relationship between the UTAUT dimension and intention to adopt blockchain.
Aslam et al. [90] Authors’ own designed model based on supply-chain practices of the oil industry in Pakistan Survey Quantitative Supply chain management practices positively impact operational performance.
Balci and Surucu-Balci [91] A model formed by ISM Interview Qualitative Lack of support from influential stakeholders, lack of understanding regarding blockchain, and lack of government regulations are the blockchain adoption barriers.
Jardim et al. [92] Gregor and Jones' [93] design science research to develop adoption drivers Survey Quantitative Dependence of other players’ acceptance and adoption, the support and assistance given by the technology provider, the trust level deposited on the technology itself, automation and inefficiencies reduction, traceability, and information tracking, and the transparency guaranteed by smart contracts are identified blockchain adoption drivers.
Kamble et al. [94] TAM, TOE Survey Quantitative Partner readiness, perceived ease of use, competitor pressure, and perceived usefulness are factors.
Kouhizadeh et al. [95] TOE Survey Quantitative Supply chain and technological barriers are the most critical barriers among both academics and industry experts.
Kumar Bhardwaj et al. [96] TAM, DOI/IDT, TOE Interview, survey Quantitative Relative advantage, technology compatibility, technology readiness, top management support, perceived usefulness, and vendor support have a positive influence on the intention of Indian small and medium enterprises to adopt blockchain technology in their supply chains. The complexity of technology and cost concerns are barriers to technology adoption by small and medium enterprises.
Lanzini et al. [97] TOE Review, survey Quantitative The small and medium-sized enterprises' intention to adopt blockchain-based applications in supply chain management is primarily influenced by organizational rather than by technological and environmental factors.
Maden and Alptekin [98] TAM Not specified Not specified Intention, job relevance, and output quality are more important factors influencing blockchain adoption.
Queiroz et al. [99] UTAUT Survey Quantitative Facilitating conditions, trust, social influence, and effort expectancy are the most critical constructs that directly affect blockchain technology adoption in the Brazilian operations and supply chain management context.
Table 2. e). Previous studies on blockchain adoption published in 2021 (Continued…).
Table 2. e). Previous studies on blockchain adoption published in 2021 (Continued…).
Study Reference Model/Theory Data Collection Analysis Type Major Finding(s)
Sunmola et al. [100] Building block model in three phases - pre-adoption, adoption, and the post adoption Interview Qualitative Blockchain technology platform offerings, strategic responses, and adoption readiness are factors in the preadoption phase. Supply chain networks, blockchain costs, firm resources, law, and government, and blockchain compatibility are factors for blockchain adoption.
Suwanposri et al. [101] TOE Interview Qualitative Operational efficiency, suitable application, supportive government policies and regulations, and stakeholders’ cooperation are TOE factors, and each of the focused sectors weighs environmental factors differently due to different goals.
Tan and Sundarakani [102] TAM Interview Qualitative Smart contracts can be set up at critical points along with the shipment route to ensure greater security and transparency.
Table 2. f). Previous studies on blockchain adoption published in 2022.
Table 2. f). Previous studies on blockchain adoption published in 2022.
Study Reference Model/Theory Data Collection Analysis Type Major Finding(s)
Agi and Jha [20] DOI/IDT, Iacovou et al.’s [103] Model Survey Quantitative The relative advantage of the technology and external pressure influence blockchain adoption in the supply chain.
Agrawal et al. [104] TOE Review, survey Quantitative Technological barriers (e.g., lack of blockchain standardization), organizational barriers (e.g., lack of financial resources) and environmental barriers (e.g., lack of government regulation) affect blockchain adoption in Indian manufacturing supply chains.
Chittipaka et al. [105] TOE Survey Quantitative Relative advantage, trust, compatibility, security, firm’s IT resources, higher authority support, firm size, monetary resources, rivalry pressure, business partner pressure, and regulatory pressure influence blockchain technology adoption in Indian supply chains.
Chowdhury et al. [106] TAM Survey Quantitative Involvement in resilient organizational practices and user-friendly implementation of blockchain technology has a significant and positive influence on the intention to adopt blockchain for risk management in the operations and supply chain context.
Deng et al. [107] TOE Survey Quantitative Cost saving, complexity, relative advantage, top management support, supply chain cooperation, and government support influence blockchain adoption in supply chain.
Ganguly [108] TOE Interview Qualitative 40 elements related to technical challenges, organizational challenges, and environmental challenges were identified.
Gökalp et al. [109] TOE Interview Qualitative Environment-related determinants are more critical than technology-related or organization-related determinants.
Table 2. f). Previous studies on blockchain adoption published in 2022 (Continued…).
Table 2. f). Previous studies on blockchain adoption published in 2022 (Continued…).
Study Reference Model/Theory Data Collection Analysis Type Major Finding(s)
Hartley et al. [110] DOI/IDT, IT Interview Qualitative Government regulations regarding product origin, organizations using updated cloud-based information systems, and organizations working with third-party consultants affect the intention to adopt blockchain. Also, organizations that face normative pressures to adopt blockchain supply chain applications and recognize blockchain’s relative advantage, compatibility, and complexity are more likely to adopt blockchain supply chain applications.
Jain et al. [111] UTAUT Survey Quantitative Buying motives (i.e., economic motives, hedonic motives, and critical motives) and some UTAUT constructs (i.e., performance expectancy, facilitating conditions, and attitude) explain blockchain acceptance. Risk of contamination enhances blockchain adoption intention and mediates between fashion motives and intention.
Kapnissis et al. [112] UTAUT Survey Quantitative Performance Expectancy, social influence, trust, and blockchain functional benefits significantly positively influence the Greek shipping industry’s behavioral intention to adopt blockchain technology. Behavioral Intention has a significant positive influence on the industry’s behavioral expectations.
Kumar et al. [113] TAM Survey Quantitative Perceived security and privacy in developing trust, ease of use, and usefulness of blockchain-enabled systems are significant factors influencing blockchain adoption. The relationship between perceived ease of use and attitude is mediated through perceived usefulness. The strong influence of attitude on adoption intention represents the consumer interest in blockchain to understand the product provenance.
Li et al. [114] TOE Survey Quantitative Relative advantage, internal leadership, human resources capability, scalability, and ease of use are critical success factors for blockchain implementation.
Mthimkhulu and Jokonya [115] TOE Review Quantitative Technical factors (i.e., security, complexity, and cost), organizational factors (i.e., management support), and environmental factors (i.e., competition, IT policy and regulations, and support) affect the adoption of blockchain technology in the supply chain and logistics industry.
Nath et al. [116] TOE, DOI/IDT Survey Quantitative Relative advantage, compatibility, perceived trust, top management considerations, absorptive capacity, information sharing and collaborative culture, and trading partners’ influence affect supplier firms’ intention to adopt blockchain in supply chains. Supplier development for sustainability significantly moderates between the several drivers’ (e.g., relative advantage, compatibility, top management considerations, and trading partners’ influence) effects on blockchain adoption.
Table 2. f). Previous studies on blockchain adoption published in 2022 (Continued…).
Table 2. f). Previous studies on blockchain adoption published in 2022 (Continued…).
Study Reference Model/Theory Data Collection Analysis Type Major Finding(s)
Oguntegbe et al. [117] BRT, TOE Review Qualitative Managers who consider the technological benefits associated with blockchain capacity are able to provide stakeholders with new opportunities and embrace adoption strategies such as product launch and partnership formation while also considering barriers such as market fragmentation, scarcity of research, and regulatory restrictions.
Saputra and Darma [118] TAM Survey Quantitative Public influence affects the perceived usefulness of the blockchain-based My-T Wallet application. The user interface in My-T Wallet affects the perceived ease of use. The users’ positive behavior affects their intention to use the My-T Wallet application.
Yadlapalli et al. [119] TOE Interview, review Qualitative Complexity challenges associated with the technology, organizational structure, external environment, and issues of compatibility with existing systems, software, and business practices are concerns about blockchain technology implementation.
Table 2. g). Previous studies on blockchain adoption published in 2023.
Table 2. g). Previous studies on blockchain adoption published in 2023.
Study Reference Model/Theory Data Collection Analysis Type Major Finding(s)
Adel and Younis [120] Authors’ own designed model explored through mixed methods Review, interview, survey Mixed Entrepreneurial orientation affects positively and significantly blockchain technology adoption strategy in Egyptian banks. Blockchain technology adoption strategy affects positively and significantly electronic supply chain management diffusion.
Ahmed et al. [121] TPB, TRI Survey Quantitative Perceived ease of use influences perceived usefulness and attitude toward blockchain acceptability. Perceived usefulness is significant to attitude toward use. Trust in blockchain has a significant impact on building up the attitude to use the blockchain technology.
Ali et al. [122] TOE, DOI/IDT Survey Quantitative Top management support, trialability, external support, and competitive pressure influence the intention to adopt blockchain.
Baral et al. [123] TOE Review, survey Quantitative Perceived benefits, cost, relative advantage, and security, top management support, organizational readiness, and blockchain knowledge, competitive pressure, regulatory environment, government support, and intention to adopt the technology all contribute to blockchain adoption by keeping the intention to adopt the technology as a mediating variable.
Bhat and Amin [124] IF Interview Qualitative Transparency, business model, trust, organizational readiness, and auditing issues under institutional group, diffusion of technology, lack of clarity, efficiency, openness, automation, and decentralization under market group, and efficiency, authenticity, fault tolerance, immutability, reliability, and process integrity under technical group are identified factors for acceptability of blockchain in horticulture for supply chain management.
Table 2. g). Previous studies on blockchain adoption published in 2023 (Continued…).
Table 2. g). Previous studies on blockchain adoption published in 2023 (Continued…).
Study Reference Model/Theory Data Collection Analysis Type Major Finding(s)
Boakye et al. [125] TOE Survey Quantitative Relative advantage, cost, and compatibility significantly influence blockchain adoption in supply chain finance in small and medium enterprises.
Cai et al. [126] TAM Survey Quantitative Traceability, transparency, information sharing, and decentralization of blockchain enhance the perceived usefulness of blockchain in supply chain resilience and responsiveness, and the ability to withstand disruption risks and supply and demand coordination risks encountered in the supply chain.
Çaldağ and Gökalp [127] TOE Review, survey Quantitative Top management support, government support, competitive pressure, inter-organizational trust, and organizational culture are the five most essential sub-factors of blockchain-based medical supply chain management system adoption while complexity, standardization, information technology infrastructure, perceived benefit, and financial resources are the five least significant factors for blockchain-based medical supply chain management system adoption.
Çolak and Kağnıcıoğlu [128] A model formulated by DEMATEL and Partial Least Square-Structural Equation Modelling (PLS-SEM) Survey Quantitative There is a strong association between inter-firm technology acceptance characteristics in explaining behavioral intention while other variables mainly influence dependency. Trust has the most significant impact on those variables with cooperation. Cooperation is the most influential variable affecting behavioral intention, followed by dependency and knowledge sharing. Dependency fully mediates the effects of the variables on behavioral intention. The relationship between trading partner trust and behavioral intention is fully mediated by knowledge sharing, while it also partially mediates the influence of cooperation.
Chen et al. [129] TOE Review Quantitative This study adopted bi-objective optimization-based fairness-aware large-scale collective opinion generation framework to examine the technological, organizational and environmental dimensions in TOE. The findings reveal that the organizational context exhibits the most severity, the environmental context is the next one, and the technological context comes last.
Ganeshkumar et al. [130] A model formulated using Analytical Hierarchy Process (AHP) Review, interview Qualitative Five barriers that emerged as the most frequently mentioned are knowledge, cost, time, digitalization, and demand. Also, the challenge of implementing the blockchain lies in balancing the need for transparency with concerns over open-source information being accessed by competitors.
Giri and Manohar [131] TAM, MM Survey Quantitative For perceived usefulness, there is a stronger mediating effect between private blockchain-based collaboration and behavioral intention to use. For perceived ease of use, there is a stronger mediating effect between public blockchain-based collaboration and behavioral intention to use.
Table 2. g). Previous studies on blockchain adoption published in 2023 (Continued…).
Table 2. g). Previous studies on blockchain adoption published in 2023 (Continued…).
Study Reference Model/Theory Data Collection Analysis Type Major Finding(s)
Guan et al. [132] RDT, TOE Survey Quantitative Interpersonal connections that facilitate a mutual exchange of favors, relative advantage, technology complexity, organizational readiness, and cost affect supply chain alignment which in turn positively affects blockchain adoption.
Guan et al. [133] TOE Survey Quantitative Only TOE factors (i.e., technological, organizational, and environmental factors) are insufficient to predict blockchain adoption; supply chain factors (i.e., supply chain collaboration, information sharing, trust in trading partners, trading partners' power, and interpersonal connections) are also needed to predict blockchain adoption.
Iranmanesh et al. [134] Contingency Theory Survey Quantitative Intention to adopt blockchain is influenced by the contributions of blockchain to supply chain transparency and agility. Supply chain transparency, alignment, adaptability, and agility are interrelated. Market turbulence moderates the association between agility and intention to adopt blockchain.
Karuppiah et al. [135] Decision-aid model using Fuzzy Delphi technique, Ju-Long's [136] Grey theory, DEMATEL, and Zavadskas et al.’s [137] Weighted Aggregated Sum Product Assessment (WASPA) Review Quantitative Lack of knowledge about blockchain technology, non-existence of universal regulatory binding, new organizational policies, reputation-based attacks, and vulnerable to cyber-attack are the top five challenges faced by leather garment manufacturing in adopting blockchain technology in supply chain management.
Kuei and Chen [138] A model based on ISM and MICMAC Review Quantitative Risk management facilitation is found to be one of the major enable groups and also is one of the critical major enable groups of blockchain adoption in a supply chain.
Kumar and Barua [139] HSF Review Mixed The prominent barriers to blockchain adoption are lack of general standards, lack of trust among partners, and lack of understanding.
Lin [140] TOE Survey Quantitative Knowledge absorption capability is the most important enabler of blockchain adoption in the organizational context, followed by perceived relative advantage in the technological context, and trading partner influence in the environmental context.
Mohammed et al. [141] TOE Interview Qualitative Complexity, compatibility, cost under technology context, organization size and knowledge under organization context, and government support, competitive pressure, standardization, and compliance under environment context are the most significant factors driving blockchain adoption in the food supply chains. The cost of implementation remains a significant barrier.
Table 2. g). Previous studies on blockchain adoption published in 2023 (Continued…).
Table 2. g). Previous studies on blockchain adoption published in 2023 (Continued…).
Study Reference Model/Theory Data Collection Analysis Type Major Finding(s)
Mukherjee et al. [142] TAM, UTAUT, TPB Survey Quantitative The employees of the retail stores have a positive intention and attitude to adopt blockchain. However, the perceived behavioral control and effort expectancy do not influence blockchain adoption in the retail sector.
Patil et al. [10] SNT Survey Quantitative Supply chain learning of an organization will positively influence its supply chain collaboration, supply chain collaboration of an organization will positively influence its blockchain assimilation, supply chain learning of an organization positively influences its blockchain assimilation, and perceived network prominence of an organization will moderate the influence of supply chain learning on its blockchain assimilation.
Samad et al. [143] A model identified by three-phased research framework and analyzed by ISM-DEMATEL Interview Qualitative Real-time connectivity and information flow were identified as the most influencing enabler, whereas traceability was found to be the most prominent and resulting enabler.
Shahzad et al. [144] UTAUT2 Survey Quantitative Performance expectancy, facilitating conditions, price value, hedonic motivation, user self-efficacy, and personal innovativeness positively influence user satisfaction which has a substantial progressive effect on habit. Furthermore, facilitating conditions, price value, habit, user self-efficacy, personal innovativeness, and user satisfaction have a progressive impact on continued intention to use blockchain technology in supply chain management.
Shahzad et al. [145] TTF Survey Quantitative Customer rating, ordering review, food tracking, navigational design, and user self-efficacy positively impact TTF. Self-efficacy positively moderates between visual design and TTF, navigational design and TTF, and food tracking and TTF. TTF positively influences attitude and continued intention to use blockchain technology, and in turn, attitude positively influences continued intention to use blockchain technology.
Sharma et al. [146] A model based on Fuzzy ISM, Fuzzy MICMAC and Fuzzy DEMATEL Review Quantitative Decentralization, data sovereignty, interoperability in the independent region and two factor (infrastructure and smart systems in the linkage region) represent causes and data management, operation responsiveness, data documentation, third party involvement, and cost in independent region represent effects. Further sensitivity in the inputs revealed very less change in outputs thereby representing robustness of the results.
Sharma et al. [147] UTAUT Survey Quantitative Performance expectancy, effort expectancy, social influence, facilitating conditions, interfirm trust, and transparency influence stakeholders' intention to adopt blockchain.
Table 2. g). Previous studies on blockchain adoption published in 2023 (Continued…).
Table 2. g). Previous studies on blockchain adoption published in 2023 (Continued…).
Study Reference Model/Theory Data Collection Analysis Type Major Finding(s)
Sumarliah et al. [148] Halal-focused Attitude, DOI/IDT, IT Survey Quantitative The intention to adopt blockchain-facilitated Halal traceability (BFHT) scheme in Indonesian firms’ Halal food supply chain is affected by perceived attractiveness, as perceived attractiveness is considerably affected by institutional forces, which are significantly influenced by Halal-focused attitude. Firms that follow a completely Halal-focused attitude show higher awareness regarding institutional forces that motivate them to adopt a BFHT.
Tasnim et al. [149] TAM, TOE Survey Quantitative Perceived usefulness, trading partners’ pressure, and competitive pressure are the most important determinants of behavioral intention to adopt blockchain technology.
Thompson and Rust [150] IRT, PAT, TPB Interview Qualitative Supply chain actors are hesitant to adopt blockchain technology as they fear jeopardizing relationships with the wholesalers who are reluctant to use blockchain as it threatens the competitive advantage of wholesalers through reversing existing asymmetries around trade, price, and provenance information.
Vafadarnikjoo et al. [151] A model based on neutrosophic AHP Review, evaluation Quantitative Transaction-level uncertainties comprise the most critical barrier, followed by usage in the underground economy, managerial commitment, challenges in scalability, and privacy risks.
Wang et al. [152] Political, economic, environ-mental, social, and technological (PEEST) framework Review, survey Quantitative Five most intense barriers are storage constraints, insufficient economic incentives, high integration costs, a lack of functional appeal, and ambiguity regarding data disclosure and public data management regulations.
Wang et al. [153] TOE Review, interview, survey Mixed Government policy and technological comparative advantage influence blockchain adoption; management commitment and financial expectations are the critical drivers of blockchain adoption decisions.
Yadav et al. [154] TOE Review, interview, survey Mixed The requirement for change in organizational structure and policies is the most prominent barrier to blockchain adoption. The requirement for Internet of Things infrastructure and lack of technical expertise are the most impactful barriers to blockchain adoption.
Zhang et al. [155] UTAUT Survey Quantitative Facilitating condition, social influence, effort expectancy, technology readiness, and technology affinity positively influence blockchain adoption while performance expectancy and trust negatively influence blockchain adoption.
Zkik et al. [156] Pythagorean Fuzzy Sets (PFS), Cumulative Prospect Theory (CPT), and VlseKriterijumska Optimizcija I Kaompromisno Resenje (VIKOR) Review, survey Quantitative The findings recommended developing transparency readiness in sustainability, collaboration among supply chain partners, upgrading data access control, management commitment, and collaboration with governments for implementing a blockchain for sustainable supply chain performance in e-agriculture supply chains.
The search results were analyzed with reference to the technology adoption theories or models involved in the studies. Those theories or models were either solely adopted, extended, or combined with other theories or models to form integrated frameworks. Among the technology adoption theories or models or methods used to form models, as shown in Table 3, the TOE was the most frequently used with 33 studies, followed by the TAM with 16 studies, and then followed by the UTAUT with 14 studies.
Table 4 shows that survey was the most common method used to collect data by the researchers on blockchain adoption in supply chain, as indicated by 57.7% (60/104) of all data collection methods. Also, survey methods were frequently used in each period from 2017 to 2023.
In Table 5, the quantitative analysis type was the main analysis type, as indicated by 72.9% (62/85) of all the analysis types and commonly used in each period from 2017 to 2023.
Unlike TAM and UTAUT in which the constructs are predefined, the constructs for TOE were determined by the researchers. Table 6 shows the identified constructs in each TOE context that have a significant effect on blockchain adoption in supply chain.
In Table 6, for the T context, compatibility is defined as the “degree to which innovation fits with the potential adopters’ existing values, previous practices, and current needs” [157]; complexity refers to the “degree to which an innovation is perceived to be relatively difficult to understand and use” [157]; the relative advantage is the “degree to which an innovation is perceived as being better than the idea it supersedes” [158], including the benefits brought about by blockchain technology such as traceability and cost saving [74].
For the O context, management support is the extent to which the management of an organization supports adopting a technology. Organizational readiness is the availability of an organization’s resources used to adopt a technology [103]. It includes technology readiness which is related to technology resources (e.g., technology infrastructure, the software required, and employees’ technology knowledge and skills) of an organization, including know-how and culture [159]. It is unclear in the literature about the categorization of the construct of technology readiness. Some scholars (e.g., Tasnim et al. [149]) categorized technology readiness into the T context while some other scholars (e.g., Deng et al. [107]) put technology readiness into the O context. As technology readiness involves the use of an organization’s resources (e.g., premises for building technology infrastructure and organization structure’s technology expertise), technology readiness should be classified into the O context. Absorptive capability is an organization’s “ability to recognize the value of new information, assimilate it, and apply it to commercial ends” [160]. Financial resources are the costs used by an organization to implement a technology. Prior studies found that large firms are more willing to adopt new technology [161] as they have a stronger capability to bear risk [109]. In this regard, firm size can affect blockchain adoption. The study by Mendling et al. [162] confirmed that firm size is an essential determinant of blockchain adoption.
For the E context, competitive pressure is an organization’s perceived pressure from its competitors, especially the competitors’ fast advancing with the advent of new technologies. As found by Queiroz and Wamba [69], blockchain adoption depends on trading partners’ willingness and cooperation, resulting in blockchain implementation in an organization due to its trading partners’ pressure. As found by Zhu et al. [163], government policy and support can regulate and monitor new technology usage by an organization, which can be a driver or barrier to blockchain adoption [109]. Blockchain technology is a network that requires collaboration among supply chain stakeholders. Therefore, Stakeholders’ cooperation influences the use of that technology. Vendor support includes security controls, data availability, user training, and technical support [96] which can positively influence users' intention to adopt a technology [46].

2.3. Critical Review

For research question 4, the literature was critically reviewed to highlight two critical points about blockchain adoption theories or models. First, the individual-level blockchain adoption theories should be combined with the organization-level blockchain adoption theories. In the literature, TAM and UTAUT were frequently used to explore the factors affecting a supply chain individual’s blockchain adoption while TOE was usually used to explore those factors at an organizational level. Although categorizing TAM and UTAUT at the individual level and TOE at the organization level is a general practice in literature, these two-level theories were applied at an individual level, as the surveys and interviews were conducted to obtain perceptions from an individual perspective. Also, the integration of the organization-level theory and the individual-level theory facilitates the gathering of better views on blockchain adoption as an individual may also be concerned about organizational elements (e.g., management support, organizational readiness, knowledge absorption capability, and financial resources) while an organization may also have a view of individual components (e.g., performance expectancy, effort expectancy, and social influence). Moreover, combining theories can achieve a better understanding of the technology adoption phenomenon [164]. Therefore, unifying the individual-level theory and the organization-level theory is feasible.
Second, TAM, UTAUT, and TOE were frequently used in literature, but little attention has been paid to whether blockchain technology fits the users’ tasks in understanding blockchain adoption in the supply chain. Among the technology adoption theories, TTF considers whether a technology fits the tasks to be performed [34]. It is found in the literature that only two studies (i.e., [89,145]) involved the use of TTF. TTF should be applied as the mere acceptance and utilization of blockchain technology in TAM and UTAUT that cannot guarantee better performance in supply chain management. For example, users cannot perform computations well with the use of a word processing app as the capabilities and features of the word processor do not fit the computation tasks. TTF theorizes that task characteristics (TaC) and technology characteristics (TeC) determine the task-technology fit (TTF) construct, which reflects the extent to which the technology fits the task. The TTF construct in turn leads to the user’s actual usage (AU) of that technology and affects the user’s task performance expectancy (PE). Figure 4 shows the constructs and the influences, as indicated by the arrows, among these constructs in TTF.
Furthermore, this review sheds light on a critical issue regarding research design in literature. Most of the previous studies performed quantitative research with the aid of surveys and quantitative analyses while some previous studies adopted a qualitative approach such as interviews and qualitative analyses. Little research used a research design that employed mixed methods, which combines and integrates quantitative approach and qualitative approach into a single research design.
Mixed methods are recommended for three reasons. First, the mixing of a quantitative method and a quantitative method exhibits the benefits of both methods – the weakness of generalizing the findings from the data of a smaller sample size in a qualitative method can be compensated by the findings from the data of a larger sample size in a quantitative method while the problem of getting detailed explanations from a larger sample size in the quantitative method can be solved by the analytical findings of the in-depth interview transcripts from a smaller sample size in the qualitative method. Most of the previous studies on blockchain adoption in the supply chain used a quantitative method in which there is difficulty in explaining the quantitative results. For example, as the empirical research by Queiroz and Wamba [69] found different effects of factors on blockchain adoption in different countries (i.e., India and the USA), a qualitative method could be integrated into this study to explore explanations of the cultural differences as well as environmental and political factors pertaining to blockchain adoption in the supply chain in different countries.
Second, qualitative approaches can provide more insights into the cause-effect relationships found by quantitative approaches [16] and confirm the factors for blockchain adoption in the supply chain found by quantitative approaches. It is found from the literature that many studies explored the drivers of blockchain adoption in the supply chain while some other studies (i.e., the studies by Kumar Bhardwaj et al. [96], Agrawal et al. [104], Oguntegbe et al. [117], and Yadav et al. [154]) explored the barriers to blockchain adoption in the supply chain. The constructs in the commonly used TAM and UTAUT were usually operationalized and measured with the Likert scale by a quantitative method in the literature. For example, a construct in UTAUT was measured with a 5-point Likert scale (5 means strongly agree, 4 means agree, 3 means neutral, 2 means disagree, and 1 means strongly disagree); then, the options 1 and 2 for a construct in UTAUT can mean that construct is a driver with less effect, no effect, or a barrier to the technology adoption. Therefore, a qualitative interview could be conducted to confirm the cause-effect relationship and determine whether the construct represents a factor, no effect, or a barrier. Malik et al. [75] used interviews to confirm the positive (i.e., driver), unsure, and negative (i.e., barrier) impact of the TOE constructs.
Third, a qualitative approach can be used to explore the potential factors for determining TOE constructs for a quantitative approach to measure. As the TOE framework allows flexibility in setting a construct in the T, O, or E context and operationalizing the construct as a driver or barrier, content analyses of the in-depth interviews or supply chain documents can help to identify the potential factors for setting TOE constructs in the TOE-TTF-UTAUT model.

3. Discussions and Implications

To explore the antecedents of blockchain adoption in the supply chain, UTAUT was considered for the reason that it was developed as a modified version through review and consolidation of some other models including TAM. Having known that the blockchain adoption model should examine whether blockchain technology fits the users’ tasks, TTF was integrated into the blockchain adoption model. With reference to the models related to TTF integration presented by Marikyan and Papagiannidis [165], the TTF-UTAUT model is formulated, as shown in Figure 5 in which PE and AU are common constructs in both TTF and UTAUT, TeC, TaC, and TTF are constructs only in TTF, and EE, BI, SI, and EE are constructs only in UTAUT. Also, there is an influence of TeC on EE as the technology characteristics such as user interface can affect a user’s perceived use of the technology. Therefore, the influence of TeC on EE is added in Figure 5.
When considering the integration of TOE and TTF-UTUAT, some similar constructs between TOE and TTF-UTAUT were noted. As shown in Figure 6, the constructs in the T context are similar to TeC, the constructs in the O context can be regarded as FC, and SI is a part (or, subset) of the E context. Guan et al.’s [133] proposed supply chain factors are equivalent to TaC. In these regards, a new TOE-TTF-UTAUT model, as shown in Figure 6, is formed for the exploration of the antecedents of blockchain adoption in supply chains. The dashed boxes labeled with Supply Chain Task Context, T Context, O Context, and E Context indicate that the constructs inside these boxes are not fixed. Those constructs can be determined and changed under different cases (e.g., different users, different organizations, or different situations at different stages).
In line with the findings from AlShamsi et al. [16], most of the previous studies depended on the views of the management, experts, and consultants at an organizational level. The constructs set in the TOE-TTF-UTUAT model in Figure 7 were based on an organizational perspective. As the TOE-TTF-UTAUT model can be applied at different levels, the individual users’ perspectives should also be considered by performing a qualitative approach using interviews with the supply chain stakeholders, analyses of the interview transcripts and the supply chain documents, and literature review on TOE constructs. The supply chain task constructs can also be identified by this qualitative approach.
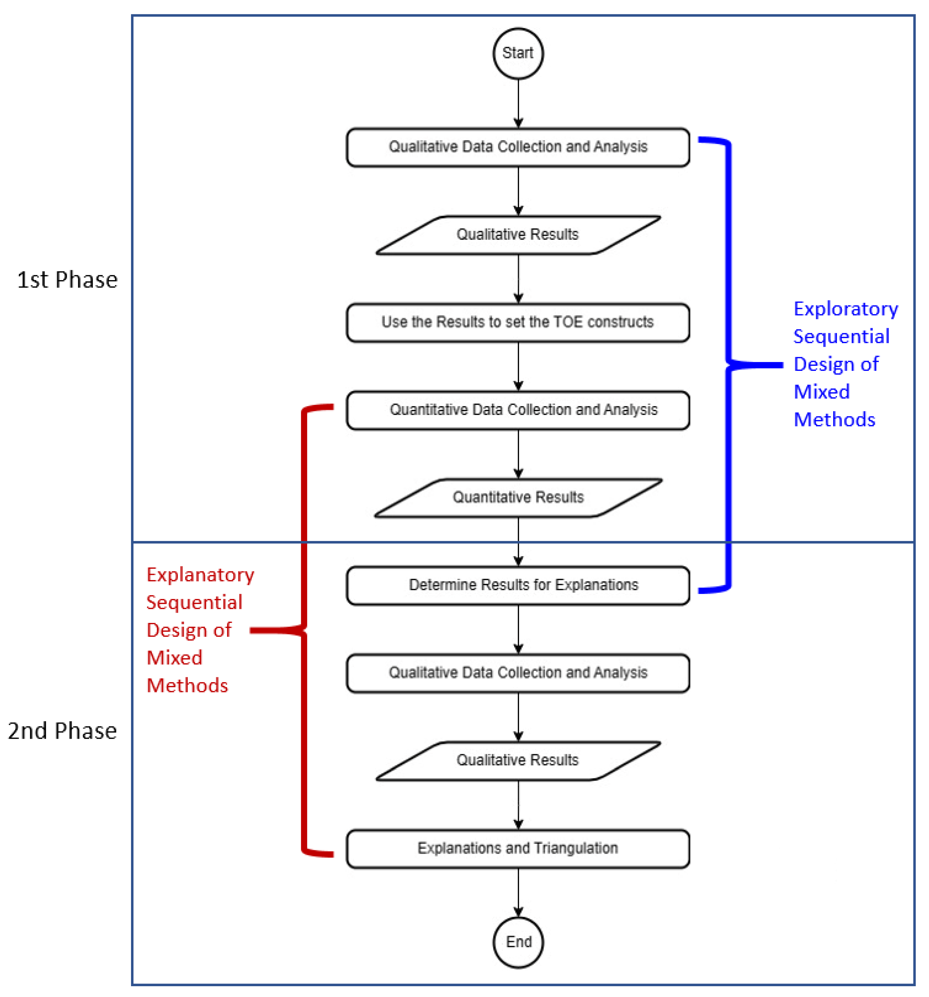
When adopting the TOE-TTF-UTAUT model in a study, two phases of research using mixed methods can be carried out. In the first phase, Creswell and Gutterman's [166] exploratory sequential design of mixed methods can be performed. In this design, a qualitative approach is followed by a quantitative approach. For the study on blockchain adoption in supply chains, once the TOE constructs and the supply chain task constructs, which are like the constructs in the dashed boxes in Figure 7, are determined by a qualitative approach and integrated into the TOE-TTF-UTAUT model, a quantitative approach using a survey and quantitative analyses can be conducted to investigate the factors affecting blockchain adoption in supply chains.
In Figure 7, the T context contains Compatibility (T1), Complexity (T2), and Relative Advantage (T3). The O context contains Management Support (O1), Absorptive Capability (O2), Organizational Readiness (O3), Financial Resources (O4), and Firm Size (O5). The E context contains Competitive Pressure (E1), Trading Partners’ Pressure (E2), Government Policy and Support (E3), Stakeholders’ Cooperation (E4), and Vendor Support (E5).
In the second phase, Creswell and Gutterman's [166] explanatory sequential design of mixed methods, in which a quantitative approach is followed by a qualitative approach, is used. In this design, the findings from the quantitative approach in the first phase are used and reviewed for follow-up by qualitative interviews to obtain explanations. After that, both the quantitative and qualitative findings in this second phase can be used for triangulation. This proposed research of mixed methods using exploratory sequential design followed by explanatory sequential design is presented in Figure 8.

4. Concluding Remarks and Future Work

Inspired by the lack of users’ support and acceptance of the blockchain-based supply chain platform TradeLens for tracking and sharing shipment information among the shipping company Maersk, insurers, government, cargo owners, and forwards, this study was conducted to critically review the literature on antecedents of blockchain adoption and adoption in the supply chain. From this critical literature review, insights into the possibility of combining the organization-level technology adoption theory with the individual-level technology adoption theory as well as the task-technology fit model, and the applicability of a more appropriate research design using a mixed method were obtained. Significantly, for future research directions on blockchain adoption in the supply chain, this review study came up with a recommendation that includes the new unified technology adoption model, namely, TOE-TTF-UTAUT, and the research design using mixed methods for the exploration of the antecedents of blockchain adoption in supply chains. As the TOE-TTF-UTAUT model contains theories targeted at different levels (i.e., organization level and individual level), the TOE-TTF-UTAUT model is applicable to any level in an organization to have a broader view for understanding blockchain adoption in the supply chain. The TOE-TTF-UTAUT model also contains a task-technology fit component which is more appropriate for a study on technology adoption. For the application of the TOE-TTF-UTAUT model, the proposed research of mixed methods using exploratory sequential design followed by explanatory sequential design is suitable for setting TOE and task constructs and exploring factors affecting technology adoption.
This study can be extended in three ways. First, the Scopus search tool was mainly used in this study. This review study can be extended to search for any relevant studies that may be found by other search engines (e.g., Emerald, IEEE, MAPI, Springer, and Web of Science). Second, this study reviewed the previous studies written in English only. For better coverage of the relevant literature, studies in other languages should also be explored. Third, the TOE-TTF-UTAUT model proposed in this study is a conceptual model, further studies are required to validate the constructs in the TOE-TTF-UTAUT model.

Author Contributions

Conceptualization, S.W.; methodology, S.W., J.Y. and Y.-Y.L.; validation, J.Y.; investigation, S.W., J.Y. and R.K.; resources, Y.-Y.L.; data curation, Y.-Y.L.; writing—original draft preparation, S.W.; writing—review and editing, J.Y., Y.-Y.L. T.K. and R.K.; visualization, S.W. and J.Y.; supervision, S.W. and T.K.; project administration, Y.-Y.L. and T.K. All authors have read and agreed to the published version of the manuscript.

Funding

No funding has been granted for this review.

Institutional Review Board Statement

Not applicable.

Data Availability Statement

The data presented in this review are available on request from the authors.

Conflicts of Interest

The authors declare no conflict of interest.

References

  1. Mou, W. M.; Wong, W. K. , McAleer, M. Financial credit risk evaluation based on core enterprise supply chains. Sustainability 2018, 10, 17. [Google Scholar]
  2. Nakamoto, S.; Bitcoin: A Peer-to-Peer Electronic Cash System. Bitcoin.org 2008. Available online: https://bitcoin.org/bitcoin.pdf (accessed on 12 July 2016).
  3. Javaid, M.; Haleem, A.; Singh, R. P.; Khan, S.; Suman, R. Blockchain technology applications for Industry 4.0: A literature-based review. Blockchain Res. Appl. 2021, 2, 100027. [Google Scholar] [CrossRef]
  4. Charles, V.; Emrouznejad, A.; Gherman, T. A critical analysis of the integration of blockchain and artificial intelligence for supply chain. Ann. Oper. Res. 2023. [Google Scholar]
  5. Park, A.; Li, H. The effect of blockchain technology on supply chain sustainability performances. Sustainability 2021, 13, 1726. [Google Scholar] [CrossRef]
  6. Ullah, A.; Ayat, M.; He, Y.; Lev, B. An analysis of strategies for adopting blockchain technology in the after-sales service supply chain. Comput. Ind. Eng. 2023, 179, 109194. [Google Scholar]
  7. Potnis, T.; Lau, Y.-Y.; Yip, T. L. Roles of Blockchain Technology in Supply Chain Capability and Flexibility. Sustainability 2023, 15, 7460. [Google Scholar] [CrossRef]
  8. Madhani, P. M. Enhancing supply chain capabilities with blockchain deployment: An RBV perspective, The IUP J. Bus. Strategy 2021, 18, 7–31. [Google Scholar]
  9. Wernerfelt, B. A resource-based view of the firm. Strateg. Manag. J. 1984, 5, 171–180. [Google Scholar] [CrossRef]
  10. Patil, K.; Ojha, D.; Struckell, E. M.; Patel, P. C. Behavioral drivers of blockchain assimilation in supply chains – A social network theory perspective. Technol. Forecast. Soc. Chang. 2023, 192, 122578. [Google Scholar]
  11. Meier, O.; Gruchmann, T.; Ivanov, D. Circular supply chain management with blockchain technology: A dynamic capabilities view. Transport. Res. Part E Logist. Transport. Rev. 2023, 176, 103177. [Google Scholar]
  12. Teece, D. J.; Pisani, G.; Shuen, A. Dynamic capabilities and strategic management. Strateg. Manag. J. 1997, 18, 509–533. [Google Scholar] [CrossRef]
  13. Treiblmaier, H. The impact of the blockchain on the supply chain: A theory-based research framework and a call for action. Supply Chain Manag. 2018, 23, 545–559. [Google Scholar] [CrossRef]
  14. Wong, S.; Yeung, J. K. W.; Lau, Y.-Y.; Kawasaki, T. A case study of how Maersk adopts cloud-based blockchain integrated with machine learning for sustainable practices. Sustainability 2023, 15, 7305. [Google Scholar] [CrossRef]
  15. Wong, S.; Yeung J. K., W.; Lau, Y.-Y.; So, J. Technical sustainability of cloud-based blockchain integrated with machine learning for supply chain management. Sustainability 2021, 13, 8270. [Google Scholar] [CrossRef]
  16. AlShamsi, M.; Al-Emran, M.; Shaalan, K. A systematic review on blockchain adoption. Appl. Sci. 2022, 12, 4245. [Google Scholar] [CrossRef]
  17. Taherdoost, H. A critical review of blockchain acceptance models – Blockchain technology adoption frameworks and applications. Computers 2022, 11, 24. [Google Scholar] [CrossRef]
  18. Xie, X.; Parry, G.; Altrichter, B. Factors influencing the implementation success of blockchain technology: A systematic literature review. Proceedings of International Conference on AI and the Digital Economy, Venice, Italy, 26-28 June 2023; pp. 49–52. [Google Scholar]
  19. Happy, A.; Chowdhury, M. M. H.; Scerri, M.; Hossain, M. A.; Barua, Z. Antecedents and consequences of blockchain adoption in supply chains: A systematic literature review. J. Enterprise Inf. Manag. 2023, 36, 629–654. [Google Scholar] [CrossRef]
  20. Agi, M. A.; Jha, A. K. Blockchain technology in the supply chain: An integrated theoretical perspective of organizational adoption. Int. J. Prod. Econ. 2022, 247, 108458. [Google Scholar] [CrossRef]
  21. Dujak, D.; Sajter, D. Blockchain Applications in Supply Chain; Springer: Berlin/Heidelberg, Germany, 2021. [Google Scholar]
  22. Mohammed, A.; Potdar, V.; Quaddus, M.; Hui, W. Blockchain adoption in food supply chains: A systematic literature review on enablers, benefits, and barriers. IEEE Access 2023, 11, 14236–14255. [Google Scholar] [CrossRef]
  23. Paliwal, A.; Chandra, S.; Sharma, S. Blockchain technology for sustainable supply chain management: A systematic literature review and a classification framework. Sustainability 2020, 12, 7638. [Google Scholar] [CrossRef]
  24. Shin, S.; Wang, Y.; Pettit, S. , Abouarghoub, W. Blockchain application in maritime supply chain: A systematic literature review and conceptual framework. Marit. Policy Manag. 2023. [Google Scholar] [CrossRef]
  25. Vu, N.; Ghadge, A.; Bourlakis, M. Blockchain adoption in food supply chains: A review and implementation framework. Prod. Plann. Contr. 2023, 34, 506–523. [Google Scholar] [CrossRef]
  26. Wamba, S. F.; Kamdjoug, J. R. K.; Bawack, R. E.; Keogh, J. G. Bitcoin, blockchain, and FinTech: A systematic review and case studies in the supply chain. Prod. Plann. Contr. 2018, 31, 115–142. [Google Scholar] [CrossRef]
  27. Wang, Y.; Han, J. H.; Beynon-Davies, P. Understanding blockchain technology for future supply chains: A systematic literature review and research agenda. Supply Chain Manag. 2018, 24, 62–84. [Google Scholar] [CrossRef]
  28. Kafeel, H.; Kumar, V.; Duong, L. Blockchain in supply chain management: A synthesis of barriers and enablers for managers. Int. J. Math. Eng. Manag. Sci. 2023, 8, 15–42. [Google Scholar] [CrossRef]
  29. Tornatzky, L. G.; Fleischer, M.; Chakrabarti, A. K. The Processes of Technological Innovation; Lexington Books: Lexington, MA, USA, 1990. [Google Scholar]
  30. Davis, F. D. Perceived usefulness, perceived ease of use, and user acceptance of information technology. MIS Q. 1989, 13, 319–339. [Google Scholar] [CrossRef]
  31. Venkatesh, V.; Morris, M. G.; Davis, G. B.; Davis, F. D. User acceptance of information technology: Toward a unified view. MIS Q. 2003, 27, 425–478. [Google Scholar] [CrossRef]
  32. Venkatesh, V.; Thong, J. Y.; Xu, X. Consumer acceptance and use of information technology: Extending the unified theory of acceptance and use of technology. MIS Q. 2012, 36, 157–178. [Google Scholar] [CrossRef]
  33. Parasuraman, A. Technology readiness index (TRI): A multiple-item scale to measure readiness to embrace new technologies. J. Serv. Res. 2000, 2, 307–320. [Google Scholar] [CrossRef]
  34. Goodhue, D. L.; Thompson, R. L. Task-technology fit and individual performance. MIS Q. 1995, 19, 213–236. [Google Scholar] [CrossRef]
  35. Delone, W. H.; McLean, E. R. The DeLone and McLean model of information systems success: A ten-year update. J. Manag. Inf. Syst. 2003, 19, 9–30. [Google Scholar]
  36. DiMaggio, P. J.; Powell, W. W. The iron cage revisited: Institutional isomorphism and collective rationality in organizational fields. Am. Soc. Rev. 1983, 48, 147–160. [Google Scholar] [CrossRef]
  37. Powell, W. W.; DiMaggio, P. J. New Institutionalism in Organizational Analysis; University of Chicago Press: Chicago, IL, USA, 1991. [Google Scholar]
  38. Westaby, J. D. Behavioral reasoning theory: Identifying new linkages underlying intentions and behavior. Organ. Behav. Hum. Decis. Processes 2005, 98, 97–120. [Google Scholar] [CrossRef]
  39. Koppenjan, J.; Groenewegen, J. Institutional design for complex technological systems. Int. J. Technol. Policy Manag. 2005, 5, 240–257. [Google Scholar] [CrossRef]
  40. Pfeffer, J.; Salancik, G. R. The External Control of Organizations: A Resource Dependence Perspective, 2nd ed.; Stanford University Press: Stanford, CA, USA, 2003. [Google Scholar]
  41. Torra, V.; Narukawa, Y. On hesitant fuzzy sets and decision. Proceedings of 2009 IEEE International Conference on Fuzzy Systems, Jeju Island, South Korea, 20-24 August 2009; pp. 1378–1382. [Google Scholar]
  42. Zhu, B.; Xu, Z.; Xia, M. Dual hesitant fuzzy sets. J. Appl. Math. 2012, 2012, 879629. [Google Scholar] [CrossRef]
  43. Borgatti, S. P.; Li, X. U. N. On social network analysis in a supply chain context. J. Supply Chain Manag. 2009, 45, 5–22. [Google Scholar] [CrossRef]
  44. Ram, S.; Sheth, J. N. Consumer resistance to innovation: The marketing problem and its solution. J. Consum. Mark. 1989, 6, 5–14. [Google Scholar] [CrossRef]
  45. Awa, H.; Ojiabo, O. A model of adoption determinants of ERP within T-O-E framework. Inf. Technol. People 2016, 29, 901–930. [Google Scholar] [CrossRef]
  46. Gangwar, H.; Date, H.; Ramaswamy, R. Understanding determinants of cloud computing adoption using an integrated TAM-TOE model. J. Enterprise Inf. Manag. 2015, 28, 107–130. [Google Scholar] [CrossRef]
  47. Kuan, K. K. Y.; Chau, P. Y. K. A perception-based model for EDI adoption in small businesses using a technology-organization-environment framework. Information and Management 2001, 38, 507–521. [Google Scholar] [CrossRef]
  48. Martins, M.; Oliveira, T. Determinants of e-commerce adoption by small firms in Portugal. In Proceedings of the 3rd European Conference on Information Management and Evaluation, Gothenburg, Sweden, 17-18 September 2009; pp. 328–338. [Google Scholar]
  49. Fishbein, M.; Ajzen, I. Belief, Attitude, Intention and Behavior: An Introduction to Theory and Research; Addison-Wesley: Reading, MA, USA, 1975. [Google Scholar]
  50. Davis, F. D.; Bagozzi, R. P.; Warshaw, P. R. Extrinsic and intrinsic motivation to use computers in the workplace. J. Appl. Soc. Psychol. 1992, 22, 1111–1132. [Google Scholar] [CrossRef]
  51. Vallerand, R. J. Toward a hierarchical model of intrinsic and extrinsic motivation. In Advances in Experimental Social Psychology (29); Zanna, M., Ed.; Academic Press: New York, USA, 1997; pp. 271–360. [Google Scholar]
  52. Ajzen, I. From intentions to actions: A theory of planned behavior. In Action control: From Cognition to Behavior; Kuhl, I. J., Beckmann, J., Eds.; Springer-Verlag: Heidelberg, Germany, 1985; pp. 11–39. [Google Scholar]
  53. Ajzen, I. The theory of planned behavior. Organ. Behav. Hum. Decis Process. 1991, 50, 179–211. [Google Scholar] [CrossRef]
  54. Taylor, S.; Todd, P. A. Assessing IT usage: The role of prior experience. MIS Q. 1995, 19, 561–570. [Google Scholar] [CrossRef]
  55. Thompson, R. L.; Higgins, C. A.; Howell, J. M. Personal computing: Toward a conceptual model of utilization. MIS Q. 1991, 15, 124–143. [Google Scholar] [CrossRef]
  56. Rogers, E. M. Diffusion of Innovations, 4th ed.; The Free Press: New York, USA, 1995. [Google Scholar]
  57. Bandura, A. Social Foundations of Thought and Action: A Social Cognitive Theory; Prentice Hall: Englewood Cliffs, NJ, USA, 1986. [Google Scholar]
  58. Compeau, D. R.; Higgins, C. A. Computer self-efficacy: Development of a measure and initial test. MIS Q. 1995, 19, 189–211. [Google Scholar] [CrossRef]
  59. Jesson, J.; Lacey, F. How to do (or not to do) a critical literature review. Pharmacy Education 2006, 6, 139–148. [Google Scholar] [CrossRef]
  60. Martín-Martín, A.; Orduna-Malea, E.; Thelwall, M.; Delgado López-Cózar, E. Google scholar, web of science, and Scopus: A systematic comparison of citations in 252 subject categories. J. Informetrics 2018, 12, 1160–1177. [Google Scholar] [CrossRef]
  61. Supranee, S.; Rotchanakitumnuai, S. The acceptance of the application of blockchain technology in the supply chain process of the Thai automotive industry. In Proceedings of the International Conference on Electronic Business, Dubai, UAE, 4-9 December 2017; pp. 252–257. [Google Scholar]
  62. Bala, H.; Venkatesh, V. Assimilation of interorganizational business process standards. Inf. Syst. Res. 2007, 18, 340–362. [Google Scholar] [CrossRef]
  63. Chae, S.; Choi, T. Y.; Hur, D. Buyer power and supplier relationship commitment: A cognitive evaluation theory perspective. J. Supply Chain Manag. 2017, 53, 39–60. [Google Scholar] [CrossRef]
  64. Ke, W.; Liu, H.; Wei, K. K.; Gu, J.; Chen, H. How do mediated and non-mediated power affect electronic supply chain management system adoption? The mediating effects of trust and institutional pressures. Decis. Support Syst. 2009, 46, 839–851. [Google Scholar] [CrossRef]
  65. Liu, H.; Ke, W.; Wei, K. K.; Hua, Z. Influence of power and trust on the intention to adopt electronic supply chain management in China. Int. J. Prod. Res. 2015, 53, 70–87. [Google Scholar] [CrossRef]
  66. Singh, A.; Teng, J. T. Enhancing supply chain outcomes through information technology and trust. Comput. Hum. Behav. 2016, 54, 290–300. [Google Scholar] [CrossRef]
  67. Francisco, K.; Swanson, D. The supply chain has no clothes: Technology adoption of blockchain for supply chain transparency. Logistics 2018, 2, 2. [Google Scholar] [CrossRef]
  68. Kamble, S.; Gunasekaran, A.; Arha, H. Understanding the blockchain technology adoption in supply chains - Indian context. Int. J. Prod. Res. 2018, 57, 2009–2033. [Google Scholar]
  69. Queiroz, M. M.; Wamba, S. F. Blockchain adoption challenges in supply chain: An empirical investigation of the main drivers in India and the USA. Int. J. Inf. Manag. 2019, 46, 70–82. [Google Scholar] [CrossRef]
  70. Wamba, S. F.; Queiroz, M. M. The role of social influence in blockchain adoption: The Brazilian supply chain case. IFAC-PapersOnLine 2019, 52, 1715–1720. [Google Scholar] [CrossRef]
  71. Yang, C. Maritime shipping digitalization: Blockchain-based technology applications, future improvements, and intention to use. Transport. Res. Part E Logist. Transport. Rev. 2019, 131, 108–117. [Google Scholar]
  72. Farooque, M.; Jain, V.; Zhang, A.; Li, Z. Fuzzy DEMATEL analysis of barriers to blockchain-based life cycle assessment in China. Comput. Ind. Eng. 2000, 147, 106684. [Google Scholar] [CrossRef]
  73. Fontela, E.; Gabus, A. DEMATEL, Innovative Methods, Report No. 2, Structural Analysis of the World Problematique; Battelle Geneva Research Institute: Geneva, Switzerland, 1974. [Google Scholar]
  74. Karamchandani, A.; Srivastava, S. K.; Srivastava, R. K. Perception-based model for analyzing the impact of enterprise blockchain adoption on SCM in the Indian service industry. Int. J. Inf. Manag. 2020, 52, 102019. [Google Scholar] [CrossRef]
  75. Malik, S.; Chadhar, M.; Chetty, M.; Vatanasakdakul, S. An exploratory study of the adoption of blockchain technology among Australian organizations: A theoretical model. In Information Systems. EMCIS 2020. Lecture Notes in Business Information Processing, Vol. 402; Themistocleous, M., Papadaki, M., Kamal, M. M., Eds.; Springer: Cham, Switzerland, 2020. [Google Scholar]
  76. Orji, I. J.; Kusi-Sarpong, S.; Huang, S.; Vazquez-Brust, D. Evaluating the factors that influence blockchain adoption in the freight logistics industry. Transport. Res. Part E Logist. Transport. Rev. 2020, 141, 102025. [Google Scholar] [CrossRef]
  77. Park, K. O. A study on sustainable usage intention of blockchain in the big data era: Logistics and supply chain management companies. Sustainability 2020, 12, 10670. [Google Scholar] [CrossRef]
  78. Sahebi, I. G.; Masoomi, B.; Ghorbani, S. Expert oriented approach for analyzing the blockchain adoption barriers in humanitarian supply chain. Technol. Soc. 2020, 63, 101427. [Google Scholar]
  79. Ishikawa, A.; Amagasa, M.; Shiga, T.; Tomizawa, G.; Tatsuta, R.; Mieno, H. The max-min Delphi method and fuzzy Delphi method via fuzzy integration. Fuzzy Set. Syst. 1993, 55, 241–253. [Google Scholar]
  80. Saurabh, S.; Dey, K. Blockchain technology adoption, architecture, and sustainable agri-food supply chains. J. Clean. Prod. 2020, 284, 124731. [Google Scholar]
  81. Ullah, N. Integrating TAM/TRI/TPB frameworks and expanding their characteristic constructs for DLT adoption by service and manufacturing industries – Pakistan context. Proceedings of 2020 International Conference on Technology and Entrepreneurship, Bologna, Italy, 21-23 September 2020; pp. 1–5. [Google Scholar]
  82. Wahab, S. N.; Loo, Y. M.; Say, C. S. Antecedents of blockchain technology application among Malaysian warehouse industry. Int. J. Logist. Syst. Manag. 2020, 27, 427–444. [Google Scholar]
  83. Wamba, S. F.; Queiroz, M. M.; Trinchera, L. Dynamics between blockchain adoption determinants and supply chain performance: An empirical investigation. Int. J. Prod. Econ. 2020, 229, 107791. [Google Scholar]
  84. Wong, L. W.; Leong, L. Y.; Hew, J. J.; Tan, G. W. H.; Ooi, K. B. Time to seize the digital evolution: Adoption of blockchain in operations and supply chain management among Malaysian SMEs. Int. J. Inf. Manag. 2020, 52, 101997. [Google Scholar]
  85. Wong, L.-W.; Tan, G. W.-H.; Lee, V.-H.; Ooi, K.-B.; Sohal, A. Unearthing the determinants of blockchain adoption in supply chain management. Int. J. Prod. Res. 2020, 58, 2100–2123. [Google Scholar] [CrossRef]
  86. Yadav, V. S.; Singh, A. R.; Raut, R. D.; Govindarajan, U. H. Blockchain technology adoption barriers in the Indian agricultural supply chain: An integrated approach. Resour. Conserv. Recyc. 2020, 161, 104877. [Google Scholar]
  87. Warfield, J. N. Structuring Complex Systems: Battelle Monograph, Number 4; Battelle Memorial Institute: Columbus, OH, 1974. [Google Scholar]
  88. Godet, M. Scenarios and Strategic Management; Butterworths Scientific Ltd.: London, UK, 1987. [Google Scholar]
  89. Alazab, M.; Alhyari, S.; Awajan, A.; Abdallah, A. B. Blockchain technology in supply chain management: An empirical study of the factors affecting user adoption/acceptance. Clust. Comput. 2001, 24, 83–101. [Google Scholar]
  90. Aslam, J.; Saleem, A.; Khan, N. T.; Kim, Y. B. Factors influencing blockchain adoption in supply chain management practices: A study based on the oil industry. J. Innov. Knowl. 2021, 6, 124–134. [Google Scholar] [CrossRef]
  91. Balci, G.; Surucu-Balci, E. Blockchain adoption in the maritime supply chain: Examining barriers and salient stakeholders in containerized international trade. Transport. Res. Part E Logist. Transport. Rev. 2021, 156, 102539. [Google Scholar]
  92. Jardim, L.; Pranto, S.; Ruivo, P.; Oliveira, T. What are the main drivers of blockchain adoption within supply chain? - An exploratory research. Procedia Comput. Sci. 2021, 181, 495–502. [Google Scholar]
  93. Gregor, S.; Jones, D. The anatomy of a design theory. J. Assoc. Inf. Syst. 2007, 8, 312–335. [Google Scholar]
  94. Kamble, S. S.; Gunasekaran, A.; Kumar, V.; Belhadi, A.; Foropon, C. A machine learning based approach for predicting blockchain adoption in supply chain. Technol. Forecast. Soc. Chang. 2021, 163, 120465. [Google Scholar] [CrossRef]
  95. Kouhizadeh, M.; Saberi, S.; Sarkis, J. Blockchain technology and the sustainable supply chain: Theoretically exploring adoption barriers. Int. J. Prod. Econ. 2021, 231, 107831. [Google Scholar] [CrossRef]
  96. Kumar Bhardwaj, A.; Garg, A.; Gajpal, Y. Determinants of blockchain technology adoption in supply chains by small and medium enterprises (SMEs) in India. Math. Probl. Eng. 2021, 5537395. [Google Scholar]
  97. Lanzini, F.; Ubacht, J.; De Greeff, J. Blockchain adoption factors for SMEs in supply chain management. J. Supply Chain Manag. Sci. 2021, 2, 47–68. [Google Scholar]
  98. Maden, A.; Alptekin, E. Understanding the blockchain technology adoption from procurement professionals’ perspective - An analysis of the technology acceptance model using intuitionistic fuzzy cognitive maps. In Advances in Intelligent Systems and Computing, Vol. 1197; Kahraman, C., Onar, S. C., Oztaysi, B., Sari, I. U., Cebi, S., Tolga, A. C., Eds.; Springer: Cham, Switzerland, 2021; pp. 347–354. [Google Scholar]
  99. Queiroz, M. M.; Wamba, S. F.; De Bourmont, M.; Telles, R. Blockchain adoption in operations and supply chain management: Empirical evidence from an emerging economy. Int. J. Prod. Res. 2021, 59, 6087–6103. [Google Scholar] [CrossRef]
  100. Sunmola, F. T.; Burgess, P.; Tan, A. Building blocks for blockchain adoption in digital transformation of sustainable supply chains. Procedia Manufacturing 2021, 55, 513–520. [Google Scholar]
  101. Suwanposri, C.; Bhatiasevi, V.; Thanakijsombat, T. Drivers of blockchain adoption in financial and supply chain enterprises. Global Bus. Rev. 2021. [Google Scholar]
  102. Tan, W. K. A.; Sundarakani, B. Assessing blockchain technology application for freight booking business: A case study from technology acceptance model perspective. J. Glob. Oper. Strateg. Sourc. 2021, 14, 202–223. [Google Scholar] [CrossRef]
  103. Iacovou, C. L.; Benbasat, I.; Dexter, A. S. Electronic data interchange and small organizations: Adoption and impact of technology. MIS Q. 1995, 19, 465–485. [Google Scholar] [CrossRef]
  104. Agrawal, A.; Sharma, A.; Srivastava, P. K. Blockchain adoption in Indian manufacturing supply chain using T-O-E framework. In Proceedings of the 2022 9th International Conference on Computing for Sustainable Global Development, New Delhi, India, 23-25 March 2022; pp. 737–742. [Google Scholar]
  105. Chittipaka, V.; Kumar, S.; Sivarajah, U.; Bowden, J. L.-H.; Baral, M. M. Blockchain technology for supply chains operating in emerging markets: An empirical examination of technology-organization-environment (TOE) framework. Ann. Oper. Res. 2022. [Google Scholar]
  106. Chowdhury, S.; Rodriguez-Espindola, O.; Dey, P.; Budhwar, P. Blockchain technology adoption for managing risks in operations and supply chain management: Evidence from the UK. Ann. Oper. Res. 2022. [Google Scholar]
  107. Deng, N.; Shi, Y.; Wang, J.; Gaur, J. Testing the adoption of blockchain technology in supply chain management among MSMEs in China. Ann. Oper. Res. 2022. [Google Scholar] [CrossRef]
  108. Ganguly, K. K. Understanding the challenges of the adoption of blockchain technology in the logistics sector: The TOE framework. Technol. Anal. Strateg. Manag. 2022. [Google Scholar] [CrossRef]
  109. Gökalp, E.; Gökalp, M. O.; Çoban, S. Blockchain-based supply chain management: Understanding the determinants of adoption in the context of organizations. Inf. Syst. Manag. 2022, 39, 100–121. [Google Scholar] [CrossRef]
  110. Hartley, J. L.; Saway, W.; Dobrzykowski, D. Exploring blockchain adoption intentions in the supply chain: Perspectives from innovation diffusion and institutional theory. Int. J. Phys. Distrib. Logist. Manag. 2022, 52, 190–211. [Google Scholar] [CrossRef]
  111. Jain, G.; Kamble, S. S.; Ndubisi, N. O.; Shrivastava, A.; Belhadi, A.; Venkatesh, M. Antecedents of blockchain-enabled e-commerce platforms (BEEP) adoption by customers - A study of second-hand small and medium apparel retailers. J. Bus. Res. 2022, 149, 576–588. [Google Scholar] [CrossRef]
  112. Kapnissis, G.; Vaggelas, G. K.; Leligou, H. C.; Panos, A.; Doumi, M. Blockchain adoption from the Shipping industry: An empirical study. Marit. Transport Res. 2022, 3, 100058. [Google Scholar]
  113. Kumar, N.; Upreti, K.; Mohan, D. Blockchain adoption for provenance and traceability in the retail food supply chain: A consumer perspective. Int. J. e-Bus. Res. 2022, 18. [Google Scholar]
  114. Li, X.; Zhou, Y.; Yuen, K. F. Blockchain implementation in the maritime industry: Critical success factors and strategy formulation. Marit. Policy Manag. 2022. [Google Scholar]
  115. Mthimkhulu, A.; Jokonya, O. Exploring the factors affecting the adoption of blockchain technology in the supply chain and logistic industry. J. Transp. Supply Chain Manag. 2022, 16, a750. [Google Scholar]
  116. Nath, S. D.; Khayer, A.; Majumder, J.; Barua, S. Factors affecting blockchain adoption in apparel supply chains: Does sustainability-oriented supplier development play a moderating role? Ind. Manag. Data Syst. 2022, 122, 1183–1214. [Google Scholar]
  117. Oguntegbe, K. F.; Di Paola, N.; Vona, R. Behavioural antecedents to blockchain implementation in agrifood supply chain management: A thematic analysis. Technol. Soc. 2022, 68, 101927. [Google Scholar]
  118. Saputra, U. W. E.; Darma, G. S. The intention to use blockchain in Indonesia using extended approach technology acceptance model (TAM). CommIT J. 2022, 16, 27–35. [Google Scholar]
  119. Yadlapalli, A.; Rahman, S.; Gopal, P. Blockchain technology implementation challenges in supply chains – Evidence from the case studies of multi-stakeholders. Int. J. Logist. Manag. 2022, 33, 278–305. [Google Scholar]
  120. Adel, H. M.; Younis, R. A. A. Interplay among blockchain technology adoption strategy, e-supply chain management diffusion, entrepreneurial orientation and human resources information system in banking. Int. J. Emerg. Mark. 2023, 18, 3588–615. [Google Scholar]
  121. Ahmed, W.; Islam, N.; Qureshi, H. N. Understanding the acceptability of block-chain technology in the supply chain: Case of a developing country. J. Sci. Technol. Policy Manag. 2023. [Google Scholar]
  122. Ali, M. H.; Chung, L.; Tan, K. H.; Makhbul, Z. M.; Zhan, Y.; Tseng, M.-L. Investigating blockchain technology adoption intention model in halal food small and medium enterprises: Moderating role of supply chain integration. Int. J. Logist. Res. Appl. 2023. [Google Scholar] [CrossRef]
  123. Baral, M. M.; Chittipaka, V.; Pal, S. K.; Mukherjee, S.; Shyam, H. S. Investigating the factors of blockchain technology influencing food retail supply chain management: A study using TOE framework. Statistics in Transition 2023, 24, 129–146. [Google Scholar] [CrossRef]
  124. Bhat, I. H.; Amin, I. U. Chapter 15 - Adoption and acceptability of blockchain technology in supply chain management: A study on horticulture industry of Jammu and Kashmir. In Green Blockchain Technology for Sustainable Smart Cities; Krishnan, S., Kumar, R., Balas, V. E., Eds.; Elsevier: Amsterdam, Netherlands, 2023; pp. 325–342. [Google Scholar]
  125. Boakye, E. A.; Zhao, H.; Coffie, K. C. P.; Asare-Kyire, L. Seizing technological advancement: Determinants of blockchain supply chain finance adoption in Ghanaian SMEs. Technol. Anal. Strateg. Manag. 2023. [Google Scholar]
  126. Cai, C.; Hao, X.; Wang, K.; Dong, X. The impact of perceived benefits on blockchain adoption in supply chain management. Sustainability 2023, 15, 6634. [Google Scholar] [CrossRef]
  127. Çaldağ, M.T.; Gökalp, E. Organizational adoption of blockchain based medical supply chain management. In Current and Future Trends on Intelligent Technology Adoption. Studies in Computational Intelligence, Vol. 1128; Al-Sharafi, M. A., Al-Emran, M., Tan, G. W.-H., Ooi, K.-B., Eds.; Springer: Cham, Switzerland, 2023; pp. 321–343. [Google Scholar]
  128. Çolak, H.; Kağnıcıoğlu, C. H. Predicting the blockchain technology acceptance in supply chains with inter-firm perspective: An integrated DEMATEL and PLS-SEM approach. J. Bus.-to-Bus. Mark. 2023, 30, 125–148. [Google Scholar] [CrossRef]
  129. Chen, Z.-S.; Zhu, Z.; Wang, Z.-J.; Tsang, Y. Fairness-aware large-scale collective opinion generation paradigm: A case study of evaluating blockchain adoption barriers in medical supply chain. Inf. Sci. 2023, 635, 257–278. [Google Scholar] [CrossRef]
  130. Ganeshkumar, C.; Rajalaksmi, M.; David, A. Exploring the challenges and adoption hurdles of blockchain. In Handbook of Research on AI-Equipped IoT Applications in High-Tech Agriculture; Khang, A., Ed.; IGI Global: Hershey, PA, USA, 2023; pp. 257–270. [Google Scholar]
  131. Giri, G.; Manohar, H. L. Factors influencing the acceptance of private and public blockchain-based collaboration among supply chain practitioners: A parallel mediation model. Supply Chain Manag. 2023, 28, 1–24. [Google Scholar] [CrossRef]
  132. Guan, W.; Ding, W.; Zhang, B.; Verny, J. The role of supply chain alignment in coping with resource dependency in blockchain adoption: Empirical evidence from China. J. Enterprise Inf. Manag. 2023, 36, 605–628. [Google Scholar] [CrossRef]
  133. Guan, W.; Ding, W.; Zhang, B.; Verny, J.; Hao, R. Do supply chain related factors enhance the prediction accuracy of blockchain adoption? A machine learning approach. Technol. Forecast. Soc. Chang. 2023, 192, 122552. [Google Scholar] [CrossRef]
  134. Iranmanesh, M.; Maroufkhani, P.; Asadi, S.; Ghobakhloo, M.; Dwivedi. Y. K.; Tseng, M.-L. Effects of supply chain transparency, alignment, adaptability, and agility on blockchain adoption in supply chain among SMEs. Comput. Ind. Eng. 2023, 176, 108931. [Google Scholar] [CrossRef]
  135. Karuppiah, K.; Sankaranarayanan, B.; Ali, S. M. A decision-aid model for evaluating challenges to blockchain adoption in supply chains. Int. J. Logist. Res. Appl. 2023, 26, 257–278. [Google Scholar] [CrossRef]
  136. Ju-Long, D. Control problems of grey systems. Systems and Control Letters 1982, 1, 288–294. [Google Scholar] [CrossRef]
  137. Zavadskas, E. K.; Turskis, Z.; Antucheviciene, J.; Zakarevicius, A. Optimization of weighted aggregated sum product assessment. Electronics and Electrical Engineering 2012, 122, 3–6. [Google Scholar] [CrossRef]
  138. Kuei, S.-C.; Chen, M.-C. Enablers of blockchain adoption on supply chain with dynamic capability perspectives with ISM-MICMAC analysis. Ann. Oper. Res. 2023. [Google Scholar] [CrossRef]
  139. Kumar, S.; Barua, M. K. Exploring the hyperledger blockchain technology disruption and barriers of blockchain adoption in petroleum supply chain. Resour. Policy 2023, 81, 103366. [Google Scholar] [CrossRef]
  140. Lin, H.-F. Blockchain adoption in the maritime industry: Empirical evidence from the technological-organizational-environmental framework. Marit. Policy Manag. 2023. [Google Scholar] [CrossRef]
  141. Mohammed, A.; Potdar, V.; Quaddus, M. Exploring factors and impact of blockchain technology in the food supply chains: An exploratory study. Foods 2023, 12, 2052. [Google Scholar] [CrossRef] [PubMed]
  142. Mukherjee, S.; Baral, M. M.; Lavanya, B. L.; Nagariya, R.; Patel, B. S.; Chittipaka, V. Intentions to adopt the blockchain: Investigation of the retail supply chain. Manag. Decis. 2023, 61, 1320–1351. [Google Scholar] [CrossRef]
  143. Samad, T. A.; Sharma, R.; Ganguly, K. K.; Wamba, S. F.; Jain, G. Enablers to the adoption of blockchain technology in logistics supply chains: Evidence from an emerging economy. Ann. Oper. Res. 2023, 327, 251–291. [Google Scholar] [CrossRef]
  144. Shahzad, K.; Zhang, Q.; Khan, M. K.; Ashfaq, M.; Hafeez, M. The acceptance and continued use of blockchain technology in supply chain management: A unified model from supply chain professional's stance. Int. J. Emerg. Mark. 2023, 18, 6300–6321. [Google Scholar]
  145. Shahzad, K.; Zhang, Q.; Zafa, A. U.; Ashfaq, M.; Rehman, S. U. The role of blockchain-enabled traceability, task technology fit, and user self-efficacy in mobile food delivery applications. J. Retail. Consum. Serv. 2023, 73, 103331. [Google Scholar] [CrossRef]
  146. Sharma, M.; Patidar, A.; Anchliya, N.; Prabhu, N.; Asok, A.; Jhajhriya, A. Blockchain adoption in food supply chain for new business opportunities: An integrated approach. Oper. Manag. Res. 2023, 16, 1949–1967. [Google Scholar] [CrossRef]
  147. Sharma, A.; Sharma, A. , Singh, R. K., Bhatia, T. Blockchain adoption in agri-food supply chain management: An empirical study of the main drivers using extended UTAUT, Bus. Process Manag. J. 2023, 29, 737–756. [Google Scholar]
  148. Sumarliah, E.; Li, T.; Wang, B.; Khan, S. U.; Khan, S. Z. Blockchain technology adoption in Halal traceability scheme of the food supply chain: Evidence from Indonesian firms. Int. J. Emerg. Mark. 2023. [Google Scholar] [CrossRef]
  149. Tasnim, Z.; Shareef, M. A.; Baabdullah, A. M.; Hamid, A. B. A.; Dwivedi, Y. K. An empirical study on factors impacting the adoption of digital technologies in supply chain management and what blockchain technology could do for the manufacturing sector of Bangladesh. Inf. Syst. Manag. 2023. [Google Scholar] [CrossRef]
  150. Thompson, B. S.; Rust, S. Blocking blockchain: Examining the social, cultural, and institutional factors causing innovation resistance to digital technology in seafood supply chains. Technol. Soc. 2023, 72, 102235. [Google Scholar] [CrossRef]
  151. Vafadarnikjoo, A.; Badri Ahmadi, H.; Liou, J. J. H.; Botelho, T.; Chalvatzis, K. Analyzing blockchain adoption barriers in manufacturing supply chains by the neutrosophic analytic hierarchy process. Ann. Oper. Res. 2023, 327, 129–156. [Google Scholar] [CrossRef]
  152. Wang, Z.-J.; Chen, Z.-S.; Xiao, L.; Su, Q.; Govindan, K.; Skibniewskic, M. J. Blockchain adoption in sustainable supply chains for Industry 5.0: A multistakeholder perspective. J. Innov. Knowl. 2023, 8, 100425. [Google Scholar] [CrossRef]
  153. Wang, L.; Zhang, J.; Li, J.; Yu, H.; Li, J. An ISM-DEMATEL analysis of blockchain adoption decision in the circular supply chain finance context. Manag. Decis. 2023. [Google Scholar] [CrossRef]
  154. Yadav, A. K.; Shweta, Kumar, D. Blockchain technology and vaccine supply chain: Exploration and analysis of the adoption barriers in the Indian context. Int. J. Prod. Econ. 2023, 255, 108716. [Google Scholar] [CrossRef]
  155. Zhang, Q.; Khan, S.; Khan, S. U.; Khan, I. U. Understanding blockchain technology adoption in operation and supply chain management of Pakistan: Extending UTAUT model with technology readiness, technology affinity and trust. SAGE Open 2023, 13. [Google Scholar] [CrossRef]
  156. Zkik, K.; Belhadi, A.; Khan, S. A. R.; Kamble, S. S.; Oudani, M.; Touriki, F. E. Exploration of barriers and enablers of blockchain adoption for sustainable performance: Implications for e-enabled agriculture supply chains. Int. J. Logist. Res. Appl. 2023, 26, 1498–1535. [Google Scholar] [CrossRef]
  157. Linton, J. D. Diffusion of innovations. Circuits Assembly 1998, 9, 24–28. [Google Scholar]
  158. Kamble, S. S.; Gunasekaran, A.; Sharma, R. Modeling the blockchain-enabled traceability in the agriculture supply chain. Int. J. Inf. Manag. 2020, 52, 101967. [Google Scholar] [CrossRef]
  159. Grant, R. M. Chapter 1 – The resource-based theory of competitive advantage: Implications for Strategy Formulation. In Knowledge and Strategy; Zack, M. H., Ed.; Butterworth-Heinemann: Oxford, UK, 1999; pp. 3–23. [Google Scholar]
  160. Cohen, W. M.; Levinthal, D. A. Absorptive capacity: A new perspective on learning and innovation. Adm. Sci. Q. 1990, 35, 128–152. [Google Scholar] [CrossRef]
  161. Senyo, P. K.; Effah, J.; Addae, E. Preliminary insight into cloud computing adoption in a developing country. J. Enterprise Inf. Manag. 2016, 29, 505–524. [Google Scholar] [CrossRef]
  162. Mendling, J.; Weber, I.; Van Der Aalst, W.; Vom Brocke, J.; Cabanillas, C.; Daniel, F.; Debois, S.; Di Ciccio, C.; Dumas, M.; Dustdar, S.; Gal, A.; García-Bañuelos, L.; Governatori, G.; Hull, R.; La Rosa, M.; Leopold, H.; Leymann, F.; Recker, J.; Reichert, M.; Reijers, H. A.; Rinderle-Ma, S.; Solti, A.; Rosemann, M.; Schulte, S.; Singh, M. P.; Slaats, T.; Staples, M.; Weber, B.; Weidlich, M.; Weske, M.; Xu, X.; Zhu, L. Blockchains for business process management - Challenges and opportunities. ACM Trans. Manag. Inf. Syst. 2018, 9, 1–16. [Google Scholar]
  163. Zhu, K.; Kraemer, K. L.; Xu, S. The process of innovation assimilation by firms in different countries: A technology diffusion perspective on e-business. Manag. Sci. 2006, 52, 1557–1576. [Google Scholar] [CrossRef]
  164. Oliveira, T.; Martins, M. F. Literature review of information technology adoption models at firm level. Electron. J. Inf. Syst. Eval. 2011, 14, 110–121. [Google Scholar]
  165. Marikyan, D.; Papagiannidis, S. Task-technology fit: A review. In TheoryHub Book; Papagiannidis, S., Ed., TheoryHub Book, 2023. Available online: https://open.ncl.ac.uk/theory-library/task-technology-fit.pdf (accessed on 12 December 2023).
  166. Creswell, J. W.; Gutterman, T. C. Educational Research: Planning, Conducting, and Evaluating Quantitative and Qualitative Research, 6th ed.; Pearson: Essex, UK, 2021. [Google Scholar]
Figure 1. Davis’ [30] TAM.
Figure 1. Davis’ [30] TAM.
Preprints 104270 g001
Figure 2. Venkatesh et al.’s [31] UTAUT without the moderating effects.
Figure 2. Venkatesh et al.’s [31] UTAUT without the moderating effects.
Preprints 104270 g002
Figure 3. Publications from 2017 to 2023.
Figure 3. Publications from 2017 to 2023.
Preprints 104270 g003
Figure 4. Goodhue and Thompson’s [34] TTF.
Figure 4. Goodhue and Thompson’s [34] TTF.
Preprints 104270 g004
Figure 5. TTF-UTAUT model.
Figure 5. TTF-UTAUT model.
Preprints 104270 g005
Figure 6. Integrating TOE into TTF-UTAUT.
Figure 6. Integrating TOE into TTF-UTAUT.
Preprints 104270 g006
Figure 7. TOE-TTF-UTAUT model.
Figure 7. TOE-TTF-UTAUT model.
Preprints 104270 g007
Figure 8. TOE-TTF-UTAUT model.
Figure 8. TOE-TTF-UTAUT model.
Preprints 104270 g008
Table 1. Relevant previous literature review studies.
Table 1. Relevant previous literature review studies.
Article Relevance
AlShamsi et al. [16] Systematic literature review on the research methods, domains, main technology adoption theories or models, factors affecting the use of blockchain, the primary purpose of the reviewed studies, and target participants in the selected studies.
Happy et al. [19] Systematic literature review that incorporates the antecedents and consequences of blockchain technology adoption in the supply chain.
Kafeel et al. [28] Systematic literature review that addresses the barriers and enablers of blockchain technology adoption in supply chain management.
Mohammed et al. [22] Systematic literature review on enablers, barriers, and benefits of blockchain adoption in food supply chains.
Shin et al. [24] Systematic literature review that addresses the challenges influencing the deployment of blockchain technology and the benefits brought about by the blockchain technology in maritime supply chain.
Taherdoost [17] Systematic literature review to introduce the mostly used adoption models to assess blockchain adoption and realize the business sectors in which these models have been applied.
Vu et al. [25] Systematic literature review that captures barriers and drivers of blockchain adoption, applications, and implementation in food supply chains.
Xie et al. [18] Systematic literature review on the on the research methods, and theories or models that lead to implementation success of blockchain adoption in supply chain management.
Table 3. The number of blockchain adoption theories/models/methods in literature.
Table 3. The number of blockchain adoption theories/models/methods in literature.
Model/ Theory/ Method Year Total
2017 2018 2019 2020 2021 2022 2023
TOE 6 5 10 12 33
TAM 1 2 2 4 3 4 16
UTAUT/UTAUT2 1 2 3 2 2 4 14
DOI/IDT 1 1 3 2 7
DEMATEL/Fuzzy DEMATEL 2 4 6
TPB 1 1 3 5
ISM/Fuzzy ISM 1 1 3 5
Authors' Own Design 1 1 1 1 4
TRI 1 1 1 3
MICMAC 1 2 3
TTF 1 1 2
IT 1 1 2
Fuzzy Delphi 1 1 2
ISS 1 1
Iacovou et al.'s Model 1 1
BRT 1 1
MM 1 1
RDT 1 1
IRT 1 1
PAT 1 1
AHP/Neutrosophic AHP 1 1
Fuzzy Fontela 1 1
Rating-based Conjoint 1 1
PFS 1 1
CPT 1 1
VIKOR 1 1
Best-Worst 1 1
Contingency Theory 1 1
PEEST 1 1
Design Science 1 1
Building Block 1 1
IF 1 1
PLS-SEM 1 1
SNT 1 1
Halal-focused Attitude 1 1
HFS 1 1
WASPA 1 1
Grey Theory 1 1
Table 4. The number of data collection methods in literature from 2017 to 2023.
Table 4. The number of data collection methods in literature from 2017 to 2023.
Data Collection Year Total
2017 2018 2019 2020 2021 2022 2023
Survey 1 1 3 11 8 11 25 60
Interview 2 5 4 8 19
Review 1 4 1 4 14 24
Not specified 1 1
Table 5. The number of data collection methods in literature from 2017 to 2023.
Table 5. The number of data collection methods in literature from 2017 to 2023.
Analysis Type Year Total
2017 2018 2019 2020 2021 2022 2023
Quantitative 1 1 3 10 8 12 27 62
Qualitative 1 2 4 5 5 17
Mixed 1 4 5
Not specified 1 1
Table 6. TOE constructs identified in literature.
Table 6. TOE constructs identified in literature.
Identified Construct Source
T Compatibility (or, technology compatibility, standards uncertainty, interoperability) [75,96,104,105,116,119,125,127,141,153]
Complexity [75,84,96,107,115,119,132,141,153]
Relative advantage (or, technology perceived benefits) including operational efficiency, security, scalability, ease of use, cost saving, trust, and trialability [74,75,84,96,101,105,107,109,114,115,116,122,123,125,127,132,133,140,141,153]
O Management Support (or, higher authority/management support, internal leadership) [96,105,107,109,114,115,116,122,123,127,153]
Organizational readiness (or, organizational innovativeness) including organizational structure, culture, finance, flexibility, and technology readiness (or, information technology resources) including Infrastructure facility, and suitable application [75,76,96,101,105,109,119,129,132,133,153,154]
Absorptive capability (or, organizational learning capability, knowledge absorption capability) [75,114,116,123,140,141,153]
Financial Resources (or, cost for obtaining and implementing blockchain, cost/monetary concerns/resources) [84,96,104,105,107,109,114,116,127,132,133,153]
Firm size [105,133,141]
E Competitive pressure (or, competitive intensity, competition, competitor pressure, rivalry pressure) [75,84,94,105,115,122,123,127,141,149]
Trading partners' pressure (or, trading partners' readiness, partner readiness, partner pressure) [75,94,105,109,116,140,149,153]
Government policy and support including information technology policy and regulations (or, regulatory pressure, regulatory environment) [75,76,101,104,105,107,115,123,127,141,153]
Stakeholders' cooperation (or, supply chain cooperation, interpersonal connections, trust, external support, environmental support, knowledge sharing) [83,101,107,115,116,122,127,132,133]
Vendor support [96,153]
Disclaimer/Publisher’s Note: The statements, opinions and data contained in all publications are solely those of the individual author(s) and contributor(s) and not of MDPI and/or the editor(s). MDPI and/or the editor(s) disclaim responsibility for any injury to people or property resulting from any ideas, methods, instructions or products referred to in the content.
Copyright: This open access article is published under a Creative Commons CC BY 4.0 license, which permit the free download, distribution, and reuse, provided that the author and preprint are cited in any reuse.
Prerpints.org logo

Preprints.org is a free preprint server supported by MDPI in Basel, Switzerland.

Subscribe

Disclaimer

Terms of Use

Privacy Policy

Privacy Settings

© 2026 MDPI (Basel, Switzerland) unless otherwise stated