Preprint
Article

This version is not peer-reviewed.

Collatz Conjecture Proof and General Equation

Submitted:

10 April 2024

Posted:

11 April 2024

You are already at the latest version

Abstract
A proof is given showing the Collatz Conjecture is true for all positive integers. The proof was possible once the perspective of the proof was changed from looking at the pattern of the positive integers to looking at the conjecture rules. The conjecture rule for even numbers organizes all positive integers into unique sets and the rule for odd numbers interconnects the unique sets into dendritic pathways to “1.” Infinite loops, other than the minor 4-2-1 loop after reaching “1,” and pathways to infinity are shown to be mathematically impossible. The proof predicted a general equation that shows all positive integers ultimately reach a final value of “1," and calculates the values and locations of the odd positive integers during the iterations for each tested positive integer.
Keywords: 
;  ;  ;  

1. Introduction

The Collatz Conjecture was first proposed by Lohar Collatz in 1937. It is called the 3 n + 1 problem, the 3 n + 1 conjecture, the Ulam conjecture, Kakutani’s, the Thwaites conjecture, and Hasse’s algorithm [3].
The Collatz Conjecture states that if N 0 is an even positive integer, then
N 0 2 = N 1
If N 0 is an odd positive integer, then
3 N 0 + 1 = N 1
Then repeated iterations of this process produces the value N i = 1 , where i is the iteration step.
The original studies of the Collatz Conjecture considered individual positive integers and how the rules affected those positive integers. For each positive integer, the graph of its successors under the Collatz Conjecture process has a saw-tooth appearance. The values go up and down, and the number of steps until reaching “1” is unpredictable.
Previous attempts to prove the Collatz Conjecture have focused on studying the pattern of positive integers in the sequence and the number of steps each positive integer takes before reaching “1” [1–5]. The difficulty in studying these parameters is that they greatly vary even when the positive integers are close in value.
For example, take the positive integers 26 and 27. The positive integer “26” shows that the highest value in the sequence is 40 and it takes 11 steps before reaching “1.” However, the next positive integer “27,” shows the highest value in the sequence is 9,232 and it takes 111 steps before reaching “1.” Each positive integer N 0 produces what appears to be an unpredictable iteration of values.
The iteration of the positive integers illustrates the difficulty in proving the Collatz Conjecture. The use of different rules depending on whether the positive integer is odd or even causes the resulting iteration difficult to predict. For example, if the value of N is odd, then the value almost triples. However, since this value is even, the following value is divided in half. If the generated even positive integer is followed by an odd positive integer, then this produces an odd positive integer that is larger then the previous N i value, where i is the iteration step. This causes the iteration to have a higher value than the previous N i 1 . If the even positive integer generated by the odd number rule continues to produce an odd positive integer, the values of the iteration will continue to increase. It is only after the even positive integer generated by the odd number rule produces an even positive integer when halved does the values start to decrease until once again an odd positive integer is generated. It is hard to predict the path taken by the iteration when looking at a specific N 0 value. These iterations demonstrate the difficulty in predicting how many steps a specific N 0 will need before it reaches N i = 1 , where i is the iteration step, or if the specific N 0 even reaches N i = 1 , where i is the iteration step.

2. Discussion

Once it was determined that a proof of the Collatz Conjecture was not possible by studying the pattern of individual positive integers. The author decided to change the perspective of looking at the problem by studying how the rules organize the positive integers. A proof became clear once the perspective was changed.
The key to the proof is the same matter that gave previous people a difficult time when studying individual positive integers – there are different rules for even and odd positive integers. Looking at the rules, rather than individual positive integers, leads to the proof. These rules organize all positive integers into predictable and unique sets of positive integers.

3. Rule for Even Numbers – if N 0 Is an even Positive Integer, Then N 0 2

The rule for even numbers essentially repeatedly divides the value of the positive integer in half until an odd positive integer is reached. Therefore for any even positive integer N , the Collatz rule for even positive integers halves the positive integer repeatedly until reaching the odd positive integer. The set of positive integers that consist of even positive integers with the same odd base positive integer will be called an “odd base number set.” The initial 6 positive integers of the odd base numbers sets for 1, 3, 5 and 7 are shown in Table 1.
Table 1. Odd base number sets for 1, 3, 5 and 7.
Table 1. Odd base number sets for 1, 3, 5 and 7.
1 3 5 7
2 1 2 6 10 14
2 2 4 12 20 28
2 3 8 24 40 56
2 4 16 48 80 112
2 5 32 96 160 224
2 6 64 192 320 448
The positive integers in each set have the formula:
2 a X ,
where X is an odd positive integer, a = 0 , 1 , 2 , 3 , .
It is noted that the general formula for the positive integers in an odd base number set is also the general formula for any positive integer from 1 to .
General formula for a positive integer:
2 a X ,
where X is odd positive integer, a = 0 , 1 , 2 , 3 , .
All positive integers can be written using this general formula. Odd positive integers are generated when a = 0 and even positive integers are generated when a = positive integer.
Any even positive integer selected at random will proceed down the even positive integers in its odd base number set until reaching its base positive integer, which is odd. The rule of even positive integers therefore organizes all positive integers into one and only one odd base number set. Each set has an infinite quantity of even positive integers and there are an infinite quantity of sets. Therefore, all positive integers are organized into odd base number sets.
The set of positive integers equals the set of all odd base number sets.
The even number rule organizes all positive integers into odd base number sets; however, this is not enough to prove the Collatz Conjecture since the rule only shows that all even positive integers are halved until reaching their odd base positive integer. The even number rule does not connect the odd base number sets into a path to eventually reach positive integer “1.”
When examining the odd base number sets, an obvious dilemma appears. Each set has just a single odd positive integer with an infinite quantity of even positive integers. However, we know that there are equal quantities of even and odd positive integers.
The even number rule essentially causes every even positive integer to go down its odd base number set until reaching the odd positive integer at its base. Therefore the key to developing a proof for the Collatz Conjecture is analyzing how the odd number rule organizes the odd base number sets of positive integers.

4. Rule for Odd Numbers - if X Is an Odd Positive Integer, Then 3 X + 1

The Collatz rule for handling odd positive integers is 3 X + 1 , where X is an odd positive integer. This rule causes the generation of an even positive integer after reaching an odd positive integer. Multiplying the odd positive integer by “3” creates an odd positive integer. The addition of “1” generates an even positive integer.
The key to developing a proof of the Collatz Conjecture is how the odd number rule organizes the odd base number sets. Since each odd base number set has an odd positive integer as the base positive integer, it becomes linked to an even positive integer with the general formula of 2 a X , where X is an odd positive integer and a = 1 , 2 , 3 , .
Odd positive integers can be separated into 3 different categories based upon their characteristics in odd base number sets. Odd positive integers can be described as either being one less than a positive integer that is a multiple of 6 (e.g., 6 N 1 , where N is a positive integer), one more than a positive integer that is a multiple of 6 (e.g., 6 N + 1 , where N is a positive integer) or divisible by 3 ( X 3 , where X is a odd positive integer and the result is a positive integer).
Odd positive integers that have the format of X = 6 N 1 , where X is an odd positive integer and N is a positive integer, will form odd base number sets where every other positive integer starting at the first even positive integer (e.g., 2 X , 8 X , 32 X , ..., where X is an odd positive integer) will equal a positive integer that can be written as 3 X + 1 (where X and X are different odd positive integers). For example, if the odd base positive integer is 5 (e.g., 6 1 ), then 10 [ ( 3 × 3 ) + 1 ], 40 [ ( 13 × 3 ) + 1 ], and 160 [ ( 53 × 3 ) + 1 ] are connected to odd positive integers 3, 13, and 53, respectively (Table 1).
Odd positive integers that have the format of X = 6 N + 1 , where X is an odd positive integer and N is a positive integer, will form odd base number sets where every other positive integer starting at the second even positive integer (e.g., 4 X , 16 X , 64 X ,…, where X is an odd positive integer) will equal a positive integer that can be written as 3 X + 1 (where X and X are different odd positive integers). For example, if the odd positive integer is 7 (e.g., 6 + 1 ), then 28 [( 9 × 3 ) + 1 ], 112 [( 37 × 3 ) + 1 ], and 448 [( 149 × 3 ) + 1 ] are connected to odd positive integers 9, 37, and 149, respectively (Table 1).
Odd positive integers divisible by 3 form the most interesting odd base number sets. Since each even positive integer in the odd base number set is divisible by 3, none of the even positive integers can be expressed by the formula 3 X + 1 , where X is an odd positive integer. This results in none of the even positive integers in the set being connected to another odd base number set. Unless the initial positive integer selected for analysis with the Collatz Conjecture is a positive integer divisible by 3, then none of the odd base number sets with an odd base positive integer divisible by 3 will be reached during the iteration of positive integers.
Each odd positive integer forms a separate and unique odd base number set comprising the odd positive integer as the lowest integer in the set and then doubling of the odd positive integer to generate the successive even positive integer of the set. Since each odd base number set contains an unique set of positive integers, the combination of the even [ N 0 2 ] and odd [ 3 N 0 + 1 ] number rules essentially requires the iteration down an odd base number set until reaching the odd positive integer at the base, then jumping to a different odd base number set. This continues until reaching the final odd base number set for “1.”

5. Dendritic (Tree-like) Pattern

At this point, it has been proven that the rule for even numbers organizes all positive integers into odd base number sets and the rule for odd numbers cause all of the odd base numbers sets to be interconnected. The only thing left to prove is that all of the interconnected sets go to “1.”
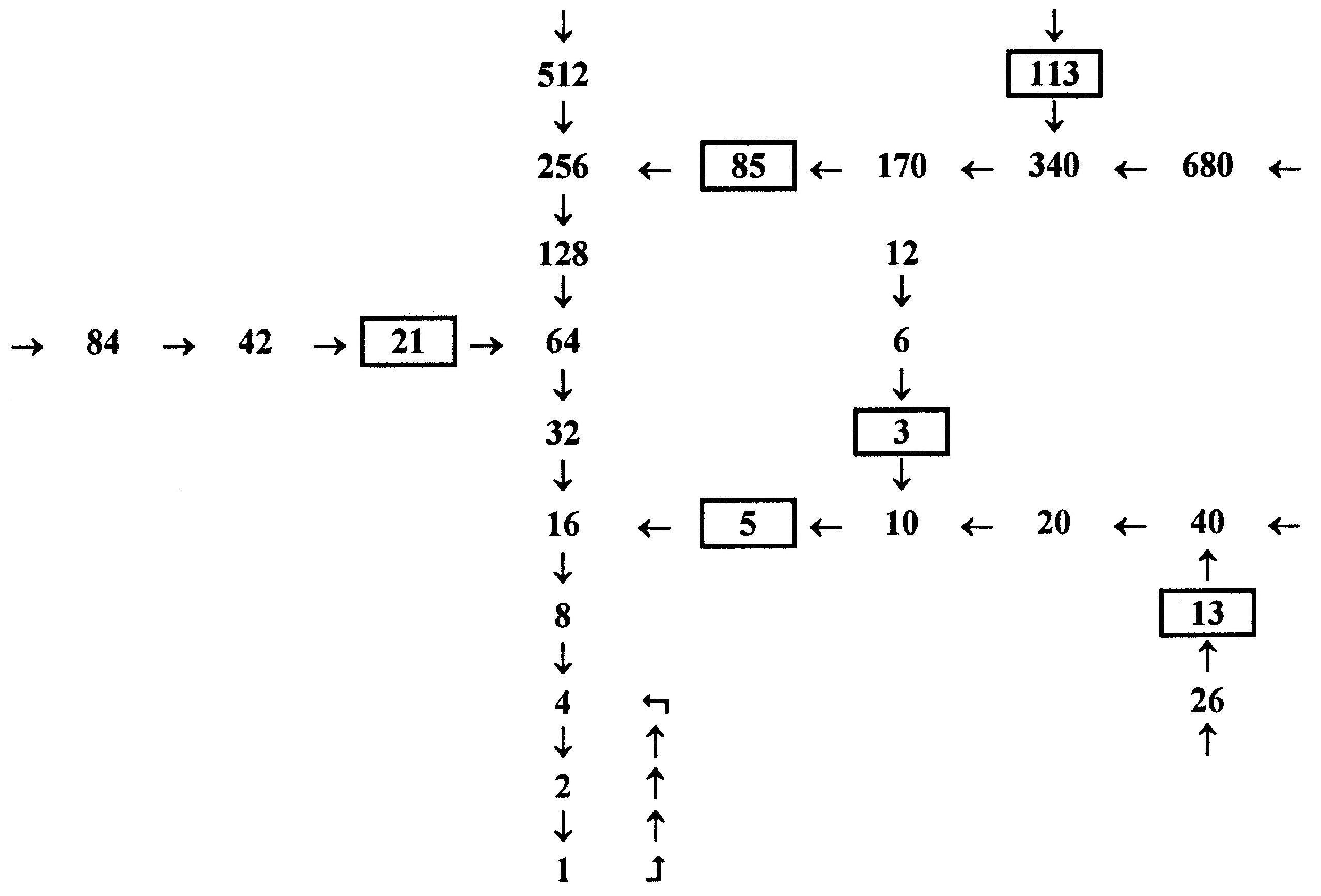
Figure 1. Illustrates a dendritic pattern produced by the Collatz rules of even and odd numbers, showing some 1 o , 2 o , and 3 o branches.
Figure 1. Illustrates a dendritic pattern produced by the Collatz rules of even and odd numbers, showing some 1 o , 2 o , and 3 o branches.
Preprints 103592 g001
The odd base number set with a base positive integer of “1” can be viewed as the trunk of the tree: the primary ( 1 o ) branch. The primary branch has connected odd base number sets with base positive integers of “5”, “21”, and “85”, … ; which can be viewed as secondary ( 2 o ) branches. [i.e., “branch” will be used to represent an odd base number set] Tertiary ( 3 o ) branches are connected to the secondary ( 2 o ) branches; 4 o branches are connected to the 3 o branches; which, in turn have 5 o branches connected, and this continues for infinity. Each branch has an infinite quantity of even positive integers and there are an infinite quantity of branches ( o ).
In practice, when a positive integer is selected at random, the rule for even numbers causes the even positive integers for a particular odd base number set to go down until reaching the odd positive integer at the base. Then, the rule for odd numbers causes the odd base number set to connect to an even positive integer in an odd base number set in the degree branch below it. The connected sets decrease from the original set “degree” down through the degrees until reaching the primary odd base number set of “1.” Therefore all branches go to the lowest branch in the dendritic pattern.
This shows that the precise positive integer to be examined with the Collatz Conjecture is not important. What is important is the odd base number set in which the positive integer exists. For example, although the positive integer “33,554,432” is large and the positive integer “27” is small, “33,554,432” is in the primary branch and “27” is in a 42 o branch.
If an even positive integer is in a particular odd base number set, it will have the same path to “1” as other even positive integers in the odd base number set. This shows that all even positive integers branches go to the odd positive integer at the base and all odd base numbers sets connect, which eventually go to “1.”
If an even positive integer is in a particular odd base number set, it will have the same path to “1” as other even positive integers in the odd base number set (Table 2). This shows that all even positive integers branches go to the odd positive integer at the base and all odd base numbers sets connect, which eventually go to “1.” Table 2 indicates some odd base number sets have the same branch order in the dendritic pattern (for example 8 o for 49 and 99); however, they are connected to different 7 o branches (37 for 49; 149 for 99).
Table 2. The order of the branch of the dendritic pattern for the odd base number sets from 1 to 99.
Table 2. The order of the branch of the dendritic pattern for the odd base number sets from 1 to 99.
ODD NUMBER BRANCH ODD NUMBER BRANCH
1 1 o 51 8 o
3 3 o 53 3 o
5 2 o 55 2 o
7 6 o 57 11 o
9 7 o 59 11 o
11 5 o 61 6 o
13 3 o 63 40 o
15 6 o 65 9 o
17 4 o 67 9 o
19 7 o 69 4 o
21 2 o 71 38 o
23 5 o 73 43 o
25 8 o 75 33 o
27 42 o 77 7 o
29 6 o 79 12 o
31 40 o 81 7 o
33 9 o 83 41 o
35 4 o 85 2 o
37 7 o 87 10 o
39 12 o 89 10 o
41 41 o 91 34 o
43 10 o 93 5 o
45 5 o 95 39 o
47 39 o 97 44 o
49 8 o 99 8 o
The Collatz Conjecture rule for odd numbers was observed to create an equality between two odd numbers. For example, upon reaching “5” during an iteration, the odd number rule generates the equality of ( 5 × 3 ) + 1 = 16 × 1 . Selecting several equalities with the same odd number in different equalities allows the generation of an equation showing the equality between “1” (the termination of the Collatz Conjecture) and any odd positive integer.
The following equations show several equalities with a common odd number:
1 × 16 = ( 3 × 5 ) + 1
8 × 5 = ( 3 × 13 ) + 1
4 × 13 = ( 3 × 17 ) + 1
2 × 17 = ( 3 × 11 ) + 1
2 × 11 = ( 3 × 7 ) + 1
4 × 7 = ( 3 × 9 ) + 1
Solving these equations for the common odd number:
1 = ( 3 × 5 ) + 1 16
5 = ( 3 × 13 ) + 1 8
13 = ( 3 × 17 ) + 1 4
17 = ( 3 × 11 ) + 1 2
11 = ( 3 × 7 ) + 1 2
7 = ( 3 × 9 ) + 1 4
enables the generation of a single equation by substitution.
1 = ( 3 × 5 ) + 1 16
1 = ( 3 × 5 ) 16 + 1 16
1 = 3 × ( ( 3 × 13 ) + 1 8 ) 16 + 1 16
1 = ( 9 × 13 ) + 3 8 × 16 + 1 16
1 = ( 9 × 13 ) 8 × 16 + 3 8 × 16 + 1 16
1 = 9 ( ( 3 × 17 ) + 1 4 ) 8 × 16 + 3 8 × 16 + 1 16
1 = ( ( 27 × 17 ) + 9 4 ) 8 × 16 + 3 8 × 16 + 1 16
1 = ( 27 × 17 ) 4 × 8 × 16 + 9 4 × 8 × 16 + 3 8 × 16 + 1 16
1 = 27 × ( ( 3 × 11 ) + 1 2 ) 4 × 8 × 16 + 9 4 × 8 × 16 + 3 8 × 16 + 1 16
1 = ( ( 81 × 11 ) + 27 2 ) 4 × 8 × 16 + 9 4 × 8 × 16 + 3 8 × 16 + 1 16
1 = ( 81 × 11 ) 2 × 4 × 8 × 16 + 27 2 × 4 × 8 × 16 + 9 4 × 8 × 16 + 3 8 × 16 + 1 16
1 = 81 × ( ( 3 × 7 ) + 1 2 ) 2 × 4 × 8 × 16 + 27 2 × 4 × 8 × 16 + 9 4 × 8 × 16 + 3 8 × 16 + 1 16
1 = ( 243 × 7 ) 2 × 2 × 4 × 8 × 16 + 81 2 × 2 × 4 × 8 × 16 + 27 2 × 4 × 8 × 16 + 9 4 × 8 × 16 + 3 8 × 16 + 1 16
or
1 = 1 16 + 3 8 × 16 + 9 4 × 8 × 16 + 27 2 × 4 × 8 × 16 + 81 2 × 2 × 4 × 8 × 16 + 243 2 × 2 × 4 × 8 × 16 × 7
1 = 1 16 + 3 128 + 9 512 + 27 1024 + 81 2048 + 243 2048 × 7
1 = 128 2048 + 3 × 16 2048 + 9 × 4 2048 + 27 × 2 2048 + 81 2048 + 243 2048 × 7
1 = 128 2048 + 48 2048 + 36 2048 + 54 2048 + 81 2048 + 1701 2048
1 = 2048 2048
1 = 1

6. Rule for Odd Numbers Prevents Infinite Loops

A loop by definition means that a line begins and returns to the same point. In relation to the Collatz Conjecture, this means that during iteration a number is reached and then ultimately returns to the same number. This loop could be small or very large before returning to the value. However, it would not be a single number but a series of numbers included in the loop. Conversely, if there are no loops formed with the Collatz Conjecture, then no number is ever repeated and once a number is reached it never occurs again during the iterations.
As shown in Figure 1, the Collatz Conjecture forms a pattern that resembles a dendritic pattern, therefore, the values go down the number set until reaching the base number and then connects to a different number set to go down that number set until reaching the base number. If there is a loop during the actions of the Collatz Conjecture, then a number, any number, will be repeatedly reached over again after an undetermined number of branches. It does not matter if it is 2 branches or over 1,000 branches. If a number occurs again after being previously reached, then a loop is disclosed and the Collatz Conjecture is not true.
It was found that the rules for even and odd numbers prevents the formation of loops during the iteration to “1” and makes it mathematical impossible for a value to return to the same value no matter how many number sets are between the two values.
The key to understanding why loops are impossible using the Collatz Conjecture rules lies in the development of an equation that shows the interconnectivity of the number sets. It has already been shown that each even positive integer of a number set has the format of 2 a X , where X is an odd positive integer and a = 1 , 2 , 3 , is a positive integer. Upon reaching an odd positive integer, the 3 X + 1 rule is applied, which generates an even positive integer. These two rules in combination form the equality:
2 a X = 3 X + 1
or
X = 1 2 a + 3 2 a X ,
where X and X are different odd positive integers and a = 1 , 2 , 3 , .
A base positive integer of “1” is the only odd positive integer that forms an infinite loop within an odd base number set. There are no other odd positive integers that solve the 2 a X = 3 X + 1 equation where X = X and a = 1 , 2 , 3 , . It does not matter whether there is 1 branch, 2 branches, 3 branches or an infinite positive integer of branches between the initial equation of 3 X + 1 and the final equation of 2 a X , there is no solution where X = X and a = 1 , 2 , 3 , ; except for X = 1 .
3 X + 1 = 2 a X 3 X 1 = 2 2 X 3 X 1 = 4 X 3 X 1 = X ,
where X is an odd positive integer and a = 1 , 2 , 3 , .
This equation can be solved to find the odd positive integer that connects to the number set, and the value of the number in the number set where the odd positive integer connects. For example, looking at Figure 1, it can be seen that 5 connects to the primary number set at 16. Putting those values in the equation:
2 4 = 3 X + 1 1 = 1 2 4 + 3 2 4 X 16 16 1 16 = 3 16 X 15 16 × 16 3 = X 5 = X
To find the value of the odd positive integer that connects to the odd base number set of 5, and the value of the number in the number set where the odd positive integer connects, it is necessary to add another branch to the above equation.
X = 1 2 a + 3 2 a 2 b + 9 2 a 2 b X
Looking at Figure 1, it can be seen that 13 connects to the secondary number set at 40 ( 8 × 5 ). Putting those values in the equation:
1 = 1 2 4 + 3 2 4 2 3 + 9 2 4 2 3 X 1 = 1 16 + 3 128 + 9 128 X 1 = 8 128 + 3 128 + 9 128 X 128 128 11 128 = 9 128 X 117 128 × 128 9 = X 13 = X
These two examples demonstrate that the equation can be used to calculate the value of any odd positive integer connecting to a number set of any quantity of branches between the two numbers sets. If there is a loop then this equation can calculate the value of the number that begins the loop and which is the same number that is reached once the loop is completed. The examples shown above assume the path will end at “1”; however, in the case of checking for loops, the starting/ending number could be any odd positive integer.
For the following equations, the starting number will be X and the ending number will be X . If there is a loop then X = X . If there is no loop, then X X , and X and X can be any odd positive integer.
In order to form a two branch loop, odd base positive integer “X” would need to connect to odd base number set with odd base positive integer “Y,” which in turn would connect back to odd base number set with odd base positive integer “X,” and a and b are positive integers.
2 a X = 3 Y + 1 X = 3 Y + 1 2 a 2 b Y = 3 X + 1 Y = 3 X + 1 2 b X = 3 Y + 1 2 a X = 3 Y 2 a + 1 2 a X = 3 ( 3 X + 1 2 b ) 2 a + 1 2 a X = 9 X + 3 2 a 2 b + 1 2 a X = 9 2 a 2 b X + 3 2 a 2 b + 1 2 a o r X = 1 2 a + 3 2 a 2 b + 9 2 a 2 b X
Additionally, in order to form a three branch loop, odd base positive integer “X” would need to connect to odd base number set with odd base positive integer “Y,” which in turn would connect to odd base number set with odd base positive integer “Z,” which in turn would connect back to odd base number set with odd base positive integer “ X ."
2 a X = 3 Y + 1 X = 3 Y + 1 2 a 2 b Y = 3 Z + 1 Y = 3 Z + 1 2 b 2 c Z = 3 X + 1 Z = 3 X + 1 2 c X = 3 Y + 1 2 a X = 3 Y 2 a + 1 2 a X = 3 ( 3 Z + 1 2 b ) 2 a + 1 2 a X = 9 Z + 3 2 a 2 b + 1 2 a X = 9 Z 2 a 2 b + 3 2 a 2 b + 1 2 a X = 9 ( 3 X + 1 2 c ) 2 a 2 b + 3 2 a 2 b + 1 2 a X = 27 2 a 2 b 2 c X + 9 2 a 2 b 2 c + 3 2 a 2 b + 1 2 a o r X = 1 2 a + 3 2 a 2 b + 9 2 a 2 b 2 c + 27 2 a 2 b 2 c X
As can be seen in the above equations, each additional branch in a potential loop adds another fraction with the exponent of 3 increased by “1” and the denominator is multiplied by 2 n , where 3 n < 2 n and n is positive integer. This final fraction is multiplied by X, where X is an odd positive integer and a , b , c , d , e , f and g are positive integers. The denominator of the previous fraction is multiplied by 2 n .
The equation for multiple branches is as follows:
X = 1 2 a + 3 1 2 b + 3 2 2 c + 3 3 2 d + + 3 n 2 2 e + 3 n 1 2 f + 3 n 2 g X
Table 3. Similar Format of Equations to Detect Loops.
Table 3. Similar Format of Equations to Detect Loops.
SECTION
A B C
Two Branches X = 1 2 a + 3 2 a 2 b 9 2 a 2 b X
Three Branches X = 1 2 a + 3 2 a 2 b + 9 2 a 2 b 2 c 27 2 a 2 b 2 c X
Multiple Branches X = 1 2 a + 3 1 2 b + + 3 n 2 2 e + 3 n 1 2 f 3 n 2 g X
It is observed that all the equations have the same form (Table 3). Section A is the value of the odd positive integer that is reached after the number of branches. Section B is composed of a series of fractions with the form of 3 n 2 m , where n and m are positive integers. Section C is a fraction of form 3 n 2 m , where 3 n < 2 m and n in 3 n is one less than the number of branches times the starting value to test for the formation of loop.
Therefore, Section B must equal X minus Section C. For example, a two branch loop must have the equality if there is a loop.
2 b 2 a 2 b + 3 2 a 2 b = X 9 2 a 2 b X 2 b 2 a 2 b + 3 2 a 2 b = 2 a 2 b X 9 X 2 a 2 b 2 a + 3 2 a 2 b = ( 2 a 2 b 9 ) 2 a 2 b X t h e r e f o r e 2 b + 3 ( 2 a 2 b 9 ) X
It is obvious there is no value for X that solves the equation since the left side only has fractions in the form of 3 n 2 m , and X is an odd positive integer so it cannot be 2 and it cannot be 3 since numbers divisible by 3 have no connections. Since all the equations have the same form, the observation for a two branch loop is additionally true for any number of branches. Therefore. the Collatz Conjecture rules prevent the formation of loops. It is concluded that there are no loops formed during the iteration of positive integers using the rules of even and odd numbers.

7. Rule for Odd Numbers Prevents the Possibility of Numbers Continuously Increasing to Infinity

The idea that the values of the numbers might continuously increase to infinity is an artifact of graphing the sequence of numbers during the Collatz Conjecture process. This graphing suggests that when the values of the numbers get farther from 1 that this indicates the failure of the process, rather than just the process of proceeding down the number sets to reach each subsequent base number that then connects to the next number set in series.
The value of the number increases every time the base number of the set is reached and the odd number rule is applied. The value of the subsequent number increases by 3 X + 1 every time a base number is reached. Since this value is even, the value is automatically divided in half. It is at this point, that the value is considered to be increased if the value after being divided in half is odd. Thus, the value of the base number in the following number set is larger in value than the base number.
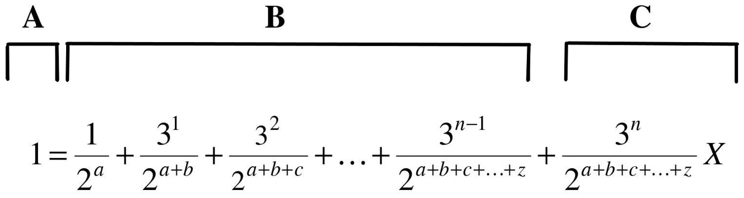
Figure 2. General equation, where exponents are positive integers, and n is a positive integer and the exponent of “3” in the last fraction which is multiplied by X.
Figure 2. General equation, where exponents are positive integers, and n is a positive integer and the exponent of “3” in the last fraction which is multiplied by X.
Preprints 103592 g002
The only instance in which this occurs is if the previous base number, after applying the rule for odd numbers, equals the second value of the number set with an odd base number with a 6 N 1 format. Additionally, the subsequent value after applying the rule for odd numbers must equal the second value of the number set with an odd base number with a 6 N 1 format. This series of number sets with a 6 N 1 base number must continue for infinity.
The rule for odd numbers produces equal numbers of subsequent number sets with 6 N 1 and 6 N + 1 values. Therefore, once reaching a base number of format 6 N 1 the rule for odd numbers produces a value equal to the second value of the number set with an odd base number with a 6 N 1 format, then one-half of the next number sets, after the odd number rule, will also be a number set with a base number of 6 N 1 format. At each step, the probability that the next base number will be of format 6 N 1 is 1 2 . The probability that the next base number is also 6 N 1 is 1 2 2 . Therefore, the probability that the base number is also 6 N 1 after n steps is 1 2 n . As 2 n approaches infinity, the value of 1 2 n approaches zero. (As n , then 1 2 n 0 ). Therefore, it is impossible for a series of number sets to continuously go to infinity.

8. General Equation of Collatz Conjecture

The general equation is powerful in demonstrating the Collatz Conjecture proof. The terms of the equation can be rearranged to find the order of the odd base number sets and show all positive integers eventually go to “1” when the Collatz Conjecture rules for odd and even positive integers are applied during the iteration. There are three important parts of the equation.
All the features of the Collatz Conjecture are generated by solving for different parameters of the general equation. The equation shows that all iterations go to “1” which is the ultimate destination for the Collatz Conjecture. Additionally, the equation can be solved to show the individual odd positive integers which form the connections from the selected positive integer to “1.” And finally, the equation can be solved for any odd positive integer, up to infinity, to determine the branch on which it is connected and how many steps it takes to go from the odd positive integer down to “1.”
Section A shows all odd positive integers from 1 to infinity go to “1,” the endpoint of the Collatz Conjecture. Section B is a series of fractions that indicate the branch of the dendritic pathway and the position of the even positive integer that connects to the odd base positive integer of the higher branch. The value of the odd base positive integer of an intervening branch is determined by solving the equation for just that branch. The order of the branch is given by the exponent of “3.” The order of the branch is one positive integer higher than the exponent of “3” in that fraction. The position on the branch that is connected to the branch higher up in order is given by the exponent of “2” minus the exponent of “2” in the previous fraction. Section C includes the odd positive integer at the base of the odd base positive integer set in which the initially selected positive integer is a member of the set. “X” in the equation is always the odd base positive integer. The odd positive integer is multiplied by a fraction with the exponent of 3 one positive integer higher than the previous fraction and with the exponent of 2 the same as the previous fraction.

9. All Positive Integers Go To “1” – Section A

Section A is the value where the dendritic pattern ends. If the equation is being used to find the solution of the odd base positive integer that connects to the primary branch, then the value is set to “1” (Figure 1). Additionally, this value can be set as any odd positive integer. When the positive integer is not set at “1,” the equation can be used to determine the odd base positive integer that connects further up the dendritic pathway. By changing the value of the odd positive integer to that of a higher branch, it is possible to find the odd positive integers in even higher branches.

10. Determining Each Connection Point In Dendritic Structure, and Value and Position of Each Intervening Odd Positive integer – Section B

Section B can be used to calculate different pathways on the dendritic structure formed by the odd base number sets. The first term ( 1 2 a ) represents the position on the primary branch where an odd base number set of a secondary branch connects to the primary branch. The exponent “a” can only be 4, 6, 8… which represent the positive integers 16, 64, 256… The exponents of “2” for the second and subsequent terms may be any positive integer (e.g., 1, 2, 3 …) because the position is unknown of the first even positive integer in the odd base number set that can be written as 3N + 1, where N is an odd positive integer. Additionally, it was observed that any odd base number set for which the even positive integers are divisible by 3 will be a terminal branch and no subsequent branches will be connected. It was observed that the odd positive integer followed a repeating cycle of odd positive integers that can be written as 6x+1, 6x-1, and x 3 , where x is a positive integer and x 3 is a positive integer. However, the first odd positive integer is not always in the same category. The first odd positive integer can be either of these, but the following odd positive integer will always be the next in the series. Table 4 shows the matrix of odd base positive integers as they progress from “1.”
Table 4. Starting at 1 1 = 1 α + 3 α × β + 9 α × β x .
Table 4. Starting at 1 1 = 1 α + 3 α × β + 9 α × β x .
α
2 2 2 4 2 8 2 10 2 14 2 16 2 20
2 1 3 221 14563
2 1 1 113 7281 466033
2 3 13 909 58253
2 4 5 453 29125 1864133
β 2 5 53 3637 233013
2 6 21 1813 116501 7456533
2 7 213 14549 932053
2 8 85 7253 466005 29826133
2 9 853 58197 3728213
2 10 341 29013 1864021 119304533
Table 5. Starting at 1 37 = 1 α + 3 α × β + 9 α × β x .
Table 5. Starting at 1 37 = 1 α + 3 α × β + 9 α × β x .
α
2 2 2 4 2 8 2 10 2 14 2 16 2 20
2 1 131 8419 538851
2 2 65 4209 269425 17243249
2 3 525 33677 2155405
2 4 261 16837 1077701 68972997
β 2 5 2101 134709 8621621
2 6 1045 67349 4310805 275891989
2 7 8405 538837 34486485
2 8 4181 269397 17243221 1103567957
2 9 33621 2155349 137945941
2 10 16725 1077589 68972885 4414271829
The general equation can be used to solve for any odd base positive integer from “1” or starting at any odd base positive integer to locate a positive integer at any position on an upper branch, for example 37 (Table 5). The first fraction is the primary branch. Using the equation below, starting at “1,” calculates the odd base positive integer connected 4 positions ( 2 4 ) up the primary branch. The fraction 3 16 x is solved to find x, x = 5.
1 = 1 16 + 3 16 x 16 16 1 16 = 3 16 x 15 16 × 16 3 = x 15 3 = x 5 = x
To locate the base positive integer located on the secondary branch connected at 16 on the primary branch, which is at the third position ( 2 3 ); the second fraction has 3 as the numerator and the denominator is the sum of the exponents of the first and second connection positions 2 4 x 2 3 = 2 7 . This gives the equation 1 = 1 16 + 3 16 × 8 + 9 16 × 8 x .
Again solving for x, x = 13.
1 = 1 16 + + 3 16 × 8 + 9 16 × 8 x 128 128 8 128 3 128 = 9 128 x 117 128 = 9 128 x 117 128 × 128 9 = x 117 9 = x 13 = x
This also can be solved by going from the previous odd base positive integer of “5,” instead of “1.” Solving for x, x = 13.
5 = 1 8 + 3 8 x 40 8 1 8 = 3 8 x 39 8 × 8 3 = x 39 3 = x 13 = x
Solving for the odd base positive integer connected to the tertiary branch at position 2 ( 2 2 ), the third fraction is 9 divided by 2 4 × 2 3 × 2 2 = 2 9 . Again solving for x, x = 17.
1 = 1 16 + 3 16 × 8 + 9 16 × 8 × 4 + 27 16 × 8 × 4 x 512 512 32 512 12 512 9 512 = 27 512 x 459 512 × 512 27 = x 459 27 = x 17 = x
If the equation is used to solve from the previous odd positive integer of 13, the equation is 13 = 1 4 + 3 4 x , Solving for x, x = 17.
13 = 1 4 + 3 4 x 52 4 1 4 = 3 4 x 51 4 = 3 4 x 51 4 × 4 3 = x 51 3 = x 17 = x

11. Solving for the Positive Integer – Section C

The power of the general equation is best illustrated by its ability to solve for the fractions in Section B when only the selected positive integer is known and to show any odd base positive integer goes to “1.” The final fraction in the series contains X, where X represents the odd positive integer at the base of the odd base number set in which the initially selected positive integer is a member of the set. The fraction is one positive integer higher of the exponent of “3” and the same exponent of “2” as the previous fraction.
3 n 2 m x
where n and m are positive integers and x is odd positive integer.
Previous attempts to develop the proof for the Collatz Conjecture studied the number of steps taken from the initial positive integer to the final positive integer of “1.” The general equation calculates the positive integer of steps needed for each odd base number set. The number of steps is calculated by adding the exponents of 3 and 2 in the fraction of the final term. For example, the positive integer “27” takes 111 steps from “27” to “1.” When x = 27, the exponent for 3 is “41” and the exponent for 2 is “70.”

12. Test with Small Number

The general equation was initially tested to see if it correctly calculated a small number with a relatively short iteration. The iteration of the number “27” is well-known in the analysis of the Collatz Conjecture. The sequence of values during the iteration are:
27 , 82 , 41 , 124 , 62 , 31 , 94 , 47 , 142 , 71 , 214 , 107 , 322 , 161 , 484 , 242 , 121 , 364 , 182 , 91 , 274 , 137 , 412 , 206 , 103 , 310 , 155 , 466 , 233 , 700 , 350 , 175 , 526 , 263 , 790 , 395 , 1186 , 593 , 1780 , 890 , 445 , 1336 , 668 , 334 , 167 , 502 , 251 , 754 , 377 , 1132 , 566 , 283 , 850 , 425 , 1276 , 638 , 319 , 958 , 479 , 1438 , 719 , 2158 , 1079 , 3238 , 1619 , 4858 , 2429 , 7288 , 3644 , 1822 , 911 , 2734 , 1367 , 4102 , 2051 , 6154 , 3077 , 9232 , 4616 , 2308 , 1154 , 577 , 1732 , 866 , 433 , 1300 , 650 , 325 , 976 , 488 , 244 , 122 , 61 , 184 , 92 , 46 , 23 , 70 , 35 , 106 , 53 , 160 , 80 , 40 , 20 , 10 , 5 , 16 , 8 , 4 , 2 , 1
The general equation; however, uses the values from “1” up to the selected value, in this case, 27.
1 , 2 , 4 , 8 , 16 , 5 , 10 , 20 , 40 , 80 , 160 , 53 , 106 , 35 , 70 , 23 , 46 , 92 , 184 , 61 , 122 , 244 , 488 , 976 , 325 , 650 , 1300 , 433 , 866 , 1732 , 577 , 1154 , 2308 , 4616 , 9232 , 3077 , 6154 , 2051 , 4102 , 1367 , 2734 , 911 , 1822 , 3644 , 7288 , 2429 , 4858 , 1619 , 3238 , 1079 , 2158 , 719 , 1438 , 479 , 958 , 319 , 638 , 1276 , 425 , 850 , 283 , 566 , 1132 , 377 , 754 , 251 , 502 , 167 , 334 , 668 , 1336 , 445 , 890 , 1780 , 593 , 1186 , 395 , 790 , 263 , 526 , 175 , 350 , 700 , 233 , 466 , 155 , 310 , 103 , 206 , 412 , 137 , 274 , 91 , 182 , 364 , 121 , 242 , 484 , 161 , 322 , 107 , 214 , 71 , 142 , 47 , 94 , 31 , 62 , 124 , 41 , 82 , 27
These values are further organized to separate the odd positive integers into separate lines with the even positive integers following the odd positive integer on the same line. The quantity of even numbers on each line is counted. Beginning with the odd positive integer following the terminating “1”, each line of odd number is assigned a value of “3” raised to an exponent that increases by “1” each time. The quantity of even numbers is combined with the running total of even numbers in the rows above to obtain the value of the exponent of “2”.
Table 6. Calculating Values for General Equation.
Table 6. Calculating Values for General Equation.
Odd Number Exponent of "3" Even Numbers Quantity of EvenNumbers Exponent of "2"
1 0 2 4 8 16 4 4
5 1 10 20 40 80 160 5 9
53 2 106 1 10
35 3 70 1 11
23 4 46 92 184 3 14
61 5 122 244 488 976 4 18
325 6 650 1300 2 20
433 7 866 1732 2 22
577 8 1154 2308 4616 9232 4 26
3077 9 6154 1 27
2051 10 4102 1 28
1367 11 2734 1 29
911 12 1822 3644 7288 3 32
2429 13 4858 1 33
1619 14 3238 1 34
1079 15 2158 1 35
719 16 1438 1 36
479 17 958 1 37
319 18 638 1276 2 39
425 19 850 1 40
283 20 566 1132 2 42
377 21 754 1 43
251 22 502 1 44
167 23 334 668 1336 3 47
445 24 890 1780 2 49
593 25 1186 1 50
395 26 790 1 51
263 27 526 1 52
175 28 350 700 2 54
233 29 466 1 55
155 30 310 1 56
103 31 206 412 2 58
137 32 274 1 59
91 33 182 364 2 61
121 34 242 484 2 63
161 35 322 1 64
107 36 214 1 65
71 37 142 1 66
47 38 94 1 67
31 39 62 124 2 69
41 40 82 1 70
27 41 70
The value of “3” is divided by the value of “2” on each line to generate a series of fractions. The last fraction corresponding to the selected odd positive integer is multiplied by the last value of “3” divided by the last value of “2”.
1 = 1 2 4 + 3 1 2 9 + 3 2 2 10 + 3 3 2 11 + 3 4 2 14 + 3 5 2 18 + 3 6 2 20 + 3 7 2 22 + 3 8 2 26 + 3 9 2 27 + 3 10 2 28 + 3 11 2 29 + 3 12 2 32 + 3 13 2 33 + 3 14 2 34 + 3 15 2 35 + 3 16 2 36 + 3 17 2 37 + 3 18 2 39 + 3 19 2 40 + 3 20 2 42 + 3 21 2 43 + 3 22 2 44 + 3 23 2 47 + 3 24 2 49 + 3 25 2 50 + 3 26 2 51 + 3 27 2 52 + 3 28 2 54 + 3 29 2 55 + 3 30 2 56 + 3 31 2 58 + 3 32 2 59 + 3 33 2 61 + 3 34 2 63 + 3 35 2 64 + 3 36 2 65 + 3 37 2 66 + 3 38 2 67 + 3 39 2 69 + 3 40 2 70 + ( 3 41 2 70 × 27 )
It is possible to use the general equation to determine the value of the odd positive integer at intermediate positions during the iteration of the selected positive integer. The equation can be separated at any point to either use the equation from the value in Section A, usually 1, and solve for “X”; or the equation can be used starting from the selected number “X” and solve for the value in Section A.
The equation for “27” was separated at the fraction 3 6 2 20 and each part was used to calculate “X” or Section A, specifically.
The calculation using the first part only had to change the exponent of the fraction from 2 20 to 2 18 and multiplied by “X”. Solving for “X” gives 325.
1 = 1 2 4 + 3 1 2 9 + 3 2 2 10 + 3 3 2 11 + 3 4 2 14 + 3 5 2 18 + ( 3 6 2 18 × 325 )
The calculation using the second part required more modification to conform to the requirement of the general equation. The first fraction ( 3 7 2 22 ) after the point of separation had to be modified to reflect it being the first fraction in the equation. The first fraction always has a numerator of “1” and a denominator of 2 to an exponent corresponding to the quantity of even numbers after the odd number, in this case “2”, (i.e., 1 2 2 ). Each subsequent fraction was modified to have the exponent of “3” increasing by “1”, starting with the second fraction and the exponent of 2 was increased by the quantity of even numbers. The last fraction remained multiplied by “27”. Solving the modified equation for the value of Section A gives “325”
325 = 1 2 2 + 3 1 2 4 + 3 2 2 8 + 3 3 2 9 + 3 4 2 10 + 3 5 2 11 + 3 6 2 14 + 3 7 2 15 + 3 8 2 16 + 3 9 2 17 + 3 10 2 18 + 3 11 2 19 + 3 12 2 21 + 3 13 2 22 + 3 14 2 24 + 3 15 2 25 + 3 16 2 26 + 3 17 2 29 + 3 18 2 31 + 3 19 2 32 + 3 20 2 33 + 3 21 2 34 + 3 22 2 36 + 3 23 2 37 + 3 24 2 38 + 3 25 2 40 + 3 26 2 41 + 3 27 2 43 + 3 28 2 45 + 3 29 2 46 + 3 30 2 47 + 3 31 2 48 + 3 32 2 49 + 3 33 2 51 + 3 34 2 52 + ( 3 35 2 52 × 27 )
Therefore, it does not matter after the equation is separated, the value of the iteration at that point can be solved by calculating either part. The answer will be the same value (Table 6).
The equation can find the odd positive integers that connect to form a pathway to the ultimate odd positive integer. Table 7 shows the odd base positive integers that connect from “1” to the base positive integer of 27. Each odd base positive integer along the pathway is calculated. The number of steps between an odd positive integer and 1 can be calculated by adding the value of the cell in the first column, which is one row above, with the value in the 4th column. For example, there are 58 steps (19 + 39) from 425 to 1.
Table 7. Calculating Odd Base Positive Integer.
Table 7. Calculating Odd Base Positive Integer.
BRANCH POSITIONONPREVIOUSBRANCH EXPONENT TOTAL VALUEOFFRACTION VALUEOFLASTFRACTION ODDBASEPOSITIVEINTEGER
1 1 1 1
2 16 4 4 0.0625 0.9375 5
3 32 5 9 0.005859375000000 0.931640625000000 53
4 2 1 10 0.008789062500000 0.922851562500000 35
5 2 1 11 0.013183593750000 0.909667968750000 23
6 8 3 14 0.004943847656250 0.904724121093750 61
7 16 4 18 0.000926971435547 0.903797149658203 325
8 4 2 20 0.000695228576660 0.903101921081542 433
9 4 2 22 0.000521421432495 0.902580499649047 577
10 16 4 26 0.000097766518593 0.902482733130455 3077
11 2 1 27 0.000146649777889 0.902336083352565 2051
12 2 1 28 0.000219974666834 0.902116108685731 1367
13 2 1 29 0.000329962000251 0.901786146685481 911
14 8 3 32 0.000123735750094 0.901662410935387 2429
15 2 1 33 0.000185603625141 0.901476807310246 1619
16 2 1 34 0.000278405437712 0.901198401872534 1079
17 2 1 35 0.000417608156567 0.900780793715967 719
18 2 1 36 0.000626412234851 0.900154381481116 479
19 2 1 37 0.000939618352277 0.899214763128839 319
20 4 2 39 0.000704713764208 0.898510049364631 425
21 2 1 40 0.001057070646311 0.897452978718320 283
22 4 2 42 0.000792802984733 0.896660175733587 377
23 2 1 43 0.001189204477100 0.895470971256486 251
24 2 1 44 0.001783806715650 0.893687164540836 167
25 8 3 47 0.000668927518369 0.893018237022467 445
26 4 2 49 0.000501695638777 0.892516541383690 593
27 2 1 50 0.000752543458165 0.891763997925525 395
28 2 1 51 0.001128815187248 0.890635182738278 263
29 2 1 52 0.001693222780871 0.888941959957407 175
30 4 2 54 0.001269917085653 0.887672042871753 233
31 2 1 55 0.001904875628480 0.885767167243273 155
32 2 1 56 0.002857313442720 0.882909853800553 103
33 4 2 58 0.002142985082040 0.880766868718513 137
34 2 1 59 0.003214477623060 0.877552391095452 91
35 4 2 61 0.002410858217295 0.875141532878157 121
36 4 2 63 0.001808143662971 0.873333389215186 161
37 2 1 64 0.002712215494457 0.870621173720729 107
38 2 1 65 0.004068323241686 0.866552850479043 71
39 2 1 66 0.006102484862528 0.860450365616515 47
40 2 1 67 0.009153727293793 0.851296638322722 31
41 4 2 69 0.006865295470345 0.844431342852377 41
42 2 1 70 0.010297943205517 0.834133399646861 27
Simplifying the equation gives a value of 1 for Section A, a value of 0.1658666 for Section B, and a value of 0.8341334 for Section C.
1 = 0.1658666 + 0.8341334

13. Test with Large Number

Once the general equation was confirmed to work with a small number, it was decided to check a larger number with a more complex equation. A 14-digit number (84484621575169) was randomly generated to test the equation. This number was iterated using the Collatz conjecture rules and the positions were recorded of the odd and even numbers.
The numbers were organized as described above and an equation was generated with Section A equaling “1” and Section C equaling the last fraction multiplied by 84484621575169. An online calculator with a precision of 10,000 decimals was used to calculate the equation [mathsisfun.com/calculator-precision]. It is important when calculating these large equations that the answers have sufficient precision so the numbers are not rounded or truncated. Each decimal is needed to correctly calculate the answer. The value of “1” in Section A must be exactly “1” with the sufficient quantity of zeros to show the precision. Any difference from 1.000 0 ¯ means the equation is wrong.
1 = 1 2 4 + 3 1 2 9 + 3 2 2 10 + 3 3 2 11 + 3 4 2 14 + 3 5 2 18 + 3 6 2 20 + 3 7 2 22 + 3 8 2 26 + 3 9 2 27 + 3 10 2 28 + 3 11 2 29 + 3 12 2 32 + 3 13 2 33 + 3 14 2 34 + 3 15 2 35 + 3 16 2 36 + 3 17 2 37 + 3 18 2 39 + 3 19 2 40 + 3 20 2 42 + 3 21 2 43 + 3 22 2 44 + 3 23 2 47 + 3 24 2 49 + 3 25 2 50 + 3 26 2 51 + 3 27 2 52 + 3 28 2 54 + 3 29 2 55 + 3 30 2 56 + 3 31 2 58 + 3 32 2 59 + 3 33 2 61 + 3 34 2 63 + 3 35 2 64 + 3 36 2 65 + 3 37 2 66 + 3 38 2 67 + 3 39 2 69 + 3 40 2 72 + 3 41 2 74 + 3 42 2 76 + 3 43 2 78 + 3 44 2 81 + 3 45 2 83 + 3 46 2 85 + 3 47 2 86 + 3 48 2 88 + 3 49 2 90 + 3 50 2 92 + 3 51 2 94 + 3 52 2 97 + 3 53 2 101 + 3 54 2 105 + 3 55 2 109 + 3 56 2 111 + 3 57 2 113 + 3 58 2 116 + 3 59 2 118 + 3 60 2 121 + 3 61 2 123 + 3 62 2 124 + 3 63 2 125 + 3 64 2 127 + 3 65 2 131 + 3 66 2 133 + 3 67 2 135 + 3 68 2 138 + 3 69 2 140 + 3 70 2 143 + 3 71 2 147 + 3 72 2 149 + 3 73 2 151 + 3 74 2 155 + 3 75 2 157 + 3 76 2 158 + 3 77 2 161 + 3 78 2 163 + 3 79 2 167 + 3 80 2 171 + 3 81 2 173 + 3 82 2 174 + 3 83 2 178 + 3 84 2 180 + 3 85 2 182 + 3 86 2 184 + 3 87 2 186 + ( 3 88 2 186 × 84484621575169 )
The equation for “84484621575169” was correct and the value in Section A was 1 . 0 ¯ (186 decimals).

14. Test with Very Large Number

The final test of the general equation used a very large number. Wei [6] developed a computer program to quickly test very large numbers with the Collatz Conjecture. The output from his program was either “1” for an odd number step or “0” for an even number step. He published the data sets from his tests.
A data set for the output of using his program to test the number 2 10000 1 was used for this final test of the general equation. The data set had to be modified as described above. Additionally, the data set had to be modified to change each occurrence of “1” to “10”, since the program automatically recognized that each odd number step generated an even number, so “1” indicated an odd number step and an even number step. [Appendix I]
The data set of Wei [6] did not give the values during the iteration, just a printout of “1’s” and “0’s”. The length of the equation using this data set had to be limited so as not to exceed the precision of the online calculator. Therefore, only the first 5,000 fractions were used to calculate the value of the iteration from that point. The entire equation for the iteration of 2 10000 1 consisted of 24,617 fractions.
Calculating the equation with the first 5,000 fractions gave a result for “X” having 609 digits. The precision necessary for this calculation was 9,949 decimal places. The iteration of this number requires 14,950 steps. [Appendix I]

15. Solving for the Positive Integer

Solving for the fraction in Section C, when the tested positive integer is known, will disclose sufficient information to solve for the values of the fractions in Section B. If the odd positive integer to be tested is multiplied by fractions with various combinations of exponents to the numerator (3) and denominator (2); which give a value between 1.0 and 0.80, will disclose possible values for the exponents to the numerator (3) and denominator (2) of the final fraction in Section C.
For example, if the odd positive integer to be tested is 61, then one of the values between 0.95 and 0.80 is 0.904724121093750 for the exponent of “3” being 5 and the exponent of “2” being 14.
3 5 2 14 × 61 = 0.904724121093750
The difference between 1 and the identified value is 0.09527587890625.
1 0.904724121093750 = 0.09527587890625
This information tells us that Section B will have 5 fractions and the lowest common denominator for all fractions will be 2 14 . We know the numerator of each fraction will be 1, 3 1 , 3 2 , 3 3 , and 3 4 . Although we do not know the exact values of the denominators of each fraction, we do know that the exponents of “2” increase in value for each subsequent fraction until the last exponent of “2” is 14.
2 14 = 16384
gives the value of 1561 ( 0.09527587890625 × 2 14 ) for Section B (Table 8).
16384 × 0.09527587890625 = 1561
1561 = ( 1 × 2 ( 14 a ) ) + ( 3 1 × 2 ( 14 b ) ) + ( 3 2 × 2 ( 14 c ) ) + ( 3 3 × 2 ( 14 d ) ) + ( 3 3 ) ,
where a, b, c and d are positive integers and a > b > c > d .
At this point, it is just a matter of subtracting the values of “3” to the appropriate exponent that matches the last fraction in Section B as it is divided by 2 to remove the exponents of “2” as it is processed.
Table 8. Calculating the values of Section B.
Table 8. Calculating the values of Section B.
1561 ( 2 ( 14 a ) ) + ( 3 × 2 ( 14 b ) ) + ( 3 2 × 2 ( 14 c ) ) + ( 3 3 × 2 ( 14 d ) ) + ( 3 4 )
81 minus 3 4
1480 subtotal ( 2 ( 14 a ) ) + ( 3 × 2 ( 14 b ) ) + ( 3 2 × 2 ( 14 c ) ) + ( 3 3 × 2 ( 14 d ) )
740 n / 2 ( 2 ( 14 a ) 1 ) + ( 3 × 2 ( 14 b ) 1 ) + ( 3 2 × 2 ( 14 c ) 1 ) + ( 3 3 × 2 ( 14 d ) 1 )
370 n / 2 ( 2 ( 14 a ) 2 ) + ( 3 × 2 ( 14 b ) 2 ) + ( 3 2 × 2 ( 14 c ) 2 ) + ( 3 3 × 2 ( 14 d ) 2 )
185 n / 2 ( 2 ( 14 a ) 3 ) + ( 3 × 2 ( 14 b ) 3 ) + ( 3 2 × 2 ( 14 c ) 3 ) + ( 3 3 × 2 ( 0 ) )
27 minus 3 3
158 subtotal ( 2 ( 14 a ) 3 ) + ( 3 × 2 ( 14 b ) 3 ) + ( 3 2 × 2 ( 14 c ) 3 )
79 n / 2 ( 2 ( 14 a ) 4 ) + ( 3 × 2 ( 14 b ) 4 ) + ( 3 2 × 2 ( 0 ) )
9 minus 3 2
70 subtotal ( 2 ( 14 a ) 4 ) + ( 3 × 2 ( 14 b ) 4 )
35 n / 2 ( 2 ( 14 a ) 5 ) + ( 3 × 2 ( 0 ) )
3 minus 3 1
32 subtotal ( 2 ( 14 a ) 5 )
16 n / 2 ( 2 ( 14 a ) 6 )
8 n / 2 ( 2 ( 14 a ) 7 )
4 n / 2 ( 2 ( 14 a ) 8 )
2 n / 2 ( 2 ( 14 a ) 9 )
1 n / 2 ( 2 0 )
Counting how many times the quantity is divided by 2 before each subtraction of the value of “3” allows the calculation of the individual denominator for each fraction. The denominator of the last fraction is known since it is the identified exponent of “2.” The number of times the quantity was divided by 2 is subtracted from the identified exponent of “2”; which gives the value of the exponent for the denominator.
14 a > 14 b > 14 c > 14 d
The initial values for the exponents of “2” were identified as the difference between 14 and the values for a, b, c, and d calculated in Table 8.
10 > 5 > 4 > 3
Therefore, the equation for 61 is:
1 = 1 2 14 10 + 3 1 2 14 5 + 3 2 2 14 4 + 3 3 2 14 3 + 3 4 2 14 + ( 3 5 2 14 × 61 )
1 = 1 2 4 + 3 1 2 9 + 3 2 2 10 + 3 3 2 11 + 3 4 2 14 + ( 3 5 2 14 × 61 )
Solving the equation gives
1.000000000000000 = 0.095275878906250 + 0.904724121093750

16. Conclusion

For all positive integers:
  • If the rule for even positive integers is N 0 2 :
Then the rule organizes all positive integers into odd base number sets with an odd positive integer as the base positive integer and each successive even positive integer in the set is double the previous positive integer.
  • If the rule for odd positive integers is 3 N 0 + 1
Then the rule interconnects the base odd positive integer (N) of an odd base number set to an even positive integer ( 2 a X , where a is a positive integer and X is odd positive integer different from X) in a different odd base number set.
  • If the rule for odd positive integers 3 N o + 1 generates an even positive integer ( 2 a X , where a is a positive integer and X is odd positive integer different from X) in a different odd base number set:
Then successive odd base number sets cannot eventually loop back to a previous odd base number set because there is no positive integer solution to the equations and the values cannot continually increase to infinity.
  • Therefore, for all positive integers:
repeated iterations of the Collatz Conjecture rules’ functions eventually produce the value N i = 1 , where i is the iteration step.
  • If the Collatz Conjecture proof is correct, it predicts a general equation of the following format:
    1 = 1 2 a + 3 1 2 a + b + 3 2 2 a + b + c + + 3 n 1 2 a + b + c + . . . + z + 3 n 2 a + b + c + . . . + z X
    where exponents are positive integers and X is odd positive integer.
Then the general equation calculates all the parameters of the Conjecture.
  • The general equation:
  • demonstrates all positive integers go to “1”
  • calculates the number of steps from the odd positive integer at the base of the odd base positive integer set in which the initially selected positive integer is a member of the set to “1”
  • shows each connecting odd base positive integer in the pathway from the initial odd base positive integer to “1”
  • calculates the location of an odd base positive integer on the dendritic pattern
  • calculates Section B after only knowing the odd base positive integer
  • calculates the “branch” where odd base positive integer connects.

Appendix I

Equation of Very Large Number
Preprints 103592 i001
Preprints 103592 i002
Preprints 103592 i003
Preprints 103592 i004
Preprints 103592 i005
Preprints 103592 i006
Preprints 103592 i007
Preprints 103592 i008
Preprints 103592 i009
Preprints 103592 i010
Preprints 103592 i011
Preprints 103592 i012
Preprints 103592 i013
Preprints 103592 i014
Value of Section B
Preprints 103592 i015
Preprints 103592 i016
Preprints 103592 i017
Value of Section C
Preprints 103592 i018
Preprints 103592 i019
Preprints 103592 i020
Preprints 103592 i021
Value of X
Preprints 103592 i022

References

  1. Boulkaboul, N. 3n + 3k: New Perspective on Collatz Conjecture. 2022, arXiv:2212.00073v1. [Google Scholar]
  2. Furuta, M. Proof of Collatz Conjecture Using Division Sequence. Advances in Pure Mathematics 2022, 12, 96–108. [Google Scholar] [CrossRef]
  3. Lagarias, J.C. The 3x+1 Problem and Its Generalizations, Lagarias, Jeffrey C., ed., The Ultimate Challenge: The 3x + 1 Problem. American Mathematical Society 1985, 3–23. [Google Scholar] [CrossRef]
  4. Monks, K.; Monks, K.G.; Monks, K.M.; Monks, M. Strongly sufficient sets and the distribution of arithmetic sequences in the 3x + 1 graph. arXiv 2022, arXiv:1204.3904v2. [Google Scholar] [CrossRef]
  5. Sternberg, L. Predictable trajectories of the reduced Collatz iteration and a possible pathway to the analysis of the Collatz Conjecture (Version 2). arXiv 2022, arXiv:2209.14230. [Google Scholar]
  6. Wei, R. Verifying whether extremely large integer guarantees Collatz conjecture (can return to 1 finally), IEEE Dataport, [txop15.zip/ TXPO Data/ Dynamics2Seq/10000]. 2018. [Google Scholar]
Disclaimer/Publisher’s Note: The statements, opinions and data contained in all publications are solely those of the individual author(s) and contributor(s) and not of MDPI and/or the editor(s). MDPI and/or the editor(s) disclaim responsibility for any injury to people or property resulting from any ideas, methods, instructions or products referred to in the content.
Copyright: This open access article is published under a Creative Commons CC BY 4.0 license, which permit the free download, distribution, and reuse, provided that the author and preprint are cited in any reuse.
Prerpints.org logo

Preprints.org is a free preprint server supported by MDPI in Basel, Switzerland.

Subscribe

Disclaimer

Terms of Use

Privacy Policy

Privacy Settings

© 2026 MDPI (Basel, Switzerland) unless otherwise stated