Submitted:
09 April 2024
Posted:
11 April 2024
You are already at the latest version
Abstract
Keywords:
1. Introduction
2. Results
2.1. Identification of Datasets and Analysis of Differentially Expressed Genes
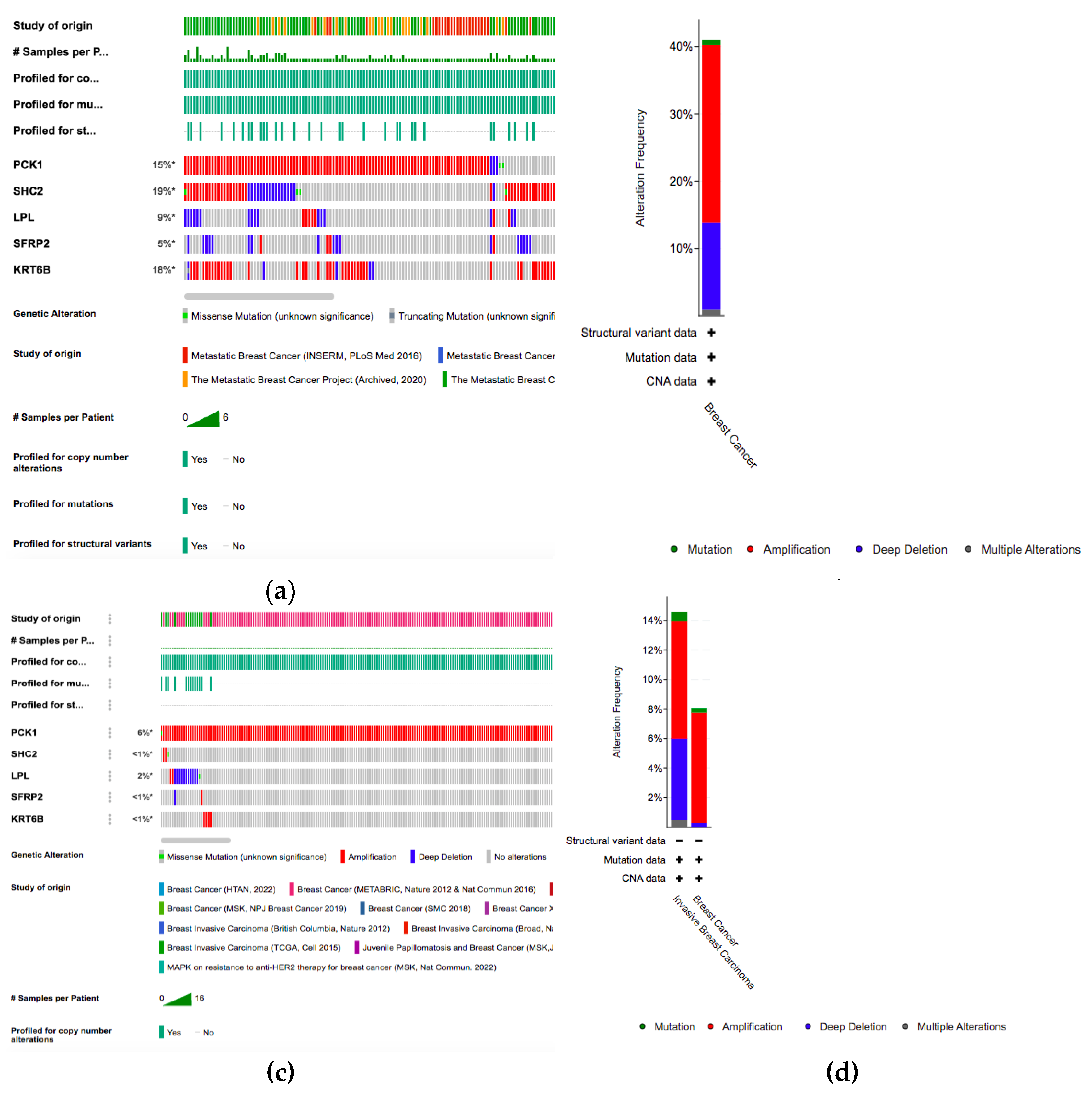
2.2. Identification of Genetic Alterations in the DEGs
2.3. Prognostic Information Hub Gene Expression
2.4. Gene Network Analysis
2.5. Identify Positive Correlated Genes
2.6. Gene to miRNA and Transcription Factor Interaction
2.7. Identification of Potential Treatment Targets
2.8. Molecular Docking for Protein-Chemical Interaction
2.9. Gene Ontology (GO) and Functional Enrichment Analysis
3. Discussion
4. Materials and Methods
4.1. Identification of Datasets and Analysis of Differentially Expressed Genes
4.2. Clustering and Analysis of Identified DEGs
4.3. Identification of Genetic Alterations in the DEGs
4.4. Immune Cell Infiltration Analysis of DEGs
4.5. Identify Positive Correlated Genes
4.6. Gene to miRNA Interaction
4.7. NetworkAnalysis on Hub Genes
4.8. Construction of Gene Networks and Protein-Protein Interactions
4.9. Identification of Potential Treatment Targets
4.10. Analyzing the Unique Ligands and Their Respective Binding to DEGs
4.11. Gene Ontology (GO) and Functional Enrichment Analysis
5. Conclusions
Supplementary Materials
Author Contributions
Funding
Institutional Review Board Statement
Informed Consent Statement
Data Availability Statement
Acknowledgments
Conflicts of Interest
References
- Chen, M., W. Zheng, and L. Fang, Identifying liver metastasis-related hub genes in breast cancer and characterizing. PeerJ, 2023. 11: p. e15311.
- Rashid, N.S. , et al., Breast cancer liver metastasis: current and future treatment approaches. Clin Exp Metastasis, 2021. 38(3): p. 263-277.
- Zhao, H.Y. , et al., Incidence and prognostic factors of patients with synchronous liver metastases upon initial diagnosis of breast cancer: a population-based study. Cancer Manag Res, 2018. 10: p. 5937-5950.
- Golestan, A. , et al., Unveiling promising breast cancer biomarkers: an integrative approach combining bioinformatics analysis and experimental verification. BMC Cancer, 2024. 24(1): p. 155.
- Nguyen, T.N.Q. , et al., The regulation of insulin receptor/insulin-like growth factor 1 receptor ratio, an important factor for breast cancer prognosis, by TRIP-Br1. J Hematol Oncol, 2022. 15(1): p. 82.
- Xiang, J., K. Wang, and N. Tang, PCK1 dysregulation in cancer: Metabolic reprogramming, oncogenic activation, and therapeutic opportunities. Genes Dis, 2023. 10(1): p. 101-112.
- Thomas, G.W.C. , et al., Origins and Long-Term Patterns of Copy-Number Variation in Rhesus Macaques. Mol Biol Evol, 2021. 38(4): p. 1460-1471.
- Jiang, H. , et al., A newly discovered role of metabolic enzyme PCK1 as a protein kinase to promote cancer lipogenesis. Cancer Commun (Lond), 2020. 40(9): p. 389-394.
- Tobin, A.J. , et al., Lipoprotein lipase hydrolysis products induce pro-inflammatory cytokine expression in triple-negative breast cancer cells. BMC Res Notes, 2021. 14(1): p. 315.
- Ahmad, M. , In-Silico Target Prediction for hsa-mir-27a and Identification of Genes Involved in Breast Cancer, A.A. Shah, Editor. 2019: International journal of human genetics. p. 12-21.
- Elango, R. , et al., MicroRNA Expression Profiling on Paired Primary and Lymph Node Metastatic Breast Cancer Revealed Distinct microRNA Profile Associated With LNM. Front Oncol, 2020. 10: p. 756.
- Korpal, M. and Y. Kang, The emerging role of miR-200 family of microRNAs in epithelial-mesenchymal transition and cancer metastasis. RNA Biol, 2008. 5(3): p. 115-9.
- Liu, G.E. , et al., Identification of conserved regulatory elements in mammalian promoter regions: a case study using the PCK1 promoter. Genomics Proteomics Bioinformatics, 2008. 6(3-4): p. 129-43.
- Gao, Y. , et al., SP1 Expression and the Clinicopathological Features of Tumors: A Meta-Analysis and Bioinformatics Analysis. Pathol Oncol Res, 2021. 27: p. 581998.
- Keledjian, K. , et al., The peroxisome proliferator-activated receptor gamma (PPARγ) agonist, rosiglitazone, ameliorates neurofunctional and neuroinflammatory abnormalities in a rat model of Gulf War Illness. PLoS One, 2020. 15(11): p. e0242427.
- Pang, J.M. , et al., Effects of synthetic glucocorticoids on breast cancer progression. Steroids, 2020. 164: p. 108738.
- Edgar, R., M. Domrachev, and A.E. Lash, Gene Expression Omnibus: NCBI gene expression and hybridization array data repository. Nucleic Acids Res, 2002. 30(1): p. 207-10.
- R. . 2019.
- Tang, Z. , et al., GEPIA2: an enhanced web server for large-scale expression profiling and interactive analysis. Nucleic Acids Res, 2019. 47(W1): p. W556-w560.
- 20. Human genomics. The Genotype-Tissue Expression (GTEx) pilot analysis: multitissue gene regulation in humans. p: 348(6235), 6235.
- Wu, J. , et al., BCIP: a gene-centered platform for identifying potential regulatory genes in breast cancer. Sci Rep, 2017. 7: p. 45235.
- Cerami, E. , et al., The cBio cancer genomics portal: an open platform for exploring multidimensional cancer genomics data. Cancer Discov, 2012. 2(5): p. 401-4.
- Li, T. , et al., TIMER2.0 for analysis of tumor-infiltrating immune cells. Nucleic Acids Res, 2020. 48(W1): p. W509-w514.
- Chandrashekar, D.S. , et al., UALCAN: A Portal for Facilitating Tumor Subgroup Gene Expression and Survival Analyses. Neoplasia, 2017. 19(8): p. 649-658.
- Chang, L. , et al., miRNet 2.0: network-based visual analytics for miRNA functional analysis and systems biology. Nucleic Acids Res, 2020. 48(W1): p. W244-w251.
- Zhou, G. , et al., NetworkAnalyst 3.0: a visual analytics platform for comprehensive gene expression profiling and meta-analysis. Nucleic Acids Res, 2019. 47(W1): p. W234-w241.
- Han, H. , et al., TRRUST v2: an expanded reference database of human and mouse transcriptional regulatory interactions. Nucleic Acids Res, 2018. 46(D1): p. D380-d386.
- Davis, A.P. , et al., The Comparative Toxicogenomics Database: update 2017. Nucleic Acids Res, 2017. 45(D1): p. D972-d978.
- Mostafavi, S. , et al., GeneMANIA: a real-time multiple association network integration algorithm for predicting gene function. Genome Biol, 2008. 9 Suppl 1(Suppl 1): p. S4.
- Szklarczyk, D. , et al., The STRING database in 2021: customizable protein-protein networks, and functional characterization of user-uploaded gene/measurement sets. Nucleic Acids Res, 2021. 49(D1): p. D605-d612.
- Shannon, P. , et al., Cytoscape: a software environment for integrated models of biomolecular interaction networks. Genome Res, 2003. 13(11): p. 2498-504.
- Licata, L. , et al., SIGNOR 2.0, the SIGnaling Network Open Resource 2.0: 2019 update. Nucleic Acids Res, 2020. 48(D1): p. D504-d510.
- Kuleshov, M.V. , et al., Enrichr: a comprehensive gene set enrichment analysis web server 2016 update. Nucleic Acids Res, 2016. 44(W1): p. W90-7.
- Goodsell, D.S. and S.K. Burley, RCSB Protein Data Bank tools for 3D structure-guided cancer research: human papillomavirus (HPV) case study. Oncogene, 2020. 39(43): p. 6623-6632.
- BIOVIA, DS. BIOVIA discovery studio visualizer. 2016. 20:779.
- Kim, S. , et al., PubChem 2019 update: improved access to chemical data. Nucleic Acids Res, 2019. 47(D1): p. D1102-D1109.
- Daina, A., O. Michielin, and V. Zoete, SwissADME: a free web tool to evaluate pharmacokinetics, drug-likeness and medicinal chemistry friendliness of small molecules. Sci Rep, 2017. 7: p. 42717.
- Dallakyan, S. and A.J. Olson, Small-molecule library screening by docking with PyRx. Methods Mol Biol, 2015. 1263: p. 243-50.
- Dennis, G., Jr. , et al., DAVID: Database for Annotation, Visualization, and Integrated Discovery. Genome Biol, 2003. 4(5): p. P3.
- Tang, D. , et al., SRplot: A free online platform for data visualization and graphing. PLoS One, 2023. 18(11): p. e0294236.
- H., W., ggplot2: Elegant Graphics for Data Analysis. Springer. 2016. Springer. 2016.







| Name | P-value | Adjusted p value | Combined score |
|---|---|---|---|
| Triflumizole CTD 00002280 | 3.728e-15 | 3.158e-12 | 118549.00 |
| Rosiflitazone CTD 00003139 | 2.628e-13 | 1.110e-10 | 11263.85 |
| IBMX BOSS | 2.049e-12 | 5.771e-10 | 20983.21 |
| Formic acid BOSS | 4.897e-11 | 1.034e-8 | 5525.67 |
| IBMX CTD 00007018 | 1.826e-10 | 3.086e-8 | 5723.06 |
| BISPHENOL A DIGLYCIDYL ETHER CTD 00000976 | 8.713e-10 | 1.227e-7 | 11104.17 |
| Oleic acid BOSS | 3.661e-9 | 4.419e-7 | 3127.80 |
| Glycerol BOSS | 7.426e-9 | 7.492e-7 | 2604.39 |
| D-glucose BOSS | 8.503e-9 | 7.492e-7 | 2514.27 |
| Insulin BOSS | 9.207e-9 | 7.492e-7 | 2462.76 |
| Name | P-value | Adjusted p value | Combined score |
|---|---|---|---|
| Triflumizole CTD 00002280 | 3.728e-15 | 3.158e-12 | 118549.00 |
| Rosiflitazone CTD 00003139 | 2.628e-13 | 1.110e-10 | 11263.85 |
| IBMX BOSS | 2.049e-12 | 5.771e-10 | 20983.21 |
| Formic acid BOSS | 4.897e-11 | 1.034e-8 | 5525.67 |
| IBMX CTD 00007018 | 1.826e-10 | 3.086e-8 | 5723.06 |
| BISPHENOL A DIGLYCIDYL ETHER CTD 00000976 | 8.713e-10 | 1.227e-7 | 11104.17 |
| Oleic acid BOSS | 3.661e-9 | 4.419e-7 | 3127.80 |
| Glycerol BOSS | 7.426e-9 | 7.492e-7 | 2604.39 |
| D-glucose BOSS | 8.503e-9 | 7.492e-7 | 2514.27 |
| Insulin BOSS | 9.207e-9 | 7.492e-7 | 2462.76 |
Disclaimer/Publisher’s Note: The statements, opinions and data contained in all publications are solely those of the individual author(s) and contributor(s) and not of MDPI and/or the editor(s). MDPI and/or the editor(s) disclaim responsibility for any injury to people or property resulting from any ideas, methods, instructions or products referred to in the content. |
© 2024 by the authors. Licensee MDPI, Basel, Switzerland. This article is an open access article distributed under the terms and conditions of the Creative Commons Attribution (CC BY) license (http://creativecommons.org/licenses/by/4.0/).