Submitted:
09 April 2024
Posted:
10 April 2024
You are already at the latest version
Abstract
Keywords:
1. Introduction
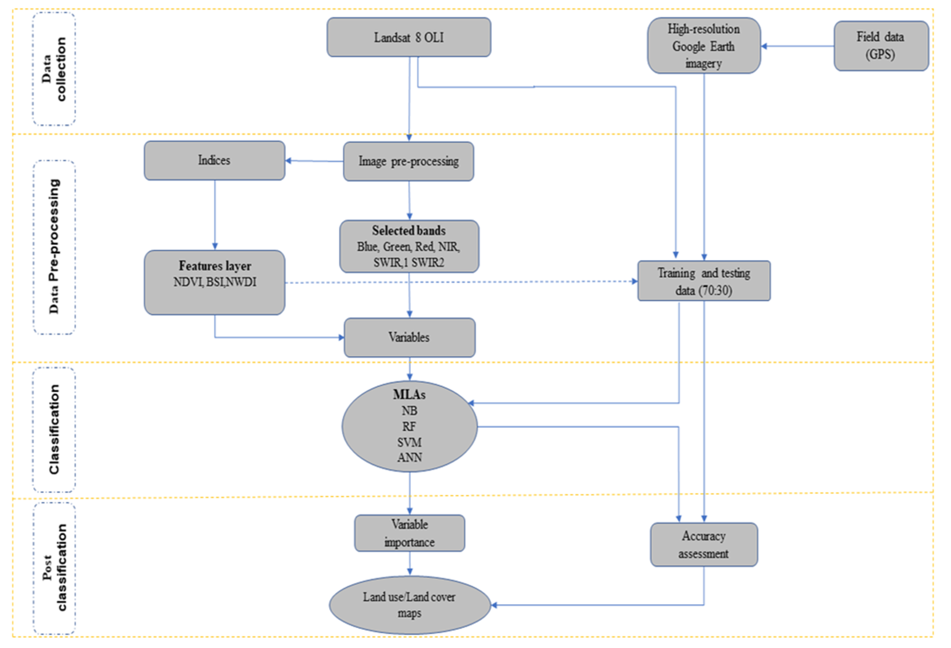
2. Materials and Methods
2.1. Study Area
2.2. Definition of LULC Classes Umngeni River Catchment
2.3. Remote Sensing Data Acquisition and Preprocessing
2.3.1. Calculated Spectral Indices
2.4. Reference Data Collection
2.5. Image Classification
2.5.1. Selected Classifiers and Parameter Tuning Naïve Bayes
2.6. Accuracy Assessment
3. Results
3.1. Mapping and Spatial Extent LULC Classes
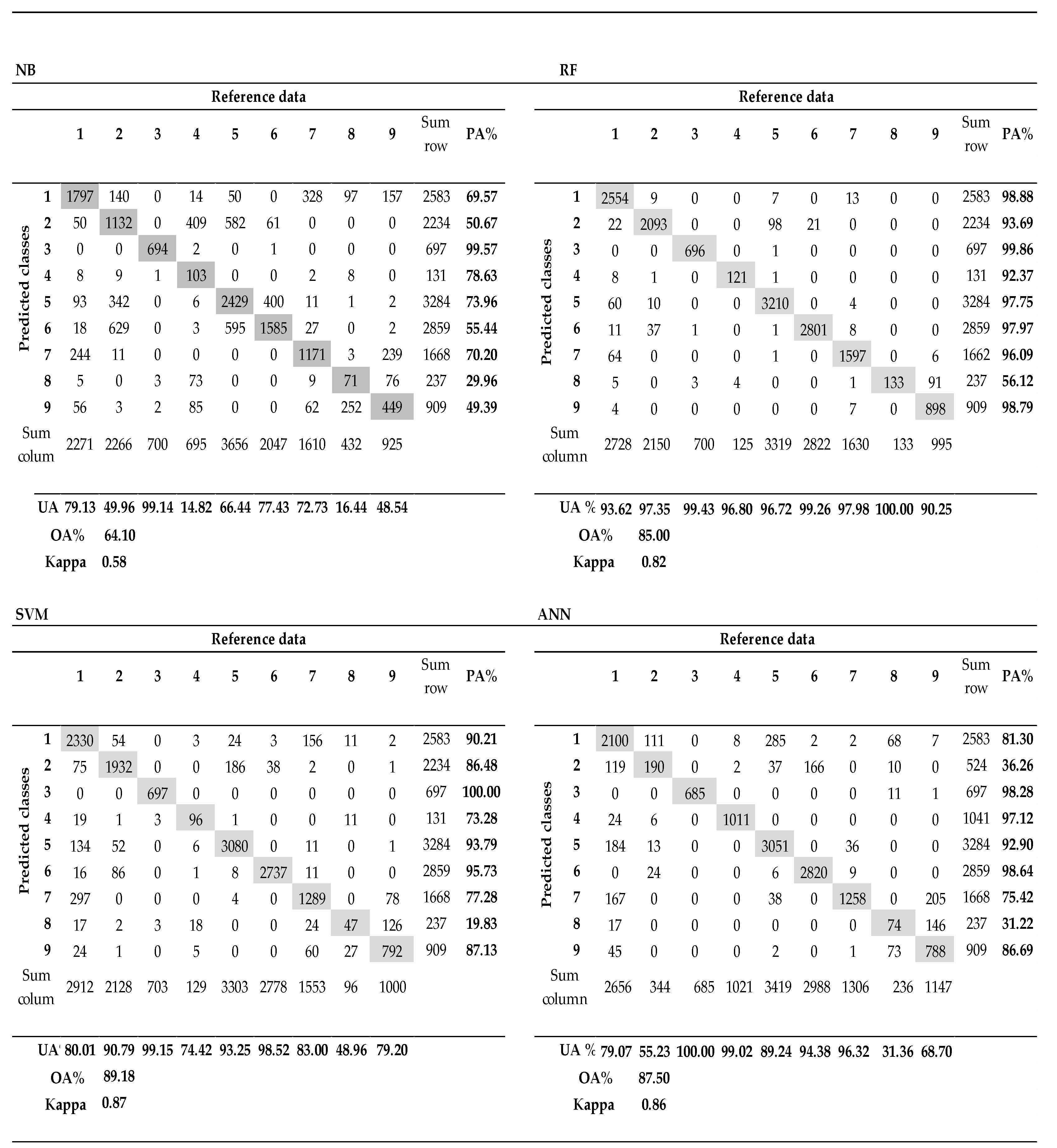
3.2. Comparison of Machine Learning Algorithms Mapping Accuracy
3.3. Variable Importance of L8-OLI Explanatory Variables
4. Discussion
5. Conclusion
Author Contributions
Funding
Data Availability Statement
Conflicts of Interest
References
- Mekuria, W.; Gedle, A.; Tesfaye, Y.; Phimister, E. Implications of Changes in Land Use for Ecosystem Service Values of Two Highly Eroded Watersheds in Lake Abaya Chamo Sub-Basin, Ethiopia. Ecosyst Serv 2023, 64. [Google Scholar] [CrossRef]
- Aneseyee, A.B.; Soromessa, T.; Elias, E. The Effect of Land Use/Land Cover Changes on Ecosystem Services Valuation of Winike Watershed, Omo Gibe Basin, Ethiopia. Human and Ecological Risk Assessment 2020, 26, 2608–2627. [Google Scholar] [CrossRef]
- Pullanikkatil, D.; Palamuleni, L.G.; Ruhiiga, T.M. Land Use/Land Cover Change and Implications for Ecosystems Services in the Likangala River Catchment, Malawi. Physics and Chemistry of the Earth 2016, 93, 96–103. [Google Scholar] [CrossRef]
- Jourdain, D.; Namakando, N.; Mungatana, E.D.; Mirzabaev, A.; Njiraini, G. Revealing Salient Aquatic Ecosystem Services Bundles in the Olifants River Catchment, South Africa. Wetl Ecol Manag 2023, 31, 267–286. [Google Scholar] [CrossRef]
- Lynch, A.J.; Cooke, S.J.; Arthington, A.H.; Baigun, C.; Bossenbroek, L.; Dickens, C.; Harrison, I.; Kimirei, I.; Langhans, S.D.; Murchie, K.J.; et al. People Need Freshwater Biodiversity. Wiley Interdisciplinary Reviews: Water 2023, 10. [Google Scholar] [CrossRef]
- Nyathi, N.A.; Zhao, W.; Musakwa, W. Land Use Land Cover Changes and Their Impacts on Ecosystem Services in the Nzhelele River Catchment, South Africa. ISPRS Ann. Photogramm. Remote Sens. Spat. Inf. Sci. 2020, 5, 809–816. [Google Scholar] [CrossRef]
- Gyamfi-Ampadu, E.; Gebreslasie, M.; Mendoza-Ponce, A. Mapping Natural Forest Cover Using Satellite Imagery of Nkandla Forest Reserve, KwaZulu-Natal, South Africa. Remote Sens Appl 2020, 18. [Google Scholar] [CrossRef]
- Obaid, A.; Adam, E.; Ali, K.A. Land Use and Land Cover Change in the Vaal Dam Catchment, South Africa: A Study Based on Remote Sensing and Time Series Analysis. Geomatics 2023, 3, 205–220. [Google Scholar] [CrossRef]
- Namugize, J.N.; Jewitt, G.; Graham, M. Effects of Land Use and Land Cover Changes on Water Quality in the UMngeni River Catchment, South Africa. Physics and Chemistry of the Earth 2018, 105, 247–264. [Google Scholar] [CrossRef]
- Ouchra, H.; Belangour, A.; Erraissi, A. Comparison of Machine Learning Methods for Satellite Image Classification: A Case Study of Casablanca Using Landsat Imagery and Google Earth Engine. Journal of Environmental & Earth Sciences 2023, 5, 118–134. [Google Scholar] [CrossRef]
- Akar, O.; Tunc Gormus, E. Land Use/Land Cover Mapping from Airborne Hyperspectral Images with Machine Learning Algorithms and Contextual Information. Geocarto Int 2022, 37, 3963–3990. [Google Scholar] [CrossRef]
- Lekka, C.; Petropoulos, G.P.; Detsikas, S.E. Appraisal of EnMAP Hyperspectral Imagery Use in LULC Mapping When Combined with Machine Learning Pixel-Based Classifiers. Environmental Modelling & Software 2024, 173, 105956. [Google Scholar] [CrossRef]
- Delogu, G.; Caputi, E.; Perretta, M.; Ripa, M.N.; Boccia, L. Using PRISMA Hyperspectral Data for Land Cover Classification with Artificial Intelligence Support. Sustainability 2023, 15, 13786. [Google Scholar] [CrossRef]
- James, D.; Collin, A.; Mury, A.; Costa, S. Very High Resolution Land Use and Land Cover Mapping Using Pleiades-1 Stereo Imagery and Machine Learning. The International Archives of the Photogrammetry, Remote Sensing and Spatial Information Sciences, 2020. [Google Scholar] [CrossRef]
- Mahmoud, R.; Hassanin, M.; Al Feel, H.; Badry, R.M. Machine Learning-Based Land Use and Land Cover Mapping Using Multi-Spectral Satellite Imagery: A Case Study in Egypt. Sustainability 2023, 15, 9467. [Google Scholar] [CrossRef]
- Bayas, S.; Sawant, S.; Dhondge, I.; Kankal, P.; Joshi, A. Land Use Land Cover Classification Using Different ML Algorithms on Sentinel-2 Imagery. In; 2022; pp. 761–777.
- Parashar, D.; Kumar, A.; Palni, S.; Pandey, A.; Singh, A.; Singh, A.P. Use of Machine Learning-Based Classification Algorithms in the Monitoring of Land Use and Land Cover Practices in a Hilly Terrain. Environ Monit Assess 2024, 196. [Google Scholar] [CrossRef] [PubMed]
- Loukika, K.N.; Keesara, V.R.; Sridhar, V. Analysis of Land Use and Land Cover Using Machine Learning Algorithms on Google Earth Engine for Munneru River Basin, India. Sustainability 2021, 13, 13758. [Google Scholar] [CrossRef]
- Woldemariam, G.W.; Tibebe, D.; Mengesha, T.E.; Gelete, T.B. Machine-Learning Algorithms for Land Use Dynamics in Lake Haramaya Watershed, Ethiopia. Model Earth Syst Environ 2022, 8, 3719–3736. [Google Scholar] [CrossRef]
- Dash, P.; Sanders, S.L.; Parajuli, P.; Ouyang, Y. Improving the Accuracy of Land Use and Land Cover Classification of Landsat Data in an Agricultural Watershed. Remote Sens (Basel) 2023, 15. [Google Scholar] [CrossRef]
- Hughes, C.J.; De Winnaar, G.; Schulze, R.E.; Mander, M.; Jewitt, G.P.W. Mapping of Water-Related Ecosystem Services in the UMngeni Catchment Using a Daily Time-Step Hydrological Model for Prioritisation of Ecological Infrastructure Investment - Part 2: Outputs. Water SA 2018, 44, 590–600. [Google Scholar] [CrossRef]
- Kusangaya, S.; Warburton, M.; Archer van Garderen, E. Use of ACRU, a Distributed Hydrological Model, to Evaluate How Errors from Downscaled Rainfall Are Propagated in Simulated Runoff in UMngeni Catchment, South Africa. Hydrological Sciences Journal 2017, 62, 1995–2011. [Google Scholar] [CrossRef]
- Kaur, H.; Tyagi, S.; Mehta, M.; Singh, D. Time Series (2001/2002–2021) Analysis of Earth Observation Data Using Google Earth Engine (GEE) for Detecting Changes in Land Use Land Cover (LULC) with Specific Reference to Forest Cover in East Godavari Region, Andhra Pradesh, India. Journal of Earth System Science 2023, 132. [Google Scholar] [CrossRef]
- Mandal, S.; Bandyopadhyay, A.; Bhadra, A. Dynamics and Future Prediction of LULC on Pare River Basin of Arunachal Pradesh Using Machine Learning Techniques. Environ Monit Assess 2023, 195, 709. [Google Scholar] [CrossRef] [PubMed]
- Maviza, A.; Ahmed, F. Analysis of Past and Future Multi-Temporal Land Use and Land Cover Changes in the Semi-Arid Upper-Mzingwane Sub-Catchment in the Matabeleland South Province of Zimbabwe. Int J Remote Sens 2020, 41, 5206–5227. [Google Scholar] [CrossRef]
- Foga, S.; Scaramuzza, P.L.; Guo, S.; Zhu, Z.; Dilley, R.D.; Beckmann, T.; Schmidt, G.L.; Dwyer, J.L.; Joseph Hughes, M.; Laue, B. Cloud Detection Algorithm Comparison and Validation for Operational Landsat Data Products. Remote Sens Environ 2017, 194, 379–390. [Google Scholar] [CrossRef]
- Mashala, M.J.; Dube, T.; Ayisi, K.K.; Ramudzuli, M.R. Using the Google Earth Engine Cloud-Computing Platform to Assess the Long-Term Spatial Temporal Dynamics of Land Use and Land Cover within the Letaba Watershed, South Africa. Geocarto Int 2023, 38. [Google Scholar] [CrossRef]
- Floreano, I.X.; de Moraes, L.A.F. Land Use/Land Cover (LULC) Analysis (2009–2019) with Google Earth Engine and 2030 Prediction Using Markov-CA in the Rondônia State, Brazil. Environ Monit Assess 2021, 193, 239. [Google Scholar] [CrossRef] [PubMed]
- Orieschnig, C.A.; Belaud, G.; Venot, J.-P.; Massuel, S.; Ogilvie, A. Input Imagery, Classifiers, and Cloud Computing: Insights from Multi-Temporal LULC Mapping in the Cambodian Mekong Delta. Eur J Remote Sens 2021, 54, 398–416. [Google Scholar] [CrossRef]
- Palanisamy, P.A.; Jain, K.; Bonafoni, S. Machine Learning Classifier Evaluation for Different Input Combinations: A Case Study with Landsat 9 and Sentinel-2 Data. Remote Sens (Basel) 2023, 15, 3241. [Google Scholar] [CrossRef]
- Viana, C.M.; Girão, I.; Rocha, J. Long-Term Satellite Image Time-Series for Land Use/Land Cover Change Detection Using Refined Open Source Data in a Rural Region. Remote Sens (Basel) 2019, 11, 1104. [Google Scholar] [CrossRef]
- Gao, B.C. NDWI—A Normalized Difference Water Index for Remote Sensing of Vegetation Liquid Water from Space. Remote Sens Environ 1996, 58, 257–266. [Google Scholar] [CrossRef]
- Nguyen, C.T.; Chidthaisong, A.; Kieu Diem, P.; Huo, L.-Z. A Modified Bare Soil Index to Identify Bare Land Features during Agricultural Fallow-Period in Southeast Asia Using Landsat 8. Land (Basel) 2021, 10, 231. [Google Scholar] [CrossRef]
- Rouse, J.W.; Haas, R.H.; Schell, J.A.; Deering, D.W. Monitoring vegetation systems in the great plains with ERTS. In Third ERTS Symposium; NASASP-351 I: Greenbelt, MD, USA, 1973; pp. 309–317. [Google Scholar]
- Rikimaru, A.; Roy, P.S.; Miyatake, S. Tropical Forest Cover Density Mapping. Tropical Ecology (India) 2002, 43. [Google Scholar]
- Carlotto, M.J. Effect of Errors in Ground Truth on Classification Accuracy. Int J Remote Sens 2009, 30, 4831–4849. [Google Scholar] [CrossRef]
- Foody, G.M. Assessing the Accuracy of Land Cover Change with Imperfect Ground Reference Data. Remote Sens Environ 2010, 114, 2271–2285. [Google Scholar] [CrossRef]
- Olofsson, P.; Foody, G.M.; Herold, M.; Stehman, S. V.; Woodcock, C.E.; Wulder, M.A. Good Practices for Estimating Area and Assessing Accuracy of Land Change. Remote Sens Environ 2014, 148, 42–57. [Google Scholar] [CrossRef]
- Gandhi, Ujaval, 2021. End-to-End Google Earth Engine Course. Spatial Thoughts. https://courses.spatialthoughts.com/end-to-end-gee.
- Gyamfi-Ampadu, E.; Gebreslasie, M.; Mendoza-Ponce, A. Evaluating Multi-sensors Spectral and Spatial Resolutions for Tree Species Diversity Prediction. Remote Sens (Basel) 2021, 13. [Google Scholar] [CrossRef]
- Costache, R.; Tin, T.T.; Arabameri, A.; Crăciun, A.; Costache, I.; Islam, A.R.Md.T.; Sahana, M.; Pham, B.T. Stacking State-of-the-Art Ensemble for Flash-Flood Potential Assessment. Geocarto Int 2022, 37, 13812–13838. [Google Scholar] [CrossRef]
- Breiman, L.E.O. Random Forests. 2001, 5–32.
- Zhang, Q.; Liu, M.; Zhang, Y.; Mao, D.; Li, F.; Wu, F.; Song, J.; Li, X.; Kou, C.; Li, C.; et al. Comparison of Machine Learning Methods for Predicting Soil Total Nitrogen Content Using Landsat-8, Sentinel-1, and Sentinel-2 Images. Remote Sens (Basel) 2023, 15, 2907. [Google Scholar] [CrossRef]
- Mather, P.M.; Koch, M. Computer Processing of Remotely-Sensed Images: An Introduction; John Wiley & Sons, 2011; ISBN 1119956404.
- Cuypers, S.; Nascetti, A.; Vergauwen, M. Land Use and Land Cover Mapping with VHR and Multi-Temporal Sentinel-2 Imagery. Remote Sens (Basel) 2023, 15, 2501. [Google Scholar] [CrossRef]
- Kim, Y.H.; Im, J.; Ha, H.K.; Choi, J.K.; Ha, S. Machine Learning Approaches to Coastal Water Quality Monitoring Using GOCI Satellite Data. GIsci Remote Sens 2014, 51, 158–174. [Google Scholar] [CrossRef]
- Camargo, F.F.; Sano, E.E.; Almeida, C.M.; Mura, J.C.; Almeida, T. A Comparative Assessment of Machine-Learning Techniques for Land Use and Land Cover Classification of the Brazilian Tropical Savanna Using ALOS-2/PALSAR-2 Polarimetric Images. Remote Sens (Basel) 2019, 11. [Google Scholar] [CrossRef]
- Yulianto, F.; Raharjo, P.D.; Pramono, I.B.; Setiawan, M.A.; Chulafak, G.A.; Nugroho, G.; Sakti, A.D.; Nugroho, S.; Budhiman, S. Prediction and Mapping of Land Degradation in the Batanghari Watershed, Sumatra, Indonesia: Utilizing Multi-Source Geospatial Data and Machine Learning Modeling Techniques. Model Earth Syst Environ 2023, 9, 4383–4404. [Google Scholar] [CrossRef]
- Huang, C.; Davis, L.S.; Townshend, J.R.G. An Assessment of Support Vector Machines for Land Cover Classification. Int J Remote Sens 2002, 23, 725–749. [Google Scholar] [CrossRef]
- Lantzanakis, G.; Mitraka, Z.; Chrysoulakis, N. X-SVM: An Extension of C-SVM Algorithm for Classification of High-Resolution Satellite Imagery. IEEE Transactions on Geoscience and Remote Sensing 2021, 59, 3805–3815. [Google Scholar] [CrossRef]
- Srivastava, P.K.; Han, D.; Rico-Ramirez, M.A.; Bray, M.; Islam, T. Selection of Classification Techniques for Land Use/Land Cover Change Investigation. Advances in Space Research 2012, 50, 1250–1265. [Google Scholar] [CrossRef]
- Martins, S.; Bernardo, N.; Ogashawara, I.; Alcantara, E. Support Vector Machine Algorithm Optimal Parameterization for Change Detection Mapping in Funil Hydroelectric Reservoir (Rio de Janeiro State, Brazil). Model Earth Syst Environ 2016, 2, 138. [Google Scholar] [CrossRef]
- Roushangar, K.; Aalami, M.T.; Golmohammadi, H.; Shahnazi, S. Monitoring and Prediction of Land Use/Land Cover Changes and Water Requirements in the Basin of the Urmia Lake, Iran. Water Supply 2023, 23, 2299–2312. [Google Scholar] [CrossRef]
- Saraf, N.M.; Lokman, M.F.; Abdul Rasam, A.R.; Hashim, N. Assessment of Urban Growth Changes in Klang District Using Support Vector Machine by Different Kernel. IOP Conf Ser Earth Environ Sci 2022, 1051, 012023. [Google Scholar] [CrossRef]
- Dahiya, N.; Gupta, S.; Singh, S. Qualitative and Quantitative Analysis of Artificial Neural Network-Based Post-Classification Comparison to Detect the Earth Surface Variations Using Hyperspectral and Multispectral Datasets. J Appl Remote Sens 2023, 17. [Google Scholar] [CrossRef]
- Wu, J.L.; Ho, C.R.; Huang, C.C.; Srivastav, A.L.; Tzeng, J.H.; Lin, Y.T. Hyperspectral Sensing for Turbid Water Quality Monitoring in Freshwater Rivers: Empirical Relationship between Reflectance and Turbidity and Total Solids. Sensors (Switzerland) 2014, 14, 22670–22688. [Google Scholar] [CrossRef] [PubMed]
- Chen, H.; Lin, X.; Sun, Y.; Wen, J.; Wu, X.; You, D.; Cheng, J.; Zhang, Z.; Zhang, Z.; Wu, C.; et al. Performance Assessment of Four Data-Driven Machine Learning Models: A Case to Generate Sentinel-2 Albedo at 10 Meters. Remote Sens (Basel) 2023, 15. [Google Scholar] [CrossRef]
- Deshpande, A.R.; Emmanuel, M. Context Based Recommendation Methods: A Brief Review. Int J Comput Appl 2016, 14–19. [Google Scholar]
- Hafeez, S.; Wong, M.S.; Ho, H.C.; Nazeer, M.; Nichol, J.; Abbas, S.; Tang, D.; Lee, K.H.; Pun, L. Comparison of Machine Learning Algorithms for Retrieval of Water Quality Indicators in Case-Ii Waters: A Case Study of Hong Kong. Remote Sens (Basel) 2019, 11. [Google Scholar] [CrossRef]
- Hua, A.K. Land Use Land Cover Changes in Detection of Water Quality: A Study Based on Remote Sensing and Multivariate Statistics. J Environ Public Health 2017, 2017, 5–7. [Google Scholar] [CrossRef]
- Congalton, R.G. A Review of Assessing the Accuracy of Classifications of Remotely Sensed Data. Remote Sens Environ 1991, 37, 35–46. [Google Scholar] [CrossRef]
- Kang, C.S.; Kanniah, K.D.; Mohd Najib, N.E. Google Earth Engine for Landsat Image Processing and Monitoring Land Use/ Land Cover Changes in the Johor River Basin, Malaysia. In Proceedings of the International Geoscience and Remote Sensing Symposium (IGARSS); 2021; pp. 4236–4239. [Google Scholar]
- Story, M.; Congalton, R.G. Accuracy Assessment: A User’s Perspective. Photogramm Eng Remote Sensing 1986, 52, 397–399. [Google Scholar]
- Ashiagbor, G.; Asare-Ansah, A.O.; Amoah, E.B.; Asante, W.A.; Mensah, Y.A. Assessment of Machine Learning Classifiers in Mapping the Cocoa-Forest Mosaic Landscape of Ghana. Sci Afr 2023, 20, e01718. [Google Scholar] [CrossRef]
- Campbell, J.B.; Wynne, R.H. Introduction to Remote Sensing; Guilford press, 2011; ISBN 1609181778.
- Lillesand, T.; Kiefer, R.W.; Chipman, J. Remote Sensing and Image Interpretation; John Wiley & Sons, 2015; ISBN 111834328X.








![]() |
![]() |
![]() |
![]() |
![]() |
![]() |
Disclaimer/Publisher’s Note: The statements, opinions and data contained in all publications are solely those of the individual author(s) and contributor(s) and not of MDPI and/or the editor(s). MDPI and/or the editor(s) disclaim responsibility for any injury to people or property resulting from any ideas, methods, instructions or products referred to in the content. |
© 2024 by the authors. Licensee MDPI, Basel, Switzerland. This article is an open access article distributed under the terms and conditions of the Creative Commons Attribution (CC BY) license (http://creativecommons.org/licenses/by/4.0/).






