Submitted:
04 April 2024
Posted:
05 April 2024
You are already at the latest version
Abstract
Keywords:
1. Introduction
2. Materials and Methods
2.1. Data Collection
2.2. Data Processing
2.2.1. Weight Calculation
2.3. Analysis Stage
3. Results
3.1. Preliminary Facet Analysis
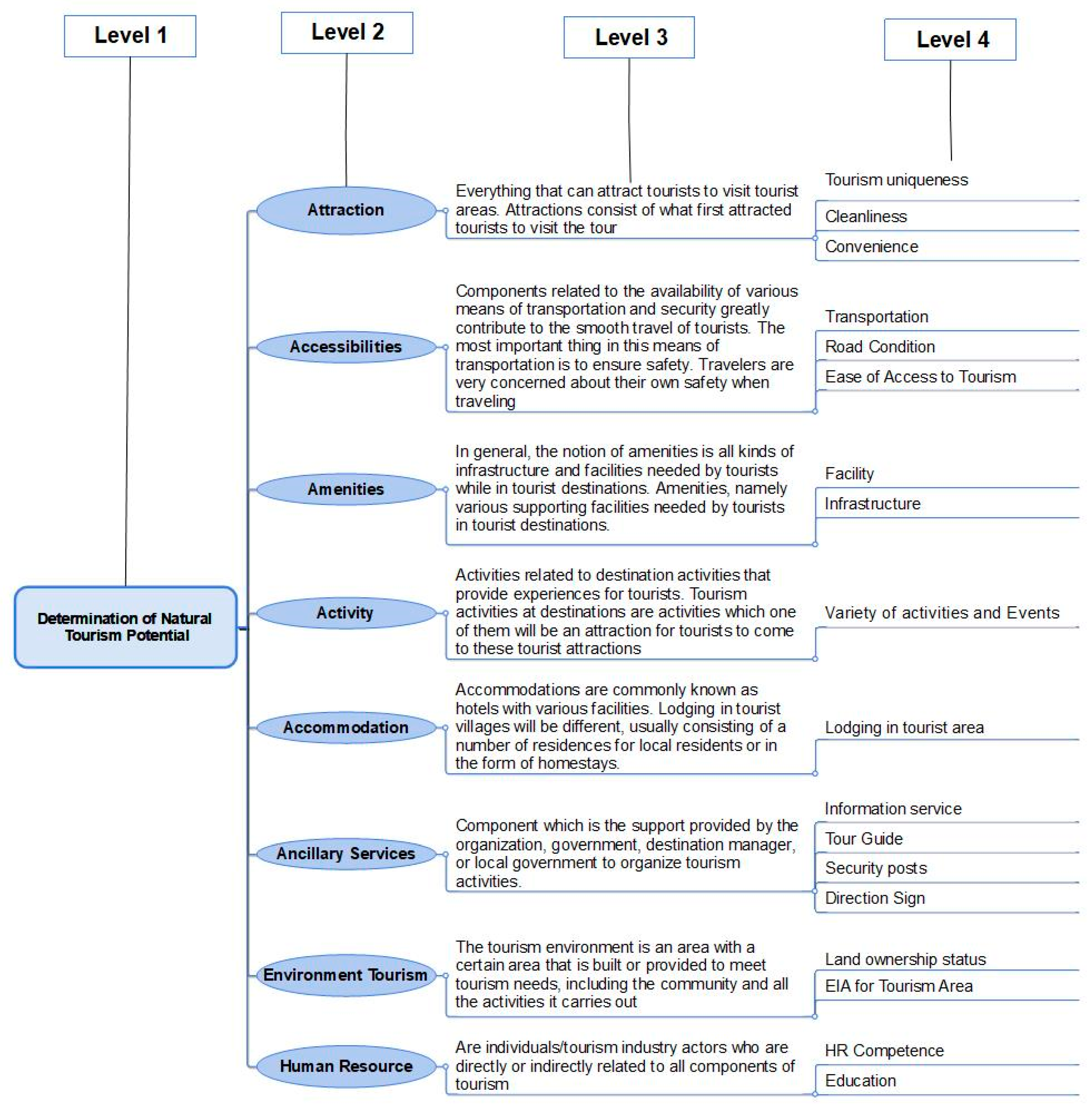
- Level 1: At this level is the main object of research. The basic levels are then divided into more detailed components.
- Level 2: Dividing the main components in determining the potential for natural tourism, this mapping is done by direct interviews with the Department of Tourism and Culture.
- Level 3: At this level is the definition of each component of tourism development.
- Level 4: Division and classification are carried out based on the type of main components that work in the Culture and Tourism Office of Rembang Regency. The division is based on existing categories so that it becomes the focus of the activities carried out by each component of tourism development.
3.2. Taxonomic Mapping
3.3. Weighting Calculation Results
3.4. Procedure for Determining Natural Tourism Potential
- The first step is to consider the Human Resources (HR) indicator, which is an infrastructure driver for tourism development readiness. Human Resources (HR) is an important resource in the tourism sector. HR has a role as a factor of success in achieving performance [21,22]. Tourism HR is a government institution, namely the Culture and Tourism Office of Rembang Regency around the tourism area.
- The second step is to consider tourism environmental indicators. After preparing human resources who are ready to deal with tourism sustainability, it is necessary to see the conditions or environmental conditions of tourism in terms of land ownership, development permits and environmental impacts so that this does not cause conflicts and risks that affect tourism [6,23].
- The third step is to consider accessibilities indicators as tourist access to the destination to be addressed. If there is no access, tourists will not be able to visit destinations which will have an impact on decreasing the number of tourists, reducing income, and reducing tourism potential in the area [24,25,26].
- The fourth step is to consider activity indicators. This indicator is considered as a form to attract tourists, increase tourist attractiveness, improve tourist experience, and improve the local economy [27].
- The fifth step is to consider accommodation indicators. This indicator is considered because the availability of adequate lodging can affect the length of time tourists visit. If the available lodging is limited, tourists may find it difficult to find accommodation that suits their needs and decide to leave the destination sooner [24,28].
- The sixth step is to consider the amenities indicator. This indicator is considered because adequate facilities and infrastructure can support tourism services and improve the quality of services provided to tourists [29].
- The seventh step is to consider ancillary services indicators. This indicator is considered after amenities because they support services that can increase comfort, safety, service quality, tourist attraction, and sustainable tourism development [30].
- The eighth step is to consider the attraction indicator. Attractions can be based on natural resources with physical characteristics of nature and beauty. Almost every tourist destination has unique attractions different from every other [31].
- The first step is to consider the Human Resources (HR) indicator because it is an infrastructure driver for tourism development readiness. Human Resources (HR) is an important resource in the tourism sector. HR has a role as a factor of success in achieving performance [21,22]. Tourism HR is a government institution, namely the Culture and Tourism Office of Rembang Regency around the tourism area.
- The second step is to consider the attraction indicator. Attractions can be based on natural resources with physical characteristics of nature and beauty. Attractions need to be determined in determining tourism that has yet to be available, which is a new tourism potential. Tourist attractions are also often considered key drivers for tourism systems where they can stimulate interest in travelling to a destination and increase visitor satisfaction [31].
- The third step is to consider tourism environmental indicators. This indicator is to see the state or environmental conditions of tourism in terms of land ownership, development permits and environmental impacts so that this does not cause conflicts and risks that affect tourism [6].
- The fourth step is to consider accessibilities indicators as tourist access to the destination to be addressed. Based on the results of discussions with tourism experts, if there is no availability of access, tourists will not be able to visit destinations that have an impact on decreasing the number of tourists, reducing income, and reducing tourism potential in the area [26].
- The fifth step is to consider activity indicators. Activities arise because of tourist attractions and the emergence of tourist service facilities. This indicator is regarded as a form to attract tourists, increase tourist attractiveness, improve tourist experience, and improve the local economy [27].
- The sixth step is to consider accommodation indicators. This indicator is considered because the availability of adequate lodging can affect the length of time tourists visit. If the available lodging is limited, tourists may find it difficult to find accommodation that suits their needs and decide to leave the destination sooner [28].
- The seventh step is to consider the amenities indicators. This indicator is considered because adequate facilities and infrastructure can support tourism services and improve the quality of services provided to tourists [29].
- The eighth step is to consider ancillary services indicators. This indicator is considered after amenities because they are supporting services that can increase comfort, safety, service quality, tourist attraction, and support sustainable tourism development [30].
4. Discussion
4.1. Use of Procedures
- In the superior category, nature tourism is a tourism object with a main attraction and has been widely recognized. It is usually well-developed and has complete facilities, good infrastructure, quality accommodation, complete supporting facilities, and various activities. The value range for HR is 3 – 12, and the score for the combined indicators of the tourism environment, attractions, amenities, accessibilities, activity, accommodation, and ancillary services is 145 – 192.
- Nature tourism in the mainstay category is tourism that has less good or comprehensive facilities than superior tourism and still needs improvement. The value range for HR is 3 – 12, and the score for the combined indicators of the tourism environment, attractions, amenities, accessibilities, activity, accommodation, and ancillary services is 97 – 144.
- Nature tourism in the development category is planned to be developed into a mainstay tourist object. Still, it requires investment and efforts to build infrastructure, accessibility, and supporting facilities because they are still limited. The value range for HR is 3 – 12, and the score for the combined indicators of the tourism environment, attractions, amenities, accessibilities, activity, accommodation, and ancillary services is 49 – 96.
- Nature tourism is in the category of tourism that has the potential to be developed as a tourist object. This tourism object can be said to be a new tourist object, so it is not yet well known by the public, and as a component of tourism, it is still minimal. The value range for HR is 3 – 12, and the score for the combined indicators of the tourism environment, attractions, amenities, accessibilities, activity, accommodation, and ancillary services is 48.
4.2. Model Testing
4.3. The Role of Facet Analysis
4.4. Taxonomic Role
4.5. Benefits That Can Be Obtained by the Organization
4.6. Implications of Research Results
5. Conclusions
Author Contributions
Funding
Institutional Review Board Statement
Informed Consent Statement
Data Availability Statement
Acknowledgments
Conflicts of Interest
Appendix A
| Indicator | Criteria | Description | Score |
| HR Competency | Knowledge | Knowledge of the environment and sustainability can help human resources in the field of tourism in developing nature tourism in a responsible and sustainable manner [6,23,32]. | 4: HR has in-depth and broad knowledge about the environment and sustainability and can become a leader in the development of responsible and sustainable nature tourism with various innovations and the latest solutions 3: Human resources have good knowledge about the environment and sustainability and can adequately implement responsible and sustainable natural tourism development practices 2: HR has a sufficient understanding of the environment and sustainability but still requires improvement in implementing responsible and sustainable natural tourism development practices 1: HR has limited or minimal knowledge about the environment and sustainability in the context of responsible and sustainable nature tourism development |
| Communication skills | Communication skills in Human Resources [33]. The skills possessed by human resources in the field of tourism, such as the ability to communicate well, can improve the ability to provide information to relevant parties in determining natural tourism. | 4: Human resources in the field of tourism have adequate skills in communicating and providing information to relevant parties in determining nature tourism. They have excellent communication skills and can provide precise information to related parties. 3: Human resources in the field of tourism have adequate skills in communicating and providing information to relevant parties in determining nature tourism. They can communicate well and provide clear information to related parties 2: Human resources in the field of tourism have adequate skills in communicating and providing information to relevant parties in determining nature tourism. However, there are still deficiencies in the ability to communicate and provide appropriate information to related parties 1: Human resources in the field of tourism need to improve their skills in communicating and providing information to related parties in determining nature tourism. Poor communication skills, difficulty in providing clear and precise information to related parties |
|
| Education | Education and training | There is appropriate education and training that can improve the quality of human resources in the field of tourism and assist them in facing global challenges that require creativity, innovation, and solutions [34] | 4: There is adequate education and training to improve the quality of human resources in the tourism sector. There is a strong focus on meeting global challenges by developing creativity, innovation, and practical solutions 3: There is adequate education and training to improve the quality of human resources in the tourism sector. Efforts are made to help them face global challenges by encouraging creativity, innovation, and solutions 2: The education and training provided are limited and only cover some aspects needed to improve the quality of human resources in the tourism sector. There needs to be a clear focus on facing global challenges that require creativity, innovation, and solutions. 1: No education and training are organized to improve the quality of human resources in the tourism sector. There is no effort to help them face global challenges that require creativity, innovation, and solutions |
| Indicator | Criteria | Description | Score |
| Land Ownership Status | Legal ownership of land certificates at each tourist location | Legal ownership of land certificates at each tourist location [35]. Land certificates at tourist sites have an important role in supporting the development of natural tourism by guaranteeing investment security and preventing conflicts | 4: There is an excellent legal title to the land for tourism. Land use certificates cover all used land as well as unused land 3: There is legal ownership of land certificates for tourism. Land use certificates cover land that is used only, but land that has yet to be used as a tourism expansion can be processed by fulfilling certain conditions. 2: Several valid land certificates exist, but only for the land used. 1: There needs to be a legal land title for tourism. No land use certificate covers land that is used or land that has not been used |
| There is a land use permit | There is a land use permit from a Central Government Agency at each tourist location [36]. Land use permits in tourist areas are essential in supporting the development of nature tourism by preventing conflicts, maintaining environmental sustainability, improving management quality, and increasing tourist confidence. Complete requirements such as obtaining permits from government agencies, permits from landowners if occupying someone else's land, community/neighbor permits, and EIA | 4: There is a complete and eligible land use permit for tourism. Permits include all necessary permits, including permits from government agencies, permits from land owners, community/neighbor permits, and EIA 3: There is a land use permit, but one needs to be added to qualify for tourism. 2: There are limited complete and eligible land use permits for tourism. Permissions do not cover all required permissions 1: There needs to be a complete and eligible land use permit for tourism. Permits do not include licenses from government agencies, permits from landowners, community/neighbor permits, and EIA |
|
| EIA for Tourism Area | No potential for environmental damage | No potential for environmental damage (increased floods, landslides, droughts, and/or forest and land fires) [37]. | 4: The tourism area has no potential for significant environmental damage. No, or very rarely, damage in tourist areas. There is an effective and proactive management system for dealing with these risks. 3: The risk of damage to tourism areas can be adequately controlled. There are preventive and mitigation measures taken to reduce environmental damage. 2: There were several incidents of damage in the tourist area. Despite efforts to reduce the damage, there are still significant risks 1: The level of environmental damage is very high. There is regular and severe damage in the tourist area. No attempt was made to prevent or mitigate the damage |
| No potential impact in the form of waste | No potential impact in the form of waste [36]. | 4: The tourist area has a minimal waste impact. There is an effective and innovative waste management system, such as waste reduction policies, recycling programs, and active community participation in keeping the environment clean 3: Waste management in tourist areas has been carried out quite well. There are adequate waste management facilities and systems, such as trash cans available in various locations, waste segregation, and waste reduction programs 2: There are several problems related to waste handling in tourist areas. Despite efforts to manage waste, there still needs to be adequate landfills or a lack of effective waste management facilities. 1: The tourism area needs help with waste handling. There is an uncontrolled accumulation of waste and no effective waste management system. Trash is scattered around the tourist area and has the potential to pollute the environment |
| Indicator | Criteria | Description | Score |
| Transportation | The tourist area can be traversed by various modes of transportation. | The tourist area can be traversed by modes of transportation such as two-wheeled, four-wheeled, to more than four-wheeled easily without obstacles with excellent and comfortable access. Ease of tourist areas for transportation modes to pass through so that tourists can go to the intended tourist location [38]. | 4: The tourist area is effortless to pass by this mode of transportation with excellent access and is convenient for vehicle users. 3: Tourist areas can be adequately traversed using modes of transportation with smooth access and minimal obstacles 2: The tourist area can be traversed by any mode of transportation, but access is limited. There are certain obstacles obstacles 1: The tourist area is impassable by any mode of transportation, or access is very limited and difficult |
| There are airports around the tourist area | There are airports around the tourist area. Travel can be done if there is a means to reach the place, such as an airplane [38]. Tourists with excellent transportation access can reach the airport, is comfortable, and can be achieved using various transportation. | 4: There is excellent and convenient transportation access to airports in tourist areas so tourists can easily reach them. It can be achieved using local public transportation such as buses or by using a taxi or private vehicle with a short travel time 3: There is adequate transportation access to airports in tourist areas so that tourists can easily reach them. Public transportation such as bus, tram, or train connecting may be required to achieve the location. This distance may require a slightly longer travel time 2: There is transportation access to the airport in tourist areas, but there are still obstacles or difficulties. With limited transportation access in the use of public transportation such as connecting trains, express buses, or taxi services 1: There must be adequate transportation access to airports in tourist areas, making it difficult for tourists to reach them. |
|
| There are train stations around the tourist area | There are train stations around the tourist area. Travel can be done if there is a means to reach the place, such as a train [38]. Tourists with excellent transportation access can reach the station, which is comfortable, and can be achieved using various transportation. | 4: There is excellent and convenient transportation access to train stations in tourist areas so tourists can quickly reach them. It can be achieved using local public transportation such as buses or by using a taxi or private vehicle with a short travel time 3: There is adequate transportation access to train stations in tourist areas so tourists can easily reach them. Public transportation such as bus, tram, or train connecting may be required to achieve the location. This distance may require a slightly longer travel time 2: There is transportation access to the train station in the tourist area, but there are still obstacles or difficulties in reaching it. With limited transportation access in the use of public transportation such as connecting trains, express buses, or taxi services 1: There must be adequate transportation access to train stations in tourist areas, making it difficult for tourists to reach them. |
|
| There are terminals around the tourist area | There are terminals around the tourist area. Travel can be done if there is a means to reach the place, such as a terminal [38]. The terminal can be reached by tourists with excellent transportation access, comfortable and can be reached by using various transportation | 4: There is excellent and convenient transportation access to terminals in tourist areas so tourists can easily reach them. It can be achieved using local public transportation such as buses or by using a taxi or private vehicle with a short travel time 3: There is adequate transportation access to terminals in tourist areas so that tourists can easily reach them. Public transportation such as bus, tram, or train connecting may be required to achieve the location. This distance may require a slightly longer travel time 2: There is transportation access to the terminal in the tourist area, but there are still obstacles or difficulties in reaching it. With limited transportation access in the use of public transportation such as connecting trains, express buses, or taxi services 1: There needs to be adequate transportation access to terminals in tourist areas, making it difficult for tourists to reach them. |
|
| There are sea ports around the tourist area | There is a harbor around the tourist area. Travel can be done if there is a means to reach the place, such as a port [38]. The terminal can be reached by tourists with excellent transportation access, comfortable and can be reached by using various transportation | 4: There is excellent and convenient transportation access to ports in tourist areas so tourists can easily reach them. It can be achieved using local public transportation such as buses or by using a taxi or private vehicle with a short travel time 3: There is adequate transportation access to ports in tourist areas so that tourists can easily reach them. Public transportation such as bus, tram, or train connecting may be required to achieve the location. This distance may require a slightly longer travel time 2: There is transportation access to the port in the tourist area, but there are still obstacles or difficulties in reaching it. With limited transportation access in the use of public transportation such as connecting trains, express buses, or taxi services 1: There is no adequate transportation access to ports in tourist areas, making it difficult for tourists to reach them. |
|
| There is public transportation to the tourist area | There is public transportation around the tourist area. Travel can be done if there is a means to reach the place, such as public transportation [38]. Availability of public transportation with views of public transport passing by. | 4: There are many public transports available, and they pass frequently 3: Sufficiently available public transport and frequent pass 2: Public transportation is limited and rarely passes 1: There is no public transport |
|
| Road Conditions | Ease of Road Access | The tourist area has been paved or cast properly, has no holes, is very wide, and is very comfortable to pass so that tourists can reach their destination [24,26]. | 4: The road to the tourist location is in excellent condition, has been paved or appropriately cast, has no potholes, is very wide, and is very comfortable to travel at high speed. 3: The road to the tourist location is in good condition, has been paved or cast, has no potholes, and is wide enough so that it can be passed comfortably and relatively quickly 2: The road to the tourist location needs to be in better condition. Some parts may not be asphalted or have potholes, but they can still be traversed even with a few obstacles. 1: The road to the tourist site needs to be in better condition, unpaved, potholed, narrow, or inadequate, making it difficult to pass and taking a long time. |
| Ease of tourist access | Tourists can easily access other tours from tourist sites | Tourists can easily access other tours from tourist sites. Ease of access to other tours from tourist sites can increase tourist visits to a destination. Tourists can use their time more effectively and visit more attractions [39]. Conditions for access to other tourist sites can be reached very easily, there is good transportation access with several choices of modes of transportation, and there are rest area facilities to reach other tourist locations. | 4: Tourists can very easily access other tours from tourist sites. There is excellent transport access, with various options and short travel times. There is also an adequate and comfortable rest area as a place to rest on the way to tourist sites. 3: Tourists can easily access other tours from tourist sites. Excellent and adequate transportation access enables a comfortable and efficient trip. Several rest areas are also available to rest on the way to tourist sites. 2: Tourists need help accessing other tours from tourist sites. Although it is still possible to reach other tourist locations, there are some obstacles or limitations in the available transportation access. There are several public rest areas, but not sufficient 1: Tourists need help accessing other tours from tourist sites. Adequate transportation access is not available, and significant obstacles exist to reach other tourist sites. There is no rest area open for rest |
| Indicator | Criteria | Description | Score |
| Variety of activities and events | Activities and events that can be enjoyed by tourists at each tourist location | There are activities and events that can be enjoyed by tourists at each tourist location. Activities can be Swimming, sports, surfing, sunbathing, enjoying the scenery, research, etc [40]. Interesting activities or activities can increase tourist attractiveness [41]. This can make tourists interested in visiting these tourist sites and spending longer time at tourist sites. There are events held in tourist areas periodically. This event is considered to have an attraction that can bring in tourist [42]. | 4: There are > 4 activities and events that can be enjoyed by tourists at each tourist location (Such as swimming, sports, surfing, sunbathing, enjoying the scenery, research, etc.) 3: There are activities 3 - 4 and events that can be enjoyed by tourists at each tourist location (Such as swimming, sports, surfing, sunbathing, enjoying the scenery, research, etc.) 2: There are two activities and events that can be enjoyed by tourists at each tourist location (such as swimming, sports, surfing, sunbathing, enjoying the scenery, research, etc.) 1: There is one activity that can be enjoyed by tourists in each tourist location (such as swimming, sports, surfing, sunbathing, enjoying the scenery, research, etc.) |
| Indicator | Criteria | Description | Score |
| Lodging | Hotels in tourist areas | There are hotels in tourist areas. as a means of accommodation by providing the best possible service by seeing that the inn is well maintained. Standard for hotel rooms [43]: 1. Number of 1-star hotel rooms in tourist areas ≥ 15 2. Number of 2-star hotel rooms in tourist areas ≥ 20 3. Number of 3-star hotel rooms in tourist areas ≥ 30 4. number of 4-star hotel rooms in tourist areas ≥ 50 5. Number of 5-star hotel rooms in tourist areas ≥ 100 |
4: There are many choices of hotels in the tourist area, with sufficient rooms to meet star hotel standards. Travelers have many options in choosing hotels according to their preferences and quality standards, with adequate variation in the number of rooms available. 3: There are several hotel options in the tourist area, with sufficient rooms to meet hotel star standards. Tourists have several options in terms of hotel choices and an adequate number of rooms to meet the needs of tourists 2: There are several hotel options in the tourist area, but the number of available rooms still needs to be increased and meet hotel star standards. Travelers have limited options and may have to accommodate the needs of travelers with limited availability. 1: There are no or very few hotel options in the tourist area, with the number of rooms far below star hotel standards. Travelers have few or no options to choose a hotel according to their preferences and quality standards to their preferences and quality standards |
| Guest house in tourist area | There are guest houses in tourist areas. There are a number of guest house rooms in tourist areas ≥ 4. the number of guest house rooms according to the stars has a minimum standard that must be met [44]. | 4: There are many choices of guest houses in the tourist area, with a sufficient number of rooms for guest house standards. Tourists have many options in choosing a guest house that suits their preferences and quality standards, with adequate variation in terms of the number of rooms available 3: There are several choices of guest houses in the tourist area, with sufficient rooms to meet guest house standards. Tourists have several options in terms of the selection of guest houses and an adequate number of rooms to meet the needs of tourists 2: There are several choices of guest houses in the tourist area, but the number of rooms available still needs to be increased and meet guest house standards. Tourists have limited options and may have to accommodate the needs of tourists with limited availability 1: There are no or very few guest house options in the tourist area, with the number of rooms far below guest house standards. Travelers have little or no options to choose a guest house according to their preferences and quality standards |
|
| Homestay in a tourist area | There are homestays in tourist areas. As a means of accommodation by providing the best possible service by seeing that the inn is well maintained. There are a maximum number of homestay rooms in tourist areas ≥ 1, a maximum of 5 rooms. The number of homestay rooms according to the stars has a minimum standard that must be met. This is important because it can affect the quality of service and the comfort of guests staying at the homestay [45]. | 4: There are many homestay options in the tourist area, with sufficient rooms for homestay standards. Travelers have many options in choosing homestays that suit their preferences and quality standards, with adequate variation in terms of the number of rooms available 3: There are several homestay options in the tourist area, with enough rooms to meet homestay standards. Tourists have several options in terms of homestay choices and an adequate number of rooms to meet the needs of tourists 2: There are several homestay options in the tourist area, but the number of rooms available still needs to be increased and meet homestay standards. Travelers have limited options and may have to accommodate the needs of travelers with limited availability. 1: There are no or very few homestay options in the tourist area, with the number of rooms far below homestay standards. Travelers have few or no options to choose a homestay that suits their preferences and quality standards. |
| Indicator | Criteria | Description | Score |
| Facility | Places to eat / restaurants in tourist areas | There are places to eat / restaurants in tourist areas with well-maintained conditions [46]. eateries in tourist areas are important for meeting the basic needs of tourists, enriching the culinary experience of tourists, and having a positive impact on the local economy. | 4: There are many choices of places to eat/restaurants in tourist areas. Tourists can choose a place to eat that suits their tastes and needs. The variety of the menu and the quality of the food offered is quite adequate. 3: There are many dining options/restaurants in tourist areas. Tourists have various menu choices and types of food, making it possible to choose according to tourist preferences. 2: There are several choices of places to eat/restaurants in tourist areas, but the number still needs to be increased. Travelers may have to overcome limitations in the variety of menus or the quality of food offered 1: No or very few dining options/restaurants in tourist areas. Tourists need help finding places to eat that suit their preferences and needs. |
| Facility | Souvenir shop in tourist area | There are souvenir shops for tourists to shop in tourist areas with a variety of products on offer [46]. souvenir shops become a source of income, increase tourist attractiveness, improve service quality, and enhance the tourist experience [47] | 4: Many souvenir shops in tourist areas have a wide selection of products. Tourists have many options for choosing souvenirs according to their tastes and needs. 3: There are a fair number of souvenir shops in tourist areas. Tourists have several choices of souvenir products that are pretty diverse, although there are still some limitations 2: There are several souvenir shops in tourist areas, but the number still needs to be increased. The choice of souvenir products is limited and needs to be more diverse. 1: There are very few or no souvenir shops in tourist areas. The choice of souvenir products is minimal and does not meet tourist expectations |
| Provider of tour packages in tourist areas | There are tour packages in tourist areas [38]. Tour packages in tourist areas are packages offered to tourists who want to visit and explore certain tourist areas with the facilities provided, such as travel to tourist sites, transportation, and the provision of food for travel. | 4: There are many choices of attractive and varied tour packages in tourist areas, which include trips to several tourist sites, transportation to visit destinations, and food provision during the trip 3: Several tour package options include trips to several tourist sites, transportation to visit destinations, and food provision during the trip 2: There are few or limited tour packages available in tourist areas which include trips to several tourist sites, transportation to visit destinations or provision of food during the trip 1: There are no tour packages available in tourist areas that include trips to several tourist sites, transportation to visit destinations or provision of food during the trip |
|
| Infrastructure | Places of worship in every tourist location | There are places of worship in every tourist location. The importance of places of worship for tourists so they can worship comfortably and quietly without having to look for places of worship that are far from tourist sites [48]. | 4: There are adequate places of worship at each tourist location. Tourists have easy access and proper facilities for worship 3: There are several places of worship in tourist sites that are sufficient to meet the needs of tourists. Facilities for places of worship are adequate, although there are still some limitations 2: There are several prayer rooms at tourist sites, but the number of facilities is limited. Tourists may experience difficulties in finding a suitable and comfortable prayer room 1: There are several prayer rooms at tourist sites, but the number of facilities is limited. Tourists may experience difficulties in finding a suitable and comfortable prayer room |
| Toilets / MCK at every tourist location | There are clean toilets / MCK at every tourist location. With the toilet is [49]. Adequate toilets at tourist sites are very important to meet the basic needs of tourists and there are disabled / disabled toilets. Physical limitations should not rule out opportunities for friends with disabilities to travel. It is appropriate for disabled-friendly tourism to begin to be encouraged to make it easier for persons with disabilities/disabilities to carry out activities in various tourist destinations [50]. | 4: Each tourist location has clean and adequate toilets/MCK. Toilet/MCK facilities are well maintained, equipped with clean water, soap, toilet paper, and other supporting facilities. In addition to public toilets, there are toilets for the disabled/disabled. 3: There are several toilets/MCK at tourist sites that are clean and sufficient to meet the needs of tourists. However, there is still room for improvement and improvement of facilities 2: There are several toilets/MCK at tourist sites, but the conditions must be cleaner and adequate. 1: There are no toilets/MCK at tourist sites, and the conditions could be cleaner and more adequate. Tourists experience difficulties in finding proper toilet/MCK facilities |
|
| Base Transceiver Station in tourist area | There is a Base Transceiver Station in the tourist area (Forestry Department, 2003). BTS can improve the quality of tourist services by providing a stable and fast telecommunication network. The closer the user is to the BTS, the stronger the signal received, so visitors can enjoy better connectivity with higher speed and stability. | 4: There is a Base Transceiver Station in the tourist area (with a permit distance of 50 meters from the location) 3: There is a Base Transceiver Station in the area (with a permit distance of 100 meters from the location)) 2: There is a Base Transceiver Station in a tourist area (with a permit distance >= 100 meters from the location) 1: There is a Base Transceiver Station in the tourist area (with a distance >= 200 meters) |
|
| Electrical network in tourist areas | There is a power grid in the tourist area [51]. Adequate electricity networks can increase tourist comfort by providing facilities that require electricity, such as air conditioning, lights, and charging gadget. | 4: There is a highly available power grid in tourist areas. All tourist areas are connected to the electricity grid, and complete and safe electrical facilities are available throughout the area 3: There is an adequate power grid in tourist areas. The majority of tourist areas have been connected to the electricity network so that sufficient electricity facilities are available for the needs of visitors and tour managers 2: There is a limited power grid in tourist areas. Only a tiny part of the area is connected to the electricity network, so there are very few facilities or electricity points available 1: There is no electricity network available in the tourist area. There is no electricity supply connected to the site, and there are no electricity facilities that can be used by visitors or tour operators |
|
| Internet network in tourist areas | There is an internet network in the tourist area (minimum 3G because now you are using the internet) (Forestry Department, 2003) | 4: There is an internet network in tourist areas (with a 4G network with a speed of 100 Mbps) 3: There is an internet network in tourist areas (with a 4G/3G network with a speed (of 2 Mbps – 100 Mbps) 2: There is an internet network in the tourist area (with a 3G network with a speed of 2 Mbps) 1: There is an internet network in the tourist area (with a 3G network with a speed of 65 Kbps – 2 Mbps) |
|
| Availability of clean water in tourist areas in tourist areas | There is availability of clean water to meet the needs of tourists, meaning that clean water must be available [23]. | 4: There is availability of clean water in tourist areas (can be used directly) 3: There is availability of clean water in tourist areas (requires simple treatment) 2: There is availability of clean water in tourist areas (requires chemicals) 1: water availability is not feasible |
|
| Drainage/water channels in tourist areas | There are drainages/water channels in tourist areas (Forestry Department, 2003). Drainage in tourist areas needs attention to support the development of natural tourism by preventing flooding, preventing erosion, and maintaining cleanliness | 4: The tourism area has an excellent drainage/drainage system. Drainage is well-designed and combined with regular maintenance efforts. There are no significant waterlogging or disposal problems 3: There is adequate drainage/drainage in most tourist areas. Some areas still have a waterlogging problem, but the drainage/drains are in good condition overall. 2: There are several drainages/waterways in the tourist area, but there are still some areas that are prone to waterlogging or sub-optimal discharge, and an increase in the maintenance and repair of channels is required 1: There needs to be more drainage/drainage in the tourism area. This can lead to stagnant water or irregular discharge, inconveniencing visitors, and potential hygiene problems. |
|
| Parking area at each tourist location | There are parking areas at each tourist location that can be used by cars, buses and motorbikes [52] | 4: There are parking areas at each tourist location (cars, buses, motorcycles can be parked) 3: There is a parking area at each tourist location (only cars and motorbikes) 2: There are parking areas at each tourist location, quite narrow but easy to park (only motorbikes or two wheels) 1: Not available |
|
| ATM in tourist area | There is an ATM in the tourist area. Adequate ATMs and banks can improve the quality of tourist services by providing adequate facilities for tourists who need cash or make other financial transactions. This can provide a better experience for tourists and increase tourist satisfaction with the tourism services provided [46] | 4: There are many choices of ATMs available around the tourist area. Visitors have easy access to various ATMs with a complete range of services 3: There are several ATM options available around the tourist area. Visitors can easily find several ATMs to carry out financial transactions 2: Several ATMs are available around the tourist area, but the number is limited. There are only one or two ATMs that visitors around the tourist area can access 1: no ATM available in the tourist area. Visitors cannot find ATMs around tourist areas to make financial transactions |
|
| health clinics/puskesmas in tourist areas | There is a health clinic / health center in the tourist area. Clinics / health centers in tourist areas are important to provide emergency medical treatment, routine health services, medical consultations, and support tourist safety [53]. Available clinics at least have emergency treatment rooms, complete medicines and medical equipment, emergency communication access available, and friendly facilities for persons with disabilities. | 4: A health clinic or health center around the tourist area provides a complete range of health services. There is an emergency treatment room, adequate medicines and medical equipment, fast access to emergency communications, and friendly facilities for persons with disabilities. 3: A helth clinic or health center around the tourist area provides a relatively complete range of health services. There is an emergency treatment room, adequate medicines, and medical equipment, access to emergency communications is available, and access for persons with disabilities has been well cared for. 2: There is a health clinic or health center around the tourist area, but the health services are limited. Some services may be incomplete, medicines and medical equipment are limited, and accessibility for persons with disabilities is limited 1: There are no health clinics or puskesmas around the tourist area. Travelers experience difficulties in obtaining necessary health services, and access to emergency care is limited or non-existent |
|
| Pharmacy in tourist area | There is a pharmacy in the tourist area [38]. The availability of pharmacies in tourist areas is very important in emergency management, drug accessibility, health consultations, maintaining public health, and providing a sense of security and comfort for tourists. With a pharmacy, tourists can get the health care and support they need during their trip | 4: There are pharmacies available around the tourist area with effortless access. Visitors can easily find a pharmacy with a complete and varied stock of medicines, including drugs that are commonly used and particular medicines that may be needed 3: Several pharmacies around the tourist area can be accessed relatively quickly. The drug stock provided is quite complete and varied, although there may be some limitations in certain types of drugs. 2: There are several pharmacies around the tourist area, but access is limited. Visitors may face difficulties in finding available pharmacies, and complete drug stocks may not always be guaranteed 1: There are no pharmacies around the tourist area. Visitors experience difficulties in obtaining necessary medicines, and access to nearby pharmacies is limited or non-existent |
|
| There are vehicle refueling / petrol stations in the tourist area | There are vehicle refueling / petrol stations in the tourist area. Adequate gas stations can improve the quality of tourist services by providing adequate fuel for tourist vehicles [54] | 4: There are many choices of petrol stations available around the tourist area. Visitors have easy access to various fueling stations which have sufficient fuel stocks and adequate facilities 3: There are several gas station options available around the tourist area. Visitors can easily find several gas stations to fill up their vehicles 2: There are vehicle refueling facilities around the tourist area, but the number is limited. There are only one or two gas stations that visitors around the tourist area can access 1: There are no vehicle refueling facilities in tourist areas. Visitors must leave the tourist area to find the nearest fueling station |
|
| Ramps for the disabled / disabled along the path at each tourist location | There is a ramp for the disabled / disabled along the route at each tourist location (has a maximum slope of 7 degrees). Physical limitations should not rule out opportunities for friends with disabilities to travel. It is appropriate for disabled-friendly tourism to begin to be encouraged to make it easier for persons with disabilities/disabilities to carry out activities in various tourist destinations [50]. | 4: There is a special ramp for the disabled/disabled on all routes at the tourist location, meeting the standard of a maximum slope of 7 degrees for optimal accessibility 3: There are special ramps for the disabled/disabled on most of the trails at the tourist site, covering the main areas visited by visitors 2: There are several special ramps for the disabled/disabled on the route at the tourist location, but they do not cover the entire route 1: There is no special ramp for the disabled/disabled on the route at the tourist location |
| Indicator | Criteria | Description | Score |
| Information Services | Tourist information center services at each tourist location | There is a tourist information center service at each tourist location. An information center or information service that has its own office or room, has officers to serve tourists, and can provide accurate and effective information. This can help tourists in emergency situations and increase tourists' sense of security with good service (Tyas & Damayanti, 2018) | 4: There is an excellent information center service at the tourist location, with adequate offices or rooms and professional and friendly staff to serve tourists. The information provided is very accurate and effective, with a fast response and helps in meeting the needs of tourists 3: There is an information center service at the tourist site, with adequate rooms or offices and sufficient staff to serve tourists. The information provided tends to be accurate and effective, but there may be some limitations in terms of availability and speed of service 2: There is an information center service at the tourist location, but with limited space or offices and only a few officers serving tourists. The information provided may not always be accurate and effective due to limited resources available 1: There is no information center service in the tourist area. Travelers cannot access accurate and effective information through dedicated offices or rooms and no staff is available to provide assistance |
| explanation of tourist sites in the form of brochures / leaflets / posters / maps at each tourist location | There is an explanation of tourist areas in the form of brochures / leaflets / posters / maps at each tourist location. Brochures / leaflets / posters are useful for helping tourists to find out about the tourist sites visited [38] | 4: There is an explanation of tourist areas in the form of brochures, leaflets, posters, or maps at each tourist location, providing complete and detailed information about tourist sites, including attractions, facilities, and routes that can be followed 3: There is an explanation of tourist areas in the form of brochures, leaflets, posters, or maps at most tourist sites, including basic information about the tourist sites 2: There are several explanations of tourist areas in the form of brochures, leaflets, posters, or maps at several tourist sites, but they do not cover all tourist sites 1: There is no explanation of the tourist area in the form of brochures, leaflets, posters, or maps at the tourist location |
|
| Tour guide | Tour guide at each tourist location | There are tour guides to provide information about tourist areas to tourists at each tourist location [38] | 4: There are tour guides available at each tourist location, which provide tourists with comprehensive information about the tourist area, including history, culture, and attractions 3: There are tour guides available at each tourist location, which provide tourists with basic information about the tourist area 2: There are tour guides, but they are not always available at the tourist sites 1: There is no tour guide available at the tour location |
| Security posts | Security posts at tourist sites | Security posts for the availability of guard security posts, tourist sites that can guard vehicles and goods with good service to tourists at each tourist location [15] | 4: There is an excellent guard security post at the tourist site. Guarding tourists' vehicles and belongings is carried out effectively and proactively, giving tourists a sense of security and confidence in the safety of their luggage 3: There are adequate and consistently available guard security posts at tourist sites. Safeguarding of vehicles and goods can be carried out well, although there are still some deficiencies in terms of monitoring and security 2: There are guard security posts at tourist sites, but with a limited number and only sometimes available. Security of vehicles and belongings can become less than optimal, leaving room for security risks 1: There is no guard security post at the tourist location. There is no one to guard tourists' vehicles and belongings, increasing the risk of loss or theft |
| Direction Sign | Direction Sign | There are guide signs distributed at certain points to go to tours at each tourist location to make it easier for tourists to visit the location [15]. With the criteria for guide signs being consistent, using common language, suitability of spelling rules, clearly legible, appropriate color settings for general information is green | 4: There are many signs at the tourist site that meet all the criteria. Signs are consistent, use common language, follow spelling rules, are easy to read, and have appropriate color settings. These directional signs provide clear and adequate guidance for tourists 3: There are a number of signs at the tourist site that meet most of the criteria. Signs tend to be consistent, use common language, conform to spelling rules, be legible, and have appropriate color settings 2: There are several guide signs at tourist sites, but only a small number meet the criteria. Some signs may be consistent and use common language, but there are still deficiencies in spelling rules, clarity of writing, and color settings. 1: There are no signposts at the tourist site or the signs do not meet the criteria. Inconsistent signs, using language that is not common, spelling is not according to the rules, difficult to read, and there is no appropriate color setting. |
| Occupational Safety and Health signs at each tourist location | There are Occupational Safety and Health signs at each tourist location to provide instructions or signs of danger in tourist areas) as an effort to ensure tourism safety [55]. With the criteria for signs being consistent, using common language, suitability of spelling rules, clearly legible, appropriate color settings for warnings are yellow, and red for hazards [56]. | 4: Many Occupational Safety and Health signs at tourist sites meet all the criteria. Signs are consistent, use everyday language, follow spelling rules, are easy to read, and have appropriate color settings. This sign provides clear and adequate information regarding occupational safety and health in tourist areas. 3: There are several Occupational Safety and Health signs at tourist sites that meet most of the criteria. Signs tend to be consistent, use everyday language, conform to spelling rules, be legible, and have appropriate color settings 2: There are several Occupational Safety and Health signs at tourist sites, but only a few meet the criteria. Some signs may be consistent and use everyday language, but there still needs to be improvement in spelling rules, clarity of writing, and color settings for warnings. 1: No Occupational Safety and Health signs at tourist sites or signs that do not meet the criteria. Inconsistent signs, using language that is not common, spelling not according to the rules, challenging to read, and no appropriate color setting. |
|
| Gathering point signs at each tourist location | There are gathering point signs at each tourist location [35]. These signs are used to make it easier for tourists to gather. With the criteria for gathering point signs being consistent, using common language, conformity to spelling rules, clearly legible, appropriate color settings for general information in green [56]. | 4: There are lots of assembly point signs at tourist sites that meet all the criteria. Signs are consistent, use everyday language, follow spelling rules, are easy to read, and have appropriate color settings. These assembly point signs provide clear and adequate information regarding assembly points in tourist areas 3: There are several assembly point signs at the tourist site that meet most of the criteria. Signs tend to be consistent, use common language, conform to spelling rules, be legible, and have appropriate color settings. 2: There are several gathering point signs at tourist sites, but only a small number meet the criteria. Some signs may be consistent and use everyday language, but there still needs to be improvement in spelling rules, clarity of writing, and color settings. 1: No assembly point signs at the tourist site exist, or the existing signs need to comply. Inconsistent signs, using rare language, spelling not according to the rules, challenging to read, and no appropriate color setting. |
|
| Disaster signs / disaster information boards at each tourist location | There are disaster signs / disaster information boards at each tourist locatio [35]. With the criteria for disaster signs / disaster information boards are consistent, use common language, suitability of spelling rules, can be read clearly, appropriate color settings for warning are yellow, and for danger are red [56]. | 4: Many disaster signs/disaster information boards at tourist sites meet all the criteria. Signs are consistent, use everyday language, follow spelling rules, are easy to read, and have appropriate color settings. These signs provide clear and adequate information regarding disaster information. 3: There are several disaster signs/disaster information boards) at the tourist site that meets most of the criteria. Signs tend to be consistent, use everyday language, conform to spelling rules, be legible, and have appropriate color settings 2: There are several disaster signs/disaster information boards at tourist sites, but only a few meet the criteria. Some signs may be consistent and use everyday language, but there are still deficiencies in spelling rules, clarity of writing, and color settings for warnings. 1: No disaster signs/disaster information boards at the tourist site or the existing signs need to meet the criteria. Inconsistent signs, using language that is not common, spelling not according to the rules, challenging to read, and no appropriate color setting. |
|
| Evacuation route signs at each tourist location | Evacuation route signs at each tourist location to help tourists in emergencies with clear signs for tourists to follow [35]. These signs are used to make it easier for tourists to gather. With the criteria for gathering point signs being consistent, using common language, conformity to spelling rules, clearly legible, appropriate color settings for general information in green [56]. | 4: Many evacuation route signs at tourist sites meet all the criteria. Signs are consistent, use everyday language, follow spelling rules, are easy to read, and have appropriate color settings. These evacuation route signs provide clear and adequate information regarding gathering points in tourist areas 3: Several evacuation route signs at tourist sites meet most criteria. Signs are consistent, use everyday language, conform to spelling rules, be legible, and have appropriate color settings. 2: There are several evacuation route signs at tourist sites, but only a few meet the criteria. Some signs may be consistent and use everyday language, but there are still deficiencies in spelling rules, clarity of writing, and color settings. 1: No evacuation route signs at tourist sites or the existing signs do not comply. Inconsistent signs, using language that is not common, spelling not according to the rules, challenging to read, and there needs to be an appropriate color setting. |
|
| Signs to help the disabled / disabled with embossed signs / symbols at each tourist location | There are signs to help the disabled / disabled with embossed signs / symbols at each tourist location. Physical limitations should not rule out opportunities for friends with disabilities to travel. It is appropriate for disabled-friendly tourism to begin to be encouraged to make it easier for persons with disabilities/disabilities to carry out activities in various tourist destinations [50]. | 4: There are complete and clear embossed signs or symbols in all tourist areas, covering all areas that require visual assistance for persons with disabilities/disabilities and facilitating accessibility and navigation 3: Signs or symbols are embossed in most tourist areas, providing clear and easy-to-read visual aids for persons with disabilities/disabilities 2: There is one embossed sign or symbol provided, but it does not cover all areas that require visual aids for the disabled/disabled 1: There are no embossed signs or symbols provided to assist persons with disabilities/disabilities at tourist sites |
| Indicator | Criteria | Description | Score |
| Tourism Uniqueness | Tourist areas have tourism potential such as national park/ wildlife/ reserbes/ beaches/ sea/ mountains/ caves/ waterfalls/ lakes/ rivers | There is a national park in a tourist area with a wide enough area coverage so that it can support ecological processes with the uniqueness that exists
|
4: There are > 3 uniqueness 3: There are 3 uniqueness 2: There are 2 uniqueness 1: There is 1 unique |
There is a wildlife reserve in a tourist area that has
|
4: There are > 3 uniqueness 3: There are 3 uniqueness 2: There are 2 uniqueness 1: There is 1 unique |
||
There is a beach in the tourist area with own
|
4: There are > 3 uniqueness 3: There are 3 uniqueness 2: There are 2 uniqueness 1: There is 1 unique |
||
There is a sea in the tourist area with natural beauty such as the diversity of flora and fauna
|
4: There are > 3 uniqueness 3: There are 3 uniqueness 2: There are 2 uniqueness 1: There is 1 unique |
||
There is a mountain in the tourist area with its own
|
4: There are > 3 uniqueness 3: There are 3 uniqueness 2: There are 2 uniqueness 1: There is 1 unique |
||
There is a cave in the tourist area that has
|
4: There are > 3 uniqueness 3: There are 3 uniqueness 2: There are 2 uniqueness 1: There is 1 unique |
||
There is a waterfall in the tourist area with its own
|
4: There are > 3 uniqueness 3: There are 3 uniqueness 2: There are 2 uniqueness 1: There is 1 unique |
||
There is a lake in the tourist area with has
|
4: There are > 3 uniqueness 3: There are 3 uniqueness 2: There are 2 uniqueness 1: There is 1 unique |
||
There is a river in the tourist area with has
|
4: There are > 3 uniqueness 3: There are 3 uniqueness 2: There are 2 uniqueness 1: There is 1 unique |
||
| Cleanliness | Availability of trash cans at each tourist location | The existence of trash cans in reducing waste scattered in every tourist location with organic and anorganic types [49]. | 4: There are trash bins at every tourist point, segregated organic and anorganic 3: There are organic and anorganic waste bins, but not at all location points 2: There is a trash can but not separated between organic and anorganic 1: There are trash cans, but only 1 or 2 small amounts and not separated between organic and anorganic |
| Vandalism in tourist areas | Vandalism in tourist areas (doodles, wild graffiti, vandalism, destruction and environmental pollution) [40]. if there is vandalism there are actions taken such as education or socialization, prevention in the form of supervision, and restoration actions to restore damaged tourist objects [57] | 4: There is vandalism but socialization, prevention, and restoration actions will be carried out 3: There is vandalism but socialization and restoration will only be carried out 2: There is vandalism, but only restoration will be carried out 1: There is vandalism but socialization, prevention, and restoration are not carried out |
|
| Convenience | Clean air condition in tourist area. | Clean air condition in tourist area. With the level of cleanliness in tourist areas, in the range 1-50 it is said to be good (with particulate content of 50, sulfur dioxide 52, carbon monoxide 4000, ozone 120, nitrogen dioxide 80, hydrocarbon 45) μ/m3 [58]. | 4: There is no influence of industrial pollution in tourist areas; in the ISPU range 1-25, it is said to be good (Excellent air quality level, does not have a negative effect on humans, animals, or plants) 3: There is no influence of industrial pollution in tourist areas; in the ISPU range of 26-50, it is said to be good (Excellent air quality level, does not have a negative effect on humans, animals, or plants) 2: There is no influence of industrial pollution in tourist areas; in the ISPU range of 51-75, it is said to be moderate (The level of air quality is still acceptable for human, animal, and plant health) 1: There is no influence of industrial pollution in tourist areas; in the ISPU range of 76-100, it is said to be good (Air quality level is still acceptable for human, animal, and plant health) |
| The tourist area is free from noise | Tourist area free from noise ≤ 85 dB [59]. Noise needs to be considered at the location so as not to cause inconvenience or interfere with communication [60]. | 4: The tourist area is free from noise with a value of 50 – 70 dB 3: Noise in tourist areas from 71 - 90 dB 2: Noise in tourist areas from > 90 dB 1: Noise in tourist areas from >= 100 dB |
References
- Ministry of Tourism and Creative Economy, “Press Release: End of Year Press Conference, Ministry of Tourism and Creative Economy Explains Performance Achievements Throughout 2023,” 2023.
- M. F. Noor, S. Keliwar, I. W. L. Nala, E. Sukmana, and S. Uhai, Pemetaan Pasar Pariwisata Kabupaten Kutai Kartanegara. Malanng: CV. Literasi Nusantara Abadi, 2022.
- F. Achmad, Y. Prambudia, and A. A. Rumanti, “Improving Tourism Industry Performance through Support System Facilities and Stakeholders: The Role of Environmental Dynamism,” Sustainability (Switzerland), vol. 15, no. 5, Mar. 2023. [CrossRef]
- S. Ramesh and S. Muralidhar, “Impact of Five A ’ s of Tourism on Tourist Loyalty in Tamil Nadu Tourism with reference to Coimbatore City,” Journal of Xi’an University of Architecture & Technology, vol. XI, no. Xii, pp. 1048–1055, 2019.
- A. S. Rizaldi, R. P. Soesanto, A. F. Rizana, and A. A. Rumanti, “Natural Tourism Potential Assessment Model in Rembang Regency,” 2022. [CrossRef]
- E. P. Paul and Z. A. Fakrulloh, “Environmental Law in the Tourism Development of Investment in Indonesia,” in 2nd International Conference on Business Law and Local Wisdom in Tourism (ICBLT 2021), 2021, pp. 91–97. [CrossRef]
- P. Y. Wijaya, I. G. P. Kawiana, N. N. R. Suasih, P. S. Hartati, and N. K. Sumadi, “Swot and micmac analysis to determine the development strategy and sustainability of the bongkasa pertiwi tourism village, Bali Province, Indonesia,” Decision Science Letters, vol. 9, no. 3, pp. 439–452, 2020. [CrossRef]
- J. Bulatović and G. Rajović, “Applying Sustainable Tourism Indicators to Community-Based Ecotourism Tourist village Eco-katun Štavna,” European Journal of Economic Studies, vol. 16, no. 2, Jun. 2016. [CrossRef]
- I. I. Wiratmadja, A. A. Rumanti, and T. P. Hidayat, “Organizational innovation through knowledge taxonomy model,” IEEE International Conference on Industrial Engineering and Engineering Management, pp. 8–12, 2014. [CrossRef]
- P. Lambe, “Organising knowledge: Taxonomies, knowledge and organisational effectiveness,” Organising Knowledge: Taxonomies, Knowledge and Organisational Effectiveness, pp. 1–277, 2007. [CrossRef]
- M. Bischof and A. J. Hartl, “KPI for Data-Driven Assessment of Innovative Development Paths for Nature-Based Health Tourism in the Alpine Region,” in Digital and Strategic Innovation for Alpine Health Tourism Natural Resources, Digital Tools and Innovation Practices from HEALPS 2 Project, D. Spoladore, E. Pessot, and M. Sacco, Eds., in SpringerBriefs in Applied Sciences and Technology., Cham: Springer International Publishing, 2023. [CrossRef]
- S. Navale and V. Bhagat, “Use of AHP based Weighted Analysis for Impact Assessment of Coastal Tourism in Ratnagiri District, Maharashtra (India): Respondents’ Point of View,” Journal of Geographical Studies, vol. 6, no. 1, pp. 1–32, Jun. 2022. [CrossRef]
- UNWTO, “The UNWTO Tourism Data Dashboard | Tourism Data.” Accessed: Apr. 15, 2023. [Online]. Available: https://www.unwto.org/tourism-data/unwto-tourism-dashboard.
- H. Chen and I. Rahman, “Cultural tourism: An analysis of engagement, cultural contact, memorable tourism experience and destination loyalty,” Tour Manag Perspect, vol. 26, pp. 153–163, Apr. 2018. [CrossRef]
- R. Hayati, N. S. Achmadi, and S. Adelia, “Implementasi Konsep 6A di Wisata Alam Rammang-Rammang Kabupaten Maros,” vol. 3, no. 2, pp. 153–170, 2021. [CrossRef]
- R. H. Handisa, “Standardisasi Pengelolaan Pariwisata Alam,” 2022. [Online]. Available: https://kemenparekraf.
- D. Strijker, G. Bosworth, and G. Bouter, “Research methods in rural studies: Qualitative, quantitative and mixed methods,” J Rural Stud, vol. 78, pp. 262–270, Aug. 2020. [CrossRef]
- A. Rustam, Y. Wang, and H. Zameer, “Does foreign ownership affect corporate sustainability disclosure in Pakistan? A sequential mixed methods approach,” Environmental Science and Pollution Research, vol. 26, no. 30, pp. 31178–31197, Oct. 2019. [CrossRef]
- H. Taha, Operations Research An Introduction. Pearson Education Limited, 2017.
- X. Gu, C. A. Hunt, X. Jia, and L. Niu, “Evaluating Nature-Based Tourism Destination Attractiveness with a Fuzzy-AHP Approach,” Sustainability, vol. 14, no. 13, p. 7584, 2022. [CrossRef]
- T. Baum, “Sustainable human resource management as a driver in tourism policy and planning: a serious sin of omission?,” Journal of Sustainable Tourism, vol. 26, no. 6, pp. 873–889, Jun. 2018. [CrossRef]
- R. Croes, J. Ridderstaat, and V. Shapoval, “Extending tourism competitiveness to human development,” Ann Tour Res, vol. 80, Jan. 2020. [CrossRef]
- Q. B. Baloch et al., “Impact of tourism development upon environmental sustainability: a suggested framework for sustainable ecotourism,” Environmental Science and Pollution Research, vol. 30, no. 3, pp. 5917–5930, Jan. 2023. [CrossRef]
- A. V. Dumitrașcu, C. Teodorescu, and A. Cioclu, “Accessibility and Tourist Satisfaction—Influencing Factors for Tourism in Dobrogea, Romania,” Sustainability (Switzerland), vol. 15, no. 9, May 2023. [CrossRef]
- H. P. Yen, P. C. Chen, and K. C. Ho, “Analyzing Destination Accessibility From the Perspective of Efficiency Among Tourism Origin Countries,” Sage Open, vol. 11, no. 2, 2021. [CrossRef]
- D. W. V. Napitupulu, F. Rahmafitria, and R. Rosita, “The Effect of Tourism Accessibility Perception Towards Tourists Visiting Intention to Toba Lake in Samosir District,” Journal of Indonesian Tourism, Hospitality and Recreation, vol. 4, no. 1, pp. 39–52, Apr. 2021. [CrossRef]
- D. Palupiningtyas and H. Yulianto, “Kepuasan Wisatawan: Tinjauan Terhadap Atraksi, Aktivitas, Amenitas dan Aksesibilitas Di Taman Nusa Bali” Jurnal Ilmiah Eknomi dan Bisnis, vol. 11, no. 2, pp. 55–66, 2018. [CrossRef]
- S. P. Harianto, M. K. Tsani, T. Santoso, N. W. Masruri, and G. D. Winarno, “Penilaian Wisatawan Terhadap Komponen Destinasi Wisata: Atraction, Amenities, Accessibility, dan Ancillary Service Pada Objek Wisata Kebun Raya Liwa (Tourist Assessment of Tourist Destination Components: Atraction, Amenities, Accessibility, and Ancillary Service In Tourism Object of Liwa Botanical Garden),” Jurnal Ilmu Kehutanan, vol. 15, no. 1, pp. 13–27, 2019. [CrossRef]
- H. Hermawan, “Pengaruh Daya Tarik Wisata, Keselamatan, dan Sarana Wisata Terhadap Kepuasan Serta Dampaknya Terhadap Loyalitas Wisatawan: Studi Community Based Tourism di Gunung Api Purba Nglanggeran,” Bandung, 2017. [CrossRef]
- E. Revida et al., Inovasi Desa Wisata Potensi, Strategi dan Dampak Kunjungan Wisata. 2021.
- L. Chen, E. Ng, S. C. Huang, and W. T. Fang, “A self-evaluation system of quality planning for tourist attractions in Taiwan: An integrated AHP-Delphi approach from career professionals,” Sustainability (Switzerland), vol. 9, no. 10, Sep. 2017. [CrossRef]
- M. Aremo and L. Okikiola Olanipekun, “Green HRM Practices And Sustainability Of SMEs in The Tourism Sector: A Qualitative Approach,” International Journal of Management Leadership and Productivity Development (IJMLDP), vol. 1, no. 1, pp. 77–88, 2023.
- A. C. Tankovic, J. Kapeš, and D. Benazić, “Measuring the importance of communication skills in tourism,” Economic Research-Ekonomska Istrazivanja , vol. 36, no. 1, pp. 460–479, 2023. [CrossRef]
- A. D. Daniel, R. A. Costa, M. Pita, and C. Costa, “Tourism Education: What about entrepreneurial skills?,” Journal of Hospitality and Tourism Management, vol. 30, pp. 65–72, Mar. 2017. [CrossRef]
- Ministry of Tourism, “Minister of Tourism and Creative Economy Regulation No. 3 of 2022,” 2022.
- Ministry of the Environment of the Republic of Indonesia, “Regulation of the Minister of Environment of the Republic of Indonesia Number 05 of 2012 concerning Types of Business Plans and/or Activities that Must Have an Environmental Impact Analysis,” 2012.
- President of the Republic of Indonesia, “Law of the Republic of Indonesia Number 32 of 2009 concerning Environmental Protection and Management,” 2009.
- I. K. Suwena and I. G. N. Widyatmaja, Pengetahuan Dasar Ilmu Pariwisata. Denpasar, Bali: Pustaka Larasan, 2017.
- A. S. Rontini, G. Prayitno, W. Permata, W. Jurusan, P. Wilayah, and D. Kota, “Persepsi Wisatawan Objek Wisata Pantai Base-G Kota Jayapura,” Planning for Urban Region and Environment, vol. 10, no. 2, 2021.
- Forestry Department, “Guidelines for Analysis of Areas of Operation for Natural Tourism Objects and Attractions (ADO-ODTWA).” Bogor, 2003.
- O. Oklevik, S. G. Gossling, C. G. Michael Hall, J. Kristian Steen Jacobsen, I. Petter Gr, and S. G. McCabe, “Overtourism, optimisation, and destination performance indicators: a case study of activities in Fjord Norway,” in Tourism and Degrowth, 2020, pp. 60–80. [CrossRef]
- I. Mihajlović and M. Vidak, “The Importance of Local Events for Positioning of Tourist Destination,” European Journal of Social Sciences Education and Research, vol. 4, no. 4, pp. 144–155, 2017. [CrossRef]
- G. H. Pribadi, “Landasan Konseptual Perencanaan Dan Perancangan Hotel Konvensi Di Daerah Istimewa Yogyakarta.,” Atma Jaya University Yogyakarta, 2013. [Online]. Available: http://e-journal.uajy.ac.id/4206/3/2TA13174.pdf.
- Evertsdal, “WHAT IS THE DIFFERENCE BETWEEN A HOTEL AND A GUESTHOUSE | Evertsdal Guest House | Durbanville Accommodation.” Accessed: Jun. 17, 2022. [Online]. Available: https://evertsdal.com/what-is-the-difference-between-a-hotel-and-a-guesthouse/.
- I. M. A. Wiguna, I. M. Adhika, and I. N. S. Arida, “Usaha Pondok Wisata Sebagai Pendukung Pariwisata Budaya Berkelanjutan Di Desa Wisata Ubud,” Jurnal Master Pariwisata (JUMPA), vol. 05, p. 227, 2018. [CrossRef]
- N. W. Tyas and M. Damayanti, “Potensi Pengembangan Desa Kliwonan sebagai Desa Wisata Batik di Kabupaten Sragen,” Journal of Regional and Rural Development Planning, vol. 2, no. 1, p. 74, Jun. 2018. [CrossRef]
- I. Ilham, M. Z. Muttaqin, A. Kadir, U. Idris, and E. Patmasari, “Khombouw Bark Painting (The Potential of Asei Island Craft Arts as a Tourism Attraction of Sentani Lake, Jayapura Regency),” Formosa Journal of Science and Technology (FJST), vol. 1, no. 4, pp. 315–336, 2022. [CrossRef]
- S. Afnarius, F. Akbar, and F. Yuliani, “Developing web-based and mobile-based GIS for places of worship information to support halal tourism: A case study in Bukittinggi, Indonesia,” ISPRS Int J Geoinf, vol. 9, no. 1, 2020. [CrossRef]
- Minister of Tourism of the Republic of Indonesia, “Regulation of the Minister of Tourism of the Republic of Indonesia Number 3 of 2018 concerning Operational Guidelines for Managing Special Physical Allocation Funds for the Tourism Sector,” 2018.
- Ministry of Tourism and Creative Economy, “Disabled Friendly Facilities in Tourist Destinations.” Accessed: Jun. 17, 2022. [Online]. Available: https://kemenparekraf.go.id/rumah-difabel/Fasilitas-Ramah-Difabel-di-Destinasi-Wisata.
- B. A. Wibowo, D. Wijayanto, I. Setiyanto, and D. A. N. N. Dewi, “Important-performance analysis of capture fisheries development in Karimunjawa Islands,” AACL Bioflux, vol. 15, no. 5, pp. 2396–2404, 2022, [Online]. Available: http://www.bioflux.com.ro/aacl.
- F. Hidayat, L. Hakim, and R. Parmawati, “Analysis of Community-Based Coffee Agro-tourism Sustainability in East Java, Indonesia,” HABITAT, vol. 34, no. 1, pp. 1–12, Apr. 2023. [CrossRef]
- Regent of Rembang, “Rembang Regent Regulation Number 56 of 2021 concerning Position, Organizational Structure, Duties and Functions and Work Procedures of the Rembang Regency Culture and Tourism Service,” 2021.
- P. Suanpang, P. Jamjuntr, P. Kaewyong, C. Niamsorn, and K. Jermsittiparsert, “An Intelligent Recommendation for Intelligently Accessible Charging Stations: Electronic Vehicle Charging to Support a Sustainable Smart Tourism City,” Sustainability (Switzerland), vol. 15, no. 1, Jan. 2023. [CrossRef]
- Y. Zou and F. Meng, “Chinese tourists’ sense of safety: perceptions of expected and experienced destination safety,” Current Issues in Tourism, vol. 23, no. 15, pp. 1886–1899, Aug. 2020. [CrossRef]
- M. S. Wogalter, C. B. Mayhorn, and K. R. Laughery, “Warnings and Hazard Communications,” in Handbook of Human and Ergonomics, 5th ed., John Wiley & Sons, 2021, pp. 644–667.
- A. Bhati, “Tourism research and tackling vandalism: Shifting the approach,” Tourism and Hospitality Research, Apr. 2022. [CrossRef]
- Minister of Environment and Forestry, “Regulation of the Minister of Environment and Forestry of the Republic of Indonesia No. 14 of 2020 concerning Air Pollution Standard Index,” pp. 1–16, 2020.
- Indonesian Ministry of Manpower, “Decree of the Minister of Manpower of the Republic of Indonesia No. 51 concerning Threshold Values for Physical Factors in the Workplace,” Kep .51/Men/1999, pp. 1–9, 1999.
- H. Pristianto, “Analisa Kebisingan Akibat Aktivitas Transportasi Di Jalan Ahmad Yani Kota Sorong,” 2018.





| Level | Basic Determination of Facets |
|---|---|
| 1 | Tourism is the object of research |
| 2 | The main components in tourism development |
| 3 | The definition of the principal component |
| 4 | Components in determining the potential of nature tourism |
| Indicator | Attraction | Accessibilities | Amenities | Activity | Accommodation | Ancillary Services | Environment Tourism | Human Resource |
|---|---|---|---|---|---|---|---|---|
| Attraction | 1.00 | 0.14 | 0.33 | 0.33 | 0.33 | 0.33 | 0.11 | 0.11 |
| Accessibilities | 7.00 | 1.00 | 5.00 | 3.00 | 3.00 | 5.00 | 0.33 | 0.20 |
| Amenities | 3.00 | 0.20 | 1.00 | 0.33 | 0.20 | 3.00 | 0.14 | 0.11 |
| Activity | 3.00 | 0.33 | 3.00 | 1.00 | 3.00 | 3.00 | 0.14 | 0.20 |
| Accommodation | 3.00 | 0.33 | 5.00 | 0.33 | 1.00 | 3.00 | 0.14 | 0.14 |
| Ancillary Services | 3.00 | 0.20 | 0.33 | 0.33 | 0.33 | 1.00 | 0.11 | 0.11 |
| Environment Tourism | 9.00 | 3.00 | 7.00 | 7.00 | 7.00 | 9.00 | 1.00 | 0.33 |
| Human Resource | 9.00 | 5.00 | 9.00 | 5.00 | 7.00 | 9.00 | 3.00 | 1.00 |
| Total | 38.00 | 10.21 | 30.67 | 17.33 | 21.87 | 33.33 | 4.98 | 2.21 |
| Indicator | Attraction | Accessibilities | Amenities | Activity | Accommodation | Ancillary Services | Environment Tourism | Human Resource |
|---|---|---|---|---|---|---|---|---|
| Attraction | 1.00 | 0.14 | 0.33 | 0.33 | 0.33 | 0.33 | 0.14 | 0.11 |
| Accessibilities | 7.00 | 1.00 | 5.00 | 3.00 | 3.00 | 7.00 | 0.33 | 0.33 |
| Amenities | 3.00 | 0.20 | 1.00 | 0.20 | 0.20 | 3.00 | 0.14 | 0.11 |
| Activity | 3.00 | 0.33 | 5.00 | 1.00 | 3.00 | 3.00 | 0.33 | 0.11 |
| Accommodation | 3.00 | 0.33 | 5.00 | 0.33 | 1.00 | 3.00 | 0.20 | 0.11 |
| Ancillary Services | 3.00 | 0.14 | 0.33 | 0.33 | 0.33 | 1.00 | 0.11 | 0.11 |
| Environment Tourism | 7.00 | 3.00 | 7.00 | 3.00 | 5.00 | 9.00 | 1.00 | 0.33 |
| Human Resource | 9.00 | 3.00 | 9.00 | 9.00 | 9.00 | 9.00 | 3.00 | 1.00 |
| Total | 36.00 | 8.15 | 32.67 | 17.20 | 21.87 | 35.33 | 5.26 | 2.22 |
| Indicator | Respondent | |
|---|---|---|
| 1 | 2 | |
| Attraction | 0.02 | 0.02 |
| Accessibilities | 0.13 | 0.15 |
| Amenities | 0.04 | 0.04 |
| Activity | 0.08 | 0.08 |
| Accommodation | 0.07 | 0.06 |
| Ancillary Services | 0.03 | 0.03 |
| Environment Tourism | 0.26 | 0.22 |
| Human Resource | 0.37 | 0.39 |
| Indicator | Respondent 1 | Respondent 2 | ||
|---|---|---|---|---|
| Matrix x priority | Consistency | Matrix x priority | Consistency | |
| Attraction | 0.02 | 0.18 | 0.19 | 8.66 |
| Accessibilities | 0.13 | 1.23 | 1.37 | 9.17 |
| Amenities | 0.04 | 0.34 | 0.33 | 8.28 |
| Activity | 0.08 | 0.71 | 0.80 | 9.57 |
| Accommodation | 0.07 | 0.59 | 0.59 | 9.14 |
| Ancillary Services | 0.03 | 0.25 | 0.25 | 8.12 |
| Environment Tourism | 0.26 | 2.53 | 2.08 | 9.39 |
| Human Resource | 0.37 | 3.50 | 3.67 | 9.46 |
| Value | Respondent 1 | Respondent 2 |
|---|---|---|
| λmax | 8.95 | 8.97 |
| Consistency Index (CI) | 0.14 | 0.14 |
| Random Index (RI) | 1.41 | 1.41 |
| Consistency Ratio (CR) | 0.10 | 0.10 |
| Indicator | Weight of Indicators for Determining Tourism Potential in Current Conditions | Weight of Indicator for Determining New Tourism Potential |
|---|---|---|
| Attraction | 0.022 | 0.205 |
| Accessibilities | 0.141 | 0.100 |
| Amenities | 0.041 | 0.031 |
| Activity | 0.080 | 0.063 |
| Accomodation | 0.065 | 0.054 |
| Ancillary Services | 0.031 | 0.022 |
| Envitonment Tourism | 0.242 | 0.149 |
| Human Resource | 0.379 | 0.376 |
Disclaimer/Publisher’s Note: The statements, opinions and data contained in all publications are solely those of the individual author(s) and contributor(s) and not of MDPI and/or the editor(s). MDPI and/or the editor(s) disclaim responsibility for any injury to people or property resulting from any ideas, methods, instructions or products referred to in the content. |
© 2024 by the authors. Licensee MDPI, Basel, Switzerland. This article is an open access article distributed under the terms and conditions of the Creative Commons Attribution (CC BY) license (http://creativecommons.org/licenses/by/4.0/).