Submitted:
29 March 2024
Posted:
02 April 2024
You are already at the latest version
Abstract
Keywords:
1. Introduction
2. Materials and Methods
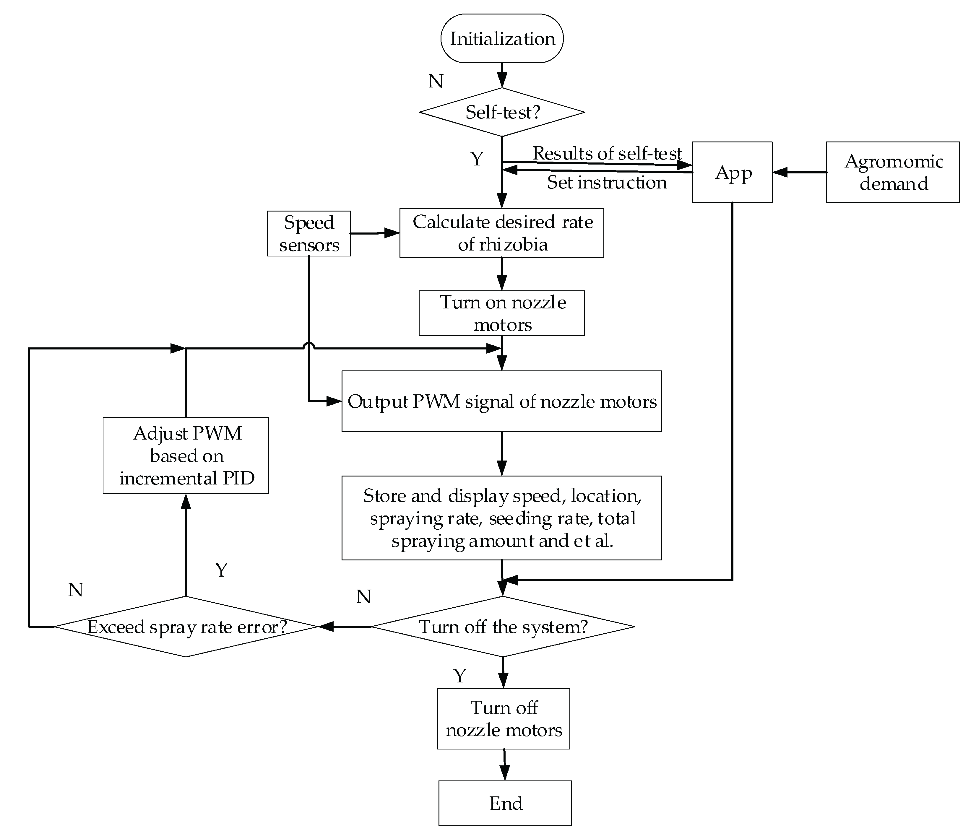
2.1. System Structure and Process Design
2.2. Hardware Design
2.3. Speed Measuring Module
2.4. Incremental PID Closed-Loop Control Algorithm
2.5. Spray Rate Measurement and Coefficient of Variation
3. Results
3.1. Laboratorytest
3.1.1. Variability Test of Spraying Rate
3.1.2. Precision Spraying Test of Control System
3.2. Field trial
4. Discussion
5. Conclusions
Author Contributions
Funding
Data Availability Statement
Conflicts of Interest
References
- Barbieri, P.; Starck, T.; Voisin, A.-S.; Nesme, T. Biological nitrogen fixation of legumes crops under organic farming as driven by cropping management: A review. Agricultural Systems 2023, 205, 103579. [Google Scholar] [CrossRef]
- Yao, Z.; Xu, Q.; Chen, Y.; Liu, N.; Li, Y.; Zhang, S.; Cao, W.; Zhai, B.; Wang, Z.; Zhang, D.; Adl, S.; Gao, Y. Leguminous green manure enhances the soil organic nitrogen pool of cropland via disproportionate increase of nitrogen in particulate organic matter fractions. CATENA 2021, 207, 105574. [Google Scholar] [CrossRef]
- Eisenhauer, N.; Dobies, T.; Cesarz, S.; Reich, P.B. Plant diversity effects on soil food webs are stronger than those of elevated CO2 and N deposition in a long-term grassland experiment. Proceedings of the National Academy of Sciences of the United States of America 2013, 110, 6889–6894. [Google Scholar] [CrossRef] [PubMed]
- Tang, X. , ChaochunYu, YangShen, Jianbovan der Werf, WopkeZhang, Fusuo %J Plant; Soil. Intercropping legumes and cereals increases phosphorus use efficiency; a meta-analysis. 2021, 460. [Google Scholar]
- Paravar, A.; Piri, R.; Balouchi, H.; Ma, Y. Microbial seed coating: An attractive tool for sustainable agriculture. Biotechnology Reports 2023, 37, e00781. [Google Scholar] [CrossRef] [PubMed]
- da Silva Júnior, E.B.; Favero, V.O.; Xavier, G.R.; Boddey, R.M.; Zilli, J.E. Rhizobium inoculation of cowpea in Brazilian Cerrado increases yields and Nitrogen fixation. Agron J 2018, 110, 722–727. [Google Scholar] [CrossRef]
- Denton, M.D.; Pearce, D.J.; Peoples, M.B. Nitrogen contributions from faba bean (Vicia faba L.) reliant on soil rhizobia or inoculation. Plant Soil 2013, 365, 363–374. [Google Scholar] [CrossRef]
- Hungria, M.; Nogueira, M.A.; Araujo, R.S. Co-inoculation of soybeans and common beans with rhizobia and azospirilla: strategies to improve sustainability. Biol Fertility Soils 2013, 49, 791–801. [Google Scholar] [CrossRef]
- Wang, X.; Qiang, P.; Chen, F.; Yan, X.; Liao, H. Effects of co-inoculation with arbuscular mycorrhizal fungi and rhizobia on soybean growth as related to root architecture and availability of N and P. Mycorrhiza 2011, 21, 173–181. [Google Scholar] [CrossRef]
- Hungria, M.; Nogueira, M.A.; Campos, L.J.M.; Menna, P.; Brandi, F.; Ramos, Y.G. Seed pre-inoculation with Bradyrhizobium as time-optimizing option for large-scale soybean cropping systems. Agron J 2020, 112, 5222–5236. [Google Scholar] [CrossRef]
- Cafaro La Menza, N.; Monzon, J.P.; Lindquist, J.L.; Arkebauer, T.J.; Knops, J.M.H.; Unkovich, M.; Specht, J.E.; Grassini, P. Insufficient nitrogen supply from symbiotic fixation reduces seasonal crop growth and nitrogen mobilization to seed in highly productive soybean crops. Plant, Cell and Environment 2020, 43, 1958–1972. [Google Scholar] [CrossRef] [PubMed]
- Barbosa, J.Z.; Hungria, M.; Sena, J.V.d.S.; Poggere, G.; dos Reis, A.R.; Corrêa, R.S. Meta-analysis reveals benefits of co-inoculation of soybean with Azospirillum brasilense and Bradyrhizobium spp. in Brazil. Appl Soil Ecol 2021, 163, 103913. [Google Scholar] [CrossRef]
- Chandra, N.J.; Katherine, J.W.; Stephanie, S.P.; Maren, L.F. Rhizobia protect their legume hosts against soil-borne microbial antagonists in a host-genotype-dependent manner. Rhizosphere 2019, 9, 47–55. [Google Scholar]
- Zhang, N.N.; Sun, Y.M.; Wang, E.T.; Yang, J.S.; Yuan, H.L.; Scow, K.M. Effects of intercropping and Rhizobial inoculation on the ammonia-oxidizing microorganisms in rhizospheres of maize and faba bean plants. Appl Soil Ecol 2015, 85, 76–85. [Google Scholar] [CrossRef]
- Niewiadomska, A.; Klama, J. Pesticide side effect on the symbiotic efficiency and nitrogenase activity of Rhizobiaceae bacteria family. Polish J Microbiol 2005, 54, 43–48. [Google Scholar]
- Zhai, J.B.; Xia, J.F.; Zhou, Y.; Zhang, S. Design and experimental study of the control system for precision seed-metering device. Int J Agric Biol Eng 2014, 7, 13–18. [Google Scholar]
- Reyes, J.F.; Esquivel, W.; Cifuentes, D.; Ortega, R.J.C. Field testing of an automatic control system for variable rate fertilizer application. Comput Electron Agric 2015, 113, 260–265. [Google Scholar] [CrossRef]
- Cambouris, A.N.; Messiga, A.J.; Ziadi, N.; Perron, I.; Morel, C. Decimetric-scale two-dimensional distribution of soil phosphorus after 20 year of tillage management and maintenance phosphorus fertilization. Soil Sci Soc Am J 2017, 81, 1606–1614. [Google Scholar] [CrossRef]
- St Jack, D.; Hesterman, D.C.; Guzzomi, A.L. Precision metering of Santalum spicatum (Australian Sandalwood) seeds. Biosys Eng 2013, 115, 171–183. [Google Scholar] [CrossRef]
- Robertson, M.J.; Llewellyn, R.S.; Mandel, R.; Lawes, R.; Bramley, R.; Swift, L.; Metz, N.; O'Callaghan, C. Adoption of variable rate fertiliser application in the Australian grains industry: status, issues and prospects. Precision Agriculture 2012, 13, 181–199. [Google Scholar] [CrossRef]
- Xue, X.; Xu, X.; Zhang, Z.; Zhang, B.; Song, S.; Li, Z.; Hong, T.; Huang, H. Variable rate liquid fertilizer applicator for deep-fertilization in precision farming based on ZigBee technology. IFAC PapersOnLine 2019, 52, 43–50. [Google Scholar]
- Tang, K.S.; Man, K.F.; Chen, G.; Kwong, S. An optimal fuzzy PID controller. IEEE Transactions on Industrial Electronics 2001, 48, 757–765. [Google Scholar] [CrossRef]
- Zhang, J.C.; Yan, S.C.; Ji, W.Y.; Zhu, B.G.; Zheng, P. Precision fertilization control system research for solid fertilizers based on incremental PID control algoriths. Transactions of the Chinese Society for Agricultural Machinery 2021, 52, 99–106. [Google Scholar]
- Sun, W.; Liu, H.; Wang, R.; Fu, T.; Lv, J.; Wang, F. Design and experiment of PID control variable application system based on neural network tuning. Transactions of the Chinese Society for Agricultural Machinery 2020, 51, 55–64. (In Chinese) [Google Scholar]
- Qiao, C.; Wen, H.; Liu, X.; Wang, G. Damping Control and Experiment on Active Hydro-Pneumatic Suspension of Sprayer Based on Genetic Algorithm Optimization. Frontiers in Neurorobotics 2021, 15, 707390. [Google Scholar] [CrossRef] [PubMed]
- Feng, H.; Ma, W.; Yin, C.B.; Cao, D.H. Trajectory control of electro-hydraulic position servo system using improved PSO-PID controlle. Automat Constr 2021, 127, 103722. [Google Scholar] [CrossRef]
- Varshney, A.; Gupta, D.; Dwivedi, B. Speed response of brushless DC motor using fuzzy PID controller under varying load condition. Journal of Electrical Systems and Inf Technol 2017, 4, 310–321. [Google Scholar] [CrossRef]
- Salcedo, R.; Zhu, H.; Ozkan, E.; Falchieri, D.; Wei, Z. Reducing ground and airborne drift losses in young apple orchards with PWM-controlled spray systems. Comput Electron Agric 2021, 189. [Google Scholar] [CrossRef]
- Trzynadlowski, A.M.; Kirlin, R.L. Space vector PWM technique with minimum switching losses and a variable pulse rate [for VSI]. IEEE Transactions on Industrial Electronics 1997, 44, 173–181. [Google Scholar] [CrossRef]
- Bermudez, M.; Mallarino, A.P. Impacts of variable-rate phosphorus fertilization based on dense grid soil sampling on soil-test phosphorus and grain yield of corn and soybean. Agron J 2007, 99, 822–832. [Google Scholar] [CrossRef]
- Mellet, D.S.; du Plessis, M.D. A novel CMOS Hall effect sensor. Sensor Actuat A-phys 2014, 211, 60–66. [Google Scholar] [CrossRef]
- Banjevic, M.; Furrer, B.; Blagojevic, M.; Popovic, R.S. High-speed CMOS magnetic angle sensor based on miniaturized circular vertical Hall devices. Sensor Actuat A-phys 2012, 178, 64–75. [Google Scholar] [CrossRef]
- Cui, L.F.; Xue, X.Y.; Ding, S.M.; Le, F.X. Development of a DSP-based electronic control system for the active spray boom suspension. Comput Electron Agric 2019, 166, 105024. [Google Scholar] [CrossRef]
- He, X.; Cui, T.; Zhang, D.; Wei, J.; Wang, M.; Yu, Y.; Liu, Q.; Yan, B.; Zhao, D.; Yang, L.J.C.; Agriculture, E.i. Development of an electric-driven control system for a precision planter based on a closed-loop PID algorithm. Comput Electron Agric 2017, 136, 184–192. [Google Scholar] [CrossRef]
- Zhang, J.D.; Qin, G.H.; Xu, B.; Hu, H.S.; Chen, Z.X. Study on automotive air conditioner control system based on incremental-PID. Advanced Materials Research 2010, 129-131, 17–22. [Google Scholar] [CrossRef]
- Kim, K.-D.; Lee, H.-S.; Hwang, S.-J.; Lee, Y.-J.; Nam, J.-S.; Shin, B.-S. Analysis of spray characteristics of tractor-mounted boom sprayer for precise spraying. J. of Biosystems Eng. 2017, 42, 258–264. [Google Scholar]
- Wei, L. Design of a hybrid fuzzy logic proportional plus conventional integral-derivative controller. IEEE Transactions on Fuzzy Systems 1998, 6, 449–463. [Google Scholar] [CrossRef]
- Lee, J.; Cho, W.; Edgar, T.F.J.I.e.c.r. Simple Analytic PID Controller Tuning Rules Revisited. J Process Contr 2015, 53, 5038–5047. [Google Scholar] [CrossRef]
- Leite, R.d.A.; Martins, L.C.; Ferreira, L.V.d.S.F.; Barbosa, E.S.; Alves, B.J.R.; Zilli, J.E.; Araújo, A.P.; Jesus, E.d.C. Co-inoculation of Rhizobium and Bradyrhizobium promotes growth and yield of common beans. Appl Soil Ecol 2022, 172, 104356. [Google Scholar] [CrossRef]
- Rebika, T.; Nongmaithem, N. Effect of rhizobium inoculation on yield and nodule formation of cowpea. International Journal of Current Microbiology and Applied Sciences 2019, 8, 134–139. [Google Scholar] [CrossRef]










| Pressure/MP | 0.10 | 0.12 | 0.15 | 0.18 | 0.20 | ||||||||||
|---|---|---|---|---|---|---|---|---|---|---|---|---|---|---|---|
| Nozzle No. | #1 | #2 | #3 | #1 | #2 | #3 | #1 | #2 | #3 | #1 | #2 | #3 | #1 | #2 | #3 |
| Attempt 1 /kg·min-1 |
0.450 | 0.440 | 0.450 | 0.505 | 0.495 | 0.505 | 0.585 | 0.570 | 0.570 | 0.620 | 0.635 | 0.630 | 0.660 | 0.640 | 0.660 |
| Attempt 2 /kg·min-1 |
0.470 | 0.450 | 0.450 | 0.500 | 0.495 | 0.495 | 0.570 | 0.555 | 0.570 | 0.620 | 0.625 | 0.620 | 0.660 | 0.640 | 0.640 |
| Attempt 3 /kg·min-1 |
0.460 | 0.450 | 0.460 | 0.500 | 0.500 | 0.500 | 0.585 | 0.585 | 0.570 | 0.615 | 0.62 | 0.610 | 0.640 | 0.620 | 0.640 |
| Mean±STD | 0.453±0.005 | 0.499±0.002 | 0.573±0.005 | 0.622±0.004 | 0.644±0.008 | ||||||||||
| CV/% | 1.2 | 0.4 | 0.8 | 0.5 | 1.2 | ||||||||||
| Item | Alkaline hydrolysis nitrogen / mg kg-1 |
Available phosphorus /mg kg-1 |
Rapidly-available potassium /mg kg-1 |
Organic matter /g kg-1 |
PH |
|---|---|---|---|---|---|
| Contents | 200 | 36 | 195 | 52 | 5.6 |
| No | Treatment | Description |
|---|---|---|
| 1 | Seed dressing with rhizobium bacterial agent | 2 ml liquid rhizobia per 1 kg seeds |
| 2 | Spraying liquid rhizobia agent | 150 ml liquid rhizobia per hm2 |
| 3 | Spraying rhizobium bacterial agent with 30% Urea off | 150 ml liquid rhizobia per hm2 |
| 4 | Spraying rhizobium bacterial agent with 50% Urea off | 150 ml liquid rhizobia per hm2 |
| 5 | Normal base fertilizer (control group) | No rhizobium bacterial input |
| Period | Seeding period | Germination period | Flowering period | Maturity period | Total days to maturity |
|---|---|---|---|---|---|
| day | 5-7 | 5-21 | 7-3 | 9-16 | 115 |
| Seeding treatment No |
Plant height /cm |
Bottom pod height /cm |
Pods numberof per plant | Grains number per plant | Hundred-grain weight/g |
Nodules number per plant | |
|---|---|---|---|---|---|---|---|
| 1 | 92 | 14.2 | 25 | 54 | 18.4 | 79 | |
| 2 | 90 | 13.4 | 27 | 60 | 18.4 | 99 | |
| 3 | 90 | 14.6 | 26 | 55 | 18.7 | 101 | |
| 4 | 89 | 15.2 | 25 | 52 | 18.8 | 97 | |
| 5 | 93 | 15.8 | 23 | 48 | 18.3 | 70 |
| Seeding treatment No |
Yield /kghm-2 |
Yield increase /kg hm-2 |
Yield increase ratio/% | Yield rank | Increasing Output value | Increasing costs | Increasing benefits |
|---|---|---|---|---|---|---|---|
| 1 | 3279 | 129 | 4.1 | 3 | 748.5 | 67.5 | 681 |
| 2 | 3382.5 | 232.5 | 7.4 | 1 | 1348.5 | 60 | 1288.5 |
| 3 | 3300 | 150 | 4.8 | 2 | 870 | 30 | 840 |
| 4 | 3232.5 | 82.5 | 2.6 | 4 | 478.5 | -15 | 493.5 |
| 5 | 3150 | -- | -- | 5 |
Disclaimer/Publisher’s Note: The statements, opinions and data contained in all publications are solely those of the individual author(s) and contributor(s) and not of MDPI and/or the editor(s). MDPI and/or the editor(s) disclaim responsibility for any injury to people or property resulting from any ideas, methods, instructions or products referred to in the content. |
© 2024 by the authors. Licensee MDPI, Basel, Switzerland. This article is an open access article distributed under the terms and conditions of the Creative Commons Attribution (CC BY) license (http://creativecommons.org/licenses/by/4.0/).