Submitted:
27 March 2024
Posted:
28 March 2024
You are already at the latest version
Abstract
Keywords:
1. Introduction
- Identify the SM platforms used in different types of disasters
- Identify the community-related challenges for using SM in DM
- Examine the strategies to overcome challenges for using SM in DM
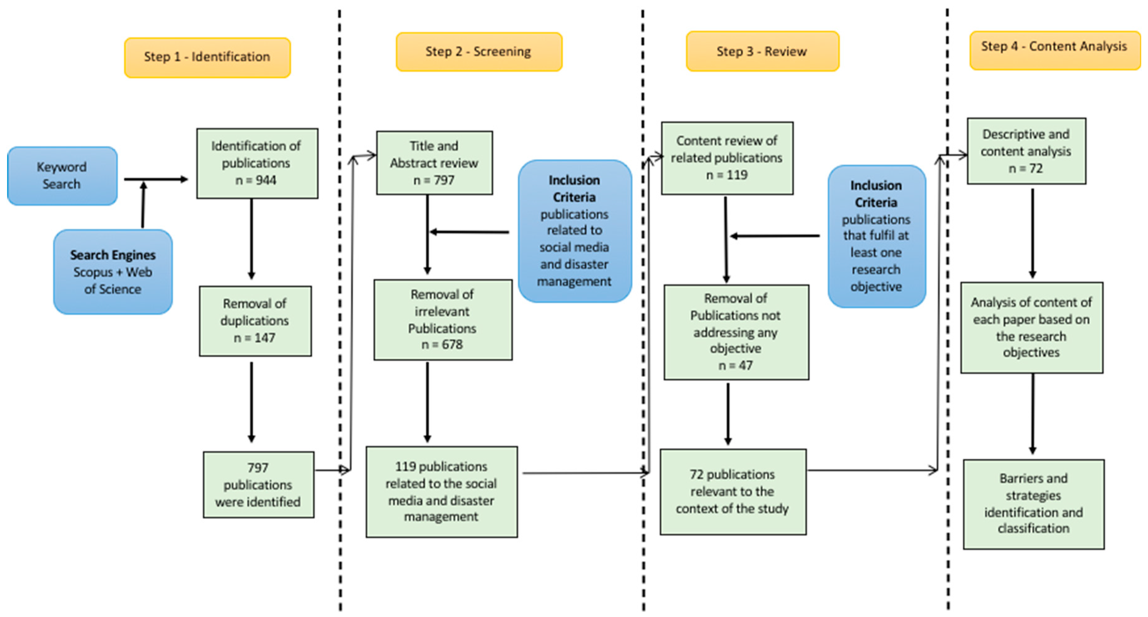
2. Materials and Methods
2.1. Identification of Papers
2.2. Descriptive and Content Analysis
3. Bibliometric Analysis of the Publications
3.1. Co-occurrence Network of Keywords
3.2. Collaboration Network of Countries
3.3. Annual Trend of Publications
4. Content Analysis of the Publications
4.1. Social Media Platforms and Disaster Types
4.2. Challenges to the Use of SM in DM
4.2.1. Data Related Challenges
4.2.2. Social Challenges
4.2.3. Technology Related Challenges
4.2.4. Legal Challenges
4.3. Stratergies to Overcome the Challenges for Using SM in DM
4.3.1. Organisations
4.3.2. Individuals
4.3.3. Social Media Companies
4.4. Conceptual Model
5. Conclusions
Author Contributions
Funding
Conflicts of Interest
References
- Ogie, R.I., et al., Crowdsourced social media data for disaster management: Lessons from the PetaJakarta.org project. Computers, Environment and Urban Systems, 2019. 73: p. 108-117. [CrossRef]
- The Emergency Events Database. 2024, Universit´e catholique de Louvain (UCL): Brussels, Belgium.
- Ogie, R.; James, S.; Moore, A.; Dilworth, T.; Amirghasemi, M.; Whittaker, J. Social media use in disaster recovery: A systematic literature review. Int. J. Disaster Risk Reduct. 2022, 70, . [CrossRef]
- Acikara, T.; Xia, B.; Yigitcanlar, T.; Hon, C. Contribution of Social Media Analytics to Disaster Response Effectiveness: A Systematic Review of the Literature. Sustainability 2023, 15, 8860, . [CrossRef]
- Jamali, M., et al., Social media data and post-disaster recovery. International Journal of Information Management, 2019. 44: p. 25-37. [CrossRef]
- Yigitcanlar, T.; Regona, M.; Kankanamge, N.; Mehmood, R.; D’costa, J.; Lindsay, S.; Nelson, S.; Brhane, A. Detecting Natural Hazard-Related Disaster Impacts with Social Media Analytics: The Case of Australian States and Territories. Sustainability 2022, 14, 810, . [CrossRef]
- Mukkamala, A. and R. Beck. Social media for disaster situations: Methods, opportunities and challenges. in GHTC 2017 - IEEE Global Humanitarian Technology Conference, Proceedings. 2017. Institute of Electrical and Electronics Engineers Inc.
- Lam, N.S.N.; Meyer, M.; Reams, M.; Yang, S.; Lee, K.; Zou, L.; Mihunov, V.; Wang, K.; Kirby, R.; Cai, H. Improving social media use for disaster resilience: challenges and strategies. Int. J. Digit. Earth 2023, 16, 3023–3044, . [CrossRef]
- Ramakrishnan, T.; Ngamassi, L.; Rahman, S. Examining the Factors that Influence the Use of Social Media for Disaster Management by Underserved Communities. Int. J. Disaster Risk Sci. 2022, 13, 52–65, . [CrossRef]
- Ilieva, R.T.; McPhearson, T. Social-media data for urban sustainability. Nat. Sustain. 2018, 1, 553–565, . [CrossRef]
- Singla, A.; Agrawal, R. Social media and disaster management: investigating challenges and enablers. Glob. Knowledge, Mem. Commun. 2022, 73, 100–122, . [CrossRef]
- Davis, J.; Mengersen, K.; Bennett, S.; Mazerolle, L. Viewing systematic reviews and meta-analysis in social research through different lenses. SpringerPlus 2014, 3, 511, . [CrossRef]
- Wafa, W.; Sharaai, A.H.; Matthew, N.K.; Ho, S.A.J.; Akhundzada, N.A. Organizational Life Cycle Sustainability Assessment (OLCSA) for a Higher Education Institution as an Organization: A Systematic Review and Bibliometric Analysis. Sustainability 2022, 14, 2616, . [CrossRef]
- Sohrabi, C., et al., PRISMA 2020 statement: What's new and the importance of reporting guidelines. Int J Surg, 2021. 88: p. 105918. [CrossRef]
- Snyder, H. Literature review as a research methodology: An overview and guidelines. J. Bus. Res. 2019, 104, 333–339, . [CrossRef]
- Zhao, X.; Zuo, J.; Wu, G.; Huang, C. A bibliometric review of green building research 2000–2016. Archit. Sci. Rev. 2019, 62, 74–88, doi:10.1080/00038628.2018.1485548.
- Van Wyk, H., et al., Searching for signal and borrowing wi-fi: Understanding disaster-related adaptations to telecommunications disruptions through social media. International Journal of Disaster Risk Reduction, 2023. 86. [CrossRef]
- Zou, L.; Liao, D.; Lam, N.S.; Meyer, M.A.; Gharaibeh, N.G.; Cai, H.; Zhou, B.; Li, D. Social media for emergency rescue: An analysis of rescue requests on Twitter during Hurricane Harvey. Int. J. Disaster Risk Reduct. 2023, 85, . [CrossRef]
- Zander, K.K.; Sibarani, R.; Lassa, J.; Nguyen, D.; Dimmock, A. How do Australians use social media during natural hazards? A survey. Int. J. Disaster Risk Reduct. 2022, 81, . [CrossRef]
- Bonati, S.; Nardini, O.; Boersma, K.; Clark, N. Unravelling dynamics of vulnerability and social media use on displaced minors in the aftermath of Italian earthquakes. Int. J. Disaster Risk Reduct. 2023, 89, . [CrossRef]
- Anson, S.; Watson, H.; Wadhwa, K.; Metz, K. Analysing social media data for disaster preparedness: Understanding the opportunities and barriers faced by humanitarian actors. Int. J. Disaster Risk Reduct. 2017, 21, 131–139, . [CrossRef]
- Velivela, V., et al. The Effectiveness of Social Media Engagement Strategy on Disaster Fundraising. in Proceedings of the International ISCRAM Conference. 2022. Information Systems for Crisis Response and Management, ISCRAM.
- van Wyk, H. and K. Starbird. Analyzing social media data to understand how disaster-affected individuals adapt to disaster-related telecommunications disruptions. in Proceedings of the International ISCRAM Conference. 2020. Information Systems for Crisis Response and Management, ISCRAM.
- Kaufhold, M.A. and C. Reuter. The impact of social media for emergency services: A case study with the fire department Frankfurt. in Proceedings of the International ISCRAM Conference. 2017. Information Systems for Crisis Response and Management, ISCRAM.
- Peterson, S., C. Thompson, and C. Graham. Getting disaster data right: A call for real-time research in disaster response. in Proceedings of the International ISCRAM Conference. 2018. Information Systems for Crisis Response and Management, ISCRAM.
- Grace, R., J. Kropczynski, and A. Tapia. Community coordination: Aligning social media use in community emergency management. in Proceedings of the International ISCRAM Conference. 2018. Information Systems for Crisis Response and Management, ISCRAM.
- McCormick, S. New tools for emergency managers: an assessment of obstacles to use and implementation. Disasters 2016, 40, 207–225, . [CrossRef]
- Mehta, A.M.; Bruns, A.; Newton, J. Trust, but verify: social media models for disaster management. Disasters 2017, 41, 549–565, . [CrossRef]
- Hu, Q., et al., Dynamics of Interorganizational Emergency Communication on Twitter: The Case of Hurricane Irma. Disasters, 2022.
- Stovall, W.K.; Ball, J.L.; Westby, E.G.; Poland, M.P.; Wilkins, A.; Mulliken, K.M. Officially social: Developing a social media crisis communication strategy for USGS Volcanoes during the 2018 Kīlauea eruption. Front. Commun. 2023, 8, . [CrossRef]
- Tabong, P.T.-N.; Segtub, M. Misconceptions, Misinformation and Politics of COVID-19 on Social Media: A Multi-Level Analysis in Ghana. Front. Commun. 2021, 6, . [CrossRef]
- Paton, D.; Irons, M. Communication, Sense of Community, and Disaster Recovery: A Facebook Case Study. Front. Commun. 2016, 1, . [CrossRef]
- Elbanna, A.; Bunker, D.; Levine, L.; Sleigh, A. Emergency management in the changing world of social media: Framing the research agenda with the stakeholders through engaged scholarship. Int. J. Inf. Manag. 2019, 47, 112–120, . [CrossRef]
- Roy, K.C.; Hasan, S.; Sadri, A.M.; Cebrian, M. Understanding the efficiency of social media based crisis communication during hurricane Sandy. Int. J. Inf. Manag. 2020, 52, 102060, . [CrossRef]
- Kim, J.; Hastak, M. Social network analysis: Characteristics of online social networks after a disaster. Int. J. Inf. Manag. 2018, 38, 86–96, . [CrossRef]
- Xie, L.; Pinto, J.; Zhong, B. Building community resilience on social media to help recover from the COVID-19 pandemic. Comput. Hum. Behav. 2022, 134, 107294–107294, . [CrossRef]
- Wang, Y.; Hao, H.; Platt, L.S. Examining risk and crisis communications of government agencies and stakeholders during early-stages of COVID-19 on Twitter. Comput. Hum. Behav. 2020, 114, 106568–106568, . [CrossRef]
- Keim, M.K.; Noji, E. Emergent use of social media: A new age of opportunity for disaster resilience. Am. J. Disaster Med. 2011, 6, 47–54, . [CrossRef]
- Zou, L.; Lam, N.S.N.; Cai, H.; Qiang, Y. Mining Twitter Data for Improved Understanding of Disaster Resilience. Ann. Assoc. Am. Geogr. 2018, 108, 1422–1441, . [CrossRef]
- Wong, J.H.C. and C.T. Zhou, Practice Update – Social-psychological emergency response during Wuhan lockdown: Internet-based crisis intervention. Australasian Journal of Disaster and Trauma Studies, 2022. 26(Special Issue): p. 159-165.
- Cooper, V.; Hayes, P.; Karanasios, S. Building Social Resilience and Inclusion in Disasters: A Survey of Vulnerable Persons' Social Media Use. Australas. J. Inf. Syst. 2022, 26, . [CrossRef]
- Dufty, N., Using social media to build community disaster resilience. Australian Journal of Emergency Management, 2012. 27(1): p. 40-45.
- Kent, J.D.; Capello, H.T., Jr. Spatial patterns and demographic indicators of effective social media content during theHorsethief Canyon fire of 2012. Cartogr. Geogr. Inf. Sci. 2013, 40, 78–89, doi:10.1080/15230406.2013.776727.
- Tapia, A.H.; Moore, K. Good Enough is Good Enough: Overcoming Disaster Response Organizations’ Slow Social Media Data Adoption. Comput. Support. Cooperative Work. (CSCW) 2014, 23, 483–512, . [CrossRef]
- Tagliacozzo, S.; Magni, M. Government to Citizens (G2C) communication and use of social media in the post-disaster reconstruction phase. Environ. Hazards 2018, 17, 1–20, . [CrossRef]
- Todesco, M.; De Lucia, M.; Bagnato, E.; Behncke, B.; Bonforte, A.; De Astis, G.; Giammanco, S.; Grassa, F.; Neri, M.; Scarlato, P.; et al. Eruptions and Social Media: Communication and Public Outreach About Volcanoes and Volcanic Activity in Italy. Front. Earth Sci. 2022, 10, . [CrossRef]
- Harrison, S.; Johnson, P. Challenges in the adoption of crisis crowdsourcing and social media in Canadian emergency management. Gov. Inf. Q. 2019, 36, 501–509, . [CrossRef]
- Khusna, N.I., et al., Social resilience and disaster resilience: A strategy in disaster management efforts based on big data analysis in Indonesian's twitter users. Heliyon, 2023. 9(9).
- Adam, N.R.; Shafiq, B.; Staffin, R. Spatial Computing and Social Media in the Context of Disaster Management. IEEE Intell. Syst. 2012, 27, 90–96, . [CrossRef]
- Poblete, B.; Guzman, J.; Maldonado, J.; Tobar, F. Robust Detection of Extreme Events Using Twitter: Worldwide Earthquake Monitoring. IEEE Trans. Multimedia 2018, 20, 2551–2561, . [CrossRef]
- Silver, A.; Matthews, L. The use of Facebook for information seeking, decision support, and self-organization following a significant disaster. Information, Commun. Soc. 2017, 20, 1680–1697, . [CrossRef]
- Abedin, B.; Babar, A. Institutional vs. Non-institutional use of Social Media during Emergency Response: A Case of Twitter in 2014 Australian Bush Fire. Inf. Syst. Front. 2018, 20, 729–740, . [CrossRef]
- Yoo, C.; Yoo, E.; Yan, L.(.; Pedraza-Martinez, A. Speak with One Voice? Examining Content Coordination and Social Media Engagement During Disasters. Inf. Syst. Res. 2023, . [CrossRef]
- Mauroner, O.; Heudorfer, A. Social media in disaster management: How social media impact the work of volunteer groups and aid organisations in disaster preparation and response. Int. J. Emerg. Manag. 2016, 12, 196, . [CrossRef]
- Kim, K., K. Jung, and K. Chilton, Strategies of social media use in disaster management: Lessons in resilience from Seoul, South Korea. International Journal of Emergency Services, 2016. 5(2): p. 110-125.
- Laylavi, F.; Rajabifard, A.; Kalantari, M. A Multi-Element Approach to Location Inference of Twitter: A Case for Emergency Response. ISPRS Int. J. Geo-Information 2016, 5, 56, . [CrossRef]
- Maldeniya, D.; De Choudhury, M.; Garcia, D.; Romero, D.M. Pulling through together: social media response trajectories in disaster-stricken communities. J. Comput. Soc. Sci. 2023, 6, 655–706, . [CrossRef]
- Fan, C.; Jiang, Y.; Mostafavi, &.A. The Role of Local Influential Users in Spread of Situational Crisis Information. J. Comput. Commun. 2021, 26, 108–127, . [CrossRef]
- Cui, Q.; Hanashima, M.; Sano, H.; Ikeda, M.; Handa, N.; Taguchi, H.; Usuda, Y. An Attempt to Grasp the Disaster Situation of “The 2018 Hokkaido Eastern Iburi Earthquake” Using SNS Information. J. Disaster Res. 2019, 14, 1170–1184, . [CrossRef]
- Tian, X.; He, W.; He, Y.; Albert, S.; Howard, M. Using health belief model and social media analytics to develop insights from hospital-generated twitter messaging and community responses on the COVID-19 pandemic. J. Enterp. Inf. Manag. 2023, 36, 1483–1507, . [CrossRef]
- Gurman, T.A.; Ellenberger, N. Reaching the Global Community During Disasters: Findings From a Content Analysis of the Organizational Use of Twitter After the 2010 Haiti Earthquake. J. Heal. Commun. 2015, 20, 687–696, . [CrossRef]
- Bec, A.; Becken, S. Risk perceptions and emotional stability in response to Cyclone Debbie: an analysis of Twitter data. J. Risk Res. 2021, 24, 721–739, . [CrossRef]
- Shahbazi, M.; Bunker, D.; Sorrell, T.C. Communicating shared situational awareness in times of chaos: Social media and theCOVID-19 pandemic. J. Assoc. Inf. Sci. Technol. 2023, 74, 1185–1202, . [CrossRef]
- Leong, C.; National University of Singapore; Pan, S.; Ractham, P.; Kaewkitipong, L.; University of New South Wales; Thammasat University ICT-Enabled Community Empowerment in Crisis Response: Social Media in Thailand Flooding 2011. J. Assoc. Inf. Syst. 2015, 16, 174–212, . [CrossRef]
- Akbar, G.G.; Kurniadi, D.; Nurliawati, N. Content Analysis of Social Media: Public and Government Response to COVID-19 Pandemic in Indonesia. J. Ilmu Sos. dan Ilmu Politi- 2021, 25, 16–31, . [CrossRef]
- Tagliacozzo, S.; Magni, M. Communicating with communities (CwC) during post-disaster reconstruction: an initial analysis. Nat. Hazards 2016, 84, 2225–2242, . [CrossRef]
- Tandoc, E.C.; Takahashi, B. Log in if you survived: Collective coping on social media in the aftermath of Typhoon Haiyan in the Philippines. New Media Soc. 2016, 19, 1778–1793, . [CrossRef]
- He, C.; Deng, Y.; Yang, W.; Li, B. "Help! Can You Hear Me?": Understanding How Help-Seeking Posts are Overwhelmed on Social Media during a Natural Disaster. Proc. ACM Human-Computer Interact. 2022, 6, 1–25, . [CrossRef]
- Liu, W.; Lai, C.-H.; Xu, W.(. Tweeting about emergency: A semantic network analysis of government organizations’ social media messaging during Hurricane Harvey. Public Relations Rev. 2018, 44, 807–819, . [CrossRef]
- Wukich, C. Preparing for Disaster: Social Media Use for Household, Organizational, and Community Preparedness. Risk, Hazards Crisis Public Policy 2019, 10, 233–260, . [CrossRef]
- Hagen, L., et al., Crisis Communications in the Age of Social Media: A Network Analysis of Zika-Related Tweets. Social Science Computer Review, 2018. 36(5): p. 523-541. [CrossRef]
- Li, W.; Haunert, J.; Knechtel, J.; Zhu, J.; Zhu, Q.; Dehbi, Y. Social media insights on public perception and sentiment during and after disasters: The European floods in 2021 as a case study. Trans. GIS 2023, 27, 1766–1793, . [CrossRef]
- Al Momin, K.; Kays, H.M.I.; Sadri, A.M. Identifying Crisis Response Communities in Online Social Networks for Compound Disasters: The Case of Hurricane Laura and COVID-19. Transp. Res. Rec. J. Transp. Res. Board 2023, . [CrossRef]
- Morris, J.T.; Mueller, J.L.; Jones, M.L. Use of Social Media During Public Emergencies by People with Disabilities. WestJEM 21.2 March Issue 2014, 15, 567–574, . [CrossRef]
- Nagahawatta, R., et al. Strategic Use of Social Media in COVID-19 Pandemic. Pandemic Management by Sri Lankan Leaders and Health Organisations Using the CERC Model. in ACIS 2022 - Australasian Conference on Information Systems, Proceedings. 2022. Association for Information Systems.
- Fan, C., Y. Jiang, and A. Mostafavi. Seeding Strategies in Online Social Networks for Improving Information Dissemination of Built Environment Disruptions in Disasters. in Computing in Civil Engineering 2019: Data, Sensing, and Analytics - Selected Papers from the ASCE International Conference on Computing in Civil Engineering 2019. 2019. American Society of Civil Engineers (ASCE).
- Reuter, C., et al. XHELP: Design of a cross-platform social-media application to support volunteermoderators in disasters. in Conference on Human Factors in Computing Systems - Proceedings. 2015. Association for Computing Machinery.
- Ahmed, M.A., et al. Social Media Communication Patterns of Construction Industry in Major Disasters. in Construction Research Congress 2020: Computer Applications - Selected Papers from the Construction Research Congress 2020. 2020. American Society of Civil Engineers (ASCE).
- Salsabilla, F.P.; Hizbaron, D.R. Understanding Community Collective Behaviour Through Social Media Responses: Case of Sunda Strait Tsunami, 2018, Indonesia. E3S Web Conf. 2021, 325, 01021, . [CrossRef]
- Purohit, H., et al. With whom to coordinate, why and how in ad-hoc social media communities during crisis response. in ISCRAM 2014 Conference Proceedings - 11th International Conference on Information Systems for Crisis Response and Management. 2014. The Pennsylvania State University.
- Zhang, Y., et al. Fostering community resilience through adaptive learning in a social media age: Municipal twitter use in New Jersey following Hurricane Sandy. in ISCRAM 2015 Conference Proceedings - 12th International Conference on Information Systems for Crisis Response and Management. 2015. Information Systems for Crisis Response and Management, ISCRAM.
- Jayathilaka, H.A.D.G.S., et al. Investigating the Variables that Influence the Use of Social Media for Disaster Risk Communication in Sri Lanka. in Lecture Notes in Civil Engineering. 2022. Springer Science and Business Media Deutschland GmbH.
- Nalluru, G., R. Pandey, and H. Purohit. Relevancy classification of multimodal social media streams for emergency services. in Proceedings - 2019 IEEE International Conference on Smart Computing, SMARTCOMP 2019. 2019. Institute of Electrical and Electronics Engineers Inc.
- Lee, K.S. Explicit disaster response features in social media: Safety check and community help usage on facebook during typhoon Mangkhut. in Proceedings of the 21st International Conference on Human-Computer Interaction with Mobile Devices and Services, MobileHCI 2019. 2019. Association for Computing Machinery, Inc.
- Tha, K.K.O., S.L. Pan, and L.M.S. Sandeep. Exploring Social media affordances in natural disaster: Case study of 2015 myanmar flood. in Proceedings of the 28th Australasian Conference on Information Systems, ACIS 2017. 2017. Formal Power Series and Algebraic Combinatorics.
- Dailey, D. and K. Starbird. Social media seamsters: Stitching platforms & audiences into local crisis infrastructure. in Proceedings of the ACM Conference on Computer Supported Cooperative Work, CSCW. 2017. Association for Computing Machinery.
- De-Graft, J.O., et al., Barriers to the Adoption of Digital Twin in the Construction Industry: A Literature Review. Informatics, 2023. 10(1): p. 14. [CrossRef]
- Fatma, N.; Haleem, A. Exploring the Nexus of Eco-Innovation and Sustainable Development: A Bibliometric Review and Analysis. Sustainability 2023, 15, 12281, . [CrossRef]
- Gonzalez, E.D.R.S.; Kandpal, V.; Machado, M.; Martens, M.L.; Majumdar, S. A Bibliometric Analysis of Circular Economies through Sustainable Smart Cities. Sustainability 2023, 15, 15892, . [CrossRef]
- Fauzi, M.A. Social media in disaster management: review of the literature and future trends through bibliometric analysis. Nat. Hazards 2023, 118, 953–975, . [CrossRef]
- Khan, S.A.; Shahzad, K.; Shabbir, O.; Iqbal, A. Developing a Framework for Fake News Diffusion Control (FNDC) on Digital Media (DM): A Systematic Review 2010–2022. Sustainability 2022, 14, 15287, . [CrossRef]







| Code | Name of Journal/Conference | No of Publications | References |
|---|---|---|---|
| JP | International Journal of Disaster Risk Reduction | 5 | [17,18,19,20,21] |
| CP | Proceedings of the International ISCRAM Conference | 5 | [22,23,24,25,26] |
| JP | Disasters | 3 | [27,28,29] |
| JP | Frontiers in Communication | 3 | [30,31,32] |
| JP | International Journal of Information Management | 3 | [33,34,35] |
| JP | Computers in Human Behavior | 2 | [36,37] |
| JP | American journal of disaster medicine | 1 | [38] |
| JP | Annals of the American Association of Geographers | 1 | [39] |
| JP | Australasian Journal of Disaster and Trauma Studies | 1 | [40] |
| JP | Australasian Journal of Information Systems | 1 | [41] |
| JP | Australian Journal of Emergency Management | 1 | [42] |
| JP | Cartography and Geographic Information Science | 1 | [43] |
| JP | Computer Supported Cooperative Work: An International Journal | 1 | [44] |
| JP | Environmental Hazards | 1 | [45] |
| JP | Frontiers in Earth Science | 1 | [46] |
| JP | Government Information Quarterly | 1 | [47] |
| JP | Heliyon | 1 | [48] |
| JP | IEEE Intelligent Systems | 1 | [49] |
| JP | IEEE Transactions on Multimedia | 1 | [50] |
| JP | Information communication & society | 1 | [51] |
| JP | Information Systems Frontiers | 1 | [52] |
| JP | Information systems research | 1 | [53] |
| JP | International Journal of Digital Earth | 1 | [8] |
| JP | International Journal of Emergency Management | 1 | [54] |
| JP | International Journal of Emergency Services | 1 | [55] |
| JP | ISPRS International Journal of Geo-Information | 1 | [56] |
| JP | Journal of Computational Social Science | 1 | [57] |
| JP | Journal of computer-mediated communication | 1 | [58] |
| JP | Journal of Disaster Research | 1 | [59] |
| JP | Journal of Enterprise Information Management | 1 | [60] |
| JP | Journal of Health Communication | 1 | [61] |
| JP | Journal of risk research | 1 | [62] |
| JP | Journal of the Association for Information Science and Technology | 1 | [63] |
| JP | Journal of the Association for Information Systems | 1 | [64] |
| JP | Jurnal Ilmu Sosial dan Ilmu Politik (JSP) | 1 | [65] |
| JP | Natural Hazards | 1 | [66] |
| JP | New media & society | 1 | [67] |
| JP | ACM on Human-Computer Interaction | 1 | [68] |
| JP | Public relations review | 1 | [69] |
| JP | Risk, Hazards and Crisis in Public Policy | 1 | [70] |
| JP | Social Science Computer Review | 1 | [71] |
| JP | Transactions in GIS | 1 | [72] |
| JP | Transportation research record: Journal of the Transportation Research Board | 1 | [73] |
| JP | Western Journal of Emergency Medicine | 1 | [74] |
| CP | proceedings of ACIS 2022 | 1 | [75] |
| CP | Computing in Civil Engineering 2019 | 1 | [76] |
| CP | Conference on Human Factors in Computing Systems - Proceedings | 1 | [77] |
| CP | Construction Research Congress 2020: Computer Applications | 1 | [78] |
| CP | E3S Web of Conferences | 1 | [79] |
| CP | GHTC 2017 - IEEE Global Humanitarian Technology Conference, Proceedings | 1 | [7] |
| CP | ISCRAM 2014 Conference Proceedings - 11th International Conference on Information Systems for Crisis Response and Management | 1 | [80] |
| CP | ISCRAM 2015 Conference Proceedings - 12th International Conference on Information Systems for Crisis Response and Management | 1 | [81] |
| CP | ICSBE 2020 – Proceedings of the 11th International Conference on Sustainable Built Environment | 1 | [82] |
| CP | Proceedings - 2019 IEEE International Conference on Smart Computing | 1 | [83] |
| CP | Proceedings of the 21st International Conference on Human-Computer Interaction with Mobile Devices and Services | 1 | [84] |
| CP | Proceedings of the 28th Australasian Conference on Information Systems, ACIS 2017 | 1 | [85] |
| CP | Proceedings of the ACM Conference on Computer Supported Cooperative Work | 1 | [86] |
| Total | 72 |
| Country | Papers | Citations | Total Link Strength |
|---|---|---|---|
| United States | 37 | 1848 | 5 |
| Australia | 14 | 652 | 2 |
| United Kingdom | 5 | 165 | 4 |
| Germany | 5 | 150 | 1 |
| Italy | 4 | 40 | 2 |
| Hong Kong | 4 | 30 | 1 |
| Canada | 3 | 186 | 1 |
| Indonesia | 3 | 6 | 0 |
| Singapore | 2 | 183 | 2 |
| Number | Challenges | Sum | Rank | References |
|---|---|---|---|---|
| 1 | Spread of misinformation and disinformation | 10 | 1st | [7,19,25,30,31,35,38,54,72,75] |
| 2 | Insufficient human resources to manage social media use | 9 | 2nd | [8,21,24,25,26,27,45,47,81] |
| 3 | Lack of trust in information and authorities | 8 | 3rd | [26,28,41,42,44,45,66,84] |
| 4 | Poor Information quality and content of message | 8 | 3rd | [18,27,30,33,56,63,72,74] |
| 5 | Difficulties in Information accuracy and verification | 6 | 4th | [8,25,27,44,46,56] |
| 6 | Difficulties in data processing and analysis | 6 | 4th | [7,24,25,26,35,45] |
| 7 | Problems with internet connectivity during emergencies | 5 | 5th | [8,19,20,46,56] |
| 8 | Policy breaches and privacy violation issues | 5 | 5th | [30,35,45,47,49] |
| 9 | Language Barriers | 3 | 6th | [8,19,21] |
| 10 | Low level of credibility of data | 3 | 6th | [27,47,51] |
| 11 | Disparities in social media use across different social groups | 3 | 6th | [18,20,40] |
| 12 | Miscommunication between victims and responders | 2 | 7th | [18,30] |
| 13 | Difficulties in learning social media platforms | 2 | 7th | [8,82] |
| 14 | Different levels of community expectations | 2 | 7th | [33,41] |
| 15 | Digital divide | 2 | 7th | [47,74] |
| 16 | Lack of data ownership | 1 | 8th | [8] |
| 17 | Difficulties in identifying and clearing bottlenecks | 1 | 8th | [30] |
| 18 | Resistant to change by authorities | 1 | 8th | [27] |
| Category | Challenges |
|---|---|
| Data | Poor Information quality and content of message Difficulties in Information accuracy and verification Difficulties in data processing and analysis Lack of data ownership Low level of credibility of data |
| Social | Insufficient human resources to manage social media use Spread of misinformation and disinformation Lack of trust in information and authorities Different levels of community expectations Disparities in social media use across different social groups Resistant to change by organizations Language Barriers Miscommunication between victims and responders Difficulties in learning social media platforms |
| Technology | Problems with internet connectivity during emergencies Digital divide Difficulties in identifying and clearing bottlenecks |
| Legal | Policy breaches and privacy violation issues |
| Number | Strategies | Sum | Rank | References |
|---|---|---|---|---|
| 1 | Comprehensive policy development to enable the secure use of social media | 3 | 1st | [27,47,81] |
| 2 | Adopting social media use guidelines | 2 | 2nd | [8,21] |
| 3 | Integrating social media with Incident Management Systems | 2 | 2nd | [8,26] |
| 4 | Partnerships and alliances to adopt social media for emergency management | 2 | 2nd | [21,47] |
| 5 | Development of methods to verify of social media information | 2 | 2nd | [28,44] |
| 6 | Proactive engagement with the community using social media | 1 | 3rd | [8] |
| 7 | Raising awareness of official accounts | 1 | 3rd | [8] |
| 8 | Implementing rapid and automated data mining and visualisation tools in SM | 1 | 3rd | [18] |
| 9 | Delivering consistent, factual, and official information | 1 | 3rd | [30] |
| 10 | Open and honest communication | 1 | 3rd | [30] |
| 11 | Revolutionising crisis intervention skills for digital environments | 1 | 3rd | [40] |
| 12 | Management of myths and misinformation in social media | 1 | 3rd | [31] |
| 13 | Protect data privacy of individuals/ victims | 1 | 3rd | [49] |
| 14 | Use of a social media plan for critical response phase | 1 | 3rd | [51] |
| 15 | Strategic use of social media features | 1 | 3rd | [8] |
| Category | Strategies |
|---|---|
| Organisations | Comprehensive policy development to enable the secure use of social media Adopting social media use guidelines Integrating social media with Incident Management Systems Partnerships and alliances to adopt social media for emergency management Proactive engagement with the community using social media Raising awareness of official accounts Delivering consistent, factual, and official information Open and honest communication Revolutionising crisis intervention skills for digital environments Use of a social media plan for critical response phase |
| Individuals | Strategic use of social media features |
| SM companies | Development of methods to verify of SM Information Implementing rapid and automated data Mining and visualisation tools in SM Management of myths and misinformation in social media Protect data privacy of individuals/ victims |
Disclaimer/Publisher’s Note: The statements, opinions and data contained in all publications are solely those of the individual author(s) and contributor(s) and not of MDPI and/or the editor(s). MDPI and/or the editor(s) disclaim responsibility for any injury to people or property resulting from any ideas, methods, instructions or products referred to in the content. |
© 2024 by the authors. Licensee MDPI, Basel, Switzerland. This article is an open access article distributed under the terms and conditions of the Creative Commons Attribution (CC BY) license (http://creativecommons.org/licenses/by/4.0/).