Submitted:
15 March 2024
Posted:
18 March 2024
You are already at the latest version
Abstract
Keywords:
1. Introduction
2. Materials and Methods
2.1. Studies in Experimental Rodent Models
2.2. Studies in Patients with Chronic Liver Diseases
3. Results
3.1. Resistance to HFD-Induced Body Weight Gain Is Observed in the Pex16Alb-Cre Mice but Not in the Pex16AdipoQ-Cre Mice
3.2. HFD Feeding Induces Steatosis in the Pex16fl/fl Mice but Not in the Pex16Alb-Cre Mice
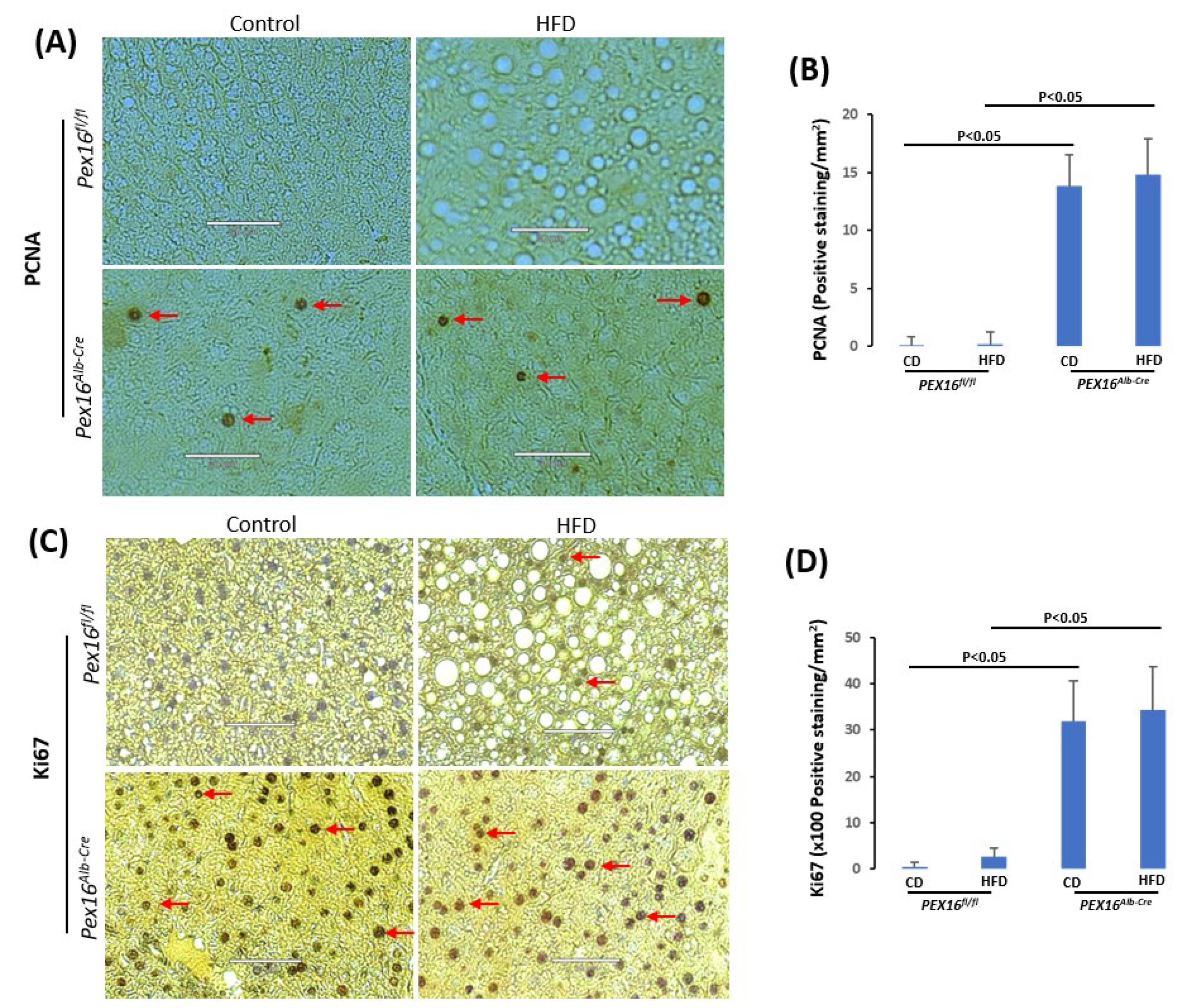
3.3. The Absence of Liver PEX16 Leads to Hepatocyte Proliferation
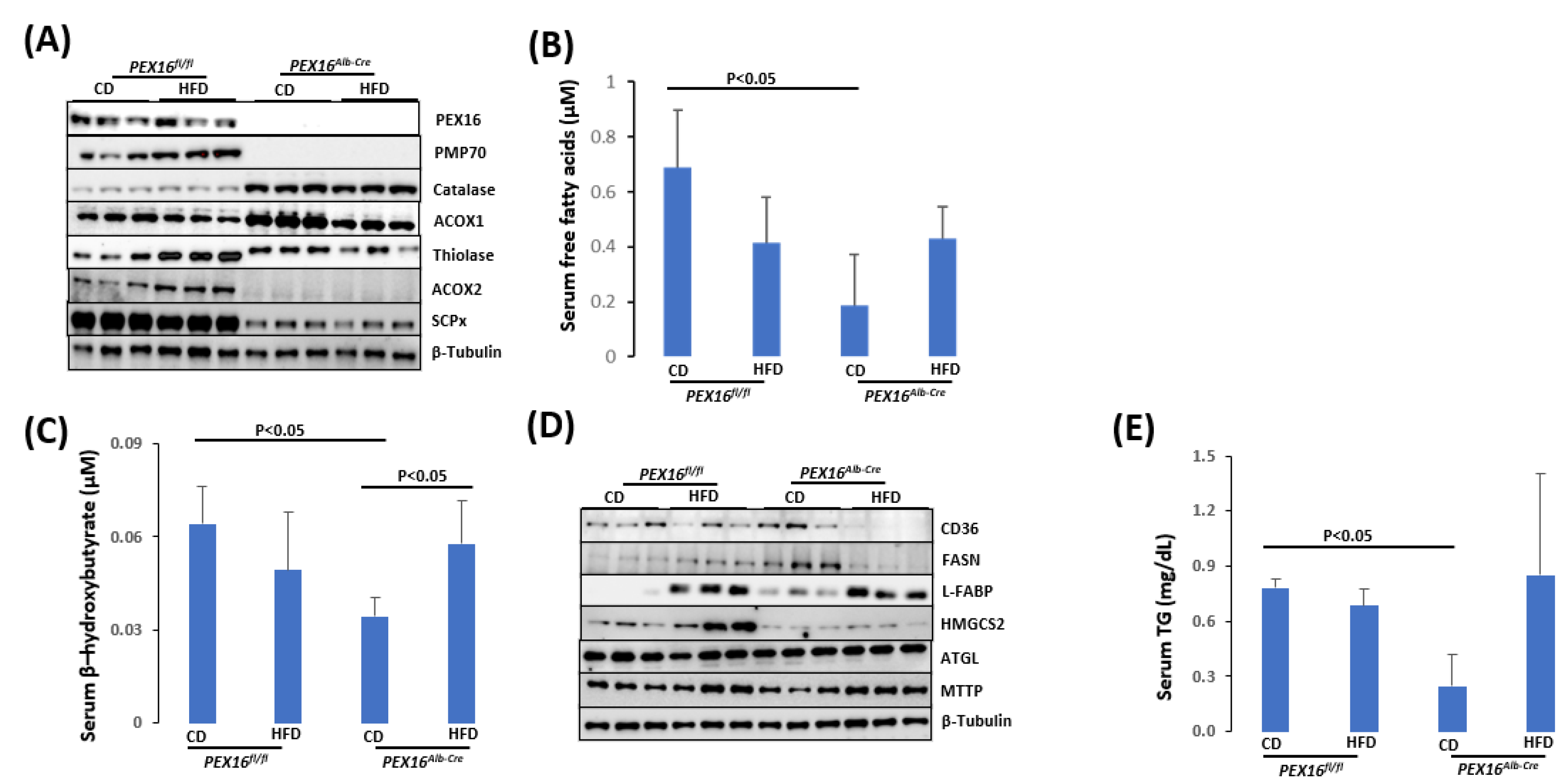
3.4. The Absence of Liver PEX16 Leads to Alteration of Fatty Acid Metabolism in the Liver
3.5. The Absence of Liver PEX16 Leads to Alteration of Cholesterol and Bile Acid Metabolism
3.6. Peroxisomes Are Associated with Liver Steatosis in Patients with Typical Spectrum of MASLD
4. Discussion
Conflicts of Interest
References
- Bhala, N.; Jouness, R.I.; Bugianesi, E. Epidemiology and natural history of patients with NAFLD. Curr Pharm Des 2013, 19, 5169–5176. [Google Scholar] [CrossRef] [PubMed]
- Smith, B.W.; Adams, L.A. Non-alcoholic fatty liver disease. Crit Rev Clin Lab Sci 2011, 48, 97–113. [Google Scholar] [CrossRef] [PubMed]
- Reddy, J.K.; Hashimoto, T. Peroxisomal beta-oxidation and peroxisome proliferator-activated receptor alpha: an adaptive metabolic system. Annu Rev Nutr 2001, 21, 193–230. [Google Scholar] [CrossRef] [PubMed]
- Chance, B.; Sies, H.; Boveris, A. Hydroperoxide metabolism in mammalian organs. Physiol Rev. 1979, 59, 527–605. [Google Scholar] [CrossRef] [PubMed]
- Reddy, J.K. Peroxisome proliferators and peroxisome proliferator-activated receptor alpha: biotic and xenobiotic sensing. Am J Pathol. 2004, 164, 2305–2321. [Google Scholar] [CrossRef] [PubMed]
- Pawlak, M.; Lefebvre, P.; Staels, B. Molecular mechanism of PPARα action and its impact on lipid metabolism, inflammation and fibrosis in non-alcoholic fatty liver disease. J Hepatol 2015, 62, 720–733. [Google Scholar] [CrossRef]
- Veiga, F.M.S.; Graus-Nunes, F.; Rachid, T.L.; Barreto, A.B.; Mandarim-de-Lacerda, C.A.; Souza-Mello, V. Anti-obesogenic effects of WY14643 (PPAR-alpha agonist): Hepatic mitochondrial enhancement and suppressed lipogenic pathway in diet-induced obese mice. Biochimie. 2017, 140, 106–116. [Google Scholar] [CrossRef]
- Fischer, M.; You, M.; Matsumoto, M.; Crabb, D.W. Peroxisome proliferator-activated receptor alpha (PPARalpha) agonist treatment reverses PPARalpha dysfunction and abnormalities in hepatic lipid metabolism in ethanol-fed mice. J Biol Chem. 2003, 278, 27997–28004. [Google Scholar] [CrossRef]
- Montagner, A.; Polizzi, A.; Fouché, E. , et al. Liver PPARα is crucial for whole-body fatty acid homeostasis and is protective against NAFLD. Gut 2016, 65, 1202–1214. [Google Scholar] [CrossRef]
- Huang, J.; Jia, Y.; Fu, T. , et al. Sustained activation of PPARα by endogenous ligands increases hepatic fatty acid oxidation and prevents obesity in ob/ob mice. FASEB J 2012, 26, 628–638. [Google Scholar] [CrossRef]
- Gao, Q.; Jia, Y.; Yang, G. , et al. PPARα-Deficient ob/ob Obese Mice Become More Obese and Manifest Severe Hepatic Steatosis Due to Decreased Fatty Acid Oxidation. Am J Pathol 2015, 185, 1396–1408. [Google Scholar] [CrossRef] [PubMed]
- Francque, S.; Verrijken, A.; Caron, S. , et al. PPARα gene expression correlates with severity and histological treatment response in patients with non-alcoholic steatohepatitis. J Hepatol 2015, 63, 164–173. [Google Scholar] [CrossRef] [PubMed]
- Chen, X.; Ward, S.C.; Cederbaum, A.I. , et al. Alcoholic fatty liver is enhanced in CYP2A5 knockout mice: The role of the PPARα-FGF21 axis. Toxicology 2017, 379, 12–21. [Google Scholar] [CrossRef] [PubMed]
- Wang, K.; Chen, X.; Ward, S.C. , et al. CYP2A6 is associated with obesity: studies in human samples and a high fat diet mouse model. Int J Obes (Lond) 2019, 43, 475–486. [Google Scholar] [CrossRef]
- Chen, X.; Acquaah-Mensah, G.K.; Denning, K.L.; Peterson, J.M.; Wang, K.; Denvir, J.; Hong, F.; Cederbaum, A.I.; Lu, Y. High-fat diet induces fibrosis in mice lacking CYP2A5 and PPARα: a new model for steatohepatitis-associated fibrosis. Am J Physiol Gastrointest Liver Physiol. 2020, 319, G626–G635. [Google Scholar] [CrossRef]
- Lee, S.S.; Pineau, T.; Drago, J.; Lee, E.J.; Owens, J.W.; Kroetz, D.L.; Fernandez-Salguero, P.M.; Westphal, H.; Gonzalez, F.J. Targeted disruption of the alpha isoform of the peroxisome proliferator-activated receptor gene in mice results in abolishment of the pleiotropic effects of peroxisome proliferators. Mol Cell Biol. 1995, 15, 3012–3022. [Google Scholar] [CrossRef]
- Sugiura, A.; Mattie, S.; Prudent, J.; McBride, H.M. Newly born peroxisomes are a hybrid of mitochondrial and ER-derived pre-peroxisomes. Nature. 2017, 542, 251–254. [Google Scholar] [CrossRef]
- Lodhi, I.J.; Semenkovich, C.F. Peroxisomes: a nexus for lipid metabolism and cellular signaling. Cell Metab. 2014, 19, 380–392. [Google Scholar] [CrossRef]
- Kim, P.K.; Mullen, R.T. PEX16: a multifaceted regulator of peroxisome biogenesis. Front Physiol. 2013, 4, 241. [Google Scholar] [CrossRef] [PubMed]
- Kim, P.K.; Mullen, R.T.; Schumann, U.; Lippincott-Schwartz, J. The origin and maintenance of mammalian peroxisomes involves a de novo PEX16-dependent pathway from the ER. J Cell Biol. 2006, 173, 521–532. [Google Scholar] [CrossRef] [PubMed]
- Honsho, M.; Tamura, S.; Shimozawa, N.; Suzuki, Y.; Kondo, N.; Fujiki, Y. Mutation in PEX16 is causal in the peroxisome-deficient Zellweger syndrome of complementation group D. Am J Hum Genet. 1998, 63, 1622–1630. [Google Scholar] [CrossRef]
- Chen, X.; Denning, K.L.; Mazur, A.; Lawrence, L.M.; Wang, X.; Lu, Y. Under peroxisome proliferation acyl-CoA oxidase coordinates with catalase to enhance ethanol metabolism. Free Radic Biol Med. 2023, 208, 221–228. [Google Scholar] [CrossRef]
- Wanders, R.J.; Denis, S.; Wouters, F.; Wirtz, K.W.; Seedorf, U. Sterol carrier protein X (SCPx) is a peroxisomal branched-chain beta-ketothiolase specifically reacting with 3-oxo-pristanoyl-CoA: a new, unique role for SCPx in branched-chain fatty acid metabolism in peroxisomes. Biochem Biophys Res Commun. 1997, 236, 565–569. [Google Scholar] [CrossRef]
- Xu, Y.; Denning, K.L.; Lu, Y. PPARα agonist WY-14,643 induces adipose atrophy and fails to blunt chronic ethanol-induced hepatic fat accumulation in mice lacking adipose FGFR1. Biochem Pharmacol. 2021, 192, 114678. [Google Scholar] [CrossRef]
- Grabacka, M.; Pierzchalska, M.; Dean, M.; Reiss, K. Regulation of Ketone Body Metabolism and the Role of PPARα. Int J Mol Sci. 2016, 17, 2093. [Google Scholar] [CrossRef]
- Schreiber, R.; Xie, H.; Schweiger, M. Of mice and men: The physiological role of adipose triglyceride lipase (ATGL). Biochim Biophys Acta Mol Cell Biol Lipids. 2019, 1864, 880–899. [Google Scholar] [CrossRef] [PubMed]
- Hussain, M.M.; Shi, J.; Dreizen, P. Microsomal triglyceride transfer protein and its role in apoB-lipoprotein assembly. J Lipid Res. 2003, 44, 22–32. [Google Scholar] [CrossRef] [PubMed]
- Weinhofer, I.; Kunze, M.; Stangl, H.; Porter, F.D.; Berger, J. Peroxisomal cholesterol biosynthesis and Smith-Lemli-Opitz syndrome. Biochem Biophys Res Commun. 2006, 345, 205–209. [Google Scholar] [CrossRef] [PubMed]
- Chen, W.; Xu, J.; Wu, Y.; Liang, B.; Yan, M.; Sun, C.; Wang, D.; Hu, X.; Liu, L.; Hu, W.; Shao, Y.; Xing, D. The potential role and mechanism of circRNA/miRNA axis in cholesterol synthesis. Int J Biol Sci. 2023, 19, 2879–2896. [Google Scholar] [CrossRef]
- Ferdinandusse, S.; Houten, S.M. Peroxisomes and bile acid biosynthesis. Biochim Biophys Acta. 2006, 1763, 1427–1440. [Google Scholar] [CrossRef]
- Sinal, C.J.; Tohkin, M.; Miyata, M.; Ward, J.M.; Lambert, G.; Gonzalez, F.J. Targeted disruption of the nuclear receptor FXR/BAR impairs bile acid and lipid homeostasis. Cell. 2000, 102, 731–744. [Google Scholar] [CrossRef]
- Xu, Y.; Denning, K.L.; Lu, Y. PPARα agonist WY-14,643 induces the PLA2/COX-2/ACOX1 pathway to enhance peroxisomal lipid metabolism and ameliorate alcoholic fatty liver in mice. Biochem Biophys Res Commun. 2022, 613, 47–52. [Google Scholar] [CrossRef]
- Ricciotti, E.; FitzGerald, G.A. Prostaglandins and inflammation. Arterioscler Thromb Vasc Biol. 2011, 31, 986–1000. [Google Scholar] [CrossRef]
- Park, H.; He, A.; Tan, M.; Johnson, J.M.; Dean, J.M.; Pietka, T.A.; Chen, Y.; Zhang, X.; Hsu, F.F.; Razani, B.; Funai, K.; Lodhi, I.J. Peroxisome-derived lipids regulate adipose thermogenesis by mediating cold-induced mitochondrial fission. J Clin Invest. 2019, 129, 694–711. [Google Scholar] [CrossRef]
- Wang, K.; Chen, X.; Ward, S.C.; Liu, Y.; Ouedraogo, Y.; Xu, C.; Cederbaum, A.I.; Lu, Y. CYP2A6 is associated with obesity: studies in human samples and a high fat diet mouse model. Int J Obes (Lond). 2019, 43, 475–486. [Google Scholar] [CrossRef]
- Ding, L.; Sun, W.; Balaz, M.; He, A.; Klug, M.; Wieland, S.; Caiazzo, R.; Raverdy, V.; Pattou, F.; Lefebvre, P.; Lodhi, I.J.; Staels, B.; Heim, M.; Wolfrum, C. Peroxisomal β-oxidation acts as a sensor for intracellular fatty acids and regulates lipolysis. Nat Metab. 2021, 3, 1648–1661. [Google Scholar] [CrossRef]
- Diczfalusy, U.; Alexson, S.E. Identification of metabolites from peroxisomal beta-oxidation of prostaglandins. Journal of lipid research. 1990, 31, 307–314. [Google Scholar] [CrossRef] [PubMed]
- Zomer, A.W.; van Der Burg, B.; Jansen, G.A.; Wanders, R.J.; Poll-The, B.T.; van Der Saag, P.T. Pristanic acid and phytanic acid: naturally occurring ligands for the nuclear receptor peroxisome proliferator-activated receptor alpha. J Lipid Res. 2000, 41, 1801–1807. [Google Scholar] [CrossRef] [PubMed]
- Mannaerts, G.P.; Van Veldhoven, P.P.; Casteels, M. Peroxisomal lipid degradation via beta- and alpha-oxidation in mammals. Cell Biochem Biophys. 2000, 32, 73–87. [Google Scholar] [CrossRef]
- Verhoeven, N.M.; Wanders, R.J.; Poll-The, B.T.; Saudubray, J.M.; Jakobs, C. The metabolism of phytanic acid and pristanic acid in man: a review. J Inherit Metab Dis. 1998, 21, 697–728. [Google Scholar] [CrossRef] [PubMed]
- Weinhofer, I.; Kunze, M.; Stangl, H.; Porter, F.D.; Berger, J. Peroxisomal cholesterol biosynthesis and Smith-Lemli-Opitz syndrome. Biochem Biophys Res Commun. 2006, 345, 205–209. [Google Scholar] [CrossRef]
- Charles, K.N.; Shackelford, J.E.; Faust, P.L.; Fliesler, S.J.; Stangl, H.; Kovacs, W.J. Functional Peroxisomes Are Essential for Efficient Cholesterol Sensing and Synthesis. Front Cell Dev Biol. 2020, 8, 560266. [Google Scholar] [CrossRef] [PubMed]
- Ferdinandusse, S.; Houten, S.M. Peroxisomes and bile acid biosynthesis. Biochim Biophys Acta. 2006, 1763, 1427–1440. [Google Scholar] [CrossRef] [PubMed]
- Fan, M.; Wang, X.; Xu, G.; Yan, Q.; Huang, W. Bile acid signaling and liver regeneration. Biochim Biophys Acta. 2015, 1849, 196–200. [Google Scholar] [CrossRef] [PubMed]
- Clemens, M.M.; McGill, M.R.; Apte, U. Mechanisms and biomarkers of liver regeneration after drug-induced liver injury. Adv Pharmacol. 2019, 85, 241–262. [Google Scholar] [CrossRef]









Disclaimer/Publisher’s Note: The statements, opinions and data contained in all publications are solely those of the individual author(s) and contributor(s) and not of MDPI and/or the editor(s). MDPI and/or the editor(s) disclaim responsibility for any injury to people or property resulting from any ideas, methods, instructions or products referred to in the content. |
© 2024 by the authors. Licensee MDPI, Basel, Switzerland. This article is an open access article distributed under the terms and conditions of the Creative Commons Attribution (CC BY) license (http://creativecommons.org/licenses/by/4.0/).
