Submitted:
11 August 2024
Posted:
14 August 2024
You are already at the latest version
Abstract
Keywords:
1. Introduction
2. Literature Review and Hypothesis Development
2.1. Tax Revenue and Public Revenues
2.2. Tax Revenue and Public Expenses
2.3. Tax Evasion and Tax Rate
2.4. Tax Evasion and Budget Deficit
3. Research Methodology
3.1. Demographic Characteristics of the Sample
3.2. Data Analysis and Results
4. Discussion
4.1. Practical and Theoretical Implications
5. Conclusion
References
- Abu Huson, Y.; Sierra-García, L.; Garcia-Benau, M.A. A bibliometric review of information technology, artificial intelligence, and blockchain on auditing. Total. Qual. Manag. Bus. Excel. 2024, 35, 91–113. [Google Scholar] [CrossRef]
- Abu Orabi, T.; Al-Hyari, H.S.M.; Almomani, H.M.; Ababne, A.; Abu Huson, Y.; Ahmed, E.; Albanna, H. A bibliometric review of job satisfaction and organizational commitment in businesses area literatures. Hum. Syst. Manag. 2024, 43, 407–430. [Google Scholar] [CrossRef]
- Alasfour, F. Costs of Distrust: The Virtuous Cycle of Tax Compliance in Jordan. J. Bus. Ethic- 2019, 155, 243–258. [Google Scholar] [CrossRef]
- Albalawee, N.; Abu Huson, Y.; Budair, Q.; Alqmool, T.J.; Arasheedi, N.M.K. Connecting legal compliance and financial integrity: A bibliometric survey of accounting practices in the corporate supply chain. Uncertain Supply Chain Manag. 2024, 12, 893–906. [Google Scholar] [CrossRef]
- Alkhatib, A. A., Abdul-Jabbar, H., Abuamria, F., & Rahhal, A. (2019). The effects of social influence factors on income tax evasion among the palestinian SMEs. https://dspace.alquds.edu/handle/20.500.12213/5064.
- Alkurdi, A.; Mardini, G.H. The impact of ownership structure and the board of directors’ composition on tax avoidance strategies: empirical evidence from Jordan. J. Financial Rep. Account. 2020, 18, 795–812. [Google Scholar] [CrossRef]
- Alm, J. (2019). Tax compliance and administration. In Handbook on taxation (pp. 741-768). Routledge.
- Alm, J.; Martinez-Vazquez, J.; McClellan, C. Corruption and firm tax evasion. J. Econ. Behav. Organ. 2016, 124, 146–163. [Google Scholar] [CrossRef]
- Alqtish, A.; Alqirem, R.; Kasem, F. The Impact of Electronic Tax Auditing on the Reduction of Tax Evasion from the Perspective of the Income and Sales Tax Department in Jordan. Journal of Accounting, Finance and Management Strategy 2018, 13, 77–104. [Google Scholar]
- Al-Qudah, L.A.; Qudah, H.A.; Abu Hamour, A.M.; Abu Huson, Y.; Al Qudah, M.Z. The effects of COVID-19 on conditional accounting conservatism in developing countries: evidence from Jordan. Cogent Bus. Manag. 2022, 9, 2152156. [Google Scholar] [CrossRef]
- Al-Raggad, M.; Al-Raggad, A.; Al-Raggad, M.; Al-Mahasneh, A.; Abu Huson, Y. Examining Bribery as a Financial Crime in the Private Sector within the Framework of Jordanian Penal Legislation. Pakistan Journal of Criminology 2024, 16, 635–648. [Google Scholar]
- Al-Rahamneh, N.M.; Bidin, Z. The Effect of Tax Fairness, Peer Influence, and Moral Obligation on Sales Tax Evasion among Jordanian SMEs. J. Risk Financial Manag. 2022, 15, 407. [Google Scholar] [CrossRef]
- Alsheikh, E.Y.; AlAdham, M.A.A.; Qasem, M.F.; Yousef, A.A. Factors Affecting Corporate Tax Evasion: Evidence from Jordan. Int. J. Innov. Educ. Res. 2016, 4, 1–15. [Google Scholar] [CrossRef]
- Alshira’h, A. F. A. (2018). Determinants of sales tax compliance among Jordanian SMEs: the moderating effect of public governance (Doctoral dissertation, Universiti Utara Malaysia). [CrossRef]
- Althaus, C. , Ball, S., Bridgman, P., Davis, G., & Threlfall, D. (2022). The Australian policy handbook: A practical guide to the policymaking process. Taylor & Francis.
- Arnold, B. J. (2019). International tax primer. Kluwer Law International BV.
- Arnold, B. J. , Ault, H. J., and Cooper, G. (Eds.). (2019). Comparative income taxation: a structural analysis. Kluwer Law International BV.
- Avi-Yonah, R.S.; Xu, H. Evaluating BEPS: A Reconsideration of the Benefits Principle and Proposal for UN Oversight. Harv. Bus. L. Rev. 2016, 6, 185. [Google Scholar]
- Awasthi, R. , and Engelschalk, M. (2018). Taxation and the shadow economy: how the tax system can stimulate and enforce the formalization of business activities. World Bank Policy Research Working Paper, (8391).
- Beck, M. , and Richter, T. (2021). Pressured by the decreased price of oil: Post-2014 adjustment policies in the Arab Gulf and beyond. In Oil and the political economy in the Middle East (pp. 1-35). Manchester University Press.
- Beer, S. , Klemm, M. A. D., & Matheson, M. T. (2018). Tax spillovers from US corporate income tax reform. International Monetary Fund.
- Bethencourt, C.; Kunze, L. Tax evasion, social norms, and economic growth. Journal of Public Economic Theory 2019, 21, 332–346. [Google Scholar] [CrossRef]
- Bird, R.; Davis-Nozemack, K. Tax Avoidance as a Sustainability Problem. J. Bus. Ethic- 2016, 151, 1009–1025. [Google Scholar] [CrossRef]
- Brownlee, W. E. (2016). Federal Taxation in America. Cambridge University Press.
- Casaburi, L.; Troiano, U. Ghost-House Busters: The Electoral Response to a Large Anti–Tax Evasion Program *. Q. J. Econ. 2016, 131, 273–314. [Google Scholar] [CrossRef]
- Chiarini, B.; Marzano, E.; Schneider, F. Tax rates and tax evasion: an empirical analysis of the long-run aspects in Italy. Eur. J. Law Econ. 2013, 35, 273–293. [Google Scholar] [CrossRef]
- Chowdhury, A.; Żuk, P. From crisis to crisis: Capitalism, chaos and constant unpredictability. The Economic and Labour Relations Review 2018, 29, 375–393. [Google Scholar] [CrossRef]
- Cowx, M. , Silva, F. B. G., and Yeung, K. (2022). Government Deficits and Corporate Tax Avoidance. Available at SSRN 4060416.
- D’agostino, E.; De Benedetto, M.A.; Sobbrio, G. Tax evasion and government size: evidence from Italian provinces. Econ. Politi 2021, 38, 1149–1187. [Google Scholar] [CrossRef] [PubMed]
- Dean, J. (2012). The communist horizon. Verso Books.
- Demirhan, H. (2019). Effective taxation system by blockchain technology. Blockchain economics and financial market innovation: Financial innovations in the digital age, 347-360.
- Erdoğan, S.; Yıldırım, D. .; Gedikli, A. Natural resource abundance, financial development and economic growth: An investigation on Next-11 countries. Resour. Policy 2020, 65, 101559. [Google Scholar] [CrossRef]
- Falk, R. F. , & Miller, N. B. (1992). A primer for soft modeling. University of Akron Press.
- Gokalp, O.N.; Lee, S.-H.; Peng, M.W. Competition and corporate tax evasion: An institution-based view. J. World Bus. 2017, 52, 258–269. [Google Scholar] [CrossRef]
- Guironnet, A.; Attuyer, K.; Halbert, L. Building cities on financial assets: The financialisation of property markets and its implications for city governments in the Paris city-region. Urban Stud. 2016, 53, 1442–1464. [Google Scholar] [CrossRef]
- Hair, J. F., Risher, J. J., Sarstedt, M., & Ringle, C. M. (2019). When to use and how to report.
- Houben, R. , and Snyers, A. (2018). Cryptocurrencies and blockchain: Legal context and implications for financial crime, money laundering and tax evasion.
- Ioniţă, C. , and Brezeanu, P. (2017). THE IMPACT OF TAX EVASION AND TAX FRAUD ON THE PUBLIC EXPENSES ALLOCATED TO THE DEFENCE OF ROMANIA. In International Scientific Conference" Strategies XXI" (pp. 237-246). " Carol I" National Defence University.
- Ivanyna, M.; Moumouras, A.; Rangazas, P. The culture of corruption, tax evasion, and economic growth. Economic inquiry 2016, 54, 520–542. [Google Scholar] [CrossRef]
- Jimenez, P.; Iyer, G.S. Tax compliance in a social setting: The influence of social norms, trust in government, and perceived fairness on taxpayer compliance. Adv. Account. 2016, 34, 17–26. [Google Scholar] [CrossRef]
- Kemme, D.M.; Parikh, B.; Steigner, T. Tax Havens, Tax Evasion and Tax Information Exchange Agreements in the OECD. Eur. Financial Manag. 2017, 23, 519–542. [Google Scholar] [CrossRef]
- Kiow, T.S.; Salleh, M.F.M.; Kassim, A.A.B.M. The Determinants of Individual Taxpayers’ Tax Compliance Behaviour in Peninsular Malaysia. Int. Bus. Account. Res. J. 2017, 1, 26–43. [Google Scholar] [CrossRef]
- Kodali, N. , Abernethy, J., Hays, J., and Kira, Z. (2017). On convergence and stability of gans. arXiv:1705.07215.
- Langenmayr, D. Voluntary disclosure of evaded taxes—Increasing revenue, or increasing incentives to evade. Journal of Public Economics 2017, 151, 110–125. [Google Scholar] [CrossRef]
- Lenz, H. Aggressive Tax Avoidance by Managers of Multinational Companies as a Violation of Their Moral Duty to Obey the Law: A Kantian Rationale. J. Bus. Ethic- 2020, 165, 681–697. [Google Scholar] [CrossRef]
- Lindsay, I.K. Tax Fairness by Convention: A Defense of Horizontal Equity. Fla. Tax Rev. 2016, 19, 79. [Google Scholar] [CrossRef]
- Luciani, F. G. (2015). Allocation vs. production states: A theoretical framework. In The rentier state (pp. 77-96). Routledge.
- Martins, A.; Dinis, A.; Lopes, C. Interpretative complexity and tax law changes: the taxation of corporate expenses in Portugal. J. Appl. Account. Res. 2018, 19, 537–551. [Google Scholar] [CrossRef]
- Moldogaziev, T.T.; Kioko, S.N.; Hildreth, W.B. Impact of Bankruptcy Eligibility Requirements and Statutory Liens on Borrowing Costs. Public Budg. Finance 2017, 37, 47–73. [Google Scholar] [CrossRef]
- Morgan, J. A critique of the Laffer theorem’s macro-narrative consequences for corporate tax avoidance from a Global Wealth Chain perspective. Globalizations 2021, 18, 174–194. [Google Scholar] [CrossRef]
- Mügge, D. Studying macroeconomic indicators as powerful ideas. J. Eur. Public Policy 2016, 23, 410–427. [Google Scholar] [CrossRef]
- Murphy, R. (2014). The Tax Gap. Tax Evasion in 2014-and what can be done about it.
- Nardi, P. M. (2018). Doing survey research: A guide to quantitative methods. Routledge.
- OECD. (2015). Update on voluntary disclosure programmes: a pathway to tax compliance.
- Paulus, A. (2015). Tax evasion and measurement error: An econometric analysis of survey data linked with tax records (No. 2015-10). ISER Working Paper Series.
- Qudah, H. A. A. (2021). Credit risks measurement in Islamic banks study model. Journal of Sustainable Finance and Investment, 1-19.
- Qudah, H.; Malahim, S.; Airout, R.; AlQudah, M.Z.; Al-Zoubi, W.K.; Abu Huson, Y.; Zyadat, A. Unlocking the ESG value of sustainable investments in cryptocurrency: a bibliometric review of research trends. Technol. Anal. Strat. Manag. 2024, 1–15. [Google Scholar] [CrossRef]
- Rashid, M.H.U. Taxpayer's attitude towards tax evasion in a developing country: do the demographic characteristics matter. International Journal of Applied Behavioral Economics (IJABE) 2020, 9, 1–19. [Google Scholar] [CrossRef]
- Rigdon, E.E.; Sarstedt, M.; Ringle, C.M. On comparing results from CB-SEM and PLS-SEM: Five perspectives and five recommendations. Marketing: ZFP–Journal of Research and Management 2017, 39, 4–16. [Google Scholar] [CrossRef]
- Ruane, S.; Collins, M.L.; Sinfield, A. The Centrality of Taxation to Social Policy. Soc. Policy Soc. 2020, 19, 437–453. [Google Scholar] [CrossRef]
- Saidan, M.N.; Abu Drais, A.; Al-Manaseer, E. Solid waste composition analysis and recycling evaluation: Zaatari Syrian Refugees Camp, Jordan. Waste Manag. 2017, 61, 58–66. [Google Scholar] [CrossRef]
- Sarstedt, M.; Ringle, C. M.; Hair, J.F. Treating unobserved heterogeneity in PLS-SEM: A multi-method approach. Partial least squares path modeling: Basic concepts, methodological issues and applications 2017, 197–217.
- Sassenberg, K.; Matschke, C.; Scholl, A. The impact of discrepancies from ingroup norms on group members' well-being and motivation. Eur. J. Soc. Psychol. 2011, 41, 886–897. [Google Scholar] [CrossRef]
- Shafer, W.E.; Wang, Z.; Hsieh, T.-S. Support for Economic Inequality and Tax Evasion. Sustainability 2020, 12, 8025. [Google Scholar] [CrossRef]
- Slemrod, J. Tax compliance and enforcement. Journal of Economic Literature 2019, 57, 904–954. [Google Scholar] [CrossRef]
- Taing, H.B.; Chang, Y. Determinants of Tax Compliance Intention: Focus on the Theory of Planned Behavior. Int. J. Public Adm. 2021, 44, 62–73. [Google Scholar] [CrossRef]
- the results of PLS-SEM. European Business Review, 31(1), 2-24.
- Tresch, R. W. (2022). Public finance: A normative theory. Academic Press.
- Udoh, E.J. Taxing the informal economy in Nigeria: Issues, challenges, and opportunities. International Journal of Business and Social Science 2015, 6, 160–175. [Google Scholar]
- Vanhoeyveld, J.; Martens, D.; Peeters, B. Value-added tax fraud detection with scalable anomaly detection techniques. Appl. Soft Comput. 2020, 86, 105895. [Google Scholar] [CrossRef]
- Varotsis, N.; Katerelos, I. Tax behaviour relating to the review of a revised regional tax policy: a study in Greece. J. Econ. Struct. 2020, 9, 1–16. [Google Scholar] [CrossRef]
- World Bank Group. (2019). Economic Monitoring Report to the Ad Hoc Liaison Committee. World Bank.
- World Bank. (2019). Republic of Cabo Verde Public Expenditure Review: Revisiting the Efficiency of Public Spending to Reduce Debt and Improve Education and Health Outcomes. World Bank.
- Youssef, E.A. The Role of Tax Administration on Raising Government Revenue. Journal of Economic Structures 2019, 7, 17–28. [Google Scholar]
- Zucman, G. Taxing across Borders: Tracking Personal Wealth and Corporate Profits. J. Econ. Perspect. 2014, 28, 121–148. [Google Scholar] [CrossRef]

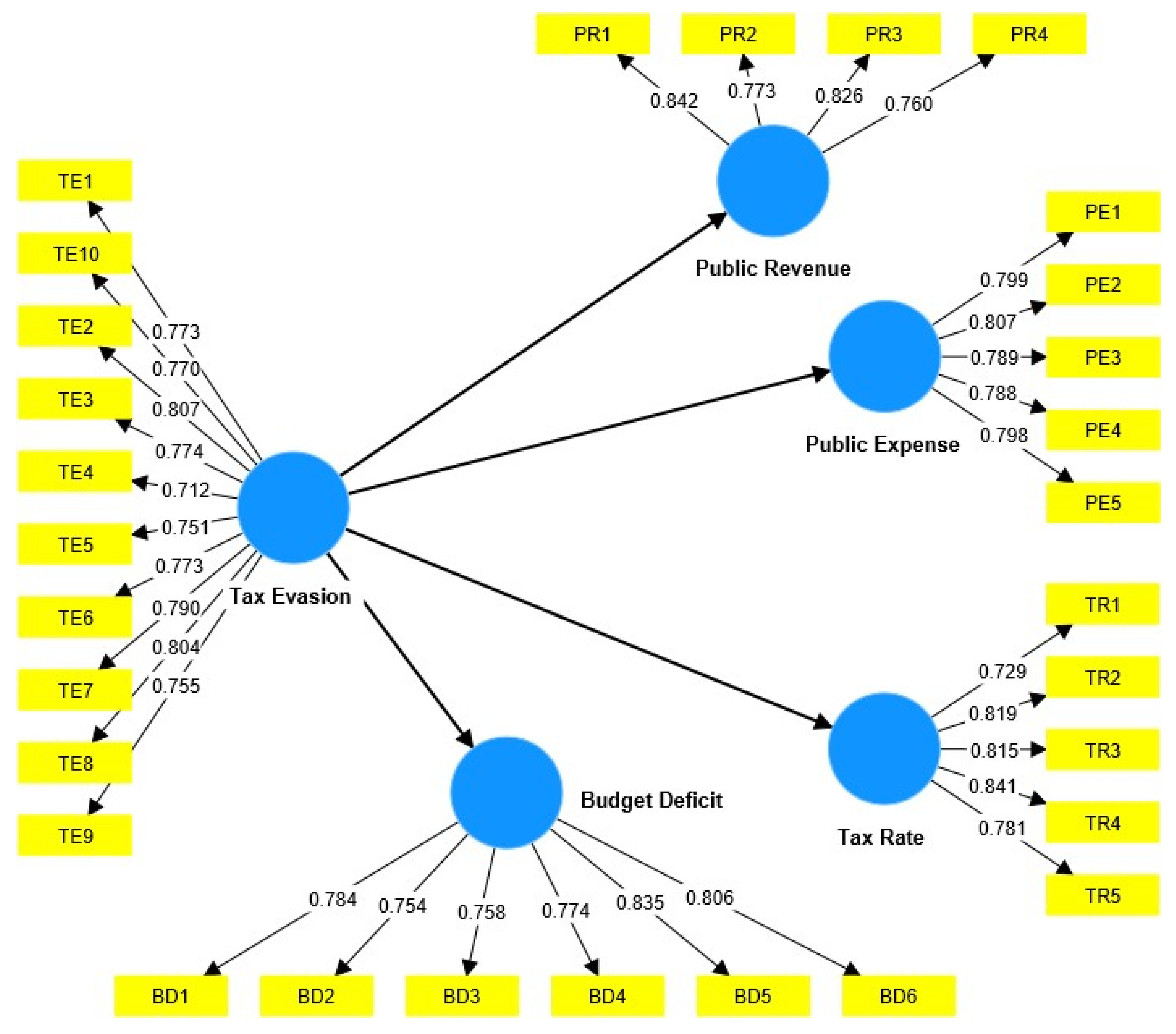
| Instruments | α | CR | AVE | R2 |
| Public Expense | 0.856 | 0.857 | 0.634 | 0.557 |
| Public Revenue | 0.813 | 0.816 | 0.642 | 0.469 |
| Tax Evasion | 0.924 | 0.924 | 0.595 | - |
| Tax Rate | 0.857 | 0.865 | 0.637 | 0.608 |
| Budget Deficit | 0.877 | 0.886 | 0.617 | 0.552 |
| Instruments | 1 | 2 | 3 | 4 | 5 |
| 1.Budget Deficit | 0.786 | ||||
| 2.Public Expense | 0.593 | 0.796 | |||
| 3.Public Revenue | 0.584 | 0.701 | 0.801 | ||
| 4.Tax Evasion | 0.743 | 0.746 | 0.685 | 0.780 | |
| 5.Tax Rate | 0.672 | 0.766 | 0.624 | 0.771 | 0.798 |
| Relationships | β | ρ | Decision |
| Tax Evasion -> Budget Deficit | 0.743 | 0.000 | Accepted |
| Tax Evasion -> Public Expense | - 0.746 | 0.000 | Accepted |
| Tax Evasion -> Public Revenue | - 0.685 | 0.000 | Accepted |
| Tax Evasion -> Tax Rate | - 0.780 | 0.000 | Accepted |
Disclaimer/Publisher’s Note: The statements, opinions and data contained in all publications are solely those of the individual author(s) and contributor(s) and not of MDPI and/or the editor(s). MDPI and/or the editor(s) disclaim responsibility for any injury to people or property resulting from any ideas, methods, instructions or products referred to in the content. |
© 2024 by the authors. Licensee MDPI, Basel, Switzerland. This article is an open access article distributed under the terms and conditions of the Creative Commons Attribution (CC BY) license (http://creativecommons.org/licenses/by/4.0/).