Submitted:
12 February 2024
Posted:
14 February 2024
You are already at the latest version
Abstract
Keywords:
INTRODUCTION
MATERIAL AND METHODE
RESULT
- Leanring Model Development
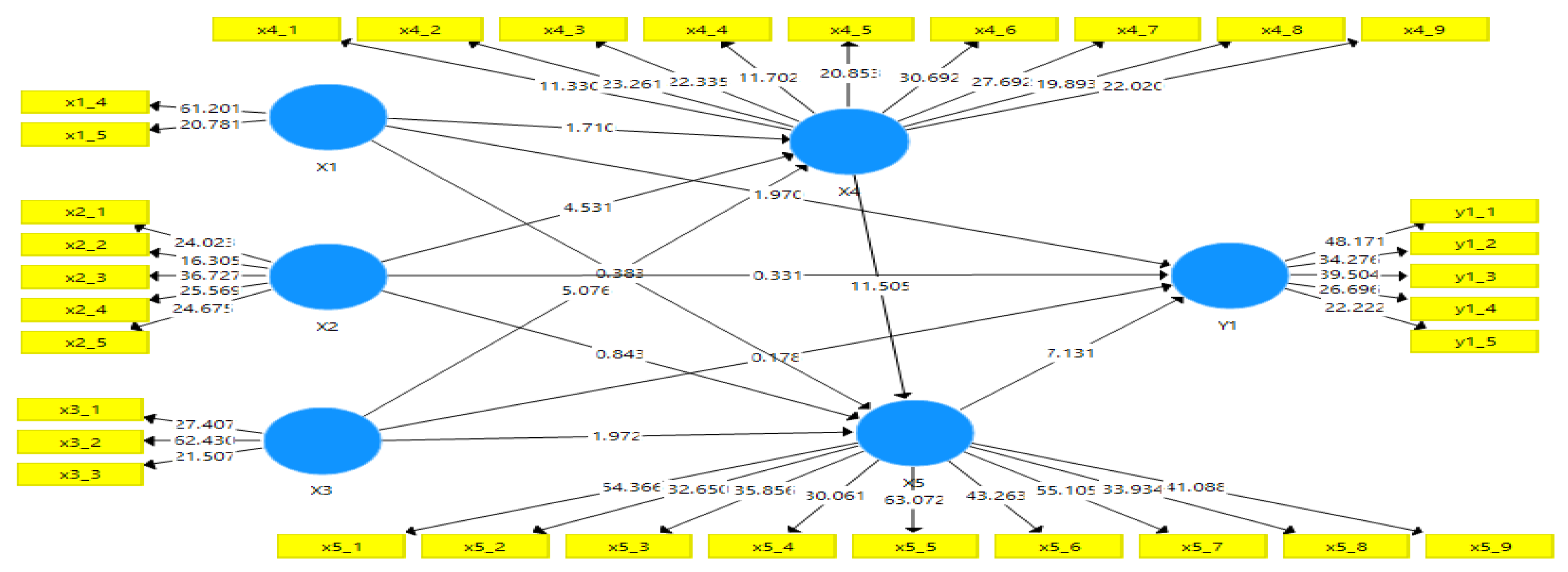
- Outer Model: The analysis outer model intends to find out whether the indicator is valid to explain the latent variables in the study included: convergent validity, discriminant validity and reliability. The rule to read the test results is that if the loading factor (Outer loading) value > 0.05 it is mean the existing indicator is valid to explain the construct on the latent variable and if Cross loading value > 0.05 then it is mean the existing indicator is valid to explain the construct/latent variable. In the significance aspect test, if it appears that the statistical t value of the existing indicator > 1.96, it is mean significant.
| Average Variance Extracted (AVE) | Average Variance Extracted (AVE) | ||
|---|---|---|---|
| (X1) | 0.818 | (X4) | 0.603 |
| (X2) | 0.651 | (X5) | 0.787 |
| (X3) | 0.735 | (Y1) | 0.693 |
| X1 | X2 | X3 | X4 | X5 | Y1 | |
|---|---|---|---|---|---|---|
| X1: Individual character | 0.905 | 0.905 | 0.905 | 0.905 | 0.905 | 0.905 |
| X2: Learning facilities | 0.453 | 0.807 | 0.807 | 0.807 | 0.807 | 0.807 |
| X3: Social environmental support factor | 0.371 | 0.683 | 0.858 | 0.858 | 0.858 | 0.858 |
| X4: Transformative Learning Theory and Digitization (TLTD) | 0.422 | 0.689 | 0.677 | 0.777 | 0.777 | 0.777 |
| X5: Interpersonal soft skills learning | 0.284 | 0.500 | 0.424 | 0.710 | 0.887 | 0.887 |
| Y1: Nurses competence | 0.293 | 0.365 | 0.297 | 0.531 | 0.614 | 0.833 |

| Original Sample (O) | Sample Mean (M) | Standar Deviation (STDEV) | T Statistics (|O/STDEVI) | P Values | Note | |
|---|---|---|---|---|---|---|
| (X1) -> (X4) | 0.109 | 0.109 | 0.064 | 0.710 | 0.044 | Insignificant |
| (X1) -> (X5) | -0.022 | -0.031 | 0.065 | 0.383 | 0.351 | Insignificant |
| X1 -> Y1 | 0.121 | 0.126 | 0.062 | 1.970 | 0.025 | Significant |
| X2 -> X4 | 0.385 | 0.386 | 0.085 | 4.531 | 0.000 | Significant |
| X2 -> X5 | 0.083 | 0.086 | 0.098 | 0.843 | 0.200 | Insignificant |
| X2 -> Y1 | 0.053 | 0.025 | 0.106 | 0.331 | 0.370 | Insignificant |
| X3 -> X4 | 0.374 | 0.369 | 0.074 | 5.076 | 0.000 | Significant |
| X3 -> X5 | -0.134 | -0.132 | 0.068 | 1.972 | 0.025 | Significant |
| X3 -> Y1 | -0.013 | -0.017 | 0.071 | 0.178 | 0.430 | Insignificant |
| X4 -> X5 | 0.753 | 0.750 | 0.065 | 11.505 | 0.000 | Significant |
| X5 -> Y1 | 0.577 | 0.567 | 0.080 | 7.131 | 0.000 | Significant |

DISCUSSION
CONCLUSION
Funding
Acknowledgement
Conflict of Interest
REFERENCES
- Affara, F. (2009). ICN Framework of Competencies for the Nurse Specialist. In ICN Regulation Series.
- Bartosiewicz, A., Łuszczki, E., Różański, A., & Nagórska, M. (2019). Analysis of determinants of readiness for professional development among Polish nurses. International Journal of Environmental Research and Public Health, 16(10), 1–12. [CrossRef]
- Bedford, D. G. J. D. J. (2014). Formative research, Reducing preventable child deaths from pneumonia, diarrhoea and newborn complications in Timor-Leste. Anthrological.
- Bertone, M. P., Martins, J. S., Pereira, S. M., Martineau, T., & Alonso-Garbayo, A. (2018). Understanding HRH recruitment in post-conflict settings: An analysis of central-level policies and processes in Timor-Leste (1999-2018). Human Resources for Health, 16(1), 1–12. [CrossRef]
- Camargo, F. C., Iwamoto, H. H., Galvão, C. M., Pereira, G. de A., Andrade, R. B., & Masso, G. C. (2018). Competences and Barriers for the Evidence-Based Practice in Nursing: an integrative review. Revista Brasileira de Enfermagem, 71(4), 2030–2038. [CrossRef]
- Campbell-Voytal, K. (2010). The role of theory in clinical prevention research. Family Practice, 27(4), 357–358. [CrossRef]
- Caporiccio, J., Louis, K. R., Connor, A. L., Son, K. Q., Raymond, N., Garcia-rodriguez, I. A., & Dollar, E. (2019). Pendidikan Berkelanjutan untuk Perawat Haiti : Bukti dari Pertanyaan Kualitatif dan Kuantitatif. 85(1), 1–7.
- Carter, J. (2020). Hospital Nacional Guido Valadares, Hospital Wide Survey Report.
- Cassiani, S. H. de B., Aguirre-Boza, F., Hoyos, M. C., Barreto, M. F. C., Peña, L. M., Mackay, M. C. C., & Silva, F. A. M. da. (2018). Competencies for training advanced practice nurses in primary health care. Acta Paulista de Enfermagem, 31(6), 572–584. [CrossRef]
- College of Nurses of Ontario (CNO). (2019). Entry-to-practice competencies for Registered Nurses (Pub. No. 41037). Cno, Pub. No. 41037, 16. https://www.cno.org/globalassets/docs/reg/41037-entry-to-practice-competencies-2020.pdf.
- Hair, J. F., Risher, J. J., Sarstedt, M., & Ringle, C. M. (2019). When to use and how to report the results of PLS-SEM. European Business Review, 31(1), 2–24. [CrossRef]
- Harmon, D. T. (2021). Your Soft Skills are Showing: Organizational Efforts to Develop Sotf Skills. Rossier School of Education University of Southern California.
- Honkavuo, L. (2020). Digital Teaching in Nursing Education : A Quantitative Study on Nursing Students ’ Views. International Journal of Caring Sciences, 13(2), 837–846.
- Hou, X., Witter, S., Zaman, R. U., Engelhardt, K., Hafidz, F., Julia, F., Lemiere, C., Sullivan, E. B., Saldanha, E., Palu, T., & Lievens, T. (2016). What do health workers in Timor-Leste want, know and do Findings from a national health labour market survey. Human Resources for Health, 14(1), 1–10. [CrossRef]
- Intarached, P., & Chunuan, S. (2023). Factors Predicting Intention to Use Contraceptive Implants Among Pregnant Adolescents in Lower Southern Thailand: A Cross-sectional Study. Pacific Rim International Journal of Nursing Research, 27(1), 154–168. [CrossRef]
- Luan, B. M., Lopes, P., & Soares, D. (2020). Nurses’ Viewpoints on the Quality of Care: A Qualitative Study in Timor-Leste. 1–17. [CrossRef]
- MONIZ, O. (2020). FAKTOR-FAKTOR YANG MEMPENGARUHI PELAKSANAAN PERILAKU CARING PERAWAT DI RUANGAN PERINATOLOGIA HOSPITAL NASIONAL GUIDO VALADARES (HNGV) DILI TIMOR-LESTE. Journal of Chemical Information and Modeling, 21(1), 1–9. https://doi.org/10.1016/j.tmaid.2020.101607%0Ahttps://doi.org/10.1016/j.ijsu.2020.02.034%0Ahttps://onlinelibrary.wiley.com/doi/abs/10.1111/cjag.12228%0Ahttps://doi.org/10.1016/j.ssci.2020.104773%0Ahttps://doi.org/10.1016/j.jinf.2020.04.011%0Ahttps://doi.o. [CrossRef]
- Moradi, Y., Ahmadi, F., Sadeghi, A., & Oshvandi, K. (2019). Conceptualizing and determining core clinical competencies in nursing students: a qualitative study. International Nursing Review, 66(4), 530–540. [CrossRef]
- Nursalam. Efendi. (2012). Pendidikan dalam Keperawatan. In Penerbit Salemba Medica (1 jil, p. 308).
- Price, J. A., Soares, A. I. F. S., Asante, A. D., Martins, J. S., Williams, K., & Wiseman, V. L. (2016). “I go I die, I stay I die, better to stay and die in my house”: understanding the barriers to accessing health care in Timor-Leste. BMC Health Services Research, 16(1), 1–15. [CrossRef]
- Steppingstones Partnership Inc. (n.d.). Learning in a Digital World : Applications to Nurse Learning and Education.
- Superhighway, A. I., & Paper, A. W. (2019). Regulatory Policies and ICT Trends : Insights from Timor-Leste.
- Yupin Aungsuroch, J. (2015). Nurse Preparation towards ASEAN Economic Community 2015. -. International Journal of Health Sciences and Research (IJHSR), 5(3), 365–372.


| Indicators | Category | Frequency | % | Indicators | Category | Frequency | % |
|---|---|---|---|---|---|---|---|
| Age | Teenagers: 24 years old | 9 | 4,7 | Work Experience | > 10 years | 71 | 37,4 |
| Young adult: 25-49 years. | 154 | 81,8 | Already worked 5-9 years | 58 | 30,5 | ||
| Older adult: 50-59 years | 19 | 10,0 | Already worked 1-4 years | 61 | 32,1 | ||
| Elderly: 60 years old | 8 | 4,2 | Total | 190 | 100 | ||
| Total | 190 | 100 | Learning experience | Successful | 123 | 65,0 | |
| Gender | Male | 61 | 32,1 | Unsuccessful | 67 | 35,0 | |
| Female | 129 | 67,9 | Total | 190 | 100 | ||
| Total | 190 | 100 | Learning expectations | Meet expectation | 103 | 54,2 | |
| Education | SPK | 11 | 5,8 | Unmeet expectation | 87 | 45,8 | |
| D3 | 69 | 36,3 | Total | 190 | 100 | ||
| S1 | 110 | 57,9 | Working location | HNGV HoREX Baucau HR Maliana |
131 36 23 |
68,9 18,9 12,1 |
|
| Total | 190 | 100 |
| No | Indicators | Category | f | % | No | Indicators | Category | f | % |
|---|---|---|---|---|---|---|---|---|---|
| 1 | Policy | Low | 45 | 23,7 | 4 | Module | Low | 53 | 27.9 |
| Medium | 71 | 37,4 | Medium | 68 | 35.8 | ||||
| High | 74 | 38,9 | High | 69 | 36.3 | ||||
| 2 | Learning curriculum | Low | 45 | 23,5 | 5 | Infrastructure | Low | 39 | 20,3 |
| Medium | 72 | 38,0 | Medium | 60 | 31,4 | ||||
| High | 73 | 38.5 | High | 91 | 47,9 | ||||
| 3 | Learning Guideline | Low | 43 | 22,7 | |||||
| Medium | 62 | 32,7 | |||||||
| High | 85 | 44.6 |
| No | Indicator | Category | f | % | No | Indicator | Category | f | % |
|---|---|---|---|---|---|---|---|---|---|
| 1 | Organizational Support | Low | 46 | 24.2 | 3 | Family support | Low | 50 | 26.3 |
| Medium | 66 | 34.7 | Medium | 47 | 24.7 | ||||
| High | 78 | 41.1 | High | 93 | 48.9 | ||||
| 2 | Peer support | Low | 57 | 30,0 | |||||
| Medium | 60 | 31.6 | |||||||
| High | 73 | 38.4 |
| No | Indicators | Category | f | % | No | Indicators | Category | f | % |
|---|---|---|---|---|---|---|---|---|---|
| 1 | Development of self-reflection | Low | 46 | 24.2 | 6 | Basic skills using a computer to prepare and access material | Low | 56 | 29.5 |
| Medium | 71 | 37.4 | Medium | 47 | 24.7 | ||||
| High | 73 | 38.4 | High | 87 | 45.8 | ||||
| 2 | Strategies of critical reflection | Low | 52 | 27.4 | 7 | Skills using the internet to access the material | Low | 48 | 25.3 |
| Medium | 53 | 27.9 | Medium | 43 | 22.6 | ||||
| High | 85 | 44.7 | High | 99 | 52.1 | ||||
| 3 | Supportive social environment | Low | 52 | 27.4 | 8 | Using the smartphone in teaching and learning to access material | Low | 51 | 26.8 |
| Medium | 54 | 28.4 | Medium | 44 | 23.2 | ||||
| High | 84 | 44.2 | High | 95 | 50.0 | ||||
| 4 | Use of art, literature, film and drama | Low | 45 | 23.7 | 9 | Reference search Technic | Low | 53 | 27.9 |
| Medium | 65 | 34,2 | Medium | 45 | 23.7 | ||||
| High | 80 | 42,1 | High | 92 | 48.4 | ||||
| 5 | Holistic, afective and spiritual process | Low | 60 | 31.6 | |||||
| Medium | 50 | 26.3 | |||||||
| High | 80 | 42.1 |
| No | Indicators | Category | f | % | No | Indicators | Category | f | % |
|---|---|---|---|---|---|---|---|---|---|
| 1 | Team work | Low | 22.1 | 22.1 | 6 | Honesty | Low | 30.0 | 30.0 |
| Medium | 15.8 | 15.8 | Medium | 14.2 | 14.2 | ||||
| High | 62.1 | 62.1 | High | 55.8 | 55.8 | ||||
| 2 | Leadership | Low | 26.8 | 26.8 | 7 | Think ethically | Low | 30 | 30 |
| Medium | 18.9 | 18.9 | Medium | 16.8 | 16.8 | ||||
| High | 54.2 | 54.2 | High | 53.2 | 53.2 | ||||
| 3 | Interpersonal communication skills | Low | 28.9 | 28.9 | 8 | Problems solving | Low | 28.4 | 28.4 |
| Medium | 14.7 | 14.7 | Medium | 18.9 | 18.9 | ||||
| High | 56.3 | 56.3 | High | 52.6 | 52.6 | ||||
| 4 | Discipline | Low | 27.9 | 27.9 | 9 | Adaptability | Low | 28.4 | 28.4 |
| Medium | 17.4 | 17.4 | Medium | 17.9 | 17.9 | ||||
| High | 54.7 | 54.7 | High | 53.7 | 53.7 | ||||
| 5 | Self-confident | Low | 30.5 | 30.5 | |||||
| Medium | 16.8 | 16.8 | |||||||
| High | 52.6 | 52.6 |
| No | Indicators | Category | f | % | No | Indicators | Category | f | % |
|---|---|---|---|---|---|---|---|---|---|
| 1 | Nurses practice based on the ethical and legal | Low | 58 | 30.5 | 4 | Education and research | Low | 52 | 27.4 |
| Medium | 33 | 17.4 | Medium | 68 | 35.8 | ||||
| High | 99 | 52.1 | High | 70 | 36.8 | ||||
| 2 | Professional nursing practice | Low | 49 | 25.8 | 5 | Professional, personal and quality development | Low | 48 | 25.3 |
| Medium | 54 | 28.4 | Medium | 45 | 23.7 | ||||
| High | 87 | 45.8 | High | 97 | 51.1 | ||||
| 3 | Leadership and management | Low | 53 | 27.9 | |||||
| Medium | 65 | 34.2 | |||||||
| High | 72 | 37.9 |
| Cronbach’s Alpha | rho_A | Composite Reliability | Average Variance Extracted (AVE) | |
|---|---|---|---|---|
| (X1) | 0.790 | 0.927 | 0.900 | 0.818 |
| (X2) | 0.867 | 0.877 | 0.903 | 0.651 |
| (X3) | 0.818 | 0.821 | 0.893 | 0.735 |
| (X4) | 0.917 | 0.922 | 0.932 | 0.603 |
| (X5) | 0.966 | 0.967 | 0.971 | 0.787 |
| (Y1) | 0.891 | 0.925 | 0.918 | 0.693 |
| R Square | R Square Adjusted | Coefficient of determination | |
|---|---|---|---|
| Transformative Learning Theory and Digitalization (X4) | 0.56 | 0.56 | Middle |
| Interpersonal soft skill learning (X5) | 0.51 | 0.50 | Middle |
| Nurses competence (Y1) | 0.39 | 0.38 | Low |
| SSO | SSE | Q²(=1-SSE/SSO) | Predictive relevance of Path Models | |
|---|---|---|---|---|
| Transformative Learning Theory and digitalization (X4) | 1710.000 | 1150.912 | 0.327 | Medium |
| Interpersonal soft skill learning (X5) | 1710.000 | 1042.423 | 0.390 | Medium |
| Nurses competence (Y1) | 950.000 | 716.701 | 0.246 | Medium |
Disclaimer/Publisher’s Note: The statements, opinions and data contained in all publications are solely those of the individual author(s) and contributor(s) and not of MDPI and/or the editor(s). MDPI and/or the editor(s) disclaim responsibility for any injury to people or property resulting from any ideas, methods, instructions or products referred to in the content. |
© 2024 by the authors. Licensee MDPI, Basel, Switzerland. This article is an open access article distributed under the terms and conditions of the Creative Commons Attribution (CC BY) license (http://creativecommons.org/licenses/by/4.0/).