Submitted:
09 January 2024
Posted:
10 January 2024
Read the latest preprint version here
Abstract
Keywords:
1. Introduction
2. Literature review and hypotheses development
2.1. Affective factors: positive emotions and brand love
2.2. Cognitive factors
2.2.1. Beliefs about the car dealership and social influences
2.3. Conative factors: effects of brand love on behavioural intentions
2.3.1. Brand love and resistance to negative information posted in social media.
2.3.2. Brand love and positive eWOM
2.3.3. Brand love and willingness to pay more.

3. Methodology
3.1. Qualitative pre-test: concept mapping analysis
3.2. Quantitative study
4. Results
4.1. Psychometric properties of the measurement model
5. Conclusions
5.1. Discussion and theoretical implications
5.2. Managerial implications
5.3. Limitations and future research lines
Author Contributions
Funding
Institutional Review Board Statement
Informed Consent Statement
Data Availability Statement
Acknowledgments
Conflicts of Interest
References
- Batra, R.; Ahuvia, A.; Bagozzi, R.P. Brand love. Journal of marketing. 2012, 76, 1–6. [Google Scholar] [CrossRef]
- Carroll, B.A.; Ahuvia, A.C. Some antecedents and outcomes of brand love. Marketing letters. 2006, 17, 79–89. [Google Scholar] [CrossRef]
- Ahmad, F.; Guzmán, F. Perceived injustice and brand love: the effectiveness of sympathetic vs empathetic responses to address consumer complaints of unjust specific service encounters. Journal of Product & Brand Management. 2023. [CrossRef]
- Le, M.T. The impact of brand love on brand loyalty: the moderating role of self-esteem, and social influences. Spanish Journal of Marketing-ESIC. 2021, 25, 156-80. [CrossRef]
- Roy, S.K.; Eshghi, A.; Sarkar, A. Antecedents and consequences of brand love. Journal of Brand Management. 2013, 20, 325–32. [Google Scholar] [CrossRef]
- Kumar, A. Analysing the drivers of customer happiness at authorized workshops and improving retention. Journal of Retailing and Consumer Services. 2021, 62, 102619. [Google Scholar] [CrossRef]
- Liang, C.C.; Yu, A.P.; Le, T.H. Customers focus and impulse buying at night markets. Journal of Retailing and Consumer Services. 2021, 60, 102434. [Google Scholar] [CrossRef]
- Gulzari, A.; Wang, Y.; Prybutok, V. A green experience with eco-friendly cars: A young consumer electric vehicle rental behavioral model. Journal of Retailing and Consumer Services. 2022, 65, 102877. [Google Scholar] [CrossRef]
- Baumeister, C.; Scherer, A.; Wangenheim, F.V. Branding access offers: the importance of product brands, ownership status, and spillover effects to parent brands. Journal of the Academy of Marketing Science. 2015, 43, 574–88. [Google Scholar] [CrossRef]
- Hilgard, E.R. The trilogy of mind: Cognition, affection, and conation. Journal of the History of the Behavioral Sciences. 1980, 16, 107–17. [Google Scholar] [CrossRef] [PubMed]
- Qin, H.; Osatuyi, B.; Xu, L. How mobile augmented reality applications affect continuous use and purchase intentions: A cognition-affect-conation perspective. Journal of Retailing and Consumer Services. 2021, 63, 102680. [Google Scholar] [CrossRef]
- Yang, J.; Mundel, J. Effects of brand feedback to negative eWOM on brand love/hate: an expectancy violation approach. Journal of Product & Brand Management. 2022, 31, 279-92. [CrossRef]
- Morgan, R.M.; Hunt, S.D. The commitment-trust theory of relationship marketing. Journal of marketing. 1994, 58, 20–38. [Google Scholar] [CrossRef]
- Orzan, G.; Platon, O.E.; Stefănescu, C.D.; Orzan, M. Conceptual model regarding the influency of social media marketing communication on brand trust, brand affect and brand loyalty. Economic Computation & Economic Cybernetics Studies & Research. 2016, 50.
- Gültekin, B.; KİLİC, S.I. Repurchasing an Environmental Related Crisis Experienced Automobile Brand: An Examination in the Context of Environmental Consciousness, Brand Trust, Brand Affect, and Resistance to Negative Information. Sosyoekonomi. 2022, 30, 241–60. [Google Scholar] [CrossRef]
- Parasuraman, A.B.; Zeithaml, V.A.; Berry, L. SERVQUAL: A multiple-item scale for measuring consumer perceptions of service quality. 1988. 1988, 64, 12–40. [Google Scholar] [CrossRef]
- Andaleeb, S.S.; Basu, A.K. Technical complexity and consumer knowledge as moderators of service quality evaluation in the automobile service industry. Journal of retailing. 1994, 70, 367–81. [Google Scholar] [CrossRef]
- Chai, J.C.; Malhotra, N.K.; Alpert, F. A two-dimensional model of trust–value–loyalty in service relationships. Journal of retailing and consumer services. 2015, 26, 23–31. [Google Scholar] [CrossRef]
- Vacas de Carvalho, L.; Azar, S.L.; Machado, J.C. Bridging the gap between brand gender and brand loyalty on social media: Exploring the mediating effects. Journal of Marketing Management. 2020, 36, 1125–52. [Google Scholar] [CrossRef]
- Ahmed, Q.M.; Raziq, M.M.; Ahmed, S. The role of social media marketing and brand consciousness in building brand loyalty. GMJACS. 2018, 8, 12-. [Google Scholar]
- Karjaluoto, H.; Munnukka, J.; Kiuru, K. Brand love and positive word of mouth: the moderating effects of experience and price. Journal of Product & Brand Management. 2016, 25, 527-37. [CrossRef]
- Homburg, C.; Koschate, N.; Hoyer, W.D. Do satisfied customers really pay more? A study of the relationship between customer satisfaction and willingness to pay. Journal of marketing. 2005, 69, 84–96. [Google Scholar] [CrossRef]
- Huang, C.C. The impacts of brand experiences on brand loyalty: mediators of brand love and trust. Management Decision. 2017, 55, 915–34. [Google Scholar] [CrossRef]
- Bairrada, C.M.; Coelho, A.; Lizanets, V. The impact of brand personality on consumer behavior: the role of brand love. Journal of Fashion Marketing and Management: An International Journal. 2019, 23, 30-47. [CrossRef]
- Dwivedi, A.; Nayeem, T.; Murshed, F. Brand experience and consumers’ willingness-to-pay (WTP) a price premium: Mediating role of brand credibility and perceived uniqueness. Journal of Retailing and Consumer Services. 2018, 44, 100–7. [Google Scholar] [CrossRef]
- Research and Markets. (2023). Jordan Automotive Market: Size, Share, Outlook. Retrieved from https://www.researchandmarkets.com/reports/5713278/jordan-automotive-market-size-share-outlook#.
- Molina-Azorin, J.F.; Guetterman, T.C. Special Issues on Mixed Methods Research: Expanding the Use of Mixed Methods in Disciplines. Journal of Mixed Methods Research. 2023, 17, 234–42. [Google Scholar] [CrossRef]
- Martí-Parreño, J.; Galbis-Córdova, A.; Currás-Pérez, R. Teachers’ beliefs about gamification and competencies development: A concept mapping approach. Innovations in education and teaching international. 2021, 58, 84–94. [Google Scholar] [CrossRef]
- Kane, M.; Trochim, W.M. Concept mapping for planning and evaluation. Sage Publications, Inc; 2007. [CrossRef]
- Sørensen, F.; Fuglsang, L.; Sundbo, J.; Jensen, J.F. Tourism practices and experience value creation: The case of a themed attraction restaurant. Tourist Studies. 2020, 20, 271–97. [Google Scholar] [CrossRef]
- Royo-Vela, M.; Casamassima, P. The influence of belonging to virtual brand communities on consumers' affective commitment, satisfaction and word-of-mouth advertising: The ZARA case. Online Information Review. 2011, 35, 517–42. [Google Scholar] [CrossRef]
- Murillo-Zegarra, M.; Ruiz-Mafe, C.; Sanz-Blas, S. The effects of mobile advertising alerts and perceived value on continuance intention for branded mobile apps. Sustainability. 2020, 12, 6753. [Google Scholar] [CrossRef]
- Ballester, E.; Ruiz-Mafé, C.; Rubio, N. Females’ customer engagement with eco-friendly restaurants in Instagram: the role of past visits. International Journal of Contemporary Hospitality Management. 2023, 35, 2267–88. [Google Scholar] [CrossRef]
- Bagozzi, R.P.; Dholakia, U.M. Antecedents and purchase consequences of customer participation in small group brand communities. International Journal of research in Marketing. 2006, 23, 45–61. [Google Scholar] [CrossRef]
- Russell, J.A. Measures of emotion. In The measurement of emotions 1989 Jan 1 (pp. 83-111). Academic Press.
- Flavián, C.; Guinalíu, M.; Gurrea, R. The role played by perceived usability, satisfaction and consumer trust on website loyalty. Information & management. 2006, 43, 1-4. [CrossRef]
- Bigne, E.; Andreu, L.; Perez, C.; Ruiz, C. Brand love is all around: loyalty behaviour, active and passive social media users. Current Issues in Tourism. 2020, 23, 1613–30. [Google Scholar] [CrossRef]
- Eisingerich, A.B.; Rubera, G.; Seifert, M.; Bhardwaj, G. Doing good and doing better despite negative information?:The role of corporate social responsibility in consumer resistance to negative information. Journal of Service Research. 2011, 14, 60–75. [Google Scholar] [CrossRef]
- Lohmöller, J.B.; Lohmöller, J.B. Predictive vs. structural modeling: Pls vs. ml. Latent variable path modeling with partial least squares. 1989, 199-226. [CrossRef]
- Hair, J., Jr.; Page, M.; Brunsveld, N. Essentials of business research methods. Routledge; 2019 Nov 5. [CrossRef]
- Ringle, C.M.; Sarstedt, M.; Sinkovics, N.; Sinkovics, R.R. A perspective on using partial least squares structural equation modelling in data articles. Data in Brief. 2023, 48, 109074. [Google Scholar] [CrossRef]
- Bagozzi, R.P.; Yi, Y. On the evaluation of structural equation models. Journal of the academy of marketing science. 1988, 16, 74–94. [Google Scholar] [CrossRef]
- Nunnally, J.C.; Bernstein, I.H. Psychometric Theory New York. NY: McGraw-Hill. 1994.
- Fornell, C.; Larcker, D.F. Evaluating structural equation models with unobservable variables and measurement error. Journal of marketing research. 1981, 18, 39–50. [Google Scholar] [CrossRef]
- Goldsmith, R. The Big Five, happiness, and shopping. Journal of Retailing and Consumer Services. 2016, 31, 52–61. [Google Scholar] [CrossRef]
- Gong, T.; Yi, Y. The effect of service quality on customer satisfaction, loyalty, and happiness in five Asian countries. Psychology & Marketing. 2018, 35, 427-42. [CrossRef]
- Yan, W.J.; Chiou, S.C. Dimensions of customer value for the development of digital customization in the clothing industry. Sustainability. 2020, 12, 4639. [Google Scholar] [CrossRef]
- Aksoy, L.; Keiningham, T.L.; Buoye, A.; Lariviere, B.; Williams, L.; Wilson, I. Does loyalty span domains? Examining the relationship between consumer loyalty, other loyalties and happiness. Journal of Business Research. 2015, 68, 2464–76. [Google Scholar] [CrossRef]
- Tu, Y.; Hsee, C.K. Hedonomics: On subtle yet significant determinants of happiness. Handbook of Well-being. 2018:248.
- Kumar, A.; Luthra, S.; Khandelwal, D.K.; Mehta, R.; Chaudhary, N.; Bhatia, S. Measuring and improving customer retention at authorised automobile workshops after free services. Journal of Retailing and Consumer Services. 2017, 39, 93–102. [Google Scholar] [CrossRef]
- Srivastava, M.; Kaul, D. Exploring the link between customer experience–loyalty–consumer spend. Journal of Retailing and Consumer Services. 2016, 31, 277–86. [Google Scholar] [CrossRef]
- Jiang, W.; Lü, Y.; Liu, Y.; Gao, W. Ecosystem service value of the Qinghai-Tibet Plateau significantly increased during 25 years. Ecosystem services. 2020, 44, 101146. [Google Scholar] [CrossRef]
- Turgut & Gultekin, 2015 Turgut MU, Gultekin B. The critical role of brand love in clothing brands. Journal of Business Economics and Finance. 2015, 4. [CrossRef]

| Construct | Item | Source |
|---|---|---|
| Personnel (PER) |
PER1. The service personnel were honest PER2. The service personnel listened to my problem PER3. The service personnel did pay enough attention to me PER4. The service personnel understood what I wanted PER5. The service personnel explained the work to be performed |
[17] |
| Price (PRI) |
PRI1. Abu Khader, charged a fair price for the car I bought PRI2. I felt I was not taken advantage of by Abu Khader PRI3. The price I paid for labor in Abu Khader was fair PRI4. The price I paid for parts in Abu Khader was fair PRI5. I left Abu Khader knowing I was fairly treated |
[17] |
| Operational service performance (OSP) |
OSP1. Service was completed in a timely manner OSP2. Abu Khader had my appointment scheduled promptly OSP3. Upon arrival, I was quickly waited on OSP4. Abu Khader did the work that was promised. OSP5. I felt the service was done correctly on the first visit OSP6. Abu Khader is in an easily accessible location OSP7. Abu Khader had convenient hours. |
[17] |
| Happiness (HAP) | HAP1. How does happiness reflect your purchasing experience at Abu Khader Automotive? | [35] |
| Trust (TRU) |
TRU1. The information offered by Abu Khader is sincere and honest TRU2. Abu Khader is concerned with the present and future interests of its customers TRU3. Abu Khader has the necessary resources to successfully carry out its activities |
[36] |
| Brand love (LOV) |
How do you feel toward your favorite car brand purchased at Abu Khader Automotive? LOV1. Car brand X is a wonderful brand LOV2. This car brand X makes me feel good LOV3. This car brand X is awesome.LOV4. I do not have neutral feelings about this car brand X LOV5. This car brand X makes me very happy LOV6. I love this car brand X! LOV7. I have particular positive feelings about car brand X LOV8. This car brand X is a pure delight LOV9. I am passionate about this car brand X LOV10. I’m very attached to this car brand X |
[2] |
| Resistance to negative information in social media (RESI) |
RESI1. Even if I would read negative online reviews about the car brand purchased from Abu Khader I would not change my opinion of Abu Khader RESI2. Even if I would read negative online reviews about the car brand purchased from Abu Khader, I would not change my view of Abu Khader RESI3. Negative online reviews about the car brand purchased from Abu Khader would have no effect on me. |
[38] |
| Electronic WOM (eWOM) |
eWOM1. I will write positive comments on social media regarding my experience in Abu Khader eWOM2. I will recommend buying a car in Abu Khader through social media |
[37] |
| Willingness to pay more (WTP) |
WTP1. I am willing to pay a higher price for car brand X over other automobile brands. WTP2. I am willing to pay a lot more for car brand X than other automobile brands. WTP3. The price of car brand X would have to go up quite a bit before I would switch to another brand |
[25] |
| First order factors | Item | Std loadings | t value (bootstrapping) | rho_A | CR | AVE |
|---|---|---|---|---|---|---|
| PSQ Personnel (PER) |
PER1 | .93 | 130.40** | .97 | .98 | .88 |
| PER2 | .94 | 158.42** | ||||
| PER3 | .94 | 173.62** | ||||
| PER4 | .95 | 167.98** | ||||
| PER5 | .93 | 153.46** | ||||
| PSQ Price (PRI) | PRI1 | .95 | 171.37** | .97 | .98 | .88 |
| PRI2 | .93 | 98.73** | ||||
| PRI3 | .95 | 132.73** | ||||
| PRI4 | .94 | 145.13** | ||||
| PRI5 | .93 | 139.50** | ||||
| PSQ Operational service performance (OSP) |
OSP1 | .90 | 80.12** | .97 | .98 | .86 |
| OSP2 | .94 | 120.20** | ||||
| OSP3 | .93 | 99.78** | ||||
| OSP4 | .95 | 189.26** | ||||
| OSP5 | .95 | 184.06** | ||||
| OSP6 | .89 | 64.49** | ||||
| OSP7 | .93 | 99.65** | ||||
| Happiness (HAP) | HAP1 | N/A | N/A | N/A | N/A | N/A |
| Car dealership trust (TRU) | TRU1 | .96 | 203.12** | .95 | .97 | .90 |
| TRU2 | .95 | 168.17** | ||||
| TRU3 | .95 | 165.75** | ||||
| Car brand love (LOV) | LOV1 | .92 | 129.47** | .98 | .98 | .85 |
| LOV2 | .91 | 69.69** | ||||
| LOV3 | .93 | 140.14** | ||||
| LOV4 | .88 | 54.4** | ||||
| LOV5 | .94 | 152.08** | ||||
| LOV6 | .92 | 100.07** | ||||
| LOV7 | .93 | 138.51** | ||||
| LOV8 | .93 | 151.48** | ||||
| LOV9 | .93 | 135.56** | ||||
| LOV10 | .92 | 94.97** | ||||
| Resistance to negative information posted in social media (RESI) | RESI1 | .96 | 166.69** | .96 | .97 | .92 |
| RESI2 | .96 | 266.21** | ||||
| RESI3 | .95 | 115.10** | ||||
| Electronic WOM (eWOM) | EWOM1 | .97 | 380.14** | .95 | .97 | .95 |
| EWOM2 | .97 | 432.59** | ||||
| Willingness to pay more (WTP) | WTP1 | .96 | 229.78** | .94 | .96 | .89 |
| WTP2 | .95 | 203.46** | ||||
| WTP3 | .93 | 81.19** | ||||
| Second-order factor | VIF | |||||
| Perceived Service Quality (PSQ) | Personnel | .48 | 20.732** | 2.24 | ||
| Price | .31 | 12.484** | 2.58 | |||
| Oper. service performance | .32 | 10.567** | 3.56 | |||
| Factor | F1 | F2 | F3 | F4 | F5 | F6 | F7 | F8 | F9 |
|---|---|---|---|---|---|---|---|---|---|
| F1. PSQ Personnel | .94 | .64 | .77 | .79 | .82 | .62 | .73 | .68 | .56 |
| F2. PSQ Price | .62 | .94 | .80 | .64 | .68 | .54 | .60 | .76 | .56 |
| F3. PSQ Op. serv. Perf. | .74 | .78 | .93 | .72 | .74 | .59 | .66 | .79 | .54 |
| F4. Happiness | .77 | .63 | .71 | 1.00 | .85 | .66 | .72 | .75 | .58 |
| F5. Car dealership trust | .79 | .65 | .71 | .82 | .95 | .66 | .81 | .79 | .66 |
| F6. Car brand love | .61 | .52 | .58 | .65 | .65 | .92 | .59 | .68 | .75 |
| F7. Resistance to negative information | .70 | .57 | .63 | .70 | .77 | .57 | .96 | .70 | .63 |
| F8. eWOM | .65 | .73 | .760 | .72 | .75 | .65 | .66 | .97 | .68 |
| F9. Willingness to pay more | .53 | .54 | .52 | .56 | .60 | .72 | .60 | .64 | .94 |
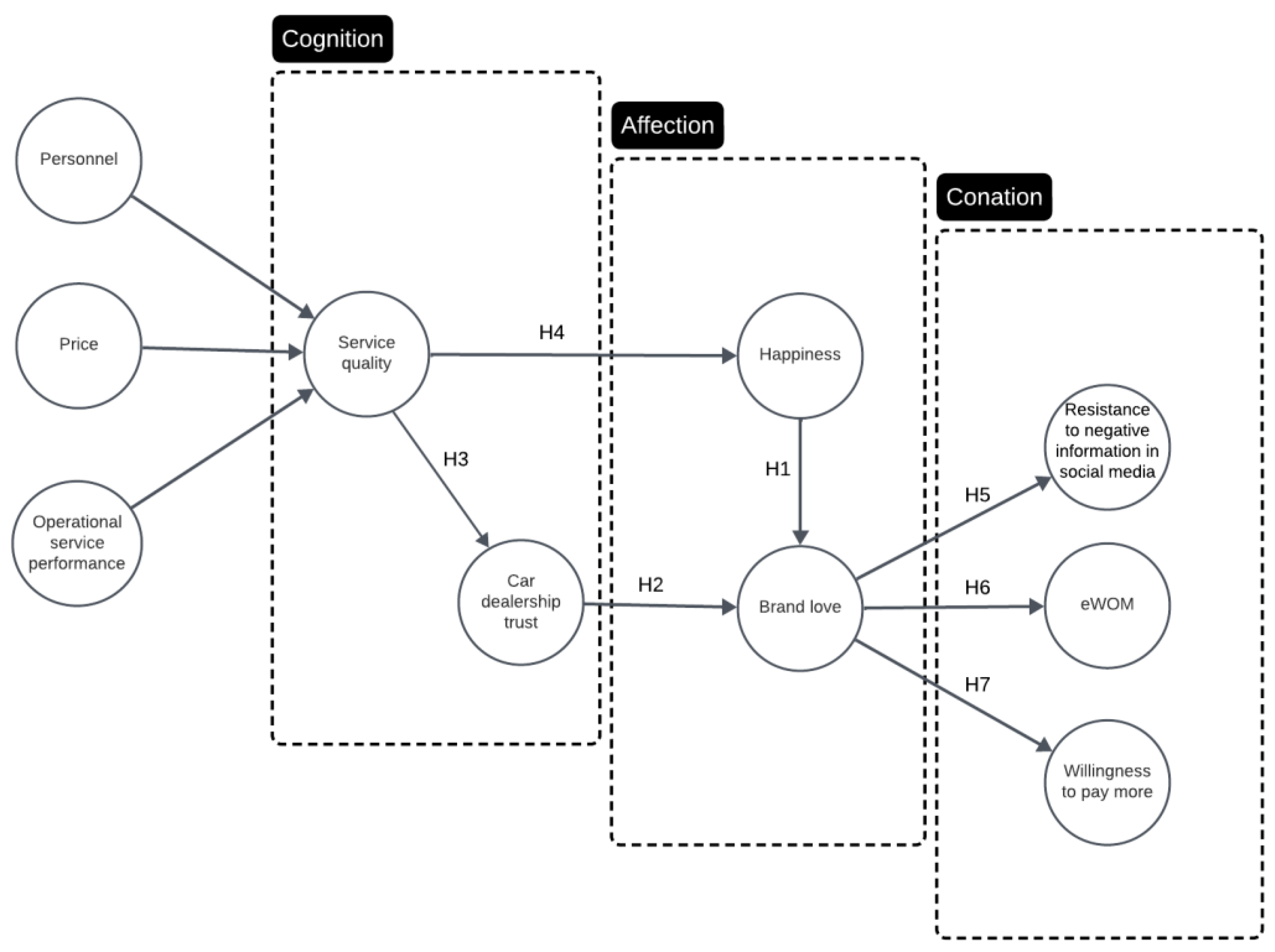
| Hypotheses | Std. beta | t value (bootstrapping) | f2 | 95% CI | |
|---|---|---|---|---|---|
| 2.50% | 97.50% | ||||
| H1 Happiness -> Car brand love | .42* | 6.79* | .10 | .29 | .54 |
| H2 Car dealership trust -> Car brand love | .28* | 4.40* | .05 | .16 | .41 |
| H3 Perceived service quality -> Car dealership trust | .82* | 40.94* | 2.02 | .78 | .86 |
| H4 Perceived service quality -> Happiness | .81* | 37.09* | 1.85 | .76 | .850 |
| H5 Car brand love -> Resistance to negative information | .57* | 15.28* | .49 | .50 | .64 |
| H6 Car brand love -> eWOM | .65* | 19.69* | .73 | .58 | .71 |
| H7 Car brand love -> Willingness to pay more | .72* | 28.67* | 1.10 | .67 | .77 |
Disclaimer/Publisher’s Note: The statements, opinions and data contained in all publications are solely those of the individual author(s) and contributor(s) and not of MDPI and/or the editor(s). MDPI and/or the editor(s) disclaim responsibility for any injury to people or property resulting from any ideas, methods, instructions or products referred to in the content. |
© 2024 by the authors. Licensee MDPI, Basel, Switzerland. This article is an open access article distributed under the terms and conditions of the Creative Commons Attribution (CC BY) license (http://creativecommons.org/licenses/by/4.0/).