Submitted:
21 June 2024
Posted:
24 June 2024
You are already at the latest version
Abstract

Keywords:
1. Introduction
2. Materials and Methods
2.1. Studied Sites
2.2. Meteorological Data
2.3. Dew Evolution
2.3.1. Energy Model
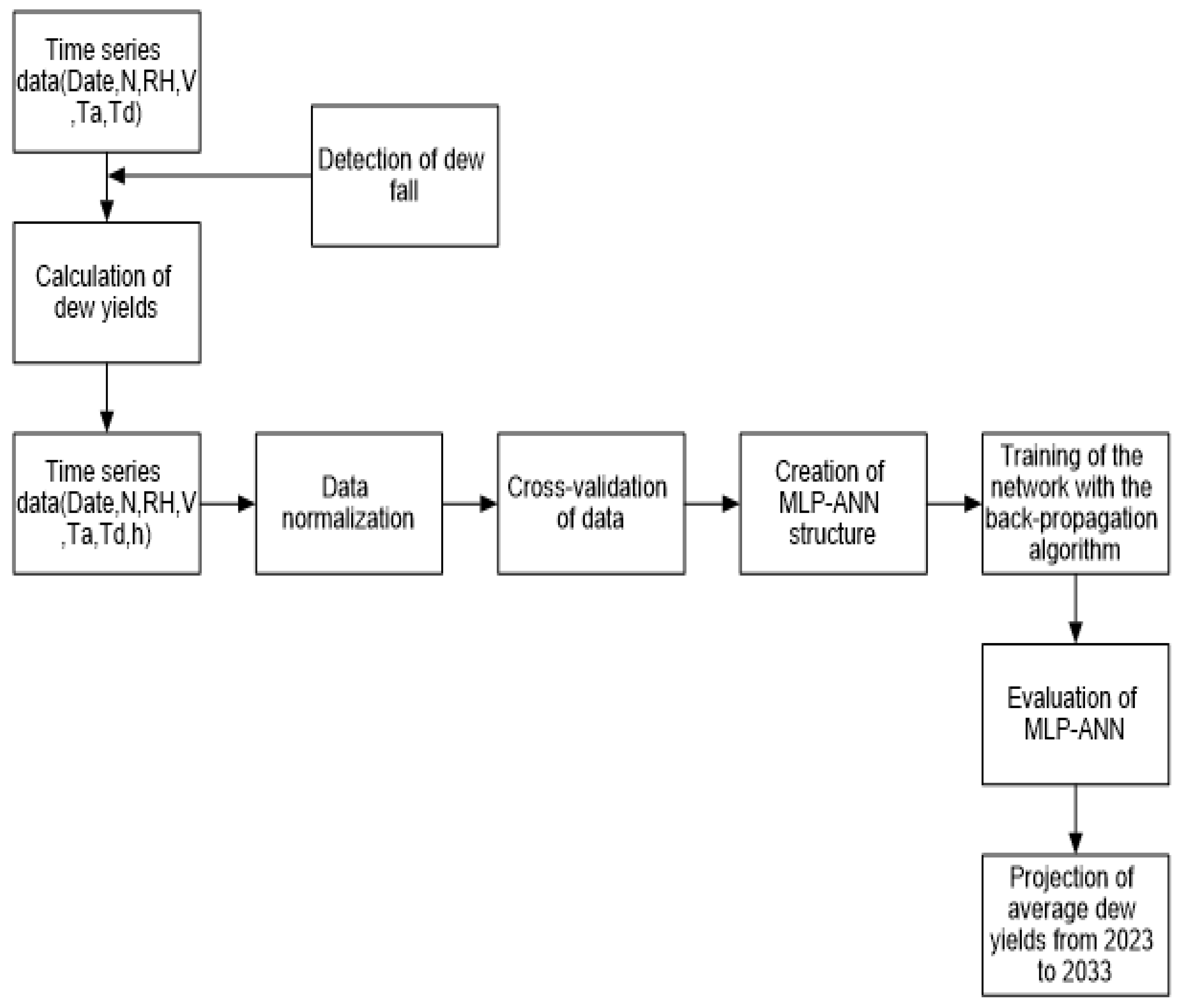
2.3.2. Perceptron Analysis for Extrapolation

3. Results
3.1. Comparison with Direct Measurements
3.2. Dew Evolution
3.2.1. Years 1/1991-7/2023
3.2.2. Extrapolation for Years 8/2023-7/2033
3.3. Rain Evolution
3.3.1. Years 1/1991-7/2023

| Rain | Data | mths. | Min (mm.mth-1) | Max (mm.mth-1) | Mean (mm.mth-1) | SD (mm.mth-1) | p-value* | MK mea- ningful trend$ |
Sen’s slope (×10-5 mm.mth-2) | Sen’s con- stant |
| Ifaty Toliara |
Meas. | 391 | 0 | 455.6 | 42.343 | 73.426 | 0.244 | No | -11.9 | 15.791 |
| Extrap. | 120 | 0 | 307.0 | 53.265 | 71.611 | 0.738 | No | 0 | 19.793 | |
| All | 511 | 0 | 455.6 | 44.907 | 73.081 | 0.496 | No | 5.1 | 10.790 | |
| Andr-emba | Meas. | 391 | 0 | 435.5 | 48.998 | 74.108 | 0.377 | No | -11.8 | 19.225 |
| Extrap. | 120 | 0 | 227.0 | 56.489 | 61.977 | 0.819 | No | 45.8 | 4.643 | |
| All | 511 | 0 | 435.5 | 50.757 | 71.457 | 0.102 | No | 27.0 | 6.937 |
3.3.2. Extrapolation 8/2023-7/2033
3.3. Dew-Rain Ratios
4. General Discussion
5. Conclusions
Author Contributions
Funding
Institutional Review Board Statement
Informed Consent Statement
Data Availability Statement
Conflicts of Interest
References
- Monteith, J. L., Dew. Q. J. R. Meteorol. Soc., 1957, Volume 83, pp. 322–341.
- Monteith, J. L., Unsworth, M. H. Principles of Environmental Physics. Plants, Animals, and the Atmosphere, 4th Edn, Academic Press, Oxford., 1990.
- Beysens, D. Dew nucleation and growth. C. R. Phys. 2006, 7, 1082. [CrossRef]
- Beysens, D. Dew Water. River Publishers, Gistrup, 2018.
- Dahliou, D., Laarabi, B., Barhdadi, A. Review on dew water effect on soiling of solar panels: Towards its enhancement or mitigation. Sustainable Energy Tech. and Assessments 2022, 49, 101774.
- Kabela, E.D., Hornbuckle, B.K., Cosh, M.H., Anderson, M.C., Gleason, M.L. Dew frequency, duration, amount, and distribution in corn and soybean during SMEX05. Agric. For. Meteorol. 2009, 149, 11-24.
- Jacobs, A. F. G., Heusinkveld, B. G. and Berkowicz, S. M. Dew deposition and drying in a desert system: a simple simulation model. J. Arid Environ. 1999, 42, 211–222.
- Uclés, O., Villagarcia, L., Moro, M. J., Canton, Y. and Domingo, F. Role of dewfall in the water balance of a semiarid coastal steppe ecosystem. Hydrol. Process. 2014, 28, 2271–2280. [CrossRef]
- Wang, L., Kaseke, K. F. and Seely, M. K. Effects of non-rainfall water inputs on ecosystem functions. WIRES Water 2017, 4, e1179. [CrossRef]
- Charnès, A., Cooper, W. W., Rhodes, E. Measuring the efficiency of decision-making units. Eur. J Operational Res. 1978, 2, 429–444. [CrossRef]
- Malek, E., McCurdy, G., Giles, B. Dew contribution to the annual water balances in semi-arid desert valleys. J. Arid Environ. 1999, 42, 71–80.
- Dou, Y., Quan, J., Jia, X., Wang, Q., Liu, Y. Near-Surface Warming Reduces Dew Frequency in China. Geophys. Res. Lett. 2021, 48, e2020GL091923.
- Steinberger, Y., Loboda, I., Garner, W. The Influence of Autumn Dewfall on Spatial and Temporal Distribution of Nematodes in the Desert Ecosystem. J. Arid Environ. 1989, 16, 177–183.
- Shure, D.J., Lewis, A.J. Dew formation and stem flow on common ragweed (Ambrosia artemisiifolia). Ecology 1973, 54, 1152-1155.
- Gerlein-Safdi, C., Koohafkan, M.C., Chung, M., Rockwell, F.E., Thompson, S., Caylor, K.K. Dew deposition suppresses transpiration and carbon uptake in leaves. Agric. Forest Meteorol. 2018, 259, 305-316.
- Berry, Z. C., Emery, N. C., Gotsch, S. G., Goldsmith, G. R. Foliar water uptake: Processes, pathways, and integration into plant water budgets. Plant Cell Environ. 2019, 42, 410–423. [CrossRef]
- Zhuang, Y., Ratcliffe, S. Relationship between dew presence and Bassia dasyphylla plant growth. J. Arid Land 2012, 4, 11–18. [CrossRef]
- Ben-Asher, J., Alpert, P. and Ben-Zyi, A. Dew is a major factor affecting vegetation water use efficiency rather than a source of water in the eastern Mediterranean area. Water Resour. Res. 2010, 46, W10532.
- Kidron, G.J., Kronenfeld, R., Starinsky, A., Xiao, B., Muselli, M. and Beysens, D. Even in a dew desert: Dewfall does not provide sufficient moisture for biocrust growth–Evidence from direct measurements and a meteorological model. J. Hydrol. 2023, 627, 130450.
- Tomaszkiewicz, M., Najm, M. A., Beysens, D., Alameddine, I., El-Fadel, M. Dew as a Sustainable Non-Conventional Water Resource: A Critical Review. Environ. Rev. 2015, 23, 1-18.
- Acker, K., Moeller, D., Auel, R., Wieprecht, W., Kalaß, D. Concentrations of nitrous acid, nitric acid, nitrite and nitrate in the gas and aerosol phase at a site in the emission zone during ESCOMPTE 2001 experiment. Atmos. Res. 2005, 74, 507–524.
- Rubio, M. A., Lissi, E., Villena, G. Nitrite in rain and dew in Santiago City, Chile. Its possible impact on the early morning start of the photochemical smog. Atmos. Environ. 2002, 36, 293–297.
- Rubio, M. A., Lissi, E., Villena, G. Factors determining the concentration of nitrite in dew from Santiago, Chile. Atmos. Environ. 2008, 42, 7651–7656.
- Hamilton, W.J., Seely, M.K. Fog basking by the Namib Desert beetle, Onymacris unguicularis. Nature 1976, 262, 284-285.
- Seely, M., Henschel, J.R., Hamilton III, W.J. Long-term data show behavioural fog collection adaptations determine Namib Desert beetle abundance. South African J. Sci. 2005, 101, 570.
- Kaseke, K.F., Wang, L. Fog and dew as potable water resources: maximizing harvesting potential and water quality concerns. GeoHealth 2018, 2, 327–332.
- Sharan, G., Roy, A.K., Royon, L., Mongruel, A., Beysens, D. Dew plant for bottling water. J. Clean. Prod. 2017, 155, 83-92.
- N'Gobi, G.K., Kounouhéwa, B., Kouchadé, C., Anago, R., Beysens, D. Perception of Dew by Cereal Growers in Semi-Arid Climate (Guéné, North Benin). Int. J. Humanities Social Sciences & Educ. 2018, 5, 25-36.
- Randriatsitohaina, J.B., Raniriketra, C., Mara, T., Champin, L., Taïbi, A.N., Razakamanana, T., Fleurant, C. Vulnérabilité de Toliara face à l’insuffisance en eau, région Sud-Ouest de Madagascar. Madamines 2018, 1, 29-52.
- 5 April.
- Raholijao, N., Arivelo, T.A., Rakotomavo, Z.A.P.H., Voahangin-dRakotoson, D., Srinivasan, G., Shanmugasundaram, J., Dash, I., Qiu, J., 2019. Les tendances climatiques et les futurs changements climatiques à Madagascar-2019. Government of Madagascar, Antananarivo, Madagascar [online] URL: https://www. primature.gov.mg/cpgu/wp-content/uploads/2019/11/Publication_FR_09_Sept_Version_Finale. pdf.
- Grouzis, M., Le Sud-Ouest de Madagascar. Paris, France: Institut de Recherche pour le Développement. Rapport sur le programme de recherché de Gestion des Espaces Ruraux et Environnement à Madagascar (1996-2002), 2004.
- Hanisch, S., Lohrey, C., Buerkert, A. Dewfall and its ecological significance in semi-arid coastal south-western Madagascar. J. Arid Env. 2015, 121, 24-31. [CrossRef]
- Muselli, M., Lekouch, I., Beysens, D. Physical and chemical characteristics of dew and rain in north-west Africa with focus on Morocco: Past and future evolution (2005 – 2100). Atmos. 2022, 13-12. [CrossRef]
- Beysens, D. Estimating dew yield worldwide from a few meteo data. Atm. Res. 2016, 167, 146-155.
- Communiqué de la Présidence de la République de Madagascar sur le projet d’amélioration de l’accès en eau potable, 15 juin 2022. https://www.presidence.gov.mg/actualites/1604-madagascar-220-millions-de-dollars-pour-ameliorer-l-acces-a-l-eau-et-a-l’assainissement-de-base.htmlhttps://www.presidence.gov.mg/actualites/1604-madagascar-220-millions-de-dollars-pour-ameliorer-l-acces-a-l-eau-et-a-l’assainissement-de-base.html.
- Randriamarolaza, L.Y.A., Aguilar, E., Skrynyk, O., Vicente-Serrano, S.M., Domínguez-Castro, F. Indices for daily temperature and precipitation in Madagascar, based on quality-controlled and homogenized data, 1950–2018. Int. J. Clim 2022, 42, 265-288.
- Moriste, D., 2010. Biodiversité des haies vives dans la région de Toliara. Rapport de Licence, Faculté des Sciences, Université de Toliara.
- Nations Online Project, 2022. https://www.google.com/url?sa=i&url=https%3A%2F%2Fwww.nationsonline.org%2Foneworld%2Fmap%2Fmadagascar_map.htm&psig=AOvVaw1MWvWQQTxAm1k8rFdjE65H&ust=1673779532637000&source=images&cd=vfe&ved=0CA8QjRxqFwoTCLi62NjwxvwCFQAAAAAdAAAAABAEhttps://www.google.com/url?sa=i&url=https%3A%2F%2Fwww.nationsonline.org%2Foneworld%2Fmap%2Fmadagascar_map.htm&psig=AOvVaw1MWvWQQTxAm1k8rFdjE65H&ust=1673779532637000&source=images&cd=vfe&ved=0CA8QjRxqFwoTCLi62NjwxvwCFQAAAAAdAAAAABAE, accessed on January 12, 2023.
- Mapcarta. https://mapcarta.com/14494606https://mapcarta.com/14494606, accessed on February 2023.
- Weather Base. https://www.weatherbase.com/weather/weather- summary.php3?s=16176&cityname=Toliara, Madagascar, accessed on February 4, 2022.
- Rasoafaniry, A., 2022. Etude de la contribution de la rosée sur l’adduction en eau dans la commune urbaine de Toliara, Rapport de Master, Ecole Supérieure Polytechnique d’Antananarivo, Madagascar.
- ERA5-Land. https://confluence.ecmwf.int/plugins/servlet/mobile?contentId=140385202#content/view/140385202, accessed on Dec.1, 2023.
- Rumelhart, D. E., Hinton, G. E., Williams, R. J. Learning representations by back-propagating errors. Nature 1986, 323, 533-536.
- Hornik, K., Stinchcombe, M., White, H. Multilayer feedforward networks are universal approximators. Neural Networks 1989, 2, 359-366.
- Hochreiter, S., Schmidhuber, J. Long Short-Term Memory. Neural Computation 1997, 9, 1735-1780.
- Gers, F. A., Schmidhuber, J., Cummins, F. Learning to forget: Continual prediction with LSTM. Neural Computation 2000, 12, 2451-2471.
- Maass, W. Networks of spiking neurons: The third generation of neural network models." Neural Networks 1997, 10, 1659-1671. [CrossRef]
- Zhou, J.L., Guo, Z.M., A hybrid SNN-STLSTM method for human error assessment in the high-speed railway system. Advanced Engineering Informatics 2024, 60, 102408. [CrossRef]
- Alani, A.E., Abraim, M., Ghennioui, H., Ghennioui, A., Ikenbi, I., Dahr, F.E. Short term solar irradiance forecasting using sky images based on a hybrid CNN–MLP model. Energ Reports 2021, 7, 888-900.
- Hunasigi, P., Jedhe, S., Mane, M., Patil-Shinde, V. Multilayer perceptron neural network based models for prediction of the rainfall and reference crop evapotranspiration for sub-humid climate of Dapoli, Ratnagiri District, India. Acta Ecol. Sinica 2023, 43, 154-201.
- Das, B., Dursun, O.O., Toraman, S. Prediction of air pollutants for air quality using deep learning methods in a metropolitan city. Urban climate 2022, 46, 101291.
- Rodriguez, F., Genn, M., Fontan, L., Galarza, A. Very short-term temperature forecaster using MLP and N-nearest stations for calculating key control parameters in solar photovoltaic generation. Sust. Energy Tech. Assessments 2021, 45, 101085.
- Lekouch, I., Lekouch, K., Muselli, M., Mongruel, A., Kabbachi, B., Beysens, D. Rooftop dew, fog and rain collection in southwest Morocco and predictive dew modeling using neural networks. J. Hydrol. 2012, 448, 60-72.
- Lindholm, A., Wahlström, N., Lindsten, F., Schön, T.B. Supervised machine learning. Department of Information Technology, Uppsala University: Uppsala, Sweden, 2019, p.112.
- Kassambara, A., 2018. Machine learning essentials: Practical guide in R. Edition 1.(stdha.com/English).
- Touzet, C. Les réseaux de neurones artificiels, introduction au connexionnisme : Cours, exercices et travaux pratiques. Ec2, 1992, collection de l’EERIE. hal-01338010.
- Abadi, M. Réalisation d’un réseau de neurones ”SOM” sur une architecture matérielle adaptable et extensible à base de réseaux sur puce ”NoC”. Université de Lorraine; Université du Centre (Sousse, Tunisie), 2018. Available online: https://tel.archives-ouvertes.fr/tel-01868313https://tel.archives-ouvertes.fr/tel-01868313.
- Parizeau, M., 2004. Le perceptron multicouche et son algorithme de rétropropagation des erreurs. Département de génie électrique et de génie informatique, Université de Laval.
- https://cran.r-project.org/web/packages/h2o/index.html. Accessed on May, 15 2024.
- Hopfield, J.J. Neural networks and physical systems with emergent collective computational abilities. In Proceedings of the national academy of sciences 1982, 79, 2554-2558.
- http://kourentzes.com/forecasting/2019/01/16/tutorial-for-the-nnfor-r-package/ . Accessed on May, 15 2024.
- Kourentzes, N., Barrow, D.K., Crone, S.F. Neural network ensemble operators for time series forecasting. Expert Syst. with Applic. 2014, 41, 4235-4244.
- Buerkert, A. Private communication, 2023.
- Meunier, D., Beysens, D. Dew, fog, drizzle and rain Water in Baku (Azerbaijan). Atmos. Res. 2016, 178, 65-72. [CrossRef]
- Huang, B., Su, T., Zhi, R., Zhang, Z., Shen, H., Wu, Y., Feng, T. Synergistic effect of El Niño Southern oscillation and subtropical Indian Ocean Dipole on Southern China winter precipitation. Atmos. Res. 2023, 293, 106928. [CrossRef]
- IOD, 2023. http://la.climatologie.free.fr/iod/iod.htm. Accessed on Dec. 1, 2023.













| Sites | Latitude | Longitude | Elevation (m) asl | Distance from the sea (km) | Köppen Geiger climate |
| Toliara | 23° 4 S | 43° 7 E | 9 | 1 | Bsh |
| Ifaty | 23° 1 S | 43°6 E | 80 | 1 | Bsh |
| Andremba | 24°0 S | 44°2 E | 260 | 60 | Bsh |
| Efoetsy | 24°1 S | 43°7 S | 10 | 2 | Bsh |
| hot & rainy season | cold & dry season | mean temp. (°C) | mean max temp. (Jan.) (°C) | mean min temp. (Jul.) (°C) | mean rain (mm.yr-1)* | max rain (mm.mth-1)* | min rain (mm.mth-1)* | mean RH (%)$ | max RH (%)$ | min RH (%)$ |
| Nov.-March | Apr.- Oct. | 23.9 | 27.8 | 20.6 | 342.9 | 73.7 | 5.1 | 77 | 100 | 12 |
| Sites | Year of max. yield | Year of min. yield | Sen’s slope (×10-5 mm.mth-2) |
| Ifaty | 2000 | 2021 | -3.8 |
| Toliara | 2000 | 2021 | -2.4 |
| Andremba | 2000 | 2021 | - |
| Dew | Data | mths. | Min (mm.mth-1) | Max (mm.mth-1) | Mean (mm.mth-1) | SD (mm.mth-1) | p-value | MK mea- ningful trend$ |
Sen’s slope (×10-5 mm.mth-2) | Sen’s con- stant |
| Ifaty | Meas. | 391 | 0.322 | 3.795 | 1.678 | 0.488 | <0.0001 | Yes | -3.8 | 3.160 |
| Extrap. | 120 | 0.915 | 1.964 | 1.502 | 0.241 | 0.227 | No | -2.5 | 2.704 | |
| All | 511 | 0.322 | 3.795 | 1.637 | 0.449 | <0.0001 | Yes | -2.6 | 2.712 | |
| Toliara | Meas. | 391 | 0.128 | 2.885 | 1.157 | 0.401 | <0.0001 | Yes | -2.4 | 2.072 |
| Extrap. | 120 | 0.643 | 1.700 | 1.302 | 1.172 | 0.005 | Yes | 3.7 | -0.433 | |
| All | 511 | 0.128 | 2.885 | 1.191 | 0.366 | 0.165 | No | 0.5 | 1.008 | |
| Andrem-ba | Meas. | 391 | 0.067 | 3.072 | 1.187 | 0.557 | 0.060 | No | -1.5 | 1.720 |
| Extrap. | 120 | 0.534 | 1.622 | 1.096 | 0.270 | 0.234 | No | -3.1 | 2.577 | |
| All | 511 | 0.067 | 3.072 | 1.165 | 0.506 | 0.055 | No | -0.9 | 1.513 |
| No Dew Nb. consecu-tive days |
Data | Min (d) | Max (d) | Mean (d) | SD (d) |
p-value* | MK mea- ningful trend$ |
Sen’s slope (×10-6 d.yr-1) | Sen’s con- stant |
| Ifaty | Rainy season | 2.179 | 3.875 | 2.67 | 0.324 | 0.721 | No | 3.9 | 2.643 |
| Dry season | 1.714 | 3.182 | 2.411 | 0.402 | 0.035 | Yes | 44 | 0.645 | |
| Toliara | Rainy season | 2.405 | 3.645 | 3.021 | 0.318 | 0.457 | No | 13 | 2.482 |
| Dry season | 1.842 | 3.824 | 2.664 | 0.456 | 0.031 | Yes | 53 | 0.554 | |
| Andrem-ba | Rainy season | 2.3 | 4.269 | 3.382 | 0.445 | 0.285 | No | 25 | 2.364 |
| Dry season | 2.048 | 3.824 | 2.841 | 0.479 | 0.035 | Yes | 57 | 0.546 |
| No Rain Nb. consecu-tive days |
Data | Min (d) | Max (d) | Mean (d) | SD (d) | p-value* | MK mea- ningful trend$ |
Sen’s slope (×10-6 d. yr-1) | Sen’s con- stant |
| Ifaty & Toliara | Rainy season | 2.174 | 9.833 | 4.086 | 1.448 | 0.653 | No | 28 | 2.738 |
| Dry season | 7.55 | 24.5 | 13.681 | 3.903 | 0.62 | No | 112 | 17.657 | |
| Andremba | Rainy season | 1.96 | 5.167 | 3.113 | 0.814 | 0.107 | No | 79 | -0.147 |
| Dry season | 6.115 | 14.77 | 9.443 | 1.880 | 0.889 | No | 10 | 9.174 |
| Yearly | Period | Ratio (%) | p-value$ | MK mea- ningful trend$ |
Sen’s slope (×10-6 yr-1) |
Sen’s con-stant | |||
| Min | Max | Mean | SD | ||||||
| Ifaty | 1991-2023 | 2.114 | 7.34 | 4.317 | 1.24 | 0.698 | No | 29 | 2.841 |
| 2023-2033 | 1.986 | 3.687 | 2.75 | 0.49 | 0.161 | No | -156 | -10.358 | |
| 1991-2033 | 1.986 | 7.340 | 3.967 | 1.28 | 0.017 | Yes | -86 | 7.107 | |
| Toliara | 1991-2023 | 1.929 | 5.601 | 2.984 | 0.86 | 0.816 | No | 14 | 2.152 |
| 2023-2033 | 2.028 | 3.986 | 2.623 | 0.63 | 0.013 | Yes | 266 | -9.977 | |
| 1991-2033 | 1.929 | 5.601 | 2.914 | 0.81 | 0.818 | No | -5.6 | 2.883 | |
| Andrem- ba |
1991-2023 | 1.571 | 4.064 | 2.523 | 0.59 | 0.975 | No | 1.6 | 2.427 |
| 2023-2033 | 1.571 | 2.532 | 2.277 | 0.28 | 1 | No | 6.7 | 2.037 | |
| 1991-2033 | 1.571 | 4.064 | 2.482 | 0.52 | 0.683 | No | -6.7 | 2.705 | |
| Dry season | Period | Ratio (%) | p-value$ | MK mea- ningful trend$ |
Sen’s slope (×10-6 yr-1) | Sen’s con-stant | |||
| Min | Max | Mean | SD | ||||||
| Ifaty | 1991-2023 | 9.645 | 77.415 | 32.403 | 19.744 | 0.258 | No | -905 | 65.033 |
| 2023-2033 | 5.615 | 30.63 | 11.205 | 7.158 | 0.436 | No | 980 | -37.535 | |
| 1991-2033 | 5.615 | 77.415 | 27.209 | 19.924 | 0.001 | Yes | -1858 | 99.681 | |
| Toliara | 1991-2023 | 7.453 | 54.779 | 23.390 | 14.473 | 0.345 | No | -415 | 36.185 |
| 2023-2033 | 5.191 | 19.856 | 9.829 | 4.824 | 0.213 | No | 1308 | -53.281 | |
| 1991-2033 | 5.191 | 54.779 | 20.003 | 14.187 | 0.004 | Yes | -1069 | 62.949 | |
| Andrem- ba |
1991-2023 | 4.689 | 42.802 | 15.662 | 10.054 | 0.209 | No | -560 | 35.022 |
| 2023-2033 | 5.379 | 19.477 | 14.785 | 3.907 | 0.35 | No | -630 | 45.47 | |
| 1991-2033 | 4.689 | 42.802 | 15.403 | 8.985 | 0.601 | No | -104 | 18.648 | |
| Rainy season | Period | Ratio (%) | p-value$ | MK mea- ningful trend$ |
Sen’s slope (×10-6 yr-1) | Sen’s con-stant | |||
| Min | Max | Mean | SD | ||||||
| Ifaty | 1991-2023 | 0.954 | 4.615 | 2.063 | 0.817 | 0.588 | No | 24 | 1.113 |
| 2023-2033 | 1.165 | 1.991 | 1.465 | 0.257 | 0.283 | No | 90 | -2.815 | |
| 1991-2033 | 0.954 | 4.615 | 1.942 | 0.767 | 0.386 | No | -19 | 2.565 | |
| Toliara | 1991-2023 | 0.691 | 2.477 | 1.323 | 0.453 | 0.631 | No | 13 | 0.813 |
| 2023-2033 | 1.071 | 1.87 | 1.424 | 0.323 | 0.002 | Yes | 219 | -8.855 | |
| 1991-2033 | 0.691 | 2.477 | 1.353 | 0.428 | 0.153 | No | 24 | 0.34 | |
| Andrem- ba |
1991-2023 | 0.768 | 1.957 | 1.234 | 0.264 | 0.329 | No | 15 | 0.622 |
| 2023-2033 | 0.921 | 1.339 | 1.028 | 0.13 | 0.371 | No | -30 | 2.407 | |
| 1991-2033 | 0.768 | 1.957 | 1.189 | 0.256 | 0.298 | No | -9.5 | 1.527 | |
Disclaimer/Publisher’s Note: The statements, opinions and data contained in all publications are solely those of the individual author(s) and contributor(s) and not of MDPI and/or the editor(s). MDPI and/or the editor(s) disclaim responsibility for any injury to people or property resulting from any ideas, methods, instructions or products referred to in the content. |
© 2024 by the authors. Licensee MDPI, Basel, Switzerland. This article is an open access article distributed under the terms and conditions of the Creative Commons Attribution (CC BY) license (http://creativecommons.org/licenses/by/4.0/).