Submitted:
19 December 2023
Posted:
20 December 2023
You are already at the latest version
Abstract
Keywords:
1. Introduction
2. Related Work
3. System Model and Problem Formulation
3.1. Communication Model
3.2. Local Computational model
3.3. Offloading Computational model
3.4. Problem Formulation
4. IOECA Algorithm Based on DDPG
4.1. Markov Process Modeling
4.1.1. State Space
4.1.2. Action Space
4.2. Algorithm
| Algorithm 1: Iterative Optimizing Energy Consumption Algorithm Based on DDPG |
|
4.3. Reward Function
| Algorithm 2: State Normalization Algorithm |
|
5. Performance Evaluation
5.1. Parameter Settings
5.2. Numerical Results
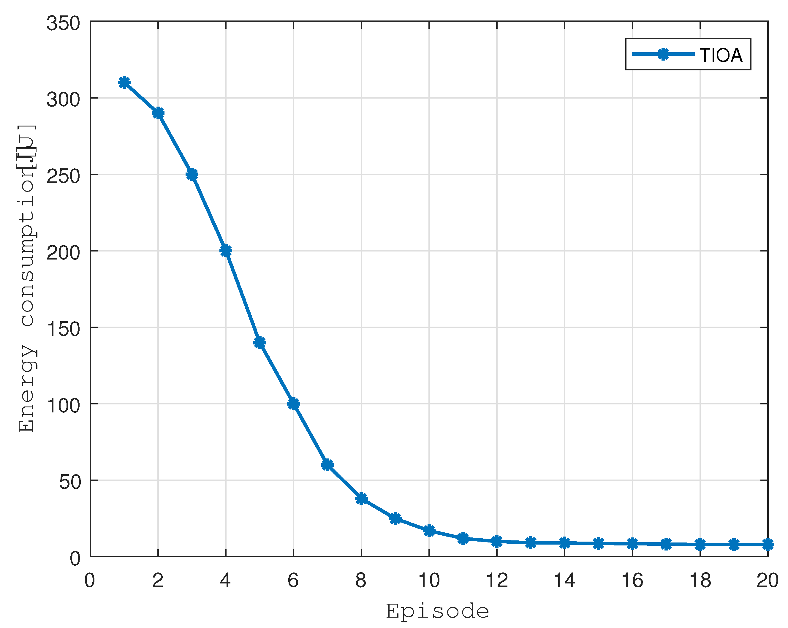
5.2.1. Algorithm Convergence Analysis
5.2.2. UE Quantity Analysis
5.2.3. Task Size Analysis
5.2.4. UAV Trajectory Analysis
6. Conclusions
Author Contributions
Funding
Institutional Review Board Statement
Informed Consent Statement
Data Availability Statement
Conflicts of Interest
References
- Siriwardhana, Y.; Porambage, P.; Liyanage, M.; Ylianttila, M. A Survey on Mobile Augmented Reality With 5G Mobile Edge Computing: Architectures, Applications, and Technical Aspects. IEEE Communications Surveys & Tutorials 2021, 23, 1160–1192. [Google Scholar] [CrossRef]
- Sharma, A.; Diwaker, C.; Nadiyan, M. Analysis of Offloading Computation in Mobile Edge Computing (MEC): A Survey. 2022 Seventh International Conference on Parallel, Distributed and Grid Computing (PDGC), 2022, pp. 280–285. [CrossRef]
- Li, M.; Cheng, N.; Gao, J.; Wang, Y.; Zhao, L.; Shen, X. Energy-Efficient UAV-Assisted Mobile Edge Computing: Resource Allocation and Trajectory Optimization. IEEE Transactions on Vehicular Technology 2020, 69, 3424–3438. [Google Scholar] [CrossRef]
- Nie, J.; Mu, J.; Zhou, Q.; Jing, X. Offloading Strategy for UAV-Assisted Mobile Edge Computing with Computation Rate Maximization. 2023 IEEE International Symposium on Broadband Multimedia Systems and Broadcasting (BMSB), 2023, pp. 1–6. [CrossRef]
- Zhang, T.; Xu, Y.; Loo, J.; Yang, D.; Xiao, L. Joint Computation and Communication Design for UAV-Assisted Mobile Edge Computing in IoT. IEEE Transactions on Industrial Informatics 2020, 16, 5505–5516. [Google Scholar] [CrossRef]
- Chen, Y.; Zhang, N.; Zhang, Y.; Chen, X.; Wu, W.; Shen, X. Energy Efficient Dynamic Offloading in Mobile Edge Computing for Internet of Things. IEEE Transactions on Cloud Computing 2021, 9, 1050–1060. [Google Scholar] [CrossRef]
- Xu, C.; Zhan, C.; Liao, J.; Gong, J. Computation Throughput Maximization for UAV-Enabled MEC with Binary Computation Offloading. ICC 2022 - IEEE International Conference on Communications, 2022, pp. 4348–4353. [CrossRef]
- Chen, Z.; Lei, L.; Song, X. Multi-agent DDPG Enpowered UAV Trajectory Optimization for Computation Task Offloading. 2022 IEEE 22nd International Conference on Communication Technology (ICCT), 2022, pp. 608–612. [CrossRef]
- Xu, X.; Song, Y. A Deep Reinforcement Learning-Based Optimal Computation Offloading Scheme for VR Video Transmission in Mobile Edge Networks. IEEE Access 2023, 11, 122772–122781. [Google Scholar] [CrossRef]
- Guo, M.; Wang, W.; Huang, X.; Chen, Y.; Zhang, L.; Chen, L. Lyapunov-Based Partial Computation Offloading for Multiple Mobile Devices Enabled by Harvested Energy in MEC. IEEE Internet of Things Journal 2022, 9, 9025–9035. [Google Scholar] [CrossRef]
- Yuan, Y.; Yi, C.; Chen, B.; Shi, Y.; Cai, J. A Computation Offloading Game for Jointly Managing Local Pre-Processing Time-Length and Priority Selection in Edge Computing. IEEE Transactions on Vehicular Technology 2022, 71, 9868–9883. [Google Scholar] [CrossRef]
- Zhao, N.; Ye, Z.; Pei, Y.; Liang, Y.C.; Niyato, D. Multi-Agent Deep Reinforcement Learning for Task Offloading in UAV-Assisted Mobile Edge Computing. IEEE Transactions on Wireless Communications 2022, 21, 6949–6960. [Google Scholar] [CrossRef]
- Gu, X.; Zhang, G.; Wang, M.; Duan, W.; Wen, M.; Ho, P.H. UAV-Aided Energy-Efficient Edge Computing Networks: Security Offloading Optimization. IEEE Internet of Things Journal 2022, 9, 4245–4258. [Google Scholar] [CrossRef]
- Goudarzi, S.; Soleymani, S.A.; Wang, W.; Xiao, P. UAV-Enabled Mobile Edge Computing for Resource Allocation Using Cooperative Evolutionary Computation. IEEE Transactions on Aerospace and Electronic Systems 2023, 59, 5134–5147. [Google Scholar] [CrossRef]
- Zhang, Y.; Mao, Z. Computation Offloading Service in UAV-Assisted Mobile Edge Computing: A Soft Actor-Critic Approach. 2023 International Conference on Ubiquitous Communication (Ucom), 2023, pp. 373–378. [CrossRef]
- Li, Y.; Yang, C.; Deng, M.; Tang, X.; Li, W. A Dynamic Resource Optimization Scheme for MEC Task Offloading Based on Policy Gradient. 2022 IEEE 6th Information Technology and Mechatronics Engineering Conference (ITOEC), 2022, Vol. 6, pp. 342–345. [CrossRef]
- Zhou, S.; Fei, S.; Feng, Y. Deep Reinforcement Learning based UAV-Assisted Maritime Network Computation Offloading Strategy. 2022 IEEE/CIC International Conference on Communications in China (ICCC), 2022, pp. 890–895. [CrossRef]
- Huang, L.; Bi, S.; Zhang, Y.J.A. Deep Reinforcement Learning for Online Computation Offloading in Wireless Powered Mobile-Edge Computing Networks. IEEE Transactions on Mobile Computing 2020, 19, 2581–2593. [Google Scholar] [CrossRef]
- Zhou, H.; Jiang, K.; Liu, X.; Li, X.; Leung, V.C.M. Deep Reinforcement Learning for Energy-Efficient Computation Offloading in Mobile-Edge Computing. IEEE Internet of Things Journal 2022, 9, 1517–1530. [Google Scholar] [CrossRef]
- Wang, Y.; Fang, W.; Ding, Y.; Xiong, N. Computation offloading optimization for UAV-assisted mobile edge computing: a deep deterministic policy gradient approach. Wireless Networks 2021, 27, 2991–3006. [Google Scholar] [CrossRef]
- Yu, L.; Zheng, J.; Wu, Y.; Zhou, F.; Yan, F. A DQN-based Joint Spectrum and Computing Resource Allocation Algorithm for MEC Networks. GLOBECOM 2022 - 2022 IEEE Global Communications Conference, 2022, pp. 5135–5140. [CrossRef]
- Lu, W.; Ding, Y.; Gao, Y.; Hu, S.; Wu, Y.; Zhao, N.; Gong, Y. Resource and Trajectory Optimization for Secure Communications in Dual Unmanned Aerial Vehicle Mobile Edge Computing Systems. IEEE Transactions on Industrial Informatics 2022, 18, 2704–2713. [Google Scholar] [CrossRef]










| Parameter | definition | Default |
|---|---|---|
| H | UAV flying height | 100m |
| K | Number of slots | 40 |
| Channel gain at a reference distance of 1m | -50dB | |
| B | Transmission bandwidth | 1MHz |
| UE Task sending power | 10W | |
| UE task computing power | 10W | |
| UE standby power | 1W | |
| UE CPU calculation frequency | 0.2GHz | |
| UAV computing power | 40W | |
| UAV flight power | 10W | |
| UAV CPU calculation frequency | 3GHz | |
| E | UAV power | 2000J |
Disclaimer/Publisher’s Note: The statements, opinions and data contained in all publications are solely those of the individual author(s) and contributor(s) and not of MDPI and/or the editor(s). MDPI and/or the editor(s) disclaim responsibility for any injury to people or property resulting from any ideas, methods, instructions or products referred to in the content. |
© 2023 by the authors. Licensee MDPI, Basel, Switzerland. This article is an open access article distributed under the terms and conditions of the Creative Commons Attribution (CC BY) license (http://creativecommons.org/licenses/by/4.0/).