Submitted:
18 December 2023
Posted:
19 December 2023
You are already at the latest version
Abstract
Keywords:
1. Introduction
2. Materials and methods
2.1. Cells and culture media
2.2. Plasmids construction
2.3. Generation of recombinant BacMam viruses
2.4. Transduction and fluorescent microscopy
2.5. Western blotting
2.6. Transmission electron microscopy (TEM)
2.7. Mouse immunogenicity trial
2.8. ELISA
2.9. Creation of ACE2-expressing HEK-293 cells
2.10. Generation of SARS-CoV-2 spike pseudotyped lentivirus, confocal microscopy, and luciferase assay
2.11. Pseudotype virus neutralization assay
2.12. Statistical analysis
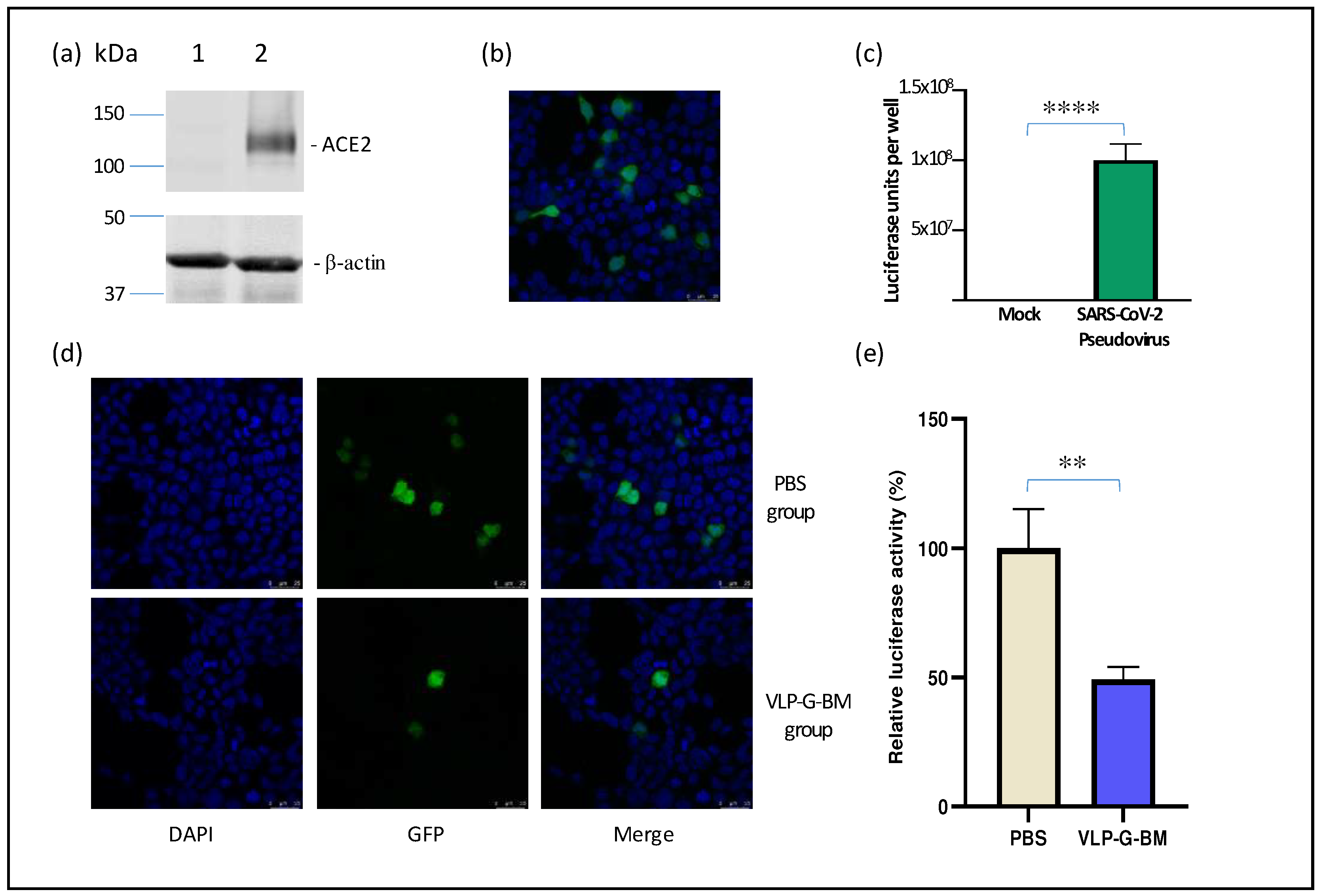
3. Results
3.1. Generation and characterization of SARS-CoV-2 VLP BacMam
3.2. Production of SARS-CoV-2 VLP BacMam virus
3.3. Immunogenicity of SARS-CoV-2 VLP BacMam virus in mice
3.4. VLP BacMam induced neutralization against SARS-CoV-2
4. Discussion
Author Contributions
Funding
Institutional Review Board Statement
Data Availability Statement
Acknowledgments
Conflicts of Interest
References
- Shereen, M.A., et al., COVID-19 infection: Origin, transmission, and characteristics of human coronaviruses. J Adv Res, 2020. 24: p. 91-98.
- Hui, D.S., et al., The continuing 2019-nCoV epidemic threat of novel coronaviruses to global health - The latest 2019 novel coronavirus outbreak in Wuhan, China. International Journal of Infectious Diseases, 2020. 91: p. 264-266. [CrossRef]
- Chen, T., et al., Clinical characteristics of 113 deceased patients with coronavirus disease 2019: retrospective study. Bmj-British Medical Journal, 2020. 368. [CrossRef]
- Cosar, B., et al., SARS-CoV-2 Mutations and their Viral Variants. Cytokine & Growth Factor Reviews, 2022. 63: p. 10-22.
- Chen, J.H., et al., Mutations Strengthened SARS-CoV-2 Infectivity. Journal of Molecular Biology, 2020. 432(19): p. 5212-5226.
- Wang, R., et al., Decoding SARS-CoV-2 Transmission and Evolution and Ramifications for COVID-19 Diagnosis, Vaccine, and Medicine. Journal of Chemical Information and Modeling, 2020. 60(12): p. 5853-5865.
- Khateeb, J., Y.C. Li, and H.B. Zhang, Emerging SARS-CoV-2 variants of concern and potential intervention approaches. Critical Care, 2021. 25(1).
- Sanyaolu, A., et al., The emerging SARS-CoV-2 variants of concern. Therapeutic Advances in Infectious Disease, 2021. 8.
- Wen, Z.S., et al., Chitosan Nanoparticles Act as an Adjuvant to Promote both Th1 and Th2 Immune Responses Induced by Ovalbumin in Mice. Marine Drugs, 2011. 9(6): p. 1038-1055. [CrossRef]
- Tada, T., et al., Comparison of Neutralizing Antibody Titers Elicited by mRNA and Adenoviral Vector Vaccine against SARS-CoV-2 Variants. bioRxiv, 2021.
- Grgacic, E.V.L. and D.A. Anderson, Virus-like particles: Passport to immune recognition. Methods, 2006. 40(1): p. 60-65. [CrossRef]
- Kushnir, N., S.J. Streatfield, and V. Yusibov, Virus-like particles as a highly efficient vaccine platform: Diversity of targets and production systems and advances in clinical development. Vaccine, 2012. 31(1): p. 58-83. [CrossRef]
- Hemmati, F., et al., Plant-derived VLP: a worthy platform to produce vaccine against SARS-CoV-2. Biotechnology Letters, 2022. 44(1): p. 45-57.
- Geng, Q., et al., Novel virus-like nanoparticle vaccine effectively protects animal model from SARS-CoV-2 infection. PLoS Pathog, 2021. 17(9): p. e1009897.
- Xu, R.D., et al., Construction of SARS-CoV-2 Virus-Like Particles by Mammalian Expression System (vol 8, 862, 2020). Frontiers in Bioengineering and Biotechnology, 2020. 8.
- Lu, J., et al., A COVID-19 mRNA vaccine encoding SARS-CoV-2 virus-like particles induces a strong antiviral-like immune response in mice. Cell Research, 2020. 30(10): p. 936-939.
- Argilaguet, J.M., et al., BacMam immunization partially protects pigs against sublethal challenge with African swine fever virus. Antiviral Research, 2013. 98(1): p. 61-65. [CrossRef]
- Keil, G.M., et al., BacMam Platform for Vaccine Antigen Delivery. Vaccine Technologies for Veterinary Viral Diseases, 2016. 1349: p. 105-119.
- Zhang, J., et al., BacMam virus-based surface display of the infectious bronchitis virus (IBV) S1 glycoprotein confers strong protection against virulent IBV challenge in chickens. Vaccine, 2014. 32(6): p. 664-670. [CrossRef]
- Hervas-Stubbs, S., et al., Insect baculoviruses strongly potentiate adaptive immune responses by inducing type I IFN. J Immunol, 2007. 178(4): p. 2361-9.
- Kost, T.A., J.P. Condreay, and D.L. Jarvis, Baculovirus as versatile vectors for protein expression in insect and mammalian cells. Nat Biotechnol, 2005. 23(5): p. 567-575.
- Nguyen, H.T., et al., Construction of a Noninfectious SARS-CoV-2 Replicon for Antiviral-Drug Testing and Gene Function Studies. Journal of Virology, 2021. 95(18).
- Crawford, K.H.D., et al., Protocol and Reagents for Pseudotyping Lentiviral Particles with SARS-CoV-2 Spike Protein for Neutralization Assays. Viruses-Basel, 2020. 12(5).
- Meng, B., et al., Recurrent emergence of SARS-CoV-2 spike deletion H69/V70 and its role in the Alpha variant B.1.1.7. Cell Reports, 2021. 35(13).
- Shi, J., et al., Effective vaccination strategy using SARS-CoV-2 spike cocktail against Omicron and other variants of concern. Npj Vaccines, 2022. 7(1).
- Denning, W., et al., Optimization of the Transductional Efficiency of Lentiviral Vectors: Effect of Sera and Polycations. Molecular Biotechnology, 2013. 53(3): p. 308-314. [CrossRef]
- Thakur, N., et al., Production of Recombinant Replication-defective Lentiviruses Bearing the SARS-CoV or SARS-CoV-2 Attachment Spike Glycoprotein and Their Application in Receptor Tropism and Neutralisation Assays. Bio Protoc, 2021. 11(21): p. e4249.
- Liu, X.L., et al., Enhanced elicitation of potent neutralizing antibodies by the SARS-CoV-2 spike receptor binding domain Fc fusion protein in mice. Vaccine, 2020. 38(46): p. 7205-7212.
- Yi, C.Y., et al., Key residues of the receptor binding motif in the spike protein of SARS-CoV-2 that interact with ACE2 and neutralizing antibodies. Cellular & Molecular Immunology, 2020. 17(6): p. 621-630.
- Tang, X.C., H.R. Lu, and T.M. Ross, Baculovirus-Produced Influenza Virus-like Particles in Mammalian Cells Protect Mice from Lethal Influenza Challenge. Viral Immunology, 2011. 24(4): p. 311-319. [CrossRef]
- Barsoum, J., et al., Efficient transduction of mammalian cells by a recombinant baculovirus having the vesicular stomatitis virus G glycoprotein. Human Gene Therapy, 1997. 8(17): p. 2011-2018. [CrossRef]
- Swann, H., et al., Minimal system for assembly of SARS-CoV-2 virus like particles (vol 10, 21877, 2020). Scientific Reports, 2021. 11(1).
- Prasad, S., et al., Transmission electron microscopy imaging of SARS-CoV-2. Indian Journal of Medical Research, 2020. 151(2-3): p. 241-243.
- Pati, R., M. Shevtsov, and A. Sonawane, Nanoparticle Vaccines Against Infectious Diseases. Frontiers in Immunology, 2018. 9. [CrossRef]
- Kim, C., J.D. Kim, and S.U. Seo, Nanoparticle and virus-like particle vaccine approaches against SARS-CoV-2. Journal of Microbiology, 2022. 60(3): p. 335-346.
- Walensky, R.P., H.T. Walke, and A.S. Fauci, SARS-CoV-2 Variants of Concern in the United States-Challenges and Opportunities. Jama-Journal of the American Medical Association, 2021. 325(11): p. 1037-1038.
- Kost, T.A., et al., Implementation of BacMam virus gene delivery technology in a drug discovery setting. Drug Discovery Today, 2007. 12(9-10): p. 396-403. [CrossRef]
- Kost, T.A. and J.P. Condreay, Recombinant baculoviruses as mammalian cell gene-delivery vectors. Trends Biotechnol, 2002. 20(4): p. 173-80. [CrossRef]
- Dai, L. and G.F. Gao, Viral targets for vaccines against COVID-19. Nat Rev Immunol, 2021. 21(2): p. 73-82. [CrossRef]
- Carabelli, A.M., et al., SARS-CoV-2 variant biology: immune escape, transmission and fitness. Nat Rev Microbiol, 2023. 21(3): p. 162-177.




| No. | Primers | Sequences (5′ - 3′) | References |
| 1 | CMV-RFP-F | GGCGCGGATCGCTAGCGAATTCGGATCCACATTGATTATTGACTAGTTATT | This study |
| 2 | CMV-RFP-R | GATGACGTCCTCGGTGTTGTCCATGGTGGCGCCAGTAAGCAGTGGGTTCTC | |
| 3 | AvrII-pH-F | CATGTCTGGATCTGATCACTGCTTGAGCCTAGGCCGGAATATTAATAGATCATG | |
| 4 | pH-VSV-G-R | GTACAAAAGGCACTTCATGAATTCCGCGCGCTTCGGAC | |
| 5 | pH-VSV-G-F | GCGCGCGGAATTCATGAAGTGCCTTTTGTACTTAGC | |
| 6 | VSV-G-SV40pA-R | CTAGTACTTCTCGACTTACTTTCCAAGTCGGTTCATC | |
| 7 | VSV-G-SV40pA-F | CCGACTTGGAAAGTAAGTCGAGAAGTACTAGAGGATC | |
| 8 | SV40pA-AvrII-R | CTAGATTTCACTTATCTGGTTCGGATCTCCTAGGCTCAAGCAGTGATCAGATCC | |
| 9 | Rsr2-CMV-F | CATACCGTCCCACCATCGGGCGCGGATCCCGGTCCGACATTGATTATTGACTAGTTATT | |
| 10 | CMV-Cov2-M-R | GCTATCGGCCATGGTGGCGCCAGTAAGCAGTGGGTTCTC | |
| 11 | CMV-Cov2-M-F | CTGCTTACTGGCGCCACCATGGCCGATAGCAACGGGAC | |
| 12 | pP10-CMV-R | GTCAATAATCAATGTGGTGATATCGTGTCGGGCC | |
| 13 | pP10-CMV-F | CGACACGATATCACCACATTGATTATTGACTAGTTATT | |
| 14 | CMV-Cov2-E-R | GCTGTACATGGTGGCGCCAGTAAGCAGTGGGTTCTC | |
| 15 | CMV-Cov2-E-F | GCTTACTGGCGCCACCATGTACAGCTTCGTGTCCGAGG | |
| 16 | MfeI-Cov2-E-R | CCATTATAAGCTGCAATAAACAAGTTAACAACAACAATTGCATTCATTTTATGTTTCAGG |
| No. | Plasmids | Descriptions | References |
| 1 | pRFP-BM | pP10 - pCMV - RFP-V5-His6 - SV40 poly A in pFastBac1 vector | This study |
| 2 | pRFP-G-BM | pP10 - pCMV - RFP-V5-His6 - pPH - VSV G - SV40 poly A in pFastBac1 vector | |
| 3 | pVLP-BM | HSV TK poly A (anti-sense) - SphI - spike (S) (anti-sense) - pCMV (anti-sense) - pP10 (anti-sense) - pPH - pCMV - M - HSV TK poly A - pP10 - pCMV - E - SV40 poly A in pFastBacTriple1 vector | |
| 4 | pVLP-G-BM | HSV TK poly A (anti-sense) - SphI - spike (S) (anti-sense) - pCMV (anti-sense) - pP10 (anti-sense) - pPH - pCMV - M - HSV TK poly A - pP10 - pCMV - E - SV40 poly A - pPH - VSV G - SV40 poly A in pFastBacTriple1 vector | |
| 5 | pACE2 | pCMV - human angiotensin I converting enzyme (peptidyl-dipeptidase A) 2 (ACE2) cDNA-V5-His6 in pEB4.6 episomal vector | |
| 6 | pSARS2-S | pcDNA-SARS-CoV-2-D614G-S-D19 in pcDNA3.1 | [24] |
| 7 | psPAX2 | A packaging plasmid for 2nd or 3rd generation lentiviral vectors and envelope expressing plasmid | Addgene (12260) |
| 8 | pLuc2-GFP | Lentiviral backbone plasmid - Luc2, ZsGreen | BEI resources (NR-52516) |
Disclaimer/Publisher’s Note: The statements, opinions and data contained in all publications are solely those of the individual author(s) and contributor(s) and not of MDPI and/or the editor(s). MDPI and/or the editor(s) disclaim responsibility for any injury to people or property resulting from any ideas, methods, instructions or products referred to in the content. |
© 2023 by the authors. Licensee MDPI, Basel, Switzerland. This article is an open access article distributed under the terms and conditions of the Creative Commons Attribution (CC BY) license (http://creativecommons.org/licenses/by/4.0/).