Submitted:
19 December 2023
Posted:
20 December 2023
Read the latest preprint version here
Abstract
Keywords:
1. Introduction
2. The theory
2.1. The Euler ensemble and its continuum limit
2.2. Small Euler ensemble at large N
3. The big Euler ensemble as a Markov process
3.1. Numerical Simulations
3.2. Scaling variables in continuum limit
4. Vorticity correlation
4.1. Exact relation with conditional probability density
4.2. Extracting conditional distribution from numerical data
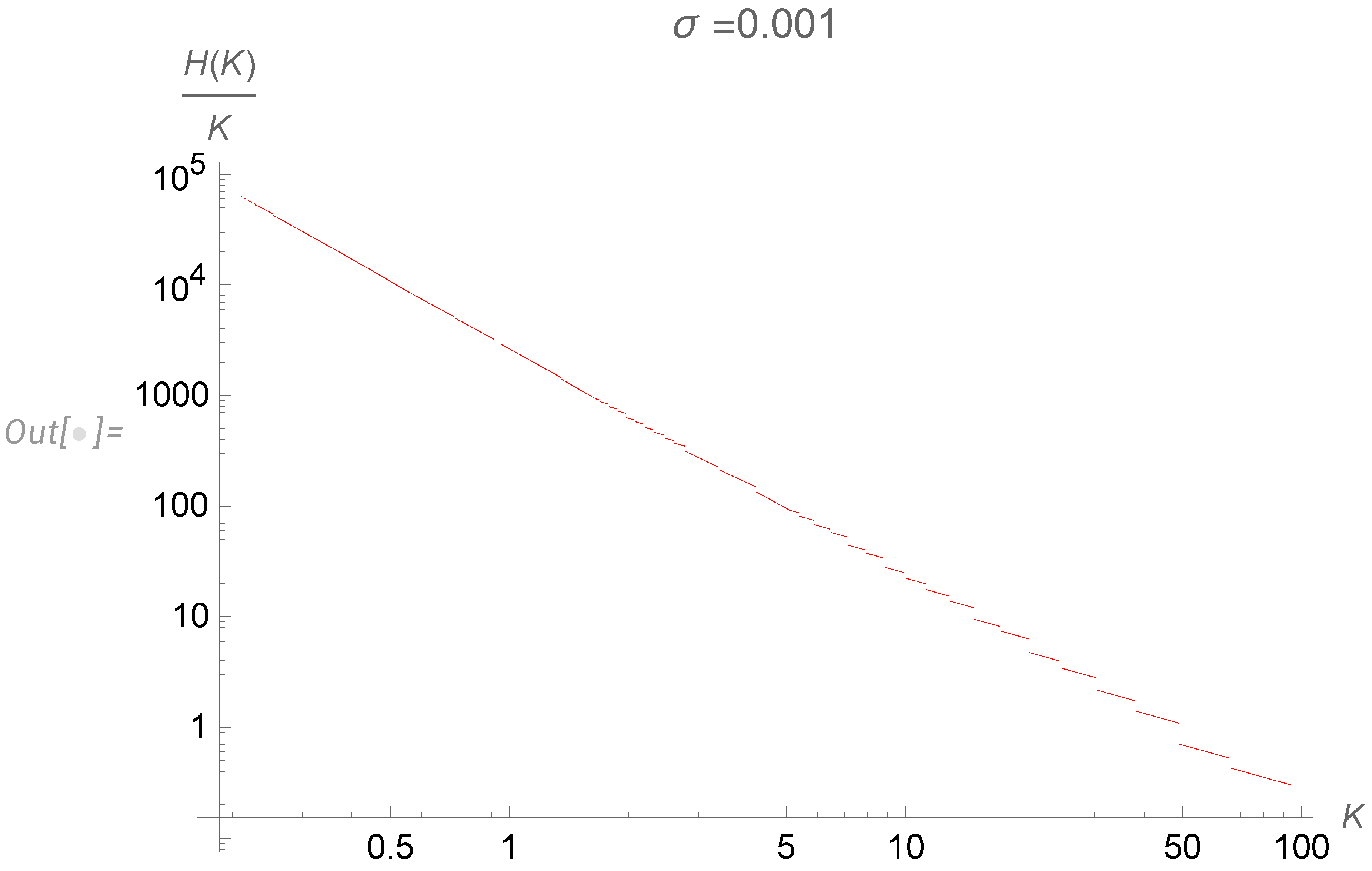
4.3. Final results for the energy spectrum
5. Conclusions
- Continuum limit of distribution of scaling variables (34),(39) in the small Euler ensemble.
- Relation between the vorticity correlation and conditional probability distribution .
- Fast algorithm with memory to simulate the big Euler ensemble as a Markov chain.
- The scaling law (78) for the conditional probability leads to the discrete energy spectrum (88) on top of a continuous background in (81).
- The decay at a given time goes only at small enough wavelengths. At a fixed wavelength, the decay stops after some critical time, inversely proportional to the wavelength.
Data Availability Statement
Acknowledgments
Appendix A. The cotangent sum and Jordan totients.
Appendix B. Algorithms.




Appendix C. The O(3) group average

References
- Migdal, A. Loop Equation and Area Law in Turbulence. In Quantum Field Theory and String Theory; Baulieu, L.; Dotsenko, V.; Kazakov, V.; Windey, P., Eds.; Springer US, 1995; pp. 193–231. [CrossRef]
- Makeenko, Y.; Migdal, A. Exact equation for the loop average in multicolor QCD. Physics Letters B 1979, 88, 135–137. [Google Scholar] [CrossRef]
- Migdal, A. Loop equations and 1N expansion. Physics Reports 1983, 201. [Google Scholar] [CrossRef]
- Migdal, A. To the Theory of Decaying Turbulence. Fractal and Fractional 2023, arXiv:physics.flu-dyn/2304.13719]7, 754. [Google Scholar] [CrossRef]
- Hardy, G.H.; Wright, E.M. An introduction to the theory of numbers, sixth ed.; Oxford University Press, Oxford, 2008; pp. xxii+621. Revised by D. R. Heath-Brown and J. H. Silverman, With a foreword by Andrew Wiles.
- Basak, D.; Zaharescu, A. Connections between Number Theory and the theory of Turbulence, 2024. To be published.
- Migdal, A. "NumericalAnalysisOfEulerEnsembleInDecayingTurbulence". "https://www.wolframcloud.com/obj/sasha.migdal/Published/NumericalAnalysisOfEulerEnsembleInDecayingTurbulence.nb", 2023.
- Migdal, A. Statistical Equilibrium of Circulating Fluids. Physics Reports 2023, arXiv:physics.flu-dyn/2209.12312]1011C, 1–117. [Google Scholar] [CrossRef]
- Sreenivasan, K.R. On the scaling of the turbulence energy dissipation rate. The Physics of Fluids 1984, 27, 1048–1051. [Google Scholar] [CrossRef]
- Migdal, A. Dual Theory of Decaying Turbulence: 1: Fermionic Representation., 2023.
- Migdal, A. LoopEquations. https://github.com/sashamigdal/LoopEquations.git, 2023.
- Migdal, A. Decaying Turbulence Computations. https://www.wolframcloud.com/obj/sasha.migdal/Published/DecayingTurbulenceComputations.nb, 2023.
- Cioabă, S.M.; Murty, M.R. The Principle of Inclusion and Exclusion. In A First Course in Graph Theory and Combinatorics: Second Edition; Springer Nature Singapore: Singapore, 2022; pp. 33–42. [Google Scholar] [CrossRef]
- Moree, P.; Saad Eddin, S.; Sedunova, A.; Suzuki, Y. Jordan totient quotients. Journal of Number Theory 2020, 209, 147–166. [Google Scholar] [CrossRef]
- Lei, J.; Kadane, J.B. On the probability that two random integers are coprime, 2019. arXiv:math.PR/1806.00053.
- McSwiggen, C. The Harish-Chandra integral: An introduction with examples, 2021. arXiv:math-ph/1806.11155.
- Schlömer, N. QuadPy. https://github.com/sigma-py/quadpy.git, 2023.










Disclaimer/Publisher’s Note: The statements, opinions and data contained in all publications are solely those of the individual author(s) and contributor(s) and not of MDPI and/or the editor(s). MDPI and/or the editor(s) disclaim responsibility for any injury to people or property resulting from any ideas, methods, instructions or products referred to in the content. |
© 2023 by the authors. Licensee MDPI, Basel, Switzerland. This article is an open access article distributed under the terms and conditions of the Creative Commons Attribution (CC BY) license (http://creativecommons.org/licenses/by/4.0/).
