Submitted:
15 December 2023
Posted:
18 December 2023
You are already at the latest version
Abstract
Keywords:
1. Introduction
2. Theory
2.1. Selection of the Classical Microstrip Line Dimensions
2.2. The Impact of Right-Angled Bend on the Performance of the Microstrip line

2.3. Study the Effect of two-dimensional Meandering on the Performance of the Proposed MDL-TL
3. Branch Linee Coupler’s Design
3.2. Proposed Quasi-Twisted Branch Line Coupler Structure
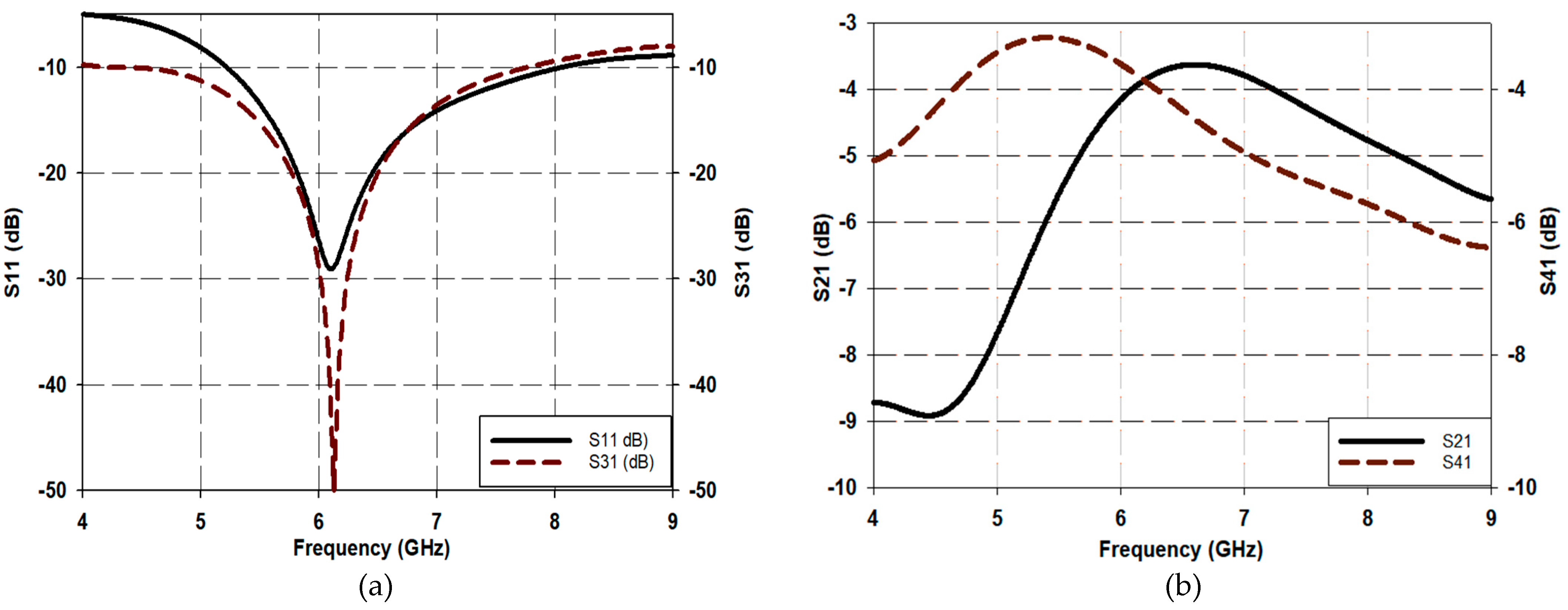
4. Fabrication and Measurements
5. Conclusion
References
- A. K. Vallappil, M. K. A. Rahim, B. A. Khawaja, and M. Aminu-Baba, "Metamaterial based compact branchline coupler with enhanced bandwidth for use in 5G applications," The Applied Computational Electromagnetics Society Journal (ACES), pp. 700-708, 2020.
- J. Zhang, X. Ge, Q. Li, M. Guizani, and Y. Zhang, "5G millimeter-wave antenna array: Design and challenges," IEEE Wireless communications, vol. 24, no. 2, pp. 106-112, 2016. [CrossRef]
- S. Gomha, E.-S. M. El-Rabaie, A.-A. T. Shalaby, and A. S. Elkorany, "Design of new compact branch-line coupler using coupled line dual composite right/left-handed unit cells," J. Optoelectron. Adv. Mater, vol. 9, pp. 836-841, 2015.
- A. A. Abdulbari, S. K. A. Rahim, M. Z. A. Abd Aziz, K. G. Tan, N. Noordin, and M. Nor, "New design of wideband microstrip branch line coupler using T-shape and open stub for 5G application," International Journal of Electrical and Computer Engineering, vol. 11, no. 2, p. 1346, 2021. [CrossRef]
- H. Alhalabi et al., "Miniaturized branch-line coupler based on slow-wave microstrip lines," International Journal of Microwave and Wireless Technologies, vol. 10, no. 10, pp. 1103-1106, 2018. [CrossRef]
- W. L. Chen and G. M. Wang, "Design of novel miniaturized fractal-shaped branch-line couplers," Microwave and optical technology letters, vol. 50, no. 5, pp. 1198-1201, 2008. [CrossRef]
- S. Gomha, M. EL-Sayed, A. A. T. Shalaby, and S. Ahmed, "Miniaturization of Branch-line couplers using open stubs and stepped impedance unit cells with meandering transmission lines," Circuits and systems: An international journal (CSIJ), vol. 1, no. 3, pp. 13-26, 2014.
- K. V. P. Kumar and A. J. Alazemi, "A flexible miniaturized wideband branch-line coupler using shunt open-stubs and meandering technique," IEEE Access, vol. 9, pp. 158241-158246, 2021. [CrossRef]
- M. Kumar, S. N. Islam, G. Sen, S. K. Parui, and S. Das, "Design of miniaturized 10 dB wideband branch line coupler using dual feed and T-shape transmission lines," Radioengineering, vol. 27, no. 1, pp. 207-213, 2018.
- W. Nie, K.-D. Xu, M. Zhou, L.-B. Xie, and X.-L. Yang, "Compact narrow/wide band branch-line couplers with improved upper-stopband," AEU-International Journal of Electronics and Communications, vol. 98, pp. 45-50, 2019. [CrossRef]
- H. Siahkamari, M. Jahanbakhshi, H. N. Al-Anbagi, A. A. Abdulhameed, M. Pokorny, and R. Linhart, "Trapezoid-shaped resonators to design compact branch line coupler with harmonic suppression," AEU-International Journal of Electronics and Communications, vol. 144, p. 154032, 2022. [CrossRef]
- X.-Z. Wang, F.-C. Chen, and Q.-X. Chu, "A Compact Broadband 4 × 4 Butler Matrix With 360◦ Continuous Progressive Phase Shift," IEEE Transactions on Microwave Theory and Techniques, 2023. [CrossRef]
- H. Mextorf and W. Schernus, "A Novel Branch-Line Coupling Topology," IEEE Transactions on Microwave Theory and Techniques, 2023. [CrossRef]
- S. Roshani, S. I. Yahya, S. Roshani, and M. Rostami, "Design and fabrication of a compact branch-line coupler using resonators with wide harmonics suppression band," Electronics, vol. 11, no. 5, p. 793, 2022. [CrossRef]
- D. M. Pozar, Microwave engineering. John wiley & sons, 2011.
- T. C. Edwards and M. B. Steer, Foundations for microstrip circuit design. John Wiley & Sons, 2016. [CrossRef]
- H. Tian, J. Gao, M. Su, Y. Wu, and Y. Liu, "A novel 3D two-ways folded microstrip line and its application in super-miniaturized microwave wireless components," Journal of Electromagnetic Waves and Applications, vol. 29, no. 3, pp. 364-374, 2015. [CrossRef]
- K. Rawat and F. Ghannouchi, "Design of reduced size power divider for lower RF band using periodically loaded slow wave structure," in 2009 IEEE MTT-S International Microwave Symposium Digest, 2009, pp. 613-616: IEEE. [CrossRef]
- K. W. Eccleston and S. H. Ong, "Compact planar microstripline branch-line and rat-race couplers," IEEE Transactions on microwave theory and techniques, vol. 51, no. 10, pp. 2119-2125, 2003. [CrossRef]
- Mayer and R. Knochel, "Branchline-couplers with improved design flexibility and broad bandwidth," in IEEE International Digest on Microwave Symposium, 1990, pp. 391-394: IEEE. [CrossRef]











| Description | Notation | Dimension (mm) | Description | Notation | Dimension (mm) |
|---|---|---|---|---|---|
| Lengths of input arm (P1) and Isolated arm (P3) | LI | 9.27 | Coupled arm (P4) length | Lc | 10.02 |
| All ports' width | WI | 1.53 | Via radius | VR | 0.765 |
| Horizontal arm (port) length | LH | 8.69 | Substrates’ thickness | H1&H2 | 0.8 |
| Horizontal arm (port) Width | WH | 2.42 | Substrates’ Length | LS | 18 |
| Output arm (P2) length | Lo | 8.52 | Substrates’ Width | WS | 8.5 |
| Horizontal arm (port) Width | WH | 2.42 | Open-circuited stub length | LST | 0.625 |
| Open-circuited stub width | WST | 0.375 | Actual circuit area | Lc×Wc | 18×6.42 |
| Ref. | Operating Frequency (GHz) | Relative Bandwidth (%) | ) | S11 @ 6GHz (dB) | S21 @ 6GHz (dB) | S41 @ 6GHz (dB) | S31 @ 6GHz (dB) | PDE error (Deg) |
| [4] | 3.5 | 30.22 | 0.27 ×0.16 | -27.47 | -4.4 | -3.1 | -26.2 | 3.54 |
| [5] | 2.36 | 31.77 | 0.25 ×0.29 | -25.5 | -2.9 | -3.2 | -27.5 | 1 |
| [7] | 1.77 | 7.2 | 0.62 ×0.62 | -35.9 | -3.1 | -3 | -37.9 | - |
| [8] | 0.9 | 67.7 | 0.2 ×0.2 | -19.89 | -3.69 | -3.67 | -17.5 | - |
| [9] | 3 | 50.4 | 0.45×0.25 | -21 | -0.95 | -10.5 | -29 | ±10 |
| [1] | 3.5 | 40.2 | 0.55×0.65 | -12 | -3.19 | -2.8 | -15.2 | -2 |
| [11] | 0.95 | 22.2 | 0.17×0.08 | -30 | 2.3 | -3.2 | 29 | - |
| [12] | 2.4 | 33.3 | 0.2×0.35 | -20 | 12.5 | -2.5 | -20 | ±13 |
| [13] | 2 | 13 (S11<-20) | 0.3×0.3 | -30 | -3.5 | -3.5 | -27 | ±5 |
| This Work | 6 | 75.8 | 0.3×0.74 | -14 | -3.17 | -3.17 | -18.9 | 0.5 |
Disclaimer/Publisher’s Note: The statements, opinions and data contained in all publications are solely those of the individual author(s) and contributor(s) and not of MDPI and/or the editor(s). MDPI and/or the editor(s) disclaim responsibility for any injury to people or property resulting from any ideas, methods, instructions or products referred to in the content. |
© 2023 by the authors. Licensee MDPI, Basel, Switzerland. This article is an open access article distributed under the terms and conditions of the Creative Commons Attribution (CC BY) license (http://creativecommons.org/licenses/by/4.0/).