Submitted:
17 June 2024
Posted:
18 June 2024
Read the latest preprint version here
Abstract

Keywords:
1. Prologue
2. Definitions and Notations
3. Summary
- We review the theory of Navier-Stokes loop equation, its relation to the Hopf functional equation, and the representation of the loop functional in terms of momentum loop.
- We present the solution of the loop equation in the inviscid limit of the three-dimensional Navier-Stokes theory in terms of the Euler ensemble. This ensemble consists of a one-dimensional ring of Ising spins in an external field related to random fractions of .
- The continuum limit of this solution, , corresponds to the inviscid limit of the decaying turbulence in the Navier-Stokes equation. Effective turbulent viscosity is .
- We derived an analytic formula for energy spectrum and dissipation in finite system (58a), (58c), (A188) and investigated it in Appendix K.
- The energy spectrum decays asymptotically as where .
- The total remaining energy decays as
- In the Section 8, we verify our prediction for the second velocity moment by numerical Fourier transform of the raw spectrum data from [45]. The K41 scaling law is ruled out by this DNS, but there is a match within the DNS errors of the scale-dependent effective index with our theory in the inertial range of distances (Figure 14).




4. Introduction
- Introduction for Physicists. The physics introduction discusses the potential correspondence between our theoretical developments and decaying turbulence as observed in real-world or numerical experiments. For physicists, this theory offers a solution to the Hopf functional equation for the statistical distribution of the velocity field in the unforced Navier-Stokes equation. This distribution represents a much-needed analog of the Gibbs distribution for decaying turbulence. There are strong indications that our theory is relevant to one of the two universality classes observed in these experiments.
- Introduction for Mathematicians. This section summarizes the mathematical framework behind the loop equation [28] and its solution [30] in terms of the Euler ensemble. Addressed to mathematicians, this introduction allows those focusing on rigorous mathematical theory to bypass the more physically oriented discussions and delve directly into the Euler ensemble as a novel Number Theory set with conjectured connections to decaying turbulence. Pure mathematicians may want to prove, refine, or disprove the open mathematical problems and unproven conjectures left in this paper.
- Guidance for Applied Mathematicians and Engineers. Applied mathematicians and engineers, primarily interested in practical applications rather than abstract theoretical constructs, are directed to this document’s Section 7. Here, they will find final formulas (58c), (58a), and accompanying Mathematica®code [32,36] that facilitate the computation of both the energy spectrum and dissipation rates. These formulas are compared with real and numerical experiments in sectionDNS.
- Notes for the Curious and Skeptical. The fourth category of readers—those curious yet skeptical about applying quantum mechanics to solve complex problems in classical physics—might still harbor doubts after reading the main text of this paper. For them, we have dedicated the last Section 10, which addresses some of their lingering questions and perhaps reassures their skepticism. These readers may want to dive into the Appendixes to learn the details of our theory after this discussion, hopefully eliminating their doubts.
4.1. Physical Introduction: The Energy Flow and Random Vorticity Structures
4.2. Mathematical Introduction. The Loop Equation and Its Solution
- There is a fixed point for .
- The approach to this fixed point is exponential in , which is power-like in original time.
4.3. The Big and Small Euler Ensembles
5. The Fermi Ring and Its Continuum Limit
6. Instanton in the Path Integral
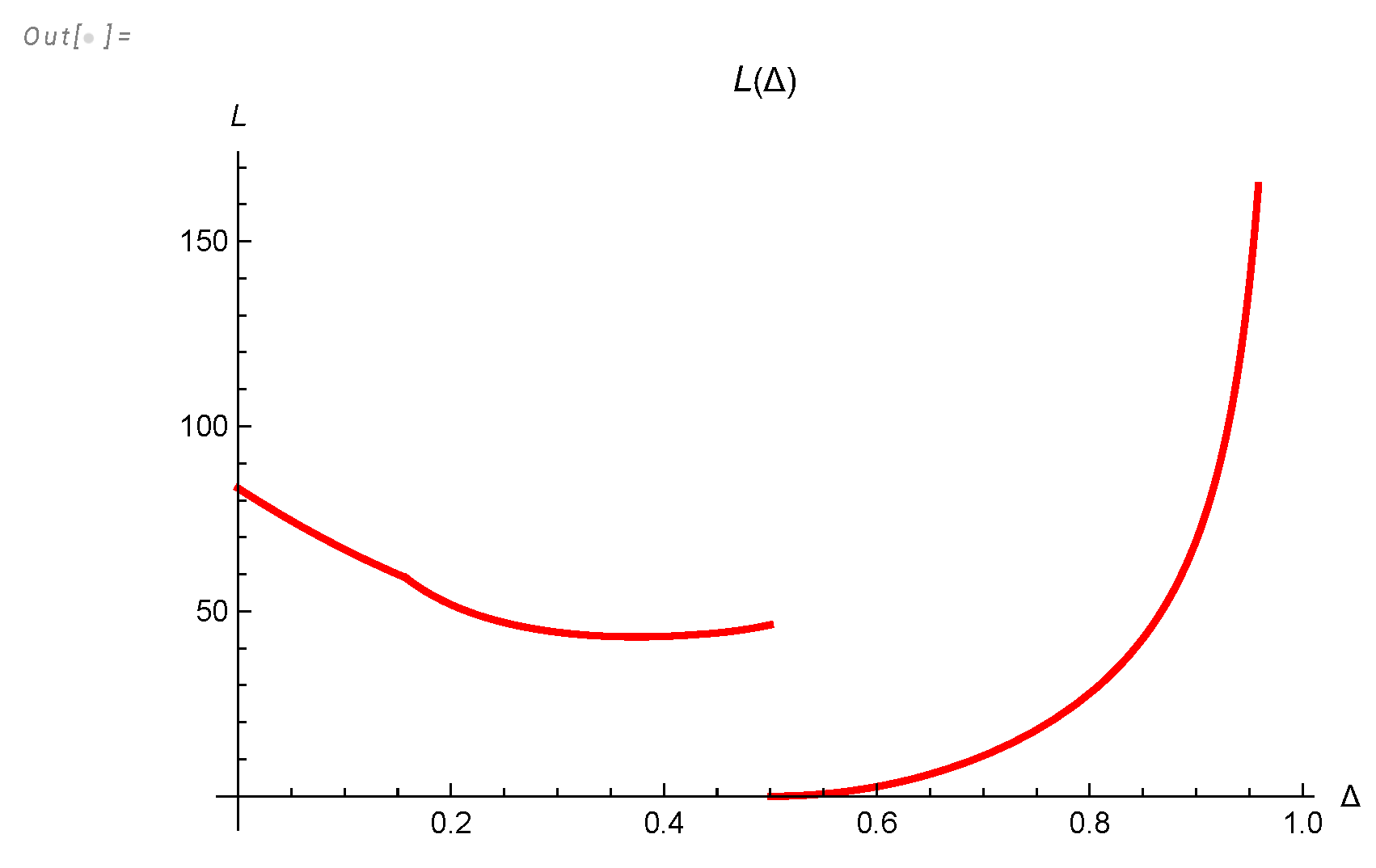
7. The Decaying Energy in Finite System
7.1. Computation of the Energy Dissipation

7.2. The Energy Normalization Problem
8. Comparing Our Theory with the DNS

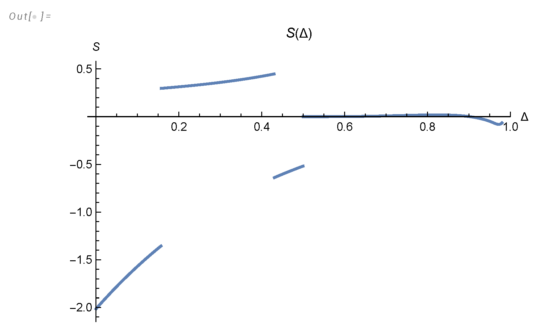
9. The Spectrum of Scaling Dimensions
9.1. The Energy Spectrum
9.2. The Energy Decay
9.3. The Velocity Correlation Function in Coordinate Space


10. Discussion
10.1. Myth and Reality of Turbulent Scaling Laws
Chandra’s initial enthusiasm for Heisenberg’s work was moderated when he learned from J. von Neumann, in a colloquium that Chandra gave at Princeton in the spring of 1949, that the power law in the far-dissipation range did not have experimental support.
10.2. Stochastic Solution of the Navier-Stokes Equation and Ergodic Hypothesis
10.3. The Physical Meaning of the Loop Equation and Dimensional Reduction
10.4. Classical Flow and Quantum Mechanics
10.5. Renormalizability of the Inviscid Limit of the Loop Equation
10.6. Relation of Our Solution to Weak Turbulence
11. Remaining Problems
- We performed all the calculations up to numerical factors in the vorticity correlation function, which we recovered from the previously computed (see [30] ). It would be useful to compute all the normalization factors and thus double-check the solution.
- The loop functional for the circular loop is the simplest object in this theory. It can be computed using the methods developed in this paper, with even simpler results. In this case, the classical equation is trivial, so the computations reduce to the functional determinant and the resolvent. On the other hand, this is an observable quantity, and one could measure it in DNS. It would be an interesting problem to solve and compare with the DNS.
- The higher moments of circulation or velocity differences are calculable from this general WKB approximation for the path integral at . The nth moment of reduces to the loop functional for the same backtracking "hairpin" traversed n times, with vorticity inserted n times at the ends. This computation will produce analytical results for the multifractal scaling laws for velocity moments.
- The spectrum of indexes for deviations from our fixed trajectory [30] can be evaluated to compute vorticity correlation functions in the Navier-Stokes equation, with an infinitesimal random force.
12. Conclusion
Data Availability Statement
Acknowledgments
Appendix A. Global Random Rotation and Momentu Loop Space
Appendix B. The Markov Chain and Its Fermionic Representation
Appendix C. Path Integral over Markov Histories

Appendix D. Matching Path Integral with Combinatorial Sums
Appendix E. Small Euler Ensemble in Statistical Limit

Appendix F. The Velocity Correlation in Fourier Space
Appendix G. Turbulent Viscosity and the Local Limit
Appendix H. Linearized Classical Trajectory





Appendix I. Functional Determinant in the Path Integral

Appendix J. The Fluctuation Term in α ′ (ξ 1 )α ′ (ξ 2 )
Appendix K. Mellin Integral for the Energy Spectrum and Energy Decay

References
- Agishtein, M.E.; Migdal, A.A. Simulations of four-dimensional simplicial quantum gravity as dynamical triangulation. Modern Physics Letters A 1992, 7, 1039–1061. [Google Scholar] [CrossRef]
- Anderson, P.D.; Kruczenski, M. Loop equations and bootstrap methods in the lattice. Nuclear Physics B 2017, 921, 702–726. [Google Scholar] [CrossRef]
- Apolinario, G.; Moriconi, L.; Pereira, R.; valadão, V. . Vortex gas modeling of turbulent circulation statistics. Physical Review E 2020, 102, 041102. [Google Scholar] [CrossRef]
- Ashtekar, A. New variables for classical and quantum gravity. Physical Review Letters 1986, 57, 2244–2247. [Google Scholar] [CrossRef] [PubMed]
- Basak, D.; Zaharescu, A. Connections between number theory and the theory of turbulence. 2024. To be published.
- Brézin, E.; Kazakov, V.A. Exactly solvable field theories of closed strings. Physics Letters B 1990, 236, 144–150. [Google Scholar] [CrossRef]
- Bulatov, M.; Migdal, A. . Numerical simulation of euler ensemble. 2024, "unpublished".
- Chandrasekhar, S. On heisenberg’s elementary theory of turbulence. Proceedings of the Royal Society of London. Series A. Mathematical and Physical Sciences 1949, 200, 20–33. [Google Scholar]
- Comte-Bellot, G.; Corrsin, S. Simple eulerian time correlation of full-and narrow-band velocity signals in grid-generated, ‘isotropic’ turbulence. Journal of Fluid Mechanics 1971, 48, 273–337. [Google Scholar] [CrossRef]
- Comte-Bellot, G.; Corrsin, S. The use of a contraction to improve the isotropy of grid-generated turbulence. Journal of Fluid Mechanics 1966, 25, 657–682. [Google Scholar] [CrossRef]
- Douglas, M.R.; Shenker, S.H. Strings in less than one dimension. Nuclear Physics B 1990, 335, 635–654. [Google Scholar] [CrossRef]
- Feynman, R.P.; Leighton, R.B.; Sands, M. 3-7 how did it get that way? In <italic>The Feynman lectures on physics, Vol. I: Mainly mechanics, radiation, and heat</italic>; Gottlieb, M.A., Pfeiffer, R., Eds.; volume 1; Basic books 2011.
- Alireza Khalili Golmankhaneh. Fractal Calculus and its Applications, WORLD SCIENTIFIC, 2022.
- Gross, D.J.; Migdal, A.A. Nonperturbative two-dimensional quantum gravity. Physical Review Letters 1990, 64, 127. [Google Scholar] [CrossRef]
- Gross, D.J.; Migdal, A.A. Nonperturbative two-dimensional quantum gravity. Phys. Rev. Lett. 1990, 64, 127–130. [Google Scholar] [CrossRef] [PubMed]
- Hardy, G.H.; Wright, E.M. An introduction to the theory of numbers, sixth edition; Oxford University Press: Oxford, 2008. [Google Scholar]
- Heisenberg, W. Die bedeutung des schönen in der exakten naturwissenschaft. Physikalische Blätter 1971, 27, 97–197. [Google Scholar] [CrossRef]
- Iyer, K.P.; Bharadwaj, S.S.; Sreenivasan, K.R. The area rule for circulation in three-dimensional turbulence. Proceedings of the National Academy of Sciences of the United States of America 2021, 118, e2114679118. [Google Scholar] [CrossRef] [PubMed]
- Iyer, K.P.; Sreenivasan, K.R.; Yeung, P.K. Circulation in high reynolds number isotropic turbulence is a bifractal. Phys. Rev. X 2019, 9, 041006. [Google Scholar] [CrossRef]
- Kazakov, V.; Zheng, Z. Bootstrap for lattice Yang-Mills theory. Phys. Rev. D 2023, 107, L051501. [Google Scholar] [CrossRef]
- Kazakov, V.; Zheng, Z. Bootstrap for finite n lattice yang-mills theory, 2024.
- Knizhnik, V.G.; Polyakov, A.M.; Zamolodchikov, A.B. Fractal structure of 2d—quantum gravity. Modern Physics Letters A 1988, 3, 819–826. [Google Scholar] [CrossRef]
- Küchler, C.; Bewley, G.P.; Bodenschatz, E. Universal velocity statistics in decaying turbulence. Phys. Rev. Lett. 2023, 131, 024001. [Google Scholar] [CrossRef] [PubMed]
- Makeenko, Y.M.; Migdal, A.A. Exact equation for the loop average in multicolor qcd. Physics Letters B 1979, 88, 135–137. [Google Scholar] [CrossRef]
- Migdal, A. Loop equations and 1<italic>N</italic> expansion. <italic>Physics Reports</italic>, 201, 1983.
- Migdal, A.A. Momentum loop dynamics and random surfaces in qcd. Nuclear Physics B 1986, 265, 594–614. [Google Scholar] [CrossRef]
- Migdal, A.A. Second quantization of the wilson loop. Nuclear Physics B - Proceedings Supplements 1995, 41, 151–183. [Google Scholar] [CrossRef]
- Migdal, A. Loop equation and area law in turbulence. In Laurent Baulieu, Vladimir Dotsenko, Vladimir Kazakov, and Paul Windey, editors, <italic>Quantum Field Theory and String Theory</italic>, pages 193–231. Springer US, 1995.
- Migdal, A. Statistical equilibrium of circulating fluids. Physics Reports 2023, 1011, 1–117. [Google Scholar] [CrossRef]
- Migdal, A. To the theory of decaying turbulence. Fractal and Fractional 2023, 7, 754. [Google Scholar] [CrossRef]
- Migdal, A. Topological vortexes, asymptotic freedom, and multifractals. <italic>MDPI Fractals and Fractional, Special Issue</italic>, 2023.
- Alexander Migdal. "abc". "https://www.wolframcloud.com/obj/sasha.migdal/Published/ABCInterpolator.m.nb", 04 2024.
- Alexander Migdal. "bernsum". "https://www.wolframcloud.com/obj/sasha.migdal/Published/BernSum.nb", 02 2024.
- Alexander Migdal. "corroscillations". "https://www.wolframcloud.com/obj/sasha.migdal/Published/CorrelationOscillation.nb", 05 2024.
- Alexander Migdal. "dnsfit". "https://www.wolframcloud.com/obj/sasha.migdal/Published/DataDNSFitFromTable.nb", 05 2024.
- Alexander Migdal. "instantoncomputations". "https://www.wolframcloud.com/obj/sasha.migdal/Published/DualTheory3.nb", 04 2024.
- Alexander Migdal. "instantoncomputations". "https://www.wolframcloud.com/obj/sasha.migdal/Published/DualTheory1.nb", 03 2024.
- Alexander Migdal. "instantoncomputations". "https://www.wolframcloud.com/obj/sasha.migdal/Published/DualTheory2.nb", 03 2024.
- Migdal, A.A. Hidden symmetries of large N QCD. Prog. Theor. Phys. Suppl. 1998, 131, 269–307. [Google Scholar] [CrossRef]
- Moree, P.; Saad Eddin, S.; Sedunova, A.; Suzuki, Y. Jordan totient quotients. Journal of Number Theory 2020, 209, 147–166. [Google Scholar] [CrossRef]
- Müller, N.P.; Polanco, J.I.; Krstulovic, G. Intermittency of velocity circulation in quantum turbulence. Phys. Rev. X 2021, 11, 011053. [Google Scholar] [CrossRef]
- Norris, J.R. Markov chains; Cambridge Univ. Press: 2007.
- Nikita Nekrasov (private communication) suggested to me an algorithm of generating this solution as a set of adjacent triangles in complex 3-space and pointed out an invariant measure in phase space, made of lengths of shared sides and angles between them. Unfortunately, this beautiful construction does not guarantee real circulation, requiring further study.
- Ohkitani, K. Study of the hopf functional equation for turbulence: Duhamel principle and dynamical scaling. Physical Review E 2020, 101, 013104. [Google Scholar] [CrossRef] [PubMed]
- John, J.P.; Donzis, D.A.; Sreenivasan, K.R. Laws of turbulence decay from direct numerical simulations. Philos. Trans. A Math. Phys. Eng. Sci. 2022, 380, 20210089. [Google Scholar]
- Parisi, G.; Frisch, U. On the singularity structure of fully developed turbulence turbulence and predictability. In Geophysical Fluid Dynamics: Proc. Intl School of Physics E. Fermi; Benzi, R., Ghil, M., Parisi, G., Eds.; North-Holland: Amsterdam, 1985; pp. 84–88. [Google Scholar]
- Polanco, J.I.; Müller, N.P.; Krstulovic, G. Vortex clustering, polarisation and circulation intermittency in classical and quantum turbulence. Nature Communications 2021, 12, 7090. [Google Scholar] [CrossRef] [PubMed]
- Polyakov, A.M. Quantum Geometry of Bosonic Strings. Phys. Lett. B 1981, 103, 207–210. [Google Scholar] [CrossRef]
- Rovelli, C.; Smolin, L. Knot theory and quantum gravity. Phys. Rev. Lett. 1988, 61, 1155–1158. [Google Scholar] [CrossRef]
- Sinhuber, M.; Bodenschatz, E.; Bewley, G.P. . Decay of turbulence at high reynolds numbers. Phys. Rev. Lett. 2015, 114, 034501. [Google Scholar] [CrossRef] [PubMed]
- Sreenivasan, K.R. Chandrasekhar's fluid dynamics. Annual Review of Fluid Mechanics 2019, 51, 1–24. [Google Scholar] [CrossRef]
- Sreenivasan, K.R.; Yakhot, V. Dynamics of three-dimensional turbulence from navier-stokes equations. Phys. Rev. Fluids 2021, 6, 104604. [Google Scholar] [CrossRef]
- K.R. Sreenivasan. Decaying turbulence. https://youtu.be/Ghr3-mZJ9I8?si=DrRdu4rDQkaUHomH, Dec 2023. [Field Theory and Turbulence 2023 DISCUSSION MEETING : FIELD THEORY AND TURBULENCE ; accessed 04-February-2024].
- Wikipedia. Burgers vortex. https://en.wikipedia.org/wiki/Burgers_vortex, 2022. [Online; accessed 27-April-2022].
- Yakhot, V.; Sreenivasan, K.R. Towards a dynamical theory of multifractals in turbulence. Physica A: Statistical Mechanics and its Applications 2004, 343, 147–155. [Google Scholar] [CrossRef]
- Yakhot, V.; Zakharov, V. Hidden conservation laws in hydrodynamics; energy and dissipation rate fluctuation spectra in strong turbulence. Physica D: Nonlinear Phenomena 1993, 64, 379–394. [Google Scholar] [CrossRef]
| 1 | Nikita Nekrasov (private communication) suggested to me an algorithm of generating this solution as a set of adjacent triangles in complex 3-space and pointed out an invariant measure in phase space, made of lengths of shared sides and angles between them. Unfortunately, this beautiful construction does not guarantee real circulation, requiring further study. |












Disclaimer/Publisher’s Note: The statements, opinions and data contained in all publications are solely those of the individual author(s) and contributor(s) and not of MDPI and/or the editor(s). MDPI and/or the editor(s) disclaim responsibility for any injury to people or property resulting from any ideas, methods, instructions or products referred to in the content. |
© 2024 by the authors. Licensee MDPI, Basel, Switzerland. This article is an open access article distributed under the terms and conditions of the Creative Commons Attribution (CC BY) license (http://creativecommons.org/licenses/by/4.0/).