Submitted:
14 November 2023
Posted:
14 November 2023
You are already at the latest version
Abstract
Keywords:
1. Introduction
2. Study Area: the Anglona and Coros Region in North Sardinia
2.1. The tourism offer
2.2. The tourism demand
3. Literature Review: Techniques for evaluating preferences and estimating "non-market" goods
- possessing the ability to manage and analyse contexts in which the good and its changes from the status quo are multi-dimensional. This implies that one can assess the different WTP referring to individual attributes and consequently rank them according to the importance given to them;
- avoid the explicit question of willingness to pay, but price is entered as a characteristic of the good (cost attribute) and varies according to the different scenarios proposed;
- measuring each type of use and non-use value.
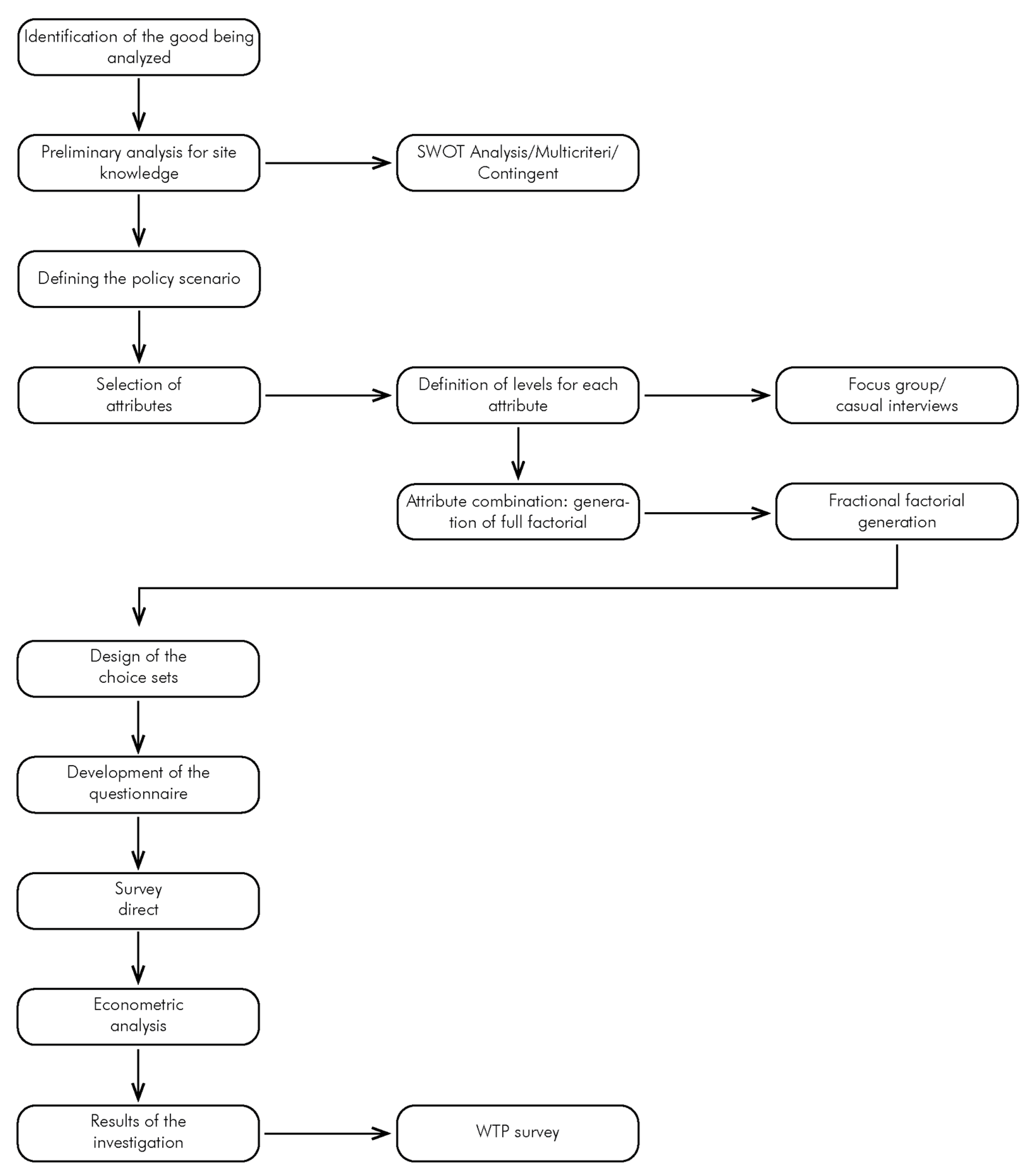
- policy scenario: it must be based on and defined by the status quo scenario, this may not only represent the current situation, but also what will emerge if no action is taken on the current situation. This last aspect is very useful when applying the method to cultural or landscape assets, as the status quo situation may represent the absence of restoration and enhancement interventions, or only the presence of ordinary maintenance of the asset.
- attribute and level selection: this phase is the core of CA techniques. In fact, one has to choose those attributes that are relevant and significant for the user and the researcher in the definition of the good, then one has to choose the levels proper to each attribute, these must present substantial differences between them so as to be easily understood by the respondent. The levels can be represented as an alternative to the status quo, this type has advantages in structuring the scenario and should therefore be used more. Preliminary investigative tools such as informal interviews or focus groups are useful at this stage, as they allow one to understand whether the chosen attributes and levels are ambiguous or not.
- preference analysis model: all possible combinations of attributes with their levels will make up the so-called full factorial, e.g., with two attributes defined on three levels the full factorial will be equal to 9, which correspond to the possible combinations. Obviously, as the number of attributes and, consequently, the number of levels increases, the number of combinations will be higher and higher, which is why it will be complicated for the respondent to administer the questionnaire. According to the literature, there are several possibilities regarding the maximum number of choices to be presented to the user: Adamowicz and Boxail propose a number ranging from 1 to 32 choices [35]; Hanley, Wright and Adamowicz suggest a maximum of 8 choices [36]; Kroes and Sheldon suggest limiting the choices to between 9 and 16 [37]. Thus, given the difficulty in presenting too many choices, two methods are used to reduce complexity: the fractional factorial which represents a selection of the full factorial, which, obviously, the smaller it is, the lesser the model's ability to understand certain interactions between attributes; and the blocking method which consists of segmenting the full factorial into blocks of combinations [38]. The first method, fractional factorial, is the most widely used since it allows unrealistic combinations to be excluded.
- combination of the choice sets: involves the creation of the different choice sets, in each of which the previously defined 'status quo' option must be present, as it allows the measurement of the variation in well-being and the marginal WTP. Furthermore, such a large number of alternatives must be chosen so as not to incur distortions during the decision-making process; this can occur when the alternatives are so numerous that "tiredness" and "repetitiveness" in responses occur. The presentation of alternatives to respondents takes place on random processing of the profiles (or cards) obtained. These may be labelled or unlabelled. The former, as opposed to the latter, present a concise description of the policy scenario.
- the structure of the questionnaire: it is presented by interview according to the usual methods. The typology chosen varies according to the persons interviewed and the resources present, but it is preferable to conduct direct interviews on site so as to accompany the interviewees throughout the questionnaire, especially during the first choices. The questionnaire is composed of three different sections: the first includes an introductory part where the reason and purpose of the research will be explained, but also the scenario to which it refers and possible variations; the second part consists of the presentation of the various choice sets and the users' choice; finally, the third part is used to obtain information on the respondent's socio-economic situation, thus with questions concerning the level of education, income and age. As far as the number of respondents is concerned, one can rely on McCallum's “rule of thumb” [39], which states that at least 50 respondents should be assigned to each choice set. Or, according to Roscelli [40]:
- econometric analysis: once the answers have been obtained, the results are analysed. "The reference theoretical model implies that for each individual i, a given level of utility is associated with each alternative j. Alternative j will be chosen if and only if the relative utility associated with it is, in the set of choices, the higher one. This utility may depend both on the characteristics (attributes) of the good and on the socio-economic characteristics of individuals". Hanemann [41] then specifies the indirect utility function composed of an observable element (V) and an unobservable, stochastic one (ε) by the researcher and is therefore considered as random. This function is expressed according to the following formula:
4. Materials and Methods
5. Results
5.1. Socio-economic survey
5.2. Econometric analysis
5.3. Willingness to Pay
5.4. Relationship between choice and socioeconomic context
6. Conclusion
Author Contributions
Funding
Data Availability Statement
Acknowledgments
Conflicts of Interest
References
- Carboni, D. Beni culturali e territorio: il caso della Sardegna, 1st ed.; Università degli studi di Sassari: Sassari, Italy, 1998. [Google Scholar]
- Caredda, G. Sardegna. Guida turistica, 1st ed.; Istituto Geografico DeAgostini: Novara, Italy, 1993. [Google Scholar]
- Pasquino, F. ; Come valorizzare i territori “senza mercato”? Applicazione della Conjoint Analysis a supporto di scenari di fruizione nell’area Nord Sardegna. Master Thesis, Politecnico di Torino, Torino, Italy, 21 July 2023. [Google Scholar]
- Alshuqaiqi, A.; Irwana, S.O. Causes and Implication of Seasonality in Tourism. JARDCS 2019, 11, 1480–1485. [Google Scholar]
- Regione Sardegna, Destinazione Sardegna 2018-2021: Piano Strategico di Sviluppo e Marketing Turistico della Sardegna. 2018. Available online: https://www.regione.sardegna.it/documenti/1_231_20181221121007.pdf (accessed on 3 January 2023).
- Stanghellini, S. La selezione dei progetti e il controllo dei costi nella riqualificazione urbana e territoriale, 1st ed.; Alinea Editrice: Firenze, Italy, 2004. [Google Scholar]
- La strategia per le aree interne. Available online: https://www.sardegnaprogrammazione.it (accessed on 2 January 2023).
- Progetto RESET. Available online: https://reset.provincia.sassari.it/ (accessed on 5 January 2023).
- Progetto AnCoRA. Available online: https://www.galac.it/it/progetti-gal-anglona-romangia/progetto-ancora/ (accessed on 6 January 2023).
- Programma di Sviluppo Rurale 2007-2013. Available online: https://www.regione.sardegna.it/documenti (accessed on 2 January 2023).
- Fondo europeo agricolo per lo sviluppo rurale (FEASR). Available online: https://eur-lex.europa.eu/IT/legal-content/summary/european-agricultural-fund-for-rural-development-eafrd.html (accessed on 10 January 2023).
- Sardegna Geoportale. Available online: https://www.sardegnageoportale.it/ (accessed on 15 January 2023).
- Dinamiche e tendenze dello spopolamento in Sardegna Focus sulle aree LEADER - Un aggiornamento funzionale alle politiche di sviluppo rurale dell’Autorità di Gestione del Programma di Sviluppo Rurale della Regione Sardegna. Available online: https://www.regione.sardegna.it/documenti/ (accessed on 1 January 2023).
- Tosco, C. I beni culturali. Storia, tutela e valorizzazione, 1st ed.; Mulino Itinerari: Bologna, Italy, 2014. [Google Scholar]
- Brigaglia, M.; Castellaccio, A.; Contu, E.; Doneddu, G.; Fois, G.; Lo Schiavo, F.; Manconi, F.; Mastino, A.; Meloni, G.; Tanda, G.; Tangheroni, M.; Turtas, R. La Provincia di Sassari. I secoli e la storia, 1st ed.; Editore Silvana: Milano, Italy, 1985. [Google Scholar]
- Tola, M.M. Carta degli itinerari del romanico della Sardegna, 1st ed.; Carlo Delfino Editore: Sassari, Italy, 2021. [Google Scholar]
- Chiese Romaniche della Sardegna. Available online: https://www.chieseromanichesardegna.it/ (accessed on 13 March 2023).
- Interreg Europe. Available online: https://www.interregeurope.eu/ (accessed on 13 March 2023).
- SIC, ZSC e ZPS. Available online: https://portal.sardegnasira.it/sic-e-zps (accessed on 11 March 2023).
- SIC Grotta de su Coloru. Available online: https://portal.sardegnasira.it/-/zsc-grotta-de-su-coloru (accessed on 11 March 2023).
- Arca, M.; Idda, R.; Ligios, S. Paesi di Collina: Antopologia visuale della Sardegna, 1st ed.; Chiarella Editore: Sassari, Italy, 1985. [Google Scholar]
- Brandis, P.; Brigaglia, M; Dettori, S.; Idda, L.; Lepori, G.N.; Milella, A.; Mossa, V.; Paba, A.; Pala, M.; Pietracaprina, A.; Pirino, Ruju, S.; Scanu, G.; Sechi, M.; Solinas, G. A.; Valsecchi, F. La Provincia di Sassari: l’ambiente e l’uomo, 1st ed.; Editore Silvana: Milano, Italy, 1983. [Google Scholar]
- Battino, S.; Lampreu, S. La regione Sardegna e il turismo 4.0 per lo sviluppo e la promozione smart del territorio. Ann. turismo 2018, 7, 59–76. [Google Scholar]
- Sale, M. Itinerari agrituristici nell’Aglona: guida alla scoperta dell’Anglona e delle sue aziende agrituristiche, 1st ed.; Poddighe Editore: Sassari, Italy, 2003. [Google Scholar]
- Indagine sui visitatori e gli ospiti dell'Area Anglona Coros. Available online: https://www.galac.it/it/progetti-gal-anglona-romangia (accessed on 2 February 2023).
- Demografia in cifre. Available online: https://demo.istat.it/ (accessed on 20 April 2023).
- 8milaCensus. Available online: https://ottomilacensus.istat.it/ (accessed on 18 April 2023).
- Bragolusi, P.; D’Alpaos, C. The Willingness to Pay for Residential PV Plants in Italy: A Discrete Choice Experiment. Sustainability 2021, 13, 10544. [Google Scholar] [CrossRef]
- Coscia, C.; Fregonara, E. Strumenti economico-estimativi nella valorizzazione delle risorse architettoniche e culturali, 1st ed.; Celid Edizioni: Torino, Italy, 2004. [Google Scholar]
- Green, P.E.; Srinavasen, V. Conjoint Analysis in Consumer Research: Issues and Outlook. J. Consum. Res. 1978, 5, 103–123. [Google Scholar] [CrossRef]
- Bottero, M.; Mondini, G. Valutazione e sostenibilità: piano, programmi, progetti, 1st ed.; Celid Edizioni: Torino, Italy, 2009. [Google Scholar]
- Bottazzi, C.; Mondini, G. L’Analisi della Domanda Turistica nei processi di gestione dei paesaggi culturali. AESTIMUN 2006, 49, 15–29. [Google Scholar]
- Davies, S. By popular demand a strategic analysis of the market potential for museums and art galleries in the UK, 1st ed.; Museum & Galleries Commision: London, United Kingdom, 1994. [Google Scholar]
- Mazzanti, M. Metodi e strumenti di analisi per la valutazione economica del Patrimonio culturale, 1st ed.; Franco Angeli: Milano, Italy, 2003. [Google Scholar]
- Adamowicz, W.; Boxall, P.; Williams, M.; Louviere, J. Stated Preference Approaches for Measuring Passive Use Values: Choice Experiments and Contingent Valuation. Am. J. Agric. Econ. 1998, 80, 64–75. [Google Scholar] [CrossRef]
- Adamowicz, W.; Hanley, N.; Wright, R. Using Choice Experiments to Value the Environment. Environ. Resour. Econ. 1998, 11, 413–428. [Google Scholar] [CrossRef]
- Kroes, E.P.; Sheldon, R.J. Stated Preference Methods: An Introduction. JTEP 1988, 22, 11–25. [Google Scholar]
- Mazzanti, M. Discrete Choice Models and Valuation Experiments. An application to cultural heritage. J. Econ. Stud. 2003, 30, 584–604. [Google Scholar] [CrossRef]
- McCallum, B.T. Issues in the design of monetary policy rules. Handb. Econ. Growth. 1999, 1, 1483–1530. [Google Scholar] [CrossRef]
- Roscelli, R. Manuale di Estimo. Valutazione economiche ed esercizio della professione, 1st ed.; DeAgostini Scuola: Novara, Italy, 2014. [Google Scholar]
- Hanemann, W.M. Valuing the Environment through Contingent Valuation. JEP 1994, 8, 19–43. [Google Scholar] [CrossRef]
- Hausman, J.; McFadden, D. Specification Tests for the Multinomial Logit Model. Econometrica 1984, 52, 1219–1240. [Google Scholar] [CrossRef]
- Alpizar, F.; Carlsson, F.; Martinsson, P. Using Choice Experiments for Non-Market Valuation. Econ. Div. Work. Pap. 2001, 52, 1–37. [Google Scholar]
- Software IBM SPSS. Available online: https://www.ibm.com/it-it/spss (accessed on 20 June 2023).
- Mazzanti, M. Metodi e strumenti di analisi per la valutazione economica del Patrimonio culturale, 1st ed.; Franco Angeli: Milano, Italy, 2003. [Google Scholar]
- Coscia, C.; Curto, R. Valorising in the absence of public resources and weak markets: The case of “Ivrea, the 20th century industrial city”. Green Energy Technol. 2017, 0, 79–99. [Google Scholar] [CrossRef]
- Coscia, C.; Rubino, I. Fostering new value chains and social impact-oriented strategies in urban regeneration processes: What challenges for the evaluation discipline? In Proceedings of the 4th International Symposium on New Metropolitan Perspectives, NMP 2020, Reggio Calabria, Italy, 26-28 May 2020. [Google Scholar]






| Attributes | Levels |
|---|---|
| Cultural heritage (CH) |
Conservation and protection of cultural heritage in the state of fact |
| (Cons. CH) Enhancement of the Nuragic period itinerary (Nuragic) | |
|
Enhancement of the Medieval era itinerary (Medieval) | |
| Sports, fitness and green (SFITGR) |
Conservation and protection of green areas in the state of fact (Cons. Green) |
| Enhancement of recreation places and green areas (Green Areas) Enhancement of places for sports activities (Sport) | |
|
Food and wine (F&W) |
No food and wine experience (No F&W) |
| Enhancement of stops for tasting of traditional dishes (Trad. Dishes) | |
| Experience inside a local business (Experience) | |
| Transportation (TRAN) |
Transportation vehicle to be provided by the user (NoTran) |
| Use of a shuttle (Shuttle) Use of an electric car (Electirc Car) | |
| ID Card | Cultural Heritage |
Sport, fitness and green | Food and wine | Transportation | Cost |
|---|---|---|---|---|---|
| 1 | Medieval | Green Areas | Experience | No Tran | 31-50€ |
| 2 | Medieval | Sport |
No F&W | Shuttle | Above 50€ |
| 3 | Nuragic | Cons. Green |
Experience | Shuttles | Above 50€ |
| 4 | Nuragic | Sport | Trad. Dishes | No Tran | 31-50€ |
|
5 |
Nuragic |
Green Areas |
No F&W |
No Tran |
31-50€ |
| 6 | Cons. CH | Sport | Experience | Electric car | 31-50€ |
| 7 | Cons. CH | Cons. Green | No F&W | No Tran | 10-30€ |
| 8 | Medieval | Cons. Green | Trad. Dishes | Electric car | Above 50€ |
| 9 | Cons. CH | Green Areas | Trad. Dishes | Shuttle | 30-50€ |
| Characteristics | Total | Residents | Visitors | |
|---|---|---|---|---|
|
Sex |
Female Male I prefer not to answer |
57% 41% 2% |
53% 45% 2% |
60% 38% 2% |
|
Age |
18-25 years 26-35 years 36-50 years 55-65 years Above 65 years |
9% 19% 20% 26% 26% |
9% 9% 22% 37% 23% |
9% 30% 17% 14% 30% |
|
Household |
1 person 2 persons 3 persons 4 persons More the 4 persons |
9% 21% 28% 34% 8% |
9% 22% 35% 27% 7% |
10% 22% 35% 27% 7% |
|
Level of studies |
Middle school High school Bachelor’s degree Master’s degree Phd |
5% 47% 15% 28% 5% |
6% 53% 13% 25% 3% |
5% 41% 17% 30% 7% |
|
Employment |
Employee Homemaker Freelancer Student Unemployed Retiree In other condition |
41% 4% 17% 18% 6% 9% 5% |
42% 6% 21% 9% 8% 9% 5% |
38% 1% 14% 28% 3% 10% 6% |
| Income | Less than 10.000€ 10.000€-26.000€ 26.0005-55.000€ 55.000€-75.000€ 75.000€-120.000€ More than 120.000€ |
31% 40% 25% 2% 1% 1% |
27% 45% 24% 2% 1% 1% |
35% 34% 26% 3% 1% 1% |
| Residents | Visitors | ||||
|---|---|---|---|---|---|
| Attributes | Levels | β coeff. | Std. Err. | β coeff. | Std. Err. |
|
CH |
Cons. CH Nuragic Medieval |
-0.056 -0.112 -0.168 |
0.047 0.094 0.141 |
-0.007 -0.013 -0.02 |
0.08 0.159 0.239 |
|
SFITGR |
Cons. Green Green Areas Sport |
0.027 0.054 0.081 |
0.031 0.063 0.094 |
0.057 0.115 0.172 |
0.053 0.107 0.160 |
|
F&W |
No F&W Trad. Dishes Experience |
0.048 0.095 0.143 |
0.033 0.067 0.1 |
0.081 0.163 0.244 |
0.057 0.114 0.171 |
|
TRAN |
No Tran Shuttle Electric car |
-0.028 -0.056 -0.085 |
0.039 0.078 0.117 |
-0.01 -0.02 -0.03 |
0.066 0.133 0.199 |
|
Cost |
10-30€ 31-50€ More than 50€ |
0.023 0.046 0.069 |
0.07 0.139 0.209 |
-0.014 -0.027 -0.041 |
0.118 0.236 0.355 |
| Constant | 0.378 | 0.129 | 0.21 | 0.219 | |
| Scenario | Residents | Visitors |
|---|---|---|
| 1 | 0.425 | 0.512 |
| 2 | 0.325 | 0.382 |
| 3 | 0.449 | 0.437 |
| 4 | 0.46 | 0.495 |
| 5 | 0.326 | 0.336 |
| 6 | 0.507 | 0.562 |
| 7 | 0.392 | 0.317 |
| 8 | 0.316 | 0.339 |
| 9 | 0.461 | 0.434 |
| Attributes | Levels | Residents | Visitors |
|---|---|---|---|
|
CH |
Cons. CH Nuragic Medieval |
-2.42€ -4.85€ -7.27€ |
-0.51€ -0.95€ -1.46€ |
|
SFITGR |
Cons. Green Green Areas Sport |
1.17€ 2.34€ 3.51€ |
4.16€ 8.39€ 12.55€ |
|
F&W |
No F&W Trad. Dishes Experience |
2.08€ 4.11€ 6.19€ |
5.91€ 11.9€ 17.81€ |
|
TRAN |
No Tran Shuttle Electric car |
-1.21€ -2.42€ -3.68€ |
-0.73€ -1.46€ -2.19€ |
| Attributes | Levels | Middle school | High school | Bachelor’s degree | Master’s degree |
Phd |
|---|---|---|---|---|---|---|
|
CH |
Cons. CH Nuragic Medieval |
-4.65€ 9.3€ 14€ |
-4.19€ -8.54€ -12.7€ |
-1.16€ -2.32€ -3.48€ |
-1.42€ -2.89€ -4.31€ |
1.32€ 2.62€ 3.93€ |
|
SFITGR |
Cons. Green Green Areas Sport |
4.82€ 9.7€ 14.53€ |
5.48€ 10.96€ 16.61€ |
2.48€ 4.97€ 7.51€ |
3€ 6.15€ 9.21€ |
1.63€ 3.26€ 4.89€ |
|
F&W |
No F&W Trad. Dishes Experience |
2.85€ 5.17€ 7.73€ |
10€ 19.83€ 29.83€ |
3.15€ 6.34€ 9.5€ |
3.94€ 7.89€ 11.84€ |
2.19€ 4.39€ 6.63€ |
|
TRAN |
No Tran Shuttle Electric car |
-0.98€ -1.97€ -3€ |
-2.9€ -5.64€ -8.54€ |
-0.19€ -1.82€ -2.73€ |
-1€ -2€ -3€ |
0.95€ 1.87€ 2.83€ |
| Attributes | Levels | Employee | Freelancer | Student | Unemployed | Retiree | In other condition | Homemaker |
|---|---|---|---|---|---|---|---|---|
|
CH |
Cons. CH Nuragic Medieval |
-0.13€ 0.64€ 0.99€ |
-1.83€ -3.66€ -5.49€ |
-5.91€ -11.8€ -17.6€ |
-0.05€ -0.1€ -0.16€ |
-2.85€ -5.71€ -8.92€ |
-0.72€ -1.45€ -2.18€ |
-4.28€ -8.57€ -12.8€ |
|
SFITGR |
Cons. Green Green Areas Sport |
0.88€ 1.76€ 2.64€ |
0.95€ 1.94€ 2.9€ |
12.5€ 25€ 37.6€ |
0.36€ 0.7€ 1.07€ |
9.64€ 19.2€ 29.2€ |
0.11€ 0.22€ 0.34€ |
26€ 52€ 78.2€ |
|
F&W |
No F&W Trad. Dishes Experience |
1.52€ 3€ 4.6€ |
1.36€ 2.73€ 4€ |
11.9€ 24€ 36€ |
1.25€ 2.53€ 3.79€ |
15.7€ 31€ 46.7€ |
0.09€ 0.16€ 0.29€ |
22.1€ 44.2€ 66.4€ |
|
TRAN |
No Tran Shuttle Electric car |
-0.05€ -0.13€ -0.19€ |
-0.98€ -2€ -3€ |
-3.52€ -7.04€ -10.5€ |
0.56€ 1.11€ 1.67€ |
-7.5€ -15.3€ -22.8€ |
-0.25€ -0.51€ -0.77€ |
-26.4€ -52.8€ -79.2€ |
| Attributes | Levels | Less than 10,000€ | 10,000€-26,000€ | 26,000€-55,000€ | 55,000€-75,000€ | 75,000€-120,000€ | More than 120,000€ |
|---|---|---|---|---|---|---|---|
|
CH |
Cons. CH Nuragic Medieval |
4.67€ 9.19€ -13.8€ |
-1.79€ -3.49€ -5.28€ |
-1.15€ -2.21€ -3.36€ |
1.23€ 2.46€ 3.7€ |
0.6€ 0.99€ 1.5€ |
-1.87€ -3.75€ -5.62€ |
|
SFITGR |
Cons. Green Green Areas Sport |
11.1€ 22€ 33.2€ |
3.39€ 6.69€ 10€ |
4.33€ 8.58€ 12.9€ |
0.11€ 0.23€ 0.4€ |
0.56€ 1.12€ 2.69€ |
0.61€ 1.83€ 2.75€ |
|
F&W |
No F&W Trad. Dishes Experience |
12.6€ 25.4€ 38.2€ |
6.41€ 12.7€ 19.1€ |
5.66€ 11.3€ 16.9€ |
0.17€ 0.32€ 0.5€ |
0.44€ 0.89€ 1.35€ |
0.29€ 0.58€ 0.88€ |
|
TRAN |
No Tran Shuttle Electric car |
-2.9€ -5.8€ 8.7€ |
-2.07€ -4.15€ -6.22€ |
-0.44€ -0.88€ -6.22€ |
0.32€ 0.6€7 1€ |
0.33€ 0.67€ 0.99€ |
-1.7€ -3.42€ -5.12€ |
| Cultural Heritage | Sport, fitness and green | Food and Wine | Transportation |
|---|---|---|---|
| Conservation and protection of cultural heritage in the state of fact | Enhancement of places for sports activities | Experience inside a local business | Transportation vehicle to be provided by the user |
Disclaimer/Publisher’s Note: The statements, opinions and data contained in all publications are solely those of the individual author(s) and contributor(s) and not of MDPI and/or the editor(s). MDPI and/or the editor(s) disclaim responsibility for any injury to people or property resulting from any ideas, methods, instructions or products referred to in the content. |
© 2023 by the authors. Licensee MDPI, Basel, Switzerland. This article is an open access article distributed under the terms and conditions of the Creative Commons Attribution (CC BY) license (http://creativecommons.org/licenses/by/4.0/).