Preprint
Review

This version is not peer-reviewed.

Potential Medicinal Plants for the Treatment of Dengue Fever: A Systematic Review

Submitted:

11 November 2023

Posted:

13 November 2023

You are already at the latest version

Abstract
Antiviral drugs cannot treat dengue fever, a serious medical disease spread by the Aedes aegypti and Aedes albopictus mosquitoes. One important arbovirus disease is dengue fever. Safe, affordable and effective drugs that inhibit dengue virus (DENV) are needed to control dengue worldwide. Medicinal plants have long been considered an important alternative in the treatment of various diseases, including dengue fever. The aim of this study was to use databases PubMed, Google Scholar and Research Gate to identify plants of different tribes from different places that can be used for the treatment of DENV infection and open supportive care for dengue. Previous studies have shown antiviral activity of medicinal plants against DENV. The aim of the present study is to discover plants from different tribes from different places that can be used to treat DENV infection and provide open supportive care against dengue. The recommended reporting guidelines for systematic reviews and meta-analyses (PRISMA statement) were followed in the search and selection of articles using the PubMed database, Google Scholar and Research Gate. The final selection was made after careful consideration and up to 85 publications that met the inclusion criteria. It is said that different plants from different tribes and geographical locations can be used to treat DENV infection.
Keywords: 
;  ;  ;  ;  ;  ;  

Introduction

The mosquito-borne dengue virus disease has recently spread rapidly to all WHO regions. Dengue, a dangerous disease, cannot be treated with antiviral drugs [1]. From less than 0.5 million cases in 2010 to more than 3.34 million in 2016, the number of dengue cases has more than increased sixfold. India reported 136,422 dengue cases and 132 deaths in 2019, according to the National Vector-Borne Disease Control Program (NVBDCP) [2]. Female mosquitoes, mainly Aedes aegypti and to a lesser extent Ae. Albopictus, the dengue virus spreads. In addition, these mosquitoes can spread Zika, yellow fever and chikungunya viruses [1]. Dengue risk varies locally based on local climate, socioeconomic and environmental factors, both of which are common in the tropics. Dengue virus causes dengue fever, also called andquot;Breaking bone fever,andquot; which is an acute febrile illness with flu-like symptoms [3]. It is currently endemic in more than 125 countries, affecting approximately 50 to 270 million people each year and killing a significant number of people. Ka-dinga pepo, which means "trouble like a fit" in Swahili, the word "dengue" is from [4]. Hemorrhagic shock, commonly known as dengue hemorrhagic shock, is one of the deadliest complications of dengue infection. The Flaviviridae family of infections includes dengue (DENV), which has four different serotypes: DENV-1, DENV-2, DENV-3, and DENV-4. Aedes aegypti and Aedes albopictus mosquitoes are the main vectors for the transmission of all four dengue serotypes to humans. Aedes aegypti, the primary mosquito vector of dengue, and Aedes albopictus, the secondary vector, are both members of the Flaviviridae family, which are considered arthropod-borne human diseases [5].
Figure 1. Dengue-affected areas are marked on a global map [6].
Figure 1. Dengue-affected areas are marked on a global map [6].
Preprints 90261 g001
The use of herbal medicines dates back to early civilizations. It refers to the use of plants as medicines to treat diseases and improve general health and well-being. Many pharmaceutical drugs are synthesized copies of naturally occurring plant chemicals. For example, the foxtail plant was the source of the heart drug Digitaliss [7]. Different tribes around the world use different herbs from the Lamiaceae family to treat DENV infection. However, Carica papaya (Caricaceae) (papaya) and Euphorbia hirta (Euphorbiaceae) are the two most commonly used plants. Various medicinal forms - decoction, infusion and leaf juice - use different elements of these plants, including leaves, roots, stems and flowers, to treat the disease [8]. People in southern India's Tamil Nadu use a combination of fruits and plants to relieve dengue symptoms, while people in Bangladesh's Lawachara Forest Reserve use orally boiled ripe fruits for the same purpose. Meanwhile, several components of Euphorbia hirta have been suggested to treat dengue fever. Some people use an infusion of the leaves and stems, and topical application of the stems, bark, and roots has been found to reduce dengue symptoms such as fever, headache, skin blisters, and nose and mouth bleeding [ The plant and its roots, stems, and leaves are used as decoctions and by locals in Laguna, Philippines residents use them. Asteraceae) used by the Santal tribe in the Thakurgaon district of Bangladesh to reduce fever and from the bark and bulbs of Annana reticulata and Mentha arvensis (Lamiaceae), Synsepalum dulcificum (Sapotaceae) and Vitex negundo. Lamiaceae) used by the Matigsalug tribe in Davao City, Philippines. While its Chhattisgarh tribes use Azardirachta indica (Meliaceae) leaf extract, the Porvenir community of India claims that a decoction of Protium spruceanum (Burceraceae) stem bark with lemon can also effectively treat dengue. The people of Atingola, Indonesia, use a combination of Zingiber purpureum (Zingiberaceae) rhizome and leaves, onion cloves, and turmeric for a similar treatment [8].
Parts of the plant, including leaves, stems, flowers, roots and seeds, are used to make herbs. Herbal medicines contain excipients such as diluents, solvents or preservatives, as well as active ingredients, plant parts or plant materials, processed or raw. Botanical medicines are very diverse molecules with complex chemical structure [1]. Herbal preparations may contain vegetables, essential oils, macro and micronutrients including fats and carbohydrates, proteins and enzymes. While spices are usually dried and prepared from other plant parts such as seeds, bark, roots and fruits, herbs usually refer to the green or flowering leaves (fresh or dried) of the plant. Herbs can be used for a variety of purposes, including cooking, medicine, aromatherapy and sometimes even spirituality. Humanity uses herbal medicines to treat various diseases, such as malaria, chicken pox, high cholesterol, heart disease, lung disease, diarrhea, psoriasis, skin problems, fever, jaundice, asthma and diabetes. Unlike SARS, swine flu and bird flu, dengue is not a recent global threat. It has a long history dating back to 265-420 AD. and is associated with the Jin Dynasty Chinese Medical Encyclopedia. As a result, since ancient times, people have been trying to improve certain methods or treatments to treat dengue fever. In the past, people around the world used plant material as a favorite and important ingredient in the treatment of diseases. As a result, more than 6,500 plant species are known to thrive in India and about 52,000 plant species are found to have medicinal properties. People have been trying herbal remedies to treat the latest dengue outbreak in India, especially in New Delhi. Because there is no known cure for dengue, only supportive care is used in clinical settings [9].
In order to understand how the dengue virus affects the human body and the effects of some possible medicinal plants for the treatment of dengue fever, a study was started on possible medicinal plants for the treatment of dengue fever. Different plants from different tribes and geographic regions can be used to treat DENV infection. However, Carica papaya (Caricaceae), also known as papaya, and Euphorbia hirta (Euphorbiacae) are the two most commonly used plants [8]. The aim of the present study is to reveal several plants from different tribes from different places that can be used to treat DENV infection and provide open supportive care against dengue.

Methods

Using the search terms; herbal medicines and dengue fever, herbal treatment and dengue fever, Chinese herbal medicine and dengue, plant care and herbal medicines, Chinese medicine and dengue fever, we searched databases PubMed, Google Scholar and Research Gate for studies of scientific publications from 2008 to 2022. In addition, Science Direct was used for a comprehensive literature search using "exact phrase" category and the above mentioned criteria. We did not contact researchers or search for unused data. This study was carried out in accordance with the PRISMA clause requirements. There were no restrictions on distribution dates or conditions during research projects. Reference files were also checked to find more relevant studies.

Study selection

Studies were selected based on the following inclusion criteria: articles on the use of herbs/extracts/crude plant material in the treatment of dengue; articles detailing the mechanism of action of herbs/extracts/plant raw materials used to treat dengue; articles on renoprotective/nephroprotective herbs/extracts/plant raw materials used in dengue; articles on the use of a renoprotective/nephroprotective agent. All additional review articles, including systematic reviews, titles, abstracts, conference presentations, editorials/letters, case reports and notes, that did not meet the inclusion criteria were rejected. Popular products underwent physical inspection to identify and exclude non-conforming pieces.

Data extraction

Year of publication, plant component, chemical composition, DENV serotypes, country, findings, purpose, reported mechanism of action and active ingredients were examined in all selected articles. The articles investigated in detail the measurement results of human experiments. Tables and figures constituted all the evidence mentioned.
Figure 2. Flowchart of studies included in the review.
Figure 2. Flowchart of studies included in the review.
Preprints 90261 g002

Result

Over 85 research papers discuss the use of herbal medicinal plants for treating dengue fever in people. In this review, papers outlining the role of the herbs evaluated for the treatment of dengue fever are examined to get insight into their potential involvement in battling the illness. Table 1 lists the studies' objectives, chemicals/compounds, plant parts, nation, references, and conclusions; Table 2 lists medicinal plants with potential antiviral activity and putative mechanisms of action against dengue disease.
Table 1. Aim, chemicals/compounds, plant parts, country, reference, and findings from the studies that were chosen.
Table 1. Aim, chemicals/compounds, plant parts, country, reference, and findings from the studies that were chosen.
S/N Plant Aim Chemicals/Compounds Country Result Reference
1. Acacia catechu anti-DENV bioactive peptides in Thai medicinal herbs Peptides Thailand Two bioactive Acacia catechu peptides inhibited DENV colony development at 50 M [10]
2. Andrographis paniculata and Ocimum sanctum Inhibitory effects of methanolic extracts of Andrographis paniculata and Ocimum sanctum on DENV-1. Methanol extract Malaysia DENV-1 is inhibited in HepG2 cells treated with O. sanctum extract in MNTD and 12MNTD. HepG2 cells treated with A. paniculata MNTD showed significant levels of DENV-1 inhibition as measured by CPE. However, no detectable inhibition was observed in the plaque inhibition and cell viability assays, indicating that viral replication was not affected. [11]
3. Sweet potato leaf To determine the bioactive chemicals in sweet potato leaves that most effectively inhibit dengue virus (DENV) NS2B/NS3 protease. δ-Selinene and α-Caryophyllene Indonesia Dehydroabietinol had the lowest free energy binding. All of the compounds displayed hydrogen bonding and hydrophobic interaction based on the protein-ligand study. [12]
4. Andrographis paniculata, Berberis vulgaris, Carica papaya, Euphorbia hirta, Phyllanthus niruri and Tinospora cordifolia anti-dengue activity of Andrographis paniculata, Berberis vulgaris, Carica papaya, Euphorbia hirta, Phyllanthus niruri, and Tinospora cordifolia supercritical extracts in vitro and in silico. supercritical extracts India A. paniculata has antiviral properties against hepatitis B and C virus, herpes simplex virus, influenza virus, chikungunya virus, and dengue 2 and 4 viruses. The interaction between andrographolide and NS1 protein has the highest binding energy, which according to molecular docking results is -7.30 Kcal/mol. A docking study was performed using dengue NS1 protein and andrographolide to confirm the results for anti-dengue activity. [2]
5. Cyamopsis tetragonoloba Invitro and in silico activities in cell lines of Cyamopsis tetragonoloba supercritical extract Hexadecanoic acid, 15-methyl–methyl ester (24.498%); 9,12-octadecadienoyl chloride, (z,z)- (23.718%); methyl dodecanoic acid (13.228%); methyl-stearate (8.696%); Tridecanoic acid, 12-methyl-, methyl-ester (8.426%), dodecanoic acid (6.102%). India The supercritical extract of C. tetragonoloba inhibited dengue-2 virus by 99.9%. The supercritical extract of C. tetragonoloba contained 10 components according to GC-MS analysis. [13]
6. Leucas cephalotes Identification, characterization and in vitro and in silico anti-dengue activity of the supercritical extract and isolated oleanolic acid supercritical extract, isolated oleanolic acid, Valporic acid, and lectin. India In C6/36 cell lines, the maximum non-toxic dose (MNTD) of the plant extract and oleanolic acid was 46.87 g/ml and 93.75 g/ml, respectively [2]
7. Papaya potential impacts of papaya (Carica papaya L.) leaf juice as a treatment for dengue illness. Papaya leaf juice India Papaya leaf juice improved the health of patients by increasing their platelet count. [9]
8. Eurycoma longifolia dengue virus-fighting capacity of Eurycoma longifolia Jack (EL). root water extract Malaysia According to qRT-PCR, the dengue virus (DENV) replication had reduced by 100% for DENV-1, DENV-2, DENV-3, and 80% for DENV-4 on the second day of exposure. In comparison to the control group, the extract group on day 6 of the in vivo AG129 mice model had more platelets, a 30% lower viral load, and less weight loss. [14]
9. Avocado To display a product that is organic (2 R, 4 R)A substance known as -1,2,4-trihydroxyheptadec-16-yne (THHY) is found in avocado (Persea americana) fruit. It has the ability to suppress DENV-2 replication in a concentration-dependent way as well as all DENV serotypes (2 R,4 R)-1,2,4-trihydroxyheptadec-16-yne (THHY). Taiwan Using an ICR suckling mouse model, we found that DENV-infected mice treated with THHY had a better survival rate. [15]
10. Marshmint To investigate Yerba Buena's potential to fight the long-standing (18–20) DENV-2 virus in the country. Methanol extract Philippines The methanol extract was found to be the most beneficial when provided prior to infection, resulting in a 72% reduction in plaque counts, even though none of the extracts inhibited plaque development by more than 40% when applied after infection. [16]
11. Euphorbia hirta, Cordyline terminalis, Carica papaya, and Elaeagnus latifolia to evaluate several methanol/water extracts from fourteen Vietnamese natural plant species. hexane, ethyl acetate, and butanol fractions. Vietnam The ethyl acetate fraction of Elaeagnus lati folia exhibits superior antiviral efficacy against all four serotype viruses. [17]
12. Myristica fatua, Cymbopogon citratus, and Acorus calamus plants. calculate the free energy of binding of antiviral medications with DENV protein target, identify the selectivity index (SI) of plant extracts towards DENV, evaluate the CC50 and EC50 of plant extracts in vitro, and iv) optimize the antiviral test for dengue virus. artesunic acid, homoegonol Indonesia The findings showed that of the M. fatua compounds, artesunic acid had the lowest free energy of binding (-7.2 kcal/mol), with homoegonol following closely after with a slightly different free energy of binding (-7.1 kcal/mol). Methanolic extracts from A. calamus, C. citratus, and M. fatua showed promising anti-dengue effects both in vitro and in silico. [18]
13. Andrographis paniculata to evaluate the andrographolide's ability to combat DENV. Andrographolide Thailand Using 50% effective concentrations (EC50) for DENV 2, which were 22.739 M for HepG2 and 21.304 M for DENV 2, the findings showed that andrographolide exhibited potent anti-DENV activity in both cell lines, reducing the amounts of viral production and cellular infection. [19]
14. Hedyotis diffusa and Artemisia capillaris To evaluate plant extracts from Hedyotis diffusa (HD) and Artemisia capillaris (AC) for their antiviral activity against DENV, ZIKV, and Japanese encephalitis virus (JEV). Hedyotis diffusa and Artemisia capillaris Extracts Vietnam Plant extracts from HD and AC showed evidence of flavivirus replication inhibition in addition to immunoregulatory cytokine profiles. [20]
15. Kadsura heteroclita leaf -Cadinene, Calarene, and -4-Carene, the main chemical components of Kadsura heteroclita leaf essential oil (EO), were evaluated for their larvicidal activity against the dengue vector Aedes aegypti, the filariasis vector Culex quinquefasciatus, the malaria vector Anopheles stephensi, and the malaria parasite. δ-Cadinene (18.3%), Calarene (14.8%) and δ-4-Carene (12.5%). India Each of the three primary components that were separated from the K. heteroclite EO was tested for its acute toxicity against the larvae of the three mosquito vectors. Given that Ae. aegypti (LC50 = 9.03, 13.33, and 17.91 g/mL) and Cx. quinquefasciatus (LC50; = 9.86, 14.49, and 19.50 g/mL) are more effective against An. stephensi than -Cadinene, -4-Carene, and Calarene. [21]
16. Lignosus rhinocerotis, Pleurotus giganteus, Hericium erinaceus, Schizophyllum commune and Ganoderma lucidium Five culinary and medicinal mushrooms that are grown commercially in Malaysia—Lignosus rhinocerotis (Cooke) Ryvarden, Pleurotus giganteus (Berk), Hericium erinaceus (Bull), Schizophyllum commune (Fr.), and Ganoderma lucidium (Curtis) P. Karst—were selected for in-vitro testing to determine their anti-dengue serotype 2 (DENV-2) activity. Hot aqueous extracts (HAEs), ethanol extracts (EEs), hexane soluble extracts (HSEs), ethyl acetate soluble extracts (ESEs), and aqueous soluble extracts (ASEs) Malaysia Our findings showed that the HAEs and ASEs of L. rhinocerotis, P. giganteus, H. erinaceus, and S. commune were the least toxic to Vero cells and had the highest anti-DENV2 activity. [22]
17. Plumeria alba, Ancistrocladus heyneanus, Bacopa monnieri, Cucurbita maxima andVitex negundo Anti-dengue and anti-chikungunya effects of the extracts of Plumeria alba, Ancistrocladus heyneanus, Bacopa monnieri, Cucurbita maxima andVitex negundo anacardic acid, chloroquinone and methyl gallate, and methyl gallate. India Extracts from Plumeria alba, Ancistrocladus heyneanus, Bacopa monnieri, and Cucurbita maxima showed both anti-DENV and CHIKV activity, but Vitex negundo extracts only showed anti-DENV action. The only pure chemicals that demonstrated anti-dengue efficacy were anacardic acid, chloroquinone, and methyl gallate; methyl gallate was the sole molecule that had anti-chikungunya action. [23]
18. Ocimum bacilicum Using the basil plant to eradicate dengue-carrying vectors (Ocimum bacilicum) N, N-Diethyl-mToluamide (DEET), picaridin, and permethrin. Indonesia The test procedures produced larvicidal activity at an LC50 of 16.925% concentration with good results. [24]
19. Annona glabra To evaluate the efficacy of Annona glabra leaf extract as a dengue mosquito larval killer Flavonoids, glycolipids, alkaloids, aromatic hydrocarbons, phenols, sugars, steroids, and terpenes Sri Lanka The Annona genus is said to have strong insecticidal properties. Reports state that A. crassiflora is effective against Ae. aegypti in terms of larvicidal activity. Ae. albopictus and Culex quinquefasciatus are targets of A. squamosa's larvicidal activity. The larvicidal properties of A. muricata seed extract can affect Ae. aegypti. [25]
20. β-caryophyllene, citral, (R)- (-)-carvone, (S)-(+)-carvone, (R)-(+)-limonene, ρ-cymene, geranyl acetate, nerol, and α-phellandrene This work aims to evaluate the antiviral properties found in essential oils derived from medicinal plants in vitro. β-caryophyllene, citral, (R)- (-)-carvone, (S)-(+)-carvone, (R)-(+)-limonene, ρ-cymene, geranyl acetate, nerol, and α-phellandrene. Colombia With an IC50 of 22 5.6 M, caryophyllene was determined to be the most efficient chemical. It suppressed the reproduction of all four virus serotypes in Vero cells within a concentration range of 8.0 M to 15.0 M. The range of the selection indexes was 5.3 to 10. Time-in-addition experiments suggest that the antiviral effect of -caryophyllene is related to the interruption of early phases of the virus life cycle. Citral showed very little antiviral action; it prevented virus serotype 2 (IC50 of 31 4.5 M) from replicating, but not the other three serotypes. Even at 30 M, the highest concentration of seven terpenes showed no antiviral activity. [26]
21. Norantea brasiliensis Choisy To look into the possibility of developing a novel medicinal agent in the future to treat the illness. N. brasiliensis ethanol crude extract Brazil All of the fractions obtained from this extract altered the production of NS1, and the crude extract alone demonstrated both intracellular and secreted antiviral activity. In terms of the immunomodulatory function, NB1, NB3, and NB6 suppressed TNF-α; NB1, NB3, and NB6 inhibited IL-6; NB1 and NB3 inhibited IL-10; and NB6 inhibited IFN-α. The dichloromethane fraction (NB3) shown an immunomodulatory effect on the inflammatory and anti-inflammatory cytokines, while the crude extract (NB1) demonstrated the most antiviral activity. [27]
22. Vernonia cinerea, Hemigraphis reptans, Hedyotis auricularia, Laurentia longiflora, Tridax procumbers and Senna angustifolia Determine which nineteen medicinal plant extracts used in traditional medicine have anti-dengue properties. Ethanolic and methanolic extract Malaysia The ethanolic extract of S. angustifolia leaves, the methanolic extract of V. cinerea leaves, and the ethanolic extract of T. procumbens stems shown the strongest inhibitory activity against dengue NS2B-NS3pro. [28]
23. Flavonoid Analyze the flavonoids rutin, naringenin, fisetin, and naringenin's in vitro antiviral efficacy against DENV-2. fisetin, naringenin and rutin Malaysia The cytotoxic effects of fisetin, rutin, and naringenin against Vero cells were demonstrated by their respective 50% cytotoxicity (CC50) values of 247, >1000, and 87 µg/mL. [29]
24. Baicalein To investigate Baicalein's anti-dengue virus capabilities Baicalein Malaysia After adsorption to the cells, baicalein was introduced and, at IC50 = 6.46 μg/mL and SI = 17.8, it suppressed DENV-2 multiplication in Vero cells. When cells were treated for five hours prior to virus infection and for four days after infection, the IC50 against DENV-2 was 5.39 μg/mL and SI= 21.3. Baicalein demonstrated an anti-adsorption action with an IC50 of 7.14 μg/mL and a direct virucidal activity against DENV-2 with an IC 50 of 1.55 μg/mL. [30]
25. Carica papaya To identify particular bioactive compounds using computational screening and C. papaya's biological activity against the dengue virus's serine NS2B, NS3, and NS5 proteases. 1-Hydroxy-2-propanone, 2-methyl-propanoic acid,Baicalein, 2-Methyl-butanoic acid, Fisetin, Epigallocatchin, Genistein, Catechin, Protocatechuric acid Pakistan Nine bioactive compounds with the highest docking scores were screened as a consequence of the docking investigation. But three substances—epigallocatechin, catechin, and protocatechuic acid—had the highest affinity for binding to the dengue virus serine proteases' active residues, Ser135, His51, and Asp75. The results also showed that C. papaya extract was a potent antioxidant and antibacterial agent. [31]
26. Neem plant To investigate the ability of five neem plant triterpenoids—nimbin, desacetylnimbin, desacetylsalannin, azadirachtin, and salannin—to inhibit DENV NS2B-NS3pro. nimbin, desacetylnimbin, desacetylsalannin, azadirachtin, and salannin India Nimbin, desacetylnimbin, and desacetylsalannin exhibited a strong binding affinity for DENV NS2B-NS3pro, according to the molecular docking data, however azadirachtin and salannin did not interact with the target protein. The DENV NS2B-NS3pro binding energies for desacetylsalannin, desacetylnimbin, and nimbin were found to be –3.43 kcal/mol, –5.56, and –5.24, respectively. [32]
27. Ceiba pentandra and Eugenia uniflora This work aims to ascertain the antiviral efficacy of leaf extracts from Eugenia uniflora and Ceiba pentandra against DENV replication in the Huh7it-1 cell line. Ceiba pentandra and Eugenia uniflora leaf extracts Indonesia The leaf extract of Ceiba pentandra exhibited values of 15.49 µg/ml, 81.1 µg/ml, and 5.23 for IC50, CC50, and SI. Conversely, E. uniflora showed 19.83 µg/ml, 134.42 µg/ml, and 6.78 for IC50, CC50, and SI, respectively. We came to the conclusion that leaf extract from C. pentandra and E. uniflora has the potential to be a DENV antiviral medication. [33]
28. Papaya leaf extract To highlight the Health Benefits of Papaya Fruit and Leaves for Treating Malaria or Dengue and a variety of other conditions chymopapain, papain India It has been suggested that the flavonoids and other phenols found in papaya leaves offer health benefits. Numerous minerals are abundant in the papaya plant's leaves, according to one analysis. Numerous studies revealed that these minerals could strengthen immune cells against the virus and make up for any mineral deficiencies brought on by it. In addition, the papaya plant appears to have antiviral properties against the Aedes mosquito. Without a doubt, papaya extracts provide an inexpensive and potentially successful dengue treatment. [34]
29. Rumex dentatus, Commelina benghalensis, Ajuga bracteosa, Ziziphus mauritiana To evaluate the DENV antiviral properties of three pure compounds—gallic acid, emodin, and isovanillic acid—as well as the four medicinally significant plants—R. dentatus, C. benghalensis, A. bracteosa, and Z. mauritiana. Gallic acid and emodin Singapore When given to cells prior to infection, all of the samples—aside from isovanillic acid—exhibited strong prophylactic effects against DENV-2 infectivity (without cytotoxicity); however, these effects did not materialize when given to cells six hours after infection. When added prior to infection with 45 and 90 PFU of the virus, respectively, the methanol extract of Rumex dentatus showed the best antiviral effectiveness, suppressing DENV-2 replication with IC50 values of 0.154 μg/mL and 0.234 μg/mL. By treating cells prophylactically before the virus adsorbs, gallic acid also shown strong antiviral effects, with IC50 values of 0.191 μg/mL and 0.522 μg/mL at 45 and 90 PFU of DENV-2 infection, respectively. [35]
30. Cassia alata Using a cell culture model and an understanding of the chemicals present in Cassia alata, the antiviral properties of the extract and fraction of leaves were assessed for their potential as a medication. flovones, flavonols, Flavonoids glycosides, alatinon and B-Sitosterol-B-D-glucoside. Indonesia The focus assay was used to identify the drug of action that inhibited the most effectively. In the meanwhile, the MTT test was used to gauge the toxicity. These investigations revealed that a 1 mg/ml ethanol extract of Cassia alata exhibited significant suppression in the early stages (receptor and attachment to host cells) as well as the post-infection stages, with 96.04% and 99.56% inhibition, respectively. The ethanol extract from Cassia alata exhibits the highest suppression of DENV in all stages of virus replication when compared to those fractions. [36]
31. Annona squamosa ln order to look at the efficacy of Annona squamosa leaf extract (ASLE) against dengue virus type-2 (DENV-2), which was discovered in 2013 and found in Surabaya, Indonesia (NCBI accession number: 012509). Phenolics, annonaceous acetogenins, saponins, Flavonoids, alkanoids, glycosides, alkoids, steroids, and terpenoids. Indonesia When Vero cells were treated with ASLE two days after virus infection, DENV-2 replication was suppressed with IC50 = 73.78 μg/mL and SI = 4.49; however, its CC50 for cytotoxicity to Vero cells was 331.54 μg/mL. It's interesting to note that this is the first report on ASLE's research into DENV-2. [37]
32. Vernonia cinerea, Hemigraphis reptans, Hedyotis auricularia, Laurentia longiflora, Tridax procumbers and Senna angustifolia. To determine which traditional medicine's usage of medicinal plant extracts has anti-dengue properties. General ME Malaysia The ethanolic extract of SA leaves, the ME of VC leaves, and the ethanol extract of TP stems exhibited the strongest inhibitory effects against dengue NS2B-NS3pro. The in vitro viral inhibition assay provided additional confirmation of these results. Without significantly increasing CPE, ME of VC leaves, TP stem ethanol extract, and, to a lesser extent, SA leaf ethanolic extract, were able to preserve the normal morphology of DENV-2-infected Vero cells. By using the plaque formation assay and RT-qPCR, it was determined that the VC and TP extracts had a higher percentage of viral inhibition than the SA extract. [38]
33. Lepechinia floribunda, Cleome aculeata, Eupatorium arnottianum, Eupatorium catarium, Lantana grisebachii, Trixis divaricata and Lantana camara. To check for cytotoxicity and inhibitory efficacy against JU, DENV2, and HSV-1 in vitro LF (1,8-Cineole, guaiol, β-caryophyllene, camphor, camphene, borneol and aromadendrene). CA (Cadinol-epi-alpha, germacrene-D, spathulenol δ-cadinene, presilphiperfolan-1-ol, α-muurolene, bicyclogermacrene and β– caryophyllene). LG (bicyclogermacrene, germecrene-D, spathulenol, βcaryophyllene, piperitenone, α–copaene). LC (spathulenol, bicyclogermacrene, βcaryophyllene, α-humulene, humuleneepoxide II and phytol). EC (limonene, piperitenone, trans-dihydrocarvone, camphor, cis-dihydrocarvone, βcaryophyllene and bicyclogermacrene). EA (spathulenol, β-caryophyllene, germacrene-D bicyclogermacrene αhumulene, γ-muurolene, α-cadinol, cisCadin-4-en-7-ol, and caryophyllene oxide). Trixis divaricata (β– caryophyllene, spathulenol, β-elemene and caryophyllene oxide). Argentina The oil's virucidal effect varied depending on the type of virus. Virus JUNV was the least vulnerable when compared to DENV-2 and HSV-1. The essential oil of LG showed a stronger correlation between cytotoxicity and inhibitory activity against DENV-2 and HSV-1, with IC50 values of 21.1 and 26.1 ppm, respectively. Given that the selectivity indices (ratio cytotoxicity/virucidal activity) for DENV-2 and HSV1 were, respectively, > 23.7 and > 19.1, this impact was specific. The LG oil shown efficacy in inhibiting both HSV-2 and HSV genotypes resistant to acyclovir. [39]
Table 2. Medicinal plants exhibiting potential antiviral activity with the possible mechanism of action against Dengue fever.
Table 2. Medicinal plants exhibiting potential antiviral activity with the possible mechanism of action against Dengue fever.
S/N Medicinal plant Part used Mechanism Active ingredient DENV Serotype Reference
1. Amaranthus dubius Leaf Inactivates DENV-2 extracellular particle. Betacyanin fraction DENV-2 [40]
2. Tabernaemontana cymose Bark Stops the in vitro replication of the DENV-2/NG viral strain in VERO cells. Ethanol extract DENV-2 [41]
3. Hylocereus polyrhizus Leaf The extracellular DENV-2 particles are rendered dormant. Betacyanin fraction DENV-2 [40]
4. Cassia grandis Leaf Stops the in vitro replication of the DENV-2/NS virus strain in U937 cells. Ethanol extract DENV-2 [41]
5. Flacourtia ramontchi Stem bark The RNA polymerase activities of DENV are inhibited. Flacourtosides A DENV [42]
6. Distictella elongate (Vahl) Urb Leaf The DENV-2 viral strain's antiviral efficacy in VERO and LLCMK2 cells. Ethanol extract; ethyl acetate fraction; Pectolinarin DENV-2 [43]
7. Spondias mombin and Spondias tuberosa Leaf Stops the DENV-2 virus from multiplying in C6/36 cells. Hydroalcoholic extract (methanol: Water; 80:20) DENV-2 [44]
8. Curcuma longa L. Rhizome DENV-infected Huh7it-1 cells were suppressed in vitro; DENV infection was decreased in vivo upon the introduction of ddY animals. 90% alcohol extract fractionated with methanol (curcumin) DENV [45]
9. Scutellaria baicalensis Root Virucidal effectiveness against the free particle DENV-2; prevents the intracellular replication of DENV-2 in the BHK-DENV replicon cell line Baicalin DENV-2 [46]
10. Carica papaya Leaf Inhibiting the protease NS2B-NS3 stops the virus from replicating, and anti-thrombocytopenia raises the levels of platelets, white blood cells, and neutrophils. Quercetin [47]
11. Houttuynia cordata Thunb Aerial stem and leaf Inhibits the synthesis of DEN-2 RNA in HepG2 cells and exhibits antiviral properties in infected LLC-MK2 cells. Aqueous extract; ethyl acetate fraction; Quercitrin; Quercetin DENV-2 [48]
12. Cryptocarya chartacea Kosterm Bark The dengue virus's NS5 polymerase activity is decreased in the KB cell line. Chartaceones C–F [49]
13. Gastrodia elata Rhizome Anti-DENV2 effect resulting from early cycle prevention of viral uptake D-glucan DENV-2 [50]
14. Spondias mombin and Spondias tuberosa Leaf Stops the DENV-2 virus from multiplying in C6/36 cells. Hydroalcoholic extract (methanol: Water; 80:20) DENV-2 [44]
15. Meristiella gelidium Whole plant Inhibition of Vero E6 cells infected with CPE Polysaccharide fraction; kappa carrageenan [52]
16. Scutellaria baicalensis Root virucidal action against DENV-2 free particles; prevents DENV-2 from reproducing inside the BHK-DENV replicon cell line at intracellular stages. Baicalin DENV-2 [53]
17. Houttuynia cordata Thunb Aerial stem and leaf inhibits the synthesis of DEN-2 RNA in HepG2 cells and exhibits antiviral properties in infected LLC-MK2 cells. Aqueous extract; ethyl acetate fraction; Quercitrin; Quercetin DENV-2 [48]
18. Rhizophora apiculate Whole plant lessens the virus particles' activity Petroleum ether extract [54]
19. Cryptocarya chartacea Kosterm Bark In KB cell lines, the dengue virus's NS5 polymerase activity is decreased. Chartaceones C–F DENV [49]
20. carpolepis laurifolia J.W. Dawson Leaf RNA polymerase inhibition by DENV-NS5 Avicularin, Quercitrin, Betulinic acid [55]
21. Cladosiphon okamuranu Whole plant reduction in DENV infection Sulphated polysaccharide Fucoidan [56]
22. Urtica dioica Leaf The BHK-21 cell line is resistant to DENV2 replication. Methanol extract DENV-2 [57]
23. Lippie alba Whole plant preventing cell infection by DENV serotypes Essential oil All DENV Serotypes [58]
24. Taraxacum officinale Leaf The BHK-21 cell line is resistant to DENV2 replication. Methanol extract DENV-2 [57]
25. Chondrus crispus keeping viruses from entering Sulphated polysaccharide [59]
26. Hydrocotyl esibthorpioides Lam. Aerial parts The effect on viral replication can vary depending on the type of cells used, the solvent, and the therapy applied. Methanol extract; aqueous extract [60]
27. Cladogynos orientalis Whole plant Viral particle activity was decreased as a result of decreased CPE activity in Vero cells. Dichloromethane extract [52]
28. Pavetta tomentosa Roxb. ex Sm Leaf elimination of viruses in the DENV-2 cell line Acetone extract DENV-2 [61]
29. Phyllanthus urinariaP. amarusP. niruriP. watsonii - more than 90% reduction in DENV2 inhibitory effectiveness and viral count Aqueous and methanolic extract DENV-2 [62]
30. Fridericia Formosa Fruit Antiviral effectiveness of Vero and LLCMK2 cells against DENV-2 strain Ethanol extract; Mangiferin cinnamoyl esters DENV-2 [63]
31. Andrographis paniculata Aerial part In Vero E6 cells, antiviral activity against DENV-1 may be preventing NS5 activation. Methanol extract DENV-1 [64]
32. Euphorbia hirta Leaf Antithrombocytopenia caused a rise in platelet count. Decoction; Ethanolic extract [65]
33. Momordica charantia Fruit Vero E6 cells show DENV-1-opposing antiviral activity. Methanol extract DENV-1 [66]
34. Kaempferia parviflora Leaf; stem ability to eradicate viruses against DENV2 viral particles DENV-2 [65]
35. Euphorbia hirta Whole plant The spread of DENV-1 was prevented. Ethyl acetate fraction DENV-1 [67]
36. Cymbopogon citratus Whole plant Vero E6 cells' CPE inhibition against DENV1 DENV-1 [66]
37. Lippie citriodora Whole plant Every DENV serotype inhibits the growth of viral particles and prevents the multiplication of viruses in Vero cells. Essential oil All DENV Serotypes [68]
38. Piper retrofractum Whole plant lessens the DENV2 virus particles' activity. Dichloromethane extract DENV-2
39. Cladosiphonokamuranus Seaweed inhibits via binding to the envelope of DENV-2 Fucoidan DENV-2 [69]
40. Zostera marina Whole plant stops DENV from multiplying in LLCMK2 cells. Zosteric acid [70]
41. Rhodiola rosea L Whole plant restricts the growth of viruses by boosting NK and CD8+T cells and decreasing P-EIF2, IFN, PKR, and NF-B. Salidroside [71]
42. Bauhinia holophylla (Bong.) Steud Leaf DENV is resistant to infection because of the synergistic impact of several phytoconstituents acting at various phases of the viral life cycle. Hydroethanolic extract [72]
43. Psidium guajava Bark; leaf increases platelet count; antithrombocytopenia binds the NS4B DENV protein, which is required for the virus to proliferate in a host cell. Catechin, Quercetin [73]
44. Mammea americana Seed Planting the DENV-2/NG strain on Vero cells demonstrates antiviral activity. Coumarin A, Coumarin B DENV-2 [74]
45. Tabernaemontana cymose Seed antiviral activity directed against the Vero cells-sown DENV-2/NG strain Lupeol acetate, Voacangine DENV-2 [74]
46. Fumaria indica (Hausskn.) Pugsley Possible DENV4 serotype location was found at NS4B. Narlumicine, Oxysanguinarine DENV-4 [75]
47. Fagonia indica Whole plant Acetone extract [52]
48. Boerhavia diffusa Stem antiviral activity that inhibits the spread of viruses - [65]
49. Gymnogongrus griffithsiae Gymnogongrus torulosus Whole plant Inhibitory action of DENV2 Kappa carrageenan;Galactan DENV-2 [76]
50. Hippophae rhamnoides Leaf decreases the amount of plaques in DENV2-infected cells, raising TNF- and IFN levels while maintaining cell viability. DENV-2 [77]
51. Cissampelos pareira Aerial part The diminished capacity of viral particles to counteract DENV in all four serotypes Methanolic extract; Cissampeloflavone All DENV Serotypes [78]
52. Flagellaria indica Whole plant Vero cells exhibit a 45% inhibition of DENV. [52]
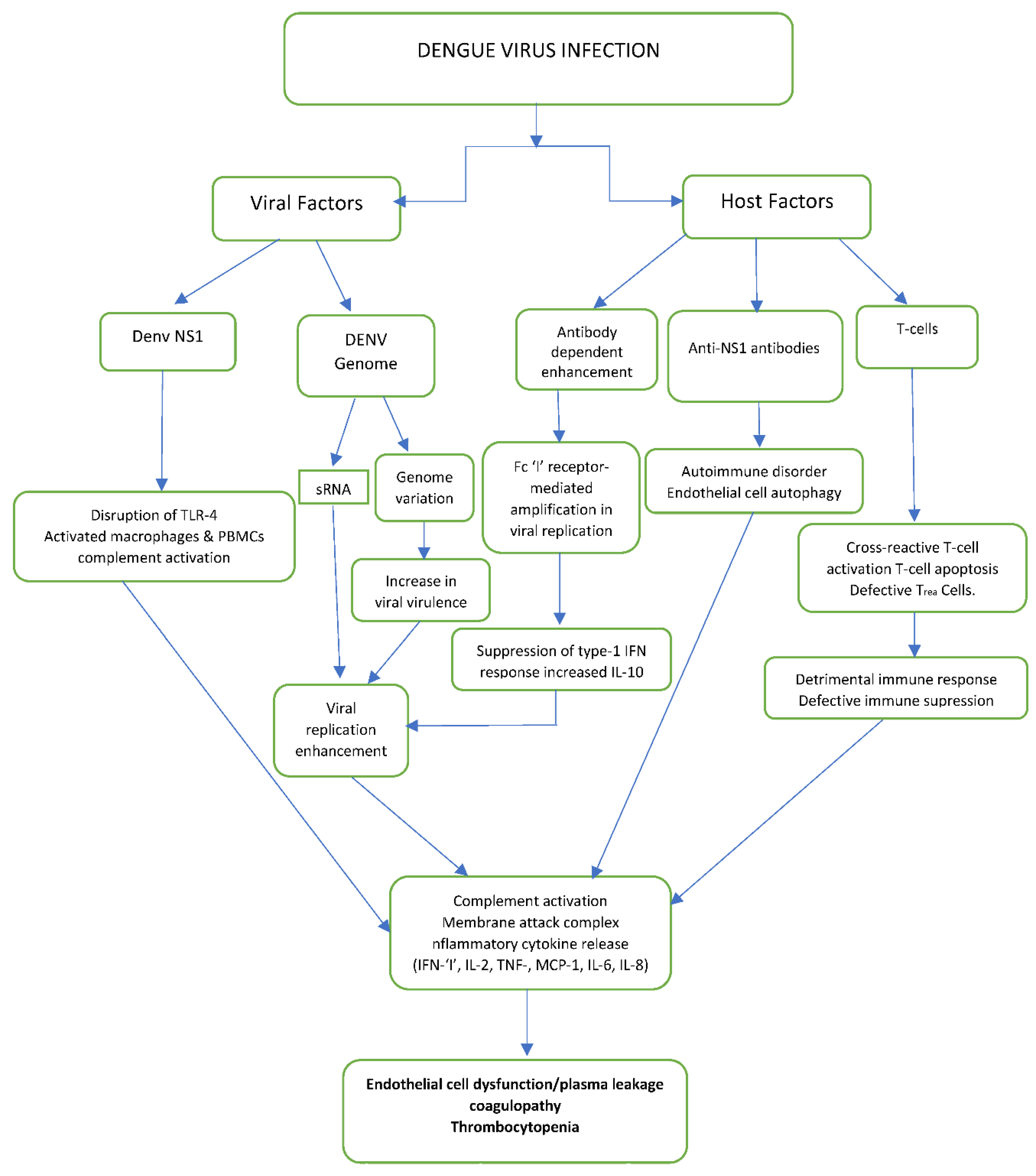
Figure 3. The intricate relationship between host and viral variables in the pathophysiology of dengue virus infection [79].
Figure 3. The intricate relationship between host and viral variables in the pathophysiology of dengue virus infection [79].
Preprints 90261 g003
Figure 4. A schematic representation illustrates how senescence affects viral replication and how viruses can induce or suppress senescence. After contracting a virus, cells may undergo senescence due to a variety of circumstances, including DNA damage, replicative stress, and cell-to-cell fusion. Cellular senescence limits the replication of certain viral agents while facilitating the efficient replication of other viral agents. Therefore, using senolytic medications to target senescent cells may have a positive or negative effect on virus infection, depending on the virus. Dengue virus (DENV), hepatitis B virus (HBV), Epstein-Barr virus (EBV), human immunodeficiency virus (HIV), human cytomegalovirus (HCMV), human respiratory syncytial virus (HRSV), human papillomavirus (HPV), Kaposi's sarcoma-associated herpesvirus (KSHV), influenza A virus (IAV), measles virus (MV), Merkel cell polyomavirus (MCPyV), vesicular stomatitis virus (VSV), varicella-zoster virus (VZV) [80].
Figure 4. A schematic representation illustrates how senescence affects viral replication and how viruses can induce or suppress senescence. After contracting a virus, cells may undergo senescence due to a variety of circumstances, including DNA damage, replicative stress, and cell-to-cell fusion. Cellular senescence limits the replication of certain viral agents while facilitating the efficient replication of other viral agents. Therefore, using senolytic medications to target senescent cells may have a positive or negative effect on virus infection, depending on the virus. Dengue virus (DENV), hepatitis B virus (HBV), Epstein-Barr virus (EBV), human immunodeficiency virus (HIV), human cytomegalovirus (HCMV), human respiratory syncytial virus (HRSV), human papillomavirus (HPV), Kaposi's sarcoma-associated herpesvirus (KSHV), influenza A virus (IAV), measles virus (MV), Merkel cell polyomavirus (MCPyV), vesicular stomatitis virus (VSV), varicella-zoster virus (VZV) [80].
Preprints 90261 g004
Figure 5. The effect of crude plant extracts on DENV infection. The acronyms WBC and MCP stand for white blood cells, plasma monocyte chemoattractant protein, nonstructural protein 1, and tumor necrosis factor, respectively [8].
Figure 5. The effect of crude plant extracts on DENV infection. The acronyms WBC and MCP stand for white blood cells, plasma monocyte chemoattractant protein, nonstructural protein 1, and tumor necrosis factor, respectively [8].
Preprints 90261 g005
Figure 6. Effects of bioactive compounds obtained from plants that are actively infected by DENV. Interferon (IFN), non-structural protein 5 (NS5 RdRp), heme oxygenase-1 (HO-1), and non-structural protein 3 (NS3).
Figure 6. Effects of bioactive compounds obtained from plants that are actively infected by DENV. Interferon (IFN), non-structural protein 5 (NS5 RdRp), heme oxygenase-1 (HO-1), and non-structural protein 3 (NS3).
Preprints 90261 g006
Figure 7. The immune system reacts to dengue fever, whether mild and severe. The therapeutic potential of antiviral candidates is assessed in vitro using a variety of biochemical and cell-based techniques [51].
Figure 7. The immune system reacts to dengue fever, whether mild and severe. The therapeutic potential of antiviral candidates is assessed in vitro using a variety of biochemical and cell-based techniques [51].
Preprints 90261 g007

Discussion

For many years, Ayurveda has employed the deciduous Acacia catechu tree, which belongs to the Fabaceae family, to treat and prevent a wide range of diseases and conditions. It is referred to as Kahir in Hindi and Khadira, or the Cutch tree, in Sanskrit. Peptide sequences were identified using liquid chromatography-tandem mass spectrometry and high-performance liquid chromatography. Two bioactive peptides from Acacia catechu inhibited the growth of DENV foci by more than 90% at a 50 M concentration [10].
A little tropical tree belonging to the well-known Annonaceae family is called Annona squamosa. Its fruit is also known as fruta do conde, custard apple, or sugar apple. Although its seeds are poisonous, they have several conventional uses. Chemical identifications suggest that the presence of alkaloids and flavonoids in these Annona squamosa L extracts is likely responsible for their biological insecticidal properties. The CPG investigation also indicated the presence of different fatty acids. On adult mosquitoes, the plant seed's aqueous and oil extracts both demonstrated significant insecticidal action [82].
Because of its size and form, the avocado is often referred to as the alligator pear or the AV pear. The AV tree is thought to have originated in South Central Mexico, Central America, and South America. Avocados are a well-known fruit from the tropics that is high in nutrients and has many health-promoting qualities. Using an ICR suckling mouse model, we found that THHY treatment increased the survival rate of DENV-infected mice [15].
It is considered an invasive species in Sri Lanka and Australia, Annora glabra. It thrives in wetlands and can withstand seawater, but it cannot survive on dry soil. Annora glabra is a tropical fruit often known as pond apples. Its fruit looks like a soursop since it is in the same genus as soursops. The Annona genus is said to have strong insecticidal properties. Reports state that A. crassiflora is effective against Ae. aegypti in terms of larvicidal activity. Ae. albopictus and Culex quinquefasciatus are targets of A. squamosa's larvicidal activity. The larvicidal actions of A. muricata seed extract can affect Ae. aegypti [25].
Throughout the world, Andrographis paniculata is one of the most widely used medicinal plants. In the past, this plant has been used as an antioxidant, a liver and cardiovascular health tonic, and a treatment for diseases like the common cold, diarrhea, fever from numerous infectious origins, and jaundice. Antiviral activities of A. paniculata have been observed against many viruses, including hepatitis B and C, herpes simplex, influenza, chikungunya, and dengue 2 and 4. The results of molecular docking indicate that the interaction between andrographolide and NS1 protein has the most binding energy, which is -7.30 Kcal/mol. The results of the docking investigation were compared to the anti-dengue activity using the dengue NS1 protein and andrographolide [2].
The cluster bean, or Cyamopsis tetragonoloba, is a classic culinary and fodder crop. Because of its ability to fix nitrogen and the fact that its seed is smaller than other legumes', it is also used as green manure. According to a study, the supercritical extract of C. tetragonoloba reduced the dengue-2 virus by 99.9%. GC-MS analysis revealed that the supercritical extract of C. tetragonoloba included ten components. According to the study, C. tetagonoloba can be utilized to produce a successful [13].
One often grown plant in the Leguminosae family is Cassia alata. Candle bush, craw-craw plant, ringworm plant, Acapulco, and ringworm bush are some of its well-known names. The plant is commonly found in Asia and Africa and goes by a number of various local names. It contains a variety of bioactive chemical compounds. The most effective inhibitor of action was found by employing a focus assay. In the interim, the toxicity was assessed using the MTT assay. These studies demonstrated significant reduction of the early stage (receptor and attachment to host cells) and post-infection with Cassia alata at 1 mg/ml ethanol extract [36].
The Carica papaya, also referred to as pawpaw, is a herbaceous succulent plant that belongs to the Caricaceae family. Originating in the tropical regions of the Americas, this plant is now extensively cultivated in various tropical regions of the world for its yearly yield of melon-like edible fruit. There have been suggestions that the flavonoids and other phenols found in papaya leaves have positive properties. The leaves of the papaya plant are exceptionally mineral-rich, per one analysis. According to a number of studies, these minerals could make up for any mineral shortages caused by the virus [34].
The tall, deciduous Ceiba pentandra tree features short, pointed prickles all throughout the trunk and branches, as well as noticeable buttresses at the base. Its crown is narrow, and it goes long periods without leaves. The glabrous, digitate leaf is glabrous and has five, seven, or nine leaflets. The leaf extract of Ceiba pentandra had IC50, CC50, and SI values of 15.49 g/ml, 81.1 g/ml, and 5.23, in that order. We concluded from our research that C. pentandra leaf extract can effectively treat DENV infections [33].
Eugenia uniflora is an evergreen shrub with spreading, slender branches that has several branches and an aromatic scent. It is occasionally mistaken for a small tree. Its maximum height is 10 meters. New leaves on young stems are often dark red with scarlet bristles. For E. uniflora, the corresponding IC50, CC50, and SI values were 19.83 g/ml, 134.42 g/ml, and 6.78, respectively. Based on our analysis, we concluded that leaf extract from E. uniflora may be a useful DENV antiviral drug [33].
The pantropical weed Euphorbia hirta, sometimes referred to as asthma plant, was initially found in the Americas' tropical regions. This herb, which has hairs on it, grows well beside sidewalks, open meadows, and roadsides. The well-known medicinal plant Euphorbia hirta L. is one of the herbs commonly used for the therapy, even if the actual active element responsible for the plant's anti-dengue activity is unclear. There are many secondary metabolites in the plant [83].
In Southeast Asia, Eurycoma longifolia is a huge, common shrub-tree. It never fades. It is a protected species with a long history of use as an aphrodisiac. According to qRT-PCR, the dengue virus (DENV) replication had reduced by 100% for DENV-1, DENV-2, DENV-3, and 80% for DENV-4 on the second day of exposure. In comparison to the control group, the extract group on day 6 of the in vivo AG129 mice model had more platelets, a 30% lower viral load, and less weight loss [14].
The Myrtaceae family includes the guava, Psidium guajava (Linn.), a widely distributed tropical plant with a long history of traditional use. This plant is used as food and in traditional medicine because of its many therapeutic properties, which range from antibacterial activity to anticancer powers. Psidium guava inhibits RNA polymerase, which is essential to the spread of the dengue virus. Quercetin can also block the viral ATPase enzyme, the helicase domain, and the NS2B-NS3 protease enzyme [84].
Hedyotis diffusea Oldenlandia diffusa (Willd) known by several names, including HD and AC plant extracts, Roxb has been used for thousands of years in China to treat inflammation-related illnesses such as urethritis, appendicitis, and hepatitis. It demonstrated flavivirus replication inhibitory action in addition to immunoregulatory cytokine signatures [20].
The vine plant known as Kadsura heteroclita leaf is primarily found in southwest China. It is used as "Hai Feng Teng" or "Ji Xue Teng" in Traditional Chinese Medicine (TCM) to treat irregular menstruation and blood deficiencies. The three primary components that were extracted from the K. heteroclita EO were each tested independently for acute toxicity against the larvae of the three mosquito vectors. Ae. aegypti (LC50 = 9.03, 13.33, and 17.91 g/mL) and Cx. quinquefasciatus (LC50; = 9.86, 14.49, and 19.50 g/mL) were not as effective against An. Stephensi as -Cadinene, -4-Carene, and Calarene were [21].
Norantea brasiliensis Choisy, kind of flowering plant that is a member of the Marcgraviaceae family. It's a natural vine of Brazil. The Norantea species of Brazil. Each fraction derived from this crude extract showed dual antiviral activity (intracellular and secreted antigens) and changed the production of NS1. In terms of the immunomodulatory function, among the released factors, NB1 and NB3 lowered TNF-, NB1, NB3, and NB6 reduced IL-6, NB1 and NB3 reduced IL-10, and NB6 reduced IFN-. While the crude extract (NB1) demonstrated the strongest antiviral efficacy, the dichloromethane fraction (NB3) had an immunomodulatory effect on the inflammatory and anti-inflammatory cytokines [27].
A fast-growing member of the Meliaceae family of trees, neem (Azadirachta indica) is also known as margosa or nim. It is valued for its timber, medicinal qualities, and usage as an organic insecticide. Neem is probably native to the drier parts of South Asia, which includes the Indian subcontinent. Molecular docking results showed that nimbin, desacetylnimbin, and desacetylsalannin interact with DENV NS2B-NS3pro, while salannin, azadirachtin, and desacetylsalannin do not. It was demonstrated that the binding energies of neambin, desacetylnimbin, and desacetylsalannin for DENV NS2B-NS3pro were -5.56, -5.24, and -3.43 kcal/mol, respectively [32].
Tropical conditions are needed for Myristica fatua. It thrives in humid, swampy rainforests between 100 and 800 meters above sea level on poorly drained soils. The results showed that homoegonol, which varied somewhat from artesunic acid among the other M. fatua samples, had the second-lowest free energy of binding (-7.1 kcal/mol), behind artesunic acid. Methanolic extracts from A. calamus, C. citratus, and M. fatua showed promising anti-dengue qualities both in vitro and in silico [18].
Marshmint Thymus arvensis L. Wild mint, field mint, marsh mint, and American wild mint. Mentha arvensis is a perennial herb that is native to California and is widely used throughout North America and beyond. The methanol extract was found to be the most beneficial when provided prior to infection, resulting in a 72% reduction in plaque numbers, even though none of the extracts inhibited plaque development by more than 40% when applied after infection [16].
The sturdy, tall, pubescent, scabrous annual herb Leucas cephalotes grows every year. Leaves: 3-9 cm long and 1-2.5 cm wide, yellowish-green, oblong or ovate-lanceolate, subacute, hairy, crenate, serrate, and taste spicy. The maximum yield was obtained by the extract at 40 °C and 15 MPa of pressure. The maximum non-toxic doses (MNTD) of oleanolic acid and plant extract in C6/36 cell lines were found to be 93.75 g/ml and 46.87 g/ml, respectively [2].
Ocimum basilicum L. (O. basilicum) a popularly grown herbal plant that is a member of the Lamiaceae family and is found in Pakistan and Iran, among other parts of Central and Southeast Asia [85]. It is a significant crop for essential oils, a herb used in cooking, and a medicinal plant. The test procedures showed larvicidal activity at a concentration of 16.925% at the LC50 [24].
Sweet potato leaves are medium to big, cordate or heart-shaped, and have sharp tips. The leaves may develop in an alternate pattern or be palmate, with several lobes, depending on the cultivar. The results showed that dehydroabietinol had the lowest free energy binding. However, according to the protein-ligand analysis, every molecule showed hydrophobic interaction and hydrogen bonding [12].
Vernonia cinerea Less (Asteraceae) is a plant used to treat inflammation, diarrhea, coughing, stopping smoking, asthma, Parkinson's disease, leprosy, and other ailments. It is also known by the names purple fleabane, ash-colored fleabane, and Sahadevi. The most potent inhibitory effect against dengue NS2B-NS3pro was demonstrated by the methanolic extract of V. cinerea leaves [28].

Benefits, Drawbacks, and Limitations

Most medications used in clinical settings worldwide are derived from natural sources [87]. Not only are herbs a complimentary therapy, but they also have a good interaction with pharmaceutical medications. A few years ago, the science underpinning the use of herbs was unknown, but the mechanisms are now becoming clearer thanks to research using herbs to treat a range of conditions [88]. An alternate method that was secure, useful, and efficient for shielding keratinocytes and Langerhans cells from detrimental processes was the application of herbal medication. They may also result in adverse effects such as headaches, anxiety, dry mouth, rashes, asthma, dizziness, tachycardia, fatigue, vomiting, and diarrhea. Herbal medicine has made significant progress in treating dengue fever, particularly in India. Herbal remedies with antipyretic, sedative, analgesic, anti-inflammatory, antioxidant, hepaprotective, chemopreventive, and immune-mediated properties are thought to be useful against dengue fever. The significance of considering the fruit, stem, bark, leaves, seeds, and aerial parts of the selected medicinal plants for combating dengue fever. The leaf of Amaranthus dubius inactivated DENV-2 extracellular particles [40]. The bark of Tabernaemontana cymose inhibits the DENV-2/NG viral strain's ability to replicate in VERO cells in vitro [41]. The leaf of Hylocereus polyrhizus inactivates extracellular DENV-2 particles [40]. The leaf of Cassia grandis inhibits the in vitro reproduction of the DENV-2/NS viral strain in U937 cells [41]. Stem bark suppresses the activity of DENV RNA polymerase [42]. In C6/36 cells, Spondias tuberosa combined with Spondias mombin leaves inhibit the DENV-2 virus's capacity to proliferate [44]. In vitro, DENV infection in Curcuma longa L Huh7it-1 cells was inhibited, and in vivo DENV infection in ddY mice was decreased [45]. Scutellaria baicalensis root inhibits DENV-2 multiplication at intracellular stages in the BHK-DENV replicon cell line and also has virucidal effects against DENV-2 free particles [30,46]. Houttuynia cordata Thunb. HepG2 cells' replication of DEN-2 RNA in the aerial leaf and stem is suppressed, and released virions exert a protective effect on infected LLC-MK2 cells [48].
Chartacean cryptocaryum Kosterm Bark in the KB cell line, inhibits the dengue virus NS5 polymerase activity [49]. Gastrodia elata Rhizome triggered Anti-DENV2 activity as a result of the reduction in viral uptake at the start of the cycle [50]. The leaves of Spondias mombin and Spondias tuberosa inhibit the replication of the DENV-2 virus in C6/36 cells [44]. Meristiella gelidium whole plant inhibited Vero E6 cells infected with CPE [52]. Scutellaria baicalensis root inhibits DENV-2 reproduction at the intracellular stage in the BHK-DENV replicon cell line; virucidal effectiveness against DENV-2 free particles [30,46]. Cordata Houttuynia Thunb aerial leaf and stem inhibits the replication of DEN-2 RNA in HepG2 cells and has antiviral properties on infected LLC-MK2 cells [48]. The entire plant of Apiculate rhizophora decreases the activity of viral particles [54]. In KB cell lines, Kosterm bark and Chartacean cryptocaryum both suppress the dengue virus NS5 polymerase's activity [49]. DENV-NS5 RNA polymerase is inhibited by Laurifolia carpolepis [55]. The entire plant of Cladosiphon okamuranu reduced DENV infection [56]. DENV2 replication in the BHK-21 cell line was suppressed by Dioica urtica leaf [57]. Lippie Alba entire plant prevented DENV serotype infections in cells [58]. In the BHK-21 cell line, Taraxacum officinale leaf suppresses DENV2 replication [57]. Viral entry was inhibited by Crispus chondrus [59]. Hydrocotyl pseudosepalmis Lam aerial elements can have varying effects on virus replication based on the cells used, the solvent used, and the treatment applied [60]. Because of the decreased CPE activity, the whole plant Cladogynos orientalis viral particle activity was inhibited in Vero cells [52]. Tomentosa pavetta caused by Roxb. ex Sm leaf in the DENV-2 cell line, there is antiviral activity [61]. A more than 90% drop in the viral count was seen in Phyllanthus urinaria, P. amarus, P. niruri, and P. watsonii, indicating inhibitory efficacy against DENV2 [62]. In both LLCMK2 and vero cells, the Fridericia formosa fruit demonstrates antiviral activity against the DENV-2 strain [63]. The antiviral activity of Andrographis paniculata aerial component against DENV-1 in Vero E6 cells may involve inhibiting NS5 activity [66,90]. In Vero E6 cells, Momordica charantia fruit demonstrates antiviral activity against DENV-1 [66]. The DENV2 virus can be killed by the leaves and stem of Kaempferia parviflora [65]. In addition to showing an inhibitory action against viral particles, the complete plant, lipstick citronella, also reduced the reproduction of all DENV serotypes in Vero cells [68]. Citratus cymbopogon whole plant suppressed CPE against DENV1 in Vero E6 cells [66]. The complete plant of Retrofractum piper decreases the activity of DENV2 virus particles. The inhibitory effect of Cladosiphono kamuranus seaweed is produced by its capacity to bind to the DENV-2 envelope [69]. The entire plant, including Marina zostera in LLCMK2 cells, inhibits DENV multiplication [70]. The entire Rhodiola rosea L. plant raises the number of NK cells and CD8+T cells, which suppresses the production of P-EIF2, PKR, and IFN- and downregulates NF-B, therefore reducing the amount of viral replication [71]. Bauhinia holophylla (Bong.) Steud leaf showed an antiviral effect against DENV because of the synergistic activity of many phytoconstituents acting in different stages of the viral life cycle [72]. Psidium guajava leaf and bark improves platelet count in thrombocytopenia patients by binding the NS4B DENV protein, which is required for the virus to proliferate in a host cell [73]. Mammea americana seed showed antiviral effects on the DENV-2/NG strain cultured on Vero cells [74]. Tabernaemontana cymose seed showed antiviral activity against the DENV-2/NG strain when it was cultivated on Vero cells [74]. Marijuana indica (Hausskn.) shown promise for the NS4B site of the DENV4 serotype [75]. Boerhavia diffusa stems showed inhibitory effects on viral replication [65]. Gymnogongrus griffithsiae and Gymnogongrus torulosus whole plants showed the inhibitory action against DENV2 [76]. The leaf of Hippophae rhamnoides conserved cell viability by increasing TNF- and IFN-levels and decreasing the number of plaques in DENV2-infected cells [77]. The activity of viral particles against DENV in all four serotypes was reduced by aerial components of Pareira discotecto [78]. DENV was 45% reduced across the Flagellaria indica plant in Vero cells [52]. Compared to the entire plant, the leaf of Euphorbia hirta increased platelet count due to anti-thrombocytopenia [65,67]. DENV-1's capacity to become widespread was impeded [67]. Patients with dengue, especially those with severe clinical symptoms, have been found to have high levels of pro-inflammatory cytokines. Furthermore, DENV infection of macrophages in vitro has been reported to trigger an inflammatory response by triggering the NLRP3 inflammasome, which results in the production of IL-1. Additionally, it has been shown that platelets increase endothelial permeability by releasing IL-1 and stimulating inflammasomes, especially NLRP3. This appears to alter endothelial function. Euphorbia hirta thus inhibits the discharge [91]. Carica papaya, with its primary phytochemicals being flavonoids, alkaloids, and phenolics, is well known for its numerous health advantages, which include hepatoprotective, anti-inflammatory, and antioxidant properties [71]. Papaya leaf demonstrated a decrease in viral replication by inhibiting the protease NS2B-NS3, while anti-thrombocytopenia resulted in an increase in platelet, WBC, and neutrophil counts. For five days in a succession, a patient with dengue infection got 25 mL of aqueous CPLE twice a day [47]. As a result, the platelet count rose from 55 to 168 x 103/ml [92].

Mechanistic Strategy

Dengue fever is a severe health hazard that currently has no antiviral medicine available [1]. Dengue cases have increased more than sixfold, from fewer than 0.5 million in 2010 to more than 3.34 million cases in 2016. The National Vector Borne Disease Control Programme (NVBDCP) reports that in 2019, there were 136,422 dengue cases and 132 fatalities from all over India [2]. This discusses the significance of sharing information about the many plants from different tribes and geographical areas that can be used to treat DENV infection, as well as the supportive therapy used to treat dengue fever. It also explains why the Dengue virus, which is mostly transmitted by female Aedes aegypti mosquitoes and, to a lesser extent, Aedes albopictus mosquitoes, has been the subject of much research in PubMed, Google Scholar, and Web of Science.
The pathogenesis of dengue is linked to a wide range of viral and host factors, such as the non-structural protein 1 (NS1) viral antigen, subgenomic RNA, DENV genome variation, memory cross-reactive T cells, ADE, anti-DENV NS1 antibodies, and autoimmunity. The herbal treatment is chosen because it contains several reassuring qualities, such as sedative, immune-mediated, hepaprotective, antioxidant, anti-inflammatory, antipyretic, and analgesic effects. AKI appears to be a common severe dengue consequence that raises morbidity and fatality rates associated with infection. Investigating the numerous immunopathologic pathways, which involve elements of the humoral immune system via ADE and the cellular immune system, that underpin severe or increasing dengue. The involvement of several factors and the cohabitation of dengue fever risk factors have hindered the effectiveness of Western treatments. It was shown that herbal medicine (Carricae papaya) affected the efficacy of the well-known plant in treating dengue fever, a serious tropical viral infection. It is crucial to develop a dengue vaccine that is safe, inexpensive, and effective, especially for the countries that are most affected [38,54]. Figure 2 shows that 85 publications satisfy the criteria for analysis. The fact that medicinal plants are helpful in treating illnesses emphasizes the significance of studying their effects on DENV [89]. A variety of medicinal herbs are used to treat dengue (Table 1 and Table 2). One fascinating finding relates to the country in which the investigations were carried out. Table 1 lists 13 countries where studies on potential medicinal plants to treat dengue fever were conducted: India, Malaysia, Indonesia, Thailand, Taiwan, Philippines, Vietnam, Sri Lanka, Colombia, Brazil, Pakistan, Singapore, Argentina. Of these, 24% of the research was conducted in India, 21% in Malaysia, 18% in Indonesia, and 37% in the other 10 countries. One study on potential medicinal plants to treat dengue fever found that a patient from Malaysia had an ancestral sylvatic DENV-1 that had been recovered from a monkey in 1972 [86]. The plant that is thought to have been studied the most in this study, Carica papaya, was identified by 7.1% of the 85 studies that met the inclusion criteria, as shown in Table 1 and Table 2. A. paniculate and Euphorbia hirta were identified by 4.7% of the studies, and the remaining 84% were split evenly among the remaining 82 studies. This trait might be related to Carica papaya's potent defense against DENV fever. Table 2 shows that DENV-2 is the serotype that has been studied the most. It has been verified that the methanol extracts of Andrographis paniculata and Momordica charantia can decrease the activity of DENV-1 in vitro experiments [66].
As previously shown [21], the acute toxicity of each of the three primary K. heteroclita EO constituents against the three mosquito vector larvae was investigated separately. -cadinene, calarene, and -4-carene seemed to be very efficient against An. stephensi in contrast to Ae. aegypti (LC50 = 9.03, 13.33, and 17.91 g/mL) and Cx. quinquefasciatus (LC50 = 9.86, 14.49, and 19.50 g/mL). It was demonstrated that the HAEs and ASEs of L. rhinocerotis, P. giganteus, H. erinaceus, and S. commune had the greatest anti-DENV2 effect and were the least hazardous to Vero cells [22]. While extracts from Plumeria alba, Ancistrocladus heyneanus, Bacopa monnieri, and Cucurbita maxima exhibited both anti-DENV and anti-CHIKV action, those from Vitex negundo only exhibited anti-DENV activity [23]. The only pure chemicals that demonstrated anti-dengue efficacy were anacardic acid, chloroquinone, and methyl gallate; methyl gallate was the sole molecule that had anti-chikungunya action. Effective results for larvicidal action are demonstrated by test results obtained at an LC50 of 16.925% [24]. The Annona genus demonstrates strong insecticidal properties [25]. The larvicidal activity of A. crassiflora against Ae. aegypti is demonstrated. Ae. albopictus and Culex quinquefasciatus are targets of A. squamosa's larvicidal activity. The larvicidal properties of A. muricata seed extract can affect Ae. aegypti. Caryophyllene suppressed the reproduction of virus serotype-2 in HepG-2 cells with an IC50 of 22 5.6 M. In Vero cells, it blocked the replication of all four serotypes at an IC50 ranging from 8.0 M to 15.0 M [26]. The range of the selection indexes was 5.3 to 10. According to results from time-in-addition tests, the antiviral effect of -caryophyllene appears to be associated with the disruption of the early phases of the virus life cycle. Citral showed very little antiviral action; it prevented virus serotype 2 (IC50 of 314.5 M) from replicating, but not the other three serotypes. Even at 30 M, the highest concentration of seven terpenes showed no antiviral activity. The production of NS1 was changed by all fractions produced from the crude extract, and the crude extract by itself showed antiviral activity (intracellular and secreted antigens) [27]. In terms of the immunomodulatory function, among the released factors, NB1 and NB3 lowered TNF-, NB1, NB3, and NB6 reduced IL-6, NB1 and NB3 reduced IL-10, and NB6 reduced IFN-. While the crude extract (NB1) demonstrated the strongest antiviral efficacy, the dichloromethane fraction (NB3) had an immunomodulatory effect on the inflammatory and anti-inflammatory cytokines [27]. The most potent inhibitory effect against dengue NS2B-NS3pro was discovered in ethanolic extracts of S. angustifolia leaves, methanolic extracts of V. cinerea leaves, and ethanolic extracts of T. [5]. The cytotoxic effects of fisetin, rutin, and naringenin on Vero cells were measured, yielding 50% cytotoxicity (CC50) values of 247, >1000, and 87 g/mL, respectively. Once the medication had bonded to the cells, baicalein inhibited DENV-2 replication in Vero cells with an IC50 of 6.46 g/mL and a SI of 17.8. The IC50 against DENV-2 was 5.39 g/mL and SI= 21.3 when cells were treated continuously for 5 hours prior to virus infection and continuously for up to 4 days after virus infection. Baicalein demonstrated direct virucidal action against DENV-2 with an IC50 of 1.55 g/mL and an anti-adsorption effect with an IC50 of 7.14 g/mL [29]. Nine bioactive compounds were discovered to have the highest docking scores in a docking investigation. Nevertheless, the compounds with the highest affinity for the active residues of the dengue virus serine proteases, Ser135, His51, and Asp75, were epigallocatechin, catechin, and protocatechuic acid. The outcomes additionally demonstrated the strong antibacterial and antioxidant qualities of C. papaya extract [31]. Molecular docking studies demonstrated that nimbin, desacetylnimbin, and desacetylsalannin interacted with the target protein, whereas salannin, azadirachtin, and desacetylsalannin did not [32]. The DENV NS2B-NS3pro binding energies of nimbin, desacetylnimbin, and desacetylsalannin are -5.56, -5.24, and -3.43 kcal/mol, in that order. The IC50, CC50, and SI values of an extract of Ceiba pentandra leaves were 15.49 g/ml, 81.1 g/ml, and 5.23 g/ml, respectively. In contrast, E. uniflora displayed IC50, CC50, and SI values of 19.83 g/ml, 134.42 g/ml, and 6.78, correspondingly. We concluded that C. pentandra and E. uniflora leaf extract has the potential to be an antiviral drug against DENV [33]. Flavonoids and other phenols found in papaya leaves have been shown to have advantageous properties [34]. The leaves of the papaya plant are exceptionally mineral-rich, per one analysis. Several studies proposed that these minerals could increase the immune cells that combat the virus and make up for the mineral deficit caused by it. In addition to its actions against viruses, the papaya plant also seems to be efficient against the Aedes mosquito. Papaya extracts unquestionably provide an affordable and potentially effective dengue treatment. With the exception of isovanillic acid, all of the substances showed potent prophylactic effects against DENV-2 infectivity (without cytotoxicity) when administered to cells before to infection; however, six hours after infection, the compounds had no impact. The methanol extract of Rumex dentatus had the highest antiviral action by suppressing DENV-2 replication when administered before to infection with 45 or 90 PFU of the virus, respectively, with IC50 values of 0.154 g/mL and 0.234 g/mL [35]. Gallic acid also shown significant antiviral effects when administered as a prophylactic step before virus adsorption on cells, with IC50 values of 0.191 g/mL and 0.522 g/mL at 45 and 90 PFU of DENV-2 infection, respectively. The highest potent action inhibitor was found using the focus assay. In the interim, the toxicity was assessed using the MTT assay. With inhibition values of 96.04% and 99.16%, these assays showed that an ethanol extract of Cassia alata at a dose of 1 mg/ml strongly suppressed both the following infection and the early stages of infection (receptor and attachment to host cells). At every stage of viral multiplication, the ethanol extract of Cassia alata provides the best DENV inhibition against those fractions [36]. In 2014, the confirmation of the methanolic extract of Vernonia cinerea leaves and the ethanolic extract of Tidax procumber stems' notable DENV inhibitory effect was achieved [38]. One possible application for phyllanthus is as an anti-DENV agent [62]. Hepatitis B virus (HBV) core antigen (HBcAg), surface antigen (HBsAg), DNA expressing interferon-beta (IFN-), cyclooxygenase-2 (COX-2), and interleukin-6 (IL-6) and harboring both lamivudine (LMV)-resistant variants and HBV wild-type were all inhibited by Phyllanthus urinaria extract [93]. Asle's CC50 for cytotoxicity to Vero cells was 331.54 g/mL [37], but it decreased DENV-2 multiplication in Vero cells with an IC50 of 73.78 g/mL and SI of 4.49 when cells were treated two days after virus infection. The fact that this is the first report on the ASLE research of DENV-2 is noteworthy. It has been verified that the methanol extracts of Andrographis paniculata and Momordica charantia can decrease the activity of DENV-1 in vitro experiments [66]. Andrographis paniculata showed potent anti-influenza A properties, in a viral in vitro activity against A/PR/8/34 (H1N1), A/NanChang/08/2010 (H1N1), and A/HuNan/01/2014 (H3N2) influenza A viruses [94]. The ability to destroy viruses was shown to vary in the oils of Lepechinia floribunda, Cleome aculeata, Eupatorium arnottianum, Eupatorium catarium, Lantana grisebachii, Trixis divaricata, and Lantana camara [39]. When compared to HSV-1 and DENV-2, JUNV was the virus that was least dangerous. With IC50 values of 21.1 and 26.1 ppm, respectively. The essential oil of LG demonstrated a greater association between cytotoxicity and inhibitory efficacy against DENV-2 and HSV-1. This effect was most noticeable for DENV-2 and HSV1, where the ratio of cytotoxicity to virucidal activity, or selectivity indices, was greater than 23.7 and greater than 19.1, respectively. Furthermore, the LG oil demonstrated strong inhibitory effects on HSV-2 and HSV subtypes resistant to acyclovir [39].
When interpreting the findings of this review, it is important to consider the limitations of the current investigation. It is recommended to use caution when extrapolating these findings due to methodological variations in the final selected articles' application of the experimental procedure and study design. Furthermore, not all of the papers that were considered for inclusion were found, despite our best efforts to find articles using the selected keywords. These included papers that did not meet the requirements and those that we were unable to download due to access restrictions from the databases of Pubmed, Web of Science, Google Scholar, and Science Direct. In view of the study's findings, it is plausible to conclude that various tribes in various locations may employ medicinal plant items to cure DENV illness. The small amount of papers that are available in the Pubmed, Web of Science, Google Scholar, and Science Direct databases must be considered. These publications include searches that assess supportive therapy for dengue fever and identify a wide range of plants from different tribes in different regions of the world that can be utilized to treat DENV infection.

Author Contributions

CPI write the first draft of the manuscript, EEA reviewed the manuscript, EEA conceived the research work, CPI and EEA provided the methodology and analysis of data collected, CPI and EEA reviewed the last draft of the manuscript.

Funding

No funding for this research work

Ethical Approval

Not applicable

Conflicts of Interest

The authors declare no conflict of interest.

Availability of data and materials

No Data associated in the manuscript.

References

  1. World Health Organization (WHO). Dengue and severe dengue. 2023. Available online: https://www.who.int/news-room/fact-sheets/detail/dengue-and-severe-dengue.
  2. Kaushik, S.; Dar, L.; Kaushik, S.; Yadav, J.P. Anti-dengue activity of supercritical extract and isolated oleanolic acid of Leucas cephalotes using in vitro and silico approach. BMC Complementary Medicine and Therapies 2021, 21, 227. [Google Scholar] [CrossRef]
  3. Qadir, M.I.; Abbas, K.; Tahir, M.; et al. Dengue fever: Natural management. Pak J Pharm Sci 2019, 28, 647–655. [Google Scholar]
  4. Mili, B.; Ahmed, A.; Kushwaha, R.S.; Chandru, K.K. Herbs and herbals therapy for dengue. International Journal of Treend in Scientific Research and Development 2019, 3, 103–108. [Google Scholar] [CrossRef]
  5. Yusof, R.; Chong, T.E. Screening of antiviral activities in medicinal plant extracts against dengue virus using dengue NS2B-NS3 protease assay. Tropical Biomedicine 2014, 31, 286–296. [Google Scholar]
  6. Louis, V.; Phalkey, R.; Horstick, O.; Ratanawong, P.; Wilder-Smith, A.; Tozan, Y.; Dambach, P. Modeling tools for dengue risk mapping - A systematic review. International Journal of health geographics 2014, 13, 50. [Google Scholar] [CrossRef]
  7. Better Health Channel. Herbal Medicine. Available online: https://www.betterhealth.vic.gov.
  8. Saleh, M.S.M.; Kamisah, Y. Potential medicinal plants for the treatment of dengue fever and severe acute syndrome-coronavirus. Biomolecules 2021, 11, 42. [Google Scholar] [CrossRef]
  9. Kala, C.P. Leaf juice of Carica papaya L: A remedy of dengue fever. Med Aromat Plants 2012, 1, 109. [Google Scholar]
  10. Panya, A.; Yongpitakwattana, P.; Budchart, P.; et al. Novel bioactive peptides demonstrating anti-dengue virus activity isolated from the Asian medicinal plant Acacia Catechu. Chem Biol Drug Des 2018, 1, 10. [Google Scholar] [CrossRef] [PubMed]
  11. Ling, A.P.K.; Khoo, B.F.; Seah, C.H.; et al. Inhibitory Activities of Methanol Extracts of Andrographis paniculata and Ocimum sanctum Against Dengue-1 Virus. International Conference on Biological, Environment and Food Engineering 2014, 4, 5. [Google Scholar]
  12. Kharisma, V.D.; Probojati, R.T.; Murtadlo, A.A.A.; et al. Revealing Potency of Bioactive Compounds as Inhibitor of Dengue Virus (DENV) NS2B/NS3 Protease from Sweet Potato (Ipomoea batatas L. ) Leaves. Indian Journal of Forensic Medicine & Toxicology 2021, 15, 1. [Google Scholar]
  13. Kaushik, S.; Kaushik, S.; Kumar, R.; Dar, L.; Yadav, J.P. In-vitro and in silico activity of Cyamopsis tetragonoloba (Gaur) L. supercritical extract against the dengue-2 virus. Virus Dis 2020, 31, 470–478. [Google Scholar] [CrossRef]
  14. George, A.; Zandi, K.; Biggins, J.; Chinnappan, S.; Hassandarvish, P.; Yusof, A. Antiviral activity of a standardized root water extract of Eurycoma longifolia (Physta®) against dengue virus. Tropical Biomedicine 2019, 36, 412–421. [Google Scholar] [PubMed]
  15. Wu, Y.H.; Tseng, C.K.; Wu, H.C.; Wei, C.K.; Lin, C.K.; Chen, I.S. Avocado (Persea americana) fruit extract (2R,4R)-1,2,4-trihydroxyheptadec-16-yne inhibits dengue virus replication via upregulation of NF-κB-dependent induction of antiviral interferon responses. Sci Rep 2019, 9, 423. [Google Scholar] [CrossRef] [PubMed]
  16. Victoriano-Belvis, A.F.B.; Lao, R.G.; Morato, M.K.T.; Repotente, E.C.T.; Saclauso, S.A.; Inovejas, S.A.B. Anti-Dengue Screening on Several Vietnamese Medicinal Plants: Experimental Evidence and Computational Analyses. Kobe J Med Sci 2021, 67, 98–111. [Google Scholar]
  17. Thao, T.T.P.; Co, N.Q.; Anh, H.N.; Luu, N.T.; Hau, V.T.B.; Thuy, N.T.T. Anti-Dengue Screening on Several Vietnamese Medicinal Plants: Experimental Evidence and Computational Analyses. Chem Biodivers 2022, 19, 202101026. [Google Scholar] [CrossRef] [PubMed]
  18. Rosmalena, R.; Elya, B.; Dewi, B.E.; Fithriyah, F.; Desti, H.; Angelina, M. The Antiviral Effect of Indonesian Medicinal Plant Extracts Against Dengue Virus In Vitro and Silico. Pathogens 2019, 8. [Google Scholar] [CrossRef] [PubMed]
  19. Panraksa, P.; Ramphan, S.; Khongwichit, S.; Smith, D.R. Activity of andrographolide against dengue virus. Antiviral Res 2017, 139, 69–78. [Google Scholar] [CrossRef] [PubMed]
  20. Mao, Z.Q.; Minakawa, N.; Moi, M.L. Novel Antiviral Efficacy of Hedyotis diffusa and Artemisia capillaris Extracts against Dengue Virus, Japanese Encephalitis Virus, and Zika Virus Infection and Immunoregulatory Cytokine Signatures. Plants (Basel) 2022, 11. [Google Scholar] [CrossRef]
  21. Govindarajan, M.; Rajeswary, M.; Benelli, G. δ-Cadinene, Calarene and.δ-4-Carene from Kadsura heteroclita Essential Oil as Novel Larvicides Against Malaria, Dengue and Filariasis Mosquitoes. Comb Chem High Throughput Screen 2016, 19, 565–71. [Google Scholar] [CrossRef]
  22. Ellan, K.; Thayan, R.; Raman, J.; Hidari, K. Anti-viral activity of culinary and medicinal mushroom extracts against dengue virus serotype 2: an in-vitro study Ismail and V. Sabaratnam. BMC Complement Altern Med 2019, 19, 260. [Google Scholar] [CrossRef]
  23. Alagarasu, K.; Patil, P.; Kaushik, M.; Chowdhury, D.; Joshi, R.K.; Hegde, H.V. In Vitro Antiviral Activity of Potential Medicinal Plant Extracts Against Dengue and Chikungunya Viruses. Front Cell Infect Microbiol 2022, 12, 866452. [Google Scholar] [CrossRef] [PubMed]
  24. Asriningrum, T.P.; Yulinar, F.L.; Laila, A.N.N. Mat Electric Repellent as an Alternative for Dengue Fever’s Prevention using Ocimum basilicum Essential Oil Asia Young Scholars Summit (AYSS). 2019. Available online: https://pukat.ppitiongkok.org/wp-content/uploads/2019/05/AYSS2019_paper_52.pdf.
  25. Wickramarachchi, S.R.; Amarasinghe, L.D. Annona glabra Leaf Extract as a Dengue Mosquito Larvicide. The Tri-Annual Publication of the Institute of Chemistry Ceylon 2020, 37, 3. [Google Scholar]
  26. Flechas, M.C.; Ocazionez, R.E.; Stashenko, E.E.; Pharmacogn, J. Evaluation of in vitro Antiviral Activity of Essential Oil Compounds Against Dengue. Virus 2018, 10, 55–59. [Google Scholar] [CrossRef]
  27. Fialho, L.G.; Silva, V.P.; Reis, S.R.N.I.; et al. Antiviral and Immunomodulatory Effects of Norantea brasiliensis Choisy on Dengue Virus-2. Intervirology 2016, 59, 217–227. [Google Scholar] [CrossRef]
  28. Yusof, R.; Chong, T.E. Screening of antiviral activities in medicinal plant extracts against dengue virus using dengue NS2B-NS3 protease assay. Tropical Biomedicine 2014, 31, 286–296. [Google Scholar]
  29. Zandi, K.; Teoh, B.; Sam, S.; Wong, P.; Mustafa, M.R.; Abubakar, S. In vitro antiviral activity of Fisetin, Rutin, and Naringenin against Dengue virus type-2. Journal of Medicinal Plants Research 2011, 5, 5534–5539. [Google Scholar]
  30. Zandi, K.; Teoh, B.; Sam, S.; Wong, P.; Mustafa, M.R.; Abubakar, S. Novel antiviral activity of Baicalein against dengue virus. BMC Complementary and Alternative Medicine 2012, 12, 214. [Google Scholar] [CrossRef]
  31. Farooq, M.U.; Munir, B.; Naeem, S.; et al. Exploration of Carica papaya bioactive compounds as potential inhibitors of dengue NS2B, NS3, and NS5 protease. Pak J Pharm Sci 2020, 33, 355–360. [Google Scholar]
  32. Dwivedi, V.D.; Tripathi, I.P.; Mishra, S.K. In silico evaluation of the inhibitory potential of triterpenoids from Azadirachta indica against the therapeutic target of dengue virus, NS2B-NS3 protease. J Vector Borne Dis 2016, 53, 156–161. [Google Scholar] [PubMed]
  33. Dewi, B.E.; Angelina, M.; Ardiantara, S.; et al. Antiviral activity of Ceiba pentandra and Eugenia uniflora leaf extracts to dengue virus serotype-2 in Huh 7it-1 cell line. In AIP Conference Proceedings 2019, 2193, 030003. [Google Scholar]
  34. Deshpande, M.; Parihar, P.S.; Brahma, S.; et al. Benefits of papaya fruit and its leaves to treat malaria or dengue and various other uses for human health. International Research Journal of Engineering and Technology 2021, 8, 3460–3467. [Google Scholar]
  35. Batool, R.; Aziz, E.; Mahmood, T.; Tan, B.K.; Chow, V.T. Inhibitory activities of extracts of Rumex dentatus, Commelina benghalensis, Ajuga bracteosa, Ziziphus mauritiana as well as their compounds of gallic acid and emodin against dengue virus. Asian Pacific Journal of Tropical Medicine 2018, 11, 265–271. [Google Scholar]
  36. Angelina, M.; Hanafi, M.; Suyatna, F.D.; Dewi, B.E. Drug of Action Cassia alata Leaves Extract as Antiviral to Dengue Virus Serotype-2 In vitro. Pharmacogn J 2020, 12, 864–871. [Google Scholar] [CrossRef]
  37. Ansori, A.N.M.; Fadholly, A.; Proboningrat, A.; et al. Novel Antiviral Investigation of Annona squamosa Leaf Extract against the Dengue Virus Type-2: In Vitro Study. Pharmacogn J 2021, 13, 456–462. [Google Scholar] [CrossRef]
  38. Rothan, H.A.; Zulqarnain, M.; Ammar, Y.A.; et al. Screening of antiviral activities in medicinal plants extracts against dengue virus using dengue NS2B-NS3 protease assay. Trop. Biomed 2014, 31, 286–96. [Google Scholar] [PubMed]
  39. Garcia, C.C.; Acosta, E.G.; Carro, A.C.; et al. Virucidal activity and chemical composition of essential oils from aromatic plants of central west Argentina. Nat Prod Commun 2010, 5, 1307–1310. [Google Scholar] [CrossRef]
  40. Chang, Y.J.; Pong, L.Y.; Hassan, S.S.; Choo, W.S. Antiviral activity of betacyanins from red pitahaya (Hylocereus polyrhizus) and red spinach (Amaranthus dubius) against dengue virus type 2. Access Microbiology 2020, 2, 1–6. [Google Scholar] [CrossRef] [PubMed]
  41. Hernández-Castro, C.; Diaz-Castillo, F.; Martínez-Gutierrez, M. Ethanol extracts of Cassia grandis and Tabernaemontana cymosa inhibit the in vitro replication of dengue virus serotype 2. Asian Pacific Journal of Tropical Disease. 2015, 5, 98–106. [Google Scholar] [CrossRef]
  42. Bourjot, M.; Leyssen, P.; Eydoux, C.; et al. Flacourtosides A–F, phenolic glycosides isolated from Flacourtia ramontchi. Journal of Natural Products 2012, 75, 752–758. [Google Scholar] [CrossRef]
  43. Simões, L.R.; Maciel, G.M.; Brand~ao, G.C.; et al. Antiviral activity of Distictella elongata (Vahl) Urb. (Bignoniaceae), a potentially useful source of anti-dengue drugs from the state of Minas Gerais, Brazil. Letters in Applied Microbiology 2011, 53, 602–607. [Google Scholar] [CrossRef]
  44. Silva, A.R.A.; Morais, S.M.; Marques, M.M.M.; et al. Antiviral activities of extracts and phenolic components of two Spondias species against dengue virus. Journal of Venomous Animals and Toxins including Tropical Diseases 2011, 17, 406–413. [Google Scholar]
  45. Ichsyani, M.; Ridhanya, A.; Risanti, M.; et al. Antiviral effects of Curcuma longa L. against dengue virus in vitro and in vivo. IOP Conference Series: Earth and Environmental Science 2017, 101, 012005. [Google Scholar] [CrossRef]
  46. Moghaddam, E.; Teoh, B.T.; Sam, S.S.; et al. Baicalin is a metabolite of Baicalein with antiviral activity against the dengue virus. Scientific Reports 2014, 4, 1–8. [Google Scholar] [CrossRef] [PubMed]
  47. Ahmad, N.; Fazal, H.; Ayaz, M.; et al. Dengue fever treatment with Carica papaya leaves extracts. Asian Pacific Journal of Tropical Biomedicine 2011, 1, 330–333. [Google Scholar] [CrossRef] [PubMed]
  48. Chiow, K.H.; Phoon, M.C.; Putti, T.; Tan, B.K.H.; Chow, V.T. Evaluation of antiviral activities of Houttuynia cordata Thunb. extract, quercetin, quercetrin and cinanserin on murine coronavirus and dengue virus infection. Asian Pacific Journal of Tropical Medicine 2016, 9, 1–7. [Google Scholar] [CrossRef] [PubMed]
  49. Allard, P.M.; Dau, E.T.H.; Eydoux, C.; et al. Alkylated flavanones from the bark of Cryptocarya chartacea as dengue virus NS5 polymerase inhibitors. Journal of Natural Products 2011, 74, 2446–2453. [Google Scholar] [CrossRef] [PubMed]
  50. Tong, X.K.; Qiu, H.; Zhang, X.; et al. WSS45, a sulfated α-D-glucan, strongly interferes with dengue 2 virus infection in vitro. Acta Pharmacologica Sinica 2010, 31, 585–592. [Google Scholar] [CrossRef] [PubMed]
  51. Altamish, M.; Khan, M.; Baig, M.S.; et al. Therapeutic Potential of Medicinal Plants against Dengue Infection: A Mechanistic Viewpoint. ACS Omega 2022, 7, 24048–24065. [Google Scholar] [CrossRef]
  52. Anjum, V.; Ansari, S.H.; Ahmad, S. The mechanistic approach of drug discovery from natural substances for thrombocytopenia: A major cause of death in dengue fever patients. Annals of Phytomedicine 2015, 4, 34–48. [Google Scholar]
  53. Moghaddam, E.; Teoh, B.T.; Sam, S.S.; et al. Baicalin is a metabolite of Baicalein with antiviral activity against the dengue virus. Scientific Reports 2014, 4, 1–8. [Google Scholar] [CrossRef]
  54. Klawikkan, N.; Nukoolkarn, V.; Jirakanjanakit, N.; et al. Effect of Thai medicinal plant extracts against dengue virus in vitro. Mahidol University Journal of Pharmaceutical Science 2011, 38, 13–18. [Google Scholar]
  55. Coulerie, P.; Maciuk, A.; Eydoux, C.; et al. New inhibitors of the DENV-NS5 RdRp from Carpolepis laurifolia as potential antiviral drugs for dengue treatment. Records of Natural Products 2014, 8, 286–289. [Google Scholar]
  56. Elizondo-Gonzalez, R.; Cruz-Suarez, L.E.; Ricque-Marie, D.; et al. In vitro characterization of the antiviral activity of fucoidan from Cladosiphon okamuranus against Newcastle Disease Virus. Virology Journal 2012, 9, 307. [Google Scholar] [CrossRef]
  57. Flores-Ocelotl, M.R.; Rosas-Murrieta, N.H.; Moreno, D.A.; et al. Taraxacum officinale and Urtica dioica extracts inhibit dengue virus serotype 2 replication in vitro. BMC complementary and alternative medicine 2018, 18, 1–10. [Google Scholar] [CrossRef]
  58. Ortega-Cuadros, M.; de Guevara, E.E.A.; Castillo, A.D.M.; et al. Essential oils biological activity of the shrub Lippia alba (Verbenaceae). Revista de Biologia Tropical. Universidad de Costa Rica 2020, 68, 344–359. [Google Scholar]
  59. Damonte, E.; Matulewicz, M.; Cerezo, A. Sulfated seaweed polysaccharides as antiviral agents. Current Medicinal Chemistry 2012, 11, 2399–2419. [Google Scholar] [CrossRef]
  60. Husin, F.; Chan, Y.Y.; Gan, S.H.; Sulaiman, S.A.; Shueb, R.H. The effect of Hydrocotyle sibthorpioides Lam. extracts on in vitro dengue replication. Evidence-Based Complementary and Alternative Medicine 2015, 1, 596109. [Google Scholar]
  61. Pratheeba, T.; Taranath, V.; Sai Gopal, D.V.R.; Natarajan, D. The anti-dengue potential of leaf extracts of Pavetta tomentosa and Tarenna asiatica (Rubiaceae) against dengue virus and its vector Aedes aegypti (Diptera: Culicidae). Heliyon 2019, 5, 02732. [Google Scholar] [CrossRef]
  62. Lee, S.H.; Tang, Y.Q.; Rathkrishnan, A.; et al. Effects of a cocktail of four local Malaysian medicinal plants (Phyllanthus spp. ) against dengue virus 2. BMC Complementary and Alternative Medicine 2013, 13, 192. [Google Scholar]
  63. Brandao, G.C.; Kroon, E.G.; Souza Filho, J.D.; Oliveira, A.B. Antiviral activity of Fridericia Formosa (Bureau) L. G. Lohmann (Bignoniaceae) extracts and constituents. Journal of Tropical Medicine 2017, 61, 959. [Google Scholar] [CrossRef]
  64. Nithya, P.; Jeyaram, C.; Sundaram, K.M.; Chandrasekar, A.; Ramasamy, M.S. Anti-dengue viral compounds from Andrographis paniculata by in silico approach. World Journal of Alternative Medicine 2014, 1, 10–16. [Google Scholar]
  65. Kanna, S.U.; Krishnakumar, N. Anti-dengue medicinal plants: a mini review. Journal of Pharmacognosy and Phytochemistry 2019, 8, 4245–4249. [Google Scholar]
  66. Tang, L.I.C.; Ling, A.P.K.; Koh, R.Y.; Chye, S.M.; Voon, K.G.L. Screening of anti-dengue activity in methanolic extracts of medicinal plants. BMC Complementary and Alternative Medicine 2012, 12, 3. [Google Scholar] [CrossRef]
  67. Perera, S.D.; Jayawardena, U.A.; Jayasinghe, C.D. Potential use of Euphorbia hirta for dengue: A systematic review of scientific evidence. Journal of Tropical Medicine 2018, 2, 8530. [Google Scholar]
  68. Ocazionez, R.E.; Meneses, R.; Torres, F.A.; Stashenko, E. Virucidal activity of Colombian lippia essential oils on dengue virus replication in vitro. Memórias Do Instituto Oswaldo Cruz 2010, 105, 304. [Google Scholar] [CrossRef]
  69. Hidari, K.I.P.J.; Takahashi, N.; Arihara, M.; et al. Structure and anti-dengue virus activity of sulfated polysaccharide from a marine alga. Biochemical and Biophysical Research Communications 2008, 376, 91–95. [Google Scholar] [CrossRef]
  70. Rees, C.R.; Costin, J.M.; Fink, R.C.; et al. In vitro inhibition of dengue virus entry by p-sulfoxide-cinnamic acid and structurally related combinatorial chemistries. Antiviral Research 2008, 80, 135–142. [Google Scholar] [CrossRef]
  71. Sharma, N.; Mishra, K.P.; Ganju, L. Salidroside exhibits anti-dengue virus activity by upregulating host innate immune factors. Archives of Virology 2016, 161, 3331–3344. [Google Scholar] [CrossRef]
  72. Dos Santos, M.; Teixeira, T.R.; da Santos, F.R.S.; et al. Bauhinia holophylla (Bong.) Steud. leaves-derived extracts as potent anti-dengue serotype 2. Natural Product Research 2019, 26, 1–6. [Google Scholar] [CrossRef]
  73. Trujillo-Correa, A.I.; Quintero-Gil, D.C.; Diaz-Castillo, F.; et al. In vitro and silico anti-dengue activity of compounds obtained from Psidium guajava through bioprospecting. BMC Complementary and Alternative Medicine 2019, 19, 1–16. [Google Scholar] [CrossRef]
  74. Gómez-Calderón, C.; Mesa-Castro, C.; Robledo, S.; et al. Antiviral effect of compounds derived from the seeds of Mammea americana and Tabernaemontana cymosa on Dengue and Chikungunya virus infections. BMC Complementary and Alternative Medicine 2017, 17, 1–12. [Google Scholar] [CrossRef]
  75. Qaddir, I.; Rasool, N.; Hussain, W.; Mahmood, S. Computer-aided analysis of phytochemicals as potential dengue virus inhibitors based on molecular docking. ADMET and DFT Studies 2017, 4, 255–262. [Google Scholar]
  76. Kumar, S.; Mishra, M.; Wahab, N.; Warikoo, R. The larvicidal, repellent, and irritant potential of the seed-derived essential oil of Apium graveolens against dengue vector, Aedes aegypti L. (Diptera: Culicidae). Frontiers in Public Health 2014, 2, 1–6. [Google Scholar] [CrossRef]
  77. Jain, M.; Ganju, L.; Katiyal, A.; et al. Effect of Hippophae rhamnoides leaf extract against dengue virus infection in human blood-derived macrophages. Phytomedicine 2008, 15, 793–799. [Google Scholar] [CrossRef]
  78. Sood, R.; Raut, R.; Tyagi, P.; et al. Cissampelos pareira Linn: Natural source of potent antiviral activity against all four dengue virus serotypes. PLoS Neglected Tropical Diseases 2015, 9, 0004255. [Google Scholar] [CrossRef]
  79. Bhatt, P.; Sabeena, S.P.; Varma, M.; Arunkumar, G. Current Understanding of the Pathogenesis of Dengue Virus Infection. Current Microbiology 2021, 78, 17–32. [Google Scholar] [CrossRef]
  80. Seoane, R.; Vidal, S.; Bouzaher, Y.H.; El Motiam, A.; Rivas, C. The Interaction of Viruses with the Cellular Senescence Response. Biology (Basel) 2021, 9, 455. [Google Scholar] [CrossRef]
  81. Sharma, S.; Chattopadhyay, S.K.; Yadav, D.K.; et al. QSAR, docking, and in vitro studies for the anti-inflammatory activity of cleomiscosin A methyl ether derivatives. European Journal of Pharmaceutical Sciences 2012, 47, 952–964. [Google Scholar] [CrossRef]
  82. Ravaomanarivo, L.H.R.; Razafindraleva, H.A.; Raharimalala, F.N. Efficacy of seed extracts of Annona squamosa and Annona muricata (Annonaceae) for the control of Aedes albopictus and Culex quinquefasciatus (Culicidae). Asian Pacific Journal of Tropical Biomedicine 2014, 4, 798–806. [Google Scholar] [CrossRef]
  83. Charuvil, K.B.; Sivanandan, S.; Lekshmi, R.K. Screening for Anti-Dengue Leads from Euphorbia hirta L. through In Silico Methods. Indian J Pharm Sci 2022, 84, 950–958. [Google Scholar] [CrossRef]
  84. Pamungkas, K.M.N.; Dewi, P.I.S.L.; Tandiono, E.K. Potensi Quercetin dalam ekstrak daun Psidium Guava dan Papain dalam ekstrak daun Carica papaya Linn sebagai terapi demam berdarah Dengue. Essence of Scientific Medical Journal 2020, 17, 04. [Google Scholar]
  85. Sajjadi, S.E. Analysis of the essential oil of two cultivated Basil (Ocimum basilicum L.) from Iran. Daru 2006, 14, 128–130. [Google Scholar]
  86. Teoh, B.T.; Sam, S.S.; Abd-Jamil, J.; Abubakar, S. Isolation of ancestral sylvatic dengue virus type 1, Malaysia. Emerging Infectious Diseases 2010, 16, 1783–1785. [Google Scholar] [CrossRef]
  87. Dias, D.A.; Urban, S.; Roessner, U. A Historical Overview of Natural Products in Drug Discovery. Metabolites 2012, 2, 303–336. [Google Scholar] [CrossRef]
  88. Li, F.S.; Weng, J.K. Demystifying traditional herbal medicine with modern approach. Nat Plants 2017, 3, 17109. [Google Scholar] [CrossRef]
  89. Frederico, É.H.F.F.; Cardoso, A.L.B.D.; Moreira-Marconi, E.; et al. Anti-viral effects of medicinal plants in the management of dengue: a systematic review. African Journal of Traditional, Complementary and Alternative Medicines 2017, 14, 33–40. [Google Scholar] [CrossRef]
  90. Ramalingam, S.; Karupannan, S.; Padmanaban, P.; et al. The anti-dengue activity of Andrographis paniculata extracts and quantification of dengue viral inhibition by SYBR green reverse transcription polymerase chain reaction. Ayu 2018, 39, 87–91. [Google Scholar]
  91. Marin-Palma, D.; Sirois, C.M.; Urcuqui-Inchima, S.; Hernandez, J.C. Inflammatory status and severity of disease in dengue patients are associated with lipoprotein alterations. PLoS ONE 2019, 14. [Google Scholar] [CrossRef]
  92. Hampilos, K.; Corn, J.; Hodsdon, W.; et al. Effect Of Carica papaya Leaf Extract On Platelet Count In Chronic Immune Thrombocytopenic Purpura: A Case Series. Integr Med (Encinitas) 2019, 18, 30–35. [Google Scholar] [CrossRef]
  93. Jung, J.; Kim, N.K.; Park, S.; et al. Inhibitory effect of Phyllanthus urinaria L. extract on the replication of lamivudine-resistant hepatitis B virus in vitro. BMC complementary and alternative medicine 2015, 15, 1–12. [Google Scholar] [CrossRef]
  94. Cai, W.; Li, Y.; Chen, S.; et al. 14-Deoxy-11, 12-dehydroandrographolide exerts anti-influenza A virus activity and inhibits replication of H5N1 virus by restraining nuclear export of viral ribonucleoprotein complexes. Antiviral Research 2015, 118, 82–92. [Google Scholar] [CrossRef] [PubMed]
Disclaimer/Publisher’s Note: The statements, opinions and data contained in all publications are solely those of the individual author(s) and contributor(s) and not of MDPI and/or the editor(s). MDPI and/or the editor(s) disclaim responsibility for any injury to people or property resulting from any ideas, methods, instructions or products referred to in the content.
Copyright: This open access article is published under a Creative Commons CC BY 4.0 license, which permit the free download, distribution, and reuse, provided that the author and preprint are cited in any reuse.
Prerpints.org logo

Preprints.org is a free preprint server supported by MDPI in Basel, Switzerland.

Subscribe

Disclaimer

Terms of Use

Privacy Policy

Privacy Settings

© 2025 MDPI (Basel, Switzerland) unless otherwise stated