Submitted:
14 December 2023
Posted:
15 December 2023
You are already at the latest version
Abstract
Keywords:
1. Introduction
2. Literature Review
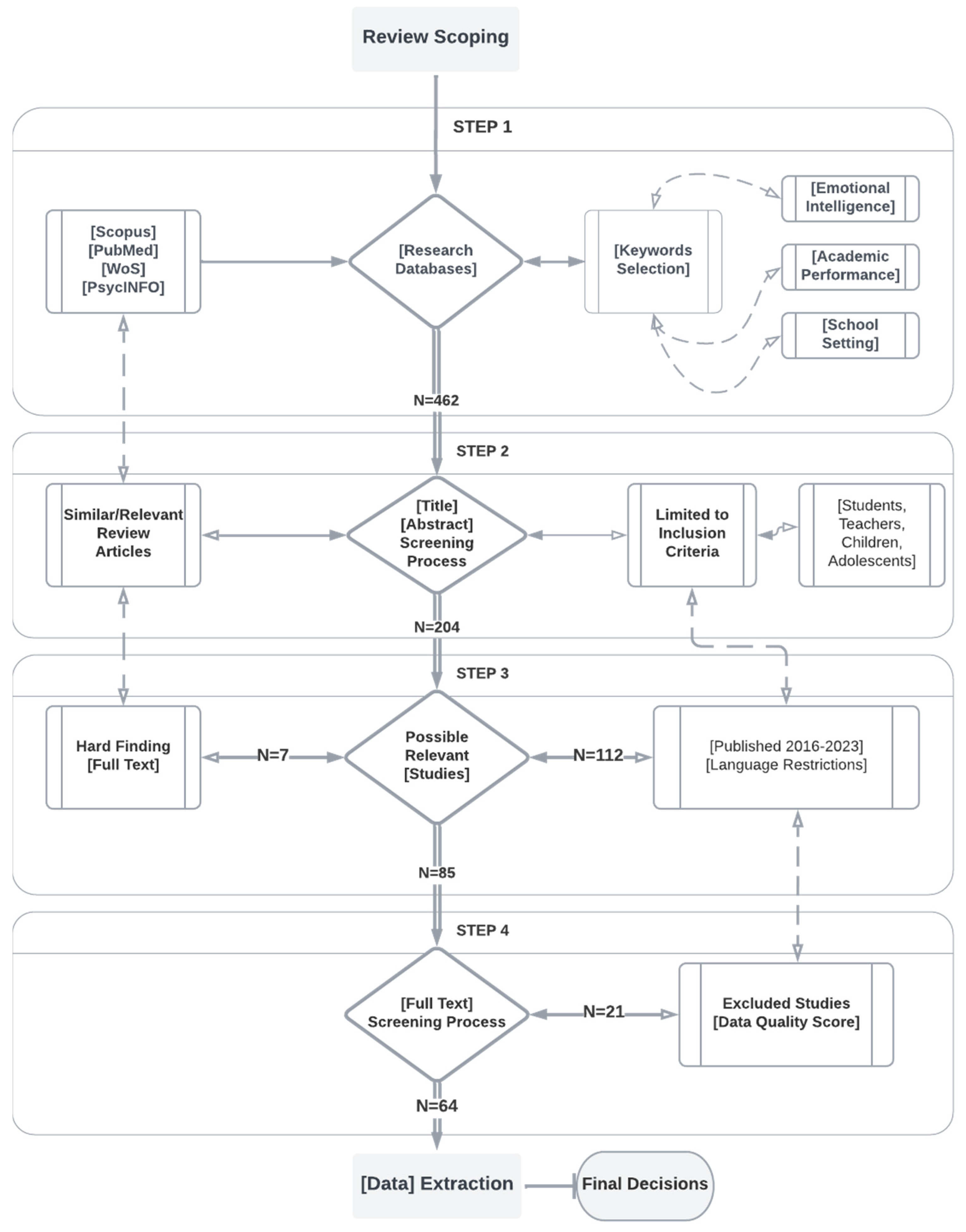
2. Materials and Methods
3. Results
4. Discussion
Limitations
5. Conclusions
Author Contributions
Funding
Conflicts of Interest
References
- Afridi, I., & Ali, A. (2019). The Relationship of Emotional Intelligence with the Academic Achievement of Students. Global Social Sciences Review, IV(III), 257–263. [CrossRef]
- Agnoli, S., Pozzoli, T., Mancini, G., Franchin, L., Mastria, S., Corazza, G. E. (2022). This Is My Fairy Tale: How Emotional Intelligence Interacts With a Training Intervention In Enhancing Children’s Creative Potential. Journal of Creative Behavior, 3(56), 465-482. [CrossRef]
- AkbariLakeh, M., Naderi, A., & Arbabisarjou, A. (2018). Critical Thinking and Emotional Intelligence Skills and Relationship with Students’ Academic Achievement. La Prensa Medica, 104(2). [CrossRef]
- Alam, A. and Ahmad, M. (2018). The role of teachers’ emotional intelligence in enhancing student achievement. Journal of Asia Business Studies, 12(1), 31-43. [CrossRef]
- Alam, F., Yang, Q., Bhutto, M. Y., & Akhtar, N. (2021). The Influence of E-Learning and Emotional Intelligence on Psychological Intentions: Study of Stranded Pakistani Students. Frontiers in Psychology, 12. [CrossRef]
- Ali, A. (2020). Emotional Intelligence and Academic Achievement of university students. Pakistan Journal of Education, 36(3). [CrossRef]
- AL-Qadri, A. H., & Zhao, W. (2021). EMOTIONAL INTELLIGENCE AND STUDENTS’ ACADEMIC ACHIEVEMENT. Problems of Education in the 21st Century, 79(3), 360–380. Internet Archive. [CrossRef]
- Amirian, M.R., Hajebi, M.Z., & Hosseini, H.M. (2020). Effectiveness of Cognitive Rehabilitation on Academic Achievement with the Moderating Role of Emotion Regulation in Earthquake-stricken Adolescents with Post-traumatic Stress Disorder in Kermanshah. Journal of Rescue and Relief, 135–143. Internet Archive. [CrossRef]
- Andreani, W. (2012). Emotional Intelligence, Self-Esteem and Academic Achievement: A Case Study, English Department Students. Humaniora, 3(1), 98. [CrossRef]
- Antonopoulou, H., Giannoulis, A., Theodorakopoulos, L., & Halkiopoulos, C. (2022a). Socio-Cognitive Awareness of Inmates through an Encrypted Innovative Educational Platform. International Journal of Learning, Teaching and Educational Research, 21(9), 52-75. [CrossRef]
- Antonopoulou, H., Halkiopoulos, C., Barlou, O., & Beligiannis, G. N. (2021a). Transformational Leadership and Digital Skills in Higher Education Institutes: During the COVID-19 Pandemic. Emerging Science Journal, 5(1), pp.1–15. [CrossRef]
- Antonopoulou, H., Halkiopoulos, C., Barlou, O., & Beligiannis, G. N. (2021b). Associations between Traditional and Digital Leadership in Academic Environment: During the COVID-19 Pandemic. Emerging Science Journal, 5(4), pp.405–428. [CrossRef]
- Antonopoulou, H., Halkiopoulos, C., Barlou, O., Beligiannis, G. (2020). Leadership Types and Digital Leadership in Higher Education: Behavioural Data Analysis from University of Patras in Greece. International Journal of Learning, Teaching and Educational Research, 19 (4), pp.110-129. [CrossRef]
- Antonopoulou, H., Halkiopoulos, C., Gkintoni, E., Katsibelis, A. (2022b). Application of Gamification Tools for Identification of Neurocognitive and Social Function in Distance Learning Education. International Journal of Learning, Teaching and Educational Research, 21(5), 367–400. [CrossRef]
- Arias, J. I., Soto-Carballo, J., & Juste, M. R. P. (2022). Emotional intelligence and academic motivation in primary school students. Psicologia: Reflexão E Crítica, 35(1). [CrossRef]
- Bakadorova, O., & Raufelder, D. (2017). The Interplay of Students’ School Engagement, School Self-Concept and Motivational Relations during Adolescence. Frontiers in Psychology, 8. [CrossRef]
- Billings, C. E. W., Downey, L. A., Lomas, J. E., Lloyd, J., & Stough, C. (2014). Emotional Intelligence and scholastic achievement in pre-adolescent children. Personality and Individual Differences, 65, 14–18. [CrossRef]
- Camacho-Morles, J., Slemp, G. R., Pekrun, R., Loderer, K., Hou, H., & Oades, L. G. (2021). Activity Achievement Emotions and Academic Performance: A Meta-analysis. Educational Psychology Review, 33(3), 1051–1095. [CrossRef]
- Chandel, N., & Chopra, S. (2017). EMOTIONAL INTELLIGENCE AND ACADEMIC ACHIEVEMENT OF ADOLESCENTS WITH REFERENCE TO GENDER. Scholarly Research Journal for Humanity Science & English Language, 4(24). [CrossRef]
- Chew, B. H., Zain, A. M., & Hassan, F. (2013). Emotional intelligence and academic performance in first and final year medical students: a cross-sectional study. BMC Medical Education, 13(1). [CrossRef]
- Chis, A., & Rusu, A. S. (2016). Connecting Emotional Intelligence and Academic Achievement in Adolescence: A Systematic Review. European Proceedings of Social & Behavioural Sciences. [CrossRef]
- Cortés Pascual, A., Moyano Muñoz, N., & Quílez Robres, A. (2019). The Relationship Between Executive Functions and Academic Performance in Primary Education: Review and Meta-Analysis. Frontiers in Psychology, 10. [CrossRef]
- Costa, A., & Faria, L. (2020). Implicit Theories of Emotional Intelligence, Ability and Trait-Emotional Intelligence and Academic Achievement. Psihologijske Teme, 29(1), 43–61. [CrossRef]
- Costa, A., & Faria, L. (2023). Implicit Theories of Emotional Intelligence and Students’ Emotional and Academic Outcomes. Psychological Reports, 003329412311833. [CrossRef]
- Cuartero, N., & Tur, A. M. (2021). Emotional intelligence, resilience and personality traits neuroticism and extraversion: predictive capacity in perceived academic efficacy. Nurse Education Today. [CrossRef]
- D’Amico, A., & Geraci, A. (2022). Sex differences in emotional and meta-emotional intelligence in pre-adolescents and adolescents. Acta Psychologica, 227. [CrossRef]
- Dash, Dr. L., & Bairiganjan, C. (2021). Emotional Intelligence and Academic Achievement of Adolescents. IARJSET, 8(8). [CrossRef]
- Dong, X., Kalugina, O. A., Vasbieva, D. G., & Rafi, A. (2022). Emotional intelligence and personality traits based on academic performance. Frontiers in Psychology, 13. [CrossRef]
- El Othman, R., El Othman, R., Hallit, R., Obeid, S., & Hallit, S. (2020). Personality traits, emotional intelligence and decision-making styles in lebanese universities medical students. BMC Psychology, 8(1). [CrossRef]
- Èlia Ló López-Cassà, È., Pérez-Escoda, N., & Alegre, A. (2022). The Relationship between Children’s Trait Emotional Intelligence and the Big Five, Big Two and Big One Personality Traits. Education Sciences, 12(7), 491. [CrossRef]
- Fabio, A. D. and Kenny, M. E. (2012). The contribution of emotional intelligence to decisional styles among italian high school students. Journal of Career Assessment, 20(4), 404-414. [CrossRef]
- Farhan, F. and Rofi’ulmuiz, M. A. (2021). Religiosity and emotional intelligence on muslim student learning achievement. International Journal of Evaluation and Research in Education (IJERE), 10(2), 404. [CrossRef]
- Farhan, M. and Alfin, E. (2019). The effect of emotional intelligence and self effycacy towards students achievement. JIPM (Jurnal Ilmiah Pendidikan Matematika), 8(1), 37. [CrossRef]
- Forsblom, L., Pekrun, R., Loderer, K., & Peixoto, F. (2022). Cognitive appraisals, achievement emotions, and students’ math achievement: A longitudinal analysis. Journal of Educational Psychology, 114(2), 346–367. [CrossRef]
- Frenzel, A. C., Becker-Kurz, B., Pekrun, R., Goetz, T., & Lüdtke, O. (2018). Emotion transmission in the classroom revisited: A reciprocal effects model of teacher and student enjoyment. Journal of Educational Psychology, 110(5), 628–639. [CrossRef]
- Fteiha, M. A. and Awwad, N. (2020). Emotional intelligence and its relationship with stress coping style. Health Psychology Open, 7(2), 205510292097041. [CrossRef]
- Fuentes, M. d. C. P., Jurado, M. d. M. M., Martín, A. B. B., & Linares, J. J. G. (2019). Family functioning, emotional intelligence, and values: analysis of the relationship with aggressive behavior in adolescents. International Journal of Environmental Research and Public Health, 16(3), 478. [CrossRef]
- Garg, R., Levin, E., & Tremblay, L. (2016). Emotional intelligence: impact on post-secondary academic achievement. Social Psychology of Education, 19(3), 627–642. [CrossRef]
- Garon-Carrier, G., Boivin, M., Guay, F., Kovas, Y., Dionne, G., Lemelin, J., Séguin, J. R., Vitaro, F., & Tremblay, R. E. (2016). Intrinsic Motivation and Achievement in Mathematics in Elementary School: A Longitudinal Investigation of Their Association. Child Development, 87(1), 165–175. Portico. [CrossRef]
- Geraci, A., Di Domenico, L., Inguglia, C., & D’Amico, A. (2023). Teachers’ Emotional Intelligence, Burnout, Work Engagement, and Self-Efficacy during COVID-19 Lockdown. Behavioral Sciences, 13(4), 296. [CrossRef]
- Gkintoni, E., Dimakos, I., Halkiopoulos, C., & Antonopoulou, H. (2023b). Contributions of Neuroscience to Educational Praxis: A Systematic Review. Emerging Science Journal, 7, 146–158. [CrossRef]
- Gkintoni, E., Halkiopoulos, C., Antonopoulou, H. (2022). Neuroleadership an Asset in Educational Settings: An Overview. Emerging Science Journal. Emerging Science Journal, 6(4), 893–904. [CrossRef]
- Gkintoni, E., Kakoleres, G., Telonis, G., Halkiopoulos, C., & Boutsinas, B. (2023a). A Conceptual Framework for Applying Social Signal Processing to Neuro-Tourism. Springer Proceedings in Business and Economics, 323–335. [CrossRef]
- Gkintoni, E., Meintani, P.M., Dimakos, I. (2021). Neurocognitive and Emotional Parameters in Learning and Education Process. 14th Annual International Conference of Education, Research and Innovation, 8th- 10th November, Seville, Spain. [CrossRef]
- González-Alonso, F., Guillén-Gámez, F. D., & de Castro-Hernández, R. M. (2020). Methodological Analysis of the Effect of an Anti-Bullying Programme in Secondary Education through Communicative Competence: A Pre-Test–Post-Test Study with a Control-Experimental Group. International Journal of Environmental Research and Public Health, 17(9), 3047. [CrossRef]
- Gustavsen, A. M. (2017). Longitudinal relationship between social skills and academic achievement in a gender perspective. Cogent Education, 4(1), 1411035. [CrossRef]
- Gyanesh Kumar Tiwari. (2016). Mediating Role of Emotional Intelligence in Academic Achievement of the Graduate Students. International Journal of Indian Psychology, 4(1). [CrossRef]
- Hansenne, M. and Legrand, J. (2012). Creativity, Emotional Intelligence, and School Performance In Children. International Journal of Educational Research, (53), 264-268. [CrossRef]
- Havik, T. and Westergård, E. (2019). Do teachers matter? students’ perceptions of classroom interactions and student engagement. Scandinavian Journal of Educational Research, 64(4), 488-507. [CrossRef]
- Hong, W., Zhen, R., Liu, R.-D., Wang, M.-T., Ding, Y., & Wang, J. (2020). The longitudinal linkages among Chinese children’s behavioural, cognitive, and emotional engagement within a mathematics context. Educational Psychology, 40(6), 666–680. [CrossRef]
- Imran, N., Aftab, A., Haider, I., & Farhat, A. (2013). Educating tomorrow’s doctors: a cross sectional survey of emotional intelligence and empathy in medical students of lahore. Pakistan Journal of Medical Sciences, 29(3). [CrossRef]
- Iqbal, J., Asghar, M. Z., Ashraf, M. A., & Xie, Y. (2022). The impacts of emotional intelligence on students’ study habits in blended learning environments: the mediating role of cognitive engagement during covid-19. Behavioral Sciences, 12(1), 14. [CrossRef]
- Jenaabadi, H. (2014). Studying the Relation Between Emotional Intelligence and Self Esteem with Academic Achievement. Procedia - Social and Behavioral Sciences, 114, 203–206. [CrossRef]
- Joulaei, H., Fathi, F., Rakhshani, T., Nazari, M., Hosseinkhani, Z., Fatemi, M., & Foroozanfar, Z. (2022). Gender Differences in the Effect of Resilience Training on Emotional Intelligence in At-Risk Students in Shiraz, Iran. International Journal of High Risk Behaviors and Addiction, 11(2). [CrossRef]
- Jung, S., Poole, K. L., Schmidt, L. A. (2023). Children’s Shyness, Emotional Intelligence, and Internalizing Behaviors. Personality and Individual Differences, (211), 112242. [CrossRef]
- Kaliappan, K. and Amran, M. (2023). Relationship between emotional intelligence and motivation among primary pupils in manjung district. International Journal of Academic Research in Progressive Education and Development, 12(1). [CrossRef]
- Kumar, V. V., & Tankha, G. (2023). Association Between the Big Five and Trait Emotional Intelligence Among College Students. Psychology Research and Behavior Management, Volume 16, 915–925. [CrossRef]
- Kwon, K., Kupzyk, K., & Benton, A. (2018). Negative emotionality, emotion regulation, and achievement: Cross-lagged relations and mediation of academic engagement. Learning and Individual Differences, 67, 33–40. [CrossRef]
- Lang, J. (2018). The Efficacy of Emotional Intelligence Training for the Emotion Regulation of Bullying Students: A Randomized Controlled Trial. NeuroQuantology, 16(2). [CrossRef]
- Lei, H., & Cui, Y. (2016). Effects of Academic Emotions on Achievement Among Mainland Chinese Students: A Meta-Analysis. Social Behavior and Personality: An International Journal, 44(9), 1541–1553. [CrossRef]
- Lei, H., Cui, Y., & Zhou, W. (2018). Relationships between student engagement and academic achievement: A meta-analysis. Social Behavior and Personality: An International Journal, 46(3), 517–528. [CrossRef]
- Li, C., & Xu, J. (2019). Trait Emotional Intelligence and Classroom Emotions: A Positive Psychology Investigation and Intervention Among Chinese EFL Learners. Frontiers in Psychology, 10. [CrossRef]
- Li, J., Li, Z., Lei, X., Yang, J., Yu, X., & Liu, H. (2022). Longitudinal Association Between Child Psychological Abuse and Neglect and Academic Achievement in Chinese Primary School Children: A Moderated Mediation Model. Frontiers in Psychology, 13. [CrossRef]
- Lichtenfeld, S., Pekrun, R., Marsh, H. W., Nett, U. E., & Reiss, K. (2023). Achievement emotions and elementary school children’s academic performance: Longitudinal models of developmental ordering. Journal of Educational Psychology, 115(4), 552–570. [CrossRef]
- Lim, H.-S. (2023). Short Research Report: The effect of traditional play on the emotional intelligence, social ability, and self-esteem of children in Korean child welfare centers: A mixed-methods study. International Journal of Emotional Education, 15(1), 152–159. [CrossRef]
- Linden, D.V., Pekaar, K. A., Bakker, A. B., Schermer, J. A., Vernon, P. A., Dunkel, C. S., & Petrides, K. V. (2017). Overlap between the general factor of personality and emotional intelligence: A meta-analysis. Psychological Bulletin, 143(1), 36–52. [CrossRef]
- López-Cassà, È., Pérez-Escoda, N., & Alegre, A. (2022). The relationship between Children’s trait emotional intelligence and the big five, big two and big one personality traits. Education Sciences, 12(7). [CrossRef]
- López-Núñez, M. I., Rubio-Valdehita, S., & Díaz-Ramiro, E. M. (2022). The role of individual variables as antecedents of entrepreneurship processes: Emotional intelligence and self-efficacy. Frontiers in Psychology, 13. [CrossRef]
- Lozano-Blasco, R., Quílez-Robres, A., Usán, P., Salavera, C., & Casanovas-López, R. (2022). Types of Intelligence and Academic Performance: A Systematic Review and Meta-Analysis. Journal of Intelligence, 10(4), 123. [CrossRef]
- Luque González, R., Romera, E., Gómez-Ortiz, O., Wiza, A., Laudańska-Krzemińska, I., Antypas, K., & Muller, S. (2022). Emotional intelligence and school climate in primary school children in Spain, Norway, and Poland. Psychology, Society & Education, 14(3), 29–37. [CrossRef]
- Maamari, B. E., & Majdalani, J. F. (2019). The effect of highly emotionally intelligent teachers on their students’ satisfaction. International Journal of Educational Management, 33(1), 179–193. [CrossRef]
- Maamari, B. E., & Salloum, Y. N. (2023). The effect of high emotionally intelligent teachers on their teaching effectiveness at universities: the moderating effect of personality traits. International Journal of Educational Management, 37(3), 575–590. [CrossRef]
- MacCann, C., Jiang, Y., Brown, L. E. R., Double, K. S., Bucich, M., & Minbashian, A. (2020). Emotional intelligence predicts academic performance: A meta-analysis. Psychological Bulletin, 146(2), 150–186. [CrossRef]
- Mahmud, A. (2020). A context-specific social and emotional learning programme to support adolescents following the transition to secondary school. Pastoral Care in Education, 39(4), 329–347. [CrossRef]
- Manwaring, K. C., Larsen, R., Graham, C. R., Henrie, C. R., & Halverson, L. R. (2017). Investigating student engagement in blended learning settings using experience sampling and structural equation modeling. The Internet and Higher Education, 35, 21–33. [CrossRef]
- Mara, D., & Mara, E.-L. (2010). Aspects concerning the manifestation of the students’ emotional intelligence. Procedia - Social and Behavioral Sciences, 5, 2379–2384. [CrossRef]
- Martin, A. J., & Collie, R. J. (2019). Teacher–student relationships and students’ engagement in high school: Does the number of negative and positive relationships with teachers matter? Journal of Educational Psychology, 111(5), 861–876. [CrossRef]
- Maul, A. (2012). The validity of the mayer–salovey–caruso emotional intelligence test (msceit) as a measure of emotional intelligence. Emotion Review, 4(4), 394-402. [CrossRef]
- Mega, C., Ronconi, L., & Béni, R. D. (2014). What makes a good student? how emotions, self-regulated learning, and motivation contribute to academic achievement. Journal of Educational Psychology, 106(1), 121-131. [CrossRef]
- Mendo-Lázaro, S., León-del-Barco, B., Felipe-Castaño, E., Polo-del-Río, M.-I., & Iglesias-Gallego, D. (2018). Cooperative Team Learning and the Development of Social Skills in Higher Education: The Variables Involved. Frontiers in Psychology, 9. [CrossRef]
- Mistry, S. and Parmar, D. (2023). “a study on emotional intelligence among the university graduating students through emotional intelligence scale (eis) with reference to surat city”. International Journal of Management, Public Policy and Research, 2(1), 49-57. [CrossRef]
- Mohzan, M. A. M., Hassan, N., & Halil, N. A. (2013). The influence of emotional intelligence on academic achievement. Procedia - Social and Behavioral Sciences, 90, 303-312. [CrossRef]
- Moreno, L. A. S. R. (2018). Emotional Intelligence and Academic Achievement. Liceo Journal of Higher Education Research, 13(2). [CrossRef]
- Muhtadi, A., Pujiriyanto, P., Kaliky, S., Hukom, J., & Samal, D. (2022). A Meta-Analysis: Emotional Intelligence and its Effect on Mathematics Achievement. International Journal of Instruction, 15(4), 745–762. [CrossRef]
- Nasti, C., Sangiuliano Intra, F., Palmiero, M., & Brighi, A. (2023). The relationship between personality and bullying among primary school children: the mediation role of trait emotion intelligence and empathy. International Journal of Clinical and Health Psychology, 23(2), 100359. [CrossRef]
- Nasvytienė, D., & Lazdauskas, T. (2021). Temperament and Academic Achievement in Children: A Meta-Analysis. European Journal of Investigation in Health, Psychology and Education, 11(3), 736–757. [CrossRef]
- Nia, R. G. (2018). Investigate the relationship between academic achievement and emotional intelligence and quality of life in bam university of medical sciences-2015. Women’s Health, 7(2). [CrossRef]
- Novesar, M. R. (2020). Students Emotional Intelligence as Catalisator for Academic Achievement. Management and Sustainable Development Journal, 2(2), 53–68. [CrossRef]
- Olderbak, S., Semmler, M., & Doebler, P. (2018). Four-Branch Model of Ability Emotional Intelligence With Fluid and Crystallized Intelligence: A Meta-Analysis of Relations. Emotion Review, 11(2), 166–183. [CrossRef]
- Pekrun, R., Lichtenfeld, S., Marsh, H. W., Murayama, K., & Goetz, T. (2017). Achievement Emotions and Academic Performance: Longitudinal Models of Reciprocal Effects. Child Development, 88(5), 1653–1670. Portico. [CrossRef]
- Plexousakis, S., Georgiadi, M., Halkiopoulos, C., Gkintoni, E., Kourkoutas, E., Roumeliotou, V. (2020). Enhancing Sexual Awareness in Children with Autism Spectrum Disorder. Cases on Teaching Sexuality Education to Individuals with Autism. Chapter Book in IGI Global Disseminator of Knowledge (Idea Group Inc). [CrossRef]
- Pozo-Rico, T., & Sandoval, I. (2020). Can Academic Achievement in Primary School Students Be Improved Through Teacher Training on Emotional Intelligence as a Key Academic Competency? Frontiers in Psychology, 10. [CrossRef]
- Pozo-Rico, T., Poveda, R., Gutiérrez-Fresneda, R., Castejón, J.-L., & Gilar-Corbi, R. (2023). Revamping Teacher Training for Challenging Times: Teachers’ Well-Being, Resilience, Emotional Intelligence, and Innovative Methodologies as Key Teaching Competencies. Psychology Research and Behavior Management, Volume 16, 1–18. [CrossRef]
- Quílez-Robres, A., Moyano, N., & Cortés-Pascual, A. (2021). Motivational, Emotional, and Social Factors Explain Academic Achievement in Children Aged 6–12 Years: A Meta-Analysis. Education Sciences, 11(9), 513. [CrossRef]
- Quiroz, F. J. R. (2020). Effects of a program for the development of emotional skills in university students. International Journal of Early Childhood Special Education, 12(1), 552–564. [CrossRef]
- Sahar, N., & Tariq, S. (2011). 72 Relationship of Emotional Intelligence with Optimism and Academic Achievement among High School Students. Asian Journal of Psychiatry, 4, S66. [CrossRef]
- Salmela-Aro, K., Tang, X., Symonds, J., & Upadyaya, K. (2021). Student Engagement in Adolescence: A Scoping Review of Longitudinal Studies 2010–2020. Journal of Research on Adolescence, 31(2), 256–272. Portico. [CrossRef]
- Sánchez-Álvarez, N., Berrios Martos, M. P., & Extremera, N. (2020). A Meta-Analysis of the Relationship Between Emotional Intelligence and Academic Performance in Secondary Education: A Multi-Stream Comparison. Frontiers in Psychology, 11. [CrossRef]
- Sánchez-Álvarez, N., Extremera, N., & Fernández-Berrocal, P. (2016). The relation between emotional intelligence and subjective well-being: A meta-analytic investigation. The Journal of Positive Psychology, 11(3), 276–285. [CrossRef]
- Sofeia, N. (2023). Deepening Self-Efficacy and Emotional Expectation in Learning through Interpersonal Interaction: An IEEP Perspective. Journal of Education and Literacy Studies (JELS), 2(1), 1–10. [CrossRef]
- Sortwell, A., Evgenia, G., Zagarella, S., Granacher, U., Forte, P., Ferraz, R., Ramirez-Campillo, R., Carter-Thuillier, B., Konukman, F., Nouri, A., Bentley, B., Marandi, P. and Jemni, M. (2023) “Making neuroscience a priority in Initial Teacher Education curricula: a call for bridging the gap between research and future practices in the classroom”, Neuroscience Research Notes, 6(4), pp. 266.1–266.7. [CrossRef]
- Stamatiou, Y. C., Halkiopoulos, C., Giannoulis, A., & Antonopoulou, H. (2022). Utilizing a Restricted Access e-Learning Platform for Reform, Equity, and Self-development in Correctional Facilities. Emerging Science Journal, 6, 241–252. [CrossRef]
- Suleman, Q., Hussain, I., Syed, M. A., Parveen, R., Lodhi, I. S., & Mahmood, Z. (2019). Association between emotional intelligence and academic success among undergraduates: a cross-sectional study in kust, pakistan. Plos One, 14(7), e0219468. [CrossRef]
- Tang, Y. and He, W. (2023). Relationship between emotional intelligence and learning motivation among college students during the covid-19 pandemic: a serial mediation model. Frontiers in Psychology, 14. [CrossRef]
- Tang, Y., & He, W. (2023). Meta-analysis of the relationship between university students’ anxiety and academic performance during the coronavirus disease 2019 pandemic. Frontiers in Psychology, 14. [CrossRef]
- Tartakovsky, E., & Vorobiova, Y. (2022). Exposure to Terror Attacks and Traumatization Among Immigrants From the Former Soviet Union to Israel: The Positive Effects of Bicultural Identity and Bicultural Social Support. Journal of Interpersonal Violence, 38(3–4), 2630–2653. [CrossRef]
- Taylor, R. D., Oberle, E., Durlak, J. A., & Weissberg, R. P. (2017). Promoting Positive Youth Development Through School-Based Social and Emotional Learning Interventions: A Meta-Analysis of Follow-Up Effects. Child Development, 88(4), 1156–1171. Portico. [CrossRef]
- Thapar, R., Oberoi, S., & Binda, S. (2019). Factors of Emotional Intelligence Determining the Academic Achievement of the College Going Students. SSRN Electronic Journal. [CrossRef]
- Thomas, C. L. and Heath, J. A. (2022). Using latent profile analysis to investigate emotional intelligence profiles in a sample of american university students. Psychology in the Schools, 59(9), 1802-1824. [CrossRef]
- Thornberg, R., Forsberg, C., Hammar Chiriac, E., & Bjereld, Y. (2020). Teacher–Student Relationship Quality and Student Engagement: A Sequential Explanatory Mixed-Methods Study. Research Papers in Education, 37(6), 840–859. [CrossRef]
- Trigueros, R., Cangas, A. J., Bermejo, R., García, C. F., & Liria, R. L. (2019). Influence of emotional intelligence, motivation and resilience on academic performance and the adoption of healthy lifestyle habits among adolescents. International Journal of Environmental Research and Public Health, 16(16), 2810. [CrossRef]
- Ulmanen, S., Soini, T., Pietarinen, J., & Pyhältö, K. (2016). Students’ experiences of the development of emotional engagement. International Journal of Educational Research, 79, 86–96. [CrossRef]
- Ulutaş, İl., & Ömeroğlu, E. (2007). THE EFFECTS OF AN EMOTIONAL INTELLIGENCE EDUCATION PROGRAM ON THE EMOTIONAL INTELLIGENCE OF CHILDREN. Social Behavior and Personality: An International Journal, 35(10), 1365–1372. [CrossRef]
- Wakde, H. N. (2021). EFFECT OF ACADEMIC ACHIEVEMENT OF UNDER-GRADUATE STUDENTS ON THEIR EMOTIONAL INTELLIGENCE. SCHOLARLY RESEARCH JOURNAL FOR INTERDISCIPLINARY STUDIES, 9(68), 16115–16122. [CrossRef]
- Walker, S. A., Double, K. S., Kunst, H., Zhang, M., & MacCann, C. (2022). Emotional intelligence and attachment in adulthood: A meta-analysis. Personality and Individual Differences, 184, 111174. [CrossRef]
- Wang, H., Hall, N. C., & King, R. B. (2021). A longitudinal investigation of teachers’ emotional labor, well-being, and perceived student engagement. Educational Psychology, 41(10), 1319–1336. [CrossRef]
- Wang, H., Hall, N. C., Goetz, T., & Frenzel, A. C. (2016). Teachers’ goal orientations: Effects on classroom goal structures and emotions. British Journal of Educational Psychology, 87(1), 90–107. Portico. [CrossRef]
- Wang, L. (2022). Exploring the Relationship Among Teacher Emotional Intelligence, Work Engagement, Teacher Self-Efficacy, and Student Academic Achievement: A Moderated Mediation Model. Frontiers in Psychology, 12. [CrossRef]
- Wang, Y., & Liu, F. (2023). Emotional intelligence and second/foreign language achievement: A meta-analytic review. Language Teaching Research, 136216882311526. [CrossRef]
- Wang, Y., & Wang, Y. (2022). The Interrelationship Between Emotional Intelligence, Self-Efficacy, and Burnout Among Foreign Language Teachers: A Meta-Analytic Review. Frontiers in Psychology, 13. [CrossRef]
- Wang, Y., Xie, G., & Cui, X. (2016). Effects of emotional intelligence and selfleadership on students’ coping with stress. Social Behavior and Personality: An International Journal, 44(5), 853-864. [CrossRef]
- Wu, Y. (2011). Job stress and job performance among employees in the taiwanese finance sector: the role of emotional intelligence. Social Behavior and Personality: An International Journal, 39(1), 21-31. [CrossRef]
- Xiang, D., Qin, G., & Zheng, X. (2022). The influence of student-teacher relationship on school-age children’s empathy: the mediating role of emotional intelligence. Psychology Research and Behavior Management, Volume 15, 2735-2744. [CrossRef]
- Xu, X., Liu, W., & Pang, W. (2019). Are Emotionally Intelligent People More Creative? A Meta-Analysis of the Emotional Intelligence–Creativity Link. Sustainability, 11(21), 6123. [CrossRef]
- Xu, X., Pang, W., & Xia, M. (2020). Are emotionally intelligent people happier? A meta-analysis of the relationship between emotional intelligence and subjective well-being using Chinese samples. Asian Journal of Social Psychology, 24(4), 477–498. Portico. [CrossRef]
- Yang, Q. (2022). An Analysis on EFL learners’ Emotional Intelligence, Academic Emotions and EFL Learning Achievement. IRA International Journal of Education and Multidisciplinary Studies, 18(4), 59. [CrossRef]
- Yüksel, M., & Geban, Ö. (2014). The Relationship between Emotional Intelligence Levels and Academic Achievement. International Online Journal of Educational Sciences. [CrossRef]
- Zee, M., & Koomen, H. (2019). Engaging Children in the Upper Elementary Grades: Unique Contributions of Teacher Self-Efficacy, Autonomy Support, and Student-Teacher Relationships. Journal of Research in Childhood Education, 34(4), 477–495. [CrossRef]
- Zhen, R., Liu, R., Wang, M., Ding, Y., Jiang, R., Fu, X., & Sun, Y. (2019). Trajectory patterns of academic engagement among elementary school students: The implicit theory of intelligence and academic self-efficacy matters. British Journal of Educational Psychology, 90(3), 618–634. Portico. [CrossRef]
- Zhoc, K. C. H., King, R. B., Chung, T. S. H., & Chen, J. (2020). Emotionally intelligent students are more engaged and successful: examining the role of emotional intelligence in higher education. European Journal of Psychology of Education, 35(4), 839–863. [CrossRef]
- Zirak, M., & Ahmadian, E. (2015). Relationship between Emotional Intelligence & Academic Achievement Emphasizing on Creative Thinking. Mediterranean Journal of Social Sciences. [CrossRef]


| Authors | Research Design | Sample | Outcomes Measured | Main Findings |
|---|---|---|---|---|
| Agnoli et al., 2022 | RCT | 448 children | •Creative Potential •Emotional Intelligence •Academic Performance |
•Educational intervention aimed at increasing the cognitive and metacognitive parts of children’s creativity could be more beneficial for children characterized by low levels of EI •The analyzes showed, indeed, that the training had positive effects on the ability to create original content in children with low and medium levels of EI |
| Alam et al., 2021 | RCT | 387 students | •Perceived Study Stress •Burnout •Performance of Students |
• E-learning and emotional intelligence (EI) have a significant influence on perceived study stress, burnout, and performance of Pakistani students. • Emotion regulation theory can be applied to understand the effects of e-learning and EI on students. • EI has a significant impact on the psychological pressure of a student. |
| Amirian et al., 2020 | RCT | 48 students | •Academic Achievement •Emotion Regulation •Cognitive Abilities •Cognitive rehabilitation |
• Cognitive rehabilitation is effective in improving academic achievement in students with PTSD (P<0.01). • Emotion regulation can moderate the effect of cognitive rehabilitation on academic achievement (P<0.05). • Cognitive rehabilitation can strengthen cognitive abilities and components related to executive functions, leading to improved educational performance and academic achievement in students with PTSD. |
| Bakadorova & Raufelder, 2017 | Longitudinal | 1088 students & 845 students | •Students’ Perception Of Peers As Positive Motivators •Behavioral School Engagement •Emotional School Engagement •Students’ School Self Concept |
• There is a positive association between adolescents’ school self-concept and engagement. • Students’ perception of peers as positive motivators at the beginning of 8th grade positively predicts their behavioral school engagement at the end of 9th grade. • Behavioral school engagement at T1 functions as a predictor of a student’s school self-concept at T2. |
| Camacho-Morles et al., 2021 | Review, Meta-Analysis | 68, 31,868, 11,153, 1,418, 28,410, children/students | •Academic Performance •Enjoyment of Learning •Emotions •Self-regulation •Cognition |
• There is a positive relation between enjoyment of learning and academic performance (ρ = .27), whereas the relations were negative for both anger (ρ = − .35) and boredom (ρ = − .25). • Relations of activity emotions with academic performance are stronger when students are in secondary school compared with both primary school and college, and when the emotions are measured by the Achievement Emotions Questionnaires – Mathematics (AEQ-M). • Achievement emotions are linked to motivational, self-regulatory, and cognitive processes that are crucial for academic success. |
| Chen and Cheng, 2023 | RCT | 231 students | •Self-Efficacy •Emotional Intelligence •Self-Esteem |
•Emotional intelligence appears to positively predict creativity self-efficacy and it seems that this is also influenced by self-esteem. •Gender seems to have an influential role mainly in self-esteem and positively affects boys and not girls |
| Cortés Pascual et al., 2019 | Review, Meta-Analysis | 7,947 children | •Academic Performance •Language Performance •Mathematics Performance |
• A meta-analysis of 21 samples (n = 7,947) demonstrated a moderately significant weighted effect size (r = 0.365) between executive functions and academic performance in primary education (6–12 years). • Working memory had the highest presence (k = 14, n = 3,740) and predictive weight for performance, with an effect size of r = 0.370 for random effects, with a moderate level of significance. • Gender resulted in a value of R2 = 0.49; the age variable was not significant. |
| Costa & Faria, 2023 | Longitudinal | 222 students | •Implicit Theories of Emotional Intelligence •Emotional Intelligence •Emotions Towards School •Academic Achievement •Negative Emotions |
• Implicit theories of emotional intelligence (ITEI) are related to emotional intelligence (EI; ability and trait) in the following year. • ITEI is linked to students’ emotions towards school and academic achievement (Portuguese academic grade) at the end of secondary school. • Ability and trait EI mediate the link of entity ITEI and negative emotions and achievement. |
| Èlia et al., 2022 | RCT | 259 students | •Personality •Emotional Intelligence |
•There is correlation of b2 {big two personality factors} and b1{Big one personality factor} personality factors with emotional intelligence. •There is not much influence of the b5 {big 5 personality factors} factors on emotional intelligence, except for 2 that appeared to predict it and these were impulsiveness and neuroticism. |
| Forsblom et al., 2022 | Longitudinal | 1,716 students | •Perceived Competence In Math •Perceived Value Of Math •Math Emotions (Enjoyment, Anger, And Boredom) •Math Achievement (School Grades In Math) |
• Control-value appraisals influence the emotions, and the emotions influence achievement. • Enjoyment positively predicted subsequent math achievement, while anger and boredom negatively predicted achievement. • Achievement showed reciprocal positive predictive effects on subsequent perceived competence, value, and enjoyment, and negative effects on subsequent anger and boredom. |
| Frenzel et al., 2018 | Longitudinal | 69 teachers & 1,643 students | •Teachers’ Enjoyment •Students’ Enjoyment •Teachers’ Observations Of Students’ Engagement In Class •Students’ Perceptions Of Teachers’ Enthusiasm During Teaching |
• A reciprocal effects model of teacher and student enjoyment was proposed and tested, which suggests that there are positive reciprocal links between teachers’ and students’ enjoyment. • The model was supported by 3-wave longitudinal data collected from 69 teachers and their 1,643 students. • Teacher and student enjoyment were found to be positively related to each other, and these links were mediated by teachers’ and students’ observations of each other’s classroom behaviors. |
| Garon-Carrier et al., 2016 | Longitudinal | 1,478 students | •Intrinsic Motivation Toward Mathematics •Achievement In Mathematics |
• Achievement predicted intrinsic motivation from Grades 1 to 2, and from Grades 2 to 4. • Intrinsic motivation did not predict achievement at any time. • This developmental pattern of association was gender invariant. |
| Geraci et al., 2023 | RCT | 65 early childhoods to secondary teachers | •Burnout •Work Engagement •Academic Performance •Self-Efficacy •Emotional Intelligence |
•Teachers reported feeling more burnout and lower self-esteem because of distance learning •The negative effects of COVID-19 differed according to levels of emotional intelligence •The higher emotional intelligence teachers have, the better they can deal with these negative effects |
| González et al., 2022 | RCT | 1,104 students | •Emotional Intelligence •School Climate |
•The dimension of emotional restoration, emotional clarity and emotional attention were the highest. Levels of emotional intelligence and level of school climate were higher in Spanish students •Girls showed higher scores compared to boys on emotional attention. There was a correlation between school climate and emotional intelligence. gender and country are unrelated to the relationship between school climate and dimensions of emotional intelligence |
| González-Alonso et al., 2020 | Longitudinal | 55 students | •Level Of Conflict •Perceptions About Bullying •Behaviour Of Students Based On Their Level Of Coexistence With The Group Of Classmates |
• The ICCC programme was effective in reducing levels of conflict and improving perceptions of bullying among Secondary Education students. • There were no differences between the control and experimental groups in terms of gender. • The programme should be implemented over a longer period of time in order to improve school coexistence and social skills of students from the early stages of education. |
| Gustavsen, 2017 | Longitudinal | 2,266 teachers | •Teacher Rated Academic Achievement In Norwegian •Teacher Rated Academic Achievement In Mathematics •Teacher Rated Academic Achievement In English |
• Teacher-rated social skills at T1 had a significant influence on boys’ and girls’ academic achievement two years later, but the fixed effect varied by subject. • Social skills seemed to explain the variance in mathematics and Norwegian but not English, when controlling for previous academic achievement. • There were no gender differences in the influence of social skills on academic achievement. |
| Hong et al., 2020 | Longitudinal | 789 students/teachers | •Behavioural Engagement •Cognitive Engagement •Emotional Engagement |
• Behavioural engagement stably predicted cognitive and emotional engagement over time. • The prediction of cognitive engagement on emotional engagement was not consistent from T1 to T2 and from T2 to T3. • Emotional engagement significantly predicted behavioural and cognitive engagement only from T2 to T3. |
| Joulaei et al., 2022 | RCT | 191 students | •Resilience •Emotional Intelligence |
•The practice of resilience positively affects the development of emotional intelligence, especially in boys, since mainly in them a significant statistical difference is observed in emotional intelligence performances concerning, for example, problem solving, happiness, impulse control, self-awareness, optimism, self-concentration and more generally emotional intelligence at the level of the intervention. |
| Jung et al., 2023 | RCT | 115 school-aged children (8-9 years old) and their parents | •Shyness •Emotional Intelligence •Social Skills |
•Emotional intelligence moderates the relationship between shyness and internalizing behaviors. •Emotional intelligence may help avoid internalizing behaviors for some shy children in middle childhood |
| Kumar & Tankha, 2023 | RCT | 342 students | •Emotional Intelligence •Personality |
•The Big Five factors, Neuroticism, Conscientiousness, Extraversion, Receptiveness, and Openness, served as predictors of Global Trait Emotional Intelligence |
| Kwon et al., 2018 | Longitudinal | 199 children | •Negative Emotionality •Emotion Regulation •Achievement •Academic Engagement |
• Cross-lagged path analyses indicated significant directional effects from negative emotionality and emotion regulation to achievement, but not vice versa. • The link from negative emotionality and emotion regulation to achievement was mediated through academic engagement. • Promoting children’s academic skills might have a broader positive impact on children’s emotional development. |
| Lang, 2018 | RCT | 40 students | •Regulated Negative Emotion •Perceived Empathy |
• A 5-week emotional intelligence training program did not result in a meaningful improvement in regulated negative emotion dimensions and perceived empathy when post training changes were compared between both groups. • 80% of people’s success relates to skills that are in some way related to emotional intelligence. • An appropriate control group plays an important role in studies evaluating interventions to survey emotional intelligence on the emotion regulation of bullying students. |
| Lei & Cui, 2016 | Meta-Analysis | 17,548 students | •Academic Achievement •Emotional Regulation |
• There was a positive correlation between positive high-arousal (PHA) and positive low-arousal (PLA) emotions and academic achievement (r PHA = .312, r PLA = .376). • There was a negative correlation between negative high-arousal (NHA) and negative low-arousal (NLA) emotions and academic achievement (r NHA = -.179, r NLA = -.371). • The effects of academic emotions on academic achievement were moderated by regional location, age, achievement domain match, and gender. |
| Lei et al., 2018 | Meta-Analysis | 196,473 students | •Overall Student Engagement •Behavioral Engagement •Emotional Engagement •Cognitive Engagement •Academic Achievement |
• There was a moderately strong and positive correlation between overall student engagement and academic achievement. • An analysis of the domains of behavioral, emotional, and cognitive engagement showed that almost all had a positive correlation with students’ academic achievement. • The relationship between student engagement and academic achievement was influenced by the method of reporting engagement, cultural value, and gender. |
| Li & Xu, 2019 | RCT | 1,718 students | •Foreign Language Enjoyment (Fle) •Foreign Language Anxiety (Fla) •Emotional Intelligence (Ei) |
• A correlational study showed medium correlations between students’ EI, FLE, and FLA. • An intervention study showed that a PP-based EI intervention was effective in improving EI, boosting more positive classroom emotions and alleviating negative classroom emotions. • The findings have theoretical and practical implications for L2 education. |
| Li et al., 2022 | Longitudinal | 271 children | •Child Psychological Abuse And Neglect (Cpan) •Children’S Learning Engagement •Family Socioeconomic Status (Family Ses) •Academic Achievement |
• CPAN at T1 was associated with academic achievement at T2, mediated by learning engagement at T1. • Family SES at T1 moderated the relationship between learning engagement at T1 and academic achievement at T2. • Learning engagement is a critical factor in children’s academic achievement, especially for those from low SES families. |
| Lichtenfeld et al., 2023 | Longitudinal | 670 students | •Enjoyment •Boredom •Anxiety •Students’ Emotions During Learning •Students’ Emotions When Taking Test and Exams In Math •School Grades In Math •Math Achievement Test Scores |
• Enjoyment decreased, whereas boredom and anxiety remained relatively stable across second to fourth grade. • Enjoyment positively predicted subsequent achievement, and achievement positively predicted subsequent enjoyment. • Boredom and anxiety negatively predicted subsequent achievement, and achievement negatively predicted subsequent boredom and anxiety. |
| Lim, 2023 | RCT | 48 children | •Emotional Intelligence •Social Skills •Self-awareness |
•The experimental group showed a statistically significant improvement in some areas of emotional intelligence, specifically in self-awareness and relationship management, compared to the control group. |
| Linden et al., 2017 | Meta-Analysis | 36,268 students | •General Factor Of Personality (Gfp) •Emotional Intelligence •Trait Ei •Ability Ei |
• There is a large overlap between the GFP and trait EI (r ≈ .85). • There is a positive, but more moderate, correlation with ability EI (r ≈ .28). • The GFP is very similar, perhaps even synonymous, to trait EI. |
| Lozano-Blasco et al., 2022 | Meta-Analysis, Systematic Review | 42,061 students | •Academic Performance | • Intelligence is a significant, positive and moderate predictor of academic performance (r = 0.367; p < 0.001). • The predictive capacity of intelligence on school performance is influenced by the type of intelligence and the country of origin. • Age and gender do not have a significant influence on the predictive capacity of intelligence on academic performance. |
| Maamari & Majdalani, 2019 | RCT | 283 students & 10 teachers | •Student Satisfaction •Emotional Intelligence (Ei) Of Students |
• The primary factor that will increase the emotional intelligence (EI) of students is not the EI of the teacher, but the class interactions. • Universities should hire emotionally intelligent teachers to increase the EI of their students. • Increasing the EI of students will improve the business situation of universities, as students will be more likely to remain and encourage others to do so. |
| Maamari & Salloum, 2023 | RCT | 410 students & 32 teachers | •Teaching Effectiveness | • High emotional intelligence is important for teaching effectiveness at universities. • Personality traits of the teacher moderate the positive relationship between emotional intelligence and teaching effectiveness. • Universities should hire emotionally intelligent teachers and conduct emotional intelligence workshops for existing teachers in order to improve their EI skills. |
| MacCann et al., 2020 | Meta-Analysis | 42,529 students | •Academic Performance •Emotional Intelligence |
• EI is associated with academic performance (ρ = .20). • Ability EI is a stronger predictor of academic performance than self-rated or mixed EI (ρ = .24, .12, and .19 respectively). • EI is the third most important predictor for academic performance, after intelligence and conscientiousness. |
| Mahmud, 2020 | RCT | 60 students | •Empathy •Emotional Management |
• The intervention had a significant positive impact on empathy. • Focus group findings highlighted ways the intervention helped pupils to address negative emotions, cope and manage difficult problems. • The paper highlights a context-specific approach to support programmes, based on the inclusion of an exploratory phase when designing such interventions. |
| Manwaring et al., 2017 | Review, Longitudinal | 68 students | •Academic Achievement •Retention •Graduation •Behavioral Engagement •Emotional Engagement •Cognitive Engagement •Student Control Appraisals •Value Appraisals •Achievement Goals •Classroom Environment |
• Emotional and cognitive engagement are highly correlated, but emotional engagement does not necessarily lead to higher levels of cognitive engagement. • Course design and student perception variables have a greater influence on engagement than individual student characteristics. • Student multitasking has a strong negative influence on engagement, while students’ perceptions of the importance of the activity has a strong positive influence on both cognitive and emotional engagement. |
| Martin, & Collie, 2019 | Longitudinal | 2,079 students/teachers | •Academic Participation •Enjoyment •Aspirations |
• There is a significant linear effect, with an increase in the number of positive relationships (relative to negative relationships) with teachers predicting greater school engagement. • When the relational balance became predominantly negative, students’ engagement was lower, but did not decline with an increasing number of negative teacher–student relationships. • When the relational balance became predominantly positive, students’ engagement was higher and became increasingly more so as the number of positive teacher–student relationships outnumbered the negative. |
| Mendo-Lázaro et al., 2018 | RCT | 346 students | •Social Skills Necessary For Teamwork •Behavior Patterns In Social Skills Concerning Self Assertion •Behavior Patterns In Social Skills Concerning Reception And Imparting Of Information In Teamwork Situations |
• Cooperative learning in university classrooms is effective in developing the social skills necessary for teamwork. • The number of students in a group, the basic social skills, and the academic level of the students are relevant factors related with efficacy. • Continuity over time in the use of the cooperative methodology is what marks the greatest differences in the development of the social skills necessary for teamwork. |
| Muhtadi et al., 2022 | Meta-Analysis | 2474 students | •Emotional Intelligence •Mathematics Achievement |
• A meta-analysis of 36 primary studies with a sample of 2474 found that emotional intelligence has a large effect on mathematics achievement in Indonesia (M = 0.65). • Analysis of moderator variables found that there was a significant difference in the education level group (Qb = 62.94; p<0.05). • There was no difference in the publication type group (Qb = 0.64; p>0.05) and year of publication group (Qb = 4.16; p>0.05). |
| Nasti et al., 2023 | RCT | 199 children | •Personality •Bullying •Emotional Intelligence •Empathy |
•Emotional intelligence mediates the relationship between the Big Five personality traits and bullying, reducing the risk of engaging in bullying acts |
| Nasvytienė & Lazdauskas, 2021 | Meta-Analysis | 79,913 students | •Academic Achievement •Emotional Regulation |
• Positive association between effortful control (EC) and academic performance. • Inverse relationship between negative affectivity (NA) and academic performance. • No apparent trend of surgency (SU) in the relationship between temperament and academic achievement. |
| Olderbak et al., 2018 | Meta-Analysis | 15,333 students | •4 Branch Model Of Ability Emotional Intelligence •Fluid Intelligence (Gf) •Crystallized Intelligence (Gc) •Understanding Emotions •Facilitating Thought Using Emotion •Managing Emotions •Perceiving Emotion |
• The strength of relations between the four-branch model of ability emotional intelligence (EI) and fluid (Gf) and crystallized intelligence (Gc) were equivalent. • Understanding emotions had the strongest relation with Gf/Gc combined (ρ = .43). • Relations between perceiving emotion and Gf/Gc were moderated by stimulus type. |
| Pekrun et al., 2017 | Longitudinal | 3,425 students | •Positive Emotions (Enjoyment, Pride) •Negative Emotions (Anger, Anxiety, Shame, Boredom, Hopelessness) •Achievement (Math End of The Year Grades And Test Scores) |
• Positive emotions (enjoyment, pride) positively predicted subsequent achievement in math. • Achievement positively predicted positive emotions. • Negative emotions (anger, anxiety, shame, boredom, hopelessness) negatively predicted achievement. |
| Pozo-Rico et al., 2023 | RCT | 141 teachers | •Teacher Well Being •Resilience •Emotional Competence •Self Efficacy |
• The 14-week teacher training program had a positive impact on teacher well-being, resilience, emotional competence, and self-efficacy. • The program was linked to the introduction of innovative and effective teacher methodologies. • The training contributes to teacher empowerment and provides knowledge, strategies, and resources for greater innovation and quality in the classroom. |
| Quílez-Robres et al., 2021 | Meta-Analysis | 15,777 children | •Academic Achievement •Emotional Factors •Social Factors •Motivational Factors |
• A moderate positive effect size was found for motivational and social factors, and a small positive effect size was found for emotional factors on academic achievement in children aged 6–12 years. • Age and geographical area had a moderating effect on the relationship between motivational, emotional, and social factors and academic achievement. • These results highlight the importance of motivational and social factors regarding academic achievement, and the need to design school plans that address the correct development of these variables. |
| Quiroz, 2020 | RCT | 382 students | •Emotional Intelligence | • A pre-experimental study was conducted with 382 university students from different areas of study. • The BarOn’s ICE emotional intelligence inventory was used to measure pre and post results. • Significant differences were found between the pre and post results after applying the PRODPE program, indicating that the program was successful in developing emotional skills. |
| Salmela-Aro et al., 2021 | Review, Longitudinal | 104,304 students | •Antecedents Of Engagement •Outcomes Of Engagement (Not As Commonly Studied) |
• 104 studies of 104,304 adolescents published during 2010-2020 were included in the review. • Most studies focused on antecedents of engagement rather than outcomes of engagement. • Most studies focused on behavioral engagement, followed by emotional and cognitive engagement. |
| Sánchez-Álvarez et al., 2016 | Meta-Analysis | 8520 students/teachers | •Emotional Intelligence •Subjective Well Being (Swb) •Cognitive Component Of Swb •Affective Component Of Swb |
• There is a positive significant relationship between EI and SWB (ȓ = 0.32). • The relationship between EI and SWB is higher in studies using self-report mixed EI instruments (ȓ = 0.38). • There is a larger association between EI and the cognitive component of SWB (ȓ = 0.35) than with the affective component (ȓ = 0.29). |
| Sánchez-Álvarez et al., 2020 | Meta-Analysis | 19,861 students | •Emotional Intelligence •Academic Performance |
• A significant effect of EI on AP was found (Z¯ = 0.26). • Average association between EI and AP was higher in studies measured EI as ability (Z¯ = 0.31) than in studies measured EI as self-report (Z¯ = 0.24) or self-report mixed EI (Z¯ = 0.26). • This meta-analysis provides information on the specific role of EI as a function of used measures. |
| Sofeia, 2023 | RCT | 265 teachers/students | •Self-Efficacy •Emotional Value Expectations •Deep Learning Behavior |
• Perceived teacher-student and peer interactions significantly impact students’ self-efficacy and emotional value expectations. • Self-efficacy and emotional value expectations mediate the relationship between perceived teacher-student and peer interactions and deep learning. • Micro ecosystems can influence individuals’ intrinsic belief values, which can, in turn, affect their behaviour. |
| Tang & He, 2023 | Meta-Analysis | 1,205 students | •Anxiety •Academic Performance |
• A negative correlation was found between university students’ anxiety and academic performance during the COVID-19 pandemic (r = −0.211). • Subgroup analysis found no significant regulatory effects for the year of publication, country development level, student type, or anxiety type. • Negative emotions induced by the pandemic are the most significant factor linking anxiety to poor academic performance. |
| Tartakovsky & Vorobiova, 2022 | RCT | 601 students | •Post Traumatic Stress Disorder (Ptsd) Symptoms •Cultural Identities •Social Support |
• Exposure to terror attacks from the Gaza Strip was associated with increased PTSD symptoms among immigrants from the Former Soviet Union to Israel. • Social support from both the immigrant group and the larger society buffered the effect of exposure to terror attacks on PTSD symptoms. • Identification with the group and adherence to the group’s cultural practices predicted social support received from the group. |
| Taylor et al., 2017 | Meta-Analysis | 97,406 students | •Social Emotional Skills •Attitudes •Indicators Of Well Being •Graduation •Safe Sexual Behaviors |
• School-based SEL interventions have a positive effect on youth development, including social-emotional skills, attitudes, and indicators of well-being. • Benefits were similar regardless of students’ race, socioeconomic background, or school location. • Postintervention social-emotional skill development was the strongest predictor of well-being at follow-up. |
| Thornberg et al., 2020 | Longitudinal | 234 students & 120 teachers | •Affective Engagement •Behavioural Engagement |
• Teacher-student relationship quality was found to predict student engagement one year later, even when controlling for sex, age, and prior student engagement. • The longitudinal association between teacher-student relationship quality and student engagement was unidirectional. • Two significant categories emerged from the qualitative findings: ‘teacher being’ and ‘teacher doing’. |
| Ulmanen et al., 2016 | Longitudinal | 170 students | •Students’ Emotional Engagement •Emotional Engagement In Teacher Student Relationships •Emotional Engagement In Peer Relations •Perceived Peer Group Relations Over Time |
• Emotional engagement remained stable over time. • Teacher-student relationships associated with emotional engagement in peer relations. • The association between teacher-student and peer-group relations was stronger among the secondary school students than among the primary school students. |
| Walker et al., 2022 | Meta-Analysis | 6914 students | •Attachment Styles •Emotional Intelligence (Ei) |
• Lower anxious and avoidant attachment styles are significantly associated with both EI rating-scales and ability EI. • Secure attachment is significantly associated with EI rating-scales only. • EI type significantly moderated the EI/avoidant attachment association only. |
| Wang & Liu, 2023 | Review, Meta-Analysis | 6,571 students | •Actual Language Performance •Perceived Language Proficiency |
• A moderate-to-large effect size was found between EI and L2 achievement (r = .43). • The effect was stronger for female, collectivistic culture, and final grades as language measures. • The effect was not influenced by educational level, major, specificity of L2 achievement, skills of language learning or publication year. |
| Wang & Wang, 2022 | Review, Meta-Analysis | 5,665 teachers | •Emotional Intelligence •Self Efficacy •Burnout |
• Results of the meta-analysis showed moderate to large meta-correlations between emotional intelligence (EI), self-efficacy (SE), and burnout among foreign language teachers. • EI and SE were positively correlated with each other, but negatively correlated with burnout. • Moderation analysis provided exploratory insights into the effects. |
| Wang et al., 2016 | Longitudinal | 495 teachers | •Teachers’ Achievement Goals •Perceived Classroom Goal Structures •Teaching Related Emotions |
• Teachers’ achievement goals predict their perceived classroom goal structures. • Classroom goal structures predict teachers’ teaching-related emotions. • Teachers’ achievement goals directly predict their teaching-related emotions, as well as indirectly through the mediating effects of classroom goal structures. |
| Wang et al., 2021 | Longitudinal | 1,086 teachers | •Teachers’ Emotional Labor •Psychological Well Being •Perceived Student Engagement |
• The present study found that teachers’ well-being and perceived student engagement directly predict their use of emotional labour strategies, rather than vice versa. • Structural equation modelling analyses showed that emotional labour does not predict well-being outcomes (e.g., job satisfaction, burnout). • The predictive relationship between teachers’ emotional labour and student engagement has not been empirically investigated. |
| Xu et al., 2019 | Meta-Analysis | 18,130 teachers | •Emotional Intelligence •Creativity |
• A moderate correlation (r = 0.32) between emotional intelligence and creativity was found. • The correlation was modulated by the type of creativity/EI measure and sample characteristics. • The link was stronger in males, employees, and East Asian samples compared to other groups. |
| Xu et al., 2020 | Meta-Analysis | 29,922 teachers | •Emotional Intelligence •Subjective Well Being (Swb) •Swb Component (Cognitive Or Affective) |
• A moderately positive correlation (r = .32) was found between EI and SWB in Chinese culture. • The strength of the correlation was moderated by EI stream, SWB component, participant’s age, and participant’s employment status. • EI was more strongly associated with the cognitive components of SWB than with the affective component of SWB. |
| Zee & Koomen, 2019 | Longitudinal | 472 students & 63 teachers | •Emotional Engagement •Behavioral Engagement |
• Teachers’ student-specific self-efficacy predicted positive changes in emotional engagement. • Closeness predicted positive changes in behavioral and emotional engagement. • The association of closeness with the engagement measures was strongest for students in 6th grade. |
| Zhen et al., 2020 | Longitudinal | 532, 450, and 415 students | •Cognitive Engagement •Emotional Engagement •Behavioural Engagement |
• Four distinct academic engagement trajectories were identified: persistent, climbing, descending, and struggling. • Academic self-efficacy levels showed a consistent trend with the engagement trajectory, while the implicit theory of intelligence showed the reverse trend. • Attention should be given to students from the descending and struggling groups. |
| Zhoc et al., 2020 | Longitudinal | 560 students | •Student Engagement •Students’ Gpa •Generic Learning Outcomes •Students’ Satisfaction With The University Experience |
• Emotional intelligence (EI) positively predicted all dimensions of student engagement. • EI and engagement jointly predicted key learning outcomes in higher education, including the students’ GPA, generic outcomes, and satisfaction with the university experience. • The model explained 16%, 44%, and 38% of the students’ GPA, generic learning outcomes, and satisfaction with their university experience, respectively. |
Disclaimer/Publisher’s Note: The statements, opinions and data contained in all publications are solely those of the individual author(s) and contributor(s) and not of MDPI and/or the editor(s). MDPI and/or the editor(s) disclaim responsibility for any injury to people or property resulting from any ideas, methods, instructions or products referred to in the content. |
© 2023 by the authors. Licensee MDPI, Basel, Switzerland. This article is an open access article distributed under the terms and conditions of the Creative Commons Attribution (CC BY) license (http://creativecommons.org/licenses/by/4.0/).
