Submitted:
15 October 2023
Posted:
16 October 2023
You are already at the latest version
Abstract
Keywords:
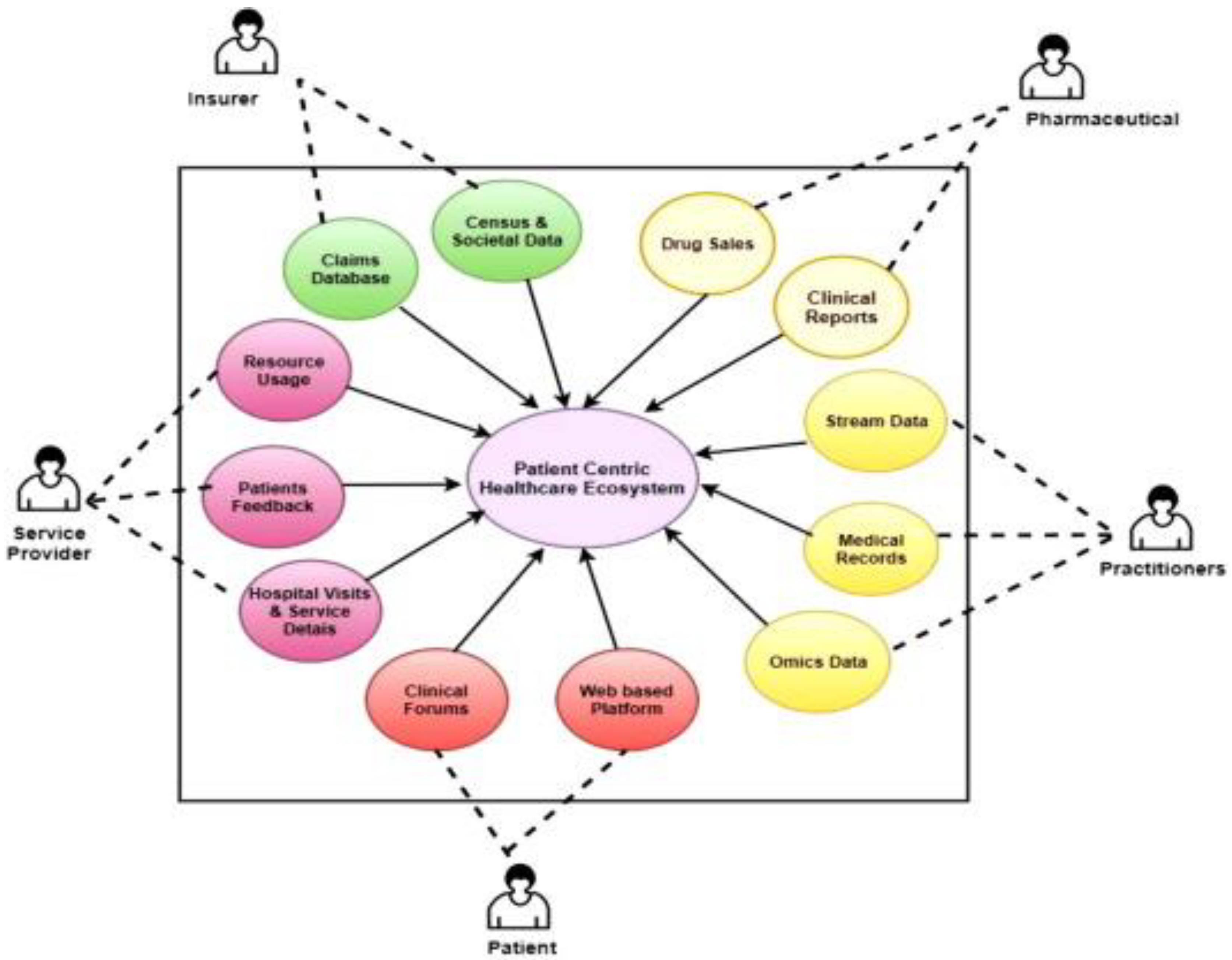
1. Introduction
2. Current status of HMR
2.1. The Saudi Healthcare System

2.2. Current settings of integrative medicines
2.2.1. Guidelines and rules
2.2.2. Education and training
2.2.3. Insurance and funding
3.0. Saudi Arabia’s current state of healthcare
3.1. Disease burden

2.2. System of healthcare

2.3. The state of conventional and alternative medicine in Saudi Arabia at the moment
3. The global burden of musculoskeletal
4. Concerns on privacy and security of electronic health records

6.1. Security and privacy features of current EHR systems
4. Security breaches in information technology in healthcare environments
5. Three decades of bibliometric research productivity analysis
6.0. Conclusion and future work
References
- S. A. AlSadrah, "Electronic medical records and health care promotion in Saudi Arabia: an overview," Saudi Medical Journal, vol. 41, p. 583, 2020.
- Siddiqui, M.U.H.; Khafagy, A.A.; Majeed, F. Program Report: Improving Patient Experience at an Outpatient Clinic Using Continuous Improvement Tools. Healthcare 2023, 11, 2301. https://doi.org/10.3390/healthcare11162301. [CrossRef]
- M. Usman, H. Siddiqui, F. Majeed, Applying Lean Management Principles for Enhanced Outpatient Waiting Times, (2023) 43957–43966. https://doi.org/10.26717/BJSTR.2023.52.008290. [CrossRef]
- B. Dutta and H.-G. Hwang, "The adoption of electronic medical record by physicians: A PRISMA-compliant systematic review," Medicine, vol. 99, 2020.
- D. E. Yehualashet, B. T. Seboka, G. A. Tesfa, A. D. Demeke, and E. S. Amede, "Barriers to the adoption of electronic medical record system in Ethiopia: a systematic review," Journal of Multidisciplinary Healthcare, vol. 14, p. 2597, 2021. [CrossRef]
- H. Al-dossary, A. Alumran, S. Al-rayes, A. Althumairi, H. Aljanoubai, M. Alhuseini, et al., "An overview of health information management education in Saudi Arabia," Informatics in Medicine Unlocked, vol. 23, p. 100530, 2021. [CrossRef]
- B. Alanazi, K. Butler-Henderson, and M. R. Alanazi, "Factors influencing healthcare professionals’ perception towards EHR/EMR systems in Gulf Cooperation Council Countries: a systematic review," Oman medical journal, vol. 35, p. e192, 2020. [CrossRef]
- P. Ngugi, M. C. Were, and A. Babic, "Facilitators and barriers of electronic medical records systems implementation in low resource settings: a holistic view," Data, Informatics and Technology: An Inspiration for Improved Healthcare, pp. 187-190, 2018. [CrossRef]
- S. A. Khan and S. L. Lutfi, "Usable security in Electronic Health Record System: A review on the Saudi Arabian perspective," Turkish Journal of Computer and Mathematics Education (TURCOMAT), vol. 12, pp. 1521-1534, 2021.
- B. Alanazi, K. Butler-Henderson, and M. Alanazi, "Factors that influence the perception of healthcare professionals to use EHR systems in Gulf Cooperation Council Countries: A systematic review," Oman Medical Journal, vol. 35, 2020.
- G. A. Assiri, "The Impact of Patient Access to Their Electronic Health Record on Medication Management Safety: A Narrative Review," Saudi Pharmaceutical Journal, 2022. [CrossRef]
- M. Khalifa, "Barriers to health information systems and electronic medical records implementation. A field study of Saudi Arabian hospitals," Procedia Computer Science, vol. 21, pp. 335-342, 2013.
- R. Wali, R. Alqahtani, S. Alharazi, S. Bukhari, and S. Quqandi, "Patient satisfaction with the implementation of electronic medical Records in the Western Region, Saudi Arabia, 2018," BMC family practice, vol. 21, pp. 1-6, 2020. [CrossRef]
- M. Alasmary, A. El Metwally, and M. Househ, "The association between computer literacy and training on clinical productivity and user satisfaction in using the electronic medical record in Saudi Arabia," Journal of medical systems, vol. 38, pp. 1-13, 2014. [CrossRef]
- M. H. Van Velthoven, N. Mastellos, A. Majeed, J. O’Donoghue, and J. Car, "Feasibility of extracting data from electronic medical records for research: an international comparative study," BMC medical informatics and decision making, vol. 16, pp. 1-10, 2016. [CrossRef]
- A. Al-Barnawi, Y. He, L. A. Maglaras, and H. Janicke, "Electronic medical records and risk management in hospitals of Saudi Arabia," Informatics for Health and Social Care, vol. 44, pp. 189-203, 2019. [CrossRef]
- W. B. Alonazi, "Fraud and Abuse in the Saudi healthcare system: a triangulation analysis," Inquiry: The Journal of Health Care Organization, Provision, and Financing, vol. 57, p. 0046958020954624, 2020. [CrossRef]
- R. Rahman and H. M. Al-Borie, "Strengthening the Saudi Arabian healthcare system: role of vision 2030," International Journal of Healthcare Management, vol. 14, pp. 1483-1491, 2021. [CrossRef]
- T. Alslamah and A. Abalkhail, "The National Strategies for and Challenges in Infection Prevention and Control of the Healthcare System in the Kingdom of Saudi Arabia (Review Study)," Vaccines, vol. 10, p. 1302, 2022. [CrossRef]
- W. Alanazy and A. Brown, "Individual and healthcare system factors influencing antenatal care attendance in Saudi Arabia," BMC health services research, vol. 20, pp. 1-11, 2020. [CrossRef]
- A. Alshararni, "A Cost of Illness Study of Saudi Healthcare System Spending on Quarantining Patients with Monkeypox Virus," 2022.
- M. Alluhidan, N. Tashkandi, F. Alblowi, T. Omer, T. Alghaith, H. Alghodaier, et al., "Challenges and policy opportunities in nursing in Saudi Arabia," Human Resources for Health, vol. 18, pp. 1-10, 2020. [CrossRef]
- M. K. M. Khalil, S. Al-Eidi, M. Al-Qaed, and S. AlSanad, "The future of integrative health and medicine in Saudi Arabia," Integrative Medicine Research, vol. 7, pp. 316-321, 2018/12/01/ 2018. [CrossRef]
- A. Alharbi, J. Alzuwaed, and H. Qasem, "Evaluation of e-health (Seha) application: a cross-sectional study in Saudi Arabia," BMC medical informatics and decision making, vol. 21, pp. 1-9, 2021. [CrossRef]
- M. Algahtani, "Knowledge, perception, and application of pharmacogenomics among hospital pharmacists in Saudi Arabia," Risk Management and Healthcare Policy, vol. 13, p. 1279, 2020. [CrossRef]
- M. K. Al-Hanawi, O. Alsharqi, S. Almazrou, and K. Vaidya, "Healthcare finance in the Kingdom of Saudi Arabia: a qualitative study of householders’ attitudes," Applied health economics and health policy, vol. 16, pp. 55-64, 2018. [CrossRef]
- S. Aljarboa, S. J. Miah, and D. Kerr, "Perceptions of the adoption of clinical decision support systems in the Saudi healthcare sector," in Proceedings of the 24th Asia-Pacific Decision Science Institute International Conference (APDSI), 2019, pp. 42-53.
- M. A. Alsofyani, H. M. Malaekah, A. Bashawyah, M. Bawazeer, K. Akkour, S. Alsalmi, et al., "Safety measures for COVID-19: a review of surgical preparedness at four major medical centres in Saudi Arabia," Patient safety in surgery, vol. 14, pp. 1-14, 2020. [CrossRef]
- R. M. Alsayer, H. M. Alsharif, A. M. Al Baadani, and K. A. Kalam, "Clinical and epidemiological characteristics of COVID-19 mortality in Saudi Arabia," Saudi Medical Journal, vol. 42, p. 1083, 2021. [CrossRef]
- B. F. Khashoggi and A. Murad, "Use of 2SFCA Method to Identify and Analyze Spatial Access Disparities to Healthcare in Jeddah, Saudi Arabia," Applied Sciences, vol. 11, p. 9537, 2021. [CrossRef]
- M. K. Al-Hanawi, S. Almubark, A. M. Qattan, A. Cenkier, and E. A. Kosycarz, "Barriers to the implementation of public-private partnerships in the healthcare sector in the Kingdom of Saudi Arabia," Plos one, vol. 15, p. e0233802, 2020. [CrossRef]
- E. H. Al Muharraq, S. M. Alallah, S. A. Alkhayrat, and A. G. Jahlan, "An Overview of Missed Nursing Care and Its Predictors in Saudi Arabia: A Cross-Sectional Study," Nursing Research and Practice, vol. 2022, 2022. [CrossRef]
- T. M. Alshammari, A. F. Altebainawi, and K. A. Alenzi, "Importance of early precautionary actions in avoiding the spread of COVID-19: Saudi Arabia as an Example," Saudi Pharmaceutical Journal, vol. 28, pp. 898-902, 2020. [CrossRef]
- A. A. Al-Salem, "Renovation of financing healthcare services in Kingdom of Saudi Arabia, by implementing National health insurance (NHI)," Eur J Pharm Med Res, vol. 5, pp. 439-448, 2018.
- L. M. Kassem, B. Alhabib, K. Alzunaydi, and M. Farooqui, "Understanding patient needs regarding adverse drug reaction reporting smartphone applications: a qualitative insight from Saudi Arabia," International Journal of Environmental Research and Public Health, vol. 18, p. 3862, 2021. [CrossRef]
- G. Zacharakis, A. Almasoud, and K. Aldossari, "Colorectal cancer screening challenges in Saudi Arabia. A comprehensive review article," Archives of Medical Science-Civilization Diseases, vol. 7, pp. 24-32, 2022.
- V. Palanisamy and R. Thirunavukarasu, "Implications of big data analytics in developing healthcare frameworks – A review," Journal of King Saud University - Computer and Information Sciences, vol. 31, pp. 415-425, 2019/10/01/ 2019. [CrossRef]
- H. Algahtani, B. Shirah, A. Alzahrani, and M. Shaheen, "Perception and attitude of the general population towards epilepsy in Jeddah, Saudi Arabia," Journal of epilepsy research, vol. 9, p. 42, 2019.
- M. A. Alharbi, "The status quo of health information technology and health information management efficiency in Saudi Arabia: a narrative review," Int J Health Res Innov, vol. 6, pp. 11-23, 2018. [CrossRef]
- A. Maghraby, A. Numan, A. Al Mashi, A. Aljuhani, R. Almehdar, and N. Abdu, "Applied Blockchain Technology in Saudi Arabia Electronic Health Records," in 2021 International Conference on Computational Science and Computational Intelligence (CSCI), 2021, pp. 1250-1254.
- B. Balkhi, W. Mansy, S. Alghadeer, A. Alnuaim, A. Alshehri, and A. Somily, "Antimicrobial susceptibility of microorganisms causing urinary tract infections in Saudi Arabia," The Journal of Infection in Developing Countries, vol. 12, pp. 220-227, 2018. [CrossRef]
- S. Walston, Y. Al-Harbi, and B. Al-Omar, "The changing face of healthcare in Saudi Arabia," Annals of Saudi medicine, vol. 28, pp. 243-250, 2008. [CrossRef]
- F. M. Albejaidi, "Healthcare system in Saudi Arabia: an analysis of structure, total quality management and future challenges," Journal of Alternative Perspectives in the Social Sciences, vol. 2, pp. 794-818, 2010.
- H. ElGibreen, "Chapter 5: Health Transformation in Saudi Arabia via Connected Health Technologies," in Technology and Global Public Health, P. Murthy and A. Ansehl, Eds., ed Cham: Springer International Publishing, 2020, pp. 83-99.
- A. T. Elolemy and A. M. AlBedah, "Public knowledge, attitude and practice of complementary and alternative medicine in Riyadh region, Saudi Arabia," Oman medical journal, vol. 27, p. 20, 2012. [CrossRef]
- N. A. Al-Rowais, "Herbal medicine in the treatment of diabetes mellitus," Saudi medical journal, vol. 23, pp. 1327-1331, 2002.
- A. Awad and D. Al-Shaye, "Public awareness, patterns of use and attitudes toward natural health products in Kuwait: a cross-sectional survey," BMC complementary and alternative medicine, vol. 14, pp. 1-11, 2014. [CrossRef]
- A. Alnafia, F. H. Binyousef, A. Algwaiz, A. Almazyed, T. Alduaylij, O. Alolaiwi, et al., "Attitudes Towards Complementary and Alternative Medicine Among Pediatricians in Saudi Arabia," Cureus, vol. 13, 2021. [CrossRef]
- B. Saad, H. Azaizeh, G. Abu-Hijleh, and O. Said, "Safety of traditional Arab herbal medicine," Evidence-Based Complementary and Alternative Medicine, vol. 3, pp. 433-439, 2006.
- F. M. Blyth, A. M. Briggs, C. H. Schneider, D. G. Hoy, and L. M. March, "The global burden of musculoskeletal pain—where to from here?," American journal of public health, vol. 109, pp. 35-40, 2019. [CrossRef]
- C. Mock and M. N. Cherian, "The global burden of musculoskeletal injuries: challenges and solutions," Clinical orthopaedics and related research, vol. 466, pp. 2306-2316, 2008.
- "Burden of musculoskeletal disorders in the Eastern Mediterranean Region, 1990–2013: findings from the Global Burden of Disease Study 2013," Annals of the rheumatic diseases, vol. 76, pp. 1365-1373, 2017. [CrossRef]
- D. M. Cordero, T. A. Miclau, A. V. Paul, S. Morshed, T. Miclau III, C. Martin, et al., "The global burden of musculoskeletal injury in low and lower-middle income countries: A systematic literature review," OTA International, vol. 3, 2020.
- M. Joshipura, C. Mock, and R. A. Gosselin, "Global burden of musculoskeletal conditions," in Global Orthopedics, ed: Springer, 2020, pp. 9-11.
- E. Smith, D. G. Hoy, M. Cross, T. Vos, M. Naghavi, R. Buchbinder, et al., "The global burden of other musculoskeletal disorders: estimates from the Global Burden of Disease 2010 study," Annals of the rheumatic diseases, vol. 73, pp. 1462-1469, 2014. [CrossRef]
- K. Storheim and J.-A. Zwart, "Musculoskeletal disorders and the Global Burden of Disease study," vol. 73, ed: BMJ Publishing Group Ltd, 2014, pp. 949-950. [CrossRef]
- M. Shahrezaee, S. Keshtkari, M. Moradi-Lakeh, M. Abbasifard, V. Alipour, S. Amini, et al., "Burden of musculoskeletal disorders in Iran during 1990–2017: estimates from the Global Burden of Disease Study 2017," Archives of Osteoporosis, vol. 15, pp. 1-10, 2020. [CrossRef]
- W. H. Organization, "The burden of musculoskeletal conditions at the start of the new millennium: report of a WHO scientific group," 2003.
- S. Liu, B. Wang, S. Fan, Y. Wang, Y. Zhan, and D. Ye, "Global burden of musculoskeletal disorders and attributable factors in 204 countries and territories: a secondary analysis of the Global Burden of Disease 2019 study," BMJ open, vol. 12, p. e062183, 2022. [CrossRef]
- V. Alt and P. V. Giannoudis, "Musculoskeletal infections–A global burden and a new subsection in Injury," Injury, vol. 50, pp. 2152-2153, 2019. [CrossRef]
- D. A. Spiegel, R. A. Gosselin, R. R. Coughlin, M. Joshipura, B. D. Browner, and J. P. Dormans, "The burden of musculoskeletal injury in low and middle-income countries: challenges and opportunities," JBJS, vol. 90, pp. 915-923, 2008. [CrossRef]
- S. Tyrovolas, V. Moneta, I. Giné Vázquez, A. Koyanagi, A. S. Abduljabbar, and J. M. Haro, "Mental disorders, musculoskeletal disorders and income-driven patterns: evidence from the Global Burden of Disease Study 2017," Journal of clinical medicine, vol. 9, p. 2189, 2020. [CrossRef]
- T. Driscoll, G. Jacklyn, J. Orchard, E. Passmore, T. Vos, G. Freedman, et al., "The global burden of occupationally related low back pain: estimates from the Global Burden of Disease 2010 study," Annals of the rheumatic diseases, vol. 73, pp. 975-981, 2014. [CrossRef]
- F. M. Blyth and C. H. Schneider, "Global burden of pain and global pain policy—creating a purposeful body of evidence," Pain, vol. 159, pp. S43-S48, 2018. [CrossRef]
- A. D. Woolf and K. Åkesson, "Understanding the burden of musculoskeletal conditions," vol. 322, ed: British Medical Journal Publishing Group, 2001, pp. 1079-1080. [CrossRef]
- A. D. Woolf, J. Erwin, and L. March, "The need to address the burden of musculoskeletal conditions," Best practice & research Clinical rheumatology, vol. 26, pp. 183-224, 2012. [CrossRef]
- J. J. Lang, S. Alam, L. E. Cahill, A. M. Drucker, C. Gotay, J. F. Kayibanda, et al., "Global Burden of Disease Study trends for Canada from 1990 to 2016," Cmaj, vol. 190, pp. E1296-E1304, 2018. [CrossRef]
- L. Sànchez-Riera, E. Carnahan, T. Vos, L. Veerman, R. Norman, S. Lim, et al., "The global burden attributable to low bone mineral density," Annals of the rheumatic diseases, vol. 73, pp. 1635-1645, 2014. [CrossRef]
- C. J. Murray, T. Vos, R. Lozano, M. Naghavi, A. D. Flaxman, C. Michaud, et al., "Disability-adjusted life years (DALYs) for 291 diseases and injuries in 21 regions, 1990–2010: a systematic analysis for the Global Burden of Disease Study 2010," The lancet, vol. 380, pp. 2197-2223, 2012.
- A. Wu, L. March, X. Zheng, J. Huang, X. Wang, J. Zhao, et al., "Global low back pain prevalence and years lived with disability from 1990 to 2017: estimates from the Global Burden of Disease Study 2017," Annals of translational medicine, vol. 8, 2020. [CrossRef]
- C. Palazzo, J.-F. Ravaud, A. Papelard, P. Ravaud, and S. Poiraudeau, "The burden of musculoskeletal conditions," PloS one, vol. 9, p. e90633, 2014. [CrossRef]
- A. Cieza, K. Causey, K. Kamenov, S. W. Hanson, S. Chatterji, and T. Vos, "Global estimates of the need for rehabilitation based on the Global Burden of Disease study 2019: a systematic analysis for the Global Burden of Disease Study 2019," The Lancet, vol. 396, pp. 2006-2017, 2020. [CrossRef]
- J. L. Fernández-Alemán, I. C. Señor, P. Á. O. Lozoya, and A. Toval, "Security and privacy in electronic health records: A systematic literature review," Journal of Biomedical Informatics, vol. 46, pp. 541-562, 2013/06/01/ 2013. [CrossRef]
- J. Lemke, "Storage and security of personal health information," OOHNA J, vol. 32, pp. 25-26, 2013.
- V. Liu, M. A. Musen, and T. Chou, "Data breaches of protected health information in the United States," Jama, vol. 313, pp. 1471-1473, 2015. [CrossRef]
- K. Amer, "Informatics: Ethical use of genomic information and electronic medical records," J. Am. Nurses Assoc, vol. 20, 2015. [CrossRef]
- S. B. Wikina, "What caused the breach? An examination of use of information technology and health data breaches," Perspectives in health information management, vol. 11, 2014.
- A. Shenoy and J. M. Appel, "Safeguarding Confidentiality in Electronic Health Records," Cambridge Quarterly of Healthcare Ethics, vol. 26, pp. 337-341, 2017. [CrossRef]
Disclaimer/Publisher’s Note: The statements, opinions and data contained in all publications are solely those of the individual author(s) and contributor(s) and not of MDPI and/or the editor(s). MDPI and/or the editor(s) disclaim responsibility for any injury to people or property resulting from any ideas, methods, instructions or products referred to in the content. |
© 2023 by the authors. Licensee MDPI, Basel, Switzerland. This article is an open access article distributed under the terms and conditions of the Creative Commons Attribution (CC BY) license (http://creativecommons.org/licenses/by/4.0/).