Submitted:
25 September 2023
Posted:
27 September 2023
You are already at the latest version
Abstract
Keywords:
1. Introduction
- (1)
- To evaluate the performance of multiple linear regression equations adjusted for load estimation in classes of live and dead fine fuels, considering the beginning and end of the dry season, based on the reflectance of Landsat 8 OLI images, vegetation indices, and fraction values (F-values) of the spectral mixture analysis (SMA);
- (2)
- To assess the use of Random Forest and k-Nearest Neighbor algorithms to estimate fine fuel load in different classes in comparison to traditional multiple linear regression analyses;
- (3)
- To analyze the importance of each predictor variable from remote sensing products in Random Forest models.
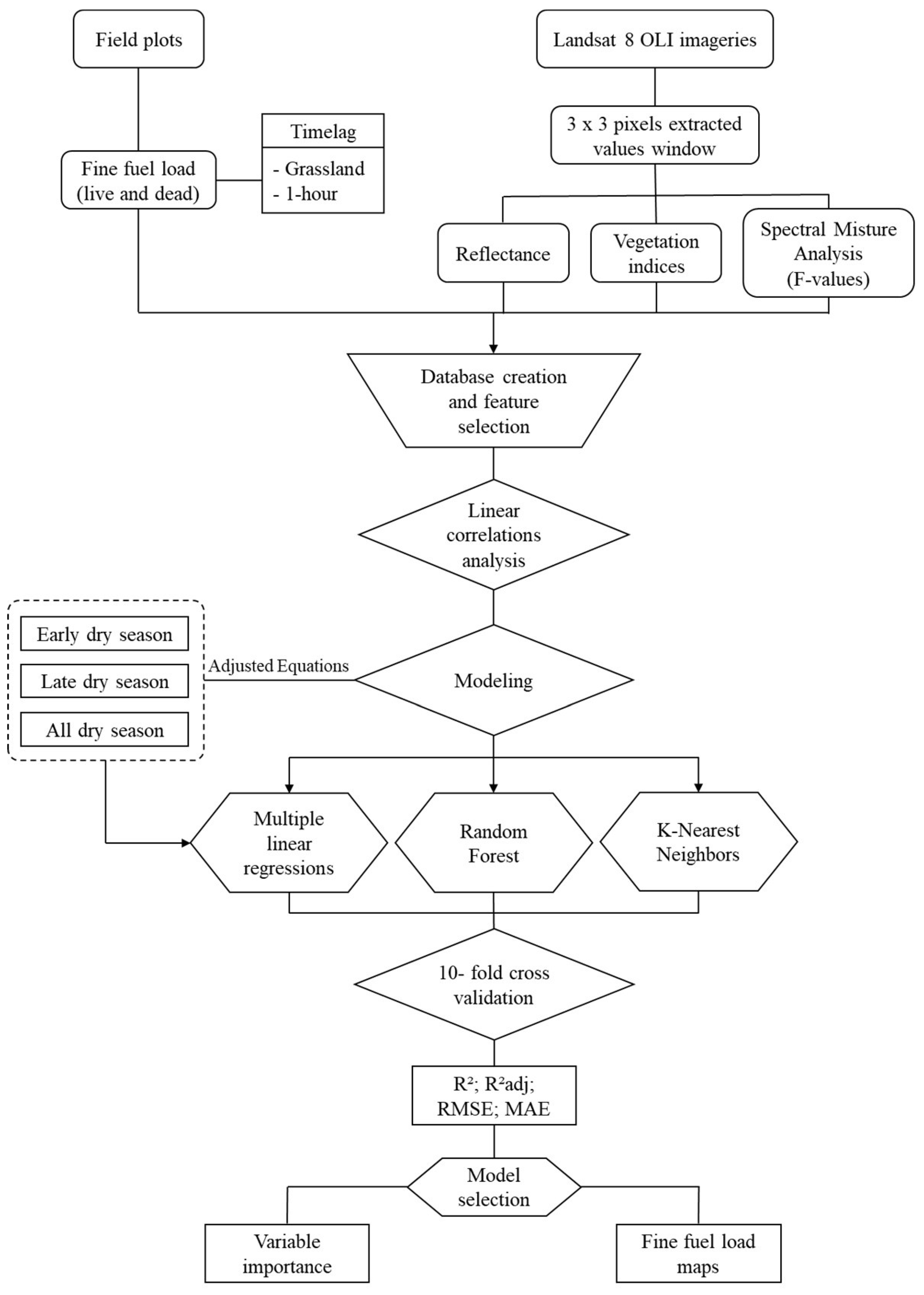
2. Materials and Methods
2.1. Study Area
2.2. Field Survey
2.3. Obtaining and Processing Satellite Imagery
2.3.1. Vegetation Indices (VIs)
2.3.2. Spectral Mixture Analysis (SMA)
2.3.3. Data Extraction
2.4. Statistical Analysis of the Data
2.4.1. Multiple Linear Regression Analysis
2.4.2. Random Forest Machine Learning Algorithm
2.4.3. K-Nearest Neighbor Machine Learning Algorithm
2.4.4. Cross-validation
3. Results
3.1. Multiple Linear Regression Analysis
3.2. Estimates by the Random Forest Algorithm
3.2.1. Model Performance Metrics
3.2.2. Importance of the Variables in the Random Forest Models
3.3. Estimates by the K-Nearest Neighbor Algorithm
4. Discussion
5. Conclusions
Author Contributions
Funding
Data Availability Statement
Acknowledgments
Conflicts of Interest
References
- Miranda, H.S.; Sato, M.N.; Neto, W.N.; Aires, F.S. Fires in the Cerrado, the Brazilian Savanna. Tropical Fire Ecology 2009, 427–450. [Google Scholar] [CrossRef]
- Brown, J.K.; Oberheu, R.D.; Johnston, C.M. Handbook for Inventorying Surface Fuels and Biomass in the Interior West. Gen. Tech. Rep. INT-129. Ogden, UT: U.S. Department of Agriculture, Forest Service, Intermountain Forest and Range Experimental Station. 48 p. 1982, 129. [Google Scholar] [CrossRef]
- Rothermel, R.C. A Mathematical Model for Predicting Fire Spread in Wildland Fuels. Forest Service - Rocky Mountain Research Station, Usda 1972, 1–48.
- Keane, R.E.; Herynk, J.M.; Toney, C.; Urbanski, S.P.; Lutes, D.C.; Ottmar, R.D. Evaluating the Performance and Mapping of Three Fuel Classification Systems Using Forest Inventory and Analysis Surface Fuel Measurements. For Ecol Manage 2013, 305, 248–263. [Google Scholar] [CrossRef]
- Riccardi, C.L.; Ottmar, R.D.; Sandberg, D. v.; Andreu, A.; Elman, E.; Kopper, K.; Long, J. The Fuelbed: A Key Element of the Fuel Characteristic Classification SystemThis Article Is One of a Selection of Papers Published in the Special Forum on the Fuel Characteristic Classification System. https://doi.org/10.1139/X07-143 2007, 37, 2394–2412. [Google Scholar] [CrossRef]
- Arroyo, L.A.; Pascual, C.; Manzanera, J.A. Fire Models and Methods to Map Fuel Types: The Role of Remote Sensing. For Ecol Manage 2008, 256, 1239–1252. [Google Scholar] [CrossRef]
- Roberts, D.A.; Dennison, P.E.; Gardner, M.E.; Hetzel, Y.; Ustin, S.L.; Lee, C.T. Evaluation of the Potential of Hyperion for Fire Danger Assessment by Comparison to the Airborne Visible/Infrared Imaging Spectrometer. IEEE Transactions on Geoscience and Remote Sensing 2003, 41, 1297–1310. [Google Scholar] [CrossRef]
- van Wagtendonk, J.W.; Root, R.R. The Use of Multi-Temporal Landsat Normalized Difference Vegetation Index (NDVI) Data for Mapping Fuel Models in Yosemite National Park, USA. http://dx.doi.org/10.1080/01431160210144679 2010, 24, 1639–1651. [Google Scholar] [CrossRef]
- Ji, L.; Wylie, B.K.; Nossov, D.R.; Peterson, B.; Waldrop, M.P.; McFarland, J.W.; Rover, J.; Hollingsworth, T.N. Estimating Aboveground Biomass in Interior Alaska with Landsat Data and Field Measurements. International Journal of Applied Earth Observation and Geoinformation 2012, 18, 451–461. [Google Scholar] [CrossRef]
- Propastin, P. Modifying Geographically Weighted Regression for Estimating Aboveground Biomass in Tropical Rainforests by Multispectral Remote Sensing Data. International Journal of Applied Earth Observation and Geoinformation 2012, 18, 82–90. [Google Scholar] [CrossRef]
- Frazier, R.J.; Coops, N.C.; Wulder, M.A.; Kennedy, R. Characterization of Aboveground Biomass in an Unmanaged Boreal Forest Using Landsat Temporal Segmentation Metrics. ISPRS Journal of Photogrammetry and Remote Sensing 2014, 92, 137–146. [Google Scholar] [CrossRef]
- Zhang, G.; Ganguly, S.; Nemani, R.R.; White, M.A.; Milesi, C.; Hashimoto, H.; Wang, W.; Saatchi, S.; Yu, Y.; Myneni, R.B. Estimation of Forest Aboveground Biomass in California Using Canopy Height and Leaf Area Index Estimated from Satellite Data. Remote Sens Environ 2014, 151, 44–56. [Google Scholar] [CrossRef]
- Chopping, M.; Schaaf, C.B.; Zhao, F.; Wang, Z.; Nolin, A.W.; Moisen, G.G.; Martonchik, J. v.; Bull, M. Forest Structure and Aboveground Biomass in the Southwestern United States from MODIS and MISR. Remote Sens Environ 2011, 115, 2943–2953. [Google Scholar] [CrossRef]
- Gao, X.; Dong, S.; Li, S.; Xu, Y.; Liu, S.; Zhao, H.; Yeomans, J.; Li, Y.; Shen, H.; Wu, S.; et al. Using the Random Forest Model and Validated MODIS with the Field Spectrometer Measurement Promote the Accuracy of Estimating Aboveground Biomass and Coverage of Alpine Grasslands on the Qinghai-Tibetan Plateau. Ecol Indic 2020, 112, 106114. [Google Scholar] [CrossRef]
- Goldbergs, G.; Levick, S.R.; Lawes, M.; Edwards, A. Hierarchical Integration of Individual Tree and Area-Based Approaches for Savanna Biomass Uncertainty Estimation from Airborne LiDAR. Remote Sens Environ 2018, 205, 141–150. [Google Scholar] [CrossRef]
- Xu, Q.; Man, A.; Fredrickson, M.; Hou, Z.; Pitkänen, J.; Wing, B.; Ramirez, C.; Li, B.; Greenberg, J.A. Quantification of Uncertainty in Aboveground Biomass Estimates Derived from Small-Footprint Airborne LiDAR. Remote Sens Environ 2018, 216, 514–528. [Google Scholar] [CrossRef]
- Zarco-Tejada, P.J.; Rueda, C.A.; Ustin, S.L. Water Content Estimation in Vegetation with MODIS Reflectance Data and Model Inversion Methods. Remote Sens Environ 2003, 85, 109–124. [Google Scholar] [CrossRef]
- Dennison, P.E.; Roberts, D.A.; Peterson, S.H.; Rechel, J. Use of Normalized Difference Water Index for Monitoring Live Fuel Moisture. http://dx.doi.org/10.1080/0143116042000273998 2006, 26, 1035–1042. [Google Scholar] [CrossRef]
- Sousa, D.; Small, C. Global Cross-Calibration of Landsat Spectral Mixture Models. Remote Sens Environ 2017, 192, 139–149. [Google Scholar] [CrossRef]
- Routh, D.; Seegmiller, L.; Bettigole, C.; Kuhn, C.; Oliver, C.D.; Glick, H.B. Improving the Reliability of Mixture Tuned Matched Filtering Remote Sensing Classification Results Using Supervised Learning Algorithms and Cross-Validation. Remote Sensing 2018, Vol. 10, Page 1675 2018, 10, 1675. [Google Scholar] [CrossRef]
- Franke, J.; Barradas, A.C.S.; Borges, M.A.; Menezes Costa, M.; Dias, P.A.; Hoffmann, A.A.; Orozco Filho, J.C.; Melchiori, A.E.; Siegert, F. Fuel Load Mapping in the Brazilian Cerrado in Support of Integrated Fire Management. Remote Sens Environ 2018, 217, 221–232. [Google Scholar] [CrossRef]
- Secretaria do Planejamento e da Modernização da Gestão Pública (Seplan) Atlas of Tocantins: Subsidies for Land Management Planning [Atlas Do Tocantins: Subsídios Ao Planejamento Da Gestão Territorial]; 6th ed.;Governo do Estado do Tocantins: Palmas, 2012;
- Instituto Chico Mendes De Conservação Da Biodiversidade (ICMBio) Management Plan for Serra Geral Do Tocantins Ecological Station [Plano de Manejo Para Estação Ecológica Serra Geral Do Tocantins (EESGT)]; 1st ed.; Brasília, 2014; Vol. 1;
- Arruda, M.B.; von Behr, M. Jalapão: Scientific and Conservation Expedition [Jalapão: Expedição Científica e Conservacionista]; 1st ed.; Instituto Brasileiro do Meio Ambiente e dos Recursos Naturais Renováveis (Ibama): Brasilia, 2002; Vol. 1. [Google Scholar]
- Ribeiro, J.F.; Walter, B.M.T. The Main Phytophysiognomies of the Cerrado Biome [As Principais Fitofisionomias Do Bioma Cerrado]; Sano, S.M., Almeida, S.P., Ribeiro, J.F., Eds.; Embrapa, 2008; Vol. 1;
- Santos, R.P.; Crema, A.; Szmuchrowski, M.A.; Possapp, J.J.; Nogueira, C.C.; Asano, K.; Kawaguchi, M.; Dino, K. Atlas of the Ecological Corridor of the Jalapão Region [Atlas Do Corredor Ecológico Da Região Do Jalapão]; 2nd ed.; Instituto Chico Mendes de Conservação da Biodiversidade, 2013; Vol. 1;
- Schroeder, M.J.; Buck, C.C. Fire Weather : A Guide for Application of Meteorological Information to Forest Fire Control Operations; USDA, 1970; Vol. 1;
- Gorelick, N.; Hancher, M.; Dixon, M.; Ilyushchenko, S.; Thau, D.; Moore, R. Google Earth Engine: Planetary-Scale Geospatial Analysis for Everyone. Remote Sens Environ 2017, 202, 18–27. [Google Scholar] [CrossRef]
- Davidson, A.; Wang, S.; Wilmshurst, J. Remote Sensing of Grassland–Shrubland Vegetation Water Content in the Shortwave Domain. International Journal of Applied Earth Observation and Geoinformation 2006, 8, 225–236. [Google Scholar] [CrossRef]
- Yebra, M.; Dennison, P.E.; Chuvieco, E.; Riaño, D.; Zylstra, P.; Hunt, E.R.; Danson, F.M.; Qi, Y.; Jurdao, S. A Global Review of Remote Sensing of Live Fuel Moisture Content for Fire Danger Assessment: Moving towards Operational Products. Remote Sens Environ 2013, 136, 455–468. [Google Scholar] [CrossRef]
- Rouse, J.W.J.; Haas, R.H.; Schell, J.A.; Deering, D.W. Monitoring Vegetation Systems in the Great Plains with ERTS - NASA Technical Reports Server (NTRS); 1974 .
- Gitelson, A.A.; Kaufman, Y.J.; Stark, R.; Rundquist, D. Novel Algorithms for Remote Estimation of Vegetation Fraction. Remote Sens Environ 2002, 80, 76–87. [Google Scholar] [CrossRef]
- Birth, G.S.; McVey, G.R. Measuring the Color of Growing Turf with a Reflectance Spectrophotometer1. Agron J 1968, 60, 640–643. [Google Scholar] [CrossRef]
- Peñuelas, J.; Filella, I.; Gamon, J.A. Assessment of Photosynthetic Radiation-Use Efficiency with Spectral Reflectance. New Phytologist 1995, 131, 291–296. [Google Scholar] [CrossRef]
- Huete, A.R. A Soil-Adjusted Vegetation Index (SAVI). Remote Sens Environ 1988, 25, 295–309. [Google Scholar] [CrossRef]
- Gao, B.C. NDWI—A Normalized Difference Water Index for Remote Sensing of Vegetation Liquid Water from Space. Remote Sens Environ 1996, 58, 257–266. [Google Scholar] [CrossRef]
- Hunt, E.R.; Rock, B.N. Detection of Changes in Leaf Water Content Using Near- and Middle-Infrared Reflectances. Remote Sens Environ 1989, 30, 43–54. [Google Scholar] [CrossRef]
- Paltridge, G.W.; Barber, J. Monitoring Grassland Dryness and Fire Potential in Australia with NOAA/AVHRR Data. Remote Sens Environ 1988, 25, 381–394. [Google Scholar] [CrossRef]
- Chen, J.M. Evaluation of Vegetation Indices and a Modified Simple Ratio for Boreal Applications. http://dx.doi.org/10.1080/07038992.1996.10855178 2014, 22, 229–242. [Google Scholar] [CrossRef]
- Rock, B.N.; Vogelmann, J.E.; Williams, D.L.; Vogelmann, A.F.; Hoshizaki, T. Remote Detection of Forest DamagePlant Responses to Stress May Have Spectral “Signatures” That Could Be Used to Map, Monitor, and Measure Forest Damage. Bioscience 1986, 36, 439–445. [Google Scholar] [CrossRef]
- Xu, H. Modification of Normalised Difference Water Index (NDWI) to Enhance Open Water Features in Remotely Sensed Imagery. https://doi.org/10.1080/01431160600589179 2007, 27, 3025–3033. [Google Scholar] [CrossRef]
- Chuvieco, E.; Martín, M.P.; Palacios, A. Assessment of Different Spectral Indices in the Red-near-Infrared Spectral Domain for Burned Land Discrimination. https://doi.org/10.1080/01431160210153129 2010, 23, 5103–5110. [Google Scholar] [CrossRef]
- Huete, A.R.; Liu, H.Q.; Batchily, K.; van Leeuwen, W. A Comparison of Vegetation Indices over a Global Set of TM Images for EOS-MODIS. Remote Sens Environ 1997, 59, 440–451. [Google Scholar] [CrossRef]
- Danson, F.M.; Steven, M.D.; Malthus, T.J.; Clark, J.A. High-Spectral Resolution Data for Determining Leaf Water Content. http://dx.doi.org/10.1080/01431169208904049 1992, 13, 461–470. [Google Scholar] [CrossRef]
- Chambers, J.Q.; Asner, G.P.; Morton, D.C.; Anderson, L.O.; Saatchi, S.S.; Espírito-Santo, F.D.B.; Palace, M.; Souza, C. Regional Ecosystem Structure and Function: Ecological Insights from Remote Sensing of Tropical Forests. Trends Ecol Evol 2007, 22, 414–423. [Google Scholar] [CrossRef]
- Swatantran, A.; Dubayah, R.; Roberts, D.; Hofton, M.; Blair, J.B. Mapping Biomass and Stress in the Sierra Nevada Using Lidar and Hyperspectral Data Fusion. Remote Sens Environ 2011, 115, 2917–2930. [Google Scholar] [CrossRef]
- Richter, R. A Spatially Adaptive Fast Atmospheric Correction Algorithm. http://dx.doi.org/10.1080/01431169608949077 1996, 17, 1201–1214. [Google Scholar] [CrossRef]
- Chuvieco, E.; Riaño, D.; Aguado, I.; Cocero, D. Estimation of Fuel Moisture Content from Multitemporal Analysis of Landsat Thematic Mapper Reflectance Data: Applications in Fire Danger Assessment. http://dx.doi.org/10.1080/01431160110069818 2002, 23, 2145–2162. [Google Scholar] [CrossRef]
- Helmer, E.H.; Ruzycki, T.S.; Wunderle, J.M.; Vogesser, S.; Ruefenacht, B.; Kwit, C.; Brandeis, T.J.; Ewert, D.N. Mapping Tropical Dry Forest Height, Foliage Height Profiles and Disturbance Type and Age with a Time Series of Cloud-Cleared Landsat and ALI Image Mosaics to Characterize Avian Habitat. Remote Sens Environ 2010, 114, 2457–2473. [Google Scholar] [CrossRef]
- Main-Knorn, M.; Cohen, W.B.; Kennedy, R.E.; Grodzki, W.; Pflugmacher, D.; Griffiths, P.; Hostert, P. Monitoring Coniferous Forest Biomass Change Using a Landsat Trajectory-Based Approach. Remote Sens Environ 2013, 139, 277–290. [Google Scholar] [CrossRef]
- Chrysafis, I.; Mallinis, G.; Gitas, I.; Tsakiri-Strati, M. Estimating Mediterranean Forest Parameters Using Multi Seasonal Landsat 8 OLI Imagery and an Ensemble Learning Method. Remote Sens Environ 2017, 199, 154–166. [Google Scholar] [CrossRef]
- Marselis, S.M.; Tang, H.; Armston, J.D.; Calders, K.; Labrière, N.; Dubayah, R. Distinguishing Vegetation Types with Airborne Waveform Lidar Data in a Tropical Forest-Savanna Mosaic: A Case Study in Lopé National Park, Gabon. Remote Sens Environ 2018, 216, 626–634. [Google Scholar] [CrossRef]
- Breiman, L. Random Forests. Machine Learning 2001 45:1 2001, 45, 5–32. [Google Scholar] [CrossRef]
- Zeng, N.; Ren, X.; He, H.; Zhang, L.; Zhao, D.; Ge, R.; Li, P.; Niu, Z. Estimating Grassland Aboveground Biomass on the Tibetan Plateau Using a Random Forest Algorithm. Ecol Indic 2019, 102, 479–487. [Google Scholar] [CrossRef]
- Junior, W. de C.; Filho, B.C.; Chagas, C. da S.; Bhering, S.B.; Pereira, N.R.; Pinheiro, H.S.K. Multiple Linear Regression and Random Forest Model to Estimate Soil Bulk Density in Mountainous Regions [Regressão Linear Múltipla e Modelo Random Forest Para Estimar a Densidade Do Solo Em Áreas Montanhosas]. Pesqui Agropecu Bras 2016, 51, 1428–1437. [Google Scholar] [CrossRef]
- Li, Z. wang; Xin, X. ping; Tang, H.; Yang, F.; Chen, B. rui; Zhang, B. hui Estimating Grassland LAI Using the Random Forests Approach and Landsat Imagery in the Meadow Steppe of Hulunber, China. J Integr Agric 2017, 16, 286–297. [Google Scholar] [CrossRef]
- Ou, Q.; Lei, X.; Shen, C. Individual Tree Diameter Growth Models of Larch–Spruce–Fir Mixed Forests Based on Machine Learning Algorithms. Forests 2019, Vol. 10, Page 187 2019, 10, 187. [Google Scholar] [CrossRef]
- Thanh Noi, P.; Kappas, M. Comparison of Random Forest, k-Nearest Neighbor, and Support Vector Machine Classifiers for Land Cover Classification Using Sentinel-2 Imagery. Sensors 2018, Vol. 18, Page 18 2017, 18, 18. [Google Scholar] [CrossRef]
- Wang, L.; Zhou, X.; Zhu, X.; Dong, Z.; Guo, W. Estimation of Biomass in Wheat Using Random Forest Regression Algorithm and Remote Sensing Data. Crop J 2016, 4, 212–219. [Google Scholar] [CrossRef]
- Sun, H.; Gui, D.; Yan, B.; Liu, Y.; Liao, W.; Zhu, Y.; Lu, C.; Zhao, N. Assessing the Potential of Random Forest Method for Estimating Solar Radiation Using Air Pollution Index. Energy Convers Manag 2016, 119, 121–129. [Google Scholar] [CrossRef]
- Liaw, A.; Wiener, M. Classification and Regression by RandomForest. 2002, 2. 2.
- Mcroberts, R.E.; Nelson, M.D.; Wendt, D.G. Stratified Estimation of Forest Area Using Satellite Imagery, Inventory Data, and the k-Nearest Neighbors Technique. Remote Sens Environ 2002, 82, 457–468. [Google Scholar] [CrossRef]
- Muinonen, E.; Maltamo, M.; Hyppänen, H.; Vainikainen, V. Forest Stand Characteristics Estimation Using a Most Similar Neighbor Approach and Image Spatial Structure Information. Remote Sens Environ 2001, 78, 223–228. [Google Scholar] [CrossRef]
- Ohmann, J.L.; Gregory, M.J.; Roberts, H.M. Scale Considerations for Integrating Forest Inventory Plot Data and Satellite Image Data for Regional Forest Mapping. Remote Sens Environ 2014, 151, 3–15. [Google Scholar] [CrossRef]
- Avand, M.; Janizadeh, S.; Naghibi, S.A.; Pourghasemi, H.R.; Bozchaloei, S.K.; Blaschke, T. A Comparative Assessment of Random Forest and K-Nearest Neighbor Classifiers for Gully Erosion Susceptibility Mapping. Water 2019, Vol. 11, Page 2076 2019, 11, 2076. [Google Scholar] [CrossRef]
- Pflugmacher, D.; Cohen, W.B.; Kennedy, R.E. Using Landsat-Derived Disturbance History (1972–2010) to Predict Current Forest Structure. Remote Sens Environ 2012, 122, 146–165. [Google Scholar] [CrossRef]
- Rodríguez, J.D.; Pérez, A.; Lozano, J.A. Sensitivity Analysis of K-Fold Cross Validation in Prediction Error Estimation. IEEE Trans Pattern Anal Mach Intell 2010, 32, 569–575. [Google Scholar] [CrossRef] [PubMed]
- Fushiki, T. Estimation of Prediction Error by Using K-Fold Cross-Validation. Stat Comput 2011, 21, 137–146. [Google Scholar] [CrossRef]
- Peterson, S.H.; Roberts, D.A.; Dennison, P.E. Mapping Live Fuel Moisture with MODIS Data: A Multiple Regression Approach. Remote Sens Environ 2008, 112, 4272–4284. [Google Scholar] [CrossRef]
- Santos, M.M.; Batista, A.C.; de Carvalho, E.V.; de Cássia Da Silva, F.; Pedro, C.M.; Giongo, M. Relationships between Moisture Content and Flammabilityof Campestral Cerrado Species in Jalapão. Revista Brasileira de Ciências Agrárias 2018, 13, 1–9. [Google Scholar] [CrossRef]
- Santos, M.M.; Batista, A.C.; da Silva, A.D.P.; Neto, E.G.; Barradas, A.C.S.; Giongo, M. Characterization and Dynamics of Surface Fuel of Cerrado Grassland in Jalapão Region – Tocantins, Brazil. Floresta 2020, 51, 127–136. [Google Scholar] [CrossRef]
- Cawson, J.G.; Nyman, P.; Schunk, C.; Sheridan, G.J.; Duff, T.J.; Gibos, K.; Bovill, W.D.; Conedera, M.; Pezzatti, G.B.; Menzel, A. Estimation of Surface Dead Fine Fuel Moisture Using Automated Fuel Moisture Sticks across a Range of Forests Worldwide. Int J Wildland Fire 2020, 29, 548–559. [Google Scholar] [CrossRef]
- Slijepcevic, A.; Anderson, W.R.; Matthews, S.; Anderson, D.H. Evaluating Models to Predict Daily Fine Fuel Moisture Content in Eucalypt Forest. For Ecol Manage 2015, 335, 261–269. [Google Scholar] [CrossRef]
- Soares, R. v; Batista, A.C.; Tetto, A.F. Forest Fires: Control, Effects and Use of Fire [Incêndios Florestais: Controle, Efeitos e Uso Do Fogo]; 2nd ed.; Curitiba, 2017; Vol. 1;
- Tucker, C.J. Spectral Estimation of Grass Canopy Variables. Remote Sens Environ 1977, 6, 11–26. [Google Scholar] [CrossRef]
- Dube, T.; Mutanga, O. Evaluating the Utility of the Medium-Spatial Resolution Landsat 8 Multispectral Sensor in Quantifying Aboveground Biomass in UMgeni Catchment, South Africa. ISPRS Journal of Photogrammetry and Remote Sensing 2015, 101, 36–46. [Google Scholar] [CrossRef]
- Pierce, A.D.; Farris, C.A.; Taylor, A.H. Use of Random Forests for Modeling and Mapping Forest Canopy Fuels for Fire Behavior Analysis in Lassen Volcanic National Park, California, USA. For Ecol Manage 2012, 279, 77–89. [Google Scholar] [CrossRef]
- D’este, M.; Elia, M.; Giannico, V.; Spano, G.; Lafortezza, R.; Sanesi, G. Machine Learning Techniques for Fine Dead Fuel Load Estimation Using Multi-Source Remote Sensing Data. Remote Sensing 2021, Vol. 13, Page 1658 2021, 13, 1658. [Google Scholar] [CrossRef]
- Franco-Lopez, H.; Ek, A.R.; Bauer, M.E. Estimation and Mapping of Forest Stand Density, Volume, and Cover Type Using the k-Nearest Neighbors Method. Remote Sens Environ 2001, 77, 251–274. [Google Scholar] [CrossRef]
- Chirici, G.; McRoberts, R.E.; Fattorini, L.; Mura, M.; Marchetti, M. Comparing Echo-Based and Canopy Height Model-Based Metrics for Enhancing Estimation of Forest Aboveground Biomass in a Model-Assisted Framework. Remote Sens Environ 2016, 174, 1–9. [Google Scholar] [CrossRef]
- Mura, M.; McRoberts, R.E.; Chirici, G.; Marchetti, M. Statistical Inference for Forest Structural Diversity Indices Using Airborne Laser Scanning Data and the K-Nearest Neighbors Technique. Remote Sens Environ 2016, 186, 678–686. [Google Scholar] [CrossRef]







| Per | Estimated fuel (y) | Predictor variables (x) | R² | R² aj | RMSE | MAE |
|---|---|---|---|---|---|---|
| 1 | Dead grass | NPV; Soil; B5: nir; B6: swir 1; B7: swir 2; VARI; SR; SIPI; NDII; MSR; MSI; GVMI; DER56; DER34; | 0.89 | 0.81 | 0.37 | 0.32 |
| 1-h downed wood debris | NPV; Soil; GV; B4: red; B5: nir; B6: swir 1; B7: swir 2; NDVI; VARI; VIgreen; SR; SIPI; SAVI; NDWI; NRR; MSI; MNDWI; DER34; DER23; | 0.81 | 0.55 | 0.45 | 0.37 | |
| Total fine dead (grass + 1-h) | NPV; Soil; GV; B4: red; B5: nir; B6: swir 1; B7: swir 2; VARI; VIgreen; SR; SIPI; SAVI; NDWI; NDII6; NBR; DER45; | 0.92 | 0.84 | 0.49 | 0.40 | |
| Total fine (live and dead) |
NPV; Soil; B2: blue; B4: red; B5: nir; B6: swir 1; NDVI; VARI; VIgreen; SR; SIPI; SAVI; NDWI; NDII6; NBR; MSR; MSI; MNDWI; INTEGRAL; DER45; DER34; DER23; GVMI; | 0.81 | 0.37 | 1.26 | 1.06 | |
| 2 | Dead grass | NPV; Soil; B2: blue; B3: green; B5: nir; B6: swir 1; B7: swir 2; NDVI; VIgreen; SR; NDWI; NDII6; NBR; MSR; MSI; MNDWI; GVMI; EVI; DER56; DER34; DER23; | 0.81 | 0.47 | 0.44 | 0.38 |
| 1-h downed wood debris | NPV; Soil; GV; B2: blue; B3: green; B4: red; B5: nir; B7: swir 2; NDVI; VARI; VIgreen; SR; SIPI; SAVI; NDWI; NDII6; NRR; MSR; MSI; INTEGRAL; GVMI; EVI; DER56; DER45; DER34; DER23; | 0.45 | -1.59 | 1.90 | 1.53 | |
| Total fine dead (grass + 1-h) | Soil; GV; B2: blue; B3: green; B4: red; B5: nir; B6: swir 1; B7: swir 2; NDVI; VARI; VIgreen; SR; SIPI; SAVI; NDWI; NDII6; NBR; MSR; MSI; INTEGRAL; GVMI; EVI; DER56; DER45; DER34; DER23 | 0.64 | -0.72 | 2.24 | 1.98 | |
| Total fine (live and dead) |
Soil; GV; B2: blue; B3: green; B4: red; B5: nir; B6: swir 1; B7: swir 2; NDVI; VARI; VIgreen; SR; SAVI; NDWI; NDII6; MSR; MSI; INTEGRAL; EVI; DER56; DER45; DER34; DER23; | 0.56 | -0.44 | 2.27 | 2.01 | |
| 3 | Dead grass | Soil; B3: green; B4: red; B5: nir; B6: swir 1; VARI; VIgreen; SR; SAVI; NDWI; NDII6; MSR; INTEGRAL; GVMI; EVI; DER56; | 0.78 | 0.72 | 0.36 | 0.31 |
| 1-h downed wood debris | NPV; Soil; B2: blue; B4: red; B7: swir 2; VARI; SR; SIPI; NDWI; NRR; MSI; INTEGRAL; GVMI; EVI; DER45; | 0.57 | 0.45 | 0.62 | 0.51 | |
| Total fine dead (grass + 1-h) | NPV; Soil; B7: swir 2; VARI; VIgreen; SIPI; NBR; MSR; MSI; INTEGRAL; GVMI; EVI; DER45; | 0.73 | 0.66 | 0.75 | 0.62 | |
| Total fine (live and dead) |
NPV; Soil; GV; B2: blue; B4: red; B5: nir; B6: swir 1; B7: swir 2; VARI; SIPI; NDWI; NBR; DER56; DER34; | 0.63 | 0.54 | 1.06 | 0.91 |
| Estimated fuel (y) | Predictor variables (x) | R² | R² aj | RMSE | MAE |
|---|---|---|---|---|---|
| Dead grass | All predictor variables | 0.83 | 0.71 | 0.33 | 0.24 |
| * Soil; B3: green; B4: red; B5: nir; B6: swir 1; VARI; VIgreen; SR; SAVI; NDWI; NDII6; MSR; INTEGRAL; GVMI; EVI; DER56; | 0.83 | 0.78 | 0.33 | 0.23 | |
| 1-h downed wood debris | All predictor variables | 0.59 | 0.30 | 0.58 | 0.44 |
| * NPV; Soil; B2: blue; B4: red; B7: swir 2; VARI; SR; SIPI; NDWI; NRR; MSI; INTEGRAL; GVMI; EVI; DER45; | 0.52 | 0.38 | 0.61 | 0.46 | |
| Total fine dead (grass + 1-h) |
All predictor variables | 0.83 | 0.71 | 0.59 | 0.44 |
| * NPV; Soil; B7: swir 2; VARI; VIgreen; SIPI; NBR; MSR; MSI; INTEGRAL; GVMI; EVI; DER45; | 0.79 | 0.74 | 0.63 | 0.49 | |
| Total fine (live and dead) |
All predictor variables | 0.62 | 0.35 | 0.89 | 0.75 |
| * NPV; Soil; GV; B2: blue; B4: red; B5: nir; B6: swir 1; B7: swir 2; VARI; SIPI; NDWI; NBR; DER56; DER34; | 0.55 | 0.43 | 0.96 | 0.81 |
| Estimated fuel (y) | Predictor variables (x) | RMSE value | Chosen K value |
|---|---|---|---|
| Dead grass | All predictor variables | 0.4072 | 5 |
| Stepwise* | 0.4453 | 7 | |
| 1-h downed wood debris | All predictor variables | 0.8183 | 7 |
| Stepwise* | 0.8253 | 9 | |
| Total fine dead (grass + 1-h) | All predictor variables | 1.1051 | 5 |
| Stepwise* | 1.1233 | 9 | |
| Total fine (live and dead) |
All predictor variables | 1.6060 | 7 |
| Stepwise* | 1.6136 | 13 |
| Estimated fuel (y) | Predictor variables (x)1 | R² | R² aj | RMSE | MAE |
|---|---|---|---|---|---|
| Dead grass | All predictor variables | 0.68 | 0.45 | 0.37 | 0.30 |
| Stepwise* | 0.61 | 0.49 | 0.41 | 0.34 | |
| 1-h downed wood debris | All predictor variables | 0.34 | -0.13 | 0.74 | 0.61 |
| Stepwise* | 0.31 | 0.11 | 0.76 | 0.63 | |
| Total fine dead (grass + 1-h) | All predictor variables | 0.54 | 0.21 | 0.92 | 0.78 |
| Stepwise* | 0.49 | 0.37 | 0.98 | 0.84 | |
| Total fine (live and dead) |
All predictor variables | 0.38 | -0.07 | 1.43 | 1.23 |
| Stepwise* | 0.30 | 0.12 | 1.53 | 1.31 |
Disclaimer/Publisher’s Note: The statements, opinions and data contained in all publications are solely those of the individual author(s) and contributor(s) and not of MDPI and/or the editor(s). MDPI and/or the editor(s) disclaim responsibility for any injury to people or property resulting from any ideas, methods, instructions or products referred to in the content. |
© 2023 by the authors. Licensee MDPI, Basel, Switzerland. This article is an open access article distributed under the terms and conditions of the Creative Commons Attribution (CC BY) license (http://creativecommons.org/licenses/by/4.0/).
