Submitted:
22 September 2023
Posted:
25 September 2023
You are already at the latest version
Abstract
Keywords:
1. Introduction
1.1. Toxic gas atmospheric dispersion accidents
- To offer direction during model development, ensuring consistent representation of physical phenomena, especially concerning the relationship between atmospheric turbulence and the diffusion coefficient for pollutants.
- To offer guidance on constructing input data for the model, including factors like the atmospheric wind and turbulence profile, the appropriate roughness value, and the specification of the source term within the AT&D model.
- To provide users with guidance that constrains potential individual choices, particularly concerning numerical parameters or mesh settings.
1.2. Context of AT&D Model uses
1.3. Objectives of the Study
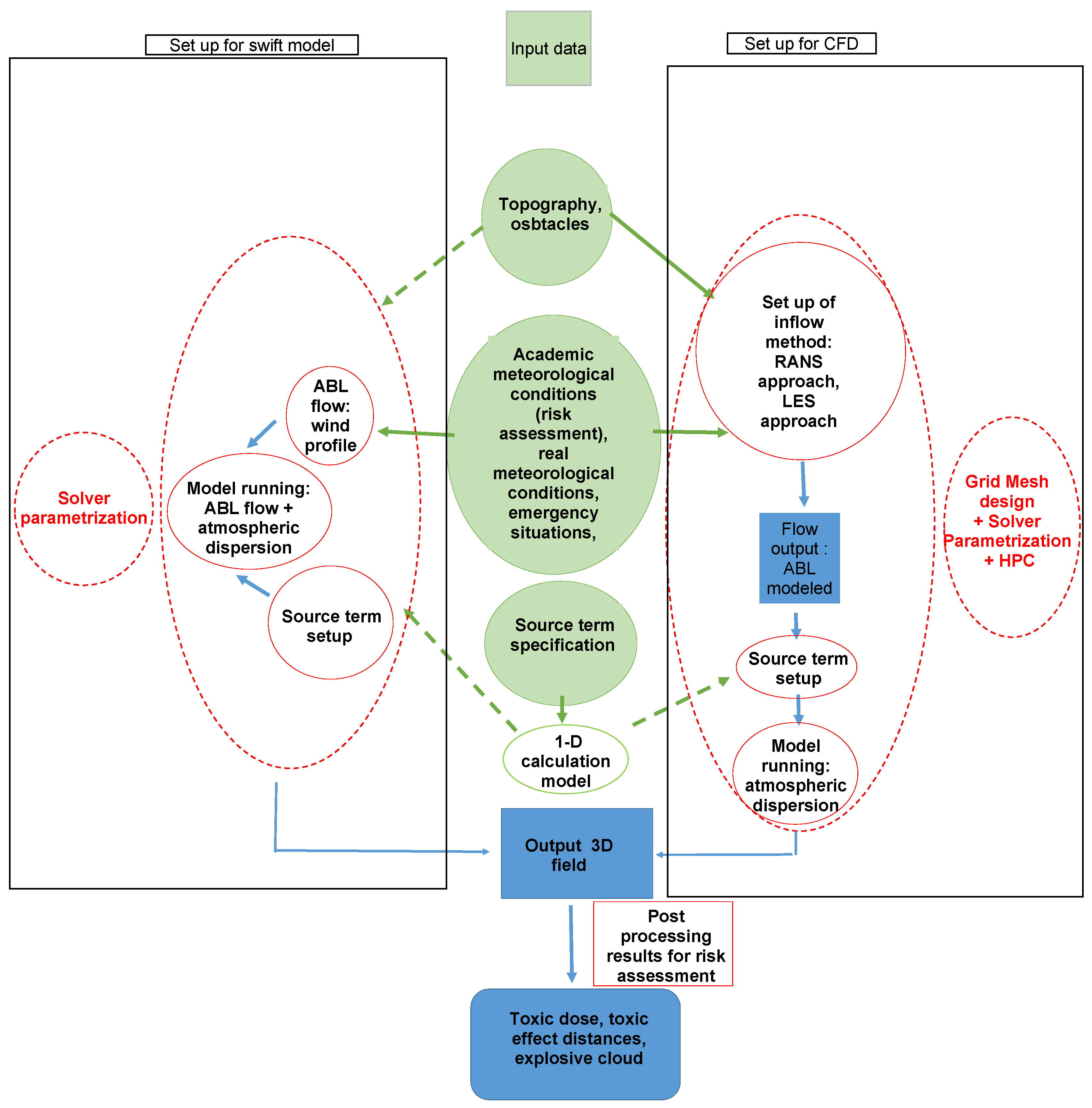
2. Main Steps of AT&D Modelling
- the representation of the velocity and turbulence profile,
- the description of the emission source term,
- the differences in terms of physical phenomena considered in the model.
2.1. Background about theoretical approaches
2.1.1. Gaussian models
2.1.2. Integral models
2.1.3. Shallow layer models
2.1.4. CFD modelling
- the neutral atmosphere, where the thermal gradient corresponds to the adiabatic gradient;
- the stable atmosphere, where the gradient is lower than the adiabatic one;
- the unstable atmosphere, where the gradient is higher than the adiabatic one.
- the turbulence model should consider the influence of the thermal gradient on the turbulence generation of suppression;
- the atmospheric turbulence anisotropy should be considered as a target when developing atmospheric dispersion models;
- developing of LES harmonized practices to build the input turbulence.
2.1.5. Harmonization between model input data
2.2. From meteorological conditions to AT&Model flow input data
2.3. From toxic emission assessment to term source implementation
3. Application to an experimental case
3.1. Description of the experimental dataset
3.2. Atmospheric dispersion modelling by “swift” model
3.3. Adaptation of the experimental atmospheric signal for CFD model inflow
3.3.1. Turbulent closure and inlet boundary conditions
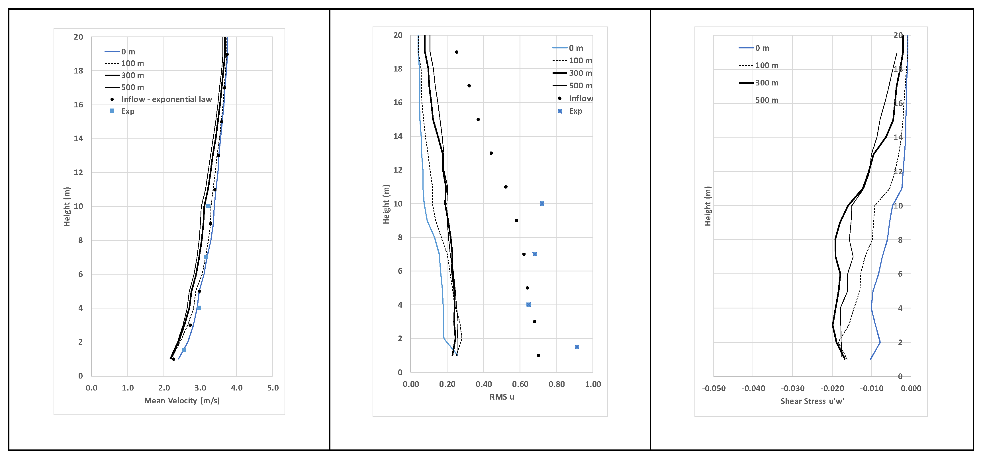
3.3.2. Mesh and numerical set-up
3.3.3. Wind and turbulence profile advection
3.4. Implementation of a Biphasic Dense Gas Source Term
3.5. Synthesis of model inputs
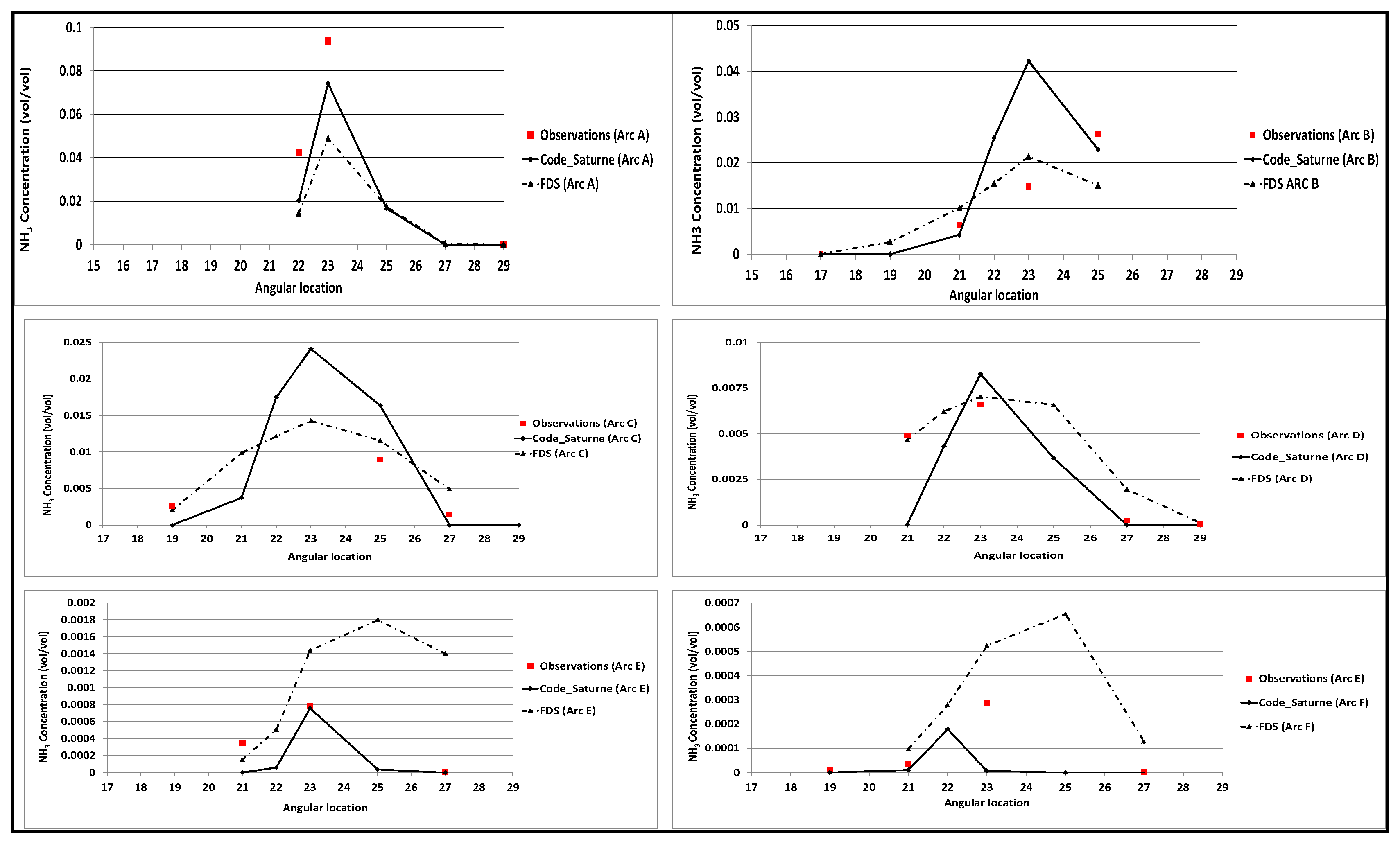
3.6. Comparison of measured concentrations with Atmospheric Dispersion Modelling results

3.7. Outcomes for best practices within regulatory context
4. Conclusions
References
- Cavallaro, A., G. Tebaldi, et R. Gualdi. « Analysis of Transport and Ground Deposition of the TCDD Emitted on 10 July 1976 from the ICMESA Factory (Seveso, Italy) ». Atmospheric Environment (1967) 16, no 4 (janvier 1982): 731-40. [CrossRef]
- Havens, Jerry, Heather Walker, and Tom Spicer. “Bhopal Atmospheric Dispersion Revisited.” Journal of Hazardous Materials 233 (2012): 33–40. [CrossRef]
- Folch, Arnau, Jordi Barcons, Tomofumi Kozono, et Antonio Costa. « High-Resolution Modelling of Atmospheric Dispersion of Dense Gas Using TWODEE-2.1: Application to the 1986 Lake Nyos Limnic Eruption ». Natural Hazards and Earth System Sciences 17, nᵒ 6 (13 juin 2017): 861-79. [CrossRef]
- Al-shanini, Ali, Arshad Ahmad, et Faisal Khan. « Accident Modelling and Analysis in Process Industries ». Journal of Loss Prevention in the Process Industries 32 (novembre 2014): 319-34. [CrossRef]
- C. Lenoble and C. Durand, ‘Introduction of frequency in France following the AZF accident’, Journal of Loss Prevention in the Process Industries, vol. 24, no. 3, pp. 227–236, May 2011. [CrossRef]
- Carissimo, B., S. Trini Castelli, et G. Tinarelli. « JRII Special Sonic Anemometer Study: A First Comparison of Building Wakes Measurements with Different Levels of Numerical Modelling Approaches ». Atmospheric Environment 244 (janvier 2021): 117798. [CrossRef]
- Jacob, J., Merlier, L., Marlow, F., Sagaut, P., Lattice Boltzmann Method-Based Simulations of Pollutant Dispersion and Urban Physics, Atmosphere 2021, 12(7). [CrossRef]
- Feng, Y., Miranda-Fuentes, J., Gua. S., Jacob, J., Sagaut, P., ProLB: A Lattice Boltzmann Solver of Large-Eddy Simulation for Atmospheric Boundary Layer Flows, Journal of advances in Modelling Earth Systems, 2020. [CrossRef]
- Turner, D.B., Workbook of atmospheric dispersion estimates, Public Health Service publication, n°999-Ap-26, 1970.
- Copelli Sabrina, Barozzi Marco, Fumagalli Anna, et Derudi Marco. « Application of a Gaussian Model to Simulate Contaminants Dispersion in Industrial Accidents ». Chemical Engineering Transactions 77 (septembre 2019): 799-804. [CrossRef]
- Doury, Vade-mecum des transferts atmosphériques, DSN report n°440, Year.
- Hanna S.R. et. al. (1982b). « Handbook on atmospheric diffusion ». Technical Information Center U.S. Department of Energy.
- Pasquill, F. (1961). The estimation of the dispersion of windborne material. Meteorol. Mag., 90:33–49.
- Witlox H.W.M. (2000). « PHAST 6.0 - Unified Dispersion Model - Consequence Modelling Documentation » DNV.
- Ermak, D.L. 1990. User’s manual for SLAB: An atmospheric dispersion model for denser than air releases, Lawrence Livermore National Laboratory, UCRL-MA-105607.
- Yusof, S., Asako, Y., Sidik, N., Mohamed, S., Japar, W., A Short Review on RANS Turbulence Models, CFD Letters12, Issue 11 (2020). [CrossRef]
- Garnier, E., Adams, N. and Sagaut, P., Large Eddy Simulation for Compressible Flows, Springer, 2009. [CrossRef]
- Evaluation of local-scale models for accidental releases in built environments –results of the “Michelstadt exercise” in COST Action ES1006. Baumann-Stanzer K., Leitl B., Trini Castelli S., Milliez C.M., Berbekar E. , Rakai A., Fuka V., Hellsten A., Petrov A., Efthimiou G., Andronopoulos S., Tinarelli G., Tavares R., Armand P., Gariazzo C. and all COST ES1006 Members. 16th International Conference on Harmonisation within Atmospheric Dispersion Modelling for Regulatory Purposes. Varna (Bulgarie).
- Pope, S., Ten questions concerning the large-eddy simulation of turbulent flows, New Journal of physics, 6 (2004). [CrossRef]
- Detering, H. and Etling, D. (1985). Application of the turbulence model to the atmospheric boundary layer. Boundary-Layer Meteorology, 33:113-133. [CrossRef]
- Duynkerke, P. (1988). Application of the k-ε turbulence closure model to the neutral and stable atmospheric boundary layer. Journal of the Atmospheric Sciences, 45:865–880. [CrossRef]
- Smagorinsky, J., General circulation experiments with the primitive equations, Monthly Weather Review, 1963.
- Rodi, W. 1993. Turbulence Models and their Application in Hydraulics. A State-of-the-Art. Review, third ed. 42.
- Golder, D. (1972). Relations among stability parameters in the surface layer. Boundary-Layer Meteorology, 3:47–58. [CrossRef]
- Stull, Roland B. An Introduction to Boundary Layer Meteorology.
- Montero, Gustavo, Eduardo Rodríguez, Albert Oliver, Javier Calvo, José M. Escobar, et Rafael Montenegro. « Optimisation Technique for Improving Wind Downscaling Results by Estimating Roughness Parameters ». Journal of Wind Engineering and Industrial Aerodynamics 174 (mars 2018): 411-23. [CrossRef]
- Guide de Bonnes Pratiques pour la réalisation de modélisations 3D pour des scénarios de dispersion atmosphérique en situation accidentelle. Rapport de synthèse des travaux du Groupe de Travail National. https://aida.ineris.fr/sites/default/files/gesdoc/86009/Guide_Bonnes_Pratiques.pdf.
- Lacome J.-M., Truchot B., 2013, Harmonization of practices for atmospheric dispersion modelling within the framework of risk assessment, 15th conference on “Harmonisation within Atmospheric Dispersion Modelling for Regulatory Purposes”, Madrid, Spain, 6-9 May 2013.
- Gryning, S., Batchvarova, E., Brümmer, B., Jorgensen, H. and Larsen, S., “On the extension of the wind profile over homogeneous terrain beyond the surface boundary layer”, Boundary-Layer Meteorol (2007) 124:251–268. [CrossRef]
- TNO – Yellow Book”: “Methods for calculation of physical effects”, published by CPR 14E. Commission for the Prevention of Disasters caused by Hazardous Materials.
- Vendel, F., “Modélisation de la dispersion atmosphérique en présence d’obstacles complexes : application à l’étude de sites industriels”, PhD 2011.
- Batt, Rachel, Gant, Simon, Lacome, Jean-Marc, et Truchot, Benjamin. « Modelling of Stably-Stratified Atmospheric Boundary Layers with Commercial Cfd Software for Use in Risk Assessment ». Chemical Engineering Transactions 48 (juin 2016): 61-66. [CrossRef]
- Blocken, B., Stathopoulos, T and Carmeliet, J., 2007, CFD simulation of the atmospheric boundary layer: Wall function problems, Atmos. Env., 41, 238 – 252. [CrossRef]
- Gifford, F. A., Jr., 1976: Turbulent diffusion-typing schemes: A review. Nucl. Saf., 17, 68–86.
- Britter, Rex, Jeffrey Weil, Joseph Leung, et Steven Hanna. « Toxic Industrial Chemical (TIC) Source Emissions Modeling for Pressurized Liquefied Gases ». Atmospheric Environment 45, nᵒ 1 (janvier 2011): 1-25. [CrossRef]
- Calay, R.K., et A.E. Holdo. « Modelling the Dispersion of Flashing Jets Using CFD ». Journal of Hazardous Materials 154, nᵒ 1-3 (juin 2008): 1198-1209. [CrossRef]
- Jean-marc Lacome, Cédric Lemofack, Didier Jamois, Julien Reveillon, Benjamin Duret, et al.. Experimental data and numerical modeling of flashing jets of pressure liquefied gases. Process Safety Progress, 2020, 40 (1), prs12151. 10.1002/prs.12151. hal-02558237. [CrossRef]
- Kelsey, CFD Modeling of propane flashing jets: Simulation of flashing propane jets. Health & Safety Laboratory, 2002.
- Britter, R.E. « Dispersion of two-phase flashing releases ». CERC Ltd, novembre 1995.
- Bouet R., Duplantier S. and Salvi O., “Ammonia large scale atmospheric dispersion experiments in industrial configurations”, Journal of Loss Prevention in the Process Industries, vol. 18, pg 512 - 519, 2005. [CrossRef]
- D.L. Ermak, Users Manual for SLAB: An Atmospheric Dispersion Model for Denser-than-Air Releases, UCRL-MA-105607, Lawrence Livermore Nat Lab, Livermore, CA,1990.
- Comparison of some commercial dispersion models for heavy gas releases. John A Tørnes and Thomas Vik, 18th International Conference on Harmonisation within Atmospheric Dispersion Modelling for Regulatory Purposes 9-12 October 2017, Bologna, Italy.
- Archambeau, F., Mechitoua, N., Sakiz, M., 2004. Code_Saturne : a finite volume code for the computation of turbulent incompressible flows - industrial applications. Int J Finite Volumes 1, 1–62.
- Demael, E., and B. Carissimo. “Comparative Evaluation of an Eulerian CFD and Gaussian Plume Models Based on Prairie Grass Dispersion Experiment.” Journal of Applied Meteorology and Climatology 47, no. 3 (2008): 888–900. [CrossRef]
- Milliez, Maya, and Bertrand Carissimo. “Numerical Simulations of Pollutant Dispersion in an Idealized Urban Area, for Different Meteorological Conditions.” Boundary-Layer Meteorology 122, no. 2 (January 29, 2007): 321–42. [CrossRef]
- Barrat, R. (2001). Atmospheric dispersion modelling. London: Earthscan Publications Limited.
- Xiao Wei. Experimental and numerical study of atmospheric turbulence and dispersion in stable conditions and in near field at a complex site. , PhD Thesis. 2016.
- Duynkerke, P. (1988). Application of the k-ε turbulence closure model to the neutral and stable atmospheric boundary layer. Journal of the Atmospheric Sciences, 45:865–880. [CrossRef]
- P. L. Viollet, “On the numerical modeling of stratified flows,” in:Physical Processes in Estuaries, Springer-Verlag, Berlin (1988), pp. 257–277. [CrossRef]
- McGrattan, K. B. (2005). Fire Dynamics Simulator (Version 4). Technical Reference Guide NIST Special Publication 1018.
- Jarrin, N., Synthetic Inflow Boundary Conditions for the Numerical Simulation of Turbulence, PhD Thesis (2008).
- Hanna, Steven, et Joseph Chang. « Dependence of Maximum Concentration from Chemical Accidents on Release Duration ». Atmospheric Environment 148 (janvier 2017): 1-7. [CrossRef]
- Barratt, R., (2001). Atmospheric Dispersion Modelling: A Practical Introduction. (Business & Environmental Practitioner).
- Dyer, A. J.: 1974, ‘A Review of Flux-Profile Relationships’, Boundary-Layer Meteorol. 7, 363-372. [CrossRef]
- Gorlé, C., J. van Beeck, P. Rambaud, and G. Van Tendeloo. “CFD Modelling of Small Particle Dispersion: The Influence of the Turbulence Kinetic Energy in the Atmospheric Boundary Layer.” Atmospheric Environment 43, no. 3 (January 2009): 673–81. [CrossRef]
- Jheyson Mejia Estrada. Numerical simulation of atmospheric dispersion: application for interpretation and data assimilation of pollution optical measurements. PhD Thesis.
- Papadourakis A., Caram H.S., Barner C.L.(1993). Upper and lower bounds of droplet evaporation in two-phase jets J. Loss Prev. Ind., Vol. 4, p. 93-101. [CrossRef]
- Yee, E., Biltoft, C.A. Concentration Fluctuation Measurements in a Plume Dispersing Through a Regular Array of Obstacles. Boundary-Layer Meteorology 111, 363–415 (2004). [CrossRef]
- David J. Wilson, Concentration Fluctuations and Averaging Time in Vapor Clouds, 1995.
- Demael, E., and B. Carissimo. “Comparative Evaluation of an Eulerian CFD and Gaussian Plume Models Based on Prairie Grass Dispersion Experiment.” Journal of Applied Meteorology and Climatology 47, no. 3 (2008): 888–900. [CrossRef]
- Hanna, S. R., S. Tehranian, B. Carissimo, R. W. Macdonald, and R. Lohner. “Comparisons of Model Simulations with Observations of Mean Flow and Turbulence within Simple Obstacle Arrays.” Atmospheric Environment 36, no. 32 (2002): 5067–79. [CrossRef]
- Haddock, S. R., et R. J. Williams. « The Density of an Ammonia Cloud in the Early Stages of Atmospheric Dispersion ». Journal of Chemical Technology and Biotechnology 29, nᵒ 11 (24 avril 2007): 655-72. [CrossRef]
- ADMS 3. Plume visibility by DJ Carruthers, SJ Dysters and KL Ellis, CERC.
- Fox, Shannon, Steven Hanna, Thomas Mazzola, Thomas Spicer, Joseph Chang, et Simon Gant. « Overview of the Jack Rabbit II (JR II) Field Experiments and Summary of the Methods Used in the Dispersion Model Comparisons ». Atmospheric Environment 269 (janvier 2022): 118783. [CrossRef]








| Ambient temperature | wind speed (m/s) at 10 m | Friction velocity: u* (m/s) | Pasquill stability class by determined by the standard deviations of the wind direction |
Monin-Obukhov Lenght (LMO) (-) | |||
|---|---|---|---|---|---|---|---|
| 14.82°C | 3.24 | 0.36 | C | -166 |
| Anemometer altitude (m) | Umean (m/s) | Tx (s) | Lx | RMSx |
| 1.5 | 2.59 | 12 | 31.0 | 0.72 |
| 4 | 2.94 | 14 | 41.1 | 0.68 |
| 7 | 3.18 | 20 | 63.6 | 0.64 |
| 10 | 3.24 | 17 | 55 | 0.9 |
![]() |
![]() |
Disclaimer/Publisher’s Note: The statements, opinions and data contained in all publications are solely those of the individual author(s) and contributor(s) and not of MDPI and/or the editor(s). MDPI and/or the editor(s) disclaim responsibility for any injury to people or property resulting from any ideas, methods, instructions or products referred to in the content. |
© 2023 by the authors. Licensee MDPI, Basel, Switzerland. This article is an open access article distributed under the terms and conditions of the Creative Commons Attribution (CC BY) license (http://creativecommons.org/licenses/by/4.0/).

