Preprint
Article

This version is not peer-reviewed.

Green Energy Prospects of Short Rotation Woody Crops Electricity

A peer-reviewed article of this preprint also exists.

Submitted:

18 September 2023

Posted:

20 September 2023

You are already at the latest version

Abstract
The IPCC’s sixth assessment report projects 15% to 43% (44 EJ/y – 310 EJ/y) of global primary energy to be generated by biomass in 2050 across multiple GHG mitigation scenarios. That report also emphasises the importance of electrification to meet GHG reduction targets. With increased reliance on electric power, and increased appeal to biomass, bioenergy for electricity is expected to play a major role in future energy markets. What makes the bioenergy solution more attractive is its reported reasonable Energy Return on Investment (EROI). However, generation at large scale is projected to be greatly dependent on crops and plantations. This shifts the GHG emissions concern to be concerns over land use and other emissions integrated in the bioenergy lifecycle. It is therefore vital to know whether the potential of electricity generation from biomass outweighs environmental impact of bioenergy. This paper evaluates the potential of biomass electricity mainly generated from short rotation woody crops combustion in generating green energy. This is done using the “Green EROI (EROIg)” quantification methodology, which indicates the net energy generated to society after investing in ecosystem maintenance energy (ESME). ESME is a non-monetary weighting mechanism of an entity’s different lifecycle environmental impacts. This study found that the EROIg of bioelectricity is marginally larger than unity when converted to its primary equivalent form (EROIg-PE) which indicates that the technology is somewhat energetically viable if its production was to be green. Three design options were proposed to improve bioenergy’s EROIg performance, these include adding 20% waste wood in the combustion mix, staggered harvesting and plantation to achieve annual harvest and pelletizing wood. This approach appeared to improve the EROIg especially for pelletizing, due to its simultaneous reduction in storage and transport costs, making the production energetically and environmentally viable even at a 1 : 1 secondary : primary ratio with an EROIg of 1.11 and an EROIg-PE of 3.17. We conclude with the discussion of the multiple indirect advantages of growing crops that can be used for energy generation, and a discussion on how this technique can be used alongside others to help them generate cleaner energy while facing the current global climate, biodiversity and waste issues.
Keywords: 
;  ;  ;  ;  ;  ;  

1. Introduction:

The IPCC’s latest AR6 report labelled current changes in the Earth’s climate as unprecedented in thousands and even hundreds of thousands of years (Pörtner et al., 2022). In that report, the IPCC stressed the necessity of climate change mitigation via reduction in Greenhouse Gases (GHG) emissions (Pörtner et al., 2022). This can be done by measures like large-scale deployment of low emission sources of electricity. This includes wind, solar and biomass (Antar et al., 2021). The report also stresses on the electrification of the end uses of energy, deep reduction in agricultural emissions, and carbon capture and storage (Rogelj et al., 2018). Additionally, the sixth assessment report projects 15% to 43% (44 EJ/y – 310 EJ/y) of global primary energy to be generated by biomass in 2050 across multiple GHG mitigation scenarios. Moreover, bioelectricity was suggested in the literature as a low carbon emission RE source that is promising in terms of its universal availability and low storage cost (Bonechi et al., 2017). With the threat of fossil fuel reserves depletion in the future, biomass for electricity can play a major role as the closest in nature and operation to the storable energy that humanity currently relies upon (Antar et al., 2021).
However, not all biomass sources are equally able to produce electricity at the utility scales required for global production. Consequently, the global technical potential for bioenergy is subject to much uncertainty (Moriarty & Honnery, 2016). Biogas sources for example, provide less certainty in terms of large-scale electricity generation than other renewable or biomass options (Havrysh et al., 2020). This is due to the level of processing required to achieve electricity production. Biogas can be more effective if used as a secondary system to an electricity generation plant (Cossel 2019). Animal manure has low energy density, making it less efficient for electricity generation purposes. Microalgae production and cultivation is complex and is yet to reach the cost effectiveness level required for large scale production (Cossel, 2019). Woody wastes from agriculture and construction are restricted by the production volumes and intervals of waste generation in those sectors and are therefore less likely to be relied upon as the main sources for global scale production. Use of biowaste as an energy source is excluded from the assessment as energy production is not the sole purpose of the product use. As will be discussed below, short rotation crops (SRC) on the other hand are suitable options for large scale electricity generation.
Woody biomass, the largest overall source of bioelectricity globally (Bajwa et al., 2018; Bennett & Buckley, 2022) mainly consists of harvested natural materials and trees, energy crops and short rotation crops, in addition to waste sources (Bajwa et al., 2018). Growing trees and energy crops for bioelectricity takes-up land that is necessary for other living organisms (habitat). Moreover, biodiversity is facing an unprecedented crisis mainly driven by land use and biomass agriculture for different end-uses (Erb and Gingrich, 2022). This is becoming so increasingly critical that the UN Biodiversity Conference of Parties COP15 declared that the world is losing biodiversity at an alarming rate (Elsa et al., 2022). That report included among its major goals the need to safeguard biodiversity. Land use for bioelectricity production and associated agricultural processes also intensifies major ecological challenges like the alterations of biogeochemical cycles of nitrogen and phosphorous (Erb and Gingrich, 2022). Energy crops also compete with food production over global terrestrial productivity (or net primary production NPP) (Crutzen et al., 2008; Poore and Nemecek, 2019).
With the IPCC’s warning on climate change and COP15’s alarm on biodiversity loss, a clear indication is needed on whether the overall energy-environment potential of biomass electricity is positive. To that end, the ecosystem maintenance mitigation measures proposed by both the IPCC’s AR6 (eg. reduction of GHG emissions) and UN’s COP15 (eg. the provision of biodiversity offsets and reforestation) can be used. Energy generation that mitigates all its impacts is termed “green energy” generation (Moriarty and Honnery, 2019). This study evaluates whether net energy accessible to society can be achieved from biomass electricity if it were to be green, meaning when the ecosystem is maintained from the different environmental impacts of this technology through emissions removal and biodiversity offsets.
To evaluate the potential of biomass to produce net green energy in the form of electricity, this work uses the Ecosystem Maintenance Energy (ESME) quantification method developed by Daaboul et al., 2022. The principle behind the method, outlined in Figure 1, is to estimate the energy (i.e. ESME) required to remove environmental impacts determined by life cycle assessment (LCA) using what are termed “Impact Source Removal” (ISR) techniques. The energy required to remove the plant’s environmental impacts can be included as an input cost in the plant’s green energy accounting for net green energy and Green Energy Return on Investment (EROIg) computation. The EROIg value produced is a singular metric that embodies all environmental impacts and links these to the net energy generation potential. If the EROIg is >1, then green energy generation is viable using the assessed energy generation technique. Carbon capture by photosynthesis and biodiversity offsets were found in literature to be of prime importance in improving EROIg (Daaboul et al. 2023).
The sources of bioelectricity chosen in this assessment are short rotation woody crops (SRWC). Commercial scale biomass harvesting required for global scale production necessitates high production efficiency and harvest yield at low energetic cost. This includes plantations resembling monoculture. This reduces chances for deployment of sustainable practices like selective harvesting of native species being globally deployed for biomass electricity until further technological improvement. Perennial grasses have been suggested in the literature for conversions that operate at low temperatures (Scordia & Cosentino, 2019; Von Cossel, 2020) but not so for combustion-based energy generation that can convert and use existing powerplants like coal plants.
Sizing a bioenergy generation plant is a complicated exercise that requires an optimisation study that considers the whole bioenergy production chain, due primarily to factors related to biomass supply. As this is not the main subject of this study, the bioenergy generation plant size was assumed to be 21MW, expected to produce approximately 140 GWh/y. This is close in size to other biomass burning plants around the world, such as the 22MW Novo plant in Arizona USA that produced approximately 190GWh/y in the year 2021 using forest thinning wood residues (US EIA, 2021).
The paper proceeds as follows: A lifecycle assessment (LCA) of bioelectricity generation from SRWC is performed. Then, an estimate of the energy required for maintenance of the ecosystem from the impacts of this technique (ESME) is provided including biodiversity offsets. Biomass combustion powerplants can normally operate on a mixed supply of wood, and waste wood. The bioenergy plant assessed here was initially assumed to operate on 100% SRWC. The EROIg of bioelectricity is then computed. Three design options are proposed to evaluate the impact of different design and processing mechanisms on EROIg. We conclude that the SRWC-sourced electricity production is only viable if the energy output used in the EROIg computation is in its primary (heat) form. This is when heat produced is included as an energy output such that the EROI (and EROIg) can be calculated as the primary energy equivalent form. However, as the purpose of this assessment is to understand the EROIg of bioelectricity in future scenarios, converting EROIg to primary forms of energy is less meaningful (refer to part 3 of this paper). Despite the added energy cost of pelletizing wood, the EROIg improves when wood pellets are used as feedstock due to the reduced transportation and storage energy and environmental impacts.

2. Literature review

The source of bioelectricity chosen in this assessment is short rotation woody crops (SRWC). Species for woody biomass vary substantially from region to region. This variability depends on local climate suitability for species growth, regional elements including local forestry and landscaping practises, industrial operations, and government regulations promoting bioenergy. Woody crops cultivated specifically for bioelectricity and grown in coppice production systems are the largest wood feedstock sources of bioelectricity globally (Wright et al., 2012). As a result of their adaptability to high-density coppice management, willow species are particularly attractive (Wright et al., 2012). Due to the popularity of willow plantation in the biomass industry, information on growing and harvesting willow is abundant in the literature. This section outlines literature data that was relied upon for developing the LCA.

2.1. Growing Bioenergy plantations

Willow can be grown on marginal land not necessitating a high-quality soil which solves significant problems associated with degraded lands formerly used for mining (Sonter et al., 2023). However, the higher yield necessary for large scale production of willow at short time scale requires better quality soil. Moderate soil drainage is required, with neither heavy clay nor coarse sand (Wright et al., 2012). The site preparation process in growing willow includes removing existing vegetation (eg. mowing), application of herbicides, tillage and weed control for successful establishment of the crops and avoided risk of weed competition (Wright et al., 2012). The weed control process can be achieved by mechanical treatment (eg. row crops) or cultural treatment (eg. cover crops) (Albertsson et al., 2016).
Despite having up to 3 times less potential in boosting biomass production than its mechanical counterpart, cultural treatment (cover crops) reduces the processing, herbicides and machinery involved in the weed control process (Albertsson et al., 2016). Reduced soil erosion and increased organic matter in the soil can also be achieved by cultural treatment. Cover crops have proven to help establish economically viable quantities of willow SRC (Albertsson et al., 2016). Those can include species like Persian clover, white clover (Albertsson et al., 2016), oil radish, oilseed rape (Justes et al., 1990), and others.
Willows are mechanically planted as unrooted dormant cuttings using multiple row mechanical planters. Planting density is approximately 18,000 stems/ha. Annual fertilization and/or application of manure is required to grow biomass at commercial scale. The harvest rate during harvesting season is approximately 8 ha/day (Dickmann and Kuzovkina 2008). It has been demonstrated in the literature that significant increase in yields can be achieved with nitrogen fertilization (Mola-Yudego and Aronsson, 2008). Irrigation water demand can be estimated based on the water use efficiency (WUE). The WUE is the dry matter production per unit of water used. Willow water use efficiency was estimated in the literature to vary between 1.4 g-dry/kg-water (Martin and Stephens, 2006) and 6.3 g-dry/kg-water (Lindroth and Bath, 1999). This however depends on soil conditions and clay treatment (Martin and Stephens, 2006).

2.2. Harvesting, Storage and Transport

Willow can be collected in the form of rods (or whips), chips, billets or bales. Biomass quality is better when the fresh plants are chipped at the harvest site. Also, direct-chip harvesters are the most efficient harvesting systems, hence the popularity of direct-chip harvesting in bioenergy (Hilton, B. 2002). The fresh harvest however requires drying before storage as chip quality gets degraded if moisture was not removed directly after harvest. The drying process is designed to achieve moisture content of around 30% (Hilton, B. 2002). Low-cost air drying can be done at storage facilities with ventilated floors where heated air can circulate among chips to reduce moisture levels (Dawson, M., 2012). For storage and transport consideration, the optimal chip size is 5 × 5 × 5 cm. For lower transportation costs, chips are generally stored on site if space is available (Dickmann and Kuzovkina, 2008).

2.3. Replanting

After the final harvest, site preparation is necessary for replanting willow. To that end, re-sprouting of stools is enabled up to a 30-50 cm height which allows for herbicide take-up. Herbicides are sprayed to kill the stool and left to set for a minimum of 2 weeks. This process is followed by either mulching of sprouts for incorporation into soil or severing the roots in-ground (Dickmann and Kuzovkina, 2008). Before production of willow (or alternative agriculture) is re-initiated, grass seeds are introduced into the soil and grown for a minimum of one year (Dawson, M., 2012).

2.4. Scale

Scaling of bioenergy plants requires an optimisation study that considers the whole bioenergy production chain. This is because the optimal size of a generation plant depends on multiple factors like biomass yield, transport within biomass growing sites and between those and the generation destination, biomass storage and pre-processing strategies, generation plant capital cost per unit of production, irrigation infrastructure and pumping cost at selected scale, feedstock production and transport cost per unit of electricity produced, etc. (Jack, 2009). Weight, quality and hauling distances of the biomass are considered major factors in such an optimization exercise (Wang et al., 2020). Moreover, the potential of biomass production depends on the territory, weather characteristics and infrastructure features of every biomass production site. Those influence land productivity along with the logistics of crop growing and handling activities and of the energy generation process. Generic assumptions based on global averages and literature data were taken in this study as representative of the general population of willow-based bioenergy to enable the computation of a non-site specific EROIg of willow-based bioelectricity production.

3. Materials and methods:

In ESME computation, environmental impacts are determined by undertaking a Life Cycle Assessment (LCA) of the bioelectricity plant to generate its mid-point level lifecycle impacts or quantity of different environmental impact sources. An Impact Source Removal (ISR) technique is allocated to every impact type based on its impact category determined by LCA (refer to Table 1). An example ISR technique is Direct Air Capture of CO2 from the atmosphere. ESME cost is quantified as the sum of energies needed to remove those impact sources and maintain the environment as a result [18].

3.1. ESME and EROIg computation methodology

The operational energy required to remove a unit quantity of a certain impact source (ei), per unit of gross energy produced (Egross) is assigned to the ISR for each elementary life cycle impact (Ii). The ISRs and their corresponding impact sources are adopted from Daaboul et el., (2023). What follows is a summary of the details of the ESME and EROIg assessment approach as detailed in Daaboul et al. 2023. The ESMEi for each ISR is calculated and summed as follows to give the total ESME,
ESMEi= ei Ii Egross
ESME=ESMEi
ESME is then included as an energy cost in EROI in order to compute EROIg,
EROI=EoutEc
EROIg=Eout(Ec+ESME)
Where Eout is the net secondary energy output to society, and Ec is the input of energy flow from other energy systems involved in the energy production lifecycle. For the energy system to have positive potential the system is expected to have an EROIg >1.
As this study seeks to answer questions on future supply of electricity to meet 2050 targets and beyond, the EROI and EROIg methodology chosen is based on secondary energy carriers (direct equivalence 1:1 secondary to primary). This is consistent with an energy system that mostly relies on renewable energy (Fabre, 2019). Moreover, any primary-secondary quality adjustment that can be applied to the EROI would depend on the technology used for energy generation (Fabre, 2019). Thus, applying quality adjustments based on set-figures of primary-secondary conversion might render the results less certain if that adjustment factor used was not unified across the literature. As the purpose of the assessment is to understand the EROIg of future scenarios bioelectricity, converting EROIg to primary forms of energy is less significant. Computation of primary form of energy is more significant when the target is to understand how much primary energy is being preserved for other uses (Raugei et al., 2012). For future scenarios of energy production as projected by the IPCC, fossil fuels will no longer be expected to play a major role in producing energy if the increases in global temperature were to be controlled. The conversion to primary equivalent here would therefore contradict the target of the work.
Noting that many reported EROI figures in the literature adopt Raugei et al. (2012) or Murphy et al. (2011) methodologies in expressing Eout in primary equivalent form, this work also computes the primary equivalent EROI and EROIg termed respectively (EROIPE and EROIg-PE). We quote Raugei et al. (2012): “by expressing EOUT-eq in terms of its ‘Primary Energy equivalent’ and calculating EROIPE accordingly, one is in fact calculating how much Primary Energy is virtually ‘returned’ to society (i.e. preserved for alternative uses) per unit of Primary Energy invested”. One use of this primary equivalent computation could be in the comparison of plants that produce electricity and make use of waste heat such as a comparison of a renewable biomass combined heat and power plant to a natural gas combined heat and power plant.
Table 1. Land use types in the ESME methodology-extract from Daaboul et al., 2023 with minor amendment for integration: .
Table 1. Land use types in the ESME methodology-extract from Daaboul et al., 2023 with minor amendment for integration: .
Land types, descriptions and offsets required
Operation Phase: Direct L and LD
  • Land disturbed for the construction and operation of the plant.
  • Biodiversity offset land required during plant life.
  • Land requires rehabilitation at the end of life.
Operation Phase: Indirect land LI
  • Land used for the footprint of the project excluding direct land LD. This area is occupied by the plant and is required for plant operation but may not be greatly impacted by the plant operation. No major indirect lands present for the biomass source power production case.
  • Biodiversity offset land required only when this area is being altered for the plant operation. The altered portion of this area LI(∆L)requires biodiversity offset.
  • Impacted/altered part of this land requires rehabilitation at end of life only when this area is being altered for the plant operation.
Operation Phase: Biodiversity offset land LB
  • The amount of land required to offset the biodiversity impacts of direct land LD and altered portion of indirect land LI.
  • Biodiversity offset land area required depends on the significance of land prior to plant installation, e.g.: low significance for arable land; medium significance for forests with non-native species, etc (see Table 2).
  • Soil sealing: soil sealing affects soil functions, thus larger compensation area required in the case of high soil sealing.
Rehabilitated Land LLR
  • The transformed land requiring rehabilitation and its associated ESME are determined from the LCA. The LCA provides land transformation and land occupation data. Only the land transformation component of LLR and LT will be used in ESME computation. This is because the plant’s land occupation is addressed in LB via biodiversity offsets and the occupation of embodied land is assumed belonging to the boundary of the source process operation phase.
Embodied land LE
  • This is the transformed land embodied in the plant’s supply chain spanning from mining of materials to end of life, it is associated with the material and energy flows. This is calculated directly from the lifecycle analysis (m2a crop eq/kWh). It is based on the relative species loss; species richness; recovery time (years) for species richness of the affected lands in the supply chain. This is derived from the following components in LCA: land transformation and land occupation. LE includes embodied land in the supply chain or lifecycle of the plant.
The biodiversity offset land (LB) area requirement is based on the plant’s direct land (LD) and on the land use changes in the indirect land (LI) – refer to Table 1 for definitions,
LB=LDFbio+LI(∆L)Fbio
Where LI(∆L) is the portion of land undergoing changes in the indirect land. Fbio is determined in accordance with Table 2 in Daaboul et al. 2023. Refer to Figure 2 for land-use related carbon flows.
Combining CO2 capture through this process with the reduced CO2 capture by the plant’s direct land gives the net GHG capture based on land use changes,
GHGΔL = I GHG-DLLD - IGHG-B L B
For the direct emissions from the plant, given by IGHG-d (kgCO2-eq/kWh), ESME is given by,
ESMEGHG-d =eGHG-dIGHG-d Egross
Where eGHG-d (kWh/kgCO2-eq) is the energy required to operate the direct GHG emission ISR, see Table 1. This may be operated at the plant, or located in the supply chain, this is discussed below.
GHGΔL=IGHG-DL LD-(IGHG-B LB)
DAC is assumed for the removal of all indirect emissions. DAC energy requirement is given by eGHG-e (kWh/kgCO2-eq). Indirect emissions are made up of those embodied in the plant and supply chain, IGHG-e (kgCO2-eq/kWh), and those resulting from land use change GHGΔL (kgCO2). Indirect GHG emissions ESME is calculated by:
ESMEGHG-I=ESMEGHG-e+ESMEΔL
ESMEΔL=ESMEGHG-DL-ESMEGHG-b
Where
ESMEGHG-e=eGHG-eIGHG-eEgross
ESMEΔL=eGHG-eGHGΔL
Total GHG emission ESME is given by,
ESMEGHG=ESMEGHG-d+ESMEGHG-I≥0
ESMEGHG is required to be larger than or equal to zero. This is to avoid impact trading, excessive removal of impact in one category cannot justify reduced removal in another category.
Willows can be found in a variety of temperature zones, but they typically favour moderate climates. Arid climates are not typically home to willows (Pennington, 2020). A lifecycle assessment (LCA) of willow species for electricity production is performed as representative of SRC. In the assessment, willow plantation is thought to be grown in monoculture for ease of harvesting.
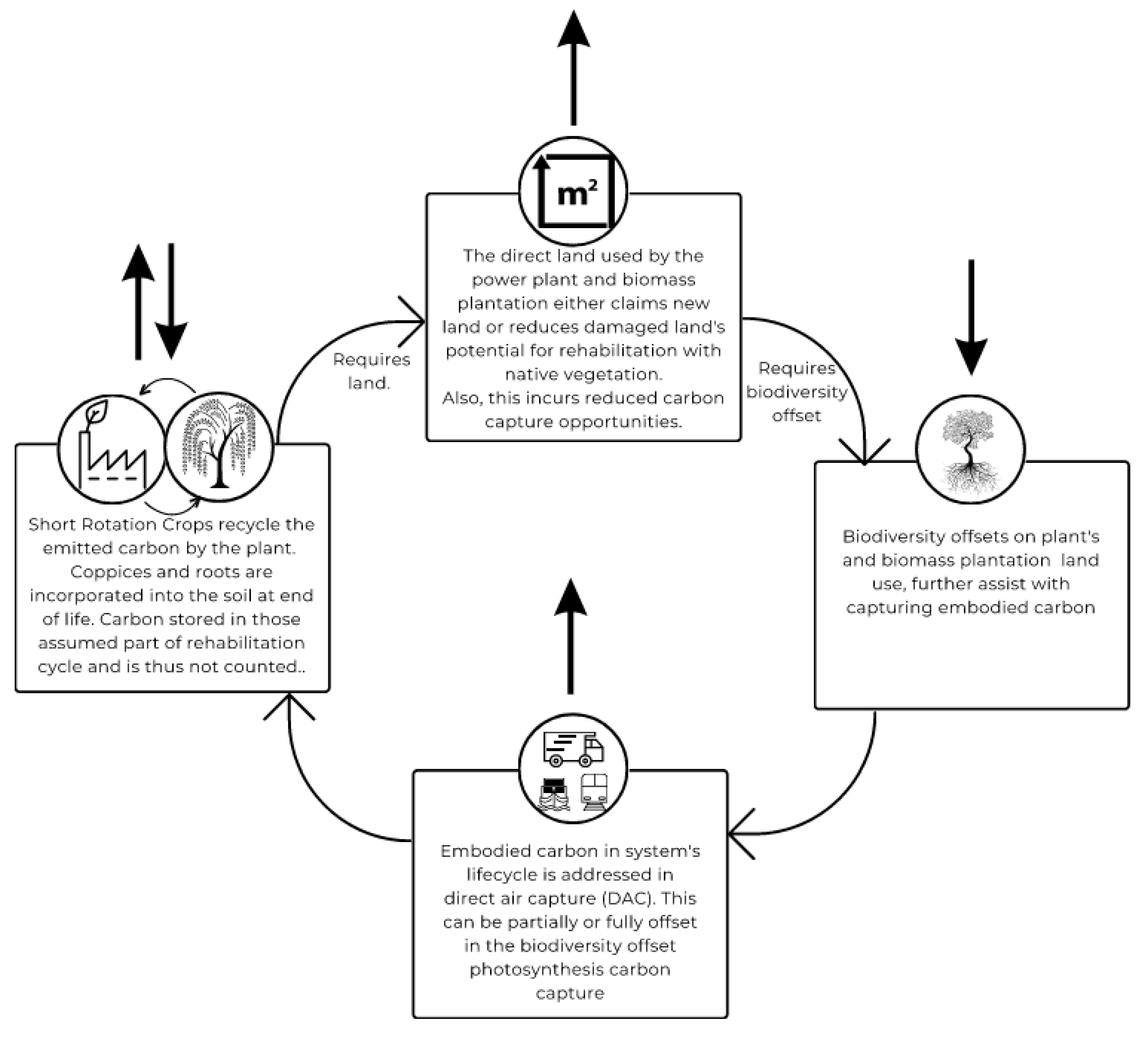
Equations 7 – 10, were applied for the estimation of carbon flows in this work, which is summarised in Figure 2. An approximate value of 10% willow waste was taken into consideration in the lifecycle assessment following the assumptions made on harvest loss in the literature (Larsen et al., 2016). Those residues are assumed to be non-useful in the combustion process due to the moisture content and increased effort associated with collection for storage. The crop residues are associated with further GHG emissions due to their decomposition on site.
Figure 2. Major carbon flows assumed in this work.
Figure 2. Major carbon flows assumed in this work.
Preprints 85506 g002

3.2. The Lifecycle Assessment of SRWC

The ReCiPe Midpoint Europe impact assessment method and the Cumulative Energy Demand (CED) methods were used to generate the lifecycle impact in this study. As the study proposes methods for the generation to clean up its own emissions major emissions are not expected to reside in the environment for longer than 20 years.
The general LCA process requirements as listed in ISO 14040 are the definition of a goal and scope of the study, the lifecycle inventory analysis, lifecycle impact assessment, and lifecycle interpretation. This is done in this study as follows:
  • Goal and scope: The goal of this lifecycle assessment is to understand the environmental impact of 1 kWh willow sourced bioelectricity production. Bioelectricity is to be produced at large scale. This is done in order to guide sustainable energy planning. The functional unit is the production of 1 kWh produced electricity. Allocation is at point of substitution where the allocation of valuable by-products and environmental burdens is done by expansion of processes towards the end product. The inventory is modelled for a “Global” geography.
  • Boundaries: The boundary of the assessment starts at the establishment and clearing of plantation, including mineral fertilisers and pesticides. This activity ends with electricity produced (refer to Figure 3). The assessment also includes all machine operations and corresponding machine infrastructure and sheds at the harvest sites. This adds mulching of the cover crops (oil radish) and with provision of willow wood chips at the farm gate. This dataset includes the infrastructure, the emissions to air and the disposal of the ashes. Also included are substances needed for plant operation. Both short- and long-term storage were also included.
  • Inventory: the inventory is based on the EcoInvent library. Inventory includes soil cultivation, planting, fertilisation, weed control, pest and pathogen control, harvest and chipping of willow stems, transport from field to farm (2 km), drying of wood chips under roof (air drying; no electricity input), and clearing of the plantation by rotary tiller including growing of oil radish (not harvested). Further, direct field emissions are included. The assessment also includes all machine operations and corresponding machine infrastructure and sheds. For the energy plant, this dataset includes the infrastructure, the wood input, land impact, the emissions to air and the disposal of the ashes. Also included are substances needed for plant operation: lubricating oil, organic chemicals, sodium chloride, chlorine and decarbonized water.
  • Impact assessment: The ReCiPe midpoint method is used to generate the impact of the functional unit on the environment. The Individualist (I) cultural perspective is chosen because this study assesses the removal of impacts within a 20-year time frame from plant establishment. This is based on the idea that good and timely management of emissions and impacts will be able to prevent future harm.
  • System description: The system used for electricity production has a lifetime of 20 years, this is based on up to 7 three-year harvest cycles from SRC plantations (Pennington., 2022). The SRC is harvested from the fourth year after establishment. Required infrastructure for "under roof" air drying of willow wood chips, assuming a short-term storage time of 3 months (Livingstone et al., 2022) and 6.66 m3/tonne storage (IEA bioenergy) space is required for drying and 3 years long term storage to ensure continuity of large-scale supply over the harvest cycles.
  • Power Plant: The power plant is assumed to be used for the production of electricity (only) with wood chips in a co-generation plant with a capacity of 21 MW materials in which have been linearly scaled up from a 7 MW combined heat and power plant where only electricity is produced (the produced heat is assumed unused in the LCA). Although the power plant might last longer than 20 years, the bioenergy plantation and corresponding site would need to be rehabilitated and relocated after 20 years with possible corresponding relocation of the power plant for optimized cost of energy production. The plant design based on which the data set was based corresponds to a unit as installed in 2014 in Switzerland, which is equipped with an electrostatic precipitator for particulate matter (PM) emission reduction and an SNCR (selective non-catalytic reduction) device for reduction of NOx emissions. Electricity is produced with an organic Rankine cycle (ORC) steam generator with a 35% electric efficiency. Wood chips are burned in a boiler at a temperature of 800-1300 °C under excess air conditions and turned into carbon dioxide and water. Wood chip lower heating value used is 18.9 MJ/kg dry mass, this is equivalent to approximately 12 MJ/kg at 30% moisture (Dawson, 2012).
  • Carbon Content: the computation of carbon flows in Ecoinvent consider the total consumption of “Carbon dioxide, in air” by the biomass through photosynthesis. This is computed based on the stock of carbon (organic C-content) in harvested plants (Nemecek and Schnetzer., 2011). Reductions in the carbon stored in soils is taken into account in the land transformation impacts computation. Also, the release of carbon from the burning of biomass is included in the corresponding emissions of carbon dioxide, carbon monoxide, and methane (Weidema et al., 2013). See Figure 2 for more detail on system carbon flows.

4. Calculation

As the purpose of this assessment is to study future global scale production, biomass for electricity is expected to be transported between different locations to reach lands with low biomass potential or low seasonal availability. Transport distances are reported to largely affect the EROI and feasibility of bioelectricity generation (Yang et al., 2020). Moreover, future scenario transport patterns are more likely to represent those of more commonly transported modes of solid fuels like coal (Lin et al., 2016). The difference, however, is that the various forms of bioenergy plantation might be available in more locations than coal across the globe. As currently used sites for growing vegetation are chosen based on suitability for vegetation/biomass growth, and as former agri-sites are considered in the literature as potential locations for bioenergy plantation, future bioenergy vegetation production locations can also be similar to current agriculture production sites. Thus, transport can be estimated based on three factors; equivalence to coal transport, equivalence to agriculture vegetation transport, and reported viable biomass transport distances beyond which transport becomes unfeasible. Coal global transport data provide an indication of solid fuel transport distances and agriculture vegetation transport data provide an indication of the biomass transport distances across countries. Coal transport is currently reported at an average of approximately 1280km by trains; 340km by barges and 60km by trucks (IEA ETSAP, 2014). Fruit and vegetable transport distances are reported to vary between approx. 900 km and 9,000 km depending on the produce and its global availability (Saunders and Hayes, 2007). Local transport is typically limited to a distance of around 400 km; medium transport 1,500km and while intercontinental transport can be up to 6000 km and more (Saunders and Hayes, 2007). Feasible biomass transport distances were reported as follows; shipping >800 km; rail 500 km (Searcy et al., 2007); in-land trucks (lorry) between 80 km and 100 km (Woo et al., 2018). As the different varieties of short rotation crops can be grown across continents, transport within continent can be assumed for biomass. Based on the above, the following is assumed representative of future international biomass transport: 80 km by trucks, 1000 km by barges; and 500 km by trains. Half the wood is assumed to be transported by land through trucks, trains, and barges in waterways and the other half through trains and trucks only.
Transported chips are assumed to have moisture content of approximately 30%. Freshly harvested chips are assumed to have moisture content in excess of 50%. The moisture content of willow crops at storage after air drying drops to approximately 30%. Further amendments to the lifecycle inventory include increased land occupation from the current annual default to the 12 ton/ha/yr figures reported in (Wright et al., 2012). This is assuming that the SRC is cut back in the first year then first full harvest 3 years after cut back (Dawson, 2012). Harvest is then done every third year from the first harvest date onwards (Livingstone et al., 2022). The yield is the mean annual increment of the total above ground dry weight (Wright et al., 2012). Also included are irrigation data reported in Martin and Stephens (2006). As the assessment is generic and modelled in LCA for a “Global” geometry, and as irrigation data is site specific, an average figure between the best- and worst-case scenarios was taken from Martin and Stephens., 2006 as representative of the global domain, half the irrigation input was assumed to be reduced due to rain. Infrastructure was added for the irrigation component. Biodiversity offset is assumed at low land significance and low soil sealing from Biodiversity offset requirements in the Bavarian method (Rayment et al., 2014).

5. Results

Table 5 shows the EROI and EROIg results for 1 kWh of willow sourced bioelectricity, along with the midpoint level LCA indicators and corresponding ESMEi energy. If the ‘direct equivalent’ method to bioelectricity was adopted, allocating a 1:1 equivalence between electricity and primary energy, the resultant EROI would be 1.54 and EROIg 0.58. The primary equivalent (equivalence between thermal output and primary energy) EROIPE is 4.4 and primary equivalent EROIg-PE is 1.65 assuming a total system production efficiency of 35%. ESME costs appear to be large compared to other energy generation methods (Daaboul et al., 2023, Daaboul et al., 2022).
For this plant, the largest elementary ESMEi energy consumption is associated with water use, terrestrial ecotoxicity and land use. For water use, LCA results indicate that this is mostly due to willow irrigation and electricity production process. For land use, this is mainly due to the quantity of land required in the biomass growing process. For the ecotoxicity impact, this is mainly due to transport, fertilization and irrigation.
Carbon emissions from electricity generation process are expected to be captured at the stack, for this plant however the amount of carbon captured by the plantation sites and biodiversity offset site offset the entirety of the carbon generated by the plant. This eliminates the need for direct capture of carbon at the stack or from the air. This equates in the lifecycle assessment results to a total of 20% of the carbon emitted. All the produced carbon is assumed to be either captured by the vegetation on site or the biodiversity offset vegetation. This makes bioelectricity a carbon-neutral electricity generation when accompanied by biodiversity offsets (refer to Figure 2). Low levels of biodiversity offsets are needed; this is due to low soil sealing and the use of lands with low significance for the growth of biomass (refer to table 3 in Daaboul et al. 2023).
Table 2. ESME computation and EROIg results.
Table 2. ESME computation and EROIg results.
LCA impacts
Impact category Ii
(units)
Impact Ii ESMEi/Egross
(kWh/kWh)
Global warming indirect emissions IGHG-i kg CO2 eq / kWh 2.44E-01 2.15E-03
Global warming direct GHG emissions IGHG-d kg CO2 eq / kWh 6.10E-02 1.08E-04
Stratospheric ozone depletion kg CFC11 eq/ kWh 6.36E-07 2.66E-06
Ionizing radiation kBq Co-60 eq/ kWh 1.06E-02 1.35E-05
Ozone formation, Human health kg NOx eq/ kWh 1.85E-03 5.31E-05
Fine particulate matter formation kg PM2.5 eq/ kWh 2.62E-04 3.15E-05
Ozone formation, Terrestrial ecosystems kg NOx eq/ kWh 1.87E-03 5.39E-05
Terrestrial acidification kg SO2 eq/ kWh 1.83E-03 7.32E-07
Freshwater eutrophication kg P eq/ kWh 1.27E-04 1.52E-06
Marine eutrophication kg N eq/ kWh 3.20E-04 1.15E-07
Terrestrial ecotoxicity kg 1,4-DCB/ kWh 7.51E-01 6.01E-04
Freshwater ecotoxicity kg 1,4-DCB/ kWh 8.36E-03 6.69E-06
Marine ecotoxicity kg 1,4-DCB/ kWh 2.94E-03 2.35E-06
Human carcinogenic toxicity kg 1,4-DCB/ kWh 2.46E-04 1.97E-07
Human non-carcinogenic toxicity kg 1,4-DCB/ kWh 4.24E-03 3.39E-06
Lifecycle land LR m2a crop eq/ kWh 5.92E-01 3.43E-04
Biodiversity Offset - based on land LB m2/ kWh 2.50E-01 2.50E-05
Loss of CO2 capture opportunity IGHG-DL kg CO2 eq / kWh 2.75E+02 -2.25E-03
CO2 capture by offset land IGHG-B kg CO2 eq / kWh 2.75E+02 0.00E+00
Mineral resource scarcity kg Cu eq/ kWh 1.80E-03
Fossil resource scarcity kg oil eq/ kWhs 6.09E-02
Water consumption m3/ kWh 1.27E-01 2.75E-03
ESME/Egross kWh/ kWh 3.89E-3
Ec/ Egross kWh/kWh 2.34E-3
EROIg (1:1) 0.58
EROI (1:1) 1.54
EROIg (Primary Equivalent) 1.65
EROIpe (Primary Equivalent) 4.40

6. Discussion

The results show that the inclusion of ESME gives an EROIg that is around 2.5 times lower than the corresponding EROI. Actual plants may differ in supply chain, handling, operation, and so on than the plant assessed here. For example, the largest bioenergy plant in the world, Alholmens Kraft, in Pietarsaari, Finland is reported to use up to 15% waste wood and forest residues in the mix. Another example is the pelletizing of wood for improved transport and storage prospects. These differences affect the resultant EROIg prospects of produced energy. Some of these differences are explored in the following sub-sections.

6.1. Waste wood in the mix

The scope of this work covers the EROIg of SRWC electricity generation when crops are purpose grown to produce energy. In some cases, waste wood produced by other sectors like the construction and transport industries can be used to support energy generation. The embodied lifecycle impact and biodiversity offset cost and carbon capture advantage of those can be allocated to the original use. The spared waste volume going to landfill can also be allocated to the original use. Assuming 20% of the burned wood originates from waste streams, the embodied impact of growing crops is reduced. By including 20% waste wood in the mix, results indicated an increase in both EROI and EROIg by approximately 20%, EROIg remaining <1 in its secondary form (refer to table 3).

6.2. Storage space for 1 year with staggered rotational harvesting

A 3-year rotational cycle appears to have a big impact on the lifecycle performance of SRWC, because of the large storage space needed for continued large scale production. One way to reduce that impact would be through staggered rotational harvesting at the plantation sites. In that instance, the site (s) is divided in three parts each grown in a different year. This results in a harvest of the different parts each third year. The staggered production reduces storage size by a factor of three. Another aspect of this case study is the increased transportation to achieve the annual rotations, this is for both plantation site operations and feedstock transport to the power station. Transportation is another major contributor to the lifecycle environmental impact of SRWC; with this model associated transportation occurs increases threefold. A staggered rotational harvesting appears to increase the EROI more significantly than the EROIg, because of the large environmental impact and resulting ESME associated with the additional transport. EROI appears to improve by approximately 19% and EROIg by only 6%. EROIg remains at <1 in its secondary form.

6.3. Pelletized wood for reduced volume in transport and storage

As demonstrated in Section 4, future large-scale biomass production for bioenergy generation is likely to be associated with long transport distances. This results in energetically and environmentally costly transportation and storage. This is especially true at the low density of wood and plant materials involved (Stelte at al., 2011). To resolve this issue, wood pelletizing is proposed where biomass is compressed to crush its cellular structure, and increase its density. This reduces both storage space required and transport trips due to reduced volume and standardized products size. This process reduces storage volume to 1.53 m3/tonne, while adding material processing associated with the pelletizing process like heat based drying or electricity-based compression (Trømborg et al., 2013). The heating value of the pellets is larger than that of wood chips (LHV 15.68 MJ/kg) with a moisture content lower than 10% resulting in a reduced mass of wood being burned to products an equivalent amount of energy. The number of transport trips is assumed to reduce by 25% due to higher volumetric capacity (Pokhrel et al., 2022). Pelletizing wood appears to improve the EROIg more than EROI, with 91% improvement in EROIg against only 8% improvement in EROI. This results from the significant reduction in transport and storage accompanied with additional processing of the chips to pelletized form. Transport and storage are both associated with large ESME; a reduction in these items improved EROIg, but the processing energy associated with additional embodied energy means less improvement in EROI. Each kWh of electricity produced via pelletized wood is associated with an EROIg>1.
Table 3. EROI and EROIg results of SRWC under the original assumptions and the 3 design options proposed.
Table 3. EROI and EROIg results of SRWC under the original assumptions and the 3 design options proposed.
Bioenergy SRWC plantation Bioenergy SRWC 20% waste wood Bioenergy SRWC 1y harvest Bioenergy SRWC, Pelletized
EROI 1.54 1.86 1.83 1.67
EROIg 0.58 0.70 0.62 1.11
EROIPE 4.40 5.31 5.24 4.77
EROIg-PE 1.65 2.01 1.76 3.17
Figure 4. Graphical representation of the EROI and EROIg of SRWC for the 3 design options proposed.
Figure 4. Graphical representation of the EROI and EROIg of SRWC for the 3 design options proposed.
Preprints 85506 g004

6.4. Transportation importance

Transportation energy costs can play a major role in EROI and EROIg performance. Part 2.4 of this work discusses the importance of the mode of transport chosen, and transported distance and their impact on the economic viability of the technology. Given the relatively low LHV of the biomass being transported, those factors ultimately place limits on how far the biomass can be moved while maintaining energetic viability. For example, among the modes of transport assessed in this study the EcoInvent library reports the largest energy consumption per tkm to be associated with trucks, followed by barges (lower than truck by a factor exceeding 2), followed by trains (lower than truck by a factor exceeding 7). The significant difference in energy consumption for the different modes is likely to influence where the generation plant is located. Maximising EROI and EROIg may require the generation plant to be located near the plantations with the provision of easily accessible transmission lines, or location of the plantation and generation plant near rail lines (or water courses) capable of handling bulk transport such that transport by truck is minimised.

6.5. What are other advantages of biomass electricity?

This study discussed the energy viability aspect of biomass for electricity generation. However, every energy generation mechanism comes with intricacies. For the biomass growing aspect of this technique, the effects can be positive. Different sources of biomass can provide the following advantages:
  • Ability to rehabilitate degraded lands using energy crops (Sonter et al., 2023)
  • Using soil for energy generation while increasing humus accumulation (Von Cossel, 2020).
  • Possibility of providing nectar support for pollinators (Von Cossel, 2020).
  • CO2 cycling and sequestration that can outweigh the produced CO2 by combustion when the biomass production is associated with biodiversity offsets.
  • Potential for erosion mitigation when native species are used with mulching, reduced tillage etc...
Energy production techniques that rely heavily on mining, eg. Solar PV can use SRC in their land rehabilitation programs for humus accumulation prior to full re-establishment of land with native species. Techniques that produce large amounts of GHG (eg. natural gas) can allocate portions of their energy production to biomass co-firing (eg. pulverized biomass) which helps reducing GHG impacts (Kazulis et al. 2018) and potentially those on land-use. When the biomass in those systems is accompanied by carbon capture at the power plan (eg. BECCS system) and provided suitable CO2 storage sites are available, GHG emissions can reduce significantly. Therefore, using biomass alongside other energy generation techniques can help reduce ESME costs of the overall system.

7. Conclusions

Due to biomass’s carbon recycling abilities and possibility of their long-term storage, bioenergy is expected to play a significant role in transitioning away from fossil fuels. Wood is currently the most relied upon source of biomass globally (Bennett & Buckley., 2022). According to the IEA’s 2050 projections, wood sources will continue to constitute a large portion of biomass sources in various forms like Short Rotation Woody Crops (SRWC), conventional bioenergy crops, wood residues, and forestry plantings. This work assessed the energetic and environmental viability of bioenergy from SRWC sources using the green energy return on investment method. This method quantifies the net energy generated to society after investing energy in ecosystem maintenance. Ecosystem maintenance energy (ESME) is the removal of the various environmental emissions and impacts generated throughout the produced energy unit’s lifecycle.
For the biomass electricity system assessed here, the EROIg of 1.0 kWh produced bioenergy was found to be marginally larger than unity and only when converted to its primary equivalent form (EROIg-PE) which indicates that the technology is somewhat energetically viable if its production was to be green. When the ‘direct equivalent’ method of EROI is adopted by allocating a 1:1 equivalence between electricity and primary energy, the resultant EROI was found to be 1.54 and EROIg to be 0.58. The primary equivalent (equivalence between thermal output and primary energy) EROIPE is 4.4 and primary equivalent EROIg-PE is 1.65 assuming a total system production efficiency of 35%.
A number of options were assessed to examine the impact of variation in the supply and handling of the SRWC on EROI and EROIg. Including 20% waste wood to the energy mix appeared to improve the EROI and EROIg by approximately 21%. Implementing a staggered rotational harvesting where the site (or sites) is (are) divided in three parts each grown in a different year to reduce storage volumes only improved the EROIg by 7% and this is due to the increased transportation burden associated with the annual plantation, harvesting, storage and handling. Pelletizing the wood chips significantly improved the EROIg (91% improvement) making the process energetically and environmentally viable even at a 1:1 secondary to primary energy equivalence. This is due to the simultaneous reduction in storage volumes and transport trips both of which associated with a large environmental impact. The resultant EROIg and EROIg-PE of electricity produced through pelletized willow are 1.11 and 3.17 respectively.
Growing certain types of biomass can have indirect advantages on the ecosystem including land rehabilitation, pollinators nectar support, carbon cycling and sequestration, and erosion mitigation. This is especially true when native plantation, polyculture, and perennial grasses are relied upon for biomass. Thus, despite the marginal net green energy production of this technique when used in isolation, there’s a major potential in reducing the global ESME costs of a system that incorporates biomass in its production. Therefore, using biomass alongside other energy generation techniques in a co-generation effort can help reduce ESME costs of both while bringing those techniques closer to net green energy generation.

References

  1. Albertsson, J.; Verwijst, T.; Rosenqvist, H.; Hansson, D.; Bertholdsson, N.; Åhman, I. Effects of mechanical weed control or cover crop on the growth and economic viability of two short-rotation willow cultivars. Biomass- Bioenergy 2016, 91, 296–305. [Google Scholar] [CrossRef]
  2. Antar, M.; Lyu, D.; Nazari, M.; Shah, A.; Zhou, X.; Smith, D.L. Biomass for a sustainable bioeconomy: An overview of world biomass production and utilization. Renew. Sustain. Energy Rev. 2021, 139, 110691. [Google Scholar] [CrossRef]
  3. Bajwa, D.S.; Peterson, T.; Sharma, N.; Shojaeiarani, J.; Bajwa, S.G. A review of densified solid biomass for energy production. Renew. Sustain. Energy Rev. 2018, 96, 296–305. [Google Scholar] [CrossRef]
  4. Bennett, P., & Buckley, P. IEA BIOENERGY: EXCO: 2022: 01.
  5. Bonechi, C., Consumi, M., Donati, A., Leone, G., Magnani, A., Tamasi, G., & Rossi, C. (2017). Biomass: an overview. Bioenergy systems for the future, 3-42.
  6. Crutzen, P. J., & Brauch, H. G. (Eds.). (2016). Paul J. Crutzen: a pioneer on atmospheric chemistry and climate change in the Anthropocene (Vol. 50). Springer.
  7. Dawson, M., (2012). Short rotation coppice willow best practice guidelines IEA bioenergy: Task 43: 2012:03.
  8. Daaboul, J.; Moriarty, P.; Palmer, G.; Honnery, D. Making energy green – A method for quantifying the ecosystem maintenance energy and the green energy return on energy invested. J. Clean. Prod. 2022, 344, 131037. [Google Scholar] [CrossRef]
  9. Daaboul, J.; Moriarty, P.; Honnery, D. Net green energy potential of solar photovoltaic and wind energy generation systems. J. Clean. Prod. 2023, 415. [Google Scholar] [CrossRef]
  10. Dickmann, D. I., & Kuzovkina, J. (2008). Poplars and willows in the world. Chapter 2. Poplars and willows of the world, with enphasis on silviculturally important species. International Poplar Commission Thematic Papers. FAO.
  11. Elsa T., Nicole S., Kaspar S., Asterios T., Wanja N., (2022). Summary of the UN Biodiversity Conference: 7-19 December 2022. Earth Negotiations Bulletin (ENB) - International Institute for Sustainable Development, Vol. 9 No. 796.
  12. Erb, K. H., & Gingrich, S. (2022). Biomass—Critical limits to a vital resource. One Earth, 5(1), 7-9.
  13. Havrysh, V.; Kalinichenko, A.; Mentel, G.; Olejarz, T. Commercial Biogas Plants: Lessons for Ukraine. Energies 2020, 13, 2668. [Google Scholar] [CrossRef]
  14. Hilton, B. (2002). Growing short rotation coppice, best practice guidelines. DEFRA Publication.
  15. IEA ETSAP., (2014). Coal Mining and Logistics. IEA ETSAP - Technology Brief P07/08.
  16. Pörtner, H. O., Roberts, D. C., Tignor, M., Poloczanska, E., Mintenbeck, K., Alegría, A., ... & Rama, B. (2022). IPPC 2022: Climate Change 2022: impacts, adaptation and vulnerability: working group II contribution to the sith assessment report of the intergovernmental panel on climate change.
  17. Jack, M.W. Scaling laws and technology development strategies for biorefineries and bioenergy plants. Bioresour. Technol. 2009, 100, 6324–6330. [Google Scholar] [CrossRef]
  18. Justes, E.; Mary, B.; Nicolardot, B. Comparing the effectiveness of radish cover crop, oilseed rape volunteers and oilseed rape residues incorporation for reducing nitrate leaching. Nutr. Cycl. Agroecosystems 1999, 55, 207–220. [Google Scholar] [CrossRef]
  19. Kazulis, V.; Vigants, H.; Veidenbergs, I.; Blumberga, D. Biomass and natural gas co-firing – evaluation of GHG emissions. Energy Procedia 2018, 147, 558–565. [Google Scholar] [CrossRef]
  20. Larsen, S.; Jaiswal, D.; Bentsen, N.S.; Wang, D.; Long, S.P. Comparing predicted yield and yield stability of willow and Miscanthus across Denmark. GCB Bioenergy 2016, 8, 1061–1070. [Google Scholar] [CrossRef]
  21. Lin, T.; Rodríguez, L.F.; Davis, S.; Khanna, M.; Shastri, Y.; Grift, T.; Long, S.; Ting, K.C. Biomass feedstock preprocessing and long-distance transportation logistics. GCB Bioenergy 2015, 8, 160–170. [Google Scholar] [CrossRef]
  22. Lindroth, A.; Båth, A. Assessment of regional willow coppice yield in Sweden on basis of water availability. For. Ecol. Manag. 1999, 121, 57–65. [Google Scholar] [CrossRef]
  23. Livingstone, D.; Smyth, B.M.; Lyons, G.; Foley, A.M.; Murray, S.T.; Johnston, C. Life cycle assessment of a short-rotation coppice willow riparian buffer strip for farm nutrient mitigation and renewable energy production. Renew. Sustain. Energy Rev. 2022, 158, 112154. [Google Scholar] [CrossRef]
  24. Martin, P.J.; Stephens, W. Willow growth in response to nutrients and moisture on a clay landfill cap soil. II: Water use. Bioresour. Technol. 2006, 97, 449–458. [Google Scholar] [CrossRef]
  25. Mola-Yudego, B.; Aronsson, P. Yield models for commercial willow biomass plantations in Sweden. Biomass- Bioenergy 2008, 32, 829–837. [Google Scholar] [CrossRef]
  26. Moriarty, P.; Honnery, D. Can renewable energy power the future? Energy Policy 2016, 93, 3–7. [Google Scholar] [CrossRef]
  27. Moriarty, P.; Honnery, D. Ecosystem maintenance energy and the need for a green EROI. Energy Policy 2019, 131, 229–234. [Google Scholar] [CrossRef]
  28. Nemecek, T., & Schnetzer, J. (2011). Methods of assessment of direct field emissions for LCIs of agricultural production systems. Agroscope Reckenholz-Tänikon Research Station ART.
  29. Pennington, D. (2020, January). Bioenergy crops. In Bioenergy (pp. 133-155). Academic Press.
  30. Pokhrel, G.; Kizha, A.R.; Gardner, D.J. Transportation cost analysis on alternative wood feedstocks for manufacturing wood-plastic composites. BioResources 2021, 17, 634–651. [Google Scholar] [CrossRef]
  31. Poore, J.; Nemecek, T. Reducing food’s environmental impacts through producers and consumers. Science 2018, 360, 987–992. [Google Scholar] [CrossRef] [PubMed]
  32. Raugei, M.; Fullana-I-Palmer, P.; Fthenakis, V. The energy return on energy investment (EROI) of photovoltaics: Methodology and comparisons with fossil fuel life cycles. Energy Policy 2012, 45, 576–582. [Google Scholar] [CrossRef]
  33. Rogelj, J., D. Shindell, K. Jiang, S. Fifita, P. Forster, V. Ginzburg, C. Handa, H. Kheshgi, S. Kobayashi, E. Kriegler, L. Mundaca, R. Séférian, and M.V.Vilariño, 2018: Mitigation Pathways Compatible with 1.5°C in the Context of Sustainable Development. In: Global Warming of 1.5°C. An IPCC Special Report on the impacts of global warming of 1.5°C above pre-industrial levels and related global greenhouse gas emission pathways, in the context of strengthening the global response to the threat of climate change, sustainable development, and efforts to eradicate poverty [Masson-Delmotte, V., P. Zhai, H.-O. Pörtner, D. Roberts, J. Skea, P.R. Shukla, A. Pirani, W. Moufouma-Okia, C. Péan, R. Pidcock, S. Connors, J.B.R. Matthews, Y. Chen, X. Zhou, M.I. Gomis, E. Lonnoy, T. Maycock, M. Tignor, and T. Waterfield (eds.)]. In Press.
  34. Saunders, C. M., & Hayes, P. (2007). Air freight transport of fresh fruit and vegetables.
  35. Scordia, D.; Cosentino, S.L. Perennial Energy Grasses: Resilient Crops in a Changing European Agriculture. Agriculture 2019, 9, 169. [Google Scholar] [CrossRef]
  36. Searcy, E., Flynn, P., Ghafoori, E., & Kumar, A. (2007). The relative cost of biomass energy transport. Applied biochemistry and biotechnology, 137, 639-652.
  37. Sonter, L.J.; Maron, M.; Bull, J.W.; Giljum, S.; Luckeneder, S.; Maus, V.; McDonald-Madden, E.; Northey, S.A.; Sánchez, L.E.; Valenta, R.; et al. How to fuel an energy transition with ecologically responsible mining. 2023, 120. [CrossRef]
  38. Stelte, W.; Holm, J.K.; Sanadi, A.R.; Barsberg, S.; Ahrenfeldt, J.; Henriksen, U.B. Fuel pellets from biomass: The importance of the pelletizing pressure and its dependency on the processing conditions. Fuel 2011, 90, 3285–3290. [Google Scholar] [CrossRef]
  39. Trømborg, E., Ranta, T., Schweinle, J., Solberg, B., Skjevrak, G., & Tiffany, D. G. (2013). Economic sustainability for wood pellets production–A comparative study between Finland, Germany, Norway, Sweden and the US. Biomass and bioenergy, 57, 68-77.
  40. Von Cossel, M. (2020). Renewable Energy from Wildflowers—Perennial Wild Plant Mixtures as a Social-Ecologically Sustainable Biomass Supply System. Advanced Sustainable Systems, 4(7), 2000037.
  41. Wang, Y.; Wang, J.; Schuler, J.; Hartley, D.; Volk, T.; Eisenbies, M. Optimization of harvest and logistics for multiple lignocellulosic biomass feedstocks in the northeastern United States. Energy 2020, 197, 117260. [Google Scholar] [CrossRef]
  42. Weidema B P, Bauer C, Hischier R, Mutel C, Nemecek T, Reinhard J, Vadenbo C O, Wernet G. (2013). Overview and methodology. Data quality guideline for the ecoinvent database version 3. Ecoinvent Report 1(v3). St. Gallen: The ecoinvent Centre.
  43. Woo, H.; Acuna, M.; Moroni, M.; Taskhiri, M.S.; Turner, P. Optimizing the Location of Biomass Energy Facilities by Integrating Multi-Criteria Analysis (MCA) and Geographical Information Systems (GIS). Forests 2018, 9, 585. [Google Scholar] [CrossRef]
  44. Wright, L. L., Eaton, L. M., Perlack, R. D., & Stokes, B. J. (2012). Woody biomass. [CrossRef]
  45. Yang, S.; Volk, T.A.; Fortier, M.-O.P. Willow Biomass Crops Are a Carbon Negative or Low-Carbon Feedstock Depending on Prior Land Use and Transportation Distances to End Users. Energies 2020, 13, 4251. [Google Scholar] [CrossRef]
  46. US EIA 2023, U.S. Energy Information Administration. Form eia-923 detailed data, December 2021, [online] Available: https://www.eia.gov/electricity/data/eia923/. accessed July 2023.
Figure 1. EROIg quantification methodology steps.
Figure 1. EROIg quantification methodology steps.
Preprints 85506 g001
Figure 3. assessment boundary.
Figure 3. assessment boundary.
Preprints 85506 g003
Disclaimer/Publisher’s Note: The statements, opinions and data contained in all publications are solely those of the individual author(s) and contributor(s) and not of MDPI and/or the editor(s). MDPI and/or the editor(s) disclaim responsibility for any injury to people or property resulting from any ideas, methods, instructions or products referred to in the content.
Copyright: This open access article is published under a Creative Commons CC BY 4.0 license, which permit the free download, distribution, and reuse, provided that the author and preprint are cited in any reuse.
Prerpints.org logo

Preprints.org is a free preprint server supported by MDPI in Basel, Switzerland.

Subscribe

Disclaimer

Terms of Use

Privacy Policy

Privacy Settings

© 2026 MDPI (Basel, Switzerland) unless otherwise stated