Preprint
Article

This version is not peer-reviewed.

The Impact of Rural E-commerce Environment Development on Orchard Expansion from the Perspective of Tele-coupling: Case of Pinghe County in Southeast China

A peer-reviewed article of this preprint also exists.

Submitted:

11 September 2023

Posted:

14 September 2023

You are already at the latest version

Abstract
This investigation delves into the profound interplay between the e-commerce environment and the agricultural system, while scrutinizing the intricate human-land coupling dynamics engen-dered by transformations within the agricultural domain. Focusing on the expansion of orchards in Pinghe County, a pivotal epicenter for Chinese sweet pomelo production, this study eluci-dates the reverberations of Rural E-commerce Environment Development on Orchard Expansion through the lens of Tele-coupling. In doing so, it unveils the nuanced tapestry of the human-land coupling associations latent within the evolutionary trajectory of the agricultural system amidst the blossoming information society. The findings underscore a symbiotic relationship between the augmentation of orchard acreage and the burgeoning rural e-commerce landscape, effec-tively propelling the economic prosperity of the agricultural system. Moreover, a tele-coupling phenomenon has emerged, underscoring the intricate web of interconnections binding the mat-uration of the rural e-commerce ecosystem with the proliferation of orchards. The research illu-minates that the transformation of land utilization, imbricated within the agricultural system, manifests as a distinctive form of tele-coupling intricately woven into the fabric of urbanization and information technology advancements. Consequently, adopting a comprehensive theoreti-cal perspective, amalgamating disparate domains across distinct geographic realms, becomes imperative for discerning the intricate nuances of the human-land coupling nexus within these multifaceted, open systems.
Keywords: 
;  ;  ;  ;  

1. Introduction

Land serves as the spatial conduit for human endeavors, constituting an indispensable foundation for societal and economic progress, while concurrently representing a crucial reservoir for both urban and rural populace. The multifaceted ramifications of regional development encompassing economic, social, and environmental facets often manifest in alterations to land utilization patterns [1]. The dynamics propelling shifts in land usage and the intricate mechanisms underlying such transitions are characterized by their intricacy [1,2]. It is imperative to acknowledge that the trajectory of land use alteration is frequently nonlinear and intricately intertwined with other socio-ecological and biophysical systems [3,4].
The evolution of land systems is not solely influenced by human interactions [5] with the natural milieu from a socio-economic and environmental standpoint but is equally shaped by novel institutional progressions and governance frameworks via the phenomenon of tele-coupling [6], a phenomenon that mirrors the escalating forces of economic globalization and urbanization [7,8]. The global interconnection that characterizes our world today has left an indelible mark on land use patterns. This transformation is chiefly attributed to the heightened circulation of information, capital, goods, and human capital [9], underscoring the pivotal role of remote markets [10]. The implicit connections and indirect feedback mechanisms [11] that entwine humanity with land use systems through the agricultural supply chain present a tangible predicament that necessitates addressal for the promotion of sustainable socio-economic and ecological progress [12,13]. In this era of informatization, data emerges as a novel factor of production, and the digitization of agricultural products rapidly progresses upstream from the consumer’s “table” to the very “land” where they originate [14].
However, an imperative lacuna persists in our understanding, specifically in terms of micro-level insights into the intricate mechanisms dictating “how the development of e-commerce environments, operating as a tele-coupling agent, instigates transformations within land systems.” Orchard expansion, serving as the foundational phase in the production of fresh agricultural commodities, carries substantial implications not solely for economic advancement but also for the promotion of sustainable land use practices and environmental stewardship [15,16,17].
In the realm of ecological and socioeconomic systems, the concept of tele-coupling has emerged as a valuable theoretical framework for unraveling the intricate connections between distant or seemingly disconnected systems [18,19]. Tele-coupling, in essence, lays bare the intricate web of interactions and flows, encompassing materials, information, and financial resources, that transpire between these systems. In the context of our present study, the tele-coupling concept takes on a specific lens, focusing on the dynamic interplay between the development of rural e-commerce environments and the expansion of orchards. This investigation probes into the role played by the e-commerce environment as a tele-coupling mechanism, delving into the profound impacts it exerts on land utilization patterns and economic growth. The implications of such interactions extend to the realms of land use practices and environmental sustainability. In effect, this tele-coupling framework underpins our theoretical foundation for comprehending the dynamics that underlie these interconnected systems.
Tele-coupling between human activities and the landscape has found widespread application in the exploration of urban-rural development and agricultural systems. Concurrently, the confluence of e-commerce and logistics industries has emerged as pivotal conduits for the commercialization of fresh agricultural products over the past two decades [3,20,21]. The evolution of this dynamic is characterized by a novel business paradigm, born from the confluence of internet technology and traditional commodity circulation, thereby bolstering the value chain within the agricultural sector [22,23,24].
The field of land change science represents an interdisciplinary realm dedicated to unraveling the intricate couplings that exist between human and natural systems [25]. It entails an examination of the driving forces that steer transformations in land usage, viewed through the lens of tele-coupling. Existing research has probed into a multitude of facets within this domain, including the tele-correlation of urban land [26], the dissection of proximate and remote drivers of land use and land cover alterations [27], and holistic, network-based studies spanning across interconnected systems. Research efforts have spanned diverse topics, such as deciphering the influence of urbanization on food systems [28], exploring the nexus between urbanization and the growth of e-commerce [29], and dissecting the intricate relationship between urbanization and shifts in rural land utilization[14].
Yet, it is worth noting that extant research endeavors have thus far overlooked the interconnectedness between human societies and the land across varied geographies, with scant attention paid to investigating the repercussions of urbanization and the burgeoning rural e-commerce landscape on the expansion of orchards—a pivotal facet in the production of fresh agricultural goods. Orchards, bearing the primary function of cultivating cash crops, constitute a linchpin in the economic development of rural areas [30]. Over the past four years, there has been a surge in scholarly interest directed toward urban-rural development and rural e-commerce, with investigations that scrutinize the impact of e-commerce on farmers’ income and rural advancement through the prism of case studies and qualitative observations [31]. These studies have underscored the short-term augmentation of farmers’ income and its contribution to the restructuring of rural income [31,32,33]. While they have enriched our understanding of the impact of e-commerce on rural economies and the income of farmers, they have yet to consider the indispensable role of land resources as a quintessential production factor. Research inquiries into the judicious utilization of land resources and the mechanisms driving land use transformations remain a pivotal dimension of sustainable rural development [4,34].
Therefore, the present investigation is dedicated to elucidating the influence exerted by the developmental dynamics of the rural e-commerce milieu, conceived as a prime mover of tele-coupling, on the transformative dynamics of land utilization and economic prosperity. Concurrently, this study undertakes a meticulous examination of the intricate mechanisms underpinning the interplay between the expansion of orchards and the agrarian framework. This empirical inquiry centers its focus on the emblematic region of Pinghe County, renowned as the paramount production hub for sweet pomelo in the People’s Republic of China. The research endeavors to unravel the propulsive mechanisms of the e-commerce environment, spanning the preceding two decades, with a multifaceted approach encompassing the dimensions of transportation logistics, digital infrastructure, and the e-commerce platform.
This scholarly exploration elucidates the symbiotic human-land interface that is inextricably interwoven within the agricultural milieu and further probes into the inherent mechanisms that propel the e-commerce environment to orchestrate the expansion of orchards within the context of tele-coupling evolution. In so doing, this inquiry furnishes empirical substantiation to corroborate the theoretical paradigms posited by antecedent scholarship. Notably, this research adopts remote sensing data resources and harnesses the capabilities of the Google Earth Engine to compute the precise extent of orchard land, thus surmounting the methodological challenges associated with obtaining granular cropland utilization data. Ultimately, this pioneering endeavor marks the inaugural endeavor to scrutinize the repercussions of the e-commerce milieu on the advancement of the agricultural system, wielding its impetus to drive orchard expansion, thereby enriching our comprehension of the latent intricacies intrinsic to the human-land tele-correlation phenomenon.

2. Research Hypothesis

Land, possessing attributes akin to an asset, assumes significance alongside capital, labor, and technology within the rural context. Invariably, land classifications bear a profound interconnection with the socioeconomic progress experienced in rural regions [4]. The transformation of land use within a given locality typically emerges as an outcome of the confluence of various elements, encompassing natural geographical features, socioeconomic dynamics, legislative frameworks, engineering advancements, and additional factors. Notably, socioeconomic forces exert a preeminent influence in instigating profound shifts in land utilization patterns, often aligning these alterations with the imperatives of human development.
As the global population continues to grow, the extensive development of arable land has become a ubiquitous phenomenon, serving to address diverse human needs and catalyze opportunities within the realms of production and livelihood generation. Nevertheless, it is imperative to recognize that land resources exhibit multifaceted functionalities, and the unrestrained exploitation of cultivated land carries the potential for adverse repercussions, including the depletion of forests and the diminishment of biodiversity. Pertinently, the fluctuation in land use patterns, encompassing both expansion and contraction dynamics, emerges as a salient determinant reshaping the distributional landscape of rural development factors [3,35].
Within this context, the expansion of orchard areas assumes a pivotal role, envisaged to impart a positive impetus upon the overarching economic trajectory of agricultural systems. Orchards, constituting essential components of rural economies, primarily dedicated to the cultivation of cash crops, are emblematic of one of the most critical production factors instrumental in propelling rural economic development [30]. These orchards, possessing the latent potential to serve as catalysts for growth, underscore the fundamental tenets of land economics. Central to this theoretical framework is the assertion that land, as an indispensable factor of production, assumes a central role in nurturing economic progress. The bedrock principles of land economics accentuate that judicious land utilization, typified by the expansion of orchards for cash crop cultivation, holds the promise of amplifying agricultural productivity, thereby augmenting the overall economic well-being of rural landscapes [36]. This contemplative milieu prompts the formulation of the ensuing hypothesis.
Hypothesis 1.
Orchard expansion exerts a favorable influence on the economic advancement of the agricultural system.
Since 2014, the Chinese government has initiated a comprehensive rural e-commerce demonstration project with the primary objective of bolstering the trade of agricultural commodities and facilitating access for farmers to both domestic and international markets, thereby engendering a constructive impact on the economic landscape of the agricultural domain. The adoption of e-commerce platforms in rural regions has, in effect, invigorated the agricultural marketplace by enabling seamless online communication and conferring economic benefits upon agricultural practitioners. Empirical evidence underscores that farmers who regularly engage with the internet tend to achieve higher household incomes.
The theoretical underpinning of technological progression and economic development posits that the assimilation of contemporary technologies, such as e-commerce platforms, into conventional sectors like agriculture, holds the potential to yield heightened productivity and enhanced economic prosperity [37]. Internet technology, as a conduit, directly connects farmers with expansive consumer markets, amplifying the demand for agricultural produce and cultivating economic growth within the agricultural sphere [3]. Nevertheless, it is crucial to acknowledge that information technology is a double-edged sword, as it not only ushers in new marketing prospects for agricultural products but can also introduce heightened competitive pressures and market volatility for producers. The integration of e-commerce in rural contexts serves as an instrumental mechanism for the transportation of agricultural goods to urban locales, thereby augmenting the demand for agricultural output and contributing substantively to the economic progression of the agricultural framework. Consequently, this study advances the ensuing hypothesis:
Hypothesis 2.
Rural e-commerce environment promotes the economic development of the agricultural system.
This assertion is grounded in the significant strides made in the domain of network and information technology services, which have catalyzed the transformation of conventional agricultural processes. These processes encompass a spectrum of activities, encompassing production and management, marketing, transportation, and the procurement of agricultural resources [32]. Evidently, this technological evolution has ushered in a novel circular process characterized by the seamless flow of information, capital, logistics, and business transactions. This multifaceted circular process assumes a central position in driving the development of agricultural systems, particularly in regions endowed with distinct geographic, cultural, and social attributes.
Nonetheless, it is imperative to recognize that the determinants influencing the development of agricultural systems exhibit heterogeneity across regions marked by divergent geographical settings, cultural contexts, and social environments. This observation aligns with the principles underpinning regional economics, which contend that a region’s distinctive attributes, including the presence of advanced e-commerce infrastructure, wield substantial influence over its trajectory of economic development [34]. To elucidate, let us consider the example of the southeastern coastal region of China, a locale characterized by a well-established transportation and logistics network. In this context, it becomes evident that, relative to logistics and network facilities, the e-commerce platform, serving as the epicenter of this circular process with information and business flow as its core components, exerts a more pronounced impact on the metamorphosis and upscaling of rural industries [21,24]. This supposition finds resonance with the tenets of regional economic development, which underscore the paramount importance of harnessing regional strengths and assets as catalysts for growth [38]. Therefore, we posit the following hypothesis:
Hypothesis 3.
E-commerce platforms wield a more pronounced influence on agricultural system development when contrasted with traffic logistics and network infrastructures.
This hypothesis is grounded in the notion of tele-coupling, whereby a dynamic interplay between the development of the rural e-commerce milieu and the expansion of orchards is discerned. In this context, tele-coupling refers to a phenomenon where substantial alterations in the demand for agricultural products in urban centers, driven by shifts in dietary preferences and an escalating requirement for fresh produce, exert discernible impacts on the agricultural cultivation processes in rural locales, owing to intricate market and policy mechanisms [11]. The underpinning theoretical framework of tele-coupling underscores the intricate web of interactions, signifying that human activities and land use modifications in one geographical region can propagate far-reaching ramifications onto distant regions. This underscores the imperativeness of comprehending these intricate and long-distance interactions. The transformations witnessed in rural areas manifest in a metamorphosis in the utilization of agricultural land, particularly within orchards, and lead to consequential adjustments in the structure of agricultural production and the utilization of resources. It is paramount to recognize that such shifts have the potential to induce socioeconomic and environmental effects that transcend geographical boundaries [32].
The evolution of urbanization, the optimization of traffic logistics, and the proliferation of e-commerce platforms collectively create an environment conducive to economic growth in rural hinterlands, primarily facilitated through the tele-coupling mechanisms ingrained within the agricultural land use system. Notably, the heightened demand for fresh agricultural produce in urban enclaves exerts a discernible influence on the expansion of orchards, with rural e-commerce channels acting as the conduits for this influence. This alignment with the tele-coupling framework underscores the exigency of examining land use transformations and their ramifications within the broader tapestry of interconnected systems, all while acknowledging the far-reaching repercussions that urbanization and technological advancements usher into rural landscapes. This, in turn, leads us to the ensuing hypothesis:
Hypothesis 4.
A tele-coupling nexus is discernible between the progression of the rural electronic commerce milieu and the amplification of orchard acreage

3. Research Area and Data

Pinghe County, situated within the Fujian Province of Southeast China, occupies a geographic expanse spanning 2328 km2, positioned at latitudes 24°02′–24°35′N and longitudes 16°54′–117°31′E (Figure 1). Distinguished by the moniker “Pomelo City of China and Pomelo Town of the world,” Pinghe County is renowned for its significant role in the cultivation of citrus pomelo, an essential variety within the global fruit crop spectrum and the third-largest commodity within international agricultural trade [39]. The cultivation of citrus pomelo has progressively assumed significance as a primary revenue source for farmers in major citrus-producing regions across China [6].
Based on the sampling data gleaned from Pinghe County in the 2019, the conservative estimate for the extent of Pinghe sweet pomelo cultivation encompassed an expansive area of 460 km2, constituting approximately 1/5 of the total county area. The marketing avenues for Pinghe sweet pomelo predominantly encompass the realms of traditional markets, e-commerce platforms, exportation, and value-added processing. It is noteworthy that the cultivation and marketing of Pinghe sweet pomelo exhibit a profound interdependence with the trajectory of e-commerce development and broader trade dynamics [39].
In 2022, the rural locales of Xiaoxi Town, Shange Town, Xiazhai Town, and Xintian Village in Banzai Town garnered distinction as China’s designated Taobao Town and Taobao Village. This recognition holds particular significance in the context of Pinghe County, Southeast China, renowned for its Guanxi sweet pomelo cultivation.
Over the past two decades, China’s e-commerce sector has experienced a meteoric rise, as evidenced by a remarkable surge in total e-commerce sales from a negligible figure in 2000 to an astounding 37.21 trillion yuan in 2020, thereby solidifying China’s position as the global epicenter of e-commerce activity. Analyzing Business Big Data for 2022, a noteworthy trend emerges, indicating that online sales of agricultural products in China reached an impressive 531.38 billion yuan, reflecting a notable year-on-year increase of 9.2%. This growth exceeded the previous year’s figures by 6.4 percentage points, underscoring the sector’s robust momentum [40]. As reported, it has come to light that the upsurge in online retail transactions within rural areas of China is surpassing the national average [32]. This observation is indicative of the transformative trajectory embarked upon by rural e-commerce in China, which commenced in 2000 and witnessed an initial phase of modest expansion between 2003 and 2009, followed by a remarkable surge from 2010 to 2020.
For this investigation, we centered our research on the interplay between the rural e-commerce environment and the agricultural system within Pinghe County during the temporal span encompassing 2000 to 2020. Our dataset primarily drew from sources such as the Pinghe County Statistical Yearbook (2006–2020), the Fujian Provincial Statistical Yearbook (1990–2020), the China Digital Economy Report (2001–2020), alongside additional statistical reports emanating from pertinent governmental bodies like agriculture and rural development, statistics, planning, and natural resources departments within Pinghe County. The temporal scope of the data collection was strictly confined to the interval from 2000 to 2020. In addition to these secondary data sources, we conducted fieldwork in 2020. Over the course of May to June, we undertook visits to multiple townships within Pinghe County, including Xiazhai Town, Banzai Town, Xiaoxi Town, and Shange Town, with the primary objective of gathering empirical insights concerning the cultivation of sweet pomelo and the evolving landscape of the e-commerce logistics sector in the region.
Figure 1. Location of the study area and its land use in 2020.
Figure 1. Location of the study area and its land use in 2020.
Preprints 84784 g001

4. Research Methods

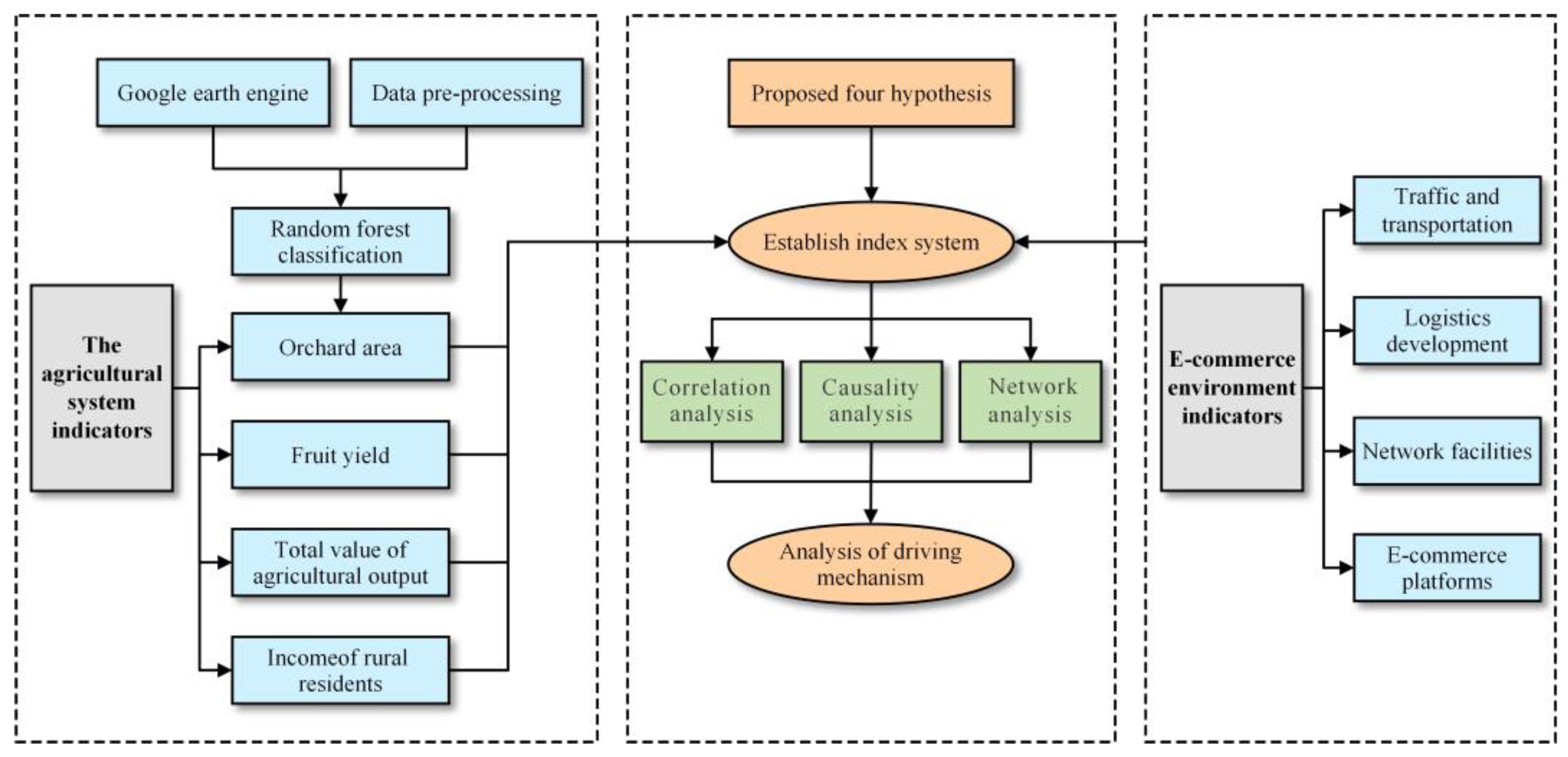
4.1. Research Framework

In the initial stages of our research, the dataset, primarily composed of Landsat 8 data accessible through the Google Earth Engine (GEE) platform, underwent meticulous preprocessing procedures. These procedures entailed critical tasks such as the identification and masking of cloud and water interference, application of spectral band operations, and model inversion techniques applied to the four designated indicators. Following this data refinement, a crucial step involved the normalization of the aforementioned four indicators. Subsequently, the random forest classification method was employed as a means to delineate and ascertain the spatial extent of pomelo orchards on the ground.
Concomitantly, our analytical framework encompassed the selection of three independent variables, namely fruit yield, total agricultural output, and per capita disposable income among rural residents, which were combined with the orchard area to form the foundation of the agricultural system indicator framework. Within the realm of the e-commerce environment system, our indicator framework comprehensively integrated facets such as transportation infrastructure, logistics development, network accessibility, and the presence of e-commerce platforms.
In the course of our investigation, predicated on four distinct hypotheses elucidating the driving forces underpinning orchard expansion and agricultural system evolution within the context of the e-commerce environment, we embarked upon a multifaceted analytical approach. This approach encompasses correlation analysis, causal relationship examination, and network analysis, all harmoniously incorporating the delineated indicator frameworks of the agricultural and e-commerce systems. The overarching objective of these analyzes was to elucidate the intricate driving mechanisms contributing to the expansion of orchard areas, as graphically depicted in Figure 2.

4.2. Establish the index system

This study delves into the multifaceted factors influencing the expansion of orchard areas and the concomitant alterations within the agricultural framework, against the backdrop of the rural e-commerce development strategy unfolding within the context of an evolving information society. The investigation intricately revolves around two distinct sets of variables, namely the rural e-commerce environmental system and the agricultural economic system. Within the realm of the rural e-commerce environmental system, we discern four pivotal dimensions: “transportation (x1),” “logistics development (x2),” “network facilities (x3),” and “e-commerce platform (x4),” each meticulously elucidated in Table 1. The agricultural system, on the other hand, comprises two fundamental dimensions: “agricultural economy (y1)” and “land utilization (y2).” Within the ambit of agricultural economy, two discernible variables emerge: “total agricultural output value” and “per capita disposable income of rural residents.” The land utilization system is encapsulated by the variables “orchard area” and “fruit yield,” with their foundational underpinnings presented in Table 1 as a point of reference.
To mitigate the potential influence stemming from disparities in index dimensions and variations in magnitude across the research variables, it is imperative to enact a process of data normalization. In the present study, we employ the z-score standardization technique for this purpose. Building upon the standardized values derived from the original indices, as delineated in Table 1, and the corresponding relationships of the driving force indicators, we employ the Principal Component Analysis (PCA) methodology to ascertain the weights attributed to four distinct categories: transportation, logistics development, network infrastructure, and the e-commerce platform. The determination of these category weights is achieved through an examination of the explained variance ratio associated with the first principal component within each category. Mathematically, this is represented as follows:
p r o p o r t i o n   o f   v a r i a n c e   e x p l a n a t i o n   i = e i g e n v a l u e i j eigenvalue j
Table 2. The weight of E-commerce environment driving force indexes.
Table 2. The weight of E-commerce environment driving force indexes.
Index Transportation X1 Logistics Development X2 Network facilities X3 E-commerce Platform X4
Z1 Z2 Z3 Z4 Z5 Z6 Z7 Z8 Z9 Z10
Weight 0.13 0.31 0.25 0.29 0.06 0.31 0.31 0.30 0.50 0.49
Notes: See Table 1 for the meaning of the Tertiary index code.

4.3. Extraction and analysis of the orchard area

The analysis of sweet pomelo orchard areas in this investigation is structured into three primary components, namely: image data acquisition, feature selection and classification, and the assessment of changes in sweet pomelo orchards within Pinghe County. These crucial phases entail the following procedural elements:
  • Acquisition of Image Data: The initial step entailed the utilization of the GEE platform to synthesize minimum cloud cover images, thereby procuring Landsat-TM data from the years 2000 and 2010, along with Sentinel-2A data pertaining to 2020.
  • Feature Extraction and Selection: Employing Sentinel-2 data in conjunction with Digital Elevation Model (DEM) data, a comprehensive suite of image characteristics encompassing spectral attributes, textural properties, and terrain features were meticulously extracted. These feature variables were subsequently harnessed within the framework of a Random Forest (RF) classification algorithm to discern the optimal subset for the ensuing classification exercise.
  • Classification Facilitation and Post-Processing: Augmenting the dataset with field survey data and high-resolution Google imagery, the identification of suitable classification samples was facilitated. The RF classifier was then enlisted for classification purposes, followed by post-processing activities. Validation samples were judiciously selected at random to gauge the accuracy of the classification outcomes, as depicted in Figure 3.
  • Temporal Mapping of Orchard Expansion: To delineate the evolution of sweet pomelo orchards in Pinghe County, a methodology rooted in prior knowledge was applied. The extraction results pertaining to sweet pomelo orchards in the year 2020 were deployed to mask early Landsat-TM image data, consequently affording insights into the spatial expansion of sweet pomelo orchards across the temporal spectrum, encompassing the years 2000, 2005, 2010, and 2015.

4.4. Analysis of driving forces and mechanisms

Utilizing a comprehensive approach, this study explores the intricate interplay between rural e-commerce environment development and orchard expansion within the context of tele-coupling, focusing on the case of Pinghe County in Southeast China. In this investigation, we consider transportation, logistics development, network infrastructure, and the e-commerce platform as independent variables, while agricultural system indices serve as dependent variables. To unravel the driving forces and underlying mechanisms governing the tele-coupling dynamics influencing orchard area expansion, our analytical framework incorporates a suite of methodologies, including Granger causality testing, regression analysis, network analysis, and coupling coordination degree assessment. These analyses were executed using MATLAB R2023a, Python 3.9, ArcMap 10.3, and Gephi 0.9.2, each tailored to its specific analytical purpose.
The initial phase of our analytical endeavor involves the integration of all explanatory and response variables into MATLAB R2023a. Subsequently, we subject the time series variables to a battery of assessments, including tests for stationarity, co-integration among homogeneous single integer series, and Granger causality. It is imperative to emphasize that the stability of time series variables plays a pivotal role in this preliminary stage. Additionally, we scrutinize whether there exists a long-term co-integration relationship among single integer series of the same order. Only variable sets exhibiting both time series stability and long-term co-integration among same-order single integer series are deemed suitable for Granger causality testing. Notably, we employ the Johansen system co-integration test methodology to discern the presence of enduring relationships among same-order single integer variables. The optimal lag order is determined through a comprehensive evaluation of F-statistic and P-value outcomes. In the context of our analyses, the F-statistic assumes a critical role in assessing whether all explanatory variables collectively exert an influence on the response variables. The formula for the F-statistic is as follows:
F = the   s quare   sum   of   explanation / p residual   sum   of   squares / ( n p 1 )
Herein, ‘the square sum of explanation’ encapsulates the extent of variability within the response variable that can be elucidated by the model, whereas ‘square sum of the residuals’ delineates the variability in the response variable that remains unaccounted for by the explanatory variables. The parameters ‘n’ and ‘p’ correspond to the total number of samples and the quantity of explanatory variables employed in the analysis, respectively. For variable groups exhibiting stationarity following the Augmented Dickey-Fuller (ADF) test and demonstrating system co-integration, subsequent investigations involved the evaluation of Granger causality among these groups, with an emphasis on identifying those exhibiting predictive causality. Within the causal variable group, data were standardized and restructured in accordance with the optimal lag order, subsequently subjected to regression analysis using SPSS 20.0 to discern the precise interrelationships among the variables. Ultimately, the regression coefficients were employed as the operative measures for establishing an action relationship matrix, elucidating the intricate driving force mechanisms, and facilitating visualization thereof via Gephi 0.9.2.
The coupling coordination degree model has been employed in this study to assess the level of coordinated development between various elements. Coupling degree, in this context, pertains to the extent of interdependence, mutual influence, and reciprocal constraints among two or more interconnected systems. The mathematical expression for calculating the coupling degree is as follows:
C oupling   degree = i = 1 n X i X Y i Y i = 1 n X i X 2 i = 1 n Y i Y 2
where: X and Y are two time series respectively. X and Y are the average of X and Y respectively. n denotes the length of the time series.

5. Results and Discussion

5.1. Evolution characteristics of agricultural economy and orchard expansion

Since the initiation of market reforms in the early 1990s, the transformation of China’s agricultural land has been profoundly influenced by the relentless tide of urbanization [14]. In the case of Pinghe County, situated along China’s southeastern coastline and renowned for its prominent sweet pomelo production, the dynamics of agricultural land use have experienced a radical shift, propelled by poverty alleviation initiatives and the advancement of market-oriented economic paradigms. This transformation witnessed the conversion of vast expanses of forestlands and arable terrain into thriving orchards, effectively supplanting traditional grain cultivation with the cultivation of high-value cash crops, notably the sweet pomelo. Consequently, the agricultural landscape in Pinghe County has undergone a marked transformation, exemplified by the conspicuous emergence of non-grain agricultural land, concomitant with substantial augmentations in farmers’ income levels. The noteworthy rise in both per capita disposable income among rural residents and urbanization rates has, in turn, catalyzed the development and proliferation of this non-grain agricultural sector [41].
As discerned from Figure 4, the agricultural production system in Pinghe County, prior to the 1990s, revolved around the cultivation of staple crops, vegetables, and fruits. Regrettably, during this period, the rate of income growth for farmers and the overall agricultural output value exhibited sluggish progression. It was not until the late 1980s and early 1990s that the local authorities, recognizing the potential for growth, actively encouraged farmers to transition towards cultivating sweet pomelo and fostering the fruit industry. A comprehensive analysis of extant literature underscores that the sweet pomelo orchard’s spatial extent expanded by 343.57 km2 between 1990 and 2000, experiencing a remarkable growth rate of 55.27% over the past three decades. This conspicuous expansion could be predominantly attributed to localized agricultural economic policies, which played an instrumental role in ushering Pinghe County into its present era of orchard-driven agricultural development.
In accordance with the categorization outcomes pertaining to sweet pomelo orchards detailed in Figure 4 of this investigation, the spatial extent of sweet pomelo orchards within Pinghe County, situated in the southeastern region of China, exhibited a noteworthy augmentation over the past two decades. Commencing from 2000, the sweet pomelo orchard area has undergone a substantial expansion, escalating from 245.07 km2 to 470.72 km2 by 2020, signifying an almost twofold increase. The epicenter of this expansion primarily encompasses the peripheries of the Huashan River basin. This phenomenon has primarily transpired through the transformation of forested and arable lands into orchard terrain. Simultaneously, the proliferation of sweet pomelo trees within Pinghe County has given rise to a consistent upsurge in fruit production. The confluence of this agricultural expansion with the advent of commercial market accessibility and the concomitant evolution of the transportation and logistics sector post-2000 has led to a momentous amplification in orchard cultivation, concomitantly augmenting the earnings of local farmers and the overall agricultural output. Empirical evidence further illustrates that subsequent to 2000, Hehe Guanxi pomelo’s supply ratio to the national market experienced a persistent ascent, ultimately capturing close to a one-third share of the entire market. The sweet pomelo industry has henceforth assumed a preeminent role in fostering rural economic advancement and augmenting the income levels of the rural populace within Pinghe County. The graphical representation in Figure 5 delineates a conspicuous correspondence between the temporal trajectories of agricultural output value, per capita income among rural residents, and sweet pomelo yield during the period spanning 2000 to 2020. Consequently, the aforementioned analysis substantiates our first hypothesis, affirming that orchard expansion exerts a favorable influence on the economic advancement of the agricultural system.
Table 3. Classified area statistics of sweet pomelo orchards in different periods.
Table 3. Classified area statistics of sweet pomelo orchards in different periods.
Year Categorized area/km2 Time/year Increased area/km2 Increased percentage
2000 245.07 - - -
2005 265.47 2000–2005 20.39 9.05%
2010 319.61 2005–2010 54.14 23.99%
2015 428.31 2010–2015 108.70 48.17%
2020 470.72 2015–2020 42.41 18.79%

5.2. Driving analysis of rural e-commerce environment to the agricultural system development

Utilizing the methodological framework elucidated earlier, an initial step involved subjecting the variables to a unit root test, revealing their stability post first-order differencing, thus ascribing them to a first-order single integer sequence. This characterization paved the way for the subsequent application of the Johansen system co-integration test, aimed at discerning the existence of a long-term co-integration relationship among these variables. Notably, the outcome underscored the presence of a co-integration relationship, thus affording the opportunity for a subsequent exploration through Granger causality analysis. The multi-variable Granger causality test method is used to input the first-order single integer sequence that has passed the unit root and cointegration test into Maltab. By comparing the F statistics and P value of different lag periods, the lag period test result with the smallest P value is taken as the result, and the relationship between p-value and 0.05 is compared to determine whether to reject the null hypothesis and conduct causality identification. Finally, a total of 22 causation relationships among the variables emerged, facilitating an elucidation of the driving forces and mechanisms governing the evolution of the agricultural system. These causative associations encompassed 6 groups of e-commerce environmental driving factors (denoted x→x), 2 groups of interrelated agricultural system variables (denoted z→z), 9 instances of e-commerce environmental driving factors exerting influence on agricultural system variables (denoted x→z), and 5 instances of agricultural system variables impacting e-commerce environmental variables (denoted z→x).
In adherence to a scholarly framework, an analysis employing linear regression is executed in concordance with the relevant lag order specifications. The resultant regression coefficient is thus derived to represent the quantitative interplay amongst variables. Subsequently, the matrix delineating variable interactions is constructed, allowing for the visualization of the mechanistic underpinnings via Gephi network analysis functionality. The outcomes of the regression analysis are duly elucidated in Table 4, while the findings stemming from the network analysis are meticulously depicted in Figure 4 and Figure 5. Within this intricate web of causality, it became evident that the drivers of the e-commerce environment and the variables comprising the agricultural system establish a multifaceted, many-to-many relationship. Notably, the e-commerce environment exercises its influence on the burgeoning sweet pomelo industry in Pinghe County through four distinct dimensions: transportation, logistics development, network infrastructure, and the e-commerce platform. Remarkably, the e-commerce platform emerges as the nexus of highest nodal connectivity, closely trailed by transportation, logistics development, and network facilities, which exhibit comparatively lower nodal outputs. This discernment underscores the prominence of the e-commerce platform and transportation as primary influencing factors, intimately intertwined with a broader array of agricultural system variables. Consequently, our analysis substantiates the validation of the research hypothesis 2, affirming that Rural e-commerce environment promotes the economic development of the agricultural system.
Figure 6 illustrates the pivotal role played by the e-commerce platform in the context of intermediary centrality, superseded only by transportation. This observation underscores the substantial influence exerted by the e-commerce platform and transportation as instrumental bridges connecting various driving factors and agricultural system variables, thus serving as the primary conduits in the driving mechanism. Notably, three agricultural system variables exhibit the highest degrees of connectivity, sequentially: agricultural output value, farmers’ income, and fruit output. Among these, agricultural output value demonstrates a multifaceted susceptibility to multiple driving forces, its impact reaching greater depths. When assessing the strength of influence, the connection between the e-commerce platform and agricultural output value emerges as the most robust, boasting a regression coefficient of 0.878. Subsequently, the relationship between network facilities and the e-commerce platform follows closely behind, with a regression coefficient of 0.856. It is essential to acknowledge that the establishment of network facilities has stimulated local transportation and logistics sectors, thereby propelling the development of e-commerce platforms to a certain extent. The concurrent evolution of e-commerce platforms and the transportation and logistics industry has, in turn, propelled the growth of agricultural output value. This assemblage of variables implicitly underscores the economic advantages resulting from the expansion of orchard acreage driven by the maturation of the e-commerce environment, prominently manifested in the transformation of arable land initially allocated for food crop cultivation into fruit production. In light of this analysis, the validity of hypothesis 3 is firmly substantiated; namely, that e-commerce platforms wield a more pronounced influence on agricultural system development when contrasted with traffic logistics and network infrastructures.

5.3. Analysis of coupling between rural e-commerce environment and orchard expansion

The interconnection between urban and rural areas, particularly with regard to alterations in agricultural land use, is established through the intricate web of agricultural product circulation. This multifaceted system fosters dynamic interactions spanning social, economic, and environmental dimensions across vast geographical distances. Although urban inhabitants may not exert a direct influence on the rural ecological milieu, their market-driven demand for a diverse array of foodstuffs wields a considerable impact on rural landscapes, prompting consequential shifts in agricultural land utilization. These transformations bear profound socioeconomic and environmental implications.
In the present investigation, we undertook the standardization of indicator data pertinent to the e-commerce environment system within the geographical confines of Pinghe County. Concurrently, we executed an assessment of the degree of coupling between the e-commerce environment system and the expanse of orchards. Through these meticulous procedures, we derived comprehensive indicators characterizing the e-commerce environment system and its interconnectedness, as measured by the coupling degree, with the orchard landscape. For more detailed information, please consult Table 4.
This assertion underscores the imperative of transitioning from a narrow geographical vantage point to a broader geospatial network perspective in the realm of geographic research. Such an approach contributes substantively to the cultivation of a deeper understanding of the intrinsic mechanisms governing the tele-coupling phenomenon between humans and the land, as articulated in prior scholarship [42].
The excessive exploitation of agricultural space has the potential to encroach upon ecological territories, resulting in a diminishment of forested regions and cultivated land, which, in turn, poses potential threats to both food security and biodiversity [43]. These ecological ramifications merit careful consideration, particularly in the context of orchard expansion driven by rural e-commerce.
In comparison to local coupling, human-earth system interactions in remote coupling follow a more indirect pathway, with their impact effects being somewhat concealed [18]. When the countryside serves as the sending system and urban areas as the receiving system, the expansion of orchard acreage through remote coupling entails a sequential process. The demand for agricultural products from urban residents fundamentally influences transaction volumes and price dynamics. This market-related information, encompassing transaction data and pricing, subsequently circulates back to rural areas through a variety of channels, including the market distribution system, governmental policies, news media, professional advisory institutions, and informal communication networks.
Several studies have demonstrated the informality engendered by commerce and its adverse repercussions on rural habitats [4]. Rural inhabitants make decisions regarding land use based on market information and their familiarity with local environmental resources such as light, heat, water, and soil conditions. Additionally, they factor in production elements such as labor, capital, and technology in their efforts to cultivate crops and generate agricultural goods for urban market consumption. Market mechanisms can provoke alterations in rural production patterns when urban areas undergo social and economic transformations or policy reforms. These shifts can consequently result in changes in agricultural production, land utilization, and other input parameters.
In accordance with the data presented in Figure 7, the comprehensive indicator denoting the “E-commerce Environment System” exhibits a consistent upward trajectory over the temporal domain, in stark contrast to the relatively stable fluctuations observed in the “Orchard Area.” Notably, spanning from 2000 to 2013, the “E-commerce Environment System” indicator demonstrates a persistent and uninterrupted ascent, ultimately culminating in its zenith in 2014. This conspicuous augmentation can be ascribed to propitious market conditions and diligent policy support. This upward surge is intrinsically linked to the proliferation and maturation of internet-based commerce within rural territories. Simultaneously, the orchard area has exhibited a persistent expansion over the temporal continuum. Between 2000 and 2010, growth persisted steadily, with an accelerated rate experienced between 2006 and 2007. Subsequent to 2010, the pace of growth has decelerated, albeit with the orchard area maintaining a relative constancy.
As delineated in Figure 8, the concomitant evolution of the e-commerce environment system and the land use system is discernibly demarcated into three distinct phases. During the interval from 2000 to 2006, a gradual augmentation in their interconnection becomes evident. However, within the time frame encompassing 2006 to 2016, fluctuations manifest, including a conspicuous nadir in 2014. The primary impetus behind this descent can be attributed to the rapid expansion of the e-commerce environment system during this phase, coinciding with a saturation point in the enlargement of the land use system’s spatial expanse. From 2016 to 2020, the coupling coordination between these two systems perceptibly rekindled, achieving a relatively consistent plateau in 2020. This observation attested to a congruous developmental trajectory shared by these two systems.
Figure 7. Trends in Indicator Changes of E-commerce Environment System and Land Use System.
Figure 7. Trends in Indicator Changes of E-commerce Environment System and Land Use System.
Preprints 84784 g007
Figure 8. Trends in Coupling Degree Variation from 2000 to 2020.
Figure 8. Trends in Coupling Degree Variation from 2000 to 2020.
Preprints 84784 g008
Utilizing the land system within China’s principal sweet pomelo production areas as a case study, predicated on remote sensing data sources, this manuscript extensively addresses pertinent scientific inquiries regarding the causal link between the e-commerce environment and the proliferation of orchard acreage. Additionally, it delves into the intricate nexus between alterations in agricultural systems and associated human-land coupling dynamics through empirical investigations, corroborating theoretical postulations posited in prior scholarship [7]. Furthermore, this study casts illumination upon the dynamic interplay between the impetus engendered by e-commerce-driven rural development and transformations in land utilization, thereby furnishing invaluable insights into the multifaceted repercussions stemming from the integration of technology within the agricultural domain.
However, it is of paramount importance to acknowledge that the conversion of agricultural land into orchards, spurred by market dynamics, can exert substantial pressures upon local ecosystems. For instance, the ill-considered reclamation of land driven by market forces may precipitate the degradation of regional ecological environs, thereby heightening the risk of a crisis within the rural ecological milieu [3]. It is therefore imperative to encourage agricultural practitioners to diversify their crop portfolio beyond cash crops like sweet pomelo. The promotion of crop rotation and intercropping strategies can enhance soil health and ameliorate the ecological footprint associated with monoculture orchards [44]. This holistic approach stands poised to mitigate the environmental externalities attendant to extensive orchard cultivation, ultimately contributing to the cultivation of a more balanced and sustainable agricultural landscape.

6. Conclusion

The incorporation of technological advancements into the agricultural sector has yielded transformative effects on food transportation and farming methodologies, fundamentally reshaping the intricate interplay between humanity, land, and the utilization of water and soil resources. Furthermore, these technological innovations have substantially impacted the livelihoods of farmers. The present empirical investigation, centered in Pinghe County, China, endeavors to discern the ramifications of rural e-commerce development on orchard expansion through the lens of geospatial networks. The ensuing analysis substantiates several key hypotheses:
Hypothesis 1.
Orchard expansion exerts a favorable influence on the economic advancement of the agricultural system.
Hypothesis 2.
Rural e-commerce environment promotes the economic development of the agricultural system.
Hypothesis 3.
E-commerce platforms wield a more pronounced influence on agricultural system development when contrasted with traffic logistics and network infrastructures.
Hypothesis 4.
A tele-coupling nexus is discernible between the progression of the rural electronic commerce milieu and the amplification of orchard acreage.
This study underscored the imperative of harmonizing economic growth with environmental conservation, with a particular emphasis on the potential challenges engendered by unbridled land reclamation driven by market forces. In doing so, it furnishes invaluable insights for the formulation of sustainable land use strategies and rural development initiatives.
E-commerce-Driven Orchards Expansion: This investigation elucidated that the transition from conventional crops to cash crops primarily hinged on socio-economic determinants, encompassing market dynamics, shifting consumer preferences, and evolving agricultural policies. The expansion of orchards propelled by e-commerce yields economic advantages but also imparts substantial challenges to the sustainable equilibrium of rural landscapes. The pursuit of equilibrium between economic growth and environmental preservation necessitates a judicious examination of trade-offs and the integration of sustainable practices. To this end, diversification of agricultural pursuits, the adoption of eco-friendly certifications, and active engagement with local communities stand as pivotal strategies through which rural regions may navigate the evolving agricultural terrain. Encouraging farmers to diversify their agricultural output beyond cash crops, such as sweet pomelo, assumes paramount significance.
Future Trajectories of Research: For an in-depth exploration of the intricacies surrounding e-commerce-driven rural development and its repercussions on land utilization and the environment, forthcoming research endeavors should orient themselves towards an examination of the long-term sustainability of e-commerce-driven orchard expansion. An expanded purview into the ecological ramifications of orchard expansion is warranted, encompassing detailed investigations into the effects on specific species, local biodiversity, and the provisioning of ecosystem services. This holistic approach will yield a nuanced comprehension of the environmental consequences therein. Moreover, research should delve into strategies designed to enhance the economic resilience of rural communities in the face of market volatility, encompassing diversification of income streams, value-added processing of agricultural products, and measures to mitigate income disparities.

Author Contributions

Conceptualization, Yajing Liao and Jinliang Huang; methodology, Yajing Liao; software, Yajing Liao and Guirong Wu; validation, Jinliang Huang, Yajing Liao and Guirong Wu; formal analysis, Yajing Liao and Guirong Wu; investigation, Yajing Liao; resources, Jinliang Huang; data curation, Yajing Liao and Guirong Wu; writing—original draft preparation, Yajing Liao; writing—review and editing, Yajing Liao, Jinliang Huang; visualization, Yajing Liao, Guirong Wu.; supervision, Jinliang Huang; project administration, Jinliang Huang; funding acquisition, Jinliang Huang. All authors have read and agreed to the published version of the manuscript.

Funding

This research was funded by the National Natural Science Foundation of China (Grant No. 41971231) and Pinghe County Land Space Planning (2021–2035) was funded by Pinghe County Government.

Data Availability Statement

Data available in a publicly accessible repository that does not issue DOIs. Publicly available datasets were analyzed in this study. This data can found here: https://zs.mot.gov.cn/motxxgk/s.

Conflicts of Interest

The authors declare no conflict of interest.

References

  1. Long, H. Land use policy in China: Introduction. Land Use Policy 2014, 40, 1–5 . [CrossRef]
  2. Bonilla-Moheno, M.; Aide, T.M. Beyond deforestation: Land cover transitions in Mexico. Agric. Syst. 2019, 178, 102734 . [CrossRef]
  3. Lambin, E.F.; Meyfroidt, P. Land use transitions: Socio-ecological feedback versus socio-economic change. Land Use Policy 2010, 27, 108–118 . [CrossRef]
  4. Long, H.; Zhang, Y.; Ma, L.; Tu, S. Land Use Transitions: Progress, Challenges and Prospects. Land 2021, 10, 903 . [CrossRef]
  5. Long, H. Land Use Transitions and Rural Restructuring in China; Springer Nature: Singapore, 2020; pp. 31–160, doi:10.1007/978-981-15-4924-3.
  6. Eakin, H.; DeFries, R.; Kerr, S.; Lambin, E.F.; Liu, J.; Marcotullio, P.J.; Messerli, P.; Reenberg, A.; Rueda, X.; Swaffield, S.R.; et al. Significance of Telecoupling for Exploration of Land-Use Change. 2014, 141–161 . [CrossRef]
  7. Chen, W.; Ye, X.; Li, J.; Fan, X.; Liu, Q.; Dong, W. Analyzing requisition–compensation balance of farmland policy in China through telecoupling: A case study in the middle reaches of Yangtze River Urban Agglomerations. Land Use Policy 2019, 83, 134–146 . [CrossRef]
  8. Blay-Palmer, A.; Santini, G.; Dubbeling, M.; Renting, H.; Taguchi, M.; Giordano, T. Validating the City Region Food System Approach: Enacting Inclusive, Transformational City Region Food Systems. Sustainability 2018, 10, 1680 . [CrossRef]
  9. Kleibert, J.M. Global production networks: theorizing economic development in an interconnected world. J. Econ. Geogr. 2015, 16, 539–540 . [CrossRef]
  10. Meyfroidt, P.; Lambin, E.F.; Erb, K.-H.; Hertel, T.W. Globalization of land use: distant drivers of land change and geographic displacement of land use. Curr. Opin. Environ. Sustain. 2013, 5, 438–444 . [CrossRef]
  11. Moschitz, H.; Frick, R. City food flow analysis. A new method to study local consumption. Renew. Agric. Food Syst. 2021, 36, 150-162. [CrossRef]
  12. Sonnino, R. Feeding the City: Towards a New Research and Planning Agenda. Int. Plan. Stud. 2009, 14, 425–435 . [CrossRef]
  13. Lambin, E.F.; Thorlakson, T. Sustainability Standards: Interactions Between Private Actors, Civil Society, and Governments. Annu. Rev. Environ. Resour. 2018, 43, 369–393 . [CrossRef]
  14. Guo, Y.; Wang, J.; Du, C. In Modeling the Drivers of Agricultural Land Conversion Response to China’s Rapidly Rural Urbanization: Integrating Remote Sensing with Socio-Economic Data, Computer and Computing Technologies in Agriculture VIII, Cham, Li, D.; Chen, Y., Eds. Springer International Publishing: Cham, 2015; pp 324-336.
  15. Guzmán, G.; Boumahdi, A.; Gómez, J. Expansion of olive orchards and their impact on the cultivation and landscape through a case study in the countryside of Cordoba (Spain). Land Use Policy 2022, 116, 106065 . [CrossRef]
  16. Denvir, A.; Arima, E.Y.; González-Rodríguez, A.; Young, K.R. Ecological and human dimensions of avocado expansion in México: Towards supply-chain sustainability. AMBIO 2021, 51, 152–166 . [CrossRef]
  17. Xu, H.; Qi, S.; Li, X.; Gao, C.; Wei, Y.; Liu, C. Monitoring three-decade dynamics of citrus planting in Southeastern China using dense Landsat records. Int. J. Appl. Earth Obs. Geoinformation 2021, 103 . [CrossRef]
  18. Liu, J. Integration across a metacoupled world. Ecol. Soc. 2017, 22 . [CrossRef]
  19. Liu, J.; Hull, V.; Batistella, M.; DeFries, R.; Dietz, T.; Fu, F.; Hertel, T. W.; Izaurralde, R. C.; Lambin, E. F.; Li, S.; Martinelli, L. A.; McConnell, W. J.; Moran, E. F.; Naylor, R.; Ouyang, Z.; Polenske, K. R.; Reenberg, A.; de Miranda Rocha, G.; Simmons, C. S.; Verburg, P. H.; Vitousek, P. M.; Zhang, F.; Zhu, C. Framing Sustainability in a Telecoupled World. Ecol. Soc. 2013, 18, 7870-7885.
  20. Munroe, D.K.; Batistella, M.; Friis, C.; Gasparri, N.I.; Lambin, E.F.; Liu, J.; Meyfroidt, P.; Moran, E.; Nielsen, J.. Governing flows in telecoupled land systems. Curr. Opin. Environ. Sustain. 2019, 38, 53–59 . [CrossRef]
  21. Cristobal-Fransi, E.; Montegut-Salla, Y.; Ferrer-Rosell, B.; Daries, N. Rural cooperatives in the digital age: An analysis of the Internet presence and degree of maturity of agri-food cooperatives' e-commerce. J. Rural. Stud. 2020, 74, 55–66 . [CrossRef]
  22. Haiying, M. In An Empirical Study on the Effect of Electronic Commerce on Economic Growth in Gansu Province, Proceedings of the 2018 8th International Conference on Social science and Education Research (SSER 2018), Xi’an, China, May 18-20, 2018; Atlantis Press: Xi’an, China, 2018; pp 86-90.
  23. Křeček, J.; Haigh, M. Land use policy in headwater catchments. Land Use Policy 2018, 80, 410–414 . [CrossRef]
  24. Tang, K.; Xiong, Q.; Zhang, F. Can the E-commercialization improve residents’ income? --Evidence from “Taobao Counties” in China. International Review of Economics & Finance 2022, 78, 540-553.
  25. Dai, E.; Ma, L.; Yang, W.; Wang, Y.; Yin, L.; Tong, M. Agent-based model of land system: Theory, application and modelling framework. J. Geogr. Sci. 2020, 30, 1555–1570 . [CrossRef]
  26. Graham, S.; Marvin, S., Telecommunications and the City: Electronic Spaces, Urban Places. 1st ed.; Routledge: London, 1995.
  27. Liu, Y.; Long, H. Land use transitions and their dynamic mechanism: The case of the Huang-Huai-Hai Plain. J. Geogr. Sci. 2016, 26, 515–530 . [CrossRef]
  28. Cai, T.; Zhang, X.; Xia, F.; Zhang, Z.; Yin, J.; Wu, S. The Process-Mode-Driving Force of Cropland Expansion in Arid Regions of China Based on the Land Use Remote Sensing Monitoring Data. Remote. Sens. 2021, 13, 2949 . [CrossRef]
  29. Kshetri, N. Rural e-Commerce in Developing Countries. IT Prof. 2018, 20, 91–95 . [CrossRef]
  30. Alexander, P.; Reddy, A.; Brown, C.; Henry, R.C.; Rounsevell, M.D. Transforming agricultural land use through marginal gains in the food system. Glob. Environ. Chang. 2019, 57 . [CrossRef]
  31. Haji, K. E-commerce development in rural and remote areas of BRICS countries. J. Integr. Agric. 2021, 20, 979–997 . [CrossRef]
  32. Li, G.; Qin, J. Income effect of rural E-commerce: Empirical evidence from Taobao villages in China. J. Rural. Stud. 2022, 96, 129–140 . [CrossRef]
  33. Qin, Z.; Ni, Y.; Zhu, F.; Han, J. Empirical Analysis on the Impact of Poverty Alleviation by Rural E-commerce on Farmers' Income. Asian J. Agric. Extension, Econ. Sociol. 2019, 1–12 . [CrossRef]
  34. Long, H.; Qu, Y. Land use transitions and land management: A mutual feedback perspective. Land Use Policy 2018, 74, 111–120 . [CrossRef]
  35. van Vliet, J.; Eitelberg, D.A.; Verburg, P.H. A global analysis of land take in cropland areas and production displacement from urbanization. Glob. Environ. Chang. 2017, 43, 107–115 . [CrossRef]
  36. Brewer, T., Richard Cantillon: pioneer of economic theory. Routledge: 2002.
  37. Du, X.; Wang, X.; Hatzenbuehler, P. Digital technology in agriculture: a review of issues, applications and methodologies. China Agric. Econ. Rev. 2022, 15, 95–108 . [CrossRef]
  38. Xu, A.; Qiu, K.; Jin, C.; Cheng, C.; Zhu, Y. Regional innovation ability and its inequality: Measurements and dynamic decomposition. Technol. Forecast. Soc. Chang. 2022, 180 . [CrossRef]
  39. Huang, K.-M.; Guan, Z.; Hammami, A. The U.S. Fresh Fruit and Vegetable Industry: An Overview of Production and Trade. Agriculture 2022, 12, 1719 . [CrossRef]
  40. Zhong, T.; Mitchell, B.; Scott, S.; Huang, X.; Li, Y.; Lu, X. Growing centralization in China’s farmland protection policy in response to policy failure and related upward-extending unwillingness to protect farmland since 1978. Environ. Planning C: Politics and Space 2017, 35, 1075-1097. [CrossRef]
  41. Foley, J.A.; DeFries, R.; Asner, G.P.; Barford, C.; Bonan, G.; Carpenter, S.R.; Chapin, F.S.; Coe, M.T.; Daily, G.C.; Gibbs, H.K.; et al. Global consequences of land use. Science 2005, 309, 570–574 . [CrossRef]
  42. Zhang, Y.; Song, W.; Fu, S.; Yang, D. Decoupling of Land Use Intensity and Ecological Environment in Gansu Province, China. Sustainability 2020, 12, 2779 . [CrossRef]
  43. Zhong, T.; Mitchell, B.; Scott, S.; Huang, X.; Li, Y.; Lu, X. Growing centralization in China’s farmland protection policy in response to policy failure and related upward-extending unwillingness to protect farmland since 1978. Environ. Plan. C: Politi- Space 2017, 35, 1075–1097 . [CrossRef]
  44. Alletto, L.; Vandewalle, A.; Debaeke, P. Crop diversification improves cropping system sustainability: An 8-year on-farm experiment in South-Western France. Agric. Syst. 2022, 200 . [CrossRef]
Figure 2. The methodological framework for driving force analysis of orchard area change.
Figure 2. The methodological framework for driving force analysis of orchard area change.
Preprints 84784 g002
Figure 3. Remote sensing extraction of orchard on GEE platform.
Figure 3. Remote sensing extraction of orchard on GEE platform.
Preprints 84784 g003
Figure 4. Pinghe County agricultural economic indicators. Notes: (A): Fruit yield (ten thousand tons), (B): Grain yield (ten thousand tons), (C): Total agricultural output value (ten thousand yuan), (D): Income of rural residents (yuan).
Figure 4. Pinghe County agricultural economic indicators. Notes: (A): Fruit yield (ten thousand tons), (B): Grain yield (ten thousand tons), (C): Total agricultural output value (ten thousand yuan), (D): Income of rural residents (yuan).
Preprints 84784 g004
Figure 5. Spatiotemporal changes in the distribution of sweet pomelo plantations.
Figure 5. Spatiotemporal changes in the distribution of sweet pomelo plantations.
Preprints 84784 g005
Figure 6. Connectivity of variable nodes. Node size represents the level of outdegree, arrow thickness indicates the magnitude of interaction strength (a) weighted indegree (b) betweenness centrality (c) outdegree.
Figure 6. Connectivity of variable nodes. Node size represents the level of outdegree, arrow thickness indicates the magnitude of interaction strength (a) weighted indegree (b) betweenness centrality (c) outdegree.
Preprints 84784 g006
Table 1. The driving force index system of e-commerce for the agricultural system.
Table 1. The driving force index system of e-commerce for the agricultural system.
Primary index Secondary index Tertiary index Index positivity Data source
E-commerce environment drivers Transportation x1 Z1: Highway density Positive Statistical Bulletin on the Development of the Transport Industry (2008–2020)
Z2: Number of cargo vehicles Positive Statistical Bulletin on the Development of the Transport Industry (2008–2020)
Logistics Development x2 Z3: Number of employments in the logistics industry Positive Statistical Yearbook of Fujian Province (2000–2020)
Z4: Logistics network coverage Positive Field investigation
Z5: Total volume of post and telecommunications services Positive Statistical Yearbook of Fujian Province (2000–2020)
Network Facilities x3 Z6: Number of broadband accesses users Positive Statistical Yearbook of Fujian Province (2000–2020)
Z7: Number of broadband-connected villages Positive Statistical Yearbook of Fujian Province (2000–2020)
Z8: Investment in Internet fixed assets Positive Statistical Yearbook of Fujian Province (1990–2020)
e-commerce
platform x4
Z9: Number of fruit sales platforms Positive China Digital Economy Report 2001–2020)
Z10: Network coverage of e-commerce service points Positive China Digital Economy Report 2001–2020)
The Agricultural
System
Agricultural
economy y1
Z11:Total agricultural output value Positive Pinghe County Statistical Yearbook (2006–2020)
Z12: Per capita disposable income of rural residents Positive Pinghe County Statistical Yearbook (2006–2020)
Land ultilization y2 Z13: Orchard area Positive Image processing
via GEE platform
Z14: Fruit yield Positive Pinghe County Statistical Yearbook (2006–2020)
Table 4. Coupling Analysis between E-commerce Environment and Orchard Area.
Table 4. Coupling Analysis between E-commerce Environment and Orchard Area.
Year Indicators of E-commerce environment(X) Orchard area(Y) (min(X, Y)) X + Y Coupling degree (C)
2000 1.2938 0 0 1.2938 0
2001 1.3369 0.0488 0.0488 1.3857 0.0705
2002 1.3643 0.0977 0.0977 1.4620 0.1336
2003 1.3018 0.1466 0.1466 1.4483 0.2024
2004 1.2625 0.1954 0.1954 1.4579 0.2681
2005 1.2648 0.2443 0.2443 1.5091 0.3238
2006 1.2613 0.2932 0.2932 1.5545 0.3772
2007 1.24866 0.5989 0.5989 1.8476 0.6483
2008 1.2619 0.6096 0.6096 1.8715 0.6514
2009 1.325 0.7094 0.7094 2.0345 0.6974
2010 1.3650 0.6595 0.6595 2.0245 0.6515
2011 1.4285 0.6562 0.6562 2.0848 0.6295
2012 1.3464 0.7354 0.7354 2.0818 0.7065
2013 1.3846 0.7846 0.7846 2.1692 0.7234
2014 1.8575 0.7716 0.7716 2.6292 0.5870
2015 1.3077 0.6531 0.6531 1.9609 0.6661
2016 1.4521 0.6214 0.6214 2.0735 0.5993
2017 1.4157 0.7232 0.7232 2.1389 0.6762
2018 1.3940 0.7543 0.7543 2.1483 0.7022
2019 1.3633 1 1 2.3633 0.8462
2020 1.3633 1 1 2.3633 0.8462
Disclaimer/Publisher’s Note: The statements, opinions and data contained in all publications are solely those of the individual author(s) and contributor(s) and not of MDPI and/or the editor(s). MDPI and/or the editor(s) disclaim responsibility for any injury to people or property resulting from any ideas, methods, instructions or products referred to in the content.
Copyright: This open access article is published under a Creative Commons CC BY 4.0 license, which permit the free download, distribution, and reuse, provided that the author and preprint are cited in any reuse.
Prerpints.org logo

Preprints.org is a free preprint server supported by MDPI in Basel, Switzerland.

Subscribe

Disclaimer

Terms of Use

Privacy Policy

Privacy Settings

© 2026 MDPI (Basel, Switzerland) unless otherwise stated