Submitted:
27 August 2023
Posted:
30 August 2023
You are already at the latest version
Abstract

Keywords:
1. Introduction
2. Results
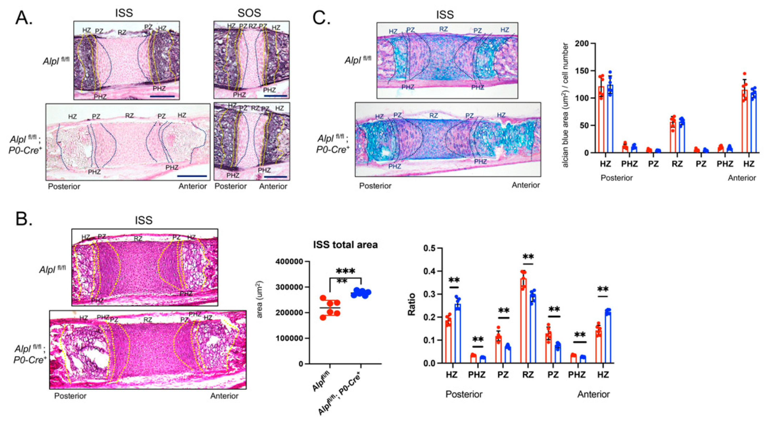
2.1. Alpl deletion by P0-Cre does not cause craniosynostosis but does lead to skull shape abnormalities.
2.2. P0-Cre Alpl deletion causes abnormal development of the anterior but not posterior cranial base
2.3. P0-Cre Alpl deletion increases chondrocyte proliferation and decreases apoptosis in the anterior cranial base synchondrosis (ISS).
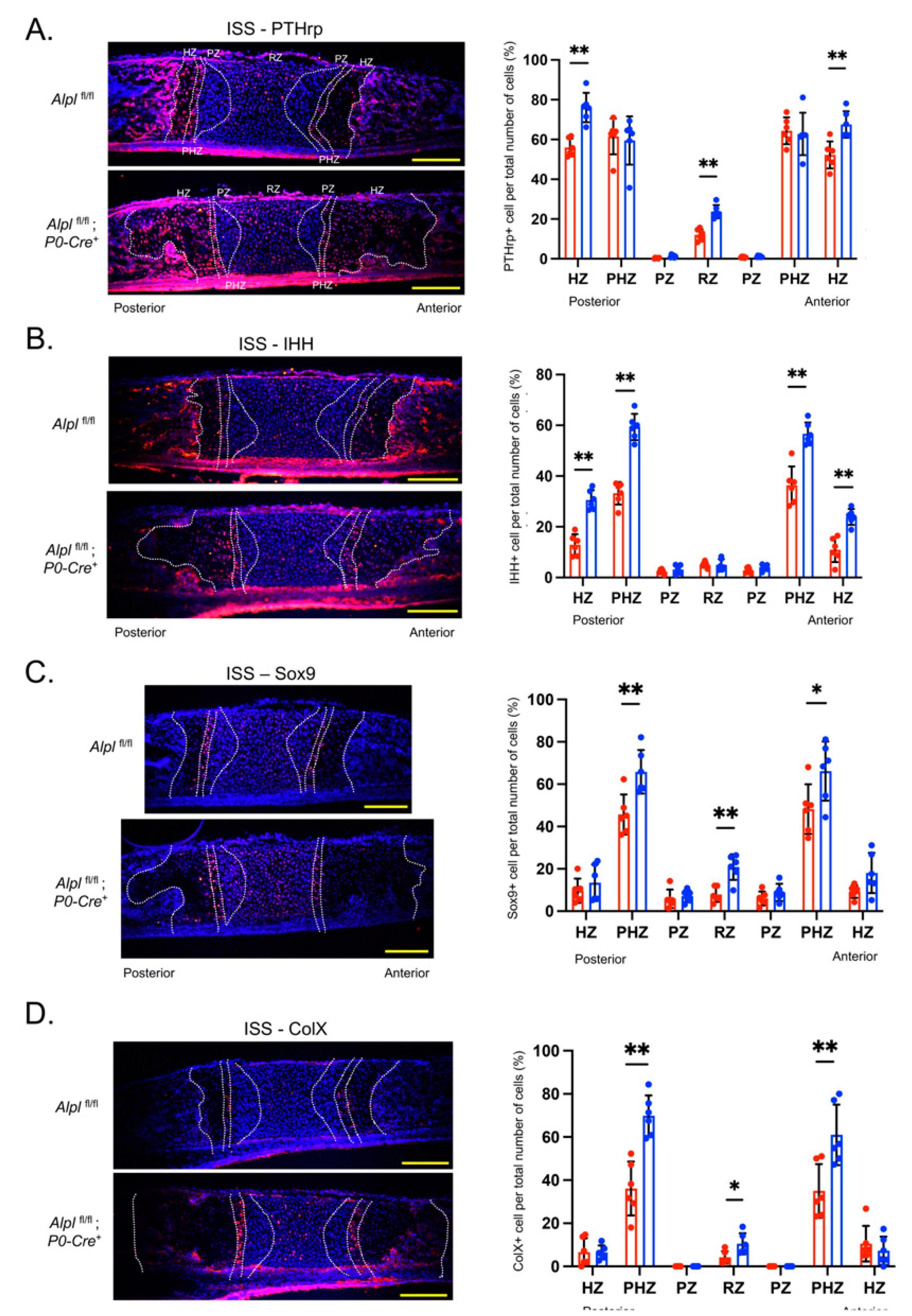
2.4. P0-Cre Alpl deletion increased PTH related protein (PTHrP) and Indian Hedgehog (IHH) expression in the anterior cranial base synchondrosis (ISS).
2.5. P0-Cre Alpl deletion promotes premature chondrocyte differentiation in the anterior cranial base synchondrosis (ISS).
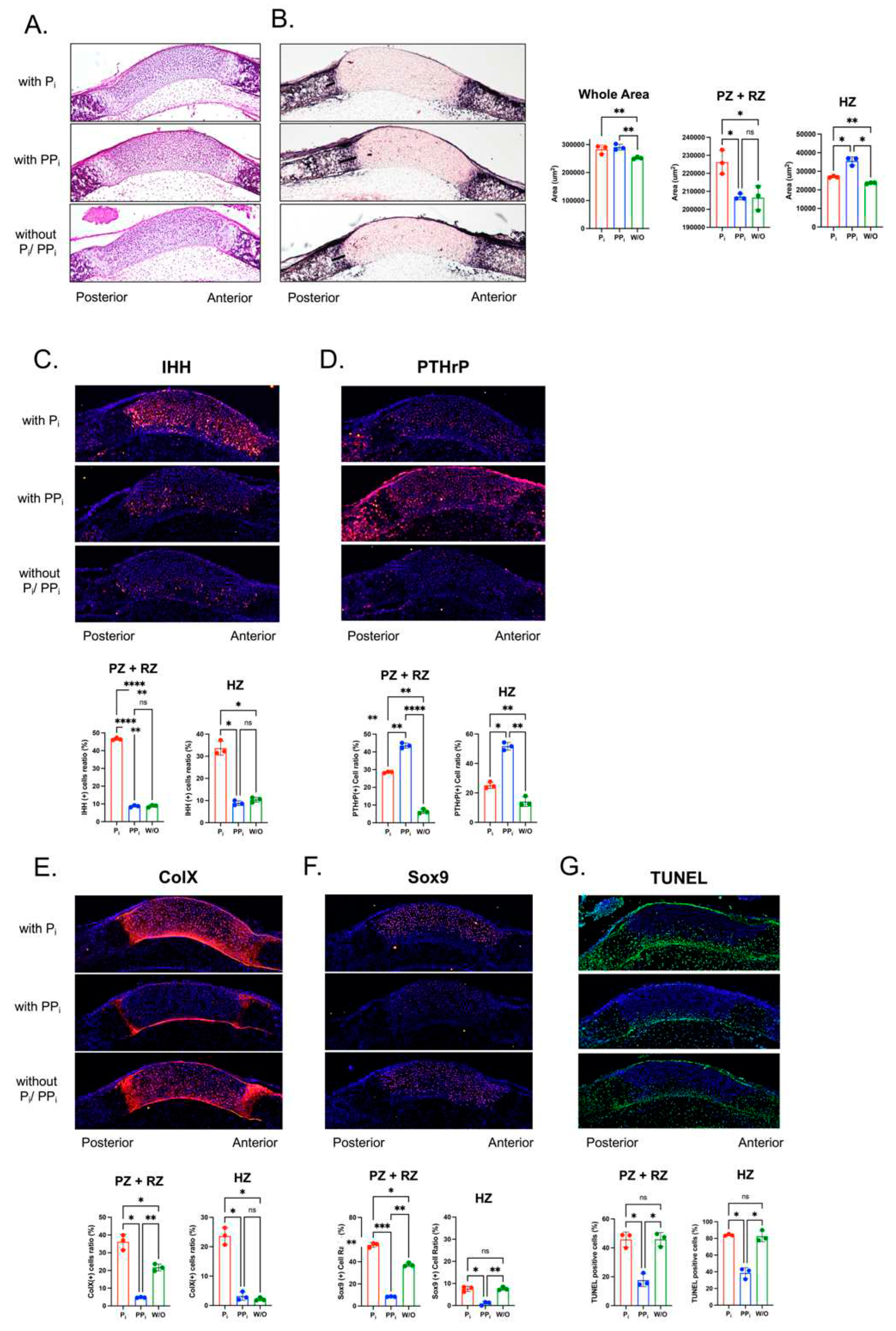
2.6. PPi and Pi differentially regulate PTHrP-IHH signaling and chondrocyte maturation in cultured anterior cranial base.
2.7. Alpl deficient O9-1 cells influences the stemness and differentiation.
3. Discussion

4. Materials and Methods
4.1. Animals
4.2. Nano Computed Tomography
4.3. Linear Skull and Cranial Base Measurements
4.4. Histology and Histomorphometry
4.5. Immunofluoresence
4.6. O9.1 Cell Culture and Procedures
4.7. RNA Analysis
4.8. Organ Culture and Procedures
4.9. Statistical Analyses
5. Conclusions
Supplementary Materials
Author Contributions
Funding
Institutional Review Board Statement
Data Availability Statement
Conflicts of Interest
References
- Abad, V.; Meyers, J. L.; Weise, M.; Gafni, R. I.; Barnes, K. M.; Nilsson, O.; Bacher, J. D.; Baron, J., The role of the resting zone in growth plate chondrogenesis. Endocrinology 2002, 143, (5), 1851-7. [CrossRef]
- Kronenberg, H. M., Developmental regulation of the growth plate. Nature 2003, 423, (6937), 332-6. [CrossRef]
- Nie, X., Cranial base in craniofacial development: developmental features, influence on facial growth, anomaly, and molecular basis. Acta Odontol Scand 2005, 63, (3), 127-35. [CrossRef]
- Funato, N., New Insights Into Cranial Synchondrosis Development: A Mini Review. Front Cell Dev Biol 2020, 8, 706. [CrossRef]
- Hessle, L.; Johnson, K. A.; Anderson, H. C.; Narisawa, S.; Sali, A.; Goding, J. W.; Terkeltaub, R.; Millan, J. L., Tissue-nonspecific alkaline phosphatase and plasma cell membrane glycoprotein-1 are central antagonistic regulators of bone mineralization. Proc Natl Acad Sci U S A 2002, 99, (14), 9445-9. [CrossRef]
- Murshed, M.; Harmey, D.; Millan, J. L.; McKee, M. D.; Karsenty, G., Unique coexpression in osteoblasts of broadly expressed genes accounts for the spatial restriction of ECM mineralization to bone. Genes Dev 2005, 19, (9), 1093-104.
- Narisawa, S.; Frohlander, N.; Millan, J. L., Inactivation of two mouse alkaline phosphatase genes and establishment of a model of infantile hypophosphatasia. Dev Dyn 1997, 208, (3), 432-46.
- Fedde, K. N.; Blair, L.; Silverstein, J.; Coburn, S. P.; Ryan, L. M.; Weinstein, R. S.; Waymire, K.; Narisawa, S.; Millan, J. L.; MacGregor, G. R.; Whyte, M. P., Alkaline phosphatase knock-out mice recapitulate the metabolic and skeletal defects of infantile hypophosphatasia. J Bone Miner Res 1999, 14, (12), 2015-26. [CrossRef]
- Whyte, M. P.; Zhang, F.; Wenkert, D.; McAlister, W. H.; Mack, K. E.; Benigno, M. C.; Coburn, S. P.; Wagy, S.; Griffin, D. M.; Ericson, K. L.; Mumm, S., Hypophosphatasia: validation and expansion of the clinical nosology for children from 25 years experience with 173 pediatric patients. Bone 2015, 75, 229-39. [CrossRef]
- Whyte, M. P., Hypophosphatasia - aetiology, nosology, pathogenesis, diagnosis and treatment. Nat Rev Endocrinol 2016, 12, (4), 233-46.
- Collmann, H.; Mornet, E.; Gattenlohner, S.; Beck, C.; Girschick, H., Neurosurgical aspects of childhood hypophosphatasia. Childs Nerv Syst 2009, 25, (2), 217-23. [CrossRef]
- Liu, J.; Nam, H. K.; Campbell, C.; Gasque, K. C.; Millan, J. L.; Hatch, N. E., Tissue-nonspecific alkaline phosphatase deficiency causes abnormal craniofacial bone development in the Alpl(-/-) mouse model of infantile hypophosphatasia. Bone 2014, 67, 81-94. [CrossRef]
- Nam, H. K.; Sharma, M.; Liu, J.; Hatch, N. E., Tissue Nonspecific Alkaline Phosphatase (TNAP) Regulates Cranial Base Growth and Synchondrosis Maturation. Front Physiol 2017, 8, 161. [CrossRef]
- Chen, G.; Ishan, M.; Yang, J.; Kishigami, S.; Fukuda, T.; Scott, G.; Ray, M. K.; Sun, C.; Chen, S. Y.; Komatsu, Y.; Mishina, Y.; Liu, H. X., Specific and spatial labeling of P0-Cre versus Wnt1-Cre in cranial neural crest in early mouse embryos. Genesis 2017, 55, (6). [CrossRef]
- St-Jacques, B.; Hammerschmidt, M.; McMahon, A. P., Indian hedgehog signaling regulates proliferation and differentiation of chondrocytes and is essential for bone formation. Genes Dev 1999, 13, (16), 2072-86. [CrossRef]
- Wei, X.; Hu, M.; Mishina, Y.; Liu, F., Developmental Regulation of the Growth Plate and Cranial Synchondrosis. J Dent Res 2016, 95, (11), 1221-9. [CrossRef]
- Beck, G. R., Jr.; Moran, E.; Knecht, N., Inorganic phosphate regulates multiple genes during osteoblast differentiation, including Nrf2. Exp Cell Res 2003, 288, (2), 288-300. [CrossRef]
- Camalier, C. E.; Yi, M.; Yu, L. R.; Hood, B. L.; Conrads, K. A.; Lee, Y. J.; Lin, Y.; Garneys, L. M.; Bouloux, G. F.; Young, M. R.; Veenstra, T. D.; Stephens, R. M.; Colburn, N. H.; Conrads, T. P.; Beck, G. R., Jr., An integrated understanding of the physiological response to elevated extracellular phosphate. J Cell Physiol 2013, 228, (7), 1536-50. [CrossRef]
- Nam, H. K.; Liu, J.; Li, Y.; Kragor, A.; Hatch, N. E., Ectonucleotide pyrophosphatase/phosphodiesterase-1 (ENPP1) protein regulates osteoblast differentiation. J Biol Chem 2011, 286, (45), 39059-71. [CrossRef]
- Kim, H. J.; Delaney, J. D.; Kirsch, T., The role of pyrophosphate/phosphate homeostasis in terminal differentiation and apoptosis of growth plate chondrocytes. Bone 2010, 47, (3), 657-65. [CrossRef]
- McElwee, K. J.; Kissling, S.; Wenzel, E.; Huth, A.; Hoffmann, R., Cultured peribulbar dermal sheath cells can induce hair follicle development and contribute to the dermal sheath and dermal papilla. J Invest Dermatol 2003, 121, (6), 1267-75. [CrossRef]
- Kermer, V.; Ritter, M.; Albuquerque, B.; Leib, C.; Stanke, M.; Zimmermann, H., Knockdown of tissue nonspecific alkaline phosphatase impairs neural stem cell proliferation and differentiation. Neurosci Lett 2010, 485, (3), 208-11. [CrossRef]
- Yasuda, S. Y.; Tsuneyoshi, N.; Sumi, T.; Hasegawa, K.; Tada, T.; Nakatsuji, N.; Suemori, H., NANOG maintains self-renewal of primate ES cells in the absence of a feeder layer. Genes Cells 2006, 11, (9), 1115-23. [CrossRef]
- O'Connor, M. D.; Kardel, M. D.; Iosfina, I.; Youssef, D.; Lu, M.; Li, M. M.; Vercauteren, S.; Nagy, A.; Eaves, C. J., Alkaline phosphatase-positive colony formation is a sensitive, specific, and quantitative indicator of undifferentiated human embryonic stem cells. Stem Cells 2008, 26, (5), 1109-16. [CrossRef]
- Brambrink, T.; Foreman, R.; Welstead, G. G.; Lengner, C. J.; Wernig, M.; Suh, H.; Jaenisch, R., Sequential expression of pluripotency markers during direct reprogramming of mouse somatic cells. Cell Stem Cell 2008, 2, (2), 151-9. [CrossRef]
- Nguyen, B. H.; Ishii, M.; Maxson, R. E.; Wang, J., Culturing and Manipulation of O9-1 Neural Crest Cells. J Vis Exp 2018, (140). [CrossRef]
- Whyte, M. P.; Greenberg, C. R.; Salman, N. J.; Bober, M. B.; McAlister, W. H.; Wenkert, D.; Van Sickle, B. J.; Simmons, J. H.; Edgar, T. S.; Bauer, M. L.; Hamdan, M. A.; Bishop, N.; Lutz, R. E.; McGinn, M.; Craig, S.; Moore, J. N.; Taylor, J. W.; Cleveland, R. H.; Cranley, W. R.; Lim, R.; Thacher, T. D.; Mayhew, J. E.; Downs, M.; Millan, J. L.; Skrinar, A. M.; Crine, P.; Landy, H., Enzyme-replacement therapy in life-threatening hypophosphatasia. N Engl J Med 2012, 366, (10), 904-13. [CrossRef]
- Fraser, D., Hypophosphatasia. Am J Med 1957, 22, (5), 730-46.
- Mishina, Y.; Snider, T. N., Neural crest cell signaling pathways critical to cranial bone development and pathology. Exp Cell Res 2014, 325, (2), 138-47. [CrossRef]
- Jiang, X.; Iseki, S.; Maxson, R. E.; Sucov, H. M.; Morriss-Kay, G. M., Tissue origins and interactions in the mammalian skull vault. Dev Biol 2002, 241, (1), 106-16. [CrossRef]
- Yoshida, T.; Vivatbutsiri, P.; Morriss-Kay, G.; Saga, Y.; Iseki, S., Cell lineage in mammalian craniofacial mesenchyme. Mech Dev 2008, 125, (9-10), 797-808. [CrossRef]
- Deckelbaum, R. A.; Holmes, G.; Zhao, Z.; Tong, C.; Basilico, C.; Loomis, C. A., Regulation of cranial morphogenesis and cell fate at the neural crest-mesoderm boundary by engrailed 1. Development 2012, 139, (7), 1346-58. [CrossRef]
- Vora, S. R.; Camci, E. D.; Cox, T. C., Postnatal Ontogeny of the Cranial Base and Craniofacial Skeleton in Male C57BL/6J Mice: A Reference Standard for Quantitative Analysis. Front Physiol 2015, 6, 417. [CrossRef]
- Nam, H. K.; Vesela, I.; Siismets, E.; Hatch, N. E., Tissue nonspecific alkaline phosphatase promotes calvarial progenitor cell cycle progression and cytokinesis via Erk1,2. Bone 2018, 120, 125-136. [CrossRef]
- Nam, H. K.; Emmanouil, E.; Hatch, N. E., Deletion of the Pyrophosphate Generating Enzyme ENPP1 Rescues Craniofacial Abnormalities in the TNAP(-/-) Mouse Model of Hypophosphatasia and Reveals FGF23 as a Marker of Phenotype Severity. Front Dent Med 2022, 3. [CrossRef]
- Ishii, M.; Merrill, A. E.; Chan, Y. S.; Gitelman, I.; Rice, D. P.; Sucov, H. M.; Maxson, R. E., Jr., Msx2 and Twist cooperatively control the development of the neural crest-derived skeletogenic mesenchyme of the murine skull vault. Development 2003, 130, (24), 6131-42. [CrossRef]
- Sun, J.; Ishii, M.; Ting, M. C.; Maxson, R., Foxc1 controls the growth of the murine frontal bone rudiment by direct regulation of a Bmp response threshold of Msx2. Development 2013, 140, (5), 1034-44. [CrossRef]
- Kaufman, M. H., The Atlas of Mouse Development. Amsterdam, Boston, London, New York: The Elsevier Academic Press.: 2003.
- Sabbagh, Y.; Carpenter, T. O.; Demay, M. B., Hypophosphatemia leads to rickets by impairing caspase-mediated apoptosis of hypertrophic chondrocytes. Proc Natl Acad Sci U S A 2005, 102, (27), 9637-42. [CrossRef]
- Leung, V. Y.; Gao, B.; Leung, K. K.; Melhado, I. G.; Wynn, S. L.; Au, T. Y.; Dung, N. W.; Lau, J. Y.; Mak, A. C.; Chan, D.; Cheah, K. S., SOX9 governs differentiation stage-specific gene expression in growth plate chondrocytes via direct concomitant transactivation and repression. PLoS Genet 2011, 7, (11), e1002356. [CrossRef]
- Dy, P.; Wang, W.; Bhattaram, P.; Wang, Q.; Wang, L.; Ballock, R. T.; Lefebvre, V., Sox9 directs hypertrophic maturation and blocks osteoblast differentiation of growth plate chondrocytes. Dev Cell 2012, 22, (3), 597-609. [CrossRef]
- Akiyama, H.; Chaboissier, M. C.; Martin, J. F.; Schedl, A.; de Crombrugghe, B., The transcription factor Sox9 has essential roles in successive steps of the chondrocyte differentiation pathway and is required for expression of Sox5 and Sox6. Genes Dev 2002, 16, (21), 2813-28. [CrossRef]
- Vortkamp, A.; Lee, K.; Lanske, B.; Segre, G. V.; Kronenberg, H. M.; Tabin, C. J., Regulation of rate of cartilage differentiation by Indian hedgehog and PTH-related protein. Science 1996, 273, (5275), 613-22. [CrossRef]
- Lanske, B.; Karaplis, A. C.; Lee, K.; Luz, A.; Vortkamp, A.; Pirro, A.; Karperien, M.; Defize, L. H.; Ho, C.; Mulligan, R. C.; Abou-Samra, A. B.; Juppner, H.; Segre, G. V.; Kronenberg, H. M., PTH/PTHrP receptor in early development and Indian hedgehog-regulated bone growth. Science 1996, 273, (5275), 663-6. [CrossRef]
- Nie, X.; Luukko, K.; Kvinnsland, I. H.; Kettunen, P., Developmentally regulated expression of Shh and Ihh in the developing mouse cranial base: comparison with Sox9 expression. Anat Rec A Discov Mol Cell Evol Biol 2005, 286, (2), 891-8. [CrossRef]
- Hallett, S. A.; Ono, W.; Franceschi, R. T.; Ono, N., Cranial Base Synchondrosis: Chondrocytes at the Hub. Int J Mol Sci 2022, 23, (14). [CrossRef]
- Nam, H. K.; Emmanouil, E.; Hatch, N. E., Deletion of the Pyrophosphate Generating Enzyme ENPP1 Rescues Craniofacial Abnormalities in the TNAP−/− Mouse Model of Hypophosphatasia and Reveals FGF23 as a Marker of Phenotype Severity. Frontiers in Dental Medicine 2022, 3. [CrossRef]
- Ishii, M.; Arias, A. C.; Liu, L.; Chen, Y. B.; Bronner, M. E.; Maxson, R. E., A stable cranial neural crest cell line from mouse. Stem Cells Dev 2012, 21, (17), 3069-80. [CrossRef]
- Schock, E. N.; LaBonne, C., Sorting Sox: Diverse Roles for Sox Transcription Factors During Neural Crest and Craniofacial Development. Front Physiol 2020, 11, 606889. [CrossRef]
- Mori-Akiyama, Y.; Akiyama, H.; Rowitch, D. H.; de Crombrugghe, B., Sox9 is required for determination of the chondrogenic cell lineage in the cranial neural crest. Proc Natl Acad Sci U S A 2003, 100, (16), 9360-5. [CrossRef]
- Chen, H.; Tan, X. N.; Hu, S.; Liu, R. Q.; Peng, L. H.; Li, Y. M.; Wu, P., Molecular Mechanisms of Chondrocyte Proliferation and Differentiation. Front Cell Dev Biol 2021, 9, 664168. [CrossRef]
- Liu, J.; Nam, H. K.; Wang, E.; Hatch, N. E., Further analysis of the Crouzon mouse: effects of the FGFR2(C342Y) mutation are cranial bone-dependent. Calcif Tissue Int 2013, 92, (5), 451-66. [CrossRef]
- de F, A.-S. A., Costilla S, Noval I, A. J, Cobo J, 3D-μCT Cephalometric Measurements in Mice. . InTech 2011.







| Antibody | Company | Cat. # | Type | Anti-retrieval | Dilution |
|---|---|---|---|---|---|
| Ki67 | Abcam | ab16667 | Rabbit Monoclonal |
0.5% Trypsin 37℃ 20min |
200 |
| PTHrP | Invitrogen (Thermo Fisher Scientific) |
PA5-102455 | Rabbit Polyclonal |
No | 500 |
| IHH | Abcam | ab39634 | Rabbit Polyclonal |
No | 100 |
| Col 2 | Abcam | ab34712 | Rabbit Polyclonal |
pH6.0 5.5mM Citric Acid 90℃ 20min, RT 20min |
100 |
| Col X | Cosmo Bio USA | LSL-LB-0092 | Rabbit Polyclonal |
No | 100 |
| Sox9 | Abcam | ab185966 | Rabbit Monoclonal |
No | 500 |
Disclaimer/Publisher’s Note: The statements, opinions and data contained in all publications are solely those of the individual author(s) and contributor(s) and not of MDPI and/or the editor(s). MDPI and/or the editor(s) disclaim responsibility for any injury to people or property resulting from any ideas, methods, instructions or products referred to in the content. |
© 2023 by the authors. Licensee MDPI, Basel, Switzerland. This article is an open access article distributed under the terms and conditions of the Creative Commons Attribution (CC BY) license (http://creativecommons.org/licenses/by/4.0/).