Preprint
Article

This version is not peer-reviewed.

Multi-Objective Optimization of a Solar-Assisted Combined Cooling, Heating and Power Generation System Using the Greywolf Optimizer

A peer-reviewed article of this preprint also exists.

Submitted:

21 August 2023

Posted:

22 August 2023

You are already at the latest version

Abstract
Energy demand and consumption in recent times have witnessed a rapid proliferation influenced by technological developments, increased population and economic growth. This has fuelled research trends in the domain of energy management employing tri-generation systems such as the combined cooling, heating and power (CCHP) systems. Furthermore, the incorporation of renewable energy, especially solar energy, to complement the thermal input by fossil fuels has facilitated the effectiveness and sustainability of CCHP systems. This study proposes a new approach to improve the overall efficiency of CCHP systems and compute the optimal design parameters in order to assist decision makers to identify the best geometrical configuration. A multi-objective optimization formulation of a solar-assisted CCHP system was adopted to maximize the net power, the exergy efficiency and minimize the CO2 emission using the greywolf optimization technique. In addition, the effects of the decision variables on the objective functions were analysed. The proposed optimization approach yielded 100 set of Pareto optimal solutions which would serve as options to the decision maker to make a selection in order to improve the performance of a solar-assisted CCHP system. This study demonstrates that the proposed approach is potentially suitable for the optimization of a solar-assisted CCHP system.
Keywords: 
;  ;  ;  ;  ;  ;  

1. Introduction

Energy is pivotal to the economic growth of any country and its increased demand/production in recent times, triggered by increasing population, has led to the extreme usage of fossil fuels such as petroleum, natural gas, coal, etc. The utilization of fossil fuels, as prime sources, come with drawback especially in the area of global warming caused by greenhouse gas emission. This is in addition of the cost-intensiveness and depletion of its reserves [1,2]. Environmental deterioration caused by these greenhouse gas emissions from power plants are a significant threat to the society influenced by the consequences of global warming. According to the IEA 2022 report [3], CO2 emission increased by 0.9% in 2022 peaking to an all-time high value of about 36.8GT. Spahni et al. [4] reported that electricity generation accounts for about 32% of CO2 emissions followed by heating and cooling sources which accounts for 33% while transportation media accounts for 35% of the global CO2 emission. This goes to prove that about 65% of CO2 emission are due to power generation, heating and cooling which are necessities for human survival. This justifies the need for efficient systems to manage and improve energy conservation as well as renewable energy sources that could complement or replace fossil fuels.
An energy management system that has gained research interest due to its fuel efficiency and reduced greenhouse emission rate is the combined cooling, heating and power (CCHP) system. The CCHP involves the integration of various thermodynamic systems to produce two or more forms of energy in such a way that a ‘top system’ can be employed to drive a ‘bottom system’. A ‘top system’ in this context refers to systems such as gas turbines that require high degree of energy for their operation while a ‘bottom system’ such as the rankine cycle, kalina cycle absorption chiller, etc., require a lower amount of energy[5]. Wu and Wang conducted an analysis to compare a usual energy system to the CCHP system [6]. Their study established that the efficiency improved by about 33% owing to the cascade energy application of the CCHP system.
The inclusion of renewable energy either as an adjunct or replacement to fossil fuels is another talked about energy management system. According to the 2023 BP Energy Outlook [7], wind and solar power would account for about two-thirds of the global power generation by 2050 and their rapid adoption would be fuelled by a fall in their costs. The solar energy source is predominately employed in CCHP systems, not necessarily as a standalone energy source due to its variability and the volatility of its radiation, to decrease the amount of fossil fuel expended. In CCHP systems, thermal energy is generated from the solar via the solar thermal collectors which are either concentrating or non-concentrating. Several pieces of literature have discussed the CCHP systems integrated with solar energy for multiple applications. The effectiveness of a solar energy-integrated CCHP system over one powered by an internal combustion engine was confirmed by Yousefi et al. [8] who configured a solar-assisted CCHP system. Similarly, Zhang et al. [9] proposed a hybrid CCHP system that yielded a 30.4% fuel saving with a 26% solar energy input.
CCHP systems offer a sustainable solution to improve energy conservation by reducing the greenhouse emission, heat loss, operation cost, improving the overall energy efficiency while ensuring several energy generation options with reliability in check [10]. However, the search for more optimal thermodynamic performance indicators is on-going. The CCHP’s performance can be enhanced through optimization [11].Optimization advancements in the 1960 and 1970s saw the advent of a meta-heuristic approach, known as evolutionary algorithms. A predominant example of this approach is the genetic algorithm optimization, proposed by Holland [12]. This approach is inspired by the Charles Darwin’s principles of mutation, crossover and survival of the fittest. Another fundamental metaheuristic method that came into limelight in the 1990s was the swarm-intelligence algorithm spearheaded by Dorigo et al. [13], and Kennedy and Eberhart [14] who proposed the ant colony optimization (ACO) and the particle swarm optimization technique respectively. Real engineering problems are typically multi-objective in nature and this implies that the mathematical formulation involves more than one objective function in general [15]. Multi-objective functions are solved by arbitrarily assigning weights in a weighted-sum problem formulation and was employed by Zeng et al. [16] and Song et al. [17] to effectively improve the objectives of a CCHP system. The weight-based optimization or priori method however has the drawback of requiring multiple runs and the need to always seek counsel from an expert/decision maker [18]. They can also be solved using the posteriori method that involves retaining the multi-objective formulation and obtaining the Pareto optimal solutions in a single run. However, they are computationally intensive. There are quite a handful of optimization techniques in literature namely the response surface method (RSM) [19], Non-dominated sorting genetic algorithm-II (NSGA-II) [20], Particle swarm optimization (PSO) [21], Harris hawk optimization (HHO) [22], Grasshopper optimization (GOA) [23], Ant-lion optimization [24], Moth flame optimization (MFO) [25], and Greywolf optimization(GWO) [26], etc. This research illustrates how GWO could be used to formulate and solve a problem related to solar-assisted combined cooling, heating and power system. A breakdown of optimization algorithms is displayed in Figure 1.
Existing optimization studies revealed that there are typical evaluation criteria that informs CCHP systems optimization and they are the exergetic, economic and environmental factors [27]. The exergetic factors comprise the exergy efficiency, energy efficiency, primary energy saving ratio, etc. The economic factors include, the product unit cost, total cost saving, net present value, etc. while the environmental factors are CO2 emission and integrated performance. In the light of the above the proposed research sets out to achieve the following objectives:
  • To propose a new approach for the optimization of a solar-assisted CCHP system;
  • To maximize the net power and exergy efficiency while minimizing the CO2 emission of a solar energy-integrated CCHP system using the multi-objective Greywolf optimization technique;
  • To perform an analysis to ascertain the effect of the decision variables have on the objective functions.

2. Literature Review

The ordeal to continuously improve CCHP systems with various optimization techniques is a progressive research trend in the domain of energy conservation/management. Therefore, this section would review relevant pieces of literature that optimized certain performance criteria of the solar-based CCHP system.
An extensive review conducted revealed that a greater number of researchers employed the genetic algorithm for optimization applications in solar-assisted CCHP systems. Cao et al. [28] proposed a modified solar-integrated CCHP system and optimized its electricity generated, exergy efficiency, total cost per unit exergy via the genetic algorithm approach. They also carried out a parametric study to ascertain how their decision variables (oil mass ratio, rankine inlet pressure and temperature, etc.) affects the objective functions. The proposed approach provided improved results in terms of the above mentioned performance criteria thus outperforming conventional methods. The thermodynamic analysis and performance optimization of a solar energy and natural gas-integrated CCHP system was presented by Wang et al. [29]. They employed the genetic optimization algorithm with the purpose of maximizing the energetic and exergetic capacities of the CCHP system. Furthermore, a multi-objective optimization model via the genetic algorithm was developed by Wang et al. [30]. They proposed an operational flexibility approach determined by the sizes of the photovoltaic (PV) solar panels and gas turbine to improve the CCHP system’s energy saving, cost saving, CO2 emission and grid integration level. The results obtained illustrate that, although the operational flexibility as selected by the entropy weighting method, improved the system’s ability to adjust to variable conditions, a corresponding decrease in grid interaction level, exergetic, economic and environmental factors was recorded. Song, Liu & Lin [31] employed the NSGA-II for the multi-objective optimization of a solar-based CCHP system modelled in three operational modes. Utilizing the gas turbine capacity, PV area and solar collector area as decision variables, an optimal solution that maximized the cost saving and energy saving ratio was obtained. The study confirmed that the CCHP system was majorly affected by energy prices and efficiencies of the PV, solar collector and gas turbine. The NSGA-II optimization approach was presented by Yousefi, Ghodusinejad & Kasaeian [8] with the aim of achieving the best microgrid capacities necessary to provide the needed tri-generation loads for a specified structure. They compared the results gotten from an internal combustion engine-based CCHP system and a solar energy-integrated CCHP system. This revealed that the latter had a better performance in terms of primary energy saving, CO2 emission although at the expense of a slightly increased net present cost.
The application of the multi-objective greywolf technique have been employed for the optimization of various multi-generation system. Shakibi et al. [32] proposed a new solar-assisted CCHP system utilizing the heliostat generation unit and employed the RSM and the greywolf optimizer for the multi-objective optimization of exergy performance and unit cost via six selected decision variables. They utilized the three weight-based methods to determine the optimal exergy efficiency, unit cost and performance coefficient. Asgari et al. [33] proposed a heliostat solar-based CCHP system incorporated with a phase change material to regulate the heat rate hence ensuring a constant temperature input to the gas turbine. They employed the multi-objective greywolf optimization in a bid to further increase the exergy efficiency and power generated while reducing the unit product cost. The optimization results showed increase in exergy efficiency, exergy and environmental impact index as well as a decrease in the unit cost and cooling loads when compared to a similar study. Haghghi et al. [34] employed the greywolf multi-objective technique coupled with the ANN-based procedure for the optimization of a geothermal-operated poly-generation system. Based on the energy, exergy and economic point of views, the study made use of four distinct approaches that involved the optimization of energy efficiency, investment cost, exergy efficiency and levelized cost. The study achieved its optimization objective of maximizing the energy efficiency and exergy efficiency while minimizing the investment and levelized costs. Habibollahzade & Houshfar [35] remodeled an ORC-based power generation system in a bid to reduce the emission of CO2. This was achieved by incorporating a membrane separator to harness an appreciable amount of the CO2 into a gasifier. Utilizing the greywolf optimizer, the proposed model yielded a relatively lower CO2 emission rates and higher exergy efficiency and cost when compared to a similar study. Furthermore, Zhang & Sobhani [36] proposed the analysis and multi-objective optimization of a power and freshwater generation system based on the geothermal and gas turbine cycles. The greywolf optimizer was employed to maximize the net power, freshwater production, exergy efficiency and total emission while minimizing the payback period. The sensitivity analysis conducted confirmed that effect of the air-preheater effectiveness on the system performance criteria is predominant. A solar-based system that produces power, cooling capacity, freshwater and hydrogen was presented by Azizi, Nedaei & Yari [37]. A thermodynamic analysis of the proposed model was carried out to ascertain the base conditions of the generated electricity, drinking water, cooling capacity and hydrogen. Thereafter the greywolf optimizer was applied, using two different scenarios, to optimize the unit cost, exergy efficiency and rate of freshwater production. Chen Huang & Shahabi [38] developed a hybrid CCHP system to reduce the primary energy consumption, CO2 emission and cost. The study employed a modified version of the greywolf optimizer that is based on the non-dominated sorting theory, variable detection, memory-based strategy selection and fuzzy theory. The obtained optimization results were validated using the multi-objective particle swarm optimization technique.
Behzadi et al [39] presented a methanol-fuelled co-generation system consisting of a solid-oxide fuel cell (SOFC), heat recovery unit and absorption power cycle (APC). The greywolf multi-objective technique was used to optimize the exergy efficiency and total cost implemented on three different systems which are the SOFC, SOFC-ORC and SOFC-APC. The optimization results indicated better optimal result from the SOFC-APC and this was due to its non-thermal evaporator, condensation process and temperature glide matching. Zhang et al. [40] conducted an investigation on the feasibility of a biomass-based co-generation system. The investigations were carried out using fur biomass fuels and the best fuel being the municipal solid waste was subsequently the multi-objective optimization and parametric analysis of the system. Optimum result that maximized the total cost and minimized the CO2 emission were generated. Nedaei, Azizi & Farshi [41] developed a heliostat solar-based multi-generation system comprising the brayton cycle, absorption refrigeration cycle, humidification, dehumidification, etc. In addition to the thermodynamic exergetic and economic analysis conducted, the greywolf technique was used to compute optimum values for the exergy efficiency, freshwater production rate and unit product cost. Finally, Mahdavi et al. [5] developed a new solar-based CCHP system and utilized the RSM for the multi-objective optimization of its net power, CO2 emission and exergy efficiency. In the developed system, waste heat between the compressors was harnessed by an intercooler to power an absorption chiller. By means of interaction effects between the four decision variables, six optimal solutions were obtained and the TOPSIS (technique for order preferences by similarity to ideal solution) method was used to determine the best solution. Optimal results corresponding to the net power, CO2 emission and exergy efficiency were obtained. Table 1 gives a summary of some of the reviewed pieces of literature.
The GWO has been applied successfully in many studies. However, no existing study have used this approach for the CCHP system. Hence, this paper illustrates how the greywolf optimizer could be employed to improve the performance of a solar-based CCHP system.

3. Materials and Methods

3.1. Description of the System

This study considers the solar-integrated CCHP system described by Mahdavi et al. [5]. The system comprises three gas turbines, two compressors, a kalina cycle, absorption chiller, solar collectors, heat recovery steam generator unit (HSRG) and a hot water generator (Figure 2).
The system operated in such a way that air is compressed by two-stage compressors (AC-1 and AC-2) with an intercooler in between them. Waste heat from the intercooler was used to drive the absorption chiller via transfer of heat in a desorber. Following that, the air leaving the second compressor is heated through the air preheater-1(APH-1) and airpreheater-2(APH-2) powered by solar energy and exhaust combustion gases from gas turbine-3(GT-3) respectively. Once the air warms up to the required temperature and pressure, it reacted with combustion fuel (methane) to produce hot gases in the combustion chamber. The hot gases flowed into three consecutive gas turbines where the first two turbines supplies the power needed to drive the compressors while the third turbine is responsible for rotating the shaft of a generator to generate electrical power. Furthermore, exhaust gases from GT-3 are recovered back to the APH-2 and are used to provide heating power to the HSRG, kalina cycle through the evaporator-1 (Eva-1) as well as the domestic water heat exchanger respectively before being released to the environment.
In the kalina cycle, the pump-1 increased the pressure of its working fluid (ammonia water mixture) which is passed into two successive heat exchangers (low temperature recuperator (LTR) and high-temperature recuperator (HTR)) to improve its thermal energy and reduce the energy input to Eva-1 subsequently. The resulting two-phase mixture at Eva-1 is sent to the separator where separation into saturated vapour and saturated liquid occurs. The saturated vapour is supplied to the steam turbine to generate further work output while the saturated liquid is sent back to the HTR to recover some thermal energy before being passed to the expansion valve-1 (Ev-1) where its pressure is reduced. Subsequently, the low-pressure saturated liquid enters the mixer where it is combined with the output from the steam turbine. This mixture is passed through the LTR to dissipate its energy before being discharged to the atmosphere through the condenser (cond-1) hence completing the cycle.
A series of processes is employed in the single-effect absorption chiller to acquire energy at the desorber (provided by rejected gases from the intercooler) used to supply cooling capacity at the associated evaporator (Eva-2). The working fluid (saturated LiBr-H2O liquid) is pumped in pump-2 before its entrance into the solution heat exchanger (SHE) where it gains thermal energy. In water vapour state, the working fluid enters the condenser (cond-2) from the desorber and it condenses into saturated liquid before being throttled from the expansion valve (Ev-3) into Eva-2. At Eva-2, it gains energy to become a saturated vapour before being absorbed into the solution in Ev-2 where it transforms back to saturated liquid specified at the start of the cycle.
The following assumptions were made - that the system operated in steady state; kinetic and potential energy changes were negligible; heat losses from component systems, except the combustion chamber, were insignificant.

3.1.1. Response surface method

This is a mathematical and statistical approach that aims to determine the design factor settings in order to enhance the accurate implementation of a procedure [42]. The regression models generated portray the relationship between a certain response variable and the associated design factors. The general procedures undertaken are:
  • Design of experiments: This is carried out to establish the experimental conditions. It involves selecting the relevant input factors that would affect the response variable. This is followed by the determination of the constraints used to evaluate the design factors during the experiment.
  • Experimental tests: Here, the necessary experiments are performed employing an already prepared experimental plan and the response variable data are collected according to the various fusion of the design factor levels. These tests are arbitrarily conducted to reduce the influence of unimportant design factors.
  • Fitting the Regression models: The regression models are fitted employing the data obtained from the experiments using methods such as the least squares or the maximum likelihood estimation. The resulting regression models are evaluated for their goodness-of-fit to inspect for any discrepancies from the initial model presumptions.
  • Validation of the regression model: After the model is successfully fitted, it is validated through prediction using further experimental test with unused data.
Based on the system described in section 3.1, the response surface methodology was utilized to develop regression models capable of predicting its net power, CO2 emission and exergy efficiency. The decision variables and their maximum/minimum values as well as the equations are shown in Table 2 and Table 3 and equation 10-12 respectively [5].
This study considers three objective functions namely:
  • Net Power Output: The net power, which is a function of the energy analysis, is the summation of the work outputs from the gas turbine and kalina cycle. Mathematically, it can be expressed as [5]:
P ˙ net = P ˙ net ,   GT + P ˙ net ,   KC
P ˙ net ,   GT = P ˙ GT - 1 + P ˙ GT - 2 + P ˙ GT - 3 - (   P ˙ AC - 1 -   P ˙ AC - 2   )
P ˙ net ,   KC = P ˙ ST - P ˙ pump - 2
P ˙ GT - 1 = m ˙ p h 7 - h 8 = P ˙ AC - 1
P ˙ GT - 2 = m ˙ p h 8 - h 9 = P ˙ AC - 2
P ˙ GT - 3 = m ˙ p h 9 - h 10
Where,
P ˙ net = net power output
P ˙ net ,   GT ,   P ˙ net ,   KC = net power from the gas turbines and kalina cycle respectively,
P ˙ GT - 1 ,   P ˙ GT - 2 , P ˙ GT - 3 = net power from gas turbine 1, 2, and 3 respectively,
P ˙ AC - 1 ,   P ˙ AC - 2 = net power to compressor 1 and 2 respectively.
P ˙ ST , P ˙ pump - 2 = net power from steam turbine and pump2 of the kalina cycle,
  h 7 , h 8 ,   h 9 ,   h 10 = specific enthalpies at state 7, 8, 9, and 10,
  m ˙ p = mass flow rate of the combustion gases from the combustion chamber
2
Exergy Efficiency: According Kumar [43], it is a practical and effective criteria for determining the type, extent and positions of irreversibility in a thermodynamic system. Mathematically, it can be defined as the quotient obtained by dividing the output exergy by the input exergy [5].
= P ˙ net + E ˙ 45 -   E ˙ 44 + E ˙ 50 - E ˙ 51 + ( E ˙ 47 - E ˙ 46 )   E ˙ in
E ˙ in   = E ˙ fuel + E ˙ coll
Where,
E ˙ 44 ,   E ˙ 45 , E ˙ 46 , E ˙ 47 , E ˙ 50 , E ˙ 51 = Exergy at state 44, 45, 46, 47, 50 and 51,
E ˙ in Input exergy
E ˙ fuel = Exergy of fuel
E ˙ coll = Exergy of solar collector
3
CO2 Emission: The rejection of CO2 into the atmosphere has detrimental effects on the environment and its continuous mitigation should be the goal in thermal energy systems. A measure of the production level of CO2 is called Emission and is defined as the ratio of the mass flow rate of CO2 to the total output energy [44].
Emission = m ˙ CO 2 P ˙ net + Q ˙ heating + Q ˙ cooling
Where,
Q ˙ heating   and   Q ˙ cooling = Heating and cooling loads of the CCHP system
P net ( MW ) = 62.19 + 0.4573 Cr + 0.0259 Pp 0.02421 Gt + 0.03638 Ct 0.010867 Cr × Cr 0.000029 Pp × Pp + 0.000005 Gt × Gt 0.000009 Ct × Ct 0.0003 Cr × Pp + 0.00022 Ct × Ct 0.00042 Cr × Ct 0.000005 Pp × Gt 0.000005 Pp × Ct 0.000003 Gt × Ct
Emission ( gr / MJ ) = 13.1 + 3.722 Cr + 0.2003 Pp 0.0122 Gt + 0.0451 Ct 0.03047 Cr × Cr + 0.0000296 Pp × Pp + 0.00004 Gt × Gt + 0.000052 Ct × Ct + 0.0049 Cr × Pp 0.00294 Cr × Gt + 0.00286 Cr × Ct 0.000285 Pp × Gt + 0.000285 Pp × Ct 0.000099 Gt × Ct
( % ) = 29 0.36 Cr + 0.287 Pp + 0.0659 Gt + 0.0133 Ct 0.01807 Cr × Cr 0.000029 Pp × Pp 0.000011 Gt × Gt 0.000009 Ct × Ct 0.0125 Cr × Pp + 0.0003 Cr × Gt + 0.00086 Cr × Ct 0.000205 Pp × Gt + 0.000195 Pp × Ct 0.000009 Gt × Ct

3.2. Greywolf optimization

The optimization technique employed in this study, called the greywolf optimization (GWO), is a swarm-intelligence algorithm proposed Mirjalili, Mirjalili, & Lewis [45]. It draws inspiration from the behaviour, attacking method, social leadership and encircling process of the wolf to determine the best solution for an optimization problem. The structuring of the GWO is such that the fittest solution is named the alpha (α) in order to reflect the social ranking of wolves. As a result, beta (β) and delta (δ) refer respectively to the next best solutions while the remaining solutions are called omega (ꞷ) wolves. The α, β and δ wolves pilot the hunting activity, with the ꞷ wolves trailing them, in their search for the global optimum. The following mathematical equations are used to initiate the encircling of a prey by the greywolves during hunting [45],
M = Q · N p t   -   N ( t )
N t + 1 = N p -   H · M
Where,
t = current iteration
H   and   Q = coefficient vector
N = position vector
N p = position vector of the prey
Furthermore, the coefficient vectors, H   and   Q   are calculated as thus:
H = 2 · h · r 1 -   h
Q = 2 · r 2
Where the components of h declines from 2 to 0, in a linear manner, across the iterations while r 1   a n d   r 2 are randomly selected vectors in [0, 1].
The GWO algorithm commences optimization by producing a random solution set. The top three solutions generated are saved by the algorithm which requires the other search agents to adjust their locus in relation to the optimum solutions. After the end condition has been met, the location and value of the alpha solution becomes the optimum solution. The following Equations are adopted, during the optimization process, for each search agent to initiate the hunting process and identify potential areas of the search space. The flowchart for the GWO technique is given in Figure 3.
M α = Q 1 · N α N
M β = Q 1 · N β N
M δ = Q 1 · N δ N
N 1 = N α H 1 · ( M α )
N 2 = N β H 2 · ( M β )
N 3 = N δ H 1 · ( M δ )
N t + 1 = N 1 + N 2 + N 3 3
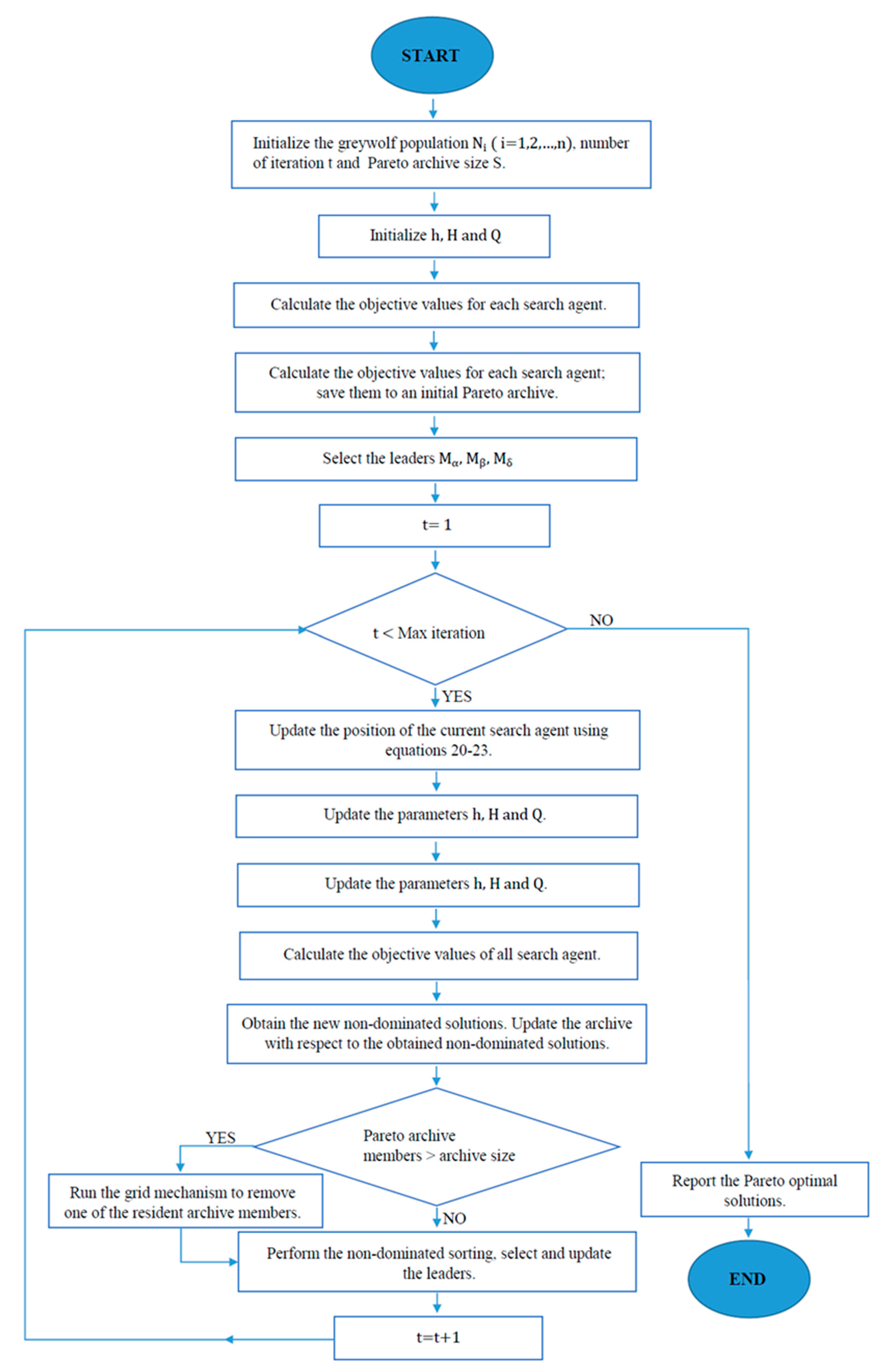
When a problem is defined by multiple objective functions and these functions are conflicting, a multi-objective optimization formulation is adopted. Multi-objective optimization involves simultaneously optimizing more than one objective functions to generate a set of alternative solutions that are feasible with a compromise between the solutions known as Pareto optimal or non-dominated solutions. The flowchart for the multi-objective GWO technique is given in Figure 4. In order to carry out optimization using a multi-objective greywolf optimizer (MOGWO), two additional components are incorporated to the conventional GWO algorithm and they are:
  • The archive - for keeping the non-dominated Pareto optimal solutions.
  • The leader selection approach - it assists the selection of the alpha and beta as heads of the search activity from the archive.

3.2. Mathematical Formulation

Mathematically, the single optimization of net power can be formulated as follows:
Maximize   F = { P net ( Cr , Pp , Gt , Ct ) }
In the same vein the single-objective optimization of CO2 can be formulated as follows:
Maximize   F =   { ( e m i s s i o n ( Cr , Pp , Gt , Ct ) }
The single-objective optimization of exergy efficiency can be formulated as follows:
Maximize   F =   {   ( Cr , Pp , Gt , Ct ) }
The multi-objective optimization problem is formulated as follows:
Maximize   F =   { P net ( Cr ,   Pp ,   Gt ,   Ct ) ,   ( C r , P p , G t , C t ) , emission ( C r , P p , G t , C t ) }
Equations 24-27 are subject to variable restrictions:
10 Cr 15
10 Pp   30
1420 Gt 1520
850 Ct 950

4. Results

4.1. Single-objective Optimization

The single-objective greywolf optimization was performed on each of the objective functions for 100 iterations using a search agent number of 100 on the MATLAB platform after editing the codes readily available online [46].

4.1.1. Net Power Optimization

This is carried out by solving equation (24), using the decision variables and their values shown in Table 2 and Table 3 respectively, on the GWO algorithm. The results obtained as shown in Table 4 depicts that in order maximize the net power, the following should take place:
  • Minimize the compression ratio, pinch point temperature difference and inlet combustion chamber temperature
  • Maximize the inlet turbine temperature.

4.1.2. CO2 Emission Optimization

This was carried out by solving equation (25), using the decision variables and their values shown in Table 2 and Table 3 respectively, on the GWO algorithm. The results obtained as shown in Table 5 depicts that in order minimize the CO2 emission, the following should take place:
  • Minimize the compression ratio, pinch point temperature difference and inlet combustion chamber temperature
  • Maximize the inlet turbine temperature.

4.1.3. Exergy Efficiency Optimization

This was carried out by solving equation (26), using the decision variables and their values shown in Table 2 and Table 3 respectively, on the GWO algorithm. The results obtained as shown in Table 6 depicts that in order maximize the exergy efficiency, the following should take place:
  • Minimize the compression ratio, pinch point temperature difference and inlet turbine temperature
  • Maximize the inlet combustion chamber temperature.

4.1.3. Analysis of the single-objective optimization results

A summary of the results obtained in section 4.1.1 to 4.1.3 are shown in Table 7. It highlights the behaviour of the optimal solutions obtained where ↑ represents an increasing trend, ↓ represents a decreasing trend while ≠ signify a conflict between parameters.
Table 7 illustrates the conflicting nature of the objective functions hence require the simultaneous optimization of the three objectives to determine the Pareto optimal solutions.

4.2. Multi-objective Optimization

The multi-objective greywolf optimization was performed on the objectives functions. 100 iterations was adopted and the MATLAB codes were edited and adapted from Mirjalili [47]. The set values of the hyperparameters are given below:
  • Archive size = 100
  • Number of variables = 4
  • Greywolf number = 100
  • Grid inflation parameter, alpha = 0.1
  • Number of grid per dimension, nGrid = 4
  • Leader selection pressure parameter, beta = 4
  • Gamma = 2
The optimization algorithm generated 100 sets of non-dominated solutions. The Pareto front of all three objective functions are shown in Figure 5. Despite the conflicting nature of objective functions, the sets of optimal solutions obtained proffer the best trade-off solutions. Each of the solutions on the Pareto front are potential optimal solutions and the best optimal can be selected based on the discretion of the decision maker.
In order to get further insight into the relation between each objective functions, three cases describing the relation CO2 emission and net power output, exergy efficiency and net power output, and exergy efficiency and CO2 emission were considered. Figure 5 shows the global results representing the Pareto front of all three objective functions. This will be simplified into 2 two dimensional Pareto fronts in order to point out some important aspects.
The Pareto front in Figure 6 clearly depicts a conflict in decision making process because the propensity of maximizing net power will increase the emission of CO2 which negatively affects the environment. The net power of the CCHP system being investigated is majorly dependent on the power output from the GT-3 in addition to the extra power produced by the kalina cycle. With this in mind, the system may be structured in such a way that combustion gases entering the unfired HRSG from APH-2 is made to have an increased temperature compared to that entering the combustion chamber. Also, the heating power from the photovoltaic thermal collectors maybe boosted and the fuel consumption rate decreased all geared towards minimizing the CO2 emission. This will reduce the net power produced by the GT-3 which as a ‘top’ system generates the larger net power while boosting the power output from the kalina cycle which would be ‘cleaner’ (i.e. not requiring combustion) but in smaller amounts. Although this will ultimately reduce the net power generated by the system, its optimization will be achieved together with a minimization in the emission of CO2.
The Pareto graph in Figure 7 suggests that the exergy efficiency and the CO2 emission are compatible as a lower value of CO2 emission corresponds to a higher exergy efficiency. It also demonstrates that the CO2 emission value has to be minimized to a certain point in order to achieve significant increase in the exergy efficiency. Further analysis reveal that reducing the fuel consumption would decrease the input exergy of fuel. The smaller the input exergy together with improved exergy outputs/useful work from the kalina cycle, water heat exchanger and absorption chiller would significantly maximize the exergy efficiency which invariably means that the CO2 emission is minimal.
Furthermore, Figure 7 shows a negative correlation between the exergy efficiency and the net power. This suggests that a high net power production does not necessarily equate to highly efficient system. However, it is the effective use of the power generated within the CCHP system that determines a system with maximum exergy efficiency. This also suggests that bottom systems (such as kalina cycle, absorption chiller) should be operated and designed in such a way as to ensure utilization of maximum waste heat and reduce exergy losses.

4.3. Sensitivity

The sensitivity analysis was conducted to further understand the dynamics surrounding the multi-objective optimization results. It also helps to ascertain the impact a variation of each parameter would have on the two dimensional Pareto front of net power, exergy efficiency and CO2 emission. The parameter include the compression ratio, pinch point temperature difference, inlet turbine temperature and inlet combustion chamber temperature. The findings recorded after each analysis were consistent with a research Mahdavi et al. [5] who employed the RSM for the modelling and optimization of a solar-based CCHP system.

4.3.1. Analysis of the compression ratio

In order to perform this analysis, the compression ratio kept at values of 10, 12 and 15 while the other variables were left to vary within their range (10-30 for Pp, 1420-1520 for Gt and 850-950 for Ct). Figure 9 shows that at Cr=15, maximum values for the net power and exergy efficiency are obtained but at the cost of a high emission of CO2. It also could be seen that reducing the value of Cr from 15 to 10 would cause a reduction in the CO2 emission that is more significant than a reduction the net power and exergy efficiency. Hence this suggests that employing a lower compression ratio will greatly minimize the CO2 emission with negligible effects on the optimal values of the net power and exergy efficiency. It is interesting to note that in comparison to other decision variables the Cr produces the greatest change/effect in the CO2 emission and yields the least value.

4.3.2. Analysis of the Pinch Point Temperature Difference

The pinch point temperature at air preheater-1 was kept at values of 10, 20 and 30 while the other variables were left to vary within their range (10-15 for Cr, 1420-1520 for Gt and 850-950 for Ct). Figure 10 shows that at Pp=30, maximum values for the net power, exergy efficiency and CO2 emission were obtained. It also revealed that a change in the Pp form 30 to 20 yields a greater change in the emission of CO2 (compared to that from 20 to 10) with an associated reduction in the net power and exergy efficiency. Hence, this suggests that a fairly average value of Pp would be sufficient to produce good results. In comparison to other decision variables, the Pp has the least effect on the objective functions.

4.3.3. Analysis of the Inlet Turbine Temperature

The inlet turbine temperature was kept at values of 1420, 1470 and 1520 while the other variables were left to vary within their range (10-15 for Cr, 10-30 for Pp and 850-950 for Ct). Figure 11 shows that at higher values of Gt (Gt=1520), maximum values of exergy efficiency is obtained as well as a minimum net power and CO2 emission. This suggests that higher Gt values would make for a highly efficient system with minimal emission of CO2 although at the expense of a reduced net power. In comparison to other decision variables, the Gt produces the greatest effect/change on the exergy efficiency.

4.3.4. Analysis of the Inlet Combustion Chamber Temperature

The combustion chamber inlet temperature was kept at values of 850, 900 and 950 while the other variables were left to vary within their range (10-15 for Cr, 10-30 for Pp and 1420-1520 for Gt). As could be seen in Figure 12, a Ct value of 950 yielded maximum net power and CO2 emission as well as a minimum exergy efficiency. This suggests that lower values of Ct are required to obtain minimum values of CO2 emission, maximum exergy efficiency and a minimum net power.

5. Conclusion

This study set out to employ the greywolf approach for the multi-objective optimization of a solar-assisted CCHP system. This was in a bid to boost the overall efficiency by maximizing the net power and exergy efficiency of the CCHP system. It also envisaged to optimally reduce the greenhouse emission that evidently has negative health implications and causes global warming. This research supports the need to reduce fossil fuel depletion rate as a solar-assisted CCHP was optimized. Inasmuch as related studies have employed other optimization techniques for the multi-objective optimization of a solar-based CCHP system, this study proposes a new optimization approach. The results and findings from this research are outlined as follows:
  • A multi-objective optimization approach is used to determine the optimal set of parameters describing the thermodynamic configuration of the solar-based CCHP system: compression ratio, pinch point temperature difference, inlet turbine temperature and inlet combustion chamber temperature.
  • The performance of the CCHP system is assessed through the net power, CO2 emission and exergy efficiency that are employed as objective functions to determine how well each set of decision variables complies with all the constraints.
  • The greywolf technique is employed for the multi-objective optimization to generate non-dominated Pareto optimal solutions.
  • A set of Pareto optimal solutions are computed in this study. The optimal solutions are provided as options to the decision maker to make a preferred selection based on their discretion to improve the performance of the CCHP system. A guide, aiding this decision-making process, is suggested via a sensitivity analysis conducted.
  • An interesting finding is the interdependency between the four decision variables. This suggests that a change in one of the decision variables results in respective changes in the other three variables. Hence, a multi-objective optimization technique is pertinent and helpful in evaluating the performance of the CCHP system.
  • This study found that there exists a conflict in decision making process between net power and CO2 emission as a maximum net power correlates to an undesirable maximum emission of CO2. Another important finding was the compatibility between the exergy efficiency and CO2 emission which indicates that a system with minimal emission of CO2 is a highly efficient one. This study showed that a system’s high net power production is not a guarantee of its high efficiency due to the negative correlation obtained between net power and exergy efficiency.
  • The findings from the sensitivity study suggests that a lower compression ratio will significantly reduce CO2 emission while having little impact on the optimal net power and energy efficiency values. It was also found that higher turbine inlet temperature values will result in a system that is highly efficient and emits less CO2, but at the cost of having less net power. It also implies that lower values of combustion chamber inlet temperature are necessary to achieve the minimum CO2 emission values, maximum energy efficiency corresponding to a minimum net power.
  • Finally, the study has confirmed the finding of Mahdavi et al. [5] which found that the compression ratio had the most effect on the CO2 emission by virtue of having the highest incremental change. In the same vein, the inlet turbine temperature had the most effect on the exergy efficiency while the inlet combustion chamber had the most effect on the net power.

Author Contributions

Conceptualization, methodology, formal analysis, writing—original draft preparation, U.U.; writing—review and editing, supervision, L.T, C.W.L; All authors have read and agreed to the published version of the manuscript.

Acknowledgments

The authors would like to thank the University of Johannesburg research committee and commonwealth scholarship fund for sponsoring this research work.

References

  1. Nasrin, R.; Rahim, N.A.; Fayaz, H.; Hasanuzzaman, M. Water/MWCNT nanofluid based cooling system of PVT: Experimental and numerical research. Renewable Energy 2018, 121, 286–300. [Google Scholar] [CrossRef]
  2. Wang, N.; Wang, D.; Xing, Y.; Shao, L.; Afzal, S. Application of co-evolution RNA genetic algorithm for obtaining optimal parameters of SOFC model. Renewable Energy 2020, 150, 221–233. [Google Scholar] [CrossRef]
  3. IEA (2023). C02 Emissions in 2022. Available online: https://www.iea.org/reports/co2-emissions-in-2022 (accessed on 9 May 2023).
  4. Spahni, R.; Chappellaz, J.; Stocker, T.F.; Loulergue, L.; Hausammann, G.; Kawamura, K.; Fluckiger, J.; Schwander, J.; Raynaud, D.; Masson-Delmotte, V.; Jouzel, J. Atmospheric methane and nitrous oxide of the late Pleistocene from Antarctic ice cores. Science 2005, 310, 1317–1321. [Google Scholar] [CrossRef] [PubMed]
  5. Mahdavi, N.; Mojaver, P.; Khalilarya, S. Multi-objective optimization of power, CO2 emission and exergy efficiency of a novel solar-assisted CCHP system using RSM and TOPSIS coupled method. Renewable Energy 2022, 185, 506–524. [Google Scholar] [CrossRef]
  6. Wu, D.; Wang, R. Combined cooling, heating and power: A review. Progress in energy and combustion science 2006, 32, 459–495. [Google Scholar] [CrossRef]
  7. BP Energy Outlook 2023. Available online: https://www.bp.com/en/global/corporate/energy-economics/energy-outlook.html (accessed on 31 May 2023).
  8. Yousefi, H.; Ghodusinejad, M.H.; Kasaeian, A. Multi-objective optimal component sizing of a hybrid ICE+ PV/T driven CCHP microgrid. Applied Thermal Engineering 2017, 122, 126–138. [Google Scholar] [CrossRef]
  9. Zhang, N.; Wang, Z.; Lior, N.; Han, W. Advancement of distributed energy methods by a novel high efficiency solar-assisted combined cooling, heating and power system. Applied Energy 2018, 219, 179–186. [Google Scholar] [CrossRef]
  10. Dincer, I.; Zamfirescu, C. Renewable-energy-based multigeneration systems. International Journal of Energy Research 2012, 36, 1403–1415. [Google Scholar] [CrossRef]
  11. Mirjalili, S.; Jangir, P.; Saremi, S. Multi-objective ant lion optimizer: a multi-objective optimization algorithm for solving engineering problems. Applied Intelligence 2017, 46, 79–95. [Google Scholar] [CrossRef]
  12. Holland, J.H. Adaptation in natural and artificial systems. University of Michigan Press, Ann Arbor.1975.
  13. Dorigo, M.; Di Caro, G.; Gambardella, L.M. Ant algorithms for discrete optimization. Artificial life 1999, 5, 137–172. [Google Scholar] [CrossRef]
  14. Kennedy, J.; Eberhart, R. Particle swarm optimization. In Proceedings of ICNN'95-international conference on neural networks (Vol. 4, pp. 1942–1948). IEEE. 1995, November.
  15. Mirjalili, S.; Saremi, S.; Mirjalili, S.M.; Coelho, L.D.S. Multi-objective grey wolf optimizer: a novel algorithm for multi-criterion optimization. Expert Systems with Applications 2016, 47, 106–119. [Google Scholar] [CrossRef]
  16. Zeng, R.; Li, H.; Liu, L.; Zhang, X.; Zhang, G. A novel method based on multi-population genetic algorithm for CCHP–GSHP coupling system optimization. Energy Conversion and Management 2015, 105, 1138–1148. [Google Scholar] [CrossRef]
  17. Song, Z.; Liu, T.; Liu, Y.; Jiang, X.; Lin, Q. Study on the optimization and sensitivity analysis of CCHP systems for industrial park facilities. International Journal of Electrical Power & Energy Systems 2020, 120, 105984. [Google Scholar]
  18. Kim, I.Y.; De Weck, O.L. Adaptive weighted-sum method for bi-objective optimization: Pareto front generation. Structural and multidisciplinary optimization 2005, 29, 149–158. [Google Scholar] [CrossRef]
  19. Hasanzadeh, R.; Mojaver, M.; Azdast, T.; Park, C.B. A novel systematic multi-objective optimization to achieve high-efficiency and low-emission waste polymeric foam gasification using response surface methodology and TOPSIS method. Chemical Engineering Journal 2022, 430, 132958. [Google Scholar] [CrossRef]
  20. Ren, F.; Wang, J.; Zhu, S.; Chen, Y. Multi-objective optimization of combined cooling, heating and power system integrated with solar and geothermal energies. Energy conversion and management 2019, 197, 111866. [Google Scholar] [CrossRef]
  21. Azaza, M.; Wallin, F. Multi objective particle swarm optimization of hybrid micro-grid system: A case study in Sweden. Energy 2017, 123, 108–118. [Google Scholar] [CrossRef]
  22. Shehab, M.; Mashal, I.; Momani, Z.; Shambour, M.K.Y.; AL-Badareen, A.; Al-Dabet, S.; Bataina, N.; Alsoud, A.R.; Abualigah, L. Harris hawks optimization algorithm: variants and applications. Archives of Computational Methods in Engineering 2022, 29, 5579–5603. [Google Scholar] [CrossRef]
  23. Sharifian, Y.; Abdi, H. Solving multi-zone combined heat and power economic emission dispatch problem considering wind uncertainty by applying grasshopper optimization algorithm. Sustainable Energy Technologies and Assessments 2022, 53, 102512. [Google Scholar] [CrossRef]
  24. Ji, J.; Wang, F.; Zhou, M.; Guo, R.; Ji, R.; Huang, H.; Zhang, J.; Nazir, M.S.; Peng, T.; Zhang, C.; Huang, J. Evaluation Study on a Novel Structure CCHP System with a New Comprehensive Index Using Improved ALO Algorithm. Sustainability 2022, 14, 15419. [Google Scholar] [CrossRef]
  25. Xu, L.; Luo, X.; Wen, Y.; Wu, T.; Wang, X.; Guan, X. Energy Management of Hybrid Power Ship System Using Adaptive Moth Flame Optimization Based on Multi-Populations. IEEE. Transactions on Power Systems 2023. [Google Scholar] [CrossRef]
  26. Chen, J.; Huang, S.; Shahabi, L. Economic and environmental operation of power systems including combined cooling, heating, power and energy storage resources using developed multi-objective grey wolf algorithm. Applied Energy 2021, 298, 117257. [Google Scholar] [CrossRef]
  27. Wang, J.; Han, Z.; Guan, Z. Hybrid solar-assisted combined cooling, heating, and power systems: A review. Renewable and Sustainable Energy Reviews 2020, 133, 110256. [Google Scholar] [CrossRef]
  28. Cao, Y.; Dhahad, H.A.; Togun, H.; Haghghi, M.A.; Athari, H.; Mohamed, A.M. Exergetic and economic assessments and multi-objective optimization of a modified solar-powered CCHP system with thermal energy storage. Journal of Building Engineering 2021, 43, 102702. [Google Scholar] [CrossRef]
  29. Wang, J.; Lu, Y.; Yang, Y.; Mao, T. Thermodynamic performance analysis and optimization of a solar-assisted combined cooling, heating and power system. Energy 2016, 115, 49–59. [Google Scholar] [CrossRef]
  30. Wang, J.; Liu, Y.; Ren, F.; Lu, S. Multi-objective optimization and selection of hybrid combined cooling, heating and power systems considering operational flexibility. Energy 2020, 197, 117313. [Google Scholar] [CrossRef]
  31. Song, Z.; Liu, T.; Lin, Q. Multi-objective optimization of a solar hybrid CCHP system based on different operation modes. Energy 2020, 206, 118125. [Google Scholar] [CrossRef]
  32. Shakibi, H.; Nedaei, N.; Farajollahi, A.H.; Chitsaz, A. Exergoeconomic appraisement, sensitivity analysis, and multi-objective optimization of a solar-driven generation plant for yielding electricity and cooling load. Process Safety and Environmental Protection 2023, 170, 89–111. [Google Scholar] [CrossRef]
  33. Asgari, A.; Yari, M.; Mahmoudi SM, S.; Desideri, U. Multi-objective grey wolf optimization and parametric study of a continuous solar-based tri-generation system using a phase change material storage unit. Journal of Energy Storage 2022, 55, 105783. [Google Scholar] [CrossRef]
  34. Haghghi, M.A.; Mohammadi, Z.; Delpisheh, M.; Nadimi, E.; Athari, H. Multi-variable study/optimization of a novel geothermal-driven poly-generation system: Application of a soft-computing intelligent procedure and MOGWO. Process Safety and Environmental Protection 2023, 171, 507–531. [Google Scholar] [CrossRef]
  35. Habibollahzade, A.; Houshfar, E. Improved performance and environmental indicators of a municipal solid waste fired plant through CO2 recycling: Exergoeconomic assessment and multi-criteria grey wolf optimisation. Energy Conversion and Management 2020, 225, 113451. [Google Scholar] [CrossRef]
  36. Zhang, L.; Sobhani, B. Comprehensive economic analysis and multi-objective optimization of an integrated power and freshwater generation cycle based on flash-binary geothermal and gas turbine cycles. Journal of Cleaner Production 2022, 364, 132644. [Google Scholar] [CrossRef]
  37. Azizi, S.; Nedaei, N.; Yari, M. Proposal and evaluation of a solar-based polygeneration system: Development, exergoeconomic analysis, and multi-objective optimization. International Journal of Energy Research 2022, 46, 13627–13656. [Google Scholar] [CrossRef]
  38. Chen, J.; Huang, S.; Shahabi, L. Economic and environmental operation of power systems including combined cooling, heating, power and energy storage resources using developed multi-objective grey wolf algorithm. Applied Energy 2021, 298, 117257. [Google Scholar] [CrossRef]
  39. Behzadi, A.; Habibollahzade, A.; Arabkoohsar, A.; Shabani, B.; Fakhari, I.; Vojdani, M. 4E analysis of efficient waste heat recovery from SOFC using APC: An effort to reach maximum efficiency and minimum emission through an application of grey wolf optimization. International Journal of Hydrogen Energy 2021, 46, 23879–23897. [Google Scholar] [CrossRef]
  40. Zhang, G.; Li, H.; Xiao, C.; Sobhani, B. Multi-aspect analysis and multi-objective optimization of a novel biomass-driven heat and power cogeneration system; utilization of grey wolf optimizer. Journal of Cleaner Production 2022, 355, 131442. [Google Scholar] [CrossRef]
  41. Nedaei, N.; Azizi, S.; Farshi, L.G. Performance assessment and multi-objective optimization of a multi-generation system based on solar tower power: A case study in Dubai, UAE. Process Safety and Environmental Protection 2022, 161, 295–315. [Google Scholar] [CrossRef]
  42. Costa, E.; Almeida, M.F.; Alvim-Ferraz, C.; Dias, J.M. Otimization of Crambe abyssinica enzymatic transesterification using response surface methodology. Renewable Energy 2021, 174, 444–452. [Google Scholar] [CrossRef]
  43. Kumar, R. A critical review on energy, exergy, exergoeconomic and economic (4-E) analysis of thermal power plants. Engineering Science and Technology, an International Journal 2017, 20, 283–292. [Google Scholar] [CrossRef]
  44. Mahdavi, N.; Khalilarya, S. Comprehensive thermodynamic investigation of three cogeneration systems including GT-HRSG/RORC as the base system, intermediate system and solar hybridized system. Energy 2019, 181, 1252–1272. [Google Scholar] [CrossRef]
  45. Mirjalili, S.; Mirjalili, S.M.; Lewis, A. Grey wolf optimizer. Advances in engineering software. 2014, 69, 46–61. [Google Scholar] [CrossRef]
  46. Seyedali Mirjalili 2023. Grey Wolf Optimizer (GWO) (https://www.mathworks.com/matlabcentral/fileexchange/44974-grey-wolf-optimizer-gwo ), MATLAB Central File Exchange. Retrieved , 2023. 30 May.
  47. Seyedali Mirjalili 2023. Multi-Objective Grey Wolf Optimizer (MOGWO) (https://www.mathworks.com/matlabcentral/fileexchange/55979-multi-objective-grey-wolf-optimizer-mogwo ), MATLAB Central File Exchange. Retrieved May 31, 2023.
Figure 1. Optimization algorithms.
Figure 1. Optimization algorithms.
Preprints 82949 g001
Figure 2. Diagram illustrating the solar-integrated CCHP system.
Figure 2. Diagram illustrating the solar-integrated CCHP system.
Preprints 82949 g002
Figure 3. Flowchart for single-objective greywolf optimization.
Figure 3. Flowchart for single-objective greywolf optimization.
Preprints 82949 g003
Figure 4. Flowchart for multi-objective greywolf optimization.
Figure 4. Flowchart for multi-objective greywolf optimization.
Preprints 82949 g004
Figure 5. Pareto Front CO2 emission vs. net power vs. exergy efficiency.
Figure 5. Pareto Front CO2 emission vs. net power vs. exergy efficiency.
Preprints 82949 g005
Figure 6. Pareto Front for CO2 emission vs. net power.
Figure 6. Pareto Front for CO2 emission vs. net power.
Preprints 82949 g006
Figure 7. Pareto front for exergy efficiency vs. CO2 emission.
Figure 7. Pareto front for exergy efficiency vs. CO2 emission.
Preprints 82949 g007
Figure 8. Pareto front for exergy efficiency vs. net power.
Figure 8. Pareto front for exergy efficiency vs. net power.
Preprints 82949 g008
Figure 9. Effects of Compression ratio on the optimal objective functions.
Figure 9. Effects of Compression ratio on the optimal objective functions.
Preprints 82949 g009
Figure 10. Effects of Pinch Point Temperature Difference on the optimal objective functions.
Figure 10. Effects of Pinch Point Temperature Difference on the optimal objective functions.
Preprints 82949 g010
Figure 11. Effects of turbine inlet temperature on the optimal objective functions.
Figure 11. Effects of turbine inlet temperature on the optimal objective functions.
Preprints 82949 g011
Figure 12. Effects of Combustion Chamber Inlet Temperature on the optimal objective functions.
Figure 12. Effects of Combustion Chamber Inlet Temperature on the optimal objective functions.
Preprints 82949 g012
Table 1. Summary of some related works.
Table 1. Summary of some related works.
S/N References Optimization technique Integrated renewable energy type Performance criteria to be optimized System type
1 Shakibi et al. [34] RSM+ MOGWO Solar Exergy efficiency, unit cost and performance coefficient Tri-generation
2 Asgari et al. [36] MOGWO Solar Exergy efficiency, net power and unit product cost Tri-generation
3 Haghghi et al. [34] ANN+MOGWO Geothermal Exergy efficiency, investment cost, energy and levelized cost Poly-generation
4 Habibollahzade & Houshfar [35] MOGWO Not applicable Emission, total specific cost, cost rate and efficiency Power generation
5 Zhang & Sobhani [36] MOGWO Geothermal Net power, freshwater production exergy efficiency, levelized total emission and payback period Co-generation
6 Azizi, Nedaei & Yari[37] MOGWO Solar Exergy efficiency and unit cost Poly-generation
7 Chen, Huang & Shahabi [38] MOGWO Solar Energy efficiency, energy cost and CO2 emission Tri-generation
8 Behzadi et al.[39] MOGWO Not applicable Exergy efficiency, total cost rate Co-generation
9 Nedaei, Azizi & Farshi [41] MOGWO Solar Exergy efficiency, freshwater production and unit product cost Multi-generation
10 Zhang et al [40] MOGWO Biomass Exergy efficiency and total cost rate Co-generation
11 Mahdavi, Mojaver & Khalilarya [5] RSM Solar Net power, exergy efficiency and CO2 emission Tri-generation
Table 2. Decision variables.
Table 2. Decision variables.
Decision variable Symbol
Compression ratio Cr
Pinch point temperature difference Pp
Inlet turbine temperature Gt
Inlet combustion chamber temperature Ct
Table 3. Decision variables and their values.
Table 3. Decision variables and their values.
Decision variable Minimum and maximum values
Compression ratio 10 Cr 15
Pinch point temperature difference 10 Pp   30
Inlet turbine temperature 1420 Gt 1520
Inlet combustion chamber temperature 850 Ct 950
Table 4. Optimal solutions maximizing the net power.
Table 4. Optimal solutions maximizing the net power.
Cr Pp Gt Ct Maximum Net Power
10 10 1520 850 61.8462
Table 5. Optimal solutions maximizing the net power.
Table 5. Optimal solutions maximizing the net power.
Cr Pp Gt Ct Minimum CO2 Emission
10 10 1520 850 50.4771
Table 6. Optimal solutions maximizing the exergy efficiency.
Table 6. Optimal solutions maximizing the exergy efficiency.
Cr Pp Gt Ct Maximum Exergy Efficiency
10 10 1420 950 42.3507
Table 7. Optimal solutions maximizing the exergy efficiency.
Table 7. Optimal solutions maximizing the exergy efficiency.
Decision variables Net power CO2 emission Exergy efficiency
Cr
Pp
Gt
Ct
Disclaimer/Publisher’s Note: The statements, opinions and data contained in all publications are solely those of the individual author(s) and contributor(s) and not of MDPI and/or the editor(s). MDPI and/or the editor(s) disclaim responsibility for any injury to people or property resulting from any ideas, methods, instructions or products referred to in the content.
Copyright: This open access article is published under a Creative Commons CC BY 4.0 license, which permit the free download, distribution, and reuse, provided that the author and preprint are cited in any reuse.
Prerpints.org logo

Preprints.org is a free preprint server supported by MDPI in Basel, Switzerland.

Subscribe

Disclaimer

Terms of Use

Privacy Policy

Privacy Settings

© 2026 MDPI (Basel, Switzerland) unless otherwise stated