Submitted:
02 August 2023
Posted:
03 August 2023
You are already at the latest version
Abstract
Keywords:
1. Introduction
2. Anthracnose diseases in strawberry
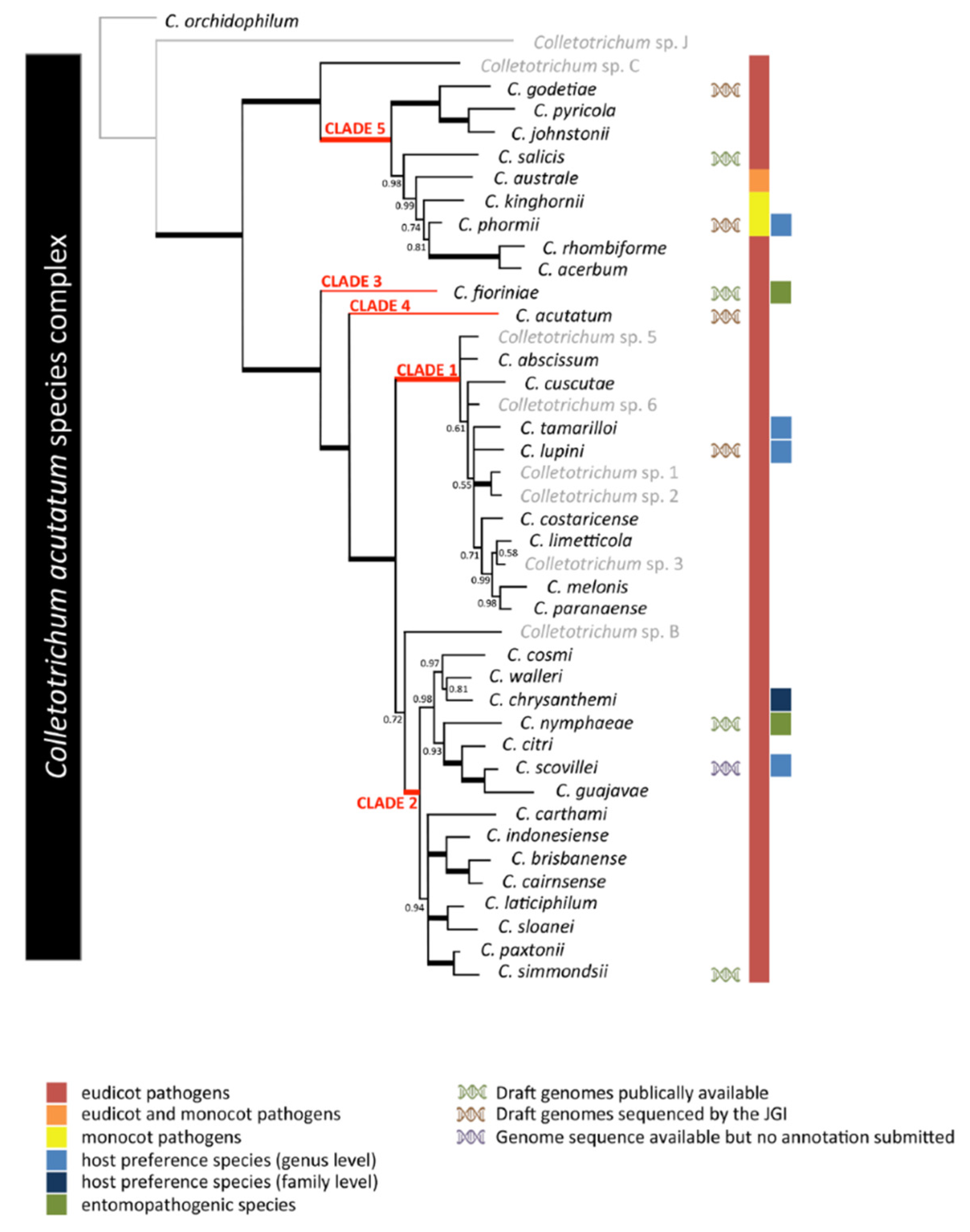
3. Taxonomy of Colletotrichum acutatum
4. Epidemiology and lifestyle of Colletotrichum acutatum
5. Detection-morphological, molecular, and remote sensing
5.1. Remote Sensing of Anthracnose
5.2. Unmanned Aerial Vehicle (UAV) platform
6. Management: Chemical, biological and biorational
7. Anthracnose Diseases Management Challenges
8.3. Alternative and Sustainable Integrated Pest Management Strategies for soilborne diseases
8.4. Overview of Anaerobic Soil Disinfestation (ASD)
8.5. Optimizing Anaerobic soil disinfestation (ASD) with endophytic bacteria.
Future perspectives
References
- Giampieri, F. , et al., The strawberry: Composition, nutritional quality, and impact on human health. Nutrition, 2012. 28(1): p. 9-19.
- FAO STAT, C.a.L.P. 2023, FAO.
- Wu, F., Z. Guan, and A.J. Whidden, An Overview of the US and Mexico Strawberry Industries. EDIS, 2020. 2016(1): p. 4-4.
- Samtani, J.B. , et al., The status and future of the strawberry industry in the United States. HortTechnology, 2019. 29(1): p. 11-24.
- (USDA), U.S.D.o.A. U.S. strawberry consumption continues to grow. 2014 [cited 2022 05-20-2022]; Available from: https://www.ers.usda.gov/dataproducts/chart/gallery/gallery/chartdetail/?chartId=77884.
- Brown, M. , Florida strawberry production and marketing. The Strawberry: A Book for Growers. NF Childers, ed. Dr. Norman N. Childers Publications, Gainesville, FL, 2003: p. 31-42.
- Christman, J. and J.B. Samtani, A survey of strawberry production practices in Virginia. 2019.
- Garrido, C. , et al., New insights in the study of strawberry fungal pathogens. Genes Genomes Genomics, 2011. 5(1): p. 24-39.
- Amil-Ruiz, F. , et al., Partial activation of SA-and JA-defensive pathways in strawberry upon Colletotrichum acutatum interaction. Frontiers in plant science, 2016. 7: p. 1036.
- Forcelini, B.B. and N.A. Peres, Widespread resistance to QoI fungicides of Colletotrichum acutatum from strawberry nurseries and production fields. Plant Health Progress, 2018. 19(4): p. 338-341.
- Dale, A., B. R. Hughes, and D. Donnelly, The role of micropropagation in producing specific pathogen-tested plants. HortScience, 2008. 43(1): p. 74-77.
- Forcelini, B.B., F. P. Gonçalves, and N.A. Peres, Effect of inoculum concentration and interrupted wetness duration on the development of anthracnose fruit rot of strawberry. Plant disease, 2017. 101(2): p. 372-377.
- Poling, E.B. , Anthracnose on strawberry: Its etiology, epidemiology, and pathology, together with management strategies for strawberry nurseries: Introduction to the workshop. HortScience, 2008. 43(1): p. 59-65.
- Miller-Butler, M.A. , et al., Evaluation of detached strawberry leaves for anthracnose disease severity using image analysis and visual ratings. HortScience, 2019. 54(12): p. 2111-2117.
- Damm, U. , et al., The Colletotrichum acutatum species complex. Studies in mycology, 2012. 73: p. 37-113.
- Weir, B., P. Johnston, and U. Damm, The Colletotrichum gloeosporioides species complex. Studies in mycology, 2012. 73: p. 115-180.
- Smith, B. , First Report ofColletotrichum acutatumon Strawberry in the United States. Plant Disease, 1986. 70(11): p. 1074e.
- Agusti, L. , et al., Biocontrol of root rot of strawberry caused by Phytophthora cactorum with a combination of two Pseudomonas fluorescens strains. Journal of Plant Pathology, 2011. 93(1): p. 363-372.
- Denoyes-Rothan, B. , et al., Genetic diversity and pathogenic variability among isolates of Colletotrichum species from strawberry. Phytopathology, 2003. 93(2): p. 219-228.
- Mertely, J. and N. Peres, Root necrosis of strawberries caused by Colletotrichum acutatum. 2008, Online. Electronic Data Info. Source PP211. Univ. of Florida-IFAS ….
- Seijo, T.E. , et al. Resistance of strawberry cultivars and advanced selections to anthracnose and Botrytis fruit rots. in Proceedings of the Florida State Horticultural Society. 2008.
- Baroncelli, R. , et al., The Colletotrichum acutatum species complex as a model system to study evolution and host specialization in plant pathogens. Frontiers in Microbiology, 2017: p. 2001.
- Talhinhas, P. and R. Baroncelli, Colletotrichum species and complexes: geographic distribution, host range and conservation status. Fungal Diversity, 2021. 110(1): p. 109-198.
- Simmonds, J. , A study of the species of Colletotrichum causing ripe fruit rots in Queensland. Queensland Journal of Agricultural and Animal Sciences, 1966. 22(4): p. 437-459.
- Von Arx, J.A. , A revision of the fungi classified as Gloeosporium. A revision of the fungi classified as Gloeosporium., 1970.
- Bragança, C.A. , et al., Species of the Colletotrichum acutatum complex associated with anthracnose diseases of fruit in Brazil. Fungal biology, 2016. 120(4): p. 547-561.
- Jayawardena, R. , et al., Notes on currently accepted species of Colletotrichum. Mycosphere, 2016. 7(8): p. 1192-1260.
- De Silva, D. , et al., Colletotrichum species associated with chili anthracnose in Australia. Plant Pathology, 2017. 66(2): p. 254-267.
- dos Santos Vieira, W.A. , et al., Optimal markers for the identification of Colletotrichum species. Molecular phylogenetics and evolution, 2020. 143: p. 106694.
- Strand, L.L. , Integrated pest management for strawberries. Vol. 3351. 2008: UCANR Publications.
- Yang, X. , et al., Effects of surface topography and rain intensity on splash dispersal of Colletotrichum acutatum. Phytopathology, 1990. 80(10): p. 1115-1120.
- Smith, B.J. , Epidemiology and pathology of strawberry anthracnose: a North American perspective. HortScience, 2008. 43(1): p. 69-73.
- Leandro, L. , et al., Germination and sporulation of Colletotrichum acutatum on symptomless strawberry leaves. Phytopathology, 2001. 91(7): p. 659-664.
- Prusky, D. , Pathogen quiescence in postharvest diseases. Annual review of Phytopathology, 1996. 34(1): p. 413-434.
- King, W. , et al., Effects of temperature on sporulation and latent period of Colletotrichum spp. infecting strawberry fruit. Plant Disease, 1997. 81(1): p. 77-84.
- Howard, C.M. , Anthracnose of strawberry caused by the Colleiotrichum complex in Florida. Plant Dis, 1992. 76: p. 976-981.
- Madden, L., L. Wilson, and M. Ellis, Field spread of anthracnose fruit rot of strawberry in relation to ground cover and ambient weather conditions. Plant Disease, 1993. 77(9): p. 861-866.
- Madden, L., X. Yang, and L. Wilson, Effects of rain intensity on splash dispersal of Colletotrichum acutatum. Phytopathology, 1996. 86(8): p. 864-874.
- Ntahimpera, N. , et al., Comparison of rain effects on splash dispersal of three Colletotrichum species infecting strawberry. Phytopathology, 1999. 89(7): p. 555-563.
- Agostini, J. and L. Timmer, Population dynamics and survival of strains of Colletotrichum gloeosporioides on citrus in Florida. Phytopathology, 1994. 84(4): p. 420-425.
- Lilja, A.T. , et al., Phytophthora cactorum and Colletotrichum acutatum: Survival and Detection. Agriculturae conspectus scientificus, 2006. 71(4): p. 121-128.
- MacKenzie, S. , et al., Host range and genetic relatedness of Colletotrichum acutatum isolates from fruit crops and leatherleaf fern in Florida. Phytopathology, 2009. 99(5): p. 620-631.
- Malarczyk, D., J. Panek, and M. Frąc, Alternative molecular-based diagnostic methods of plant pathogenic fungi affecting berry crops—A Review. Molecules, 2019. 24(7): p. 1200.
- Fazari, A. , et al., Application of deep convolutional neural networks for the detection of anthracnose in olives using VIS/NIR hyperspectral images. Computers and Electronics in Agriculture, 2021. 187: p. 106252.
- Lu, J. , et al., Field detection of anthracnose crown rot in strawberry using spectroscopy technology. computers and electronics in agriculture, 2017. 135: p. 289-299.
- Yeh, Y.-H. , et al., Strawberry foliar anthracnose assessment by hyperspectral imaging. Computers and Electronics in Agriculture, 2016. 122: p. 1-9.
- Alijani, Z. , et al., Biocontrol of strawberry anthracnose disease caused by Colletotrichum nymphaeae using Bacillus atrophaeus strain DM6120 with multiple mechanisms. Tropical Plant Pathology, 2022: p. 1-15.
- Veys, C. , et al., Multispectral imaging for presymptomatic analysis of light leaf spot in oilseed rape. Plant methods, 2019. 15(1): p. 1-12.
- Khaliq, A. , et al., Comparison of satellite and UAV-based multispectral imagery for vineyard variability assessment. Remote Sensing, 2019. 11(4): p. 436.
- Yuan, L. , et al., Detection of anthracnose in tea plants based on hyperspectral imaging. Computers and Electronics in Agriculture, 2019. 167: p. 105039.
- Canteri, M.H. , et al., ATR-FTIR spectroscopy to determine cell wall composition: Application on a large diversity of fruits and vegetables. Carbohydrate Polymers, 2019. 212: p. 186-196.
- Zhang, D. , et al., Detection of rice sheath blight using an unmanned aerial system with high-resolution color and multispectral imaging. PloS one, 2018. 13(5): p. e0187470.
- Liu, C. , et al., Application of multispectral imaging to determine quality attributes and ripeness stage in strawberry fruit. PloS one, 2014. 9(2): p. e87818.
- Wang, C. , et al. Strawberry anthracnose disease assessment using hyperspectral imaging. in Proc. 6th Int. Symp. Machinery and Mechatronics Agric. and Biosyst. Eng. 2012.
- Pérez-Roncal, C. , et al., Hyperspectral imaging to assess the presence of powdery mildew (Erysiphe necator) in cv. Carignan noir grapevine bunches. Agronomy, 2020. 10(1): p. 88.
- Pham, H. , et al. A novel bistatic lidar system for early-detection of plant diseases from unmanned aircraft. in Proceedings of the 31th Congress of the International Council of the Aeronautical Sciences (ICAS 2018), Belo Horizonte, Brazil. 2018.
- Zhang, C. and J.M. Kovacs, The application of small unmanned aerial systems for precision agriculture: a review. Precision agriculture, 2012. 13(6): p. 693-712.
- Messina, G. , et al., A comparison of UAV and satellites multispectral imagery in monitoring onion crop. An application in the 'Cipolla Rossa di Tropea' (Italy). Remote Sensing, 2020. 12(20): p. 3424.
- Chandel, A.K., L. R. Khot, and B. Sallato, Apple powdery mildew infestation detection and mapping using high-resolution visible and multispectral aerial imaging technique. Scientia Horticulturae, 2021. 287: p. 110228.
- Miller-Butler, M.A. , Screening strawberry clones for anthracnose disease resistance using traditional techniques and molecular markers. 2016: The University of Southern Mississippi.
- Simpson, D., A. Berrie, and A. Johnson. Hot Water Treatment to Eliminate Colletotrichum acutatum from Strawberry Runner Cuttings. in V International Strawberry Symposium 708. 2004.
- Mertely, J.C. and N.A. Peres, Anthracnose Fruit Rot of Strawberry: PP-207/PP130, rev. 9/2012. EDIS, 2012. 2012(9).
- Chechi, A. , et al., Diversity in species composition and fungicide resistance profiles in Colletotrichum isolates from apples. Pesticide biochemistry and physiology, 2019. 158: p. 18-24.
- Sengupta, P. , et al., Postharvest diseases of Indian gooseberry and their management: a review. International Journal of Fruit Science, 2020. 20(2): p. 178-190.
- Melanson, R.A. , et al., 2020 Southeast Regional Strawberry Integrated Pest Management Guide For Plasticulture Production. 2020.
- Shi, X.-C. , et al., Biocontrol strategies for the management of Colletotrichum species in postharvest fruits. Crop Protection, 2021. 141: p. 105454.
- Kim, Y.S., K. Balaraju, and Y. Jeon, Biological control of apple anthracnose by Paenibacillus polymyxa APEC128, an antagonistic rhizobacterium. The plant pathology journal, 2016. 32(3): p. 251.
- Moreira, R.R., C. N. Nesi, and L.L.M. De Mio, Bacillus spp. and Pseudomonas putida as inhibitors of the Colletotrichum acutatum group and potential to control Glomerella leaf spot. Biological control, 2014. 72: p. 30-37.
- Verma, N., L. MacDonald, and Z. Punja, Inoculum prevalence, host infection and biological control of Colletotrichum acutatum: causal agent of blueberry anthracnose in British Columbia. Plant Pathology, 2006. 55(3): p. 442-450.
- Lopes, M.R. , et al., Saccharomyces cerevisiae: a novel and efficient biological control agent for Colletotrichum acutatum during pre-harvest. Microbiological research, 2015. 175: p. 93-99.
- McInnes, T., L. Black, and J. Gatti Jr, Disease-free plants for management of strawberry anthracnose crown rot. Plant Disease, 1992. 76(3): p. 260-264.
- Dowling, M. , et al., Managing Colletotrichum on fruit crops: A "complex" challenge. Plant Disease, 2020. 104(9): p. 2301-2316.
- Oldfield, T.L. , et al., A life cycle assessment of biosolarization as a valorization pathway for tomato pomace utilization in California. Journal of cleaner production, 2017. 141: p. 146-156.
- Matthiessen, J.N. and J.A. Kirkegaard, Biofumigation and enhanced biodegradation: opportunity and challenge in soilborne pest and disease management. Critical reviews in plant sciences, 2006. 25(3): p. 235-265.
- Hansen, Z. and A. Keinath, Increased pepper yields following incorporation of biofumigation cover crops and the effects on soilborne pathogen populations and pepper diseases. Applied soil ecology, 2013. 63: p. 67-77.
- Morra, M. and J. Kirkegaard, Isothiocyanate release from soil-incorporated Brassica tissues. Soil Biology and Biochemistry, 2002. 34(11): p. 1683-1690.
- Butler, D.M. , et al., Impact of anaerobic soil disinfestation combined with soil solarization on plant–parasitic nematodes and introduced inoculum of soilborne plant pathogens in raised-bed vegetable production. Crop Protection, 2012. 39: p. 33-40.
- Shrestha, U., R. M. Augé, and D.M. Butler, A meta-analysis of the impact of anaerobic soil disinfestation on pest suppression and yield of horticultural crops. Frontiers in plant science, 2016. 7: p. 1254.
- Molendijk, L. , et al. Perspectives of anaerobic soil disinfestation. in VII International Symposium on Chemical and Non-Chemical Soil and Substrate Disinfestation 883. 2009.
- Shrestha, U. , et al., Soil inoculation with Trichoderma asperellum, T. harzianum or Streptomyces griseoviridis prior to anaerobic soil disinfestation (ASD) does not increase ASD efficacy against Sclerotium rolfsii germination. Applied Soil Ecology, 2020. 147: p. 103383.
- Butler, D.M. , et al., Exploring warm-season cover crops as carbon sources for anaerobic soil disinfestation (ASD). Plant and Soil, 2012. 355(1): p. 149-165.
- Shennan, C. , et al., Anaerobic soil disinfestation is an alternative to soil fumigation for control of some soilborne pathogens in strawberry production. Plant pathology, 2018. 67(1): p. 51-66.
- Testen, A.L. , et al., On-farm evaluations of anaerobic soil disinfestation and grafting for management of a widespread soilborne disease complex in protected culture tomato production. Phytopathology, 2020(ja).
- Lamers, J. , et al. Anaerobic soil disinfestation for soil borne disease control in strawberry and vegetable systems: current knowledge and future directions. in VIII International Symposium on Chemical and Non-Chemical Soil and Substrate Disinfestation 1044. 2014.
- Liu, D. , Evaluation of anaerobic soil disinfestation using brewers spent grain and yeast inoculation on weed control in annual hill plasticulture strawberry production, in School of Plant and Environmental Sciences. 2021, Virginia Polytechnic Institute and State University. p. 115.
- Momma, N. , et al., Development of biological soil disinfestations in Japan. Applied microbiology and biotechnology, 2013. 97(9): p. 3801-3809.
- Kundan, R. , et al., Plant growth promoting rhizobacteria: mechanism and current prospective. J Fertil Pestic, 2015. 6(2): p. 9.
- Jayaprakashvel, M., C. Chitra, and N. Mathivanan, Metabolites of plant growth-promoting rhizobacteria for the management of soilborne pathogenic fungi in crops, in Secondary Metabolites of Plant Growth Promoting Rhizomicroorganisms. 2019, Springer. p. 293-315.
- Rahman, M. , et al., Plant probiotic bacteria Bacillus and Paraburkholderia improve growth, yield and content of antioxidants in strawberry fruit. Scientific reports, 2018. 8(1): p. 1-11.
- Mei, C. , et al., A Potential Application of Endophytic Bacteria in Strawberry Production. Horticulturae, 2021. 7(11): p. 504.
- de Melo Pereira, G.V. , et al., A multiphasic approach for the identification of endophytic bacterial in strawberry fruit and their potential for plant growth promotion. Microbial ecology, 2012. 63(2): p. 405-417.
- Baysal, F. , Comparative performance of fungicides and biocontrol products in suppression of Rhizoctonia root rot in viburnum. J. Plant Pathol. Microbiol, 2018. 9(9).
- Rahman, M. , et al., Probiotic Bacteria, Anaerobic Soil Disinfestation and Mustard Cover Crop Biofumigation Suppress Soilborne Disease and Increase Yield of Strawberry in a Perennial Organic Production System. Plant Disease, 2023(ja).
- Zhang, X. , Detection and management of Colletotrichum acutatum sensu lato on strawberry. 2015, Iowa State University.


Disclaimer/Publisher’s Note: The statements, opinions and data contained in all publications are solely those of the individual author(s) and contributor(s) and not of MDPI and/or the editor(s). MDPI and/or the editor(s) disclaim responsibility for any injury to people or property resulting from any ideas, methods, instructions or products referred to in the content. |
© 2023 by the authors. Licensee MDPI, Basel, Switzerland. This article is an open access article distributed under the terms and conditions of the Creative Commons Attribution (CC BY) license (http://creativecommons.org/licenses/by/4.0/).
