Submitted:
18 June 2023
Posted:
19 June 2023
You are already at the latest version
Abstract

Keywords:
Introduction
Methods
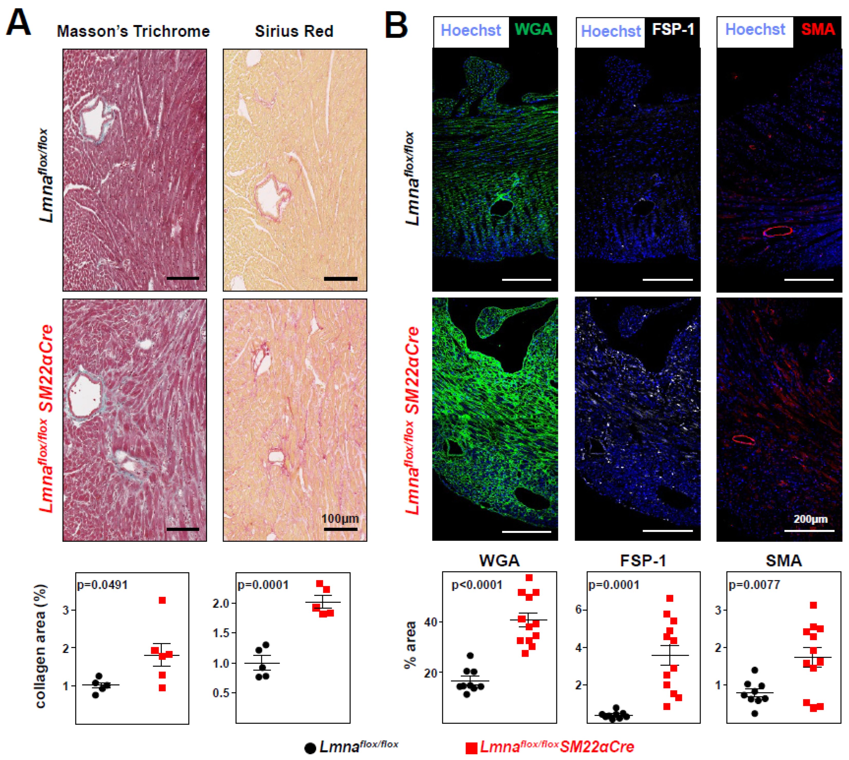
Results
Discussion
Funding
Acknowledgements
Conflicts of Interest
References
- Gerace L, Burke B. Functional organization of the nuclear envelope. Annu Rev Cell Biol 1988;4:335–74.
- Stuurman N, Heins S, Aebi U. Nuclear lamins: Their structure, assembly, and interactions. J Struct Biol 1998;122:42–66.
- Broers JLV, Ramaekers FCS, Bonne G et al. Nuclear lamins: Laminopathies and their role in premature ageing. Physiol Rev 2006;86:967–1008.
- Andrés V, González JM. Role of A-type lamins in signaling, transcription, and chromatin organization. Journal of Cell Biology 2009;187:945–57.
- Dechat T, Pfleghaar K, Sengupta K et al. Nuclear lamins: major factors in the structural organization and function of the nucleus and chromatin. Genes Dev 2008;22:832–53.
- Kalukula Y, Stephens AD, Lammerding J et al. Mechanics and functional consequences of nuclear deformations. Nat Rev Mol Cell Biol 2022;23:583–602.
- Swift J, Ivanovska IL, Buxboim A et al. Nuclear Lamin-A scales with tissue stiffness and enhances matrix-directed differentiation. Science (1979) 2013;341:975–90.
- Carmosino M, Torretta S, Procino G et al. Role of nuclear Lamin A/C in cardiomyocyte functions. Biol Cell 2014;106:346–58.
- Benedicto I, Dorado B, Andrés V. Molecular and cellular mechanisms driving cardiovascular disease in hutchinson-gilford progeria syndrome: Lessons learned from animal models. Cells 2021;10. [CrossRef]
- Taylor MRG, Fain PR, Sinagra G et al. Natural history of dilated cardiomyopathy due to lamin A/C gene mutations. J Am Coll Cardiol 2003;41:771–80.
- Bonne G, Yaou R Ben, Béroud C et al. 108th ENMC International Workshop, 3rd Workshop of the MYO-CLUSTER project: EUROMEN, 7th International Emery-Dreifuss Muscular Dystrophy (EDMD) Workshop, 13-15 September 2002, Naarden, The Netherlands. Neuromuscular Disorders 2003;13:508–15.
- Van Berlo JH, De Voogt WG, Van Der Kooi AJ et al. Meta-analysis of clinical characteristics of 299 carriers of LMNA gene mutations: Do lamin A/C mutations portend a high risk of sudden death? J Mol Med 2005;83:79–83.
- Van Rijsingen IAW, Arbustini E, Elliott PM et al. Risk factors for malignant ventricular arrhythmias in Lamin A/C mutation carriers: A European cohort study. J Am Coll Cardiol 2012;59:493–500.
- Arbustini E, Pilotto A, Repetto A et al. Autosomal dominant dilated cardiomyopathy with atrioventricular block: A lamin A/C defect-related disease. J Am Coll Cardiol 2002;39:981–90.
- Crasto S, My I, di Pasquale E. The Broad Spectrum of LMNA Cardiac Diseases: From Molecular Mechanisms to Clinical Phenotype. Front Physiol 2020;11. [CrossRef]
- Hasselberg NE, Haland TF, Saberniak J et al. Lamin A/C cardiomyopathy: young onset,high penetrance, and frequent need forheart transplantation. Eur Heart J 2018;39:853–60.
- Zhang H, Ren L, Wu JC. New Insights Into the Therapy for Lamin-Associated Dilated Cardiomyopathy. JACC Basic Transl Sci 2022;7:1246–8.
- Zhang H, Kieckhaefer JE, Cao K. Mouse models of laminopathies. Aging Cell 2013;12:2–10.
- Sullivan, T. Loss of A-type lamin expression compromises nuclear envelope integrity leading to muscular dystrophy. J Cell Biol 1999;147:913–20.
- Nikolova V, Feneley MP, Fatkin D et al. Defects in nuclear structure and function promote dilated cardiomyopathy in lamin A / C- deficient mice Find the latest version : and function promote dilated cardiomyopathy in lamin A / C – deficient mice. J Clin Invest 2004;113:357–69.
- Frock RL, Chen SC, Da D et al. Cardiomyocyte-specific expression of lamin A improves cardiac function in Lmna-/- mice. PLoS One 2012;7:1–9.
- Auguste G, Rouhi L, Matkovich SJ et al. BET bromodomain inhibition attenuates cardiac phenotype in myocyte-specific lamin A/C-deficient mice. Journal of Clinical Investigation 2020;130:4740–58.
- Chai RJ, Werner H, Li PY et al. Disrupting the LINC complex by AAV mediated gene transduction prevents progression of Lamin induced cardiomyopathy. Nat Commun 2021;12. [CrossRef]
- Rouhi L, Auguste G, Zhou Q et al. Deletion of the Lmna gene in fibroblasts causes senescence-associated dilated cardiomyopathy by activating the double-stranded DNA damage response and induction of senescence-associated secretory phenotype. The Journal of Cardiovascular Aging 2022;2:30.
- Kim Y, Zheng Y. Generation and characterization of a conditional deletion allele for Lmna in mice. Biochem Biophys Res Commun 2013;440:8–13.
- Lepore JJ, Cheng L, Min ML et al. High-efficiency somatic mutagenesis in smooth muscle cells and cardiac myocytes in SM22α-Cre transgenic mice. Genesis 2005;41:179–84.
- Del Campo L, Ferrer M. Wire Myography to Study Vascular Tone and Vascular Structure of . Isolated Mouse Arteries. Methods in Mouse Atherosclerosis. 2015, 255–76. [Google Scholar]
- Hanna A, Humeres C, Frangogiannis NG. The role of Smad signaling cascades in cardiac fibrosis. Cell Signal 2021;77:109826.
- Arimura T, Helbling-Leclerc A, Massart C et al. Mouse model carrying H222P-Lmna mutation develops muscular dystrophy and dilated cardiomyopathy similar to human striated muscle laminopathies. Hum Mol Genet 2005;14:155–69.
- Roura S, Bayes-Genis A. Vascular dysfunction in idiopathic dilated cardiomyopathy. Nature Reviews 2009;6:590–8.
- Mathier MA, Rose GA, Fifer MA et al. Coronary Endothelial Dysfunction in Patients With Acute-Onset Idiopathic Dilated Cardiomyopathy. JACC 1998;32:216–24.
- Sayed N, Liu C, Ameen M et al. Clinical trial in a dish using iPSCs shows lovastatin improves endothelial dysfunction and cellular cross-talk in LMNA cardiomyopathy. Sci Transl Med 2020;12. [CrossRef]
- Sorokin V, Vickneson K, Kofidis T et al. Role of Vascular Smooth Muscle Cell Plasticity and Interactions in Vessel Wall Inflammation. Front Immunol 2020;11. [CrossRef]








| Forward (5' → 3') | Reverse (5' → 3') | |
|---|---|---|
| Acta2 | AAGAGGAAGACAGCACAGCC | AGCGTCAGGATCCCTCTCTT |
| Calr | CCAGAAATTGACAACCCTGAA | CCTTAAGCCTCTGCTCCTCAT |
| Cam2 | AAGTTGATGAAATGATCAGGGAAG | TGAAGTCCTAATTACTATACATGCATA |
| Cnn1 | TGGGAGTCAAGTATGCAGAG | CTGACTGGCAAACTTGTTGG |
| Hprt | CCTAAGATGAGCGCAAGTTGAA | CCACAGGACTAGAACACCTGCTAA |
| Klf4 | TTGTGACTATGCAGGCTGTG | TAGTGCCTGGTCAGTTCATC |
| Lum | TTCACTGGGCTGCAATACC | TCCCAGGATCTTACAGAAGC |
| Mmp2 | ACCTTGACCAGAACACCATC | AGCATCATCCACGGTTTCAG |
| Nox1 | CAACAGCACTCACCAATGCC | ACATCCTCACTGACTGTGCC |
| Prkg1 | ACTGCATGTGTGGTAGAAGC | GCCAGTCAGAAGCTCATACATC |
| Smtn | AGAACACCATCACCCACATC | TCTTGTCCAGGACTCCTTCG |
| Sod1 | TGGGTTCCACGTCCATCAGTA | ACCGTCCTTTCCAGCAGTCA |
| Sox9 | AGAACAAGCCACACGTCAAG | GTCTCTTCTCGCTCTCGTTC |
| Spp1 | GGTGATAGCTTGGCTTATGG | TGGGCAACAGGGATGACATC |
| Tagln | CCCAGACACCGAAGCTACTC | GACTGCACTTCTCGGCTCAT |
| Tfam | CAGGAGGCAAAGGATGATTC | CCAAGACTTCATTTCATTGTCG |
| Vcam1 | TCAAGGGTGACCAGCTCATG | TCGTTGTATTCCTGGGAGAG |
Disclaimer/Publisher’s Note: The statements, opinions and data contained in all publications are solely those of the individual author(s) and contributor(s) and not of MDPI and/or the editor(s). MDPI and/or the editor(s) disclaim responsibility for any injury to people or property resulting from any ideas, methods, instructions or products referred to in the content. |
© 2023 by the authors. Licensee MDPI, Basel, Switzerland. This article is an open access article distributed under the terms and conditions of the Creative Commons Attribution (CC BY) license (http://creativecommons.org/licenses/by/4.0/).