Submitted:
13 June 2023
Posted:
14 June 2023
Read the latest preprint version here
Abstract
Keywords:
1. Introduction
2. Materials and Methods
2.1. Preparation of Tail/Ear Fibroblasts (TEFs)
2.2. Suspension Culture Methods Causing Cell-Cell Contact
2.3. Time-Lapse Image Acquisition of Sphere Growth
2.4. Flow Cytometry
2.5. Immunofluorescence (IF) Staining
2.6. Self-Renewal Assay
2.7. In Vitro Differentiation Assays Mouse adipogenic or osteogenic differentiation
2.8. Single-cell RNA library preparation and sequencing
2.9. Bioinformatics analysis
2.10. Human Hepatocyte Differentiation
2.11. Tumorigenic Assessment of TEF-derived Spheroids
2.12. Statistics
3. Results
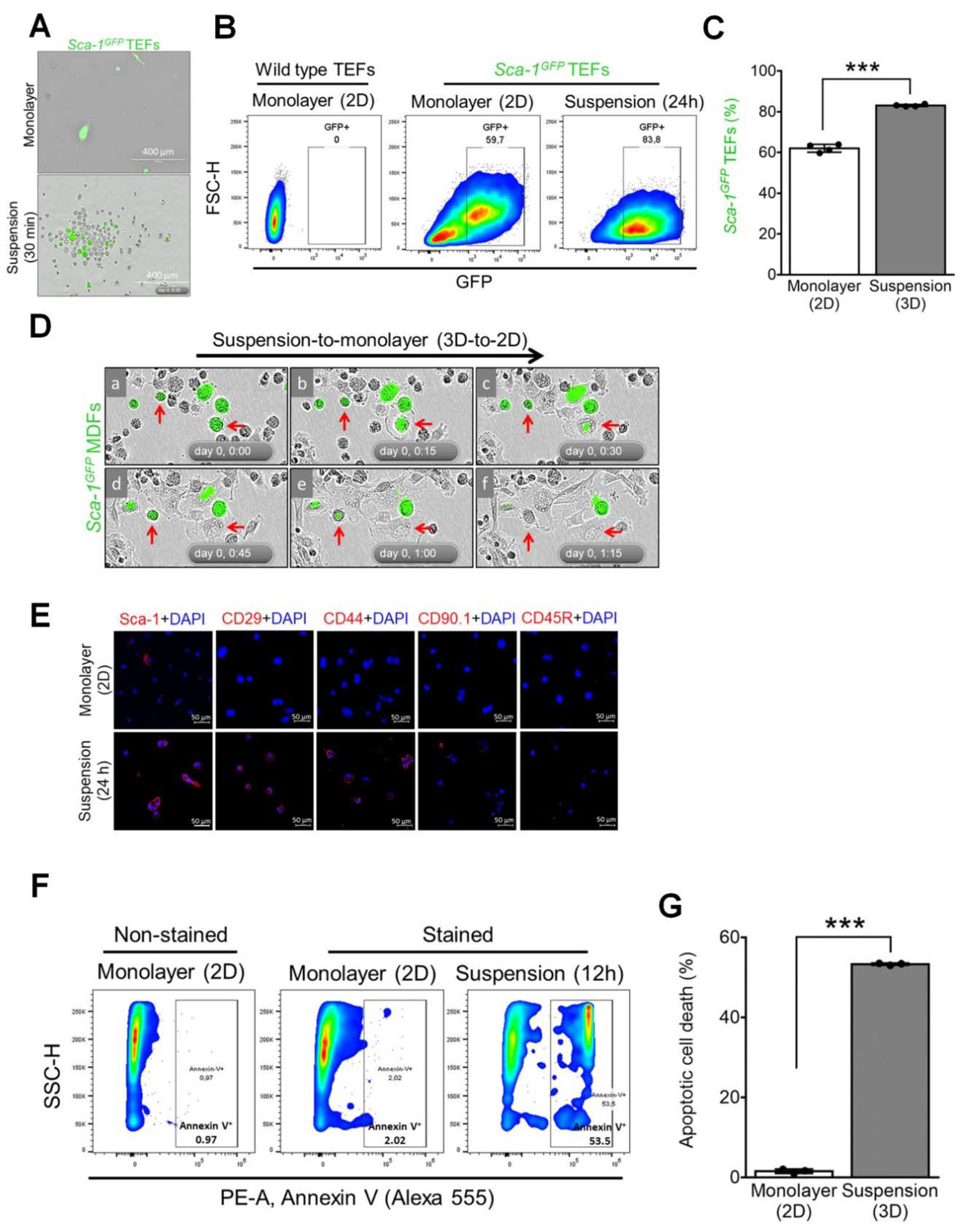
3.1. Expression of MSC surface markers by mouse TEFs grown in suspension culture while undergoing detachment-induced apoptosis (anoikis)
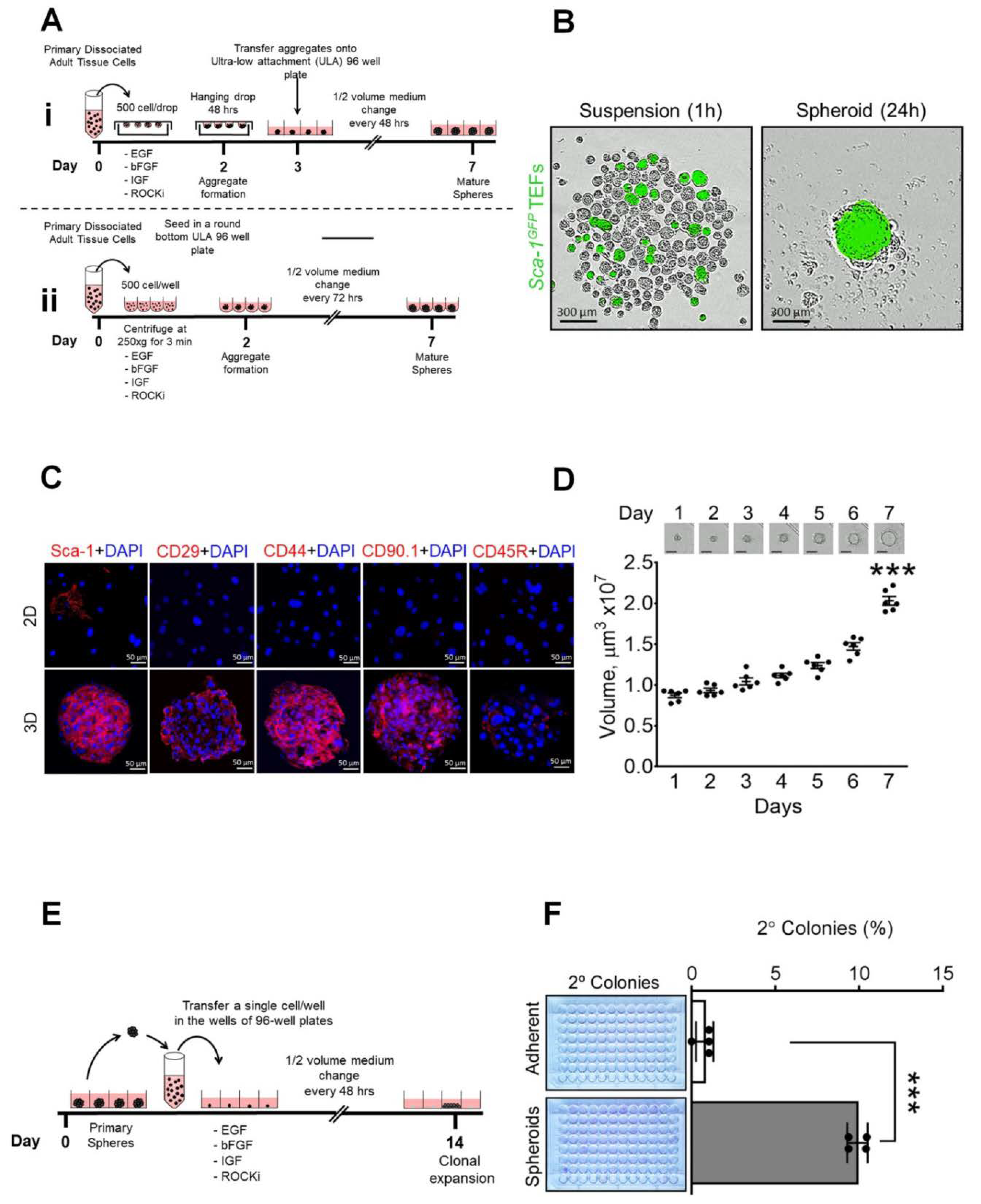
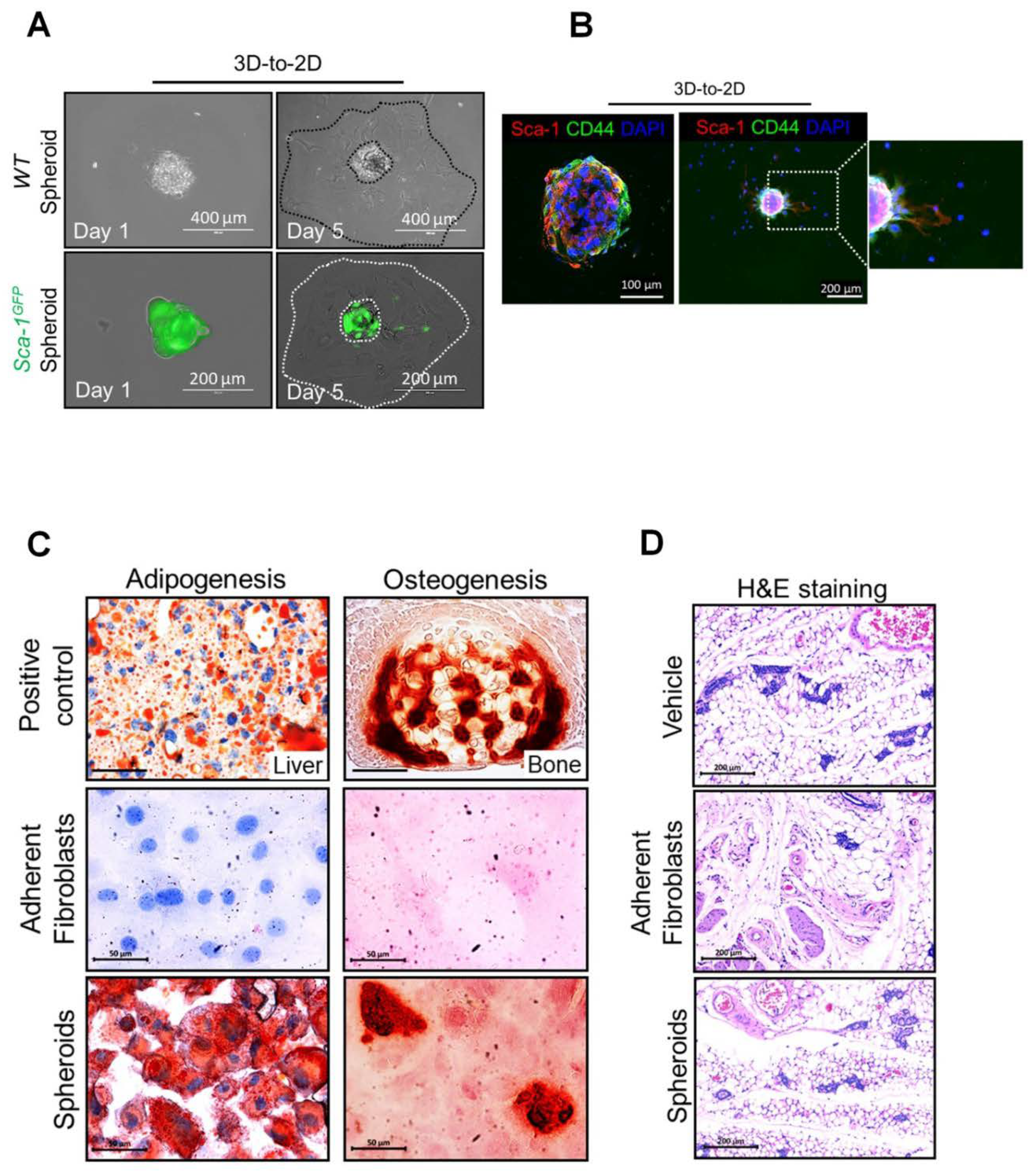
3.2. Overcoming anoikis with generation of proliferative mouse TEF-derived spheroids expressing MSC markers with self-renewal capacity
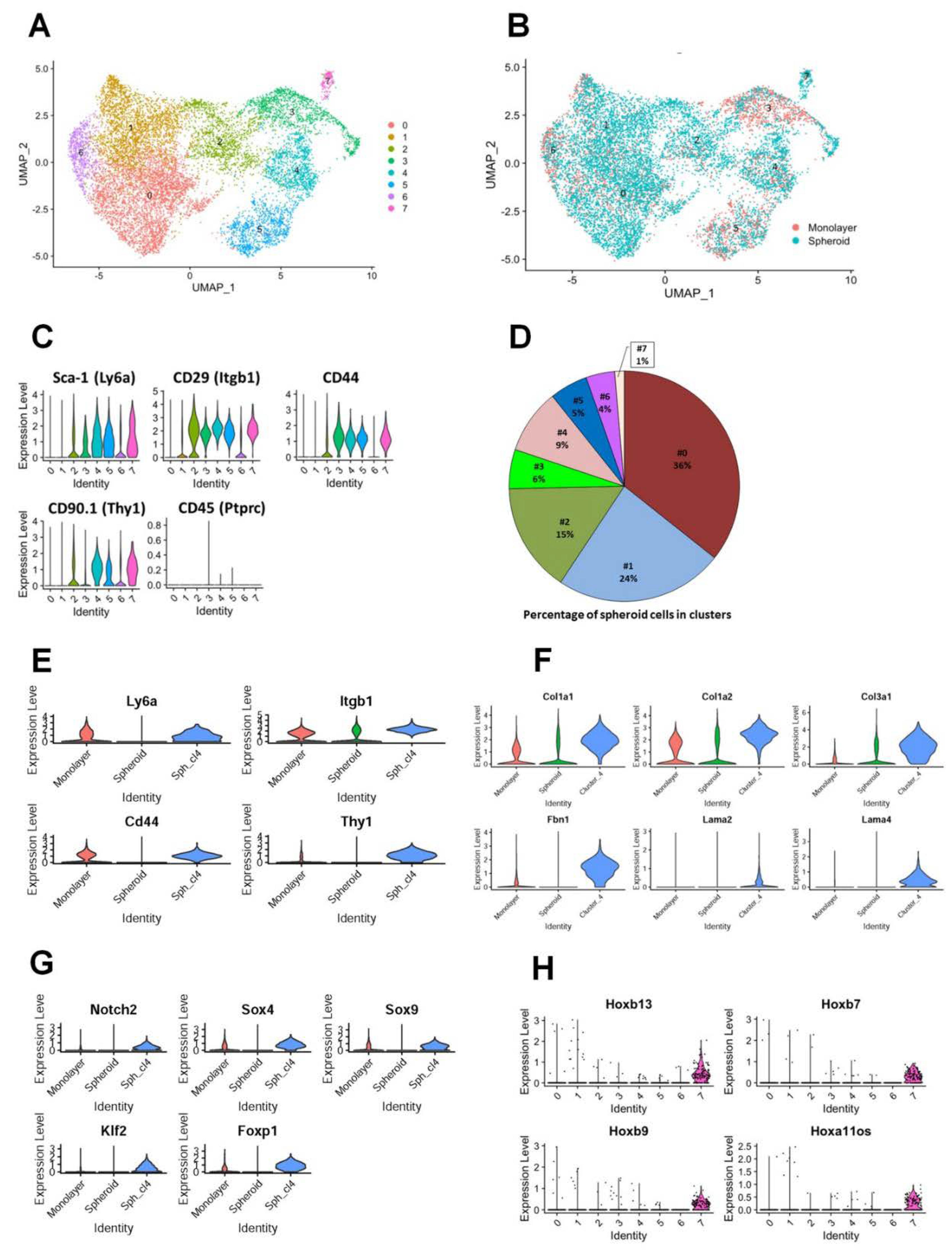
3.3. Characterizing the global gene expression profile of mouse TEF-derived spheroids compared to monolayer culture
3.4. Generation of spheroids with SC properties from cells of all three human germ layers, mesoderm, endoderm and ectoderm (human dermal fibroblasts, hepatocytes and keratinocytes, respectively






4. Discussion
Supplementary Materials
Funding
Institutional Review Board Statement
Data Availability
Acknowledgements
Conflicts of Interest
References
- Slack, J.M., Origin of stem cells in organogenesis. Science, 2008. 322(5907): p. 1498-501. [CrossRef]
- Reynolds, B.A. and S. Weiss, Generation of neurons and astrocytes from isolated cells of the adult mammalian central nervous system. Science, 1992. 255(5052): p. 1707-10. [CrossRef]
- Toma, J.G., et al., Isolation of multipotent adult stem cells from the dermis of mammalian skin. Nat Cell Biol, 2001. 3(9): p. 778-84. [CrossRef]
- Dontu, G., et al., In vitro propagation and transcriptional profiling of human mammary stem/progenitor cells. Genes Dev, 2003. 17(10): p. 1253-70. [CrossRef]
- Beltrami, A.P., et al., Adult cardiac stem cells are multipotent and support myocardial regeneration. Cell, 2003. 114(6): p. 763-76. [CrossRef]
- Takahashi, K. and S. Yamanaka, Induction of pluripotent stem cells from mouse embryonic and adult fibroblast cultures by defined factors. Cell, 2006. 126(4): p. 663-76. [CrossRef]
- Bafico, A. and S.A. Aaronson, Classification of Growth Factors and Their Receptors. 6th ed. Holland-Frei Cancer Medicine, ed. D.W. Kufe, et al. 2003, Hamilton (ON): BC Decker Inc.
- Watanabe, K. , et al., A ROCK inhibitor permits survival of dissociated human embryonic stem cells. Nat Biotechnol, 2007. 25(6): p. 681-6. [CrossRef]
- Yeganeh, B., et al., Autophagy is required for lung development and morphogenesis. J Clin Invest, 2019. 129(7): p. 2904-2919. [CrossRef]
- Weiss, S., et al., Multipotent CNS stem cells are present in the adult mammalian spinal cord and ventricular neuroaxis. J Neurosci, 1996. 16(23): p. 7599-609. [CrossRef]
- Keating, A., Mesenchymal stromal cells: new directions. Cell Stem Cell, 2012. 10(6): p. 709-716. [CrossRef]
- Wu, H., et al., Reversible transition between hepatocytes and liver progenitors for in vitro hepatocyte expansion. Cell Res, 2017. 27(5): p. 709-712. [CrossRef]
- Bonyadi, M., et al., Mesenchymal progenitor self-renewal deficiency leads to age-dependent osteoporosis in Sca-1/Ly-6A null mice. Proc Natl Acad Sci U S A, 2003. 100(10): p. 5840-5. [CrossRef]
- Miles, C., et al., Expression of the Ly-6E.1 (Sca-1) transgene in adult hematopoietic stem cells and the developing mouse embryo. Development, 1997. 124(2): p. 537-47. [CrossRef]
- McGill, G., et al., Loss of matrix adhesion triggers rapid transformation-selective apoptosis in fibroblasts. J Cell Biol, 1997. 138(4): p. 901-11. [CrossRef]
- Frisch, S.M. and R.A. Screaton, Anoikis mechanisms. Curr Opin Cell Biol, 2001. 13(5): p. 555-62. [CrossRef]
- Frisch, S.M. and H. Francis, Disruption of epithelial cell-matrix interactions induces apoptosis. J Cell Biol, 1994. 124(4): p. 619-26. [CrossRef]
- Yartseva, V., et al., Heterogeneity of Satellite Cells Implicates DELTA1/NOTCH2 Signaling in Self-Renewal. Cell Rep, 2020. 30(5): p. 1491-1503 e6. [CrossRef]
- Larsimont, J.C., et al., Sox9 Controls Self-Renewal of Oncogene Targeted Cells and Links Tumor Initiation and Invasion. Cell Stem Cell, 2015. 17(1): p. 60-73. [CrossRef]
- Wang, H., et al., Klf2 contributes to the stemness and self-renewal of human bone marrow stromal cells. Cytotechnology, 2016. 68(4): p. 839-48. [CrossRef]
- Pearson, C.A., et al., Foxp1 Regulates Neural Stem Cell Self-Renewal and Bias Toward Deep Layer Cortical Fates. Cell Rep, 2020. 30(6): p. 1964-1981 e3. [CrossRef]
- Leclerc, K., et al., Hox genes are crucial regulators of periosteal stem cell identity. Development, 2023. 150(6). [CrossRef]
- Pellegrini, G., et al., p63 identifies keratinocyte stem cells. Proc Natl Acad Sci U S A, 2001. 98(6): p. 3156-61. [CrossRef]
- Li, A., P.J. Simmons, and P. Kaur, Identification and isolation of candidate human keratinocyte stem cells based on cell surface phenotype. Proc Natl Acad Sci U S A, 1998. 95(7): p. 3902-7. [CrossRef]
- Zhou, Q., et al., Phenformin Promotes Keratinocyte Differentiation via the Calcineurin/NFAT Pathway. J Invest Dermatol, 2021. 141(1): p. 152-163. [CrossRef]
- Walmsley, G.G., et al., Live fibroblast harvest reveals surface marker shift in vitro. Tissue Eng Part C Methods, 2015. 21(3): p. 314-21. [CrossRef]
- Mani, S.A., et al., The epithelial-mesenchymal transition generates cells with properties of stem cells. Cell, 2008. 133(4): p. 704-15. [CrossRef]
- Samavarchi-Tehrani, P., et al., Functional genomics reveals a BMP-driven mesenchymal-to-epithelial transition in the initiation of somatic cell reprogramming. Cell Stem Cell, 2010. 7(1): p. 64-77. [CrossRef]
- Li, R., et al., A mesenchymal-to-epithelial transition initiates and is required for the nuclear reprogramming of mouse fibroblasts. Cell Stem Cell, 2010. 7(1): p. 51-63. [CrossRef]
- Saitoh, I., et al., Induced Tissue-Specific Stem Cells (iTSCs): Their Generation and Possible Use in Regenerative Medicine. Pharmaceutics, 2021. 13(6). [CrossRef]
Disclaimer/Publisher’s Note: The statements, opinions and data contained in all publications are solely those of the individual author(s) and contributor(s) and not of MDPI and/or the editor(s). MDPI and/or the editor(s) disclaim responsibility for any injury to people or property resulting from any ideas, methods, instructions or products referred to in the content. |
© 2023 by the authors. Licensee MDPI, Basel, Switzerland. This article is an open access article distributed under the terms and conditions of the Creative Commons Attribution (CC BY) license (http://creativecommons.org/licenses/by/4.0/).