Submitted:
13 June 2023
Posted:
14 June 2023
You are already at the latest version
Abstract
Keywords:
Interest and declaration:
1. Introduction
2. Methods
2.1. Model building
2.1. Control reproduction number
2.3. Disease-free equilibrium point and its stability
2.3. Endemic equilibrium point and its stability
3. Results
3.1. The number of A, C and potential virus carriers K with time
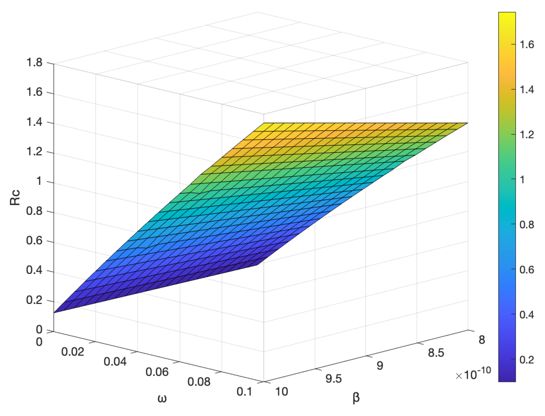
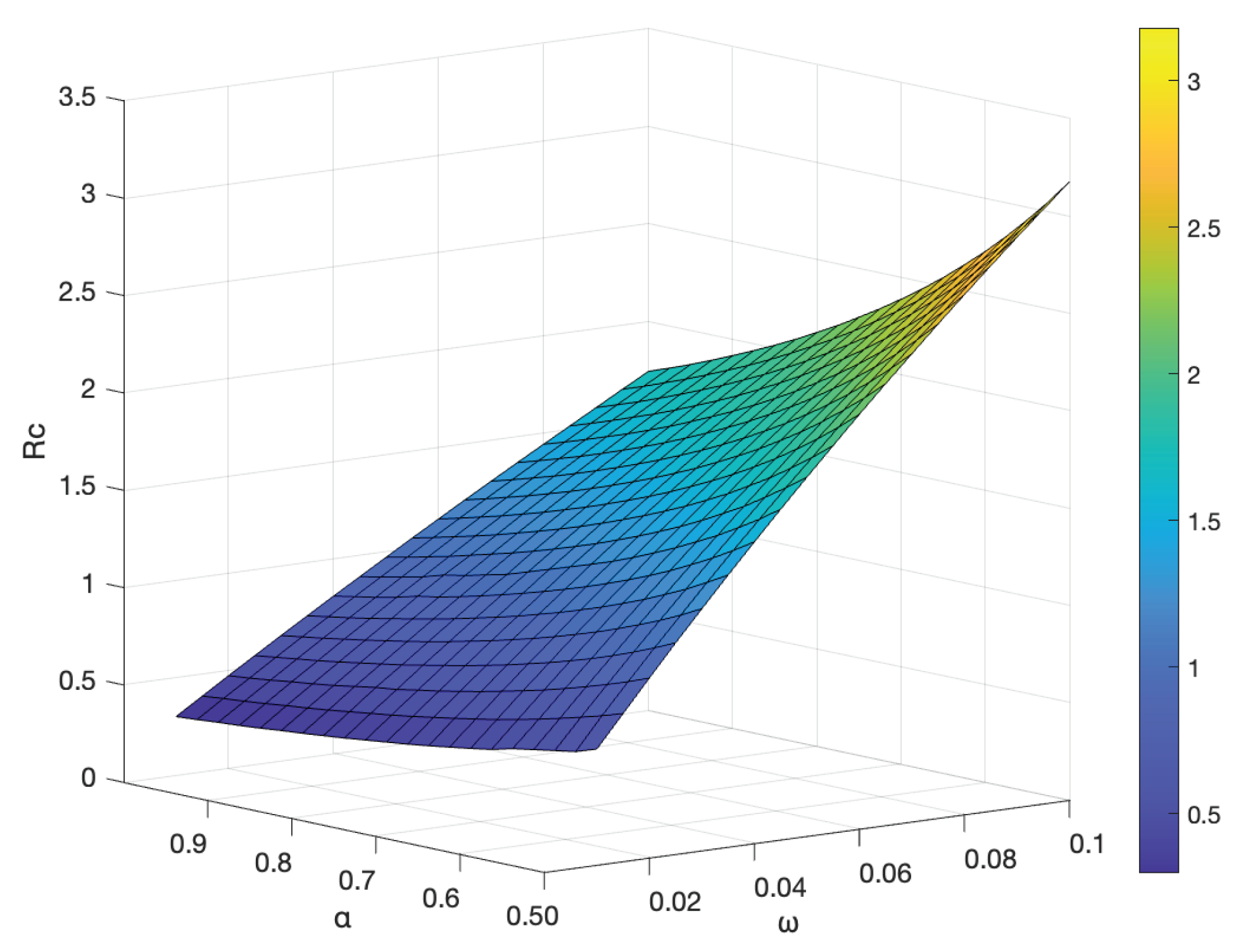
3.2. The impact of parameter on hepatitis B virus transmission
3.3. Effect of vaccine failure rate on potential hepatitis B virus carriers
3.4. Effect of vaccine failure rates on the number of C when vaccination rate is 100%
3.5. Effect of vaccination rates on the number of C when vaccine failure rate is 0.1
3.5. Effect on
4. Conclusion
Acknowledgments
References
- X. S. Dong, L. Xie, X. J. Guo, G. Xiong, J. W. Guo. Research on Improved Dynamic Models of Hepatitis B Virus [J]. Science and Technology Bulletin, 2011, 27(05):773-776.
- World Health Organization. Website:https://www.who.int/zh/news-room/fact-sheets/detail/hepatitis-b.
- X. J. Wang. The GAVI project in China [J]. China Public Health Management, 2004(05): 410-412. [CrossRef]
- L. L. Su, W. D. Li, A. L. Yang, W.B.Chen. Analysis and application of a kind of transmission dynamics of hepatitis B virus [J]. Journal of Lanzhou University (Natural Science Edition), 2018, 54(03):410-416+423.
- Y. N. Sun, Y. K. Xue, Analysis of a Hepatitis B Kinetic Model with Physical Examination and Immunization [J]. Practice and understanding of mathematics, 2020, 50(11):265-272.
- D. M. Li, W. H. Liu, Q. Wang, M. J. Guo. Dynamics Model of Hepatitis B Immunoglobulin Blocking the Transmission of Hepatitis B Virus between Mother and Infant [J]. Journal of Engineering Mathematics, 2021, 38(02):151-166.
- Y. Y. Liu, Y. Luo, Y. Z. Hu. The Study on Dynamical Model of HBV Infection [J]. Journal of Wenzhou University (Natural Science Edition), 2017, 38(02):33-41.
- Y. J. Tao, H. P. Feng. Hepatitis B virus infection model with vertical transmission and infection period[J]. Journal of Hebei University (Natural Science Edition), 2017, 37(06):567-571.
- T. T. Zhao, D. M. Luo, W. Xu, X. Y. Li, D. L. F. Z. Uthman, Y. Yang. Study on Dynamic Model of Hepatitis B in Xinjiang during 2005-2014 [J]. Science and Technology Perspectives, 2017(20):1-2+36.
- O’Leary, C., Z. Hong, F. Zhang, M. Dawood, G. Smart, K. Kaita, and J. Wu. A mathematical model to study the effect of hepatitis B virus vaccine and antivirus treatment among the Canadian Inuit population. European Journal of Clinical Microbiology Infectious Diseases 29.1 (2009): 63-72.
- J. Pang, J. A. Cui, X. Zhou. Dynamical behavior of a hepatitis B virus transmission model with vaccination. J Theor Biol. 2010 Aug 21; 265(4):572-8.
- H. Habenom, D. L. Suthar, D. Baleanu, S. D. Purohit. A Numerical Simulation on the Effect of Vaccination and Treatments for the Fractional Hepatitis B Model. ASME.J. Computation Nonlinear Dynamic. January 2021, 16(1): 011004.
- R. Djidjou Demasse, J. J. Tewa, S. Bowong, Y. Emvudu. Optimal control for an age-structured model for the transmission of hepatitis B. J Math Biol. 2016, 73(2):305-33.
- H. L.Yang. The dynamic analysis of a hepatitis B virus transmission model [D]. Wuhan: School of Mathematics and Statistics, Huazhong Normal University, 2015.
- Driessche P V D. Reproduction numbers of infectious disease models. Infect Dis Model. 2017 Jun 29; 2(3):288-303.
- G. Q. Sun, J. Zhang, L. P. Song, Z. Jin, B. L. Li.Pattern formation of a spatial predator-prey system. Applied Mathematics and Computation. 2012; 218(22):11151–11162.
- CHINESE CENTER FOR DISEASE CONTROL AND PREVENTION. Website:https://www.chinacdc.cn.
- National Bureau of Statistics. Website:http://www.stats.gov.cn.
- National Health Commission of the People's Republic of China. Website:http://www.nhc.gov.cn.













| Parameter | Value | Reference | Parameter | Value | Reference |
| 1 | Estimated | 0.007 | |||
| 0.1 | 0.11 | Fitted | |||
| 3.4 | 0.5 | Fitted | |||
| 3.4 | 0.39 | Calculated | |||
| 3.4 | Calculated | 0.8805 | |||
| 0.0461 | Calculated | 0.0461 | Calculated | ||
| Fitted | 4 | ||||
| 4 |
| =0.08 | =0.09 | =0.1 | ||||
| Year | K | K | K | |||
| 2004 | 0.28 | 368296 | 0.28 | 368431 | 0.28 | 368566 |
| 2005 | 0.30 | 430598 | 0.30 | 431571 | 0.30 | 432541 |
| 2006 | 0.29 | 449705 | 0.29 | 452167 | 0.29 | 454624 |
| 2007 | 0.28 | 453797 | 0.28 | 458081 | 0.28 | 462366 |
| 2008 | 0.28 | 452865 | 0.28 | 459110 | 0.28 | 465379 |
| 2009 | 0.28 | 450334 | 0.28 | 458592 | 0.28 | 466907 |
| 2010 | 0.30 | 447350 | 0.30 | 457632 | 0.31 | 468028 |
| 2011 | 0.29 | 444292 | 0.29 | 456603 | 0.30 | 469102 |
| 2012 | 0.29 | 441287 | 0.29 | 455625 | 0.30 | 470246 |
| 2013 | 0.31 | 438374 | 0.32 | 454738 | 0.33 | 471495 |
| 2014 | 0.32 | 435566 | 0.33 | 453952 | 0.34 | 472866 |
| 2015 | 0.32 | 432865 | 0.33 | 453272 | 0.34 | 474361 |
| 2016 | 0.31 | 430269 | 0.32 | 452698 | 0.34 | 475983 |
| 2017 | 0.30 | 427778 | 0.31 | 452229 | 0.32 | 477732 |
| 2018 | 0.30 | 425387 | 0.31 | 451865 | 0.32 | 479609 |
| 2019 | 0.30 | 423097 | 0.31 | 451603 | 0.32 | 481614 |
| 2020 | 0.32 | 420904 | 0.33 | 451444 | 0.35 | 483749 |
| 2021 | 0.30 | 418807 | 0.32 | 451386 | 0.33 | 486013 |
Disclaimer/Publisher’s Note: The statements, opinions and data contained in all publications are solely those of the individual author(s) and contributor(s) and not of MDPI and/or the editor(s). MDPI and/or the editor(s) disclaim responsibility for any injury to people or property resulting from any ideas, methods, instructions or products referred to in the content. |
© 2023 by the authors. Licensee MDPI, Basel, Switzerland. This article is an open access article distributed under the terms and conditions of the Creative Commons Attribution (CC BY) license (http://creativecommons.org/licenses/by/4.0/).