Submitted:
01 June 2023
Posted:
02 June 2023
You are already at the latest version
Abstract
Keywords:
1. Introduction
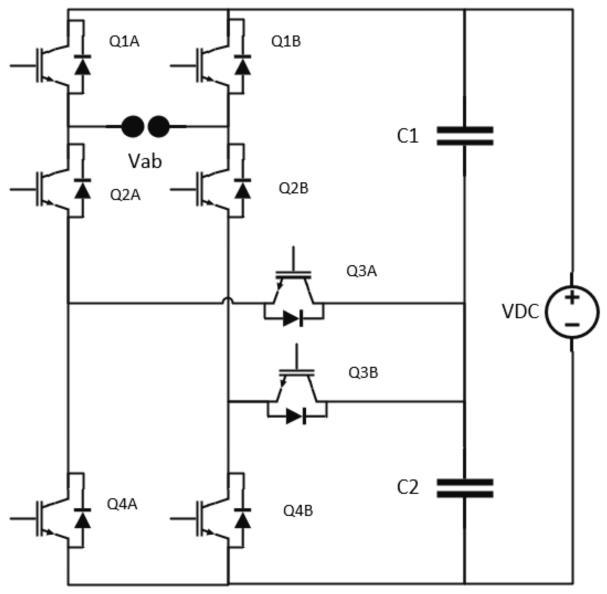
2. F-Type Inverter Modeling
3. Proposed Method
- Clarke Transformation: The single-phase current or voltage is converted into two orthogonal components, typically referred to as the alpha and beta components.
- Park Transformation: The alpha and beta components obtained from the Clarke transformation are transformed into the DQ reference frame. The Park transformation involves rotating the alpha-beta frame by an angle equal to the desired reference frame angle.
4. Simulation Results Discussion
4.1. System Simulation When PV Array Is Idle
4.2. System Simulation when PV Power = Load Power
4.3. System Simulation when PV Power Is more Than the Load Real Power
4.4. Comparative Study
5. Conclusions
Author Contributions
Funding
Data Availability Statement
Acknowledgments
Conflicts of Interest
References
- D. Çelik, “Lyapunov based harmonic compensation and charging with three phase shunt active power filter in electrical vehicle applications,” Int. J. Electr. Power Energy Syst., vol. 136, p. 107564, 2022. [CrossRef].
- G. F. Barreto-Parra, B. Cortés-Caicedo, and O. D. Montoya, “Optimal Integration of D-STATCOMs in Radial and Meshed Distribution Networks Using a MATLAB-GAMS Interface,” Algorithms, vol. 16, no. 3, p. 138, 2023. [CrossRef].
- R. D. ABDULLAH, A. A. KHALAF, and G. DROBIC, “POWER COMPONENTS COMPENSATION BY UTILIZING PV CONVERTER FUNCTIONS,” Des. Eng., pp. 4913–4925, 2021.
- U. K. Kalla, H. Kaushik, B. Singh, and S. Kumar, “Adaptive control of voltage source converter based scheme for power quality improved grid-interactive solar PV–battery system,” IEEE Trans. Ind. Appl., vol. 56, no. 1, pp. 787–799, 2019. [CrossRef].
- Y. Ji et al., “Overall control scheme for VSC-based medium-voltage DC power distribution networks,” IET Gener. Transm. Distrib., vol. 12, no. 6, pp. 1438–1445, 2018. [CrossRef].
- P. Omer, J. Kumar, and B. S. Surjan, “A review on reduced switch count multilevel inverter topologies,” IEEE Access, vol. 8, pp. 22281–22302, 2020. [CrossRef].
- P. R. Bana, K. P. Panda, R. T. Naayagi, P. Siano, and G. Panda, “Recently developed reduced switch multilevel inverter for renewable energy integration and drives application: topologies, comprehensive analysis and comparative evaluation,” IEEE access, vol. 7, pp. 54888–54909, 2019. [CrossRef].
- M. Vijeh, M. Rezanejad, E. Samadaei, and K. Bertilsson, “A general review of multilevel inverters based on main submodules: Structural point of view,” IEEE Trans. Power Electron., vol. 34, no. 10, pp. 9479–9502, 2019. [CrossRef].
- C. I. Odeh, A. Lewicki, M. Morawiec, and D. Kondratenko, “Three-level F-type Inverter,” IEEE Trans. Power Electron., vol. 36, no. 10, pp. 11265–11275, 2021. [CrossRef].
- I. Sefa, S. Ozdemir, H. Komurcugil, and N. Altin, “Comparative study on Lyapunov-function-based control schemes for single-phase grid-connected voltage-source inverter with LCL filter,” IET Renew. Power Gener., vol. 11, no. 11, pp. 1473–1482, 2017. [CrossRef].
- M. Shadoul, H. Yousef, R. Al Abri, and A. Al-Hinai, “Adaptive fuzzy approximation control of PV grid-connected inverters,” Energies, vol. 14, no. 4, p. 942, 2021. [CrossRef].
- Y. Qi, H. Deng, X. Liu, and Y. Tang, “Synthetic inertia control of grid-connected inverter considering the synchronization dynamics,” IEEE Trans. Power Electron., vol. 37, no. 2, pp. 1411–1421, 2021. [CrossRef].
- M. Azab, “A finite control set model predictive control scheme for single-phase grid-connected inverters,” Renew. Sustain. Energy Rev., vol. 135, p. 110131, 2021. [CrossRef].
- B. Deffaf, N. Debdouche, H. Benbouhenni, F. Hamoudi, and N. Bizon, “A New Control for Improving the Power Quality Generated by a Three-Level T-Type Inverter. Electronics 2023, 12, 2117.” 2023. [CrossRef].
- X. Gu, W. Xu, G. Zhang, W. Chen, and X. Jin, “Three-Level Inverter-PMSM Model Predictive Current Control Based on the Extended Control Set,” Electronics, vol. 12, no. 3, p. 557, 2023. [CrossRef].
- A. Kumar and V. Verma, “Performance enhancement of single-phase grid-connected PV system under partial shading using cascaded multilevel converter,” IEEE Trans. Ind. Appl., vol. 54, no. 3, pp. 2665–2676, 2018. [CrossRef].
- C. Cecati, F. Ciancetta, and P. Siano, “A multilevel inverter for photovoltaic systems with fuzzy logic control,” IEEE Trans. Ind. Electron., vol. 57, no. 12, pp. 4115–4125, 2010. [CrossRef].
- S. Shuvo, E. Hossain, T. Islam, A. Akib, S. Padmanaban, and M. Z. R. Khan, “Design and hardware implementation considerations of modified multilevel cascaded H-bridge inverter for photovoltaic system,” Ieee Access, vol. 7, pp. 16504–16524, 2019. [CrossRef].
- F. Naghavi and H. Toliyat, “Grid-connected Soft Switching Partial Resonance Inverter for Distributed Generation,” in 2022 IEEE 31st International Symposium on Industrial Electronics (ISIE), 2022, pp. 927–932. [CrossRef].
- S. Bayhan and H. Komurcugil, “Sliding-mode control strategy for three-phase three-level T-type rectifiers with DC capacitor voltage balancing,” IEEE Access, vol. 8, pp. 64555–64564, 2020. [CrossRef].
- V. Kadnekar, “Permanent Magnet Synchronous Motor drive system utilizing DQ transformation.” California State University, Northridge, 2018.
- M. Monfared, M. Sanatkar, and S. Golestan, “Direct active and reactive power control of single-phase grid-tie converters,” IET Power Electron., vol. 5, no. 8, pp. 1544–1550, 2012. [CrossRef].
- S. Chattopadhyay, M. Mitra, S. Sengupta, S. Chattopadhyay, M. Mitra, and S. Sengupta, “Clarke and park transform,” Electr. Power Qual., pp. 89–96, 2011. [CrossRef].

















| I PV (A) | 0 | 6 | 14.75 |
| I grid (F-type) (A) | 6.98 | 1.32 | 7.145 |
| I grid (T-type) (A) | 7.43 | 1.64 | 6.87 |
| THD (F-type) (%) | 0.73 | 3.58 | 0.62 |
| THD (T-type) (%) | 0.57 | 2.45 | 0.54 |
Disclaimer/Publisher’s Note: The statements, opinions and data contained in all publications are solely those of the individual author(s) and contributor(s) and not of MDPI and/or the editor(s). MDPI and/or the editor(s) disclaim responsibility for any injury to people or property resulting from any ideas, methods, instructions or products referred to in the content. |
© 2023 by the authors. Licensee MDPI, Basel, Switzerland. This article is an open access article distributed under the terms and conditions of the Creative Commons Attribution (CC BY) license (http://creativecommons.org/licenses/by/4.0/).