Submitted:
31 May 2023
Posted:
02 June 2023
You are already at the latest version
Abstract
Keywords:
1. Introduction
- 1)
- We propose a DNA-based encryption technique to secure medical data sharing between sensing devices and central repositories.
- 2)
- Our proposed technique combines a delicate encryption algorithm, namely the DNA-based Encryption Algorithm (DEA), with a good key-generator algorithm to secure the WBAN-generated data within the CRN.
- 3)
- Our proposed technique has less computational time throughout authentication, encryption, and decryption.
- 4)
- The authentication process and encrypted data ensure that only valid users gain access to the network system with our proposed technique.
- 5)
- Our analysis of experimental attack scenarios shows that our technique is better than its counterparts.
1.1. Literature Review
2. Materials and Methods
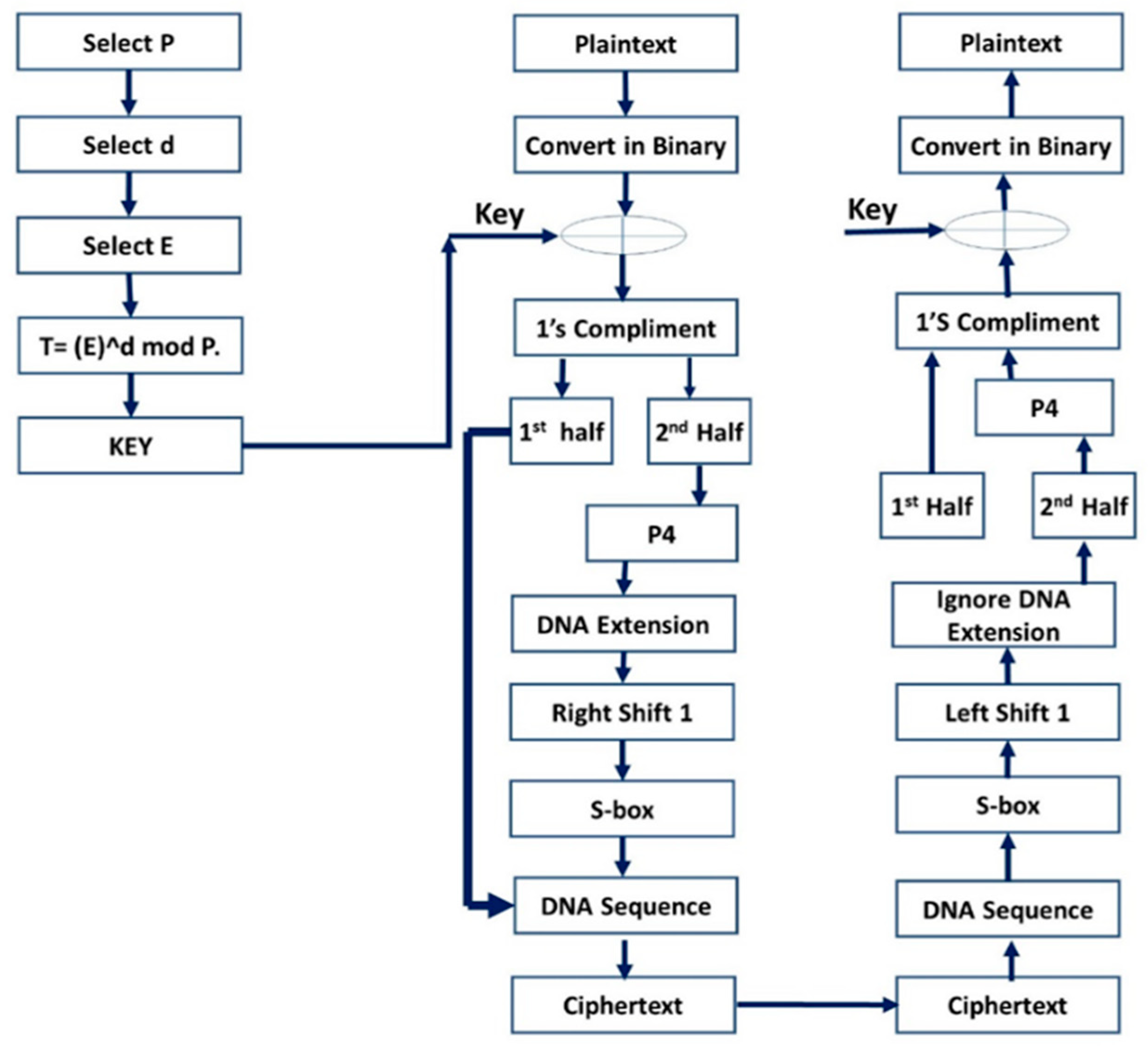
| Algorithm 1: Key Generation and DNA Encryption |
|
Key Generation 1. Begin 2. Select Prime number P. 3. Select Private Key D. 4. Select Public Key E. 5. T= (E)^d mod P. 6. Value of T will be key value 7. End DNA based Encryption (at WBAN’s Sensors) 8. Begin 9. foreach NS ∈ PD do 10. Sensor node sends authenticated data towards PD through DNA Encryption securely 11. Then idle spectrum is being sensed to transfer data 12. Through idle bandwidth spectrum PD transfer data to BS 13. end for 14. foreach NS ∈ PD do 15. if (PD receives data from NS securely) then 16. encrypted data is ready to transfer over idle bandwidth spectrum 17. else if (PD does not receive data in given slot from NS) then 18. Bandwidth is not sensed for idle spectrum 19 else if (BS receives data from PD successfully) then 20 data is transferred to cognitive networks BS 21 end if 22 end for DNA Encryption Algorithm (DEA) (at Cognitive networks) Begin 23 BS transmits data to gateway safely encrypted using DEA 24 Data is transferred from the gateway to the medical server. 25 Data is detected by medical servers for further action. 26 end for each BS GW do twenty-first for twenty-first for twenty-first for twenty-first for twenty-first for twenty-first for twenty 27 If (BS safely receives data from the spectrum), then 28 Gateway is used to transport data over clouds. 28 Data is not identified by the Gateway to send over clouds if (BS does not receive data from any spectrum in specified slot). 30 If (data from BS to Gateway) is true, then 31 Gateway clouds deliver data to the medical server. 32 End if 33 End for |
2.1. Mathematical Modelling
2.2. Cognitive Radio Network Protocol
3. Security Analysis
3.1. Plaintext Attack
3.2. Eavesdropping Attack
3.3. Tempering Attack
3.4. Jamming Attack
3.5. Sybil Attack
3.6. Collision Attack
4. Results and Analysis
4.1. Analysis of Authentication Time Complexity
4.2. Time Complexity for ElGamal Key Generation
4.3. Time Complexity Comparison for Key Algorithms
4.4. Time Complexity for Encryption and Decryption Algorithm
4.5. Time Complexity Analysis for Encryption and Decryption Schemes
5. Discussion
6. Conclusions
Author Contributions
Funding
Acknowledgments
Conflicts of Interest
References
- A. Ullah, M. Azeem, H. Ashraf, A. A. Alaboudi, M. Humayun and N. Jhanjhi, “Secure Healthcare Data Aggregation and Transmission in IoT—A Survey,” IEEE Access, vol. 9, pp. 16849-16865, 2021.
- M. A. Iliyasu, O. A. Abisoye, S. A. Bashir and J. A. Ojeniyi, “A Review of Dna Cryptograhic Approaches,” IEEE 2nd International Conference on Cyberspac (CYBER NIGERIA), Abuja, Nigeria, 2021, pp. 66-72.
- M. Khan and M. T. Jilani, “A security framework for wireless body areanetwork based smart healthcare system,” in International Conference for Young Researchers in Informatics, Mathematics and Engineering, ICYRIME 201, Kaunas, Lithuania, 2017.
- A. K. Shukla, P. K. Upadhyay, A. Srivastava and J. M. Moualeu, “Enabling Co-Existence of Cognitive Sensor Nodes with Energy Harvesting in Body Area Networks,” IEEE Sensors Journal, vol. 21, no. 9, pp. 11213-11223, 2021.
- D. Tarek, A. Benslimane, M. Darwish, A. M. Kotb, “Survey on spectrum sharing/allocation for cognitive radio networks Internet of Things, Egyptian Informatics Journal, vol. 21, no. 4, pp. 231-239, 2020.
- D. Tarek, A. Benslimane, M. Darwish, A. M. Kotb, “A new strategy for packets scheduling in cognitive radio internet of things,” Computer Networks, vol. 178, P. 107292, 2020.
- X. Wang, X. Zhong, L. Li, S. Zhang, R. Lu, T. Yang, “TOT: Trust aware opportunistic transmission in cognitive radio Social Internet of Things, Computer Communications, vol. 162, pp. 1-11, 2020.
- M. Shahfiq, H. Ashraf, A. U. llah and S. , “Systematic Literature Review on Energy Efficient Routing Schemes in WSN- A Survey,” Springer Science+Business Media, p. 14, 2020.
- K. A. Darabkh, O. M. Amro, R. T. Al-Zubi, H. B. Salameh, “Yet efficient routing protocols for half- and full-duplex cognitive radio Ad-Hoc Networks over IoT environment,” Journal of Network and Computer Applications, vol. 173, P. 102836, 2021.
- K. A. Darabkh, O. M. Amro, R. T. Al-Zubi, H. B. Salameh, R. Saifan, “JavaSim-IBFD-CRNs: Novel java simulator for in-band Full-Duplex cognitive radio networks over Internet of Things environment,” Journal of Network and Computer Applications, vol. 172, P. 102833, 2020.
- Bozorgchami and S. Sodagari, ““Spectrally efficient telemedicine and in-hospital patient data transfer,”,” in 2017 IEEE International Symposium on Medical Measurements and Applications (MeMeA), Rochester, MN, USA, 2017 .
- T. Manna and I. S. Misra, “Design, implementation and analysis of cognitive radio enabled intelligent WBAN gateway for cost-efficient remote health monitoring,” Physical Communication, vol. 35, p. 27, 2019.
- Tellambura and S. Kusaladharma, “An Overview Of Cognitive Radio Networks,” Research Gate, vol. 8, no. 9, p. 18, 24 March 2018.
- A. Aijaz and A. H. Aghvami, “Cognitive Machine-to-Machine Communications for Internet-of-Things: A Protocol Stack Perspective,” IEEE Internet Things, p. 103–112., 2015.
- Ali, W. Hamouda and M. Uysal, “Next Generation M2M Cellular Networks: Challenges and Practical Considerations,” IEEE Commun. Mag., vol. 53, no. 9, pp. 18-24, June 2015.
- F. Molisch, “Wireless Communications”, USA: Wiley-IEEE Press; 2 edition, December 201.
- A.-. Fuqaha, M. Guizani and . M. Mohammadi , ““Internet of things: a survey on enabling technologies,protocols, and applications,”,” IEEE, vol. 17, no. 4, pp. 2347 - 2376, 15 June 2015.
- Q. Wu, . G. Ding and Y. Xu, ““Cognitive internet of things: a new paradigm beyond connection,,” ” IEEE, vol. 1, no. 2, pp. 129 - 143, 12 March 2014.
- M. S. Khan, J. Kim, E. H. Lee and S. M. Kim, “An Efficient Contention-Window Based Reporting for Internet of things Features In Cognitive Radio Networks,” Wireless Communications and Mobile Computing, vol. 2019, p. 9, 18 Aug 2019.
- S. Mohapatra, P. K. Sahoo and J. Sheu, “Spectrum Allocation With Guaranteed Rendezvous in Asynchronous Cognitive Radio Networks for Internet of Things,” IEEE Internet of Things Journal, vol. 6, no. 4, pp. 6104-6116, Aug. 2019,.
- S. Djahel, A. Jones and Y. H.-. Aoul, “CRITIC: A Cognitive Radio Inspired Road Traffic Congestion Reduction Solution,” in The 10th Wireless Days Conference (WD 2018), Dubai, UAE, Febrarury 2018, pp.151-157.
- M. Indhumathi and S. Kavitha, “Distributed Intrusion Detection System for Cognitive Radio Networks Based on Weighted Fair Queuing Algorithm,” International Journal of Scientific Research in Computer Science, Engineering and Information Technology, vol. 3, no. 4, p. 11, 30-April-2020.
- M. Amjad, M. H. Rehmani and S. Mao, “Wireless Multimedia Cognitive Radio Networks: A Comprehensive Survey,” IEEE, p. 1056 - 1103, July 2018.
- S. Bhattarai and J. Min, ““An overview of dynamic spectrum sharing: Ongoing initiatives, challenges,,” IEEE Transactions, vol. 2, June 2016.
- M. H. Rehmani and A. C. , “SURF: A distributed channel selection strategy for data dissemination in multi-hop cognitive radio networks,” Computer Communications, vol. 36, no. 10-11, pp. 1172-1185, June 2013.
- F. Tang, C. Tang, Y. Yang, L. T. Yang, T. Zhou and J. Li, “Delay-Minimized Routing in Mobile Cognitive Networks for Time-Critical Applications,” IEEE Transactions on Industrial Informatics, vol. 13, no. 3, pp. 1398 - 1409, 2016.
- A. S. Cacciapuoti, . M. Caleffi, . F. Marino and . L. Paura, “On the Route Priority for Cognitive Radio Networks,” IEEE Transactions on Communications,, vol. 63, no. 9, pp. 3103–3117, 2015.
- Etim and . J. Lota, “Power control in cognitive radios, Internet-of Things (IoT) for factories and industrial automation,” in IECON 2016 - 42nd Annual Conference of the IEEE Industrial Electronics Society, Florence, Italy, 22 December 2016.
- T. Jabeen, H. Ashraf, A. Khatoon, S. S. Band and A. Mosavi, “A Lightweight Genetic Based Algorithm for Data Security in Wireless Body Area Network,” IEEE Access, vol. 8, pp. 1-10, 2020.
- J. Xu, X. Meng, W. Liang and H. Zhou, “A secure mutual authentication scheme of blockchain-based in WBANs,” IEEE Access, vol. 17, no. 9, pp. 34 - 49, Sep 2020.
- Rachmawati, M. A. Budiman and M. I. Wardhono, “Hybrid Cryptosystem for Image Security by Using Hill Cipher 4x4 and ElGamal Elliptic Curve Algorithm,” in 2018 IEEE International Conference on Communication, Networks and Satellite (Comnetsat), Comnetsat, 2018.
- Z. U. Rehman, S. Altaf and S. Iqbal, “An Efficient Lightweight Key Agreement and Authentication Scheme for WBAN,” IEEE Access, vol. 8, no. 8, pp. 175385 - 175397, 24 September 2020.
- L. XIAO, . D. HAN and X. MENG, “A Secure Framework for Data Sharing in Private Blockchain-Based WBANs,” IEEE Access, vol. 8, no. 10, pp. 1-13, September 1, 2020.
- Anwar M, Abdullah AH, Butt RA, Ashraf MW, Qureshi KN, Ullah F (2018) Securing data communication in wireless body area networks using digital signatures. Tech J Univ Eng Technol (UET) Taxila Pak 23(2):1–.
- R. A. Ismail , H. Mohamed and M. E. Nasr, “Secure Image Encryption Scheme Based on DNA and New Multi Chaotic Map,” Journal of Physics: Conference Series, vol. 1447, no. 14, pp. 1-12, 2020.
- Y. Ren, Y. Leng, F. Zhu and J. Wang, “Data Storage Mechanism Based on Blockchain with Privacy Protection in Wireless Body Area Network,” Sensors MDPI, vol. 2395, no. 19, p. 16, 2019.
- Z. ZHAO, Y. BAN, D. CHEN and Z. MAO, “Joint Design of Iterative Training-Based Channel Estimation and Cluster Formation in Cloud-Radio Access Networks,” IEEE Access, vol. 4, no. 20, p. 16, 2017.
- Majid, M.; Habib, S.; Javed, A.R.; Rizwan, M.; Srivastava, G.; Gadekallu, T.R.; Lin, J.C.-W. Applications of Wireless Sensor Networks, and Internet of Things Frameworks in the Industry Revolution 4.0: A Systematic Literature Review. Sensors 2022, 22, 2087. [CrossRef]











Disclaimer/Publisher’s Note: The statements, opinions and data contained in all publications are solely those of the individual author(s) and contributor(s) and not of MDPI and/or the editor(s). MDPI and/or the editor(s) disclaim responsibility for any injury to people or property resulting from any ideas, methods, instructions or products referred to in the content. |
© 2023 by the authors. Licensee MDPI, Basel, Switzerland. This article is an open access article distributed under the terms and conditions of the Creative Commons Attribution (CC BY) license (http://creativecommons.org/licenses/by/4.0/).