Submitted:
19 May 2023
Posted:
22 May 2023
Read the latest preprint version here
Abstract

Keywords:
1. Introduction
2. Results
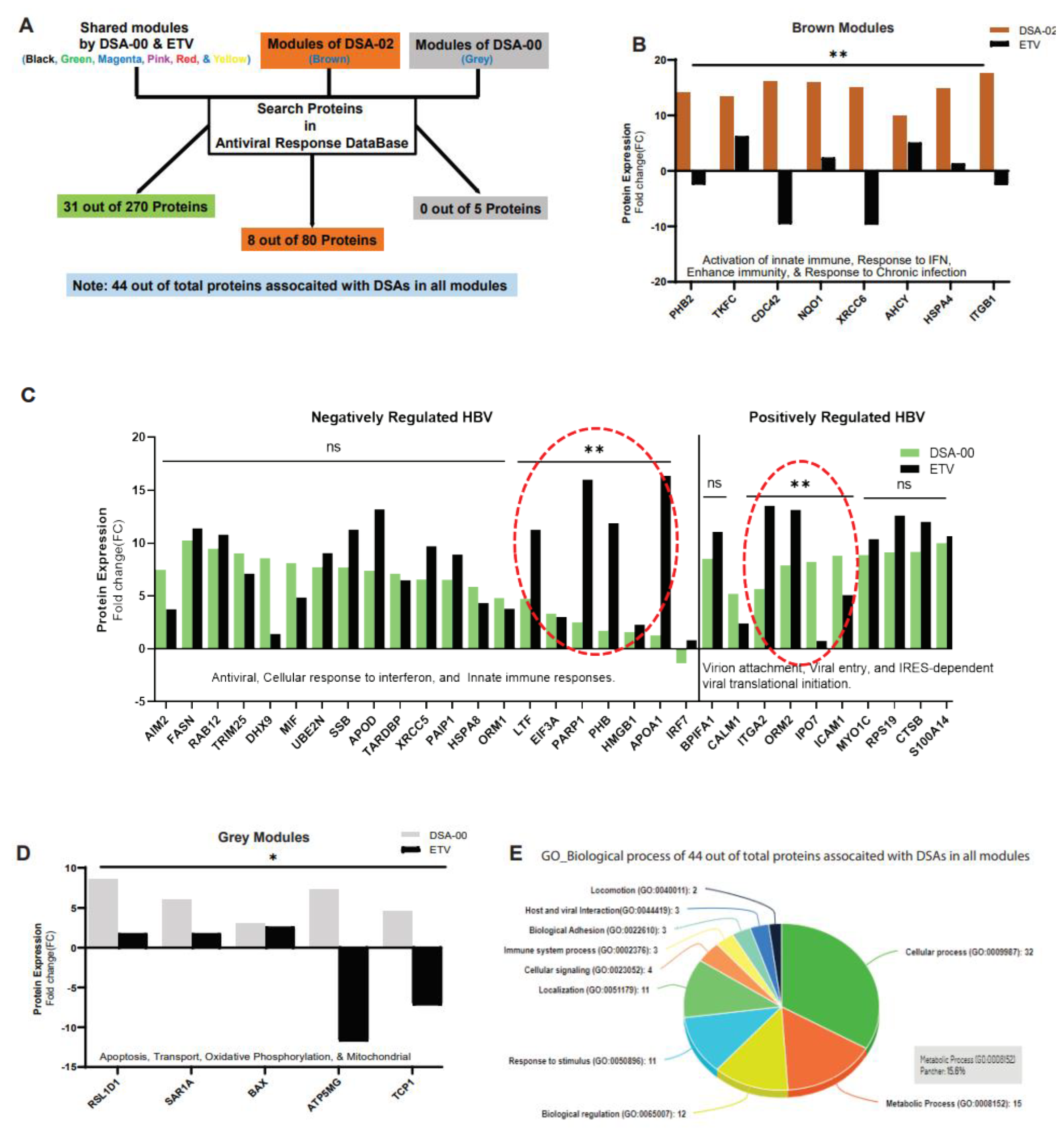
2.1. Alteration of protein profiling during antiviral therapy in chronic HBV infection
2.2. Biological pathways associated with thiourea derivatives and ETV therapy
2.3. Restoration of bioenergetics in exhausted hepatocytes by thiourea derivatives
2.4. Restore functional mitochondrial by thiourea derivatives
3. Discussion
4. Material and Methods
4.1. Cell culture, reagents and treatments
4.2. Untargeted proteomics analysis using UHPLC coupled with High Resolution-MS/MS
4.3. MTR and MTG HepG2.2.15 cell staining
4.4. Statistical and correlation analysis
5. Conclusions
Supplementary Materials
Author Contributions
Acknowledgements
References
- Jeng, W.J., G.V. Papatheodoridis, and A.S.F. Lok, Hepatitis B. Lancet, 2023. 401(10381): p. 1039-1052.
- WHO, World Health Statistics 2022, Retrieved from:https://www.who.int/news/item/20-05-2022-world-health-statistics-2022. 2022.
- Yeh, M.-L.; Hung, C.-H.; Tseng, K.-C.; Lai, H.-C.; Chen, C.-Y.; Kuo, H.-T.; Wang, J.-H.; Chen, J.-J.; Lee, P.-L.; Chien, R.-N.; et al. Long-term outcome of liver complications in patients with chronic HBV/HCV co-infection after antiviral therapy: a real-world nationwide study on Taiwanese Chronic Hepatitis C Cohort (T-COACH). Hepatol. Int. 2021, 15, 1109–1121. [Google Scholar] [CrossRef] [PubMed]
- Li, D., et al., A potent human neutralizing antibody Fc-dependently reduces established HBV infections. Elife, 2017. 6.
- Han, C.Y.; Rho, H.S.; Kim, A.; Kim, T.H.; Jang, K.; Jun, D.W.; Kim, J.W.; Kim, B.; Kim, S.G. FXR Inhibits Endoplasmic Reticulum Stress-Induced NLRP3 Inflammasome in Hepatocytes and Ameliorates Liver Injury. Cell Rep. 2018, 24, 2985–2999. [Google Scholar] [CrossRef] [PubMed]
- Li, L.; Hann, H.-W.; Wan, S.; Hann, R.S.; Wang, C.; Lai, Y.; Ye, X.; Evans, A.; Myers, R.E.; Ye, Z.; et al. Cell-free circulating mitochondrial DNA content and risk of hepatocellular carcinoma in patients with chronic HBV infection. Sci. Rep. 2016, 6, 23992–23992. [Google Scholar] [CrossRef] [PubMed]
- Loureiro, D.; Tout, I.; Narguet, S.; Bed, C.M.; Roinard, M.; Sleiman, A.; Boyer, N.; Pons-Kerjean, N.; Castelnau, C.; Giuly, N.; et al. Mitochondrial stress in advanced fibrosis and cirrhosis associated with chronic hepatitis B, chronic hepatitis C, or nonalcoholic steatohepatitis. Hepatology 2022, 77, 1348–1365. [Google Scholar] [CrossRef]
- Lin, C.; Ou, Q. Emerging role of mitochondria in response to HBV infection. J. Clin. Lab. Anal. 2022, 36, e24704. [Google Scholar] [CrossRef]
- Kim, J.Y.; Garcia-Carbonell, R.; Yamachika, S.; Zhao, P.; Dhar, D.; Loomba, R.; Kaufman, R.J.; Saltiel, A.R.; Karin, M. ER Stress Drives Lipogenesis and Steatohepatitis via Caspase-2 Activation of S1P. Cell 2018, 175, 133–145. [Google Scholar] [CrossRef]
- Li, Y.; Xia, Y.; Cheng, X.; Kleiner, D.E.; Hewitt, S.M.; Sproch, J.; Li, T.; Zhuang, H.; Liang, T.J. Hepatitis B Surface Antigen Activates Unfolded Protein Response in Forming Ground Glass Hepatocytes of Chronic Hepatitis B. Viruses 2019, 11, 386. [Google Scholar] [CrossRef]
- Ghany, M.G.; Feld, J.J.; Chang, K.-M.; Chan, H.L.Y.; Lok, A.S.F.; Visvanathan, K.; A Janssen, H.L. Serum alanine aminotransferase flares in chronic hepatitis B infection: the good and the bad. Lancet Gastroenterol. Hepatol. 2020, 5, 406–417. [Google Scholar] [CrossRef] [PubMed]
- Morikawa, K.; Shimazaki, T.; Takeda, R.; Izumi, T.; Umumura, M.; Sakamoto, N. Hepatitis B: progress in understanding chronicity, the innate immune response, and cccDNA protection. Ann. Transl. Med. 2016, 4, 337–337. [Google Scholar] [CrossRef] [PubMed]
- Slagle, B.L.; Bouchard, M.J. Role of HBx in hepatitis B virus persistence and its therapeutic implications. Curr. Opin. Virol. 2018, 30, 32–38. [Google Scholar] [CrossRef] [PubMed]
- Yuen, M.F., et al., Hepatitis B virus infection. Nat Rev Dis Primers, 2018. 4: p. 18035.
- Kim, S., et al., Hepatitis B virus x protein induces perinuclear mitochondrial clustering in microtubule- and Dynein-dependent manners. J Virol, 2007. 81(4): p. 1714-26.
- Rahmani, Z.; Huh, K.-W.; Lasher, R.; Siddiqui, A. Hepatitis B Virus X Protein Colocalizes to Mitochondria with a Human Voltage-Dependent Anion Channel, HVDAC3, and Alters Its Transmembrane Potential. J. Virol. 2000, 74, 2840–2846. [Google Scholar] [CrossRef]
- Foo, J.; Bellot, G.; Pervaiz, S.; Alonso, S. Mitochondria-mediated oxidative stress during viral infection. Trends Microbiol. 2022, 30, 679–692. [Google Scholar] [CrossRef]
- Wang, D.; Wang, Q.; Shan, F.; Liu, B.; Lu, C. Identification of the risk for liver fibrosis on CHB patients using an artificial neural network based on routine and serum markers. BMC Infect. Dis. 2010, 10, 251–251. [Google Scholar] [CrossRef]
- Stuart, J.M.; Segal, E.; Koller, D.; Kim, S.K. A Gene-Coexpression Network for Global Discovery of Conserved Genetic Modules. Science 2003, 302, 249–255. [Google Scholar] [CrossRef]
- Naz, S.; Zahoor, M.; Umar, M.N.; Alghamdi, S.; Sahibzada, M.U.K.; UlBari, W. Synthesis, characterization, and pharmacological evaluation of thiourea derivatives. Open Chem. 2020, 18, 764–777. [Google Scholar] [CrossRef]
- Ghorab, M.M.; El-Gaby, M.S.; Alsaid, M.S.; Elshaier, Y.A.; Soliman, A.M.; El-Senduny, F.F.; Badria, F.A.; Sherif, A.Y. Novel Thiourea Derivatives Bearing Sulfonamide Moiety as Anticancer Agents Through COX-2 Inhibition. Anti-Cancer Agents Med. Chem. 2017, 17, 1411–1425. [Google Scholar] [CrossRef]
- Antypenko, L.; Meyer, F.; Kholodniak, O.; Sadykova, Z.; Jirásková, T.; Troianova, A.; Buhaiova, V.; Cao, S.; Kovalenko, S.; Garbe, L.; et al. Novel acyl thiourea derivatives: Synthesis, antifungal activity, gene toxicity, drug-like and molecular docking screening. Arch. der Pharm. 2018, 352, e1800275. [Google Scholar] [CrossRef] [PubMed]
- Ghosh, S.; Kaushik, A.; Khurana, S.; Varshney, A.; Singh, A.K.; Dahiya, P.; Thakur, J.K.; Sarin, S.K.; Gupta, D.; Malhotra, P.; et al. An RNAi-based high-throughput screening assay to identify small molecule inhibitors of hepatitis B virus replication. J. Biol. Chem. 2017, 292, 12577–12588. [Google Scholar] [CrossRef] [PubMed]
- Küçükgüzel, I.; Tatar, E.; Küçükgüzel, .G.; Rollas, S.; De Clercq, E. Synthesis of some novel thiourea derivatives obtained from 5-[(4-aminophenoxy)methyl]-4-alkyl/aryl-2,4-dihydro-3H-1,2,4-triazole-3-thiones and evaluation as antiviral/anti-HIV and anti-tuberculosis agents. Eur. J. Med. Chem. 2008, 43, 381–392. [CrossRef]
- Zhang, Z.; Zhou, Y.; Yang, J.; Hu, K.; Huang, Y. The effectiveness of TDF versus ETV on incidence of HCC in CHB patients: a meta analysis. BMC Cancer 2019, 19, 1–9. [Google Scholar] [CrossRef]
- Kanehisa, M.; Furumichi, M.; Sato, Y.; Kawashima, M.; Ishiguro-Watanabe, M. KEGG for taxonomy-based analysis of pathways and genomes. Nucleic Acids Res. 2022, 51, D587–D592. [Google Scholar] [CrossRef] [PubMed]
- Santantonio, T.A. and M. Fasano, Chronic hepatitis B: Advances in treatment. World J Hepatol, 2014. 6(5): p. 284-92.
- Seyfried, N.T.; Dammer, E.B.; Swarup, V.; Nandakumar, D.; Duong, D.M.; Yin, L.; Deng, Q.; Nguyen, T.; Hales, C.M.; Wingo, T.; et al. A Multi-network Approach Identifies Protein-Specific Co-expression in Asymptomatic and Symptomatic Alzheimer’s Disease. Cell Syst. 2016, 4, 60–72. [Google Scholar] [CrossRef]
- Ling, L.; Zheng, D.; Zhang, Z.; Xie, W.; Huang, Y.; Chen, Z.; Wang, X.; Li, D. Effect of HBx on inflammation and mitochondrial oxidative stress in mouse hepatocytes. Oncol. Lett. 2020, 19, 2861–2869. [Google Scholar] [CrossRef]
- Arbuthnot, P. and M. Kew, Hepatitis B virus and hepatocellular carcinoma. Int J Exp Pathol, 2001. 82(2): p. 77-100.
- Calvo, S.E.; Clauser, K.R.; Mootha, V.K. MitoCarta2.0: an updated inventory of mammalian mitochondrial proteins. Nucleic Acids Res. 2015, 44, D1251–D1257. [Google Scholar] [CrossRef] [PubMed]
- Brenner, C.; Ventura-Clapier, R.; Jacotot, E. Mitochondria and Cytoprotection. Biochem. Res. Int. 2012, 2012, 1–2. [Google Scholar] [CrossRef] [PubMed]
- Slagle, B.L.; Bouchard, M.J. Hepatitis B Virus X and Regulation of Viral Gene Expression. Cold Spring Harb. Perspect. Med. 2016, 6, a021402. [Google Scholar] [CrossRef]
- Sivasudhan, E.; Blake, N.; Lu, Z.; Meng, J.; Rong, R. Hepatitis B Viral Protein HBx and the Molecular Mechanisms Modulating the Hallmarks of Hepatocellular Carcinoma: A Comprehensive Review. Cells 2022, 11, 741. [Google Scholar] [CrossRef]
- Tripathi, G.; Sharma, N.; Bindal, V.; Yadav, M.; Mathew, B.; Sharma, S.; Gupta, E.; Maras, J.S.; Sarin, S.K. Protocol for global proteome, virome, and metaproteome profiling of respiratory specimen (VTM) in COVID-19 patient by LC-MS/MS-based analysis. STAR Protoc. 2021, 3, 101045. [Google Scholar] [CrossRef]




Disclaimer/Publisher’s Note: The statements, opinions and data contained in all publications are solely those of the individual author(s) and contributor(s) and not of MDPI and/or the editor(s). MDPI and/or the editor(s) disclaim responsibility for any injury to people or property resulting from any ideas, methods, instructions or products referred to in the content. |
© 2023 by the authors. Licensee MDPI, Basel, Switzerland. This article is an open access article distributed under the terms and conditions of the Creative Commons Attribution (CC BY) license (http://creativecommons.org/licenses/by/4.0/).