Submitted:
14 May 2023
Posted:
15 May 2023
You are already at the latest version
Abstract
Keywords:
1. Introduction
2. Integrated Demand Response Program
2.1. Concept of IDRP
2.2. IDRP Classification
2.2.1. Incentive-based IDR programs
2.2.1.1. Classical
- Direc load control (DLC) programs
- Interruptible/ curtailment programs
2.2.1.2. Market-based
- Demand bidding
- Emergency
- Capacity market
- Ancillary service market
2.2.2. Priced-based IDR programs
- Time of Use (TOU)
- Critical Peak Pricing (CPP)
- Extreme Day CPP (ED-CPP)
- Extreme Day Pricing (EDP)
- Real Time Price (RTP)
2.3. Integrated Load Modeling
2.3.1. Uncontrollable load
2.3.2. Transferable load
2.3.3. Substitutable load
2.3.4. Curtailable load
2.3.5. Total system load demand with IDR
2.4. IDRP Modeling
2.4.1. Transferable IDR
2.4.2. Substitutable IDR
2.4.3. Curtailable IDR
2.4.4. Convertable IDR
3. Advantages of IDRP
4. Uncertainty Consideration in IDRP
4. IDRP Optimization Strategy Based On EH
5. IDRP Based Research in EH
6. Prospect Challenges of IDRP
7. Conclusion
References
- Mansour-Saatloo, A.; Agabalaye-Rahvar, M.; Mirzaei, M.A.; Mohammadi-Ivatloo, B.; Abapour, M.; Zare, K. Robust scheduling of hydrogen based smart micro energy hub with integrated demand response. Journal of Cleaner Production 2020, 267, 122041. [Google Scholar] [CrossRef]
- Bagherzadeh, L.; Shahinzadeh, H.; Shayeghi, H.; Gharehpetian, G.B. A short-term energy management of microgrids considering renewable energy resources, micro-compressed air energy storage and DRPs. International Journal of Renewable Energy Research 2019, 9, 1712–1723. [Google Scholar]
- Zhang, L.; Chen, L.; Zhu, W.; Lyu, L.; Cai, G.; Hai, K.L. Research on the optimal allocation method of source and storage capacity of integrated energy system considering integrated demand response. Energy Reports 2022, 8, 10434–10448. [Google Scholar] [CrossRef]
- Falkner, R. The Paris Agreement and the new logic of international climate politics. International Affairs 2016, 92, 1107–1125. [Google Scholar] [CrossRef]
- Moghaddam, A.M.; Shayeghi, H.; Bagherzadeh, L.; Seyed-Shenava, S.-J. Assessing the Role of Wind Turbine in Residential Energy Hubs. Proceedings of 2020 28th Iranian Conference on Electrical Engineering (ICEE); pp. 1–6.
- Chen, Z.; Sun, Y.; Ai, X.; Malik, S.M.; Yang, L. Integrated demand response characteristics of industrial park: a review. Journal of Modern Power Systems and Clean Energy 2019, 8, 15–26. [Google Scholar] [CrossRef]
- Wang, J.; Zhong, H.; Ma, Z.; Xia, Q.; Kang, C. Review and prospect of integrated demand response in the multi-energy system. Applied Energy 2017, 202, 772–782. [Google Scholar] [CrossRef]
- Li, R.; SaeidNahaei, S. Optimal operation of energy hubs integrated with electric vehicles, load management, combined heat and power unit and renewable energy sources. Journal of Energy Storage 2022, 48, 103822. [Google Scholar] [CrossRef]
- Sheikhi, A.; Rayati, M.; Bahrami, S.; Ranjbar, A.M. Integrated demand side management game in smart energy hubs. IEEE Transactions on Smart Grid 2015, 6, 675–683. [Google Scholar] [CrossRef]
- Bahrami, S.; Sheikhi, A. From demand response in smart grid toward integrated demand response in smart energy hub. IEEE Transactions on Smart Grid 2015, 7, 650–658. [Google Scholar] [CrossRef]
- Ding, T.; Jia, W.; Shahidehpour, M.; Han, O.; Sun, Y.; Zhang, Z. Review of Optimization Methods for Energy Hub Planning, Operation, Trading, and Control. IEEE Transactions on Sustainable Energy 2022, 13, 1802–1818. [Google Scholar] [CrossRef]
- Vahid-Pakdel, M.; Nojavan, S.; Mohammadi-Ivatloo, B.; Zare, K. Stochastic optimization of energy hub operation with consideration of thermal energy market and demand response. energy Conversion and Management 2017, 145, 117–128. [Google Scholar] [CrossRef]
- Chen, C.; Deng, X.; Zhang, Z.; Liu, S.; Waseem, M.; Dan, Y.; Lan, Z.; Lin, Z.; Yang, L.; Ding, Y. Optimal day-ahead scheduling of multiple integrated energy systems considering integrated demand response, cooperative game and virtual energy storage. IET generation, transmission & distribution 2021, 15, 1657–1673. [Google Scholar]
- Mansouri, S.A.; Ahmarinejad, A.; Sheidaei, F.; Javadi, M.S.; Jordehi, A.R.; Nezhad, A.E.; Catalao, J.P. A multi-stage joint planning and operation model for energy hubs considering integrated demand response programs. International Journal of Electrical Power & Energy Systems 2022, 140, 108103. [Google Scholar]
- Silva, C.; Faria, P.; Vale, Z.; Corchado, J. Demand response performance and uncertainty: A systematic literature review. Energy Strategy Reviews 2022, 41, 100857. [Google Scholar] [CrossRef]
- Aljabery, A.A.M.; Mehrjerdi, H.; Mahdavi, S.; Hemmati, R. Multi carrier energy systems and energy hubs: Comprehensive review, survey and recommendations. International Journal of Hydrogen Energy 2021, 46, 23795–23814. [Google Scholar] [CrossRef]
- Albadi, M.H.; El-Saadany, E.F. Demand response in electricity markets: An overview. Proceedings of 2007 IEEE power engineering society general meeting; pp. 1–5.
- Lopes, F.; Algarvio, H. Demand response in electricity markets: an overview and a study of the price-effect on the Iberian daily market. Electricity markets with increasing levels of renewable generation: Structure, operation, agent-based simulation, and emerging designs.
- Albadi, M.H.; El-Saadany, E.F. A summary of demand response in electricity markets. Electric power systems research 2008, 78, 1989–1996. [Google Scholar] [CrossRef]
- Qdr, Q. Benefits of demand response in electricity markets and recommendations for achieving them. US Dept. Energy, Washington, DC, USA, Tech. Rep 2006, 2006. [Google Scholar]
- Ma, T.; Wu, J.; Hao, L. Energy flow modeling and optimal operation analysis of the micro energy grid based on energy hub. Energy conversion and management 2017, 133, 292–306. [Google Scholar] [CrossRef]
- Balijepalli, V.M.; Pradhan, V.; Khaparde, S.A.; Shereef, R. Review of demand response under smart grid paradigm. Proceedings of ISGT2011-India; pp. 236–243.
- Faria, P.; Vale, Z. Demand response in electrical energy supply: An optimal real time pricing approach. Energy 2011, 36, 5374–5384. [Google Scholar] [CrossRef]
- Herter, K.; Wayland, S. Residential response to critical-peak pricing of electricity: California evidence. Energy 2010, 35, 1561–1567. [Google Scholar] [CrossRef]
- Mancarella, P.; Chicco, G. Real-time demand response from energy shifting in distributed multi-generation. IEEE Transactions on Smart Grid 2013, 4, 1928–1938. [Google Scholar] [CrossRef]
- Mansouri, S.A.; Ahmarinejad, A.; Javadi, M.S.; Nezhad, A.E.; Shafie-Khah, M.; Catalão, J.P. Demand response role for enhancing the flexibility of local energy systems. Distributed energy resources in local integrated energy systems 2021, 279–313. [Google Scholar]
- Mansouri, S.A.; Javadi, M.S.; Ahmarinejad, A.; Nematbakhsh, E.; Zare, A.; Catalao, J.P. A coordinated energy management framework for industrial, residential and commercial energy hubs considering demand response programs. Sustainable Energy Technologies and Assessments 2021, 47, 101376. [Google Scholar] [CrossRef]
- Wang, B.; Yang, X.; Short, T.; Yang, S. Chance constrained unit commitment considering comprehensive modelling of demand response resources. IET Renewable Power Generation 2017, 11, 490–500. [Google Scholar] [CrossRef]
- Geidl, M.; Andersson, G. Optimal coupling of energy infrastructures. Proceedings of 2007 IEEE Lausanne Power Tech; pp. 1398–1403.
- Behboodi, S.; Chassin, D.P.; Crawford, C.; Djilali, N. Renewable resources portfolio optimization in the presence of demand response. Applied Energy 2016, 162, 139–148. [Google Scholar] [CrossRef]
- Mazidi, M.; Monsef, H.; Siano, P. Robust day-ahead scheduling of smart distribution networks considering demand response programs. Applied energy 2016, 178, 929–942. [Google Scholar] [CrossRef]
- Jasinski, M.; Najafi, A.; Homaee, O.; Kermani, M.; Tsaousoglou, G.; Leonowicz, Z.; Novak, T. Operation and Planning of Energy Hubs Under Uncertainty-a Review of Mathematical Optimization Approaches. IEEE Access 2023. [Google Scholar] [CrossRef]
- Mohammadi, M.; Noorollahi, Y.; Mohammadi-ivatloo, B.; Yousefi, H.; Jalilinasrabady, S. Optimal scheduling of energy hubs in the presence of uncertainty-a review. Journal of energy management and technology 2017, 1, 1–17. [Google Scholar]
- Cheng, L.; Wan, Y.; Tian, L.; Tian, X. Integrated Demand Response Under the Backgroud of Energy Internet: A Review and Outlook. Proceedings of 2018 2nd IEEE Conference on Energy Internet and Energy System Integration (EI2); pp. 1–6.
- Mansouri, S.A.; Nematbakhsh, E.; Ahmarinejad, A.; Jordehi, A.R.; Javadi, M.S.; Matin, S.A.A. A Multi-objective dynamic framework for design of energy hub by considering energy storage system, power-to-gas technology and integrated demand response program. Journal of Energy Storage 2022, 50, 104206. [Google Scholar] [CrossRef]
- Salehimaleh, M.; Akbarimajd, A.; Dejamkhooy, A. A shrinking-horizon optimization framework for energy hub scheduling in the presence of wind turbine and integrated demand response program. Sustainable Cities and Society 2022, 79, 103689. [Google Scholar] [CrossRef]
- Salehi, J.; Namvar, A.; Gazijahani, F.S.; Shafie-khah, M.; Catalão, J.P. Effect of power-to-gas technology in energy hub optimal operation and gas network congestion reduction. Energy 2022, 240, 122835. [Google Scholar] [CrossRef]
- Zhang, H.; Chen, Y.; Liu, K.; Dehan, S. A novel power system scheduling based on hydrogen-based micro energy hub. Energy 2022, 251, 123623. [Google Scholar] [CrossRef]
- Nasir, M.; Jordehi, A.R.; Matin, S.A.A.; Tabar, V.S.; Tostado-Véliz, M.; Mansouri, S.A. Optimal operation of energy hubs including parking lots for hydrogen vehicles and responsive demands. Journal of Energy Storage 2022, 50, 104630. [Google Scholar] [CrossRef]
- Kazemi, B.; Kavousi-Fard, A.; Dabbaghjamanesh, M.; Karimi, M. IoT-enabled operation of multi energy hubs considering electric vehicles and demand response. IEEE Transactions on Intelligent Transportation Systems 2022. [Google Scholar] [CrossRef]
- Mokaramian, E.; Shayeghi, H.; Sedaghati, F.; Safari, A. Four-objective optimal scheduling of energy hub using a novel energy storage, considering reliability and risk indices. Journal of Energy Storage 2021, 40, 102731. [Google Scholar] [CrossRef]
- Allahvirdizadeh, Y.; Galvani, S.; Shayanfar, H. Data clustering based probabilistic optimal scheduling of an energy hub considering risk-averse. International Journal of Electrical Power & Energy Systems 2021, 128, 106774. [Google Scholar]
- Oskouei, M.Z.; Mohammadi-Ivatloo, B.; Abapour, M.; Shafiee, M.; Anvari-Moghaddam, A. Techno-economic and environmental assessment of the coordinated operation of regional grid-connected energy hubs considering high penetration of wind power. Journal of Cleaner Production 2021, 280, 124275. [Google Scholar] [CrossRef]
- Luo, Y.; Zhang, X.; Yang, D.; Sun, Q. Emission trading based optimal scheduling strategy of energy hub with energy storage and integrated electric vehicles. Journal of Modern Power Systems and Clean Energy 2020, 8, 267–275. [Google Scholar] [CrossRef]
- Mansouri, S.A.; Ahmarinejad, A.; Nematbakhsh, E.; Javadi, M.S.; Jordehi, A.R.; Catalão, J.P. Energy hub design in the presence of P2G system considering the variable efficiencies of gas-fired converters. Proceedings of 2021 International Conference on Smart Energy Systems and Technologies (SEST); pp. 1–6.
- Pan, G.; Gu, W.; Wu, Z.; Lu, Y.; Lu, S. Optimal design and operation of multi-energy system with load aggregator considering nodal energy prices. Applied Energy 2019, 239, 280–295. [Google Scholar] [CrossRef]
- Jamalzadeh, F.; Mirzahosseini, A.H.; Faghihi, F.; Panahi, M. Optimal operation of energy hub system using hybrid stochastic-interval optimization approach. Sustainable Cities and Society 2020, 54, 101998. [Google Scholar] [CrossRef]
- Mirzaei, M.A.; Zare Oskouei, M.; Mohammadi-Ivatloo, B.; Loni, A.; Zare, K.; Marzband, M.; Shafiee, M. Integrated energy hub system based on power-to-gas and compressed air energy storage technologies in the presence of multiple shiftable loads. IET Generation, Transmission & Distribution 2020, 14, 2510–2519. [Google Scholar]
- Rakipour, D.; Barati, H. Probabilistic optimization in operation of energy hub with participation of renewable energy resources and demand response. Energy 2019, 173, 384–399. [Google Scholar] [CrossRef]
- Iranpour Mobarakeh, S.; Sadeghi, R.; Saghafi, H.; Delshad, M. Robust management and optimization strategy of energy hub based on uncertainties probability modelling in the presence of demand response programs. IET Generation, Transmission & Distribution 2022, 16, 1166–1188. [Google Scholar]
- Lu, X.; Liu, Z.; Ma, L.; Wang, L.; Zhou, K.; Yang, S. A robust optimization approach for coordinated operation of multiple energy hubs. Energy 2020, 197, 117171. [Google Scholar] [CrossRef]
- Zhu, F.; Fu, J.; Zhao, P.; Xie, D. Robust energy hub optimization with cross-vector demand response. International Transactions on Electrical Energy Systems 2020, 30, e12559. [Google Scholar] [CrossRef]
- Guo, Q.; Nojavan, S.; Lei, S.; Liang, X. Economic-environmental evaluation of industrial energy parks integrated with CCHP units under a hybrid IGDT-stochastic optimization approach. Journal of Cleaner Production 2021, 317, 128364. [Google Scholar] [CrossRef]
- Bagherzadeh, L.; Shayeghi, H. Optimal allocation of electric vehicle parking lots and renewable energy sources simultaneously for improving the performance of distribution system. Proceedings of 2019 24th Electrical Power Distribution Conference (EPDC); pp. 87–94.
- Kojonsaari, A.-R.; Palm, J. The development of social science research on smart grids: a semi-structured literature review. Energy, Sustainability and Society 2023, 13, 1. [Google Scholar] [CrossRef]
- Huang, W.; Zhang, N.; Kang, C.; Li, M.; Huo, M. From demand response to integrated demand response: Review and prospect of research and application. Protection and Control of Modern Power Systems 2019, 4, 1–13. [Google Scholar] [CrossRef]




| Model | Advantages | Disadvantages |
|---|---|---|
| Short-term IDR | -Short-term economic dispatch in the supply chain companies -Minimizing social costs -Enhancing flexibility |
-Highly affected by holidays, meteorology conditions, and maintenance -Requiring higher level of communication and control |
| Medium/long-term IDR | -Improving reliability -Decreasing energy consumption -Long-term profits for investment companies |
-More complexity due to existing more variables-Requiring more system flexibility -Lacking deep research |
| Priced-based IDR | -Offering advanced pricing mechanism -Scheduling the charging time more efficiently -Minimizing the total cost |
-Neglecting the customer convenience level |
| Incentive-based IDR | -Load reduction -Minimizing the total cost |
-Unreliable control strategy and compensation mechanism |
| Technique | Main feature |
|---|---|
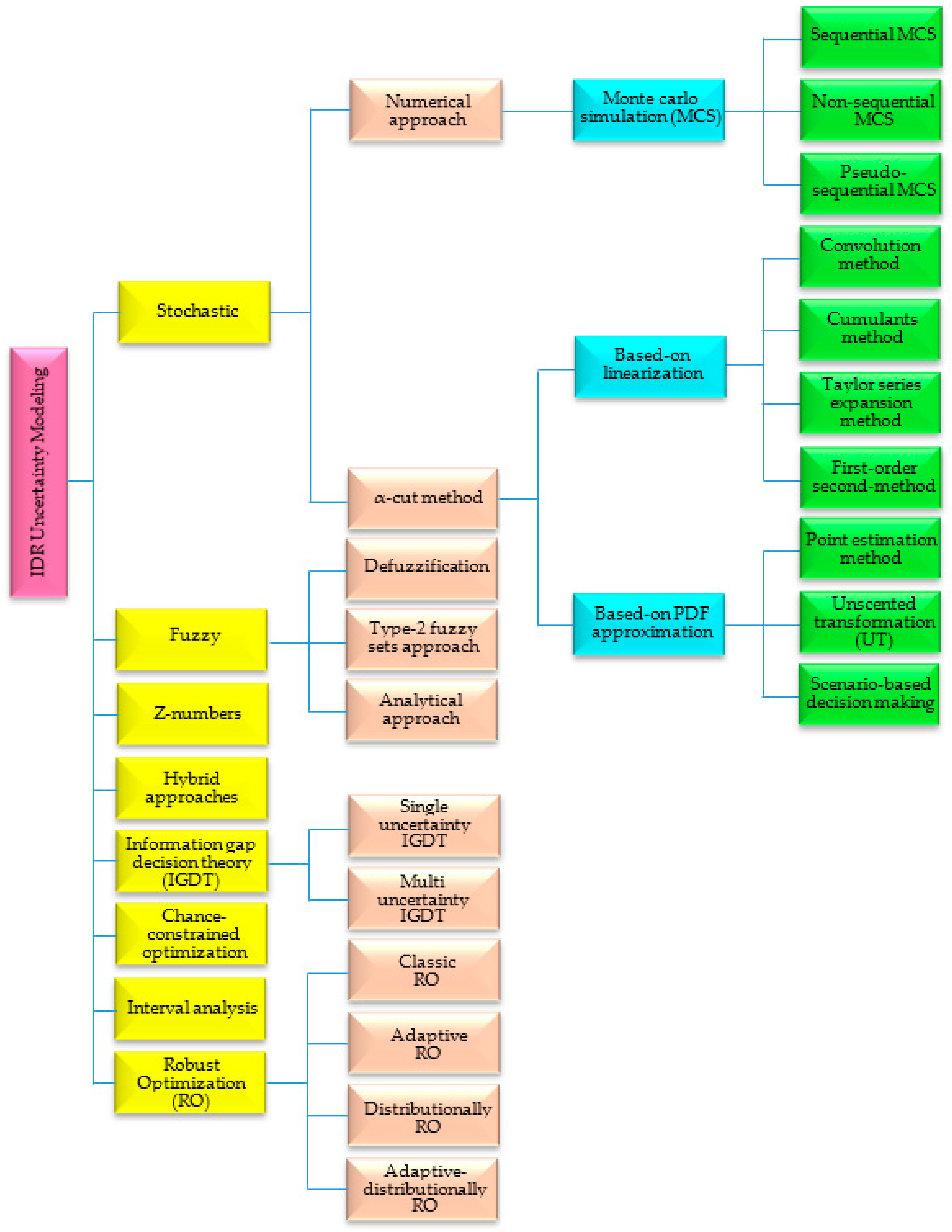
| Stochastic optimization | A SP approach utilizes probability distributions to represent uncertainties. It aims to optimize the anticipated value of an objective across multiple decision stages. |
| Fuzzy | The fuzzy technique uses fuzzy membership functions, including triangular and trapezoidal membership functions, as well as Gaussian fuzzy sets, to model uncertainty. |
| Z-numbers | Binary pair model is used for this method, where one component is a restriction on the value of an uncertain parameter, and the other shows its reliability. |
| Information gap decision theory | This method is a non-probabilistic decision-making approach and is usually used when there is insufficient information regarding uncertain parameters to ensure the robustness of the system. |
| Chance-constrained | The CC method is only applied to the constraints and allows for a probability to violate the constraints in the presence of uncertainties. |
| Interval analysis | It is usually employed when the interval of uncertain parameters varies and upper and lower boundaries are defined to obtain the outputs. |
| Robust optimization | This method utilizes the interval values instead of PDF to display uncertainty and solves the problem for the worst-case scenario at any interval. |
| Hybrid approaches | A hybrid method integrates two or more methods for dealing with uncertainties and take their advantages |
![]() |
Disclaimer/Publisher’s Note: The statements, opinions and data contained in all publications are solely those of the individual author(s) and contributor(s) and not of MDPI and/or the editor(s). MDPI and/or the editor(s) disclaim responsibility for any injury to people or property resulting from any ideas, methods, instructions or products referred to in the content. |
© 2024 by the authors. Licensee MDPI, Basel, Switzerland. This article is an open access article distributed under the terms and conditions of the Creative Commons Attribution (CC BY) license (https://creativecommons.org/licenses/by/4.0/).
