Submitted:
13 May 2023
Posted:
15 May 2023
You are already at the latest version
Abstract

Keywords:
1. Introduction
2. Materials and Methods
2.1. Reagents and chemicals
2.2. Costaria costata polysaccharides (CCP) extraction and analysis
2.2.1. CCP extraction
2.2.2. Chemical analysis
2.2.3. Determination of CCP-Molecular weight
2.2.4. Monosaccharide determination
2.2.5. Attenuated Total Refraction-Fourier transform infrared (ATR-FTIR) spectroscopy
2.3. Cell culture and treatment
2.4. Animal models and drug treatment
2.5. Cellular morphology analysis
2.6. Cell cytotoxicity assay
2.7. Cell Wound-healing assay
2.8. HE and Masson staining
2.9. Immunofluorescence staining
2.10. Western blot analysis
2.11. Statistical analyses
3. Results and Discussion
3.1. Chemical properties of CCP
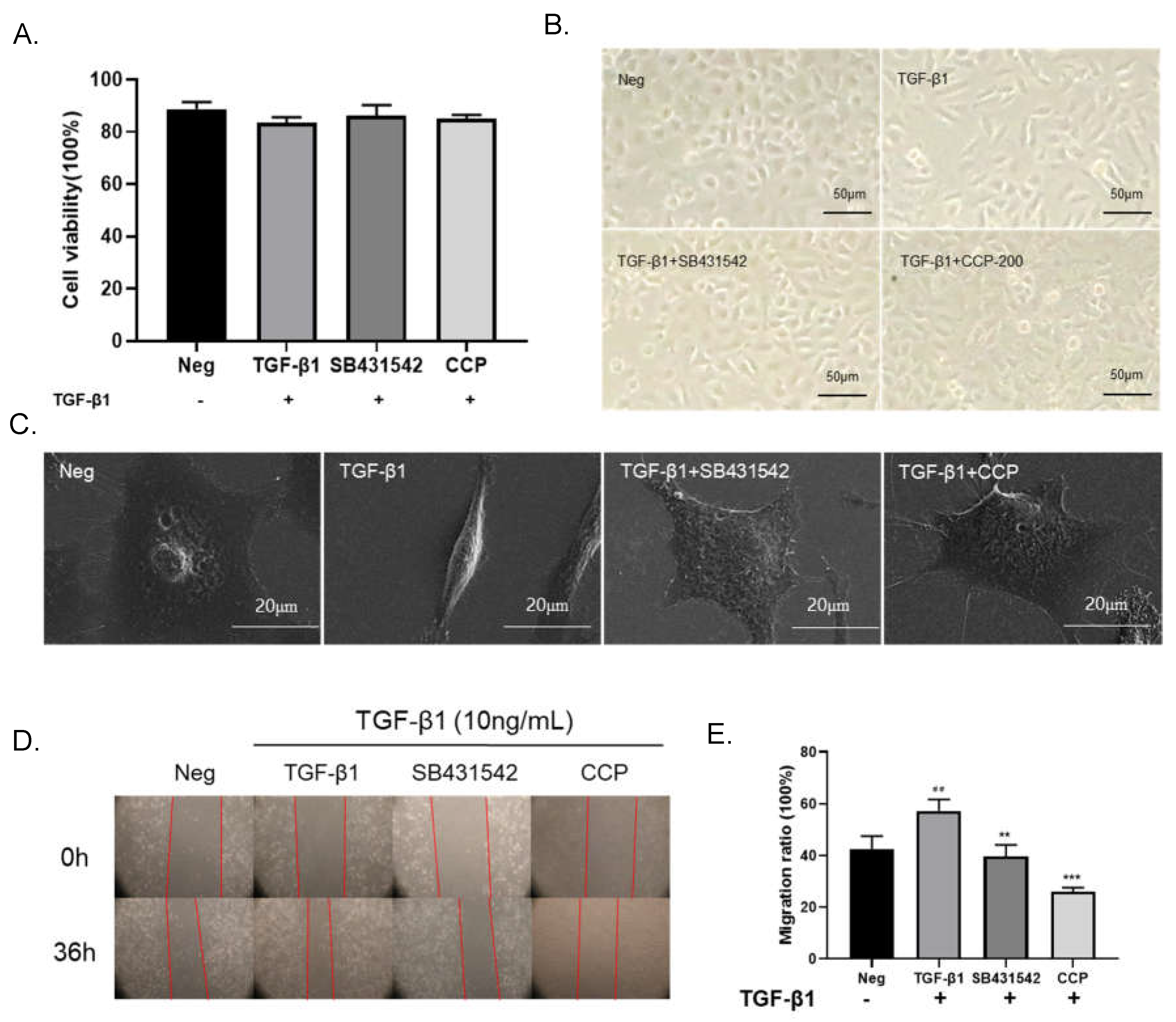
3.2. CCP attenuated TGF-β1-induced EMT in A549 cells
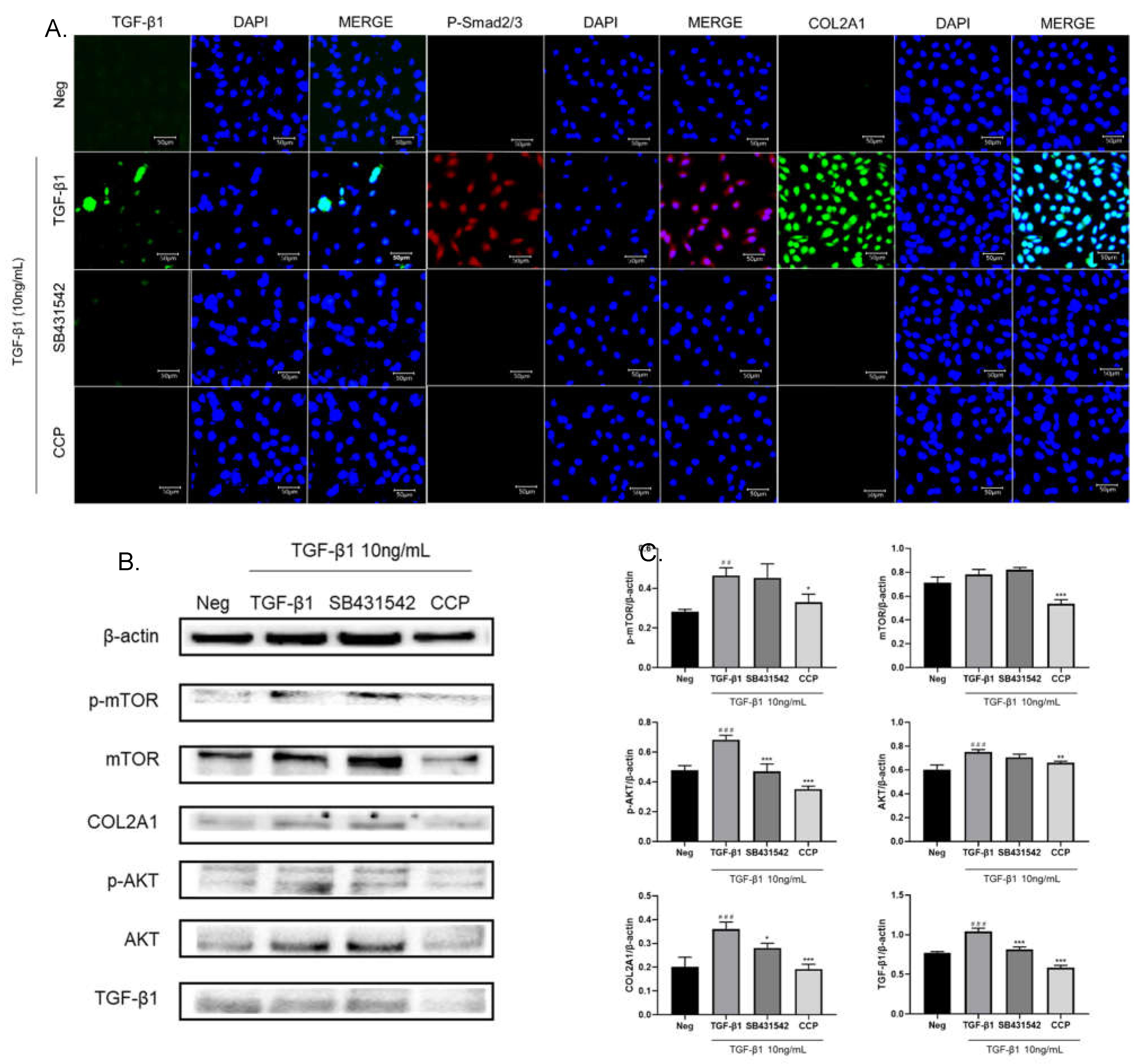
3.3. CCP attenuates EMT by inhibiting both TGF-β/Smad and PI3K/AKT/mTOR signaling pathway
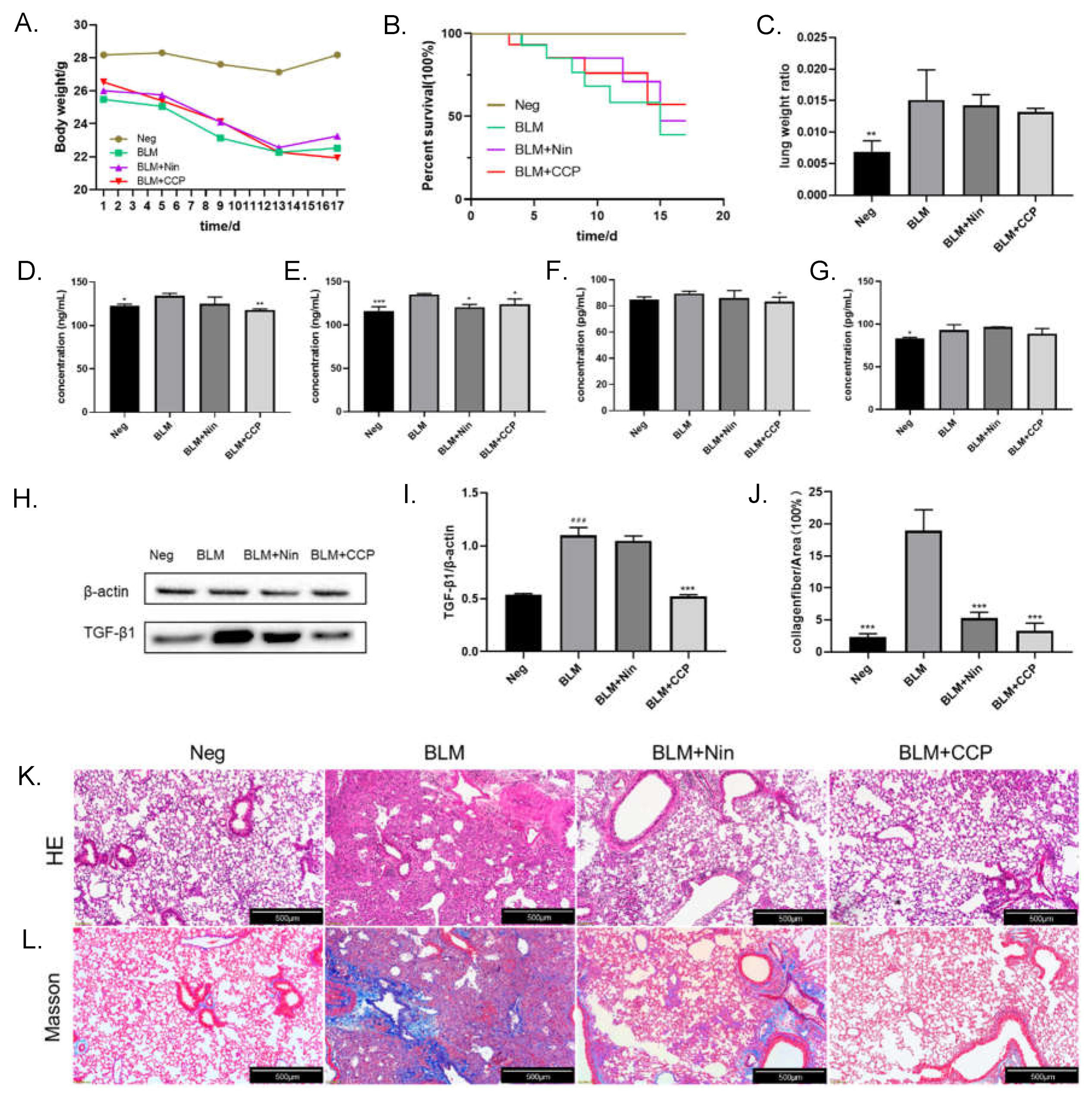
3.4. CCP attenuated lung EMT phenotype in a BLM-induced mice model
4. Conclusions
Author Contributions
Funding
Institutional Review Board Statement
Conflicts of Interest
Nomenclature
| Abbreviations | Fullname |
| CCP | Costaria costata polysaccharide |
| TGF-β1 | Transforming growth factor-β1 |
| EMT | Epithelial-mesenchymal transition |
| COL2A1 | Collagen, type II, alpha 1 |
| BLM | Bleomycin |
| IPF | Idiopathic pulmonary fibrosis |
| ECM | Extracellular matrix |
| MMP-1 | Matrix Metalloproteinase-1 Promoter |
| PMP | 1-phenyl-3-methyl-5-pyrazolone |
| DMSO | Dimethyl sulfoxide |
| MTT | 3-(4, 5-dimethylthiazol-2-yl)-2, 5-diphenyltetrazolium bromide |
| ELISA | Enzyme linked immunosorbent assay |
| IL-6 | Interleukin-6 |
| TPA | Total Phenol Assay |
References
- Srour, N., & Thébaud, B. (2015). Mesenchymal stromal cells in animal bleomycin pulmonary fibrosis models: a systematic review. Stem cells translational medicine, 4(12), 1500-1510. [CrossRef]
- Meltzer, E. B., & Noble, P. W. (2008). Idiopathic pulmonary fibrosis. Orphanet journal of rare diseases, 3(1), 1-15. http://www.ojrd.com/content/3/1/8.
- Moon, H. J., Park, K. S., Ku, M. J., Lee, M. S., Jeong, S. H., Imbs, T. I., ... & Lee, Y. H. (2009). Effect of Costaria costata fucoidan on expression of matrix metalloproteinase-1 promoter, mRNA, and protein. Journal of Natural Products, 72(10), 1731-1734. [CrossRef]
- Wang, Q., Song, Y., He, Y., Ren, D., Kow, F., Qiao, Z., ... & Yu, X. (2014). Structural characterisation of algae Costaria costata fucoidan and its effects on CCl4-induced liver injury. Carbohydrate polymers, 107, 247-254. [CrossRef]
- McLean, J. H. (1962). Sublittoral ecology of kelp beds of the open coast area near Carmel, California. The Biological Bulletin, 122(1), 95-114. https://www.journals.uchicago.edu/toc/bbl/1962/122/1.
- Van Weelden, G., Bobiński, M., Okła, K., Van Weelden, W. J., Romano, A., & Pijnenborg, J. M. (2019). Fucoidan structure and activity in relation to anti-cancer mechanisms. Marine drugs, 17(1), 32. [CrossRef]
- Li, B., Lu, F., Wei, X., & Zhao, R. (2008). Fucoidan: structure and bioactivity. Molecules, 13(8), 1671-1695. [CrossRef]
- January, G. G., Naidoo, R. K., Kirby-McCullough, B., & Bauer, R. (2019). Assessing methodologies for fucoidan extraction from South African brown algae. Algal Research, 40, 101517. [CrossRef]
- Li, S. S., Wang, Q. K., He, Y. H., Ren, D. D., & Zhang, Z. Y. (2013). The extraction of serum lipids reducing function of fucoidan from seaweed Costaria costata. J Dalian Ocean Univ, 28(1), 93-98.
- Monsur, H. A., Jaswir, I., Simsek, S., Amid, A., Alam, Z., & Tawakalit, A. H. (2014). Cytotoxicity and inhibition of nitric oxide syntheses in LPS induced macrophage by water soluble fractions of brown seaweed. Food Hydrocolloids, 42, 269-274. [CrossRef]
- Jin, W., Wang, J., Jiang, H., Song, N., Zhang, W., & Zhang, Q. (2013)a. The neuroprotective activities of heteropolysaccharides extracted from Saccharina japonica. Carbohydrate polymers, 97(1), 116-120. [CrossRef]
- Bitter, T. (1962). A modified uronic acid carbazole reaction. Anal. Biochem., 4, 330-334.
- DuBois, M., Gilles, K. A., Hamilton, J. K., Rebers, P. T., & Smith, F. (1956). Colorimetric method for determination of sugars and related substances. Analytical chemistry, 28(3), 350-356.
- Gibbons, M. N. (1955). The determination of methylpentoses. Analyst, 80(949), 268-276.
- Zhang, J., Zhang, Q., Wang, J., Shi, X., & Zhang, Z. (2009). Analysis of the monosaccharide composition of fucoidan by precolumn derivation HPLC. Chinese Journal of Oceanology and Limnology, 27(3), 578-582. [CrossRef]
- Davoren, M., Herzog, E., Casey, A., Cottineau, B., Chambers, G., Byrne, H. J., & Lyng, F. M. (2007). In vitro toxicity evaluation of single walled carbon nanotubes on human A549 lung cells. Toxicology in vitro, 21(3), 438-448. [CrossRef]
- Yang, F., Xiong, H., Duan, L., Li, Q., Li, X., & Zhou, Y. (2019). MiR-1246 promotes metastasis and invasion of A549 cells by targeting GSK-3β‒mediated Wnt/β-catenin pathway. Cancer Res Treat, 51(4), 1420-1429. [CrossRef]
- Ortiz, J., Romero, N., Robert, P., Araya, J., Lopez-Hernández, J., Bozzo, C., ... & Rios, A. (2006). Dietary fiber, amino acid, fatty acid and tocopherol contents of the edible seaweeds Ulva lactuca and Durvillaea antarctica. Food chemistry, 99(1), 98-104. [CrossRef]
- Aguilera-Morales, M., Casas-Valdez, M., Carrillo-Domınguez, S., González-Acosta, B., & Pérez-Gil, F. (2005). Chemical composition and microbiological assays of marine algae Enteromorpha spp. as a potential food source. Journal of food composition and analysis, 18(1), 79-88. [CrossRef]
- Zhang, R., Zhang, X., Tang, Y., & Mao, J. (2020). Composition, isolation, purification and biological activities of Sargassum fusiforme polysaccharides: A review. Carbohydrate polymers, 228, 115381. [CrossRef]
- Jin, W., Zhang, Q., Wang, J., & Zhang, W. (2013)b. A comparative study of the anticoagulant activities of eleven fucoidans. Carbohydrate polymers, 91(1), 1-6. [CrossRef]
- Ale, M. T., Mikkelsen, J. D., & Meyer, A. S. (2012). Designed optimization of a single-step extraction of fucose-containing sulfated polysaccharides from Sargassum sp. Journal of applied phycology, 24, 715-723. [CrossRef]
- Li, R., Zhou, Q. L., Chen, S. T., Tai, M. R., Cai, H. Y., Ding, R., … & Zhong, S. Y. (2023) Chemical Characterization andImmunomodulatory Activity of Fucoidan from Sargassumhemiphyllum. Marine drugs 2023,21, 18. [CrossRef]
- Baek, A. R., Lee, J. M., Seo, H. J., Park, J. S., Lee, J. H., Park, S. W., ... & Park, C. S. (2016). Apolipoprotein A1 Inhibits TGF-β1–Induced Epithelial-to-Mesenchymal Transition of Alveolar Epithelial Cells. Tuberculosis and respiratory diseases, 79(3), 143-152. [CrossRef]
- Han, M. L., Zhao, Y. F., Tan, C. H., Xiong, Y. J., Wang, W. J., Wu, F., ... & Liang, Z. Q. (2016). Cathepsin L upregulation-induced EMT phenotype is associated with the acquisition of cisplatin or paclitaxel resistance in A549 cells. Acta Pharmacologica Sinica, 37(12), 1606-1622. [CrossRef]
- Yuan, W., Wei, F., Ouyang, H., Ren, X., Hang, J., Mo, X., & Liu, Z. (2021). CMTM3 suppresses chordoma progress through EGFR/STAT3 regulated EMT and TP53 signaling pathway. Cancer Cell International, 21, 1-18. [CrossRef]
- Liu, S., Ye, D., Xu, D., Liao, Y., Zhang, L., Liu, L., ... & Zhang, Z. (2016). Autocrine epiregulin activates EGFR pathway for lung metastasis via EMT in salivary adenoid cystic carcinoma. Oncotarget, 7(18), 25251. [CrossRef]
- [28] Liu, L., Sun, Q., Davis, F., Mao, J., Zhao, H., & Ma, D. (2022). Epithelial–mesenchymal transition in organ fibrosis development: current understanding and treatment strategies. Burns & Trauma, 10. [CrossRef]
- Chen, L., Yang, T., Lu, D. W., Zhao, H., Feng, Y. L., Chen, H., ... & Zhao, Y. Y. (2018). Central role of dysregulation of TGF-β/Smad in CKD progression and potential targets of its treatment. Biomedicine & Pharmacotherapy, 101, 670-681. [CrossRef]
- Hu, H. H., Chen, D. Q., Wang, Y. N., Feng, Y. L., Cao, G., Vaziri, N. D., & Zhao, Y. Y. (2018). New insights into TGF-β/Smad signaling in tissue fibrosis. Chemico-biological interactions, 292, 76-83. [CrossRef]
- Yang, F., Huang, X. R., Chung, A. C., Hou, C. C., Lai, K. N., & Lan, H. Y. (2010). Essential role for Smad3 in angiotensin II-induced tubular epithelial–mesenchymal transition. The Journal of pathology, 221(4), 390-401. [CrossRef]
- Naber, H. P., Drabsch, Y., Snaar-Jagalska, B. E., ten Dijke, P., & van Laar, T. (2013). Snail and Slug, key regulators of TGF-β-induced EMT, are sufficient for the induction of single-cell invasion. Biochemical and biophysical research communications, 435(1), 58-63. [CrossRef]
- Haslehurst, A. M., Koti, M., Dharsee, M., Nuin, P., Evans, K., Geraci, J., ... & Feilotter, H. (2012). EMT transcription factors snail and slug directly contribute to cisplatin resistance in ovarian cancer. BMC cancer, 12, 1-10. [CrossRef]
- Larue, L., & Bellacosa, A. (2005). Epithelial–mesenchymal transition in development and cancer: role of phosphatidylinositol 3′ kinase/AKT pathways. Oncogene, 24(50), 7443-7454. [CrossRef]
- Wu, N., Li, Z., Wang, J., Geng, L., Yue, Y., Deng, Z., ... & Zhang, Q. (2021). Low molecular weight fucoidan attenuating pulmonary fibrosis by relieving inflammatory reaction and progression of epithelial-mesenchymal transition. Carbohydrate Polymers, 273, 118567. [CrossRef]
- Moeller, A., Ask, K., Warburton, D., Gauldie, J., & Kolb, M. (2008). The bleomycin animal model: a useful tool to investigate treatment options for idiopathic pulmonary fibrosis?. The international journal of biochemistry & cell biology, 40(3), 362-382. [CrossRef]
- Liu, T., De Los Santos, F. G., & Phan, S. H. (2017). The bleomycin model of pulmonary fibrosis. Fibrosis: Methods and Protocols, 27-42.
- Xue, Z., Zhao, F., Sang, X., Qiao, Y., Shao, R., Wang, Y., ... & Yang, J. (2021). Combination therapy of tanshinone IIA and puerarin for pulmonary fibrosis via targeting IL6-JAK2-STAT3/STAT1 signaling pathways. Phytotherapy Research, 35(10), 5883-5898. [CrossRef]





| Yield (%) | Sulfate content (%) | Fucose content (%) |
GlcA content (%) |
Protein content (%) |
Molecular weight (Da) | Monosaccharide composition | ||||||
|---|---|---|---|---|---|---|---|---|---|---|---|---|
| Man | Rha | GlcA | Glc | Gal | Xyl | Fuc | ||||||
| 6.90 | 18.54 | 14.85 ± 0.13 | 13.20 ± 0.26 | 1.38 ± 0.06 | 149846 | 0.244 | 0.111 | 0.073 | 0.042 | 0.906 | 0.03 | 1 |
Disclaimer/Publisher’s Note: The statements, opinions and data contained in all publications are solely those of the individual author(s) and contributor(s) and not of MDPI and/or the editor(s). MDPI and/or the editor(s) disclaim responsibility for any injury to people or property resulting from any ideas, methods, instructions or products referred to in the content. |
© 2023 by the authors. Licensee MDPI, Basel, Switzerland. This article is an open access article distributed under the terms and conditions of the Creative Commons Attribution (CC BY) license (http://creativecommons.org/licenses/by/4.0/).