Preprint
Article

This version is not peer-reviewed.

Eco-Gamification Platform to Promote Consumers’ Engagement in the Textile and Clothing Circular Value Chain

A peer-reviewed article of this preprint also exists.

Submitted:

07 February 2023

Posted:

09 February 2023

You are already at the latest version

Abstract
The Textile and Clothing (T\&C) value chain is one of the most polluting in the world and one that produces the most waste. It is, therefore, important to encourage the Circular Economy (CE) model in this sector, to reduce pollution and mitigate the effects of waste production, and consequently increase environmental sustainability. For that, the involvement of the final consumer is essential. And, the final consumer's use of an Eco-gamified application for registering and promoting Consumer-to-Consumer (C2C) and Consumer-to-Business (C2B) activities, which extends the life time of textile products, is of utmost importance. In this article, we survey gamification frameworks for analyzing system design level techniques that enable engaging the final consumer in the CE process. Then, we select and use one of such frameworks, Gameful Design Heuristics (GDH), for defining the gamification structure needed to implement on a Business-to-Consumer-to-Consumer (B2C2C) context of a circular economy. As result, we present a B2C2C circular business process model for the T\&C value chain, and propose the design model of a gamified platform for the final consumers, which allows them to register the C2B and C2C activities, from the circular value chain's business process, and benefit from a game-like experience. All model features have been mapped to GDH framework heuristics, validating that it is possible to support a set of defined heuristics of applied gamification for promoting CE in the T\&C value chain.
Keywords: 
;  ;  ;  ;  ;  

1. Introduction

The tc sector is one of the largest industrial sectors in the world, and one with the greatest impact on the environment [1]. The tc sector is a great consumer of resources, such as water or fabrics, including synthetic fabrics derived from fossil fuels, and is a great producer of waste and polluting effluents, such as insoluble dyes and heavy metals. Besides that, the clothes that are not sold, the so-called "deadstock", end up discarded in a pile of waste or burnt [1,2]. The tc industry sector has a high environmental and social impact. It is one of the most polluting and water-consuming sectors, and is often associated with workplace abuses [3].
The tc value chain is long and complex, spanning several countries throughout the world [4]. This implies great distances in transportation of raw materials and intermediate products and, also, of the final products.
Due to global warming, consumers need to change their attitude and be increasingly vigilant and aware of environmental and social sustainability issues. For this to be achievable, it is imperative to know the environmental impact of a product, and of the ones that were used in its production, in all stages along its value chain [5,6]. To do that, it is necessary to have traceability platforms that register information, regarding sustainability impact, in each step along the value chain. One way to mitigate the environmental and social harms of the tc industry is to engage in ce, circularizing the currently linear value chain. ce is an economic system based on a business model that fosters reusing, recycling, and recovering materials in the production/distribution and consumption processes, instead of the currently common “end-of-life” linear concept [7].
Traceability platforms are essential for knowing the environmental impact of every item, by tracing and registering data of the environmental impact of each activity in the value chain, including production activities and logistics activities. This allows knowing the environmental impact of any lot of raw materials or of intermediate products, such as yarn or fabric, but also of every lot or item of garments produced for the final consumer.
From raw material to the creation of the final garment, the tc value chain involves many different industries, involving several B2B transactions.
When reaching the end consumer, the tc value chain involves B2C transactions. The inclusion of the C2C and C2B activities will allow to close the loop, circularizing the value chain, as presented in Section 4.1.
Besides using traceability information for guiding their buying decisions, in a ce process, consumers have an important role in keeping the item in the circular value chain. For this task, consumers need a way to stay motivated, and keep doing what is right. And what is right, in this case, is to either recover and reuse the product, or transfer its ownership, prolonging its lifespan; or deliver it for recycling when reaching its "end-of-life", to be dismantled and used for new raw materials, completing the cycle. For helping consumers to stay focused onto ce, the use of gamification techniques may be of great value.
In this article, before presenting our proposal for a tc eco-gamification platform, in order to entice the end consumer to engage in the ce of the tc value chain, and in contributing with information for the traceability platform, a state of art study of using gamification techniques is presented (gamification of the ce - Eco gamification).
The article is structured as follows. In the next section, a Literaure Review on gamification techniques for using in a gamified system’s design is presented, together with an explanation on how these techniques may be used for motivating value chain operators, especially the end consumers, to adopt a behavior more appropriate for a sustainable ce, and continue contributing with information to a ce traceability platform. In Section 3, the framework setting of this research, and the methodology used, are presented. Section 4 presents our proposal for a tc eco-gamification consumer application (Section 4.2), and discusses and conducts a validating mapping of Gameful Design Heuristics to the proposed application model elements (Section 5). Finally, Section 6 draws some conclusions and presents ideas for future work.

2. Literature Review

Digital and non-digital games have been associated with training and leisure for extra time, although they can help performing educational tasks. These games, having educational purposes, use the typical mechanisms of a training game, with the purpose of educating, perceiving or causing social impact at the cognitive and emotional level. Those dynamics stimulate the interaction with the game, making the learning process more attractive. The common term used to describe the use of a game with educational purposes, as opposed to the ordinary entertainment purpose, is Gamification [8].

2.1. Defining Gamification

Firstly introduced in the early 2000s, but only getting wider adoption in the second half of 2010 [9], the term gamification, as described by [10,11], consists on applying certain fun and engaging elements, that are usually found in games, to a non-game context. Often interpreted as "Human-Focused Design" due to its focus on optimizing human motivation [10], the gamification concept derives from the gaming industry because of its mastery in bringing entertainment and positive experiences to humans. Usually, people play games with the purpose of getting fun. And, when the players aren’t enjoying it, they leave the game and find other things to do. In this article we will use the term “gamified” to indicate the presence or use of “gamification”.
For gamification to effectively work on a specific domain, it should follow a set of motivational perspectives, that are not context-dependent. Different motivational outcomes can be triggered by different game design elements [12]. Within the self-determination aspect of motivation, sdt seems to be an accepted approach to this field [12]. sdt uses "traditional empirical methods while employing an organismic metatheory that highlights the importance of humans’ evolved inner resources for personality development and behavioral self-regulation" [13]. These methods investigate one’s tendencies and a total of three needs that make up their own motivation and own personality [13]:
i
Relatedness - the universal need to interact and be connected with others;
ii
Competence - the universal need to be effective and master a problem in a given environment; and
iii
Autonomy - the universal need to control one’s own life [9].
These three intrinsic psychological needs are resources that can be shaped with a change in the person’s environment, hence the belief that behavior patterns for motivation can be promoted by addressing the human needs for competence, autonomy, and social relatedness [14]. None of these works focus or even mentions the use of gamification techniques.

2.2. Eco-gamification / Green Gamification

Regarding the gamification domain, these design techniques for behavior change are applied to several contexts, from self-management to productivity, education, finance, health, news, entertainment, and others [9,15], including sustainability.
"Eco-gamification" or "green gamification" is a concept specifically aimed towards a sustainable environment focused on ecological behaviours. Its foundation is the same as standard gamification, but applying the game elements to sustainability, to make it fun, rewarding and fulfilling [16]. This results in the so-called "green games", which promote environmentally sustainable behaviors, challenging the player through the proposal of real-life tasks, that are aimed to reduce the overall impact on the planet’s health. Through the development of these games we can link technological evolution with eco-friendly activities [17].

2.3. Applying Gamification to B2B and B2C models

When implemented in a B2C model, the authors in [18] concluded that the positive impact of gamification on applications developed for mobile devices derived from interactivity, emotional engagement and behavioural engagement, while cognitive engagement wasn’t significant enough to promote the increasing of a continuous usage. The businesses’ goal is, typically, to gain the customers’ loyalty, by intentionally increasing their engagement [19]. In practical terms, when using gamification in a mobile B2C scenario, companies should focus on improving user interactivity and interpersonal interaction, when designing these gamified apps. Jipa et al. in [20] arrive at a similar conclusion, when using a framework based on the Technology Acceptance Model for analyzing and adding gamified characteristics to a value chain’s B2C commerce context. In short, attitude and behavioural intention to use were the main influence for better user experience and increased usage of the system.
We did not find works on gamification usage for B2B scenarios, which is aligned with the general idea that gamified applications mainly target final consumers.

2.4. Previous Works on Eco-Gamified Applications

The literature available for gamified sustainability and ce, with the purpose of behavioural change, narrows the domain of sustainability into more precise topics like sustainable mobility, recycling or energy consumption. The following research gathers information on gamification techniques for these application topics as well as their results.
In [21], Gustafsson et al. report on the positive outcomes obtained from using Power Agent game for encouraging teenagers and their families to reduce energy consumption at home. The game elements used in Power Agent provide a storyline, challenge, leveling, feedback and leaderboards that make the participants highly engaged with the game, consequently resulting in reducing energy consumption.
When it comes to gamification on promoting ce, the Circularity Game [22] explores the combination of these two concepts applied to an existing card deck game for businesses, to integrate ce to their models. By using the Octalysis Framework [10], the solution’s design ranks core drives quantitatively, based on its importance to the final product, while also providing specifically chosen features like rewards, feedback, customization, and others to hit the targeted core drives.
On the topic of sustainable mobility, the authors in [23] applied several gamification techniques to public transportation of tourists and residents in Madeira, Portugal. With a big pool of gamification methods, the goal was to pick the ones that are best suitable for the creation of engagement for sustainable mobility. They opted by "using awards for the different places that the user visited, progressing on the number of completed adventures and fostering competition for the leaderboard table" as the selected techniques to improve motivation and usage rate.
Within the same realm of sustainable transport, the use of the gamification platform proposed in [24] ends up using several game elements in the public transport application, such as player’s state and task progress visualization, quick actions, achievements, challenges and leaderboards. These game elements are the result of implementing the intrinsic, extrinsic and context-dependent gdh framework [25]. The same group of authors also participated in a different study [26], where a similar implementation of this framework resulted in more user engagement with the "Green Game with ViaggiaRovereto" mobile application that it was applied to. Redesigning the platform with motivational characteristics, like points, badges, achievements and usage rewards, led to the increase of effectiveness in voluntary travel behavioural change, as well as gain in incentive to more sustainable transport options.
Previous studies can also be found related to gamification for recycling, like the work done on the Pantarevir mobile game, presented in [17], which is a good example of how gamification can bring environmental purpose, incentive and aim (eco-gamification). The authors explore the competitive aspect of a gamified implementation of an eco-friendly activity such as recycling. With the use of a map of layered territories, for the users to conquer based on how many cans and bottles they recycle, the end product has succeeded in confirming that it is possible to raise environmental awareness and change recycling habits. That is achieved through fun oriented design of usually tedious habits, into something meaningful and entertaining, purposely built in that way. A case study [8] has been implemented in the city of Zaragoza, Spain, with the purpose of evaluating an eco-gamified mobile application prototype, to encourage waste reduction by increasing recycling rates. The result was an increase in citizens’ participation and recycled waste (32.2% and 17.2%, respectively). This has been achieved by a reward and achievement system that discounted the rate of waste management services, based on how much they’ve recycled, albeit with a reachable goal set by the city’s council.

2.5. Gamification Frameworks

There are several gamification frameworks and methods that evaluate a system’s design based on how gamified it is [34]. Some of these, however, can have a set of classifiable dimensions that can be identified and graded, making it possible to have a better perspective on motivational heuristics and metrics for ease of comparison. The authors in [25] analysed the following measurable frameworks described below.
The developer of the Octalysis Framework for gamification design, Yu-Kai Chou, structures the tool in [10] as having eight Core Drives, which correspond to motivation dimensions that appeal to each person when showing interest to play a game. These Core Drives are categorized by feelings (White-Hat, Black-Hat) and by type of motivation / side (Extrinsic - Left Brain, Intrinsic - Right Brain), and are measured and analysed in a octagonal shape, hence the name Octalysis, outputting a final score regarding the gamification rating.
In the six sided HEXAD Model [27], each side is assigned to a user type, which are "personifications of people’s intrinsic and extrinsic motivations", supported by sdt that suggests a binary interpretation to an individual’s motivation, whether with intrinsic or extrinsic value.
The keg Framework applies a circular layered model, like the layers of an onion, to the motivation dimensions [30]. The layers in the model converge inwards, having an initial outer Perceived Layer of Fun, with excitable attributes and elements of surprise for a memorable first impression. As getting inward through the model, several other layers appear, such as the Game Design Process Layer, Game Experience Layer, Motivated Behaviour Layer and finally the Effective Gamification Core. This central core of the model sets the nucleus of player experience which is coherent with all the other layers, representing the main objectives of creating an effective gamification state.
The Lens of Intrinsic Skill Atoms framework [15], which the author describes as a way of articulating the main structural components of a gamified system, is a design method based on the concept of lenses and skill atoms. The lenses are a way of interpreting one’s design, by bundling a principle with a set of questions to take a mental note, to act design-wise, with that principle in mind. The skill atoms are described as a set of skill components associated with the purpose of the previously described lenses.
On the RECIPE for Meaningful Gamification [33], the author explains the given name, through the first letter of its main concepts inspired by Gameful Design:
  • Reflection;
  • Engagement;
  • Choice;
  • Information;
  • Play;
  • Exposition;
These elements represent the different metrics that can be applied to gamification for a meaningful (intrinsic) purpose.
Tondello et al. developed Gameful Design Heuristics (gdh), in [25], based on the comparative study between the previous five frameworks, gathering the different measurable motivational dimensions. The resulting heuristics are heavily based on sdt’s theory of intrinsic & extrinsic motivation [13,28] and behavioural economics [35] and are classified in a total of 28 heuristics organized within the 12 identified dimensions from the study’s analysis.
Based on the aforementioned comparison study, the Gameful Design Heuristics methodology demonstrates to be a more inclusive tool as a multidimensional approach to evaluate gameful design, and thus it will be used not to evaluate but to define the gamification structure needed to implement it on a B2C2C context of a circular economy, in this case in the textile and clothing area.

3. Materials and Methods

The work described in this article is part of a research project for developing the basis for circular economy in the T&C value chain. This work is depicted as Phase 3 in Figure 1.
Results from Phases 1 and 2, reported respectively in [2,36], have provided a traceability platform backend for tracing the environmental and social impact of T&C activities and product lots, throughout the business partners in the value chain. This work, phase 3, aims at studying and selecting gamification techniques for modeling an eco-gamified Consumer Application.
From the main dimensions of the frameworks reviewed in the previous section, Table 1 presents a comparison (adapted from [25]) with the aim of specifying the set of dimensions of motivational features that those gamification frameworks have. With that set of 12 dimensions, a new set of 28 heuristics has been defined and categorized to hit those dimensions. These heuristics are split into three categories, namely Intrinsic motivation, Extrinsic motivation, and Context-Dependent Heuristics.
Table 2 and Table 3 show how this framework may be used, by providing multiple gamification resources, focusing on the different motivation heuristics. A big part of the solutions provided are suggested from [24], where the same framework, although with less heuristics, has been implemented on an eco-gamified context. Here, we added another set of solutions to complete the missing ones in the entire list of heuristics. Going through the table with the gdh implementation on B2C applications for textile ce, we have:
Intrinsic motivation relates to the internal needs defined in sdt as well as other factors present in sdt’s literature [13,28,29]. This category includes the following dimensions: Purpose & Meaning, Challenge & Competence, Completeness & Mastery, Autonomy & Creativity, Relatedness and Immersion. The items in the list below represent each imh (refer to the first part of Table 2):
-
imh1. No resources needed because the gamified context is built to a purposeful sustainable textile future;
-
imh2. Like imh1, the app’s domain revolves around a textile circular mindset and provides with information for the users to make a self-made decision to contribute;
-
imh3. With a difficulty adjustable challenge mechanism based on how experienced the user is, it’s possible to provide new engaging missions/quests;
-
imh4. The first steps in the app should be easy for the newcomers so that they don’t get "lost" and overwhelmed when first experiencing the system;
-
imh5. Creation of harder challenges for self-improvement;
-
imh6. A simple leveling system for comparison with other users and motivation;
-
imh7. Progress bars and achievement badges are used for completeness purposes;
-
imh8. Users are able to choose which unlockables they want to use;
-
imh9. With the ability to customize their personable banner and avatar, the users can create new content.;
-
imh10. Different garments can be recycled and re-used in the system so users can experiment the circular mindset on various textile products;
-
imh11. Multiplayer challenges (cooperative or competitive) provide the needed interaction for relatedness;
-
imh13. Competitive challenges bring the more intense competition and extra motivation to achieve circularity;
-
imh14. By having different tier rankings, new users can experience winning and thus, have an opportunity of succeeding in the system.
Extrinsic motivation is for heuristics that produce a certain outcome decoupled from what the player is doing [10,28]. This category includes the following dimensions: Ownership & Rewards, Scarcity and Loss Avoidance. The items in the list below represent each emh (refer to the scond part of Table 3):
-
emh1. Ownable content (custom banners / avatars / badges) brings the ability to possess virtual items;
-
emh2. By having points related to user experience and a leveling system and e-cash, the gamified app rewards users actions’;
-
emh3. These aforementioned e-cash should be used to get other in-game goods;
-
emh4. With the use of a kind of in-game lottery system or "wheel of fortune", which rewards users with items of different rarities, the app can bring the feel of scarcity to motivate the players;
-
emh5. Setting an expiration date on a challenge creates the FOMO effect (Fear Of Missing Out).
Context-dependent heuristics can be either intrinsic or extrinsic depending on the context like Feedback for example. This category includes the following dimensions: Feedback, Unpredictability and Change & Disruption. The items in the list below represent each cdh (refer to the third, and last, part of Table 3):
-
cdh1. A way to keep users engaged is to provide feedback with push notifications, so that they immediately know information about their current activities;
-
cdh2. The way cdh1 provides feedback for users current activities, the same should be done for their next and future activities;
-
cdh3. A progress indicator like a bar is a way of visualizing how much it’s needed to get to the next step;
-
cdh4. The application should provide different challenges on various cyclical and random patterns to avoid monotony;
-
cdh5. The same concept of heterogeneity present in cdh4 should be applied to the reward and lottery system.
-
cdh7. Automatic validation systems and anti-cheating features can bring integrity to the data and consequently, to the application.
Thus, from Table 1, Table 2 and Table 3, one may conclude that the most suitable gamification framework to implement in a textile ce traceability is gdh [25], due to its high coverage of gamification dimensions, through categorized motivation heuristics.

4. Results

The tc industrial sector is undoubtedly fundamental in today’s society, as well as a huge sector regarding economy and employment metrics. However, it is also a current significant contributor to the world’s environmental concerns due to its water consumption, pollution by chemical products, CO2 emissions and huge waste production [1,37].
Through its expansion worldwide, the tc Value Chain has turned global, involving nowadays, from production to consumer, different companies and chain operators located in different countries and continents. This comes alongside with the growing need of logistics operations. The manufacturing process handled by the B2B side of the value chain involves activities and operators that deal with the production of tc and its subcategories (from fibre to garment).
Producing these products consumes great amounts of land, water, energy, chemicals and fossil fuels. However, the environmental impact of the industry appears throughout the entire life-cycle of a textile product [4], and that includes the consumers that sometimes, buy too much and discard it too quickly.
Just on its consumer use phase, besides wasting water, energy and using chemicals to maintain its products to consumers’ standards, this industry also releases microplastics into the ocean waters. These are fibres released from laundering synthetic textiles. It is estimated that washing these products contributes up to 34.8% to the marine microplastics pollution [38].
With this in mind, Table 4 presents multiple impactful carbon footprint actions and solutions (auditable or not) that consumers can partake to improve sustainability and contribute to the ce model. There, we can find activities regarding the B2C area of application, where consumers have multiple choices when considering the acquisition of a garment (item circularity & carbon intensity to shopping method & contract), but also the usual garment consumer life-cycle tasks (washing/drying amounts/methods, small repairs, etc.). Table 4 displays some solutions that can be audited to track and improve the circularity of products with the exception of a few that may need to fit gdpr compliance or are simply dependent on the technologies used to identify the product itself.

4.1. Circularizing the T&C Value Chain

The circular mindset’s focus is on decoupling economic growth from resource consumption operating at a micro and macro level. To accomplish this, alternatives to the take-make-dispose model must be found to replace the different aforementioned levels: products, companies, and consumers at a micro level; cities, regions, nations and beyond at a macro level [50]. The need of a circularity system, to stimulate the consumers to rethink the linear take-make-waste model (especially the waste section) and convert it into the ce model, is bigger than ever.
When the tc ce meets a B2C scenario, the business not only revolves around the interactions between the business operators and the final consumers, but also integrates the valuable C2C interactions that can benefit the circularity of the value chain by decreasing disposal. So, we could say that a ce transforms the typical B2C flow into a B2C2C approach.
In Figure 2 a B2C2C circular tc business process model is proposed by using bpmn language. This model extends and complements the model presented in [2], highlighting the activities that can be carried out by consumers to contribute to the ce and emphasizing the well known 3 ’R’s (Reduce, Reuse, Recycle) [51]. Among other things, the consumer may Reuse items as much as they can, before replacing them, and Recycle items wherever it is possible, in order to Reduce the amount of waste produced.
In Figure 2, the main pool represents the main activities performed in the tc circular value chain. The operators involved in the B2C2C value chain are represented as external participants. The operator responsible for carrying out an activity is linked to that activity through a sending message (dashed arrow) between the external participant (representing the operator) and the activity. The main operators involved in the tc circular value chain are:
  • Industry – representing all types of industry involved in the value chain like spinning, weaving, sewing, dyeing and others including industries that transform recycled items into new raw materials;
  • Retailer – responsible for selling the products;
  • Logistics company – responsible for products’ transportation;
  • Recycling company - responsible for collecting textile and clothing items for recycling;
  • Consumer – a main participant in the chain, which buys products and is able to play an active role in the circularization of the chain.
  • Producers - despite the circularity of the value chain, the production of new fibers is always necessary. Thus, the participation of producers, who produce new fibers, such as cotton or wool, must be maintained, but with less importance.
The main pool is split into three milestones, which represent the main types of businesses involved in a tc product’s life cycle. The process starts with B2B operations (first milestone) for the final product to be manufactured, represented in the bpmn model (Fig. 2) by the Transform the product activity. These operations are carried out by a set of different industries (eg. spinning that transforms cotton into yarn, weaving that transforms yarn into fabric, etc.), and between them, there may be transport and/or storage, represented in (Fig. 2) by the Transport the product and Storage the product activities. After those are finished, the final piece will be put to sale by a retailer. So, the process continues (B2C/C2B Milestone) with the sale of the product to the customer, represented in (Fig. 2) by the Put product on Sale activity. At this stage, and according to [1], about 30% of the tc products are never sold. These products are usually burned, but instead, these tc products can be recycled, re-entering in the cycle and contributing to the circularity of the tc value chain. The item to be recycled will then be collected and, after a quality assessment, may be selected to be transformed to new raw material for new items of tc products.
The last milestone (C2C) represents the operations that can be performed by the consumer (or between consumers). In order to the tc value chain become more environmentally friendly, avoiding waste, etc., the final consumer has a crucial role, by adhering to the ce, helping to close the loop. Thus, the consumer can use the product as many times as possible and for this, they may need to wash and/or repair the product several times. When a consumer does not intend, for some reason, to use the product again, they can resell it to another consumer, increasing the lifespan of the product. When the product is at the end of its life, a consumer may send the product for recycling, contributing to the circularity of the tc value chain.
To close the loop, the recycling company collects the products previously sent for recycling, and sends them to an industry operator that, after checking the quality of the products, transforms them into raw material to be used in the creation of new products.
Fibers, especially natural fibers, do not last forever, so it is necessary to check that the materials to be recycled still have sufficient quality to be reused. If this is not the case, the product is discarded, represented in the bpmn model (Figure 2) by the Discard the product activity.
The activities represented in the business process model in Figure 2 have a high abstraction level. These activities can be decomposed into processes internal to each of the business operators, responsible for the activities and represented in the model by the external participants.
In order to "know the history" of a product and promote the circularity of the tc value chain, each participant must provide information about their participation in the value chain and must provide all the detailed information of all necessary indicators about the performed activities (production, transformation, transportation, storage, recycling, use, wear, wash, etc.).
For the ce to be really adopted, the participation of the final consumer is essential. To encourage the final consumer to participate in this process, gamification appears as a good solution, and this is the topic to be developed in the next section.

4.2. An Eco-gamified B2C2C T&C Platform

To support the circular business process model previously presented, an application for the final consumers is proposed as a proof-of-concept, in this section. The premise of this application consists on the consumers interacting with the system through a mobile application, unlike the business operators which interact with the system through their own proprietary applications, consuming a service layer, also linked to the consumer’s application.
As explained in [2], the data collected for each activity of the value chain is stored on the blockchain, as a way to guarantee trustless transparency, immutability and decentralization among the value chain operators. A blockchain wallet system, for identification and asset management, is proposed for supporting the garment’s digital twin transfers between consumers. In this B2C2C scenario, the proposed application will be used in the C2B and C2C activities depicted in the bpmn model in Figure 2.
When doing these activities, consumers need to be registered in the dapp platform, where they can complete challenges, get rewards and achievements, interact with other users and compete with other users for a sustainable future in the tc value chain. As an example, let us consider the "Sell/Rent the product" activity from the bpmn process model. When a consumer registers the transfer between users, and identifies the new owner, the latter has to confirm the transfer by identifying the garment’s tag. When the transaction is confirmed and the transfer is complete, both users will receive rewards, earn badges, complete achievements and climb the multi-player leaderboards because they took on an ecological approach instead of buying and discarding clothes.
By maintaining a digital twin replica of the garments in the dapp and registering their lifecycle activities, while in the consumer’s use phase, they will be motivated by positively contributing to the tc value chain by participating in a circular economy model where they get a benefit from it. When the items are sold from consumer to consumer, they are kept in the circular economy, and their life is extended, instead of being discarded.
The next subsections conceptualize the proposed platform, a Circular B2C2C Eco-Gamified Consumer dapp for the tc value chain, linking the consumer business model activities in Section 4.1 with the gamified features developed according to the gdh framework. A technological stack isn’t defined here, with the intent of allowing this architecture to be used within various systems and technologies. Nevertheless, we propose the use of underlying blockchain technology to, independently from any business partner, record and trace B2C2C transactions in the eco-gamified consumer dapp [2,36].
A use case diagram for the proposed platform is presented, in Section 4.2.1, to identify the user types and operations on the application. A domain model is also proposed, in Section 4.2.2, defining the entities and their associations, which are able to support the user operations depicted in the use case diagram, and enable the gamification of most of the consumer activities present in the business process model from Section 4.1. Lastly, in Section 4.2.3, we present the justification of the proposed eco-gamified model’s structure based on the gdh framework implementation, ensuring that the dapp and its model hit the selected heuristics.

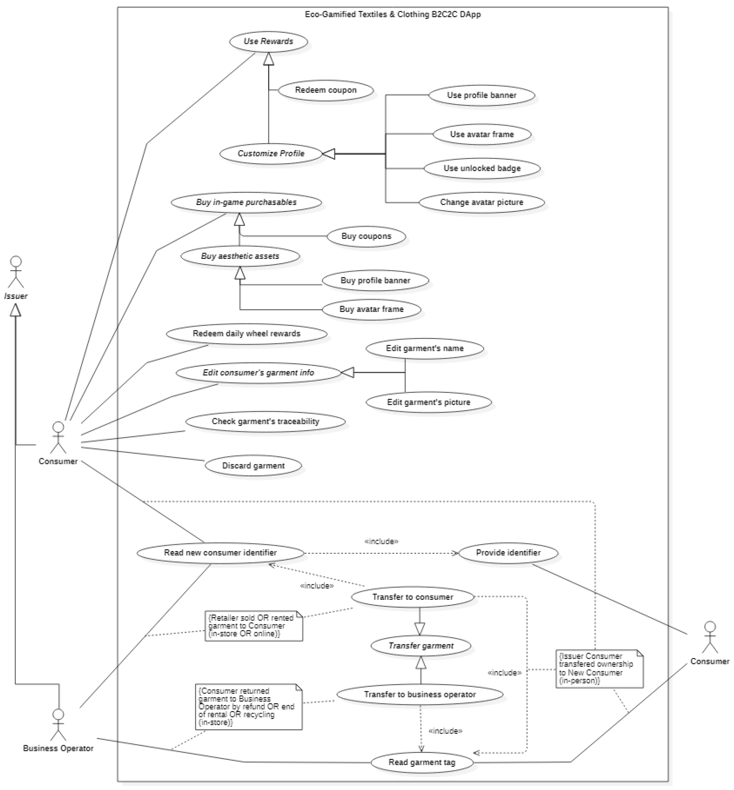
4.2.1. Proposed platform’s Use Case Model

The use case diagram presented in Figure 3 shows what the actors, mostly consumers, can do on the application. Reading from top to bottom, the diagram contains use cases related to game data interaction, in the top half of the consumer use cases and, in the bottom half, it consists mostly of garments’ data and respective transactions.
A consumer/player can use rewards gained from interacting with the gamified dapp. This includes redeeming coupons from retailers participating in the dapp’s economy, and using those rewards as virtual wearables to customize their in-game user profile. These rewards can be obtained by completing challenges and achievements that can be completed by interacting with the dapp, by buying them with in-game e-cash or by redeeming them in a lottery system. Regarding a garment’s data, a consumer can edit its information, check its traceability and discarding it, even though this would negatively impact the player in the dapp system. When transferring the garment between consumers, the new owner can provide its wallet identifier and the previous consumer can read it. When confirming this transfer, the new owner can also read the garment’s identifier tag. Another actor in the system, who can also read the garment’s tag, is a business operator, such as a retailer, when a consumer returns a product. It can also read a consumer’s identifier to register a transaction when an item is sold or rented.
With this gamification structure theorized, one can now define a model to support these gamified features that reward an active participation in the dapp and, consequently, the tc circular economy.

4.2.2. Proposed platform’s Domain Model

In Figure 4, an eco-gamified UML domain classes model is depicted. The model is divided into three sections, with distinct color-coded areas, which represent three different subjects regarding the proof-of-concept B2C dapp, with which participants (incl. consumers, retailers and other operators besides the B2B environment) can interact.
There are also some relevant User Game Data & Metrics defined to create a more game-like experience:
-
Levels & xp - Users can gain xp by completing and / or winning Challenges. Users need a minimum xp level to unlock certain Rewards (Aesthetic & Coupons);
-
Coins (in-game e-Cash) - Users are able to purchase Rewards (Aesthetic & Coupons) with in-game Coins to customize their profile. Users can get Coins by completing and / or winning Challenges;
-
cs - The cs is a metric that measures the total sum of cs of each owned clothing item related to its circularity index + cs of eco-friendly auditable actions on these assets;
The three areas specified in the model are Gamification Structure, User Data, and Traceability Data. Some entity classes are related to two of these topics due to some attributes making the connection between different areas of concept. The entity classes are the following:
-
Reward - A game asset rewarded to the user for completing Challenges. Some of these can also be bought in the in-game store with in-game Coins (Purchasable items);
-
Purchasable - A type of reward that can also be purchased with Coins restricted by the user’s xp Level and/or cs. These purchasables have a rarity field;
-
Aesthetic - A type of Purchasable that is merely aesthetic for the users to customize their profile;
-
Banner - A type of Aesthetic usable to add to the background of a user profile;
-
Frame - A type of Aesthetic usable to frame the user’s profile avatar;
-
Coupon - A type of Purchasable that provides a discount coupon at an available / participating retailer;
-
Rarity - Enumeration field to describe the rarity of a Purchasable, increasing in rarity:
COMMON → UNCOMMON → RARE;
-
Badge - A type of Reward that can only be given by completing Challenges. Users may use one of these badges to display in their profile page;
-
Challenge - An activity, on which a user can participate, complete and get rewarded by completing it successfully (either Rewards and/or xp & Coins). There are single-player (Achievements) & multiplayer (Leaderboards) challenges;
-
Achievement - These are single-player multi-level challenges that are based on the user activities (i.e. Transactions) that are multi-leveled meaning that you can complete the same challenge in a higher "difficulty";
-
Leaderboard - These are time-based multiplayer challenges that compare user’s metrics (i.e. cs) and rank them accordingly on a specified time frame;
-
Rewards Per User - The active Rewards that the user claimed/is using/redeemed. The boolean field usingOrRedeemed acts as a validation & verification tool for the Badges & Aesthetic Rewards being used in the user profile as well for indicating which Coupons the user has redeemed due to the latter having an expiration date;
-
Profile Info - Data related to kyc information (username, email, phone number) identified by a wallet address;
-
User Game Data - Data related to in-game metrics & scores (xp & Level, Coins and cs) directly associated to Profile Info on a one-to-one relationship;
-
User Garment Data - User custom info related to an owned garment (custom picture & name) identified by the garment & user address;
-
Transaction - Data related to a Garment(s) transaction between two participants on the network, either two consumers or between one consumer and one business operator (hence the 1..2 cardinality on User Game Data on the one/two-to-many relationship). This cardinality is restricted regarding the Transaction’s Contract Type - PURCHASE or REFUND(1), RENTAL or TRANSFER(1..2);
-
Contract Type - Enumeration type class to define the contractual type of Transaction;
-
Garment - A garment model definition equivalent to the identified digital twin of the piece of clothing in the B2B value chain network. This provides data relative to the garment’s circularity index as well as an ecolabel & its traceability transactions (either B2B or B2C). Multiple garments can be added to multiple Transactions in the dapp (many-to-many relationship), however it may be a single transaction per garment process in the backend, if we were to use a blockchain-based transaction process.

4.2.3. Mapping Domain Model to Gameful Design Heuristics

To demonstrate which dapp components represent the gamified features implemented in Table 2 and Table 3, the mapping between the defined heuristics and their implementation in the aforementioned eco-gamified domain model (in Figure 4) and other system components has been represented in Table 5.
As seen in Table 5, several components, like the Domain Model defined in Section 4.2.2, the dapp’s uxui scope, and other architectural features, support the conceptual structure of gdh’s implementation, previously mentioned in Section 3.
Since most of the features are supported by the Domain Model, Table 5 has a column indicating which classes and attributes have been defined to allow the respective heuristic’s feature. So, as an example, we have the intrinsic motivation heuristic imh4, where Easy challenges for newcomers would be supported in the Domain Model by defining attributes in an instance of the UserGameData entity, to classify the consumer’s ranking by its xp and, therefore, its level. The Challenge entity is also linked to this gamified feature, because users complete challenges that have a defined difficulty based on the consumer’s experience with the dapp, making it possible to effortlessly complete a set of challenges in the beginning phases of the dapp’s use, increasing difficulty as the consumer progresses through the "game".

4.3. Prototype Demonstration

To demonstrate the uxui context of an use case in action, Figure 5 shows the in-dapp screen mockups for two consumers transferring a garment between them. The mockups in the top row show the previous owner’s perspective, while the bottom row shows the new owner’s screens. The screens’ timeline goes from left to right. Firstly, the previous owner selects which garment it intends to transfer, then scans the new owner’s identifier (here represented with an QR Code). After the new owner’s identification, the previous owner will issue the transfer and the new owner needs to confirm it on their side. To confirm it, the new owner can access a menu with pending transfers and select the one they needs to confirm. This process relies on a garment confirmation as well, so the new owner needs to scan the garment’s identifier tag to confirm that it now owns the product. After the confirmation is processed, the new owner receives rewards because an activity that supports the circular economy in the tc value chain has just been completed. The previous owner will also receive rewards when the garment is identified by the new owner, because his/her participation in this activity was just as important as the participation of the new owner.
The aforementioned use case can cover a lot of the heuristics and means to achieve them, represented in Table 2 and Table 3, in several realms such as rewards, interaction with other players, competitiveness through challenges, rankings, player progression and others. This is just one representative use case where we can validate that a set of heuristics is supported by the defined eco-gamified domain model in Figure 4.

5. Discussion

To further validate the implementation of the used gdh, usability tests have been applied to the developed dapp prototype. According to the ISO-9241-11 norm, usability is the "extent to which a system, product or service can be used by specified users to achieve specified goals with effectiveness, efficiency and satisfaction in a specified context of use". Usability is an important aspect in the evaluation of interactive systems [52].
There are several methods to evaluate usability, including questionnaires that are modeled to focus on different uxui dimensions. In [53], the authors compared 6 different surveys typically used in usability evaluations and assessed the dimensions of focus of the questionnaires. The results had the following set of defined dimensions:
  • Generic UX;
  • Affect / Emotion;
  • Enjoyment / Fun;
  • Aesthetics / Appeal;
  • Hedonic Quality;
  • Engagement / Flow;
  • Motivation;
  • Enchantment;
  • Frustration;
  • Pragmatic Quality.
Considering the main objective of the defined dapp (Section 4.2), which is to motivate and promote consumer participation in circular economy, through the implementation of the gdh framework, the chosen questionnaire to be used in these usability tests has been AttrakDiff, since it has the most impact in the Engagement / Flow & Motivation dimensions according to [53].

5.1. AttrakDiff

AttrakDiff is one of the most frequently used standardised questionnaires in the hci field for usability purposes. The theoretical principle on which AttrakDiff is based on, is that a product can have two main qualities: pragmatic and hedonic. pq are more objective and support instrumental and task-related features of a product, ensuring effective and efficient means to perform a task. On the other hand, hq are more subjective and support stimulation (hq-S), communicate identity (hq-I) and provoke memory [54]. The separation of the stimulation and identification sub-qualities became preferable upon the development of the AttrakDiff survey, as it provides more result optimization. Hedonic and pragmatic qualities are perceived consistently and independent of one another. Both contribute equally to the rating of attractiveness (ATT).
The theoretical work model in Figure 6 illustrates how the pragmatic and hedonic qualities influence the subjective perception of attractiveness giving rise to consequent behaviour and emotions.

5.2. Assessment Data

AttrakDiff assesses the user’s feelings about the system in a questionnaire with 28 seven-step items whose poles are opposite adjectives (e.g. "confusing - clear", "unusual - ordinary", "good - bad"). Each set of adjective items is ordered into a scale of intensity. It produces quantitative comparative data which is optimal for analysis purposes.
We inquired a group of 20 people with different backgrounds, ages and gender to test our dapp’s usability through the AttrakDiff survey available in www.attrakdiff.de. The sum of all answered questions can be found in Table 6.

5.3. Analysis

AttrakDiff’s official platform (www.attrakdiff.de) also provided us with some analytics and diagrams that can help us notice key information about the usability of the developed dapp that we’ve named "Green Closet" as an example.
In Figure 7, we can see the different adjective pairs that are used to describe the system in the questionnaire, going left-to-right in order of overall preference. The pairs are grouped by their respective association with the aforementioned pragmatic qualities, hedonic-identification qualities, hedonic-stimulation qualities and attractiveness. The mean values of the word pairs are presented on the blue line. Of particular interest are the extreme values because these show which characteristics are particularly critical or particularly well-resolved. It is also intended that the values should be positive as a confirmation of well implemented design for the overall appeal of the dapp. Based on these results, we can see that the "technical-human" and "cheap-premium" pair values stand out negatively, as it is probable that this is an area of improvement.
In Figure 8, we can see a more abstract interpretation of the results previously detailed. Every quality category is close to a positive score of 1. Pragmatic qualities have the lowest score, with 0.84, and overall attractiveness has the highest score, with 1.39. It is worth mentioning that both identification hqs and stimulation hqs had similar averages, with 1.06 and 1.03 respectively.
Lastly, in Figure 9, a XY diagram (called portfolio) is presented. The horizontal axis (X) shows the pragmatic quality while vertical axis (Y) of the portfolio view displays the hedonic quality. Depending on the dimensions’ values, the inner blue square, representing the product, will lie in or near one of the defined nine "character-regions". Around the square’s placement there’s a lighter blue rectangle that represents the result confidence. The bigger the confidence rectangle the less sure one can be to which region it belongs. A small confidence rectangle is an advantage because it means that the investigation results are more reliable and less coincidental. The confidence rectangle shows, if the users are somewhat agreeing in their evaluation of the product.
The prototyped "Green Closet" dapp rates between self-oriented and neutral, but the uncertainty of the results can bring the system to task-oriented or even desired.

6. Conclusions

There is an undeniable and urgent need to circularize the value chain process of the textiles and clothing economic sector. To achieve this circular economy end goal, the final consumer’s participation is imperative to fully circularize the value chain. As a means to promote the consumer’s engagement and his/her willingness to be part of the tc circular model, a B2C2C dapp has been conceptualized with gamification features. This way, the consumer can be intrinsically and extrinsically motivated to positively contribute to the value chain through rewards and other in-game bonuses.
By registering lifecycle activities of a garment, inside the dapp, the consumers (players) are rewarded within the game’s environment, which can lead to real-life tangible benefits. Since the prototyped dapp is meant to be a digital representation of the tc on a B2C2C context, rewarding the consumer’s through circular adoption and game-like features is a way of motivating users to actively and positively contribute to a greener supply chain. In this context, we verify today’s relevance to consider the use of gamification on a system for increasing consumer participation in a ce value chain, due to the consumer’s importance in helping to contribute to a more sustainable society.
The modeling of an eco-gamified dapp has been developed, and its model features have been mapped to gdh framework heuristics, validating that it is possible to support a set of defined heuristics of applied gamification for promoting ce in the tc value chain. Based on the dapp modeling, in Section 4.2, it is possible to create, as future work, an eco-gamified consumer dapp to support the premise of this work - promote consumer’s engagement in the circular tc value chain. This engagement is measurable by analyzing our dapp design through usability testing like AttrakDiff surveys, as mentioned in Section 5.3. According to the results obtained, people who tried the prototype and responded to the AttrakDiff survey had an overall positive experience with the prototype, leading us to conclude that motivation and engagement to use dapp are taken into account by design, sometimes without even considering its gamification aspect.
Regarding future improvements of this work, there is the possibility to improve the gdh’s implementation in Table 2 and Table 3 by creating more game data assets that strengthen the motivation towards the dapp’s objective. Some of these may include:
-
In imh2. Cooperative challenges - Cooperative challenges can bring users together for increased group motivation;
-
In imh15. Meaningful sustainable awareness narrative supported by the game - By constantly reminding the user of the inherent narrative motive behind the application, users can be immersed into a new reality within the game space;
-
In imh16. System feedback on sustainable contribution (percentages, etc.) - The system should be able to provide feedback on how much they contributed to the ce within their supply chains;
-
In cdh6. In-game surveys - With the use of in-game surveys and game feedback forms the players have an opportunity to give new ideas.
As a way to comply with certain tc value chain workflow requirements, a garment’s identification could be swapped from a single unit ID tag to the garment’s batch ID tag. That would imply some changes in the dapp’s domain model.
Finally, based on the results we had on 5.3, the design of the dapp can be improved so that the under-performing aspects (especially pragmatic qualities) that came to light in the AttrakDiff survey would be better, as well as a higher sample size for a more reliable result.

Author Contributions

Conceptualization, E.C., P.F., A.C., S.L. and L.A.; Data curation, P.F., E.C., S.L. and A.C.; Formal analysis, P.F.; Funding acquisition, A.C.; Investigation, L.A., P.F. and E.C.; Methodology, E.C. and A.C.; Project administration, P.F. and A.C.; Resources, P.F. and A.C.; Software, L.A.; Supervision, P.F., E.C., S.L. and A.C.; Validation, P.F., E.C., S.L. and A.C.; Visualization, L.A.; Writing – original draft, L.A., P.F., E.C., S.L. and A.C.; Writing – review & editing, P.F., E.C. and A.C. All authors have read and agreed to the published version of the manuscript.

Funding

This research was funded by FEDER through Operational Programme for Competitiveness and Internationalization (POCI) - Project “STVgoDigital: Digitalização da Cadeia de Valor do Setor Têxtil e Vestuário”- PPS1 (reference POCI-01-0247-FEDER-046086).

Informed Consent Statement

Not applicable.

Conflicts of Interest

The authors declare no conflict of interest.

Abbreviations

The following abbreviations are used in this manuscript:
BPMN Business Process Model and Notation
B2C2C Business-to-Consumer-to-Consumer
B2C Business-to-Consumer
B2B2C Business-to-Business-to-Consumer
B2B2C2C Business-to-Business-to-Consumer-to-Consumer
B2B Business-to-Business
CDH Context-Dependent Heuristic
C2C Consumer-to-Consumer
C2B Consumer-to-Business
CE Circular Economy
CS Circularity Score
DApp Decentralized Application
EMH Extrinsic Motivation Heuristic
GDH Gameful Design Heuristics
GDPR General Data Protection Regulation
HCI Human-Computer Interaction
HQ Hedonic Qualities
IMH Intrinsic Motivation Heuristic
KEG Kaleidoscope of Effective Gamification
KYC Know Your Customer
LoISA Lens of Intrinsic Skill Atoms
PQ Pragmatic Qualities
SDT Self-Determination Theory
T&C Textile and Clothing
UNECE United Nations Economic Commission for Europe
UX/UI User Experience/User Interface
XP eXperience Points

References

  1. Niinimäki, K.; Peters, G.; Dahlbo, H.; Perry, P.; Rissanen, T.; Gwilt, A. The environmental price of fast fashion. Nature Reviews Earth & Environment 2020, 1, 189–200. [Google Scholar] [CrossRef]
  2. Alves, L.; Cruz, E.F.; Lopes, S.I.; Faria, P.M.; da Cruz, A.M.R. Towards circular economy in the textiles and clothing value chain through blockchain technology and IoT: A review. Waste Management & Research 2022, 40, 3–23. [Google Scholar] [CrossRef]
  3. Fletcher, K., Sustainable Fashion and Textiles; Routledge, London and New York, 2014; p. 51.
  4. Jacometti, V. Circular Economy and Waste in the Fashion Industry. Laws 2019, 8, 27. [Google Scholar] [CrossRef]
  5. Muñoz-Torres, M.J.; Fernández-Izquierdo, M.Á.; Rivera-Lirio, J.M.; Ferrero-Ferrero, I.; Escrig-Olmedo, E. Sustainable supply chain management in a global context: a consistency analysis in the textile industry between environmental management practices at company level and sectoral and global environmental challenges. Environment, Development and Sustainability 2020. [Google Scholar] [CrossRef]
  6. da Cruz, A.M.R.; Santos, F.; Mendes, P.; Cruz, E.F. Blockchain-based Traceability of Carbon Footprint: A Solidity Smart Contract for Ethereum. 22st International Conference on Enterprise Information Systems (ICEIS). SciTePress, 2020, Vol. 2, pp. 258–268.
  7. Limata, P. Speculating on the application of blockchains in the circular economy. Cerbe working papers, CERBE Center for Relationship Banking and Economics, 2019.
  8. Briones, A.G.; Chamoso, P.; Rivas, A.; Rodríguez, S.; De La Prieta, F.; Prieto, J.; Corchado, J.M. Use of gamification techniques to encourage garbage recycling. A smart city approach. Communications in Computer and Information Science 2018, 877, 674–685. [Google Scholar] [CrossRef]
  9. Groh, F. Gamification: State of the Art Definition and Utilization. Proceedings of the 4th Seminar on Research Trends in Media Informatics (RTMI’12) 2012, pp. 39–46.
  10. Chou, Y.K. Actionable Gamification: Beyond Points, Badges, and Leaderboards; Octalysis Media, 2019; pp. 1–491, [arXiv:1011.1669v3].
  11. Deterding, S.; Dixon, D.; Khaled, R.; Nacke, L. From Game Design Elements to Gamefulness: Defining "Gamification". Proceedings of the 15th International Academic MindTrek Conference: Envisioning Future Media Environments; ACM: New York, NY, USA, 2011; MindTrek ’11; pp. 9–15. [Google Scholar] [CrossRef]
  12. Sailer, M.; Hense, J.U.; Mayr, S.K.; Mandl, H. How gamification motivates: An experimental study of the effects of specific game design elements on psychological need satisfaction. Computers in Human Behavior 2017, 69, 371–380. [Google Scholar] [CrossRef]
  13. Ryan, R.M.; Deci, E.L. Self-determination theory and the facilitation of intrinsic motivation, social development, and well-being. American Psychologist 2000, 55, 68–78. [Google Scholar] [CrossRef] [PubMed]
  14. Vansteenkiste, M.; Niemiec, C.P.; Soenens, B. The development of the five mini-theories of self-determination theory: an historical overview, emerging trends, and future directions. In The Decade Ahead: Theoretical Perspectives on Motivation and Achievement (Advances in Motivation and Achievement, Vol. 16 Part A); Urdan, T.; Karabenick, S., Eds.; Emerald Group Publishing Limited, Bingley, 2010; pp. 105–165. [CrossRef]
  15. Deterding, S. The Lens of Intrinsic Skill Atoms: A Method for Gameful Design. Human–Computer Interaction 2015, 30, 294–335. [Google Scholar] [CrossRef]
  16. Nor, R.M.N.; Azhar, N.A. Applying Green Gamification to Support Green Campus Initiatives in Reducing Carbon Emissions Romiza. Journal of Computing Research and Innovation (JCRINN) 2017, 2, 1–6. [Google Scholar]
  17. Hamberg, L.; Hilding, P.; Källbom, A. Eco-Gamification of the Swedish Recycling System: The Pantarevir Game, 2016.
  18. Chen, J.; Wang, A.; Chen, M. Research on the Impact of Gamification Application Interaction on B2C Mobile’s Continued Using Intention. Proceedings of the Fourteenth International Conference on Management Science and Engineering Management; Xu, J., Duca, G., Ahmed, S.E., García Márquez, F.P., Hajiyev, A., Eds.; Springer International Publishing: Cham, 2020; pp. 701–715. [Google Scholar]
  19. Herzig, P.; Ameling, M.; Schill, A. A generic platform for enterprise gamification. Proceedings of the 2012 Joint Working Conference on Software Architecture and 6th European Conference on Software Architecture, WICSA/ECSA 2012 2012, pp. 219–223. [CrossRef]
  20. Jipa, G.; Marin, I. Enterprise gamification in business to consumer (B2C) engagement model. Proceedings of the 8th International Management Conference, 2014, pp. 489–496.
  21. Gustafsson, A.; Katzeff, C.; Bang, M. Evaluation of a pervasive game for domestic energy engagement among teenagers. Computers in Entertainment 2009, 7, 1–19. [Google Scholar] [CrossRef]
  22. Kok, A. The Circularity Game: Improving the Circularity Deck through gamification. Master’s thesis, TU Delft, 2020.
  23. Cardoso, B.; Ribeiro, M.; Prandi, C.; Nunes, N. Gamification and engagement of tourists and residents in public transportation exploiting location-based technologies. Proceedings of TRA2020, the 8th Transport Research Arena: Rethinking transport towards clean and inclusive mobility; , 2020; pp. 1–9, [2006.16077].
  24. Kazhamiakin, R.; Loria, E.; Marconi, A.; Scanagatta, M. A Gamification Platform to Analyze and Influence Citizens’ Daily Transportation Choices. IEEE Transactions on Intelligent Transportation Systems 2021, pp. 1–15. [CrossRef]
  25. Tondello, G.F.; Kappen, D.L.; Ganaba, M.; Nacke, L.E. Gameful Design Heuristics: A Gamification Inspection Tool. Human-Computer Interaction. Perspectives on Design; Kurosu, M., Ed.; Springer International Publishing: Cham, 2019; pp. 224–244. [Google Scholar] [CrossRef]
  26. Kazhamiakin, R.; Marconi, A.; Perillo, M.; Pistore, M.; Valetto, G.; Piras, L.; Avesani, F.; Perri, N. Using gamification to incentivize sustainable urban mobility. 2015 IEEE First International Smart Cities Conference (ISC2). IEEE, 2015, pp. 1–6. [CrossRef]
  27. Tondello, G.F.; Wehbe, R.R.; Diamond, L.; Busch, M.; Marczewski, A.; Nacke, L.E. The Gamification User Types Hexad Scale. Proceedings of the 2016 Annual Symposium on Computer-Human Interaction in Play; ACM: New York, NY, USA, 2016; pp. 229–243. [Google Scholar] [CrossRef]
  28. Ryan, R.M.; Deci, E.L. Intrinsic and Extrinsic Motivations: Classic Definitions and New Directions. Contemporary Educational Psychology 2000, 25, 54–67. [Google Scholar] [CrossRef] [PubMed]
  29. Deci, E.L.; Eghrari, H.; Patrick, B.C.; Leone, D.R. Facilitating Internalization: The Self-Determination Theory Perspective. Journal of Personality 1994, 62, 119–142. [Google Scholar] [CrossRef] [PubMed]
  30. Kappen, D.L.; Nacke, L.E. The kaleidoscope of effective gamification. Proceedings of the First International Conference on Gameful Design, Research, and Applications; ACM: New York, NY, USA, 2013; pp. 119–122. [Google Scholar] [CrossRef]
  31. Heintz, S.; Law, E.L.C. Evaluating Design Elements for Digital Educational Games on Programming: A Pilot Study. Proceedings of the 26th Annual BCS Interaction Specialist Group Conference on People and Computers; BCS Learning & Development Ltd.: Swindon, GBR, 2012; BCS-HCI ’12; pp. 245–250. [Google Scholar]
  32. Hamari, J.; Eranti, V. Framework for designing and evaluating game achievements. Proceedings of DiGRA 2011 Conference: Think Design Play, 2011.
  33. Nicholson, S., A RECIPE for Meaningful Gamification. In Gamification in Education and Business; Springer International Publishing: Cham, 2015; pp. 1–20. [CrossRef]
  34. Mora, A.; Riera, D.; González, C.; Arnedo-Moreno, J. Gamification: a systematic review of design frameworks. Journal of Computing in Higher Education 2017, 29, 516–548. [Google Scholar] [CrossRef]
  35. Hamari, J.; Huotari, K.; Tolvanen, J. Gamification and economics. The gameful world: Approaches, issues, applications 2015, 139. [Google Scholar]
  36. Alves, L.; Cruz, E.F.; da Cruz, A.R. Tracing Sustainability Indicators in the Textile and Clothing Value Chain using Blockchain Technology. 2022 17th Iberian Conference on Information Systems and Technologies (CISTI). IEEE, 2022, pp. 1–7. [CrossRef]
  37. Manshoven, S.; Christis, M.; Vercalsteren, A.; Arnold, M.; Nicolau, M.; Lafond, E.; Mortensen, L.; Coscieme, L. Textiles and the environment in a circular economy, 2019.
  38. Boucher, J.; Friot, D. Primary microplastics in the oceans: a global evaluation of sources; Vol. 10, Iucn Gland, Switzerland, 2017.
  39. Semuels, A. Online Shopping Is Making Us Accumulate More Garbage - The Atlantic, 2018.
  40. Green Story Inc.; Babel, N.; Toma, A.; Sivanandan, A. Comparative Life Cycle Assessment (LCA) of second-hand vs new clothing Prepared for ThredUP 2019. pp. 1–59.
  41. Exchange, T. Preferred Fiber and Materials Market Report 2021 2021.
  42. WRAP. Valuing Our Clothes: the cost of UK fashion. Wrap 2017, p. 54.
  43. Roos, S.; Sandin, G.; Zamani, B.; Peters, G. Environmental assessment of Swedish fashion consumption. Five garments - sustainable futures. Technical Report June, Mistra Future Fashion Consortium, 2015. [CrossRef]
  44. Weideli, D. Environmental Analysis of US Online Shopping. MIT Center for Transportation & Logistics 2019, 1–7. [Google Scholar]
  45. OnePoll panel: an overview. https://panel.onepoll.com.
  46. Golden, J.S.; Subramanian, V.; Irizarri, G.M.A.U.; White, P.; Meier, F. Energy and carbon impact from residential laundry in the United States. Journal of Integrative Environmental Sciences 2010, 7, 53–73. [Google Scholar] [CrossRef]
  47. Pakula, C.; Stamminger, R. Electricity and water consumption for laundry washing by washing machine worldwide. Energy Efficiency 2010, 3, 365–382. [Google Scholar] [CrossRef]
  48. Statistics Brain. Consumer Spending Statistics, 2017.
  49. Laitala, K.; Grimstad Klepp, I.; Henry, B. Use phase of apparel: A literature review for Life Cycle Assessment with focus on wool; Number 6, 2018; p. 167. [CrossRef]
  50. Kirchherr, J.; Reike, D.; Hekkert, M. Conceptualizing the circular economy: An analysis of 114 definitions. Resources, Conservation and Recycling 2017, 127, 221–232. [Google Scholar] [CrossRef]
  51. Wong, J.K.W.; Zhou, J. Enhancing environmental sustainability over building life cycles through green BIM: A review. Automation in Construction 2015, 57, 156–165. [Google Scholar] [CrossRef]
  52. International Organization for Standardization. Ergonomics of human-system interaction — Part 11: Usability: Definitions and concepts (ISO 9241-11:2018), 2018.
  53. Kocabalil, A.B.; Laranjo, L.; Coiera, E. Measuring User Experience in Conversational Interfaces: A Comparison of Six Questionnaires. Proceedings of the 32nd International BCS Human Computer Interaction Conference, HCI 2018, 2018, pp. 1–12. [CrossRef]
  54. Hassenzahl, M.; Burmester, M.; Koller, F. AttrakDiff: A questionnaire to measure perceived hedonic and pragmatic quality. Mensch & Computer. Springer Berlin, Germany, 2003, Vol. 57, pp. 187–196.
Figure 1. Scheme of Research Procedure.
Figure 1. Scheme of Research Procedure.
Preprints 68389 g001
Figure 2. B2C2C circular business model for the tc value chain.
Figure 2. B2C2C circular business model for the tc value chain.
Preprints 68389 g002
Figure 3. Eco-gamified Consumer dapp Use Case Diagram
Figure 3. Eco-gamified Consumer dapp Use Case Diagram
Preprints 68389 g003
Figure 4. Eco-gamified Consumer dapp Domain Model.
Figure 4. Eco-gamified Consumer dapp Domain Model.
Preprints 68389 g004
Figure 5. C2C garment transfer use case mockup demonstration.
Figure 5. C2C garment transfer use case mockup demonstration.
Preprints 68389 g005
Figure 6. AttrakDiff work model (adapted from www.attrakdiff.de)
Figure 6. AttrakDiff work model (adapted from www.attrakdiff.de)
Preprints 68389 g006
Figure 7. AttrakDiff’s results - word pairs’ average values.
Figure 7. AttrakDiff’s results - word pairs’ average values.
Preprints 68389 g007
Figure 8. AttrakDiff’s results - average value per quality category.
Figure 8. AttrakDiff’s results - average value per quality category.
Preprints 68389 g008
Figure 9. AttrakDiff’s results - portfolio.
Figure 9. AttrakDiff’s results - portfolio.
Preprints 68389 g009
Table 1. Gamification framework comparison and their dimensions (adapted from [25]).
Table 1. Gamification framework comparison and their dimensions (adapted from [25]).
Gameful Design
Heuristics
Octalysis HEXAD KEG LoISA RECIPE
  Purpose
& Meaning
Meaning,
Information
& Reflection
Epic Meaning
& Calling
Philanthropist N/A N/A Information,
Reflection
   Challenge
& Competence
Increasing Challenge, Onboarding,
Self-challenge
Development
& Accomplishment
Achiever Motivated Behaviour Layer, Game
Experience Layer
Challenge
Lenses, Intrinsic Rewards
Engagement
   Completeness
& Mastery
Progressive Goals,
Achievement
Development
& Accomplishment
Achiever Motivated Behaviour Layer, Game
Experience Layer
Goal &
Action Lenses,
Intrinsic Rewards
N/A
   Autonomy
& Creativity
Choice,
Self-expression
Freedom
Creativity
& Feedback
Free Spirit Motivated Behaviour Layer Object Lenses,
Intrinsic Rewards
Play, Choice
   Relatedness Social Interaction,
Social Cooperation,
Social Competition,
Fairness
Social
Influence &
Relatedness
Socialiser Motivated Behaviour Layer Intrinsic Rewards Engagement
   Immersion Narrative,
Perceived Fun
N/A N/A Perceived Layer
of Fun
N/A Exposition
   Ownership
& Rewards
Ownership,
Rewards,
Virtual Economy
Ownership
& Rewards
Player Motivated Behaviour Layer Intrinsic Rewards N/A
    Unpredictability Varied
Challenges,
Varied Rewards
Unpredictability &
Curiosity
Free Spirit N/A Varied Challenge,
Varied Feedback,
Secrets
Play
    Scarcity Scarcity Scarcity & Impatience N/A N/A N/A N/A
    Loss
Avoidance
Loss
Avoidance
Loss & Avoidance N/A N/A N/A N/A
    Feedback Clear & Immediate
Feedback,
Actionable Feedback,
Graspable Progress
Creativity & Feedback N/A N/A Feedback Lenses N/A
    Change
& Disruption
Innovation,
Disruption Control
N/A Disruptor N/A N/A N/A
References [25,27] [10] [28]
[29]
[27]
[30]
[28]
[31]
[32]
[15] [33]
[25]
Table 2. gdh implementation on Textile ce B2C Applications - Part I.
Table 2. gdh implementation on Textile ce B2C Applications - Part I.
Intrinsic Motivation Heuristics Framework Implementation
Purpose and Meaning
IMH1. Meaning - Identification of
meaningful contribution
- Contributing for a greener
and sustainable future
IMH2. Information and Reflection - Information and reflection
towards self-improvement
- Incentivizing for a textile
circular mindset
Challenge and Competence
IMH3. Increased Challenge - Challenges that grow with users’ skills - Difficulty adaptability
IMH4. Onboarding - Challenges for newcomers - Easy challenges for newcomers
IMH5. Self-challenge - Discover or create new challenges - Complete achievements & join
multiplayer challenges
Completeness and Mastery
IMH6. Progressive Goals - Next goal achievable is presented - Leveling system
IMH7. Achievement - Monitoring of achievements
or advancements
- Challenges progress bar and badges
Autonomy and Creativity
IMH8. Choice - Possibility to make choices,
limited by users’ abilities
- Different usable rewards
IMH9. Self-expression - Create new content - Customizable personal banner
and avatar frame
IMH10. Freedom - Possibility of experimenting without
serious consequences
- Experimenting with different clothing
and challenges
Relatedness
IMH11. Social Interaction - Possibility to connect with others - Multiplayer challenges
IMH12. Social Cooperation - Possibility to work with others to
achieve a common goal
-
IMH13. Social Competition - Possibility to challenge or compare
with others
- Competitive challenges and leaderboards
IMH14. Fairness - Opportunities to success and progression
also for newcomers
- Partial leaderboards and
Tier rankings
Immersion
IMH15. Narrative - Meaningful story -
IMH16. Perceived Fun - Possibility to interact and be part
of the story
-
Table 3. gdh implementation on Textile ce B2C Applications - Part II
Table 3. gdh implementation on Textile ce B2C Applications - Part II
Extrinsic Motivation Heuristics Framework Implementation
Ownership and Rewards
EMH1. Ownership - Possibility to possess virtual goods or
build a profile over time
- Unlockable usable content
EMH2. Rewards - Reward system to incentive interactions
and continued use
Badges, Coins, XP & other metrics
EMH3. Virtual Economy - Results can be exchanged for in-system
and outside rewards
- Points translate in higher positions
in the leaderboard
- Association to external real-world
rewards like coupons
Scarcity
EMH4. Scarcity - Presence of rare rewards or items - Rarity tiers on rewards
Loss Avoidance
EMH5. Loss Avoidance - Urgency to act immediately to avoid
possible losses
- Timed multiplayer challenges and
challenge expiration date
Context-Dependent Heuristics Framework Implementation
Feedback
CDH1. Clean and Immediate Feedback - Immediate feedback of changes
or accomplishments
- Push notifications
CDH2. Actionable Feedback - Information on the next available action - Push notifications
CDH3. Graspable Progress - Information on the users’ path ahead
for progression
- Progress bars
Unpredictability
CDH4. Varied Challenges - Heterogeneity of the task presented - Diverse challenges, both
single-player and multiplayer
CDH5. Varied Rewards - Heterogeneity of the rewards offered - Different usables, badges and
rewards in the lottery system
Challenge and Disruption
CDH6. Innovation - Possibility to contribute with ideas and
content for the users
-
CDH7. Disruption Control - Cheating control - Automatic validation system
Table 4. Impactful carbon footprint consumer actions & solutions
Table 4. Impactful carbon footprint consumer actions & solutions
Area of Improvement Action Solution Reliable
auditable
References
Item Circularity Buying NEW items Buying SECOND-HAND items [39]
[40]
Carbon Intensity Buying CARBON INTENSIVE items Buying items with an
ECO-FRIENDLY LABEL / GRADE
[39]
[41]
Product Longevity Wearing A FEW times before discard Wearing MORE times before discard [42]
[43]
Shopping Method Buying items IN-STORE Buying items ONLINE [44,45]
Refunding REFUNDING to retailer KEEPING / TRANSFER ownership [44]
Contract BUYING items RENTING items [43]
Laundry Amount DOING MANY loads of laundry DOING LESS loads of laundry [46]
Washing Temperature WARM WASHING items COLD WASHING items [46]
[47]
Drying methods MACHINE DRYING items AIR DRYING items [46]
[47]
Dry Cleaning Amount DOING MANY dry cleanings DOING LESS dry cleanings [48]
[49]
Refurbishment NOT REPAIRING items REPAIRING items [42]
Disposal DISCARDING items TRANSFER item ownership [40]
Table 5. gdh implementation class definition.
Table 5. gdh implementation class definition.
Heuristic Implementation Supporting
Component(s)
Defined Classes
and [Attributes]
  imh1 Contributing for a greener
and sustainable future
Mobile dapp
scope / context
N/A
  imh2 Incentivizing for a textile circular mindset Mobile dapp
scope / context
N/A
  imh3 Difficulty adaptability Domain Model UserGameData [xp, Level]
  imh4 Easy challenges for newcomers Domain Model UserGameData [xp, Level]
Challenge
  imh5 Complete achievements and
join multiplayer challenges
Domain Model Challenge
(Leaderboard, Achievement)
  imh6 Leveling system Domain Model UserGameData [xp, Level]
  imh7 Challenges progress bar and badges Domain Model Achievement [Completion]
  imh8 Different usable rewards Domain Model UserGameData [Usables], Reward
  imh9 Customizable personal
banner and avatar frame
Domain Model Aesthetic (Banner, Frame)
  imh10 Experimenting with different
clothing and challenges
Domain Model Reward, Challenge
  imh11 Multiplayer challenges Domain Model Challenge
  imh12 N/A N/A N/A
  imh13 Competitive challenges and leaderboards Domain Model Challenge
  imh14 Partial leaderboards and Tier rankings Domain Model Challenge
  imh15 N/A N/A N/A
imh16 N/A N/A N/A
  emh1 Unlockable usable content Domain Model UserGameData [Usables], Reward
  emh2 Badges, Coins, xp and other metrics Domain Model UserGameData [xp,
Level, Coins, cs], Badge
  emh3 Points translate in higher
positions in the leaderboard
Association to external
real-world rewards like coupons
Domain Model Leaderboard [Rank], Coupon
  emh4 Rarity tiers on rewards Domain Model Rarity
emh5 Timed multiplayer challenges
and challenge expiration date
Domain Model Challenge
  cdh1 Push notifications Architectural Feature N/A
  cdh2 Push notifications Architectural Feature N/A
  cdh3 Progress bars Mobile UX/UI N/A
  cdh4 Diverse challenges, both
single-player and multiplayer
Domain Model Challenge
  cdh5 Different usables, badges and
rewards in the lottery system
Domain Model and
Architectural Feature
Reward
  cdh6 N/A N/A N/A
cdh7 Automatic validation system Architectural Feature N/A
Table 6. AttrakDiff’s results - questionnaire inputs
Table 6. AttrakDiff’s results - questionnaire inputs
Evaluation
  Human 0 1 5 5 6 3 0 Technical
  Isolating 0 0 0 5 6 7 2 Connective
  Pleasant 4 6 7 3 0 0 0 Unpleasant
  Inventive 2 4 6 6 1 1 0 Conventional
  Simple 2 6 3 7 2 0 0 Complicated
  Professional 1 10 7 1 1 0 0 Unprofessional
  Ugly 0 1 0 4 8 4 3 Attractive
  Practical 2 9 6 0 2 1 0 Impractical
  Likeable 4 9 5 2 0 0 0 Disagreeable
  Cumbersome 0 0 3 7 3 6 1 Straightforward
  Stylish 1 9 6 3 1 0 0 Tacky
  Predictable 1 3 7 6 1 1 1 Unpredictable
  Cheap 1 2 3 7 4 0 2 Premium
  Alienating 0 0 1 7 5 6 1 Integrating
  Brings me
closer to people
0 2 3 5 4 2 4 Seperates me
from people
  Unpresentable 0 0 0 2 3 10 5 Presentable
  Rejecting 0 0 0 5 10 3 2 Invinting
  Unimaginative 0 0 0 3 4 10 3 Creative
  Good 5 11 3 1 0 0 0 Bad
  Confusing 0 0 1 6 6 4 3 Clearly
structured
  Repelling 0 0 0 8 8 3 1 Appealing
  Bold 0 2 7 8 2 1 0 Cautious
  Innovative 3 8 7 2 0 0 0 Conservative
  Dull 0 1 1 3 4 9 2 Captivating
  Undemanding 1 1 2 3 8 3 2 Challenging
  Motivating 3 6 7 2 2 0 0 Discouraging
  Novel 0 7 4 8 1 0 0 Ordinary
Unruly 0 0 0 4 3 12 1 Managebale
Disclaimer/Publisher’s Note: The statements, opinions and data contained in all publications are solely those of the individual author(s) and contributor(s) and not of MDPI and/or the editor(s). MDPI and/or the editor(s) disclaim responsibility for any injury to people or property resulting from any ideas, methods, instructions or products referred to in the content.
Copyright: This open access article is published under a Creative Commons CC BY 4.0 license, which permit the free download, distribution, and reuse, provided that the author and preprint are cited in any reuse.
Prerpints.org logo

Preprints.org is a free preprint server supported by MDPI in Basel, Switzerland.

Subscribe

Disclaimer

Terms of Use

Privacy Policy

Privacy Settings

© 2026 MDPI (Basel, Switzerland) unless otherwise stated