Submitted:
18 May 2024
Posted:
20 May 2024
Read the latest preprint version here
Abstract
This article develops duality principles and numerical results for a large class of non-convex variational models. The main results are based on fundamental tools of convex analysis, duality theory and calculus of variations. More specifically the approach is established for a class of non-convex functionals similar as those found in some models in phase transition. Finally, in some sections we present concerning numerical examples and the respective softwares.
Keywords:
duality theory
; non-convex analysis
; numerical method for a non-smooth model
MSC: 49N15; 35A15; 49J40
1. Introduction
In this section we establish a dual formulation for a large class of models in non-convex optimization. It is worth highlighting the main duality principle is applied to double well models similar as those found in the phase transition theory.
Such results are based on the works of J.J. Telega and W.R. Bielski [1,2,3,4] and on a D.C. optimization approach developed in Toland [5]. About the other references, details on the Sobolev spaces involved are found in [6]. Related results on convex analysis and duality theory are addressed in [7,8,9,10,11,12,13].
At this point we recall that the duality principles are important since the related dual variational formulations are either convex (in fact concave) or have a large region of convexity around their critical points. These features are relevant considering that, from a concerning strict convexity, the standard Newton, Newton type and similar methods are in general convergent. Moreover, the dual variational formulations are also relevant since in some situations, it is possible to assure the global optimality of some critical points which satisfy certain specific constraints theoretically established.
Among the main results here developed, we highlight the duality principles for the quasi-convex formulations in the context of the vectorial calculus of variations. An important example in non-linear elasticity is addressed along the text in details.
Also, for the applications in physics in the final sections, we believe to have found a path to connect the quantum approach with a more classical one in a unified framework.
Indeed, we have presented a path to model a great variety of chemical reactions through such a connection between the atomic and classical worlds.
Finally, in this text we adopt the standard Einstein convention of summing up repeated indices, unless otherwise indicated.
In order to clarify the notation, here we introduce the definition of topological dual space.
Definition 1.1
(Topological dual spaces). Let U be a Banach space. We shall define its dual topological space, as the set of all linear continuous functionals defined on U. We suppose such a dual space of U, may be represented by another Banach space , through a bilinear form (here we are referring to standard representations of dual spaces of Sobolev and Lebesgue spaces). Thus, given linear and continuous, we assume the existence of a unique such that
The norm of f , denoted by , is defined as
At this point we start to describe the primal and dual variational formulations.
2. A General Duality Principle Non-Convex Optimization
In this section we present a duality principle applicable to a model in phase transition.
This case corresponds to the vectorial one in the calculus of variations.
Let be an open, bounded, connected set with a regular (Lipschitzian) boundary denoted by
Consider a functional where
and where
is a three times Fréchet differentiable function not necessarily convex. Moreover,
and
We assume there exists such that
Furthermore, suppose G is Fréchet differentiable but not necessarily convex. A global optimum point may not be attained for J so that the problem of finding a global minimum for J may not be a solution.
Anyway, one question remains, how the minimizing sequences behave close the infimum of J.
We intend to use duality theory to approximately solve such a global optimization problem.
Define and
where
Moreover, , , so that at this point we define, , , , and by
and
and
Define now ,
Observe that
.
From the general results in [5], we may infer that
On the other hand
From these last two results we may obtain
Moreover, from standards results on convex analysis, we may have
where
and
Thus, defining
we have got
Finally, observe that
This last variational formulation corresponds to a concave relaxed formulation in concerning the original primal formulation.
3. Another Duality Principle for a Simpler Related Model in Phase Transition with a Respective Numerical Example
In this section we present another duality principle for a related model in phase transition.
Let and consider a functional where
and where
and
A global optimum point is not attained for J so that the problem of finding a global minimum for J has no solution.
Anyway, one question remains, how the minimizing sequences behave close the infimum of J.
We intend to use duality theory to approximately solve such a global optimization problem.
Denoting , at this point we define, and by
and
Observe that
In order to restrict the action of on the region where the primal functional is non-convex, we redefine a not relabeled
and define also
and
by
and
Denoting we also define the polar functional by
Observe that
With such results in mind, we define a relaxed primal dual variational formulation for the primal problem, represented by , where
Having defined such a functional, we may obtain numerical results by solving a sequence of convex auxiliary sub-problems, through the following algorithm (in order to obtain the concerning critical points, at first we have neglected the constraint ).
- Set and and
- Choose such that and
- Set
- Calculate solution of the system of equations:andthat isandso thatand
- Calculate by solving the system of equations:andthat isand
- If , then stop, else set and go to item 4.
At this point, we present the corresponding software in MAT-LAB, in finite differences and based on the one-dimensional version of the generalized method of lines.
Here the software.
***********************
-
clear allm8=300;d=1/m8;K=0.1;K1=120;for i=1:m8vo(i,1)=i*d/10;yo(i,1)=sin(i*d*pi)/2;end;k=1;b12=1.0;while andk=k+1;for i=1:m8-1duo(i,1)=(uo(i+1,1)-uo(i,1))/d;dvo(i,1)=(vo(i+1,1)-vo(i,1))/d;end;m9=zeros(2,2);m9(1,1)=1;i=1;m80(1,1,i)=-f1-K;m80(1,2,i)=-f1;m80(2,1,i)=-f1;m80(2,2,i)=-f1-K1;m50(:,:,i)=m80(:,:,i)*inv(m12);z(:,i)=inv(m12)*y11(:,i)*;for i=2:m8-1;m80(1,1,i)=-f1-K;m80(1,2,i)=-f1;m80(2,1,i)=-f1;m80(2,2,i)=-f1-K1;m50(:,:,i)=inv(m12)*m80(:,:,i);end;U(1,m8)=1/2;U(2,m8)=0.0;for i=1:m8-1U(:,m8-i)=m50(:,:,m8-i)*U(:,m8-i+1)+z(:,m8-i);end;for i=1:m8u(i,1)=U(1,i);v(i,1)=U(2,i);end;b12=max(abs(u-uo))uo=u;vo=v;u(m8/2,1)end;for i=1:m8y(i)=i*d;end;plot(y,uo)**************************************
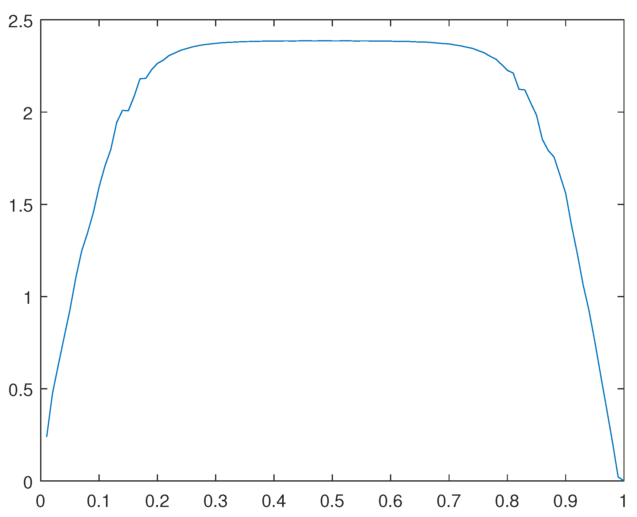
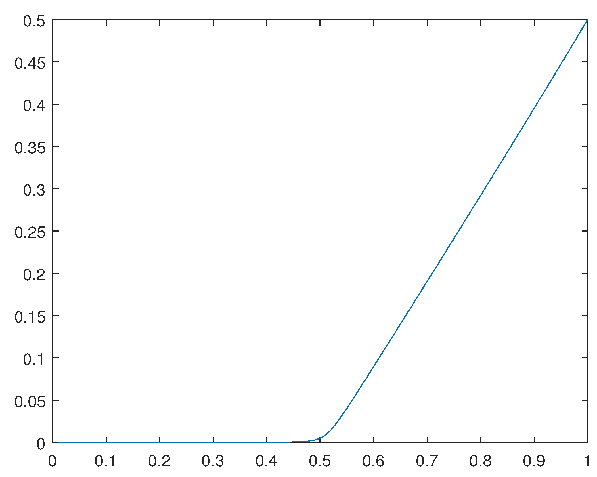
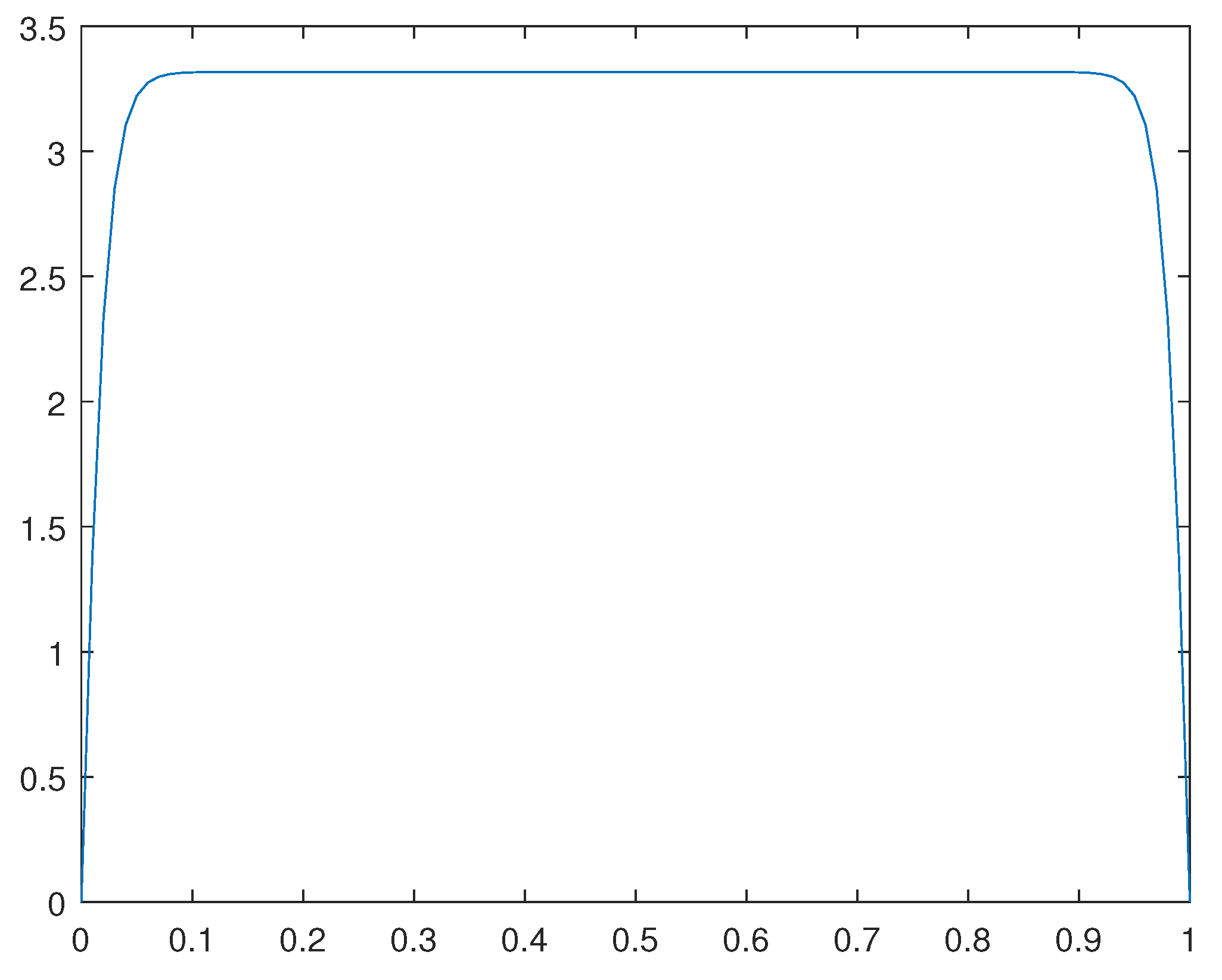
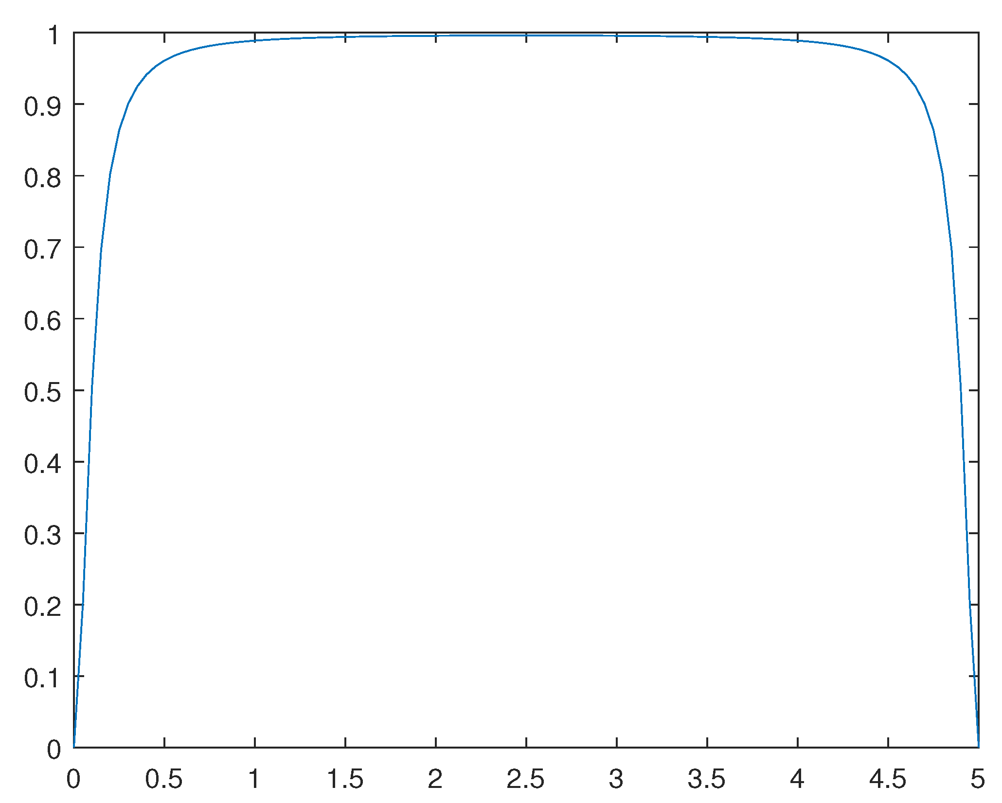
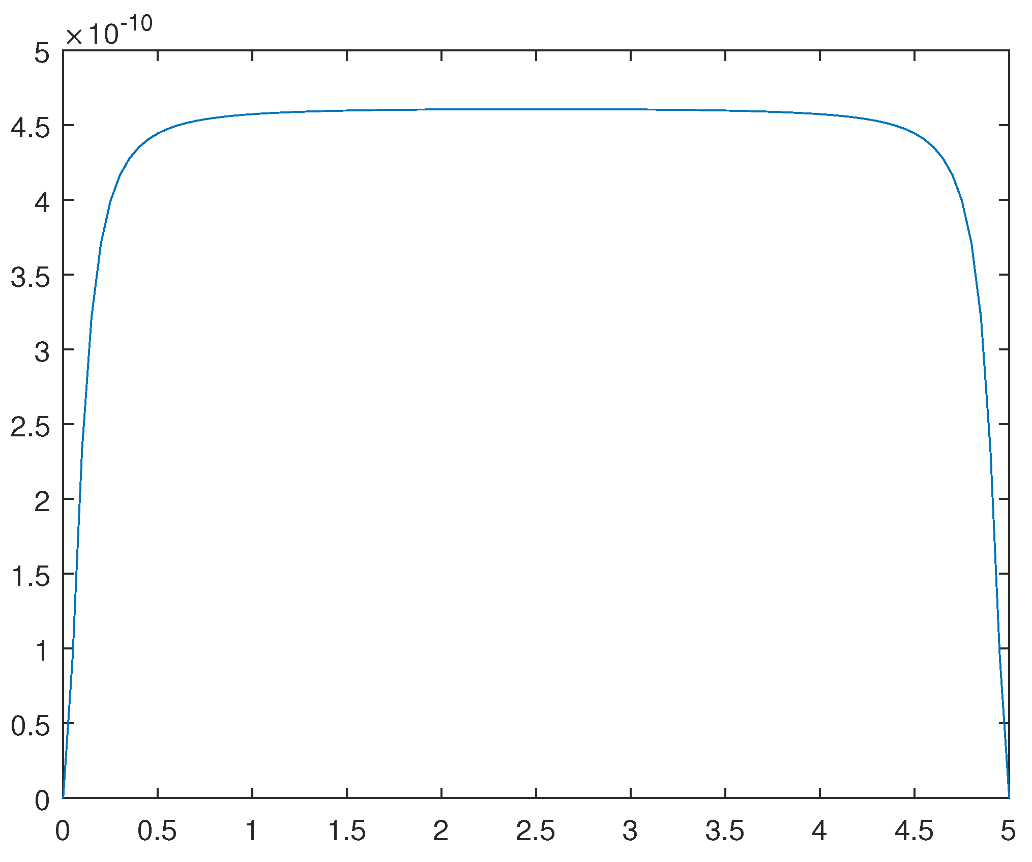
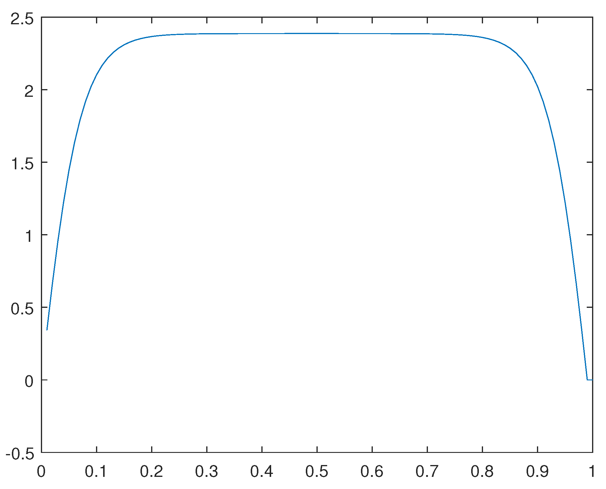
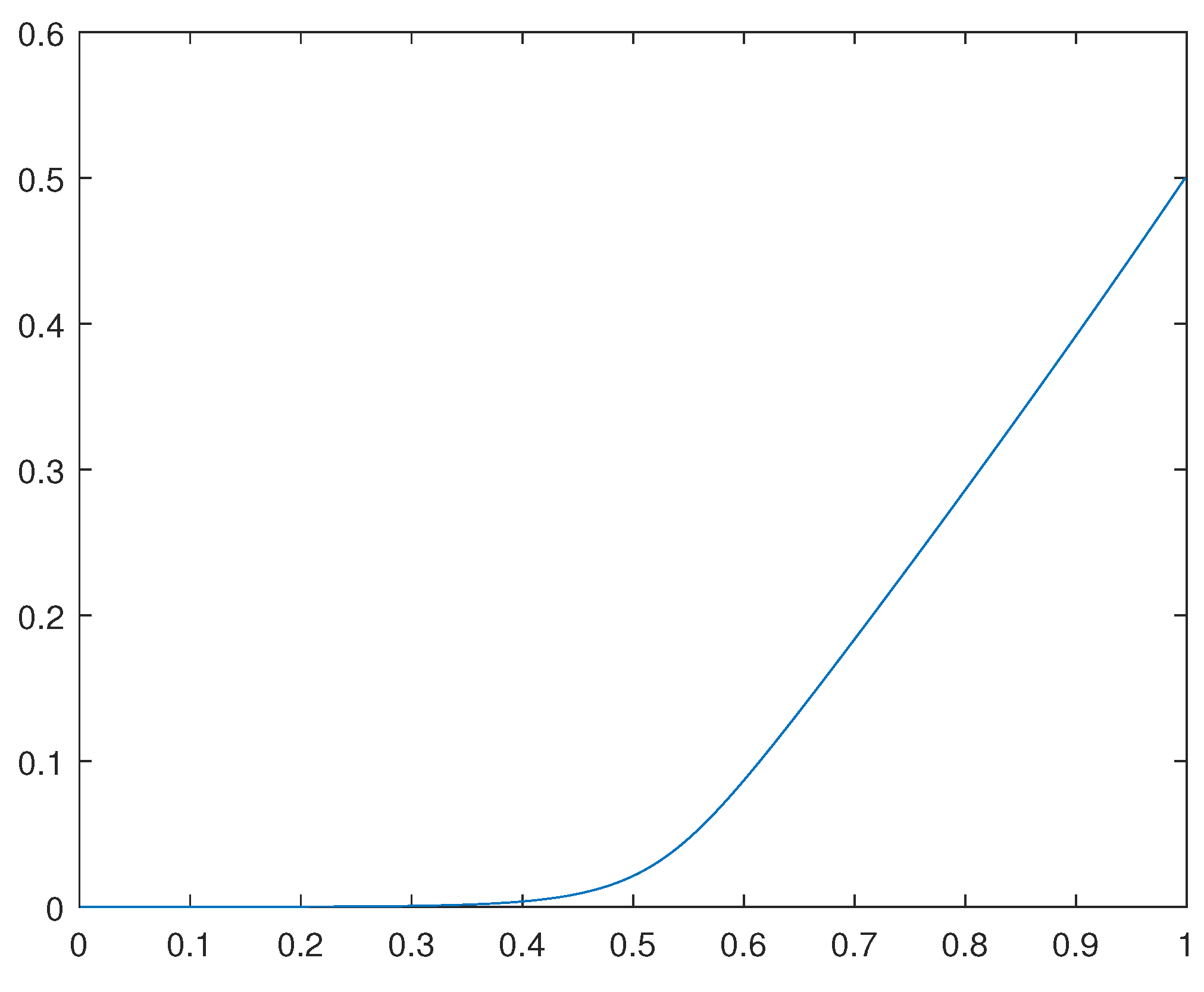
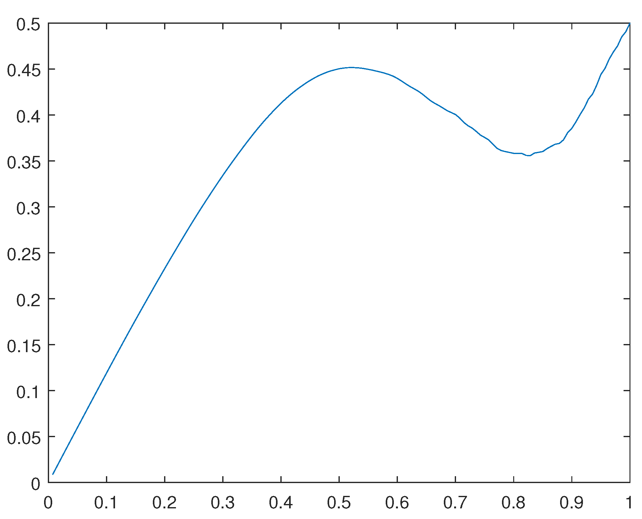
For the case in which , we have obtained numerical results for and . For such a concerning solution obtained, please see Figure 1. For the case in which , we have obtained numerical results also for and . For such a concerning solution obtained, please see Figure 2.
Remark 3.1.
Observe that the solutions obtained are approximate critical points. They are not, in a classical sense, the global solutions for the related optimization problems. Indeed, such solutions reflect the average behavior of weak cluster points for concerning minimizing sequences.
3.1. A General Proposal for Relaxation
Let be an open, bounded and connected set with a regular (Lipschitzian) boundary denoted by
Consider a functional where
where
, is convex and Fréchet differentiable, and
where is also Fréchet differentiable.
Assume there exists such that
where for each is an open connected set such that is regular. We also suppose
Define
and define also
At this point we define
and
where
Moreover, we propose the relaxed functional
Observe that clearly
4. A Convex Dual Variational Formulation for a Third Similar Model
In this section we present another duality principle for a third related model in phase transition.
Let and consider a functional where
and where
and
A global optimum point is not attained for J so that the problem of finding a global minimum for J has no solution.
Anyway, one question remains, how the minimizing sequences behave close to the infimum of J.
We intend to use the duality theory to solve such a global optimization problem in an appropriate sense to be specified.
At this point we define, and by
and
Denoting we also define the polar functional and by
and
Observe this is the scalar case of the calculus of variations, so that from the standard results on convex analysis, we have
Indeed, from the direct method of the calculus of variations, the maximum for the dual formulation is attained at some .
Moreover, the corresponding solution is obtained from the equation
Finally, the Euler-Lagrange equations for the dual problem stands for
where if if and
if
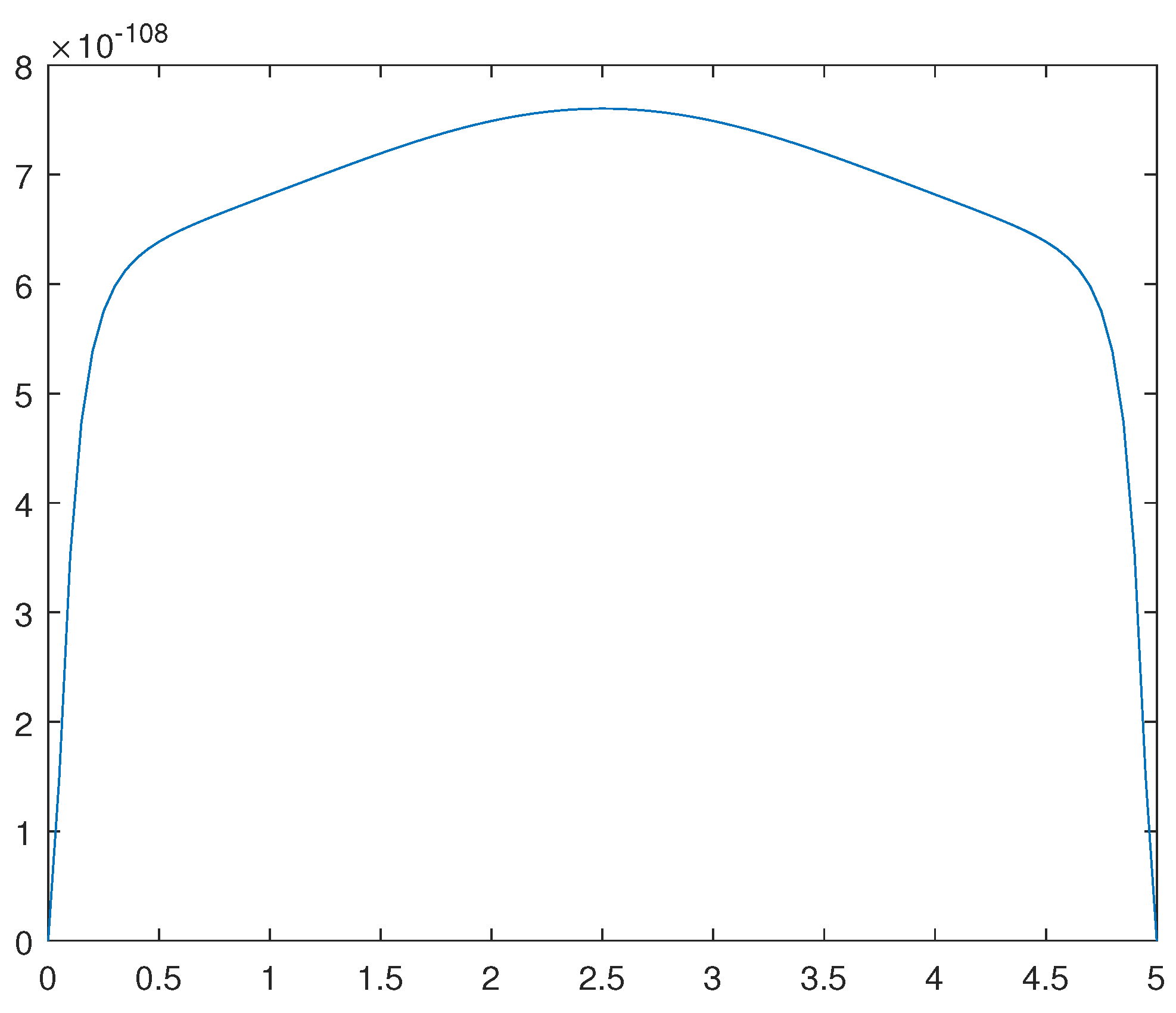
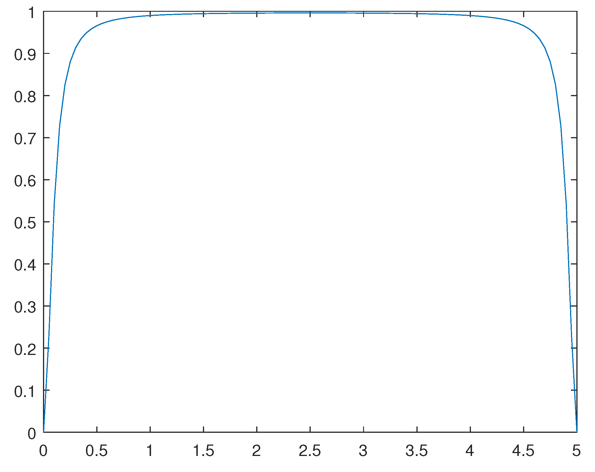
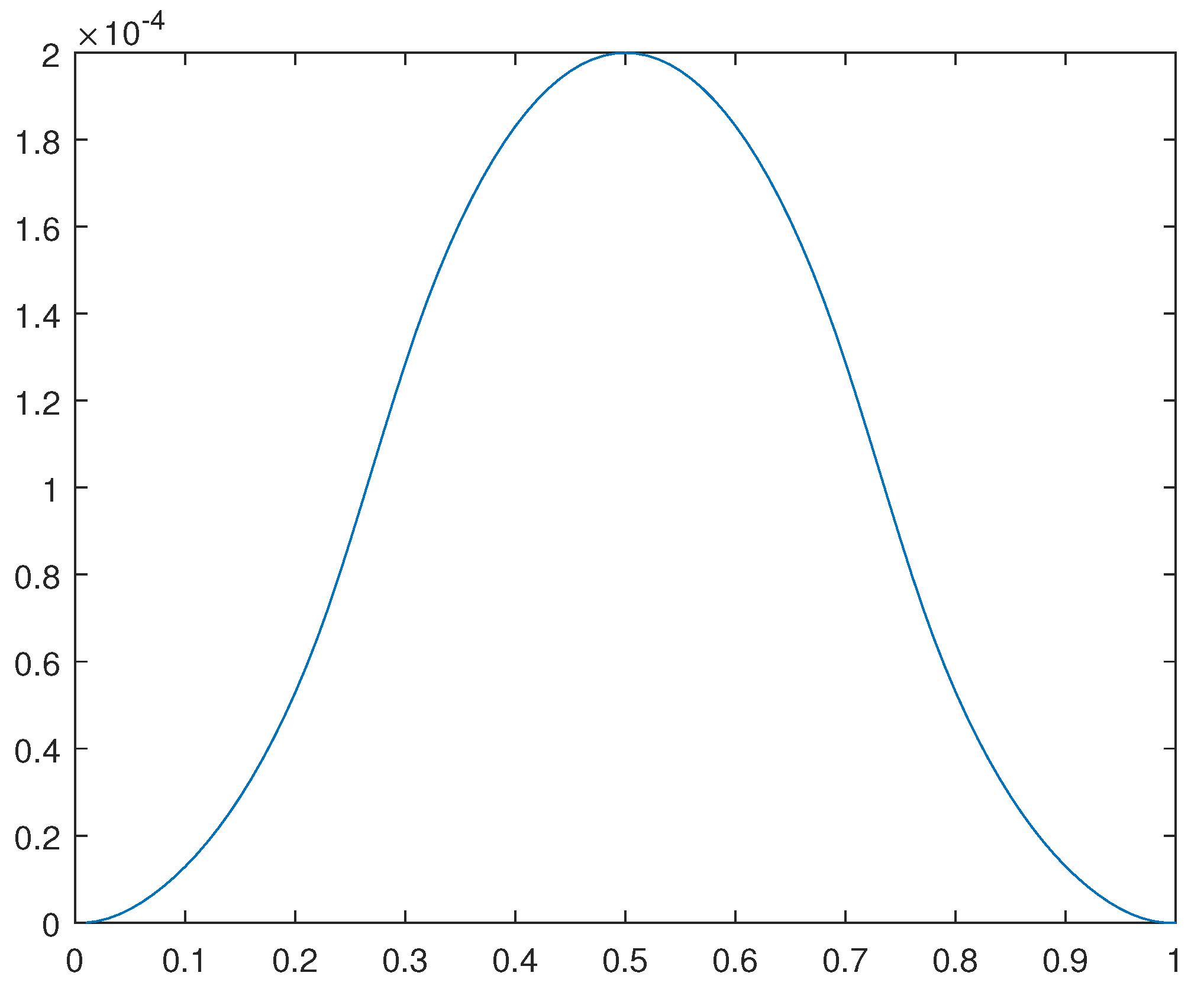
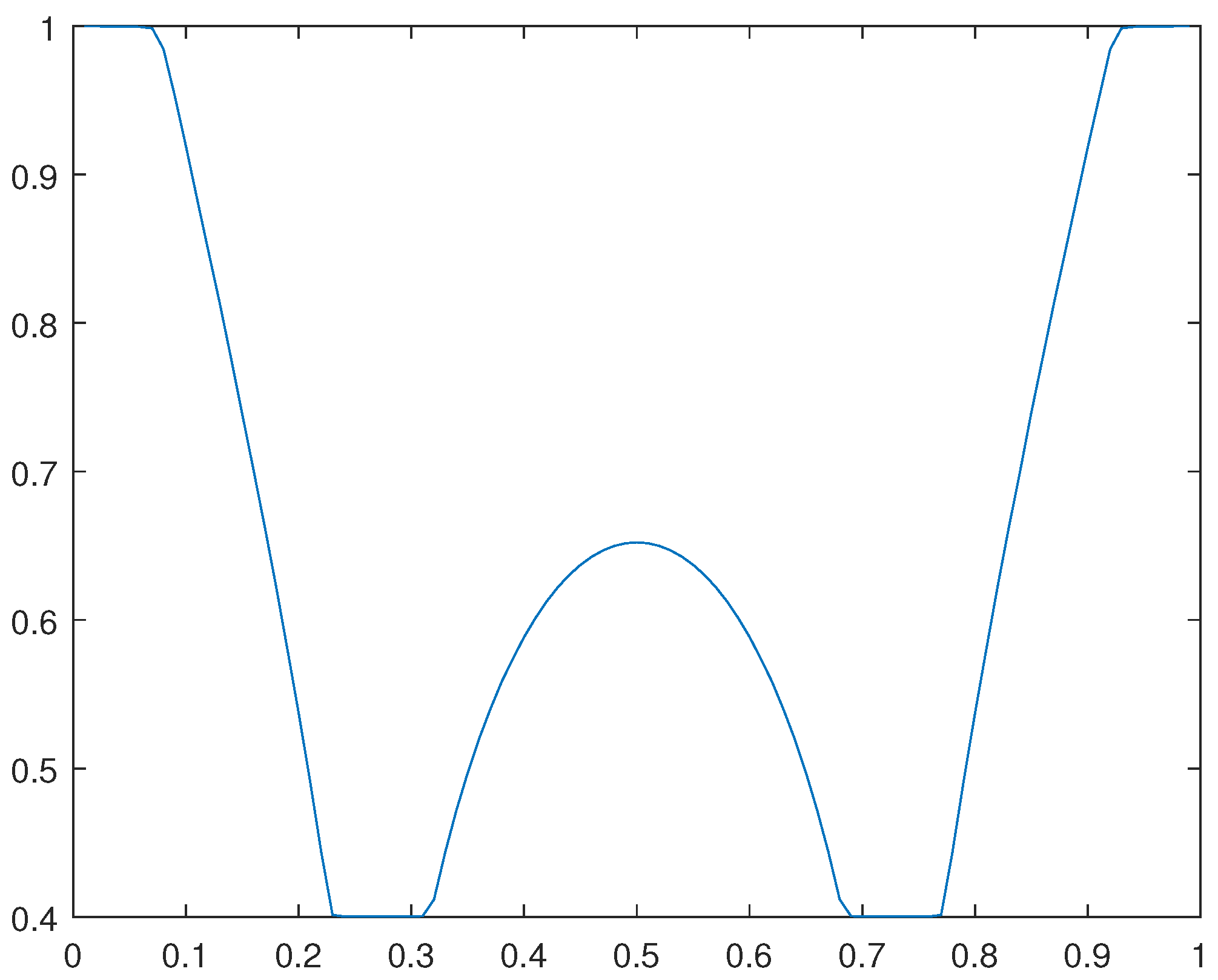
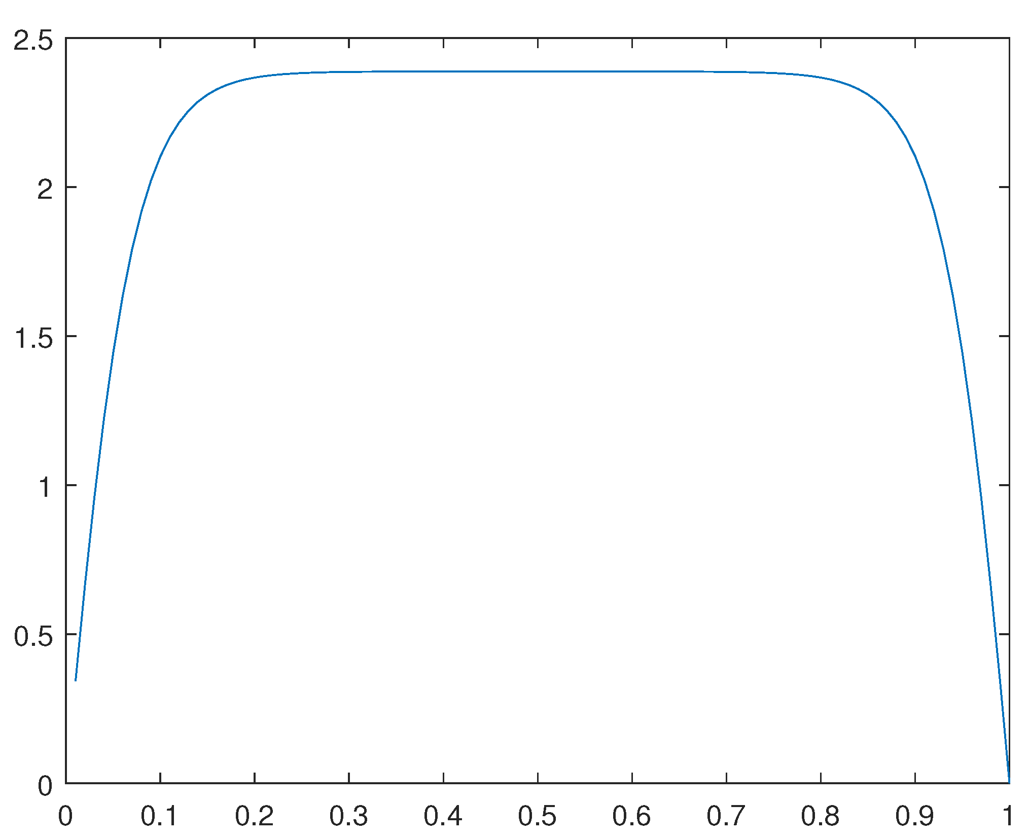
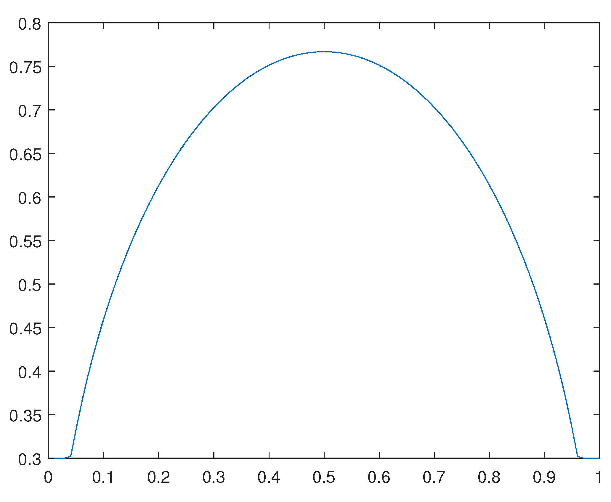
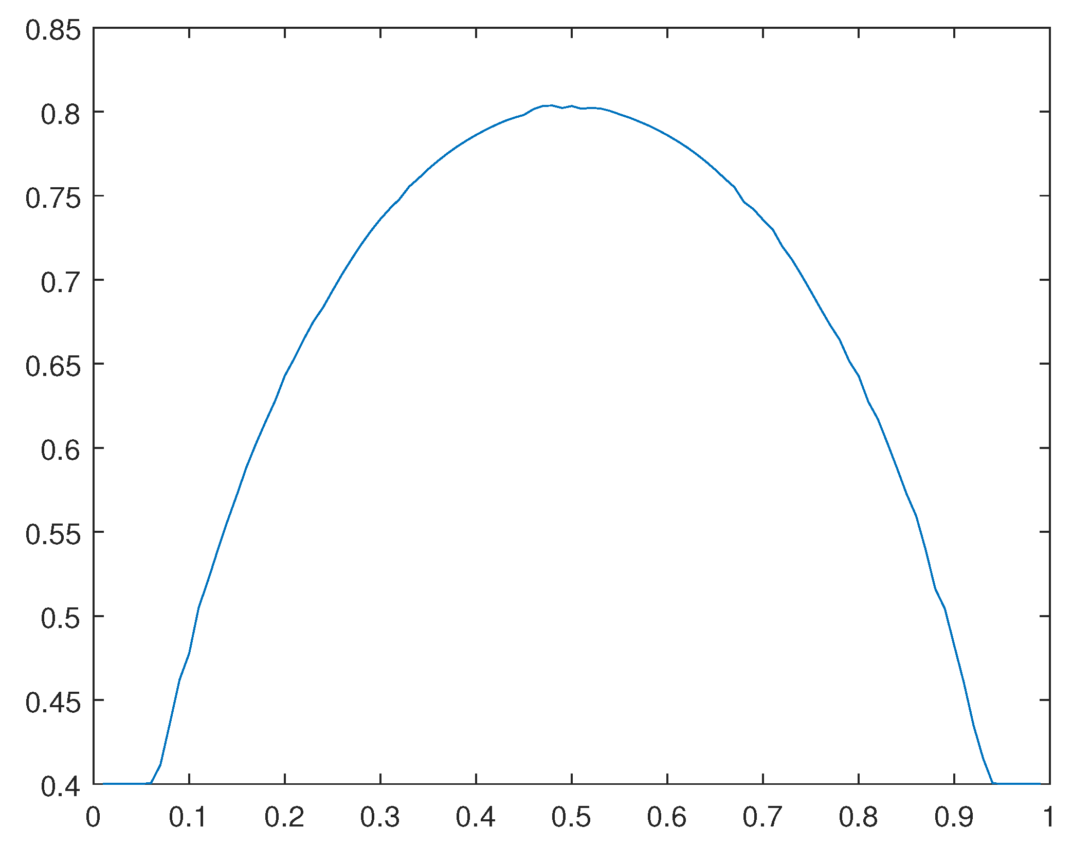
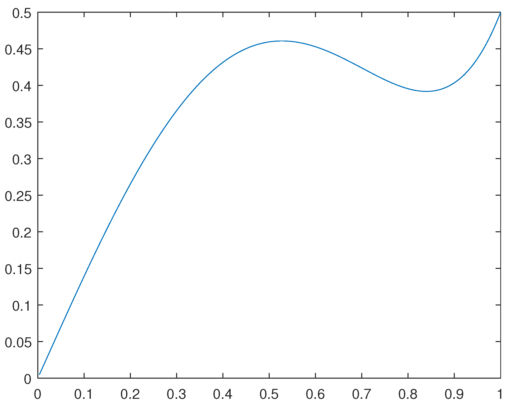
We have computed the solutions and corresponding solutions for the cases in which and
For the solution for the case in which , please see Figure 3.
For the solution for the case in which , please see Figure 4.
Remark 4.1.
Observe that such solutions obtained are not the global solutions for the related primal optimization problems. Indeed, such solutions reflect the average behavior of weak cluster points for concerning minimizing sequences.
4.1. The Algorithm through Which We Have Obtained the Numerical Results
In this subsection we present the software in MATLAB through which we have obtained the last numerical results.
This algorithm is for solving the concerning Euler-Lagrange equations for the dual problem, that is, for solving the equation
Here the concerning software in MATLAB. We emphasize to have used the smooth approximation
where a small value for is specified in the next lines.
*************************************
- clear all
- (number of nodes)
-
(we have fixed the number of iterations)
********************************
5. An Improvement of the Convexity Conditions for a Non-Convex Related Model through an Approximate Primal Formulation
In this section we develop an approximate primal dual formulation suitable for a large class of variational models.
Here, the applications are for the Kirchhoff-Love plate model, which may be found in Ciarlet, [17].
At this point we start to describe the primal variational formulation.
Let be an open, bounded, connected set which represents the middle surface of a plate of thickness h. The boundary of , which is assumed to be regular (Lipschitzian), is denoted by . The vectorial basis related to the cartesian system is denoted by , where (in general Greek indices stand for 1 or 2), and where is the vector normal to , whereas and are orthogonal vectors parallel to Also, is the outward normal to the plate surface.
The displacements will be denoted by
The Kirchhoff-Love relations are
Here so that we have where
It is worth emphasizing that the boundary conditions here specified refer to a clamped plate.
We also define the operator , where , by
The constitutive relations are given by
where: and , are symmetric positive definite fourth order tensors. From now on, we denote and .
Furthermore denote the membrane force tensor and the moment one. The plate stored energy, represented by is expressed by
and the external work, represented by , is given by
where are external loads in the directions , and respectively. The potential energy, denoted by is expressed by:
Define now by
where
In such a case for , , in and
we get
and
This new functional has a relevant improvement in the convexity conditions concerning the previous functional J.
Indeed, we have obtained a gain in positiveness for the second variation which has increased of order
Moreover the difference between the approximate and exact equation
is of order which corresponds to a small perturbation in the original equation for a load of for example. Summarizing, the exact equation may be approximately solved in an appropriate sense.
5.1. A Duality Principle for the Concerning Quasi-Convex Envelope
In this section, denoting
we define the functional , where
where
and,
We define also
and
It is a well known result from the modern Calculus of Variations theory (please, see [18] for details) that
At this point we denote
and
Observe that
, where
and
Also
and
in an appropriate tensor sense.
Here it is worth highlighting we have denoted,
where we recall that
in an appropriate tensorial sense.
Summarizing, defining by
we have got
Remark 5.1.
This last dual functional is concave and such a concerning inequality corresponds a duality principle for the relaxed primal formulation.
We emphasize such results are extensions and in some sense complement the original duality principles in the works of Telega and Bielski, [1,2,3].
Moreover, if is such that
it is a well known result from the Legendre transform proprieties that the corresponding such that
and
is also such that
and
From this and
we obtain
Also, from the modern calculus of variations theory, there exists a sequence such that
and
From this and the Ekeland variational principle, there exists such that
and
so that
and
Assume now we are dealing with a finite dimensional version of such a model, in a finite elements of finite differences context, for example.
In such a case we have
for an appropriate
From continuity we obtain
Summarizing, we have got
Here we highlight such last results are valid just for this finite-dimensional model version.
6. A Duality Principle for a Related Relaxed Formulation Concerning the Vectorial Approach in the Calculus of Variations
In this section we develop a duality principle for a related vectorial model in the calculus of variations.
Let be an open, bounded and connected set with a regular (Lipschitzian) boundary denoted by
For , consider a functional where
where
and
We assume and are Fréchet differentiable and F is also convex.
Also
where it is supposed to be Fréchet differentiable. Here we have denoted .
We define also by
where
and
Moreover, we define the relaxed functional by
where
Now observe that
, where
Here we have denoted
where and where
Furthermore, for , we have
Therefore, denoting by
we have got
Finally, we highlight such a dual functional is convex (in fact concave).
6.1. An Example in Finite Elasticity
In this section we develop an application of results obtained in the last section to a model in non-linear elasticity.
Let be an open, bounded and connected set with a regular (Lipschitzian) boundary denoted by
Concerning a standard model in non-linear elasticity, consider a functional where
where and
Here is a fourth-order and positive definite symmetric tensor (in an appropriate standard sense). Moreover, is a field of displacements resulting from the f load field action on the volume comprised by .
At this point, we define the functional , where
where
We define also the quasi-convex envelop of J, denoted by , as
It is a well known result from the modern calculus of variations theory (please see [18] for details), that
Observe now that, denoting , and
we have that
, where ,
Hence, denoting
we have obtained
Remark 6.1.
This last dual functional is concave and such a concerning inequality corresponds a duality principle for the relaxed primal formulation.
We emphasize again such results are also extensions and in some sense complement the original duality principles in the works of Telega and Bielski, [1,2,3].
Moreover, if is such that
it is a well known result from the Legendre transform proprieties that the corresponding such that
and
is also such that
and
From this and
we obtain
Also, from the modern calculus of variations theory, there exists a sequence such that
and
From this and the Ekeland variational principle, there exists such that
and
so that
and
Assume now we are dealing with a finite dimensional version of such a model, in a finite elements of finite differences context, for example.
In such a case we have
for an appropriate
From continuity we obtain
Summarizing, we have got
Here we highlight such last results are valid just for this finite-dimensional model version.
7. An Exact Convex Dual Variational Formulation for a Non-Convex Primal One
In this section we develop a convex dual variational formulation suitable to compute a critical point for the corresponding primal one.
Let be an open, bounded, connected set with a regular (Lipschitzian) boundary denoted by
Consider a functional where
and
Here we denote and
Defining
for some appropriate , suppose also F is twice Fréchet differentiable and
Define now and by
and
where here we denote
Moreover, we define the respective Legendre transform functionals and as
where are such that
and
where are such that
Here is any function such that
Furthermore, we define
Observe that through the target conditions
we may obtain the compatibility condition
Define now
for some appropriate such that is convex in
Consider the problem of minimizing subject to
Assuming is large enough so that the restriction in r is not active, at this point we define the associated Lagrangian
where is an appropriate Lagrange multiplier.
Therefore
The optimal point in question will be a solution of the corresponding Euler-Lagrange equations for
From the variation of in we obtain
From the variation of in we obtain
From the variation of in we have
From this last equation, we may obtain such that
and
From this and the previous extremal equations indicated we have
and
so that
and
Replacing the expressions of and into this last equation, we have
so that
Observe that if
then there exists such that u and are also such that
and
The boundary conditions for must be such that
From this and equation (41) we obtain
Summarizing, we may obtain a solution of equation by minimizing on .
Finally, observe that clearly is convex in an appropriate large ball for some appropriate
8. Another Primal Dual Formulation for a Related Model
Let be an open, bounded and connected set with a regular boundary denoted by
Consider the functional where
, and
Denoting , define now by
Define also
and
for some appropriate to be specified.
Moreover define
for some appropriate to be specified.
Observe that, denoting
we have
and
so that
Observe now that a critical point and in .
Therefore, for an appropriate large , also at a critical point, we have
Remark 8.1.
From this last equation we may observe that has a large region of convexity about any critical point , that is, there exists a large such that is convex on
With such results in mind, we may easily prove the following theorem.
Theorem 8.2.
Assume and suppose is such that
Under such hypotheses, there exists such that is convex in ,
and
9. A Third Primal Dual Formulation for a Related Model
Let be an open, bounded and connected set with a regular boundary denoted by
Consider the functional where
, and
Denoting , define now by
where is a small real constant.
Define also
and
for some appropriate to be specified.
Moreover define
and
for some appropriate real constants to be specified.
Remark 9.1.
Define now
For an appropriate function (or, in a more general fashion, an appropriate bounded operator) define
for some small parameter
Moreover, define
Since for we have , so that for we have
we may infer that is a convex set.
Moreover if , then
so that
and
so that
Such a result we will be used many times in the next sections.
Observe that, defining
we may obtain
and
so that
However, at a critical point, we have so that, for a fixed we define the non-active but convex restriction
for a small parameter
From such results, assuming and , we have that
for and
With such results in mind, we may easily prove the following theorem.
Theorem 9.2.
Suppose is such that
Under such hypotheses, we have that
and
Proof.
The proof that
and
may be easily made similarly as in the previous sections.
Moreover, observe that for sufficiently large, we have
so that this and the other hypotheses, we have also
and
From this, from a standard saddle point theorem and the remaining hypotheses, we may infer that
Moreover, observe that
Summarizing, we have got
From such results, we may infer that
The proof is complete. □
10. An Algorithm for a Related Model in Shape Optimization
The next two subsections have been previously published by Fabio Silva Botelho and Alexandre Molter in [8], Chapter 21.
10.1. Introduction
Consider an elastic solid which the volume corresponds to an open, bounded, connected set, denoted by with a regular (Lipschitzian) boundary denoted by where Consider also the problem of minimizing the functional where
subject to
Here denotes the outward normal to and
where
and denotes the Lebesgue measure of
Moreover is the field of displacements relating the cartesian system , resulting from the action of the external loads and
We also define the stress tensor by
and the strain tensor by
Finally,
where corresponds to a strong material and to a very soft material, intending to simulate voids along the solid structure.
The variable t is the design one, which the optimal distribution values along the structure are intended to minimize its inner work with a volume restriction indicated through the set B.
The duality principle obtained is developed inspired by the works in [1,2]. Similar theoretical results have been developed in [7], however we believe the proof here presented, which is based on the min-max theorem is easier to follow (indeed we thank an anonymous referee for his suggestion about applying the min-max theorem to complete the proof). We highlight throughout this text we have used the standard Einstein sum convention of repeated indices.
Moreover, details on the Sobolev spaces addressed may be found in [6]. In addition, the primal variational development of the topology optimization problem has been described in [7].
The main contributions of this work are to present the detailed development, through duality theory, for such a kind of optimization problems. We emphasize that to avoid the check-board standard and obtain appropriate robust optimized structures without the use of filters, it is necessary to discretize more in the load direction, in which the displacements are much larger.
10.2. Mathematical Formulation of the Topology Optimization Problem
Our mathematical topology optimization problem is summarized by the following theorem.
Theorem 10.1.
Consider the statements and assumptions indicated in the last section, in particular those refereing to Ω and the functional
Define by
where
and where
Define also by
Assume there exists such that
and
Finally, define by
where
where
and
Under such hypotheses, there exists such that
where
and where
and
Proof.
Observe that
Also, from this and the min-max theorem, there exist such that
Finally, from the extremal necessary condition
we obtain
and
so that
Hence so that and
Moreover
This completes the proof. □
10.3. About a Concerning Algorithm and Related Numerical Method
For numerically solve this optimization problem in question, we present the following algorithm
- Set and .
- Calculate such that
- Calculate such that
- If or then stop, else set and go to item 2.
We have developed a software in finite differences for solving such a problem.
Here the software.
**************************************
-
clear allglobal P m8 d w u v Ea Eb Lo d1 z1 m9 du1 du2 dv1 dv2 c3m8=27;m9=24;c3=0.95;d=1.0/m8;d1=0.5/m9;Ea=; (stronger material)Eb=1000; (softer material simulating voids)w=0.30;P=-42000000;z1=(m8-1)*(m9-1);A3=zeros(z1,z1);for i=1:z1A3(1,i)=1.0;end;b=zeros(z1,1);uo=0.000001*ones(z1,1);u1=ones(z1,1);b(1,1)=c3*z1;for i=1:m9-1for j=1:m8-1Lo(i,j)=c3;end; end;for i=1:z1x1(i)=c3*z1;end;for i=1:2*m8*m9xo(i)=0.000;end;xw=xo;xv=Lo;for k2=1:24c3=0.98*c3;b(1,1)=c3*z1;k2b14=1.0;k3=0;while andk3=k3+1;b12=1.0;k=0;while andk=k+1;k2k3kX=fminunc(’funbeam’,xo);xo=X;b12=max(abs(xw-xo));xw=X;end;for i=1:m9-1for j=1:m8-1ex=du1(i,j);ey=dv2(i,j);exy=1/2*(dv1(i,j)+du2(i,j));Sxy=E1/(2*(1+w))*exy;dc3(i,j)=-(Sx*ex+Sy*ey+2*Sxy*exy);end;end;for i=1:m9-1for j=1:m8-1f(j+(i-1)*(m8-1))=dc3(i,j);end;end;for k1=1:1k1X1=linprog(f,,,A3,b,uo,u1,x1);x1=X1;end;for i=1:m9-1for j=1:m8-1Lo(i,j)=X1(j+(m8-1)*(i-1));end;end;b14=max(max(abs(Lo-xv)))xv=Lo;colormap(gray); imagesc(-Lo); axis equal; axis tight; axis off;pause(1e-6)end;end;
****************************************************
Here the auxiliary Function ’funbeam’
function S=funbeam(x)
global P m8 d w u v Ea Eb Lo d1 m9 du1 du2 dv1 dv2
for i=1:m9
for j=1:m8
u(i,j)=x(j+(m8)*(i-1));
v(i,j)=x(m8*m9+(i-1)*m8+j);
end;
end;
for i=1:m9
end;
u(m9-1,1)=0;
v(m9-1,1)=0;
u(m9-1,m8-1)=0;
v(m9-1,m8-1)=0;
for i=1:m9-1
for j=1:m8-1
du1(i,j)=(u(i,j+1)-u(i,j))/d;
du2(i,j)=(u(i+1,j)-u(i,j))/d1;
dv1(i,j)=(v(i,j+1)-v(i,j))/d;
dv2(i,j)=(v(i+1,j)-v(i,j))/d1;
end;
end;
S=0;
for i=1:m9-1
for j=1:m8-1
ex=du1(i,j);
ey=dv2(i,j);
exy=1/2*(dv1(i,j)+du2(i,j));
Sxy=E1/(2*(1+w))*exy;
S=S+1/2*(Sx*ex+Sy*ey+2*Sxy*exy);
end;
end;
S=S*d*d1-P*v(2,(m8)/3)*d*d1;
***********************************************
For a two dimensional beam of dimensions and we have obtained the following results:
11. A Duality Principle for a General Vectorial Case in the Calculus of Variations
In this section we develop a duality principle for a general vectorial case in variational optimization.
Let be an open, bounded and connected set with a regular (Lipschitzian) boundary denoted by . Let be a functional where
where
and
Here we have denoted and
so that we may also denote
Assume
where is a differentiable function such that
as . Moreover, suppose there exists such that
It is well known that
Under some mild hypotheses, from convexity, we have that
where
Now observe that the restriction for some is equivalent to the restriction
where , with appropriate boundary conditions, so that with an appropriate Lagrange multiplier , we obtain
where we have denoted
and
Joining the pieces, we have got
where we recall that
We emphasize such a dual formulation in is convex (in fact concave).
12. A Note on the Galerkin Functional
Let be an open, bounded and connected set with a regular (Lipschitzian) boundary denoted by .
Consider the functional where
Here ,
We denote also
At this point we define
for some appropriate real constant and
Observe that
so that we define the Galerkin functional by
From this, we get
Define now
At this point, for an appropriate small real constant and bounded constant operator , we set the intended non-active restriction
and define
Observe that since for we have in so that if then
we may infer that is a convex set.
Furthermore, if , then
so that
and hence
For a small parameter we define the intended non-active restriction
and define
Observe that for and sufficiently large is convex in (positive definite Hessian) so that is a convex set. Assuming , define , which is a convex set.
Summarizing, if , then
With such results in mind, we define the following convex optimization problem for finding a critical point of J.
Minimize
subject to
Observe that a critical point of , from such a concerning convexity of on the convex set , is also such that
Finally, we may also define the convex optimization problem of minimizing
subject to
Here is a large real constant.
Such a functional is also convex on so that a critical point of J is also a critical point of , and thus
13. A Note on the Legendre-Galerkin Functional
Let be an open, bounded and connected set with a regular (Lipschitzian) boundary denoted by .
Consider the functional where
Here ,
We denote also
and , and by
Moreover, we define by
Observe now that these three last suprema are attained through the equations,
From such results, at a critical point, we obtain the following compatibility conditions
From such relations we have
and
so that
and
Moreover, we define the functional by
Therefore
Hence, a critical point of J corresponds to the solution of the following system of equations
and
From this last equation we may obtain
so that the final equations to be solved are
and
with the boundary conditions
With such results in mind, we define the Legendre-Galerkin functional , where
At this point, defining
we obtain
From such results we may infer that
Observe that a critical point so that at a neighborhood of any critical point.
At this point we define
for an appropriate real constant .
Define now ,
for a small real constant
and
Similarly as done in the previous section, we may prove that is a convex set.
Furthermore, for we have that is convex on .
Summarizing, we may define the following convex optimization problem to obtain a critical point of the primal functional J,
We call the Legendre-Galerkin functional associated to J.
13.1. Numerical Examples
We have obtained numerical solutions for two one-dimensional examples.
14. A General Concave Dual Variational Formulation for Global Optimization
Let be an open, bounded and connected set a regular (Lipschitzian) boundary denoted by
Consider a functional where
Here , and we also denote
Assume there exists such that
Furthermore, suppose G is three times Fréchet differentiable and there exists such that
Define now where,
where
and
Moreover, we define the polar functionals and , where
and
At this point we define the functional by
With such results in mind we define
and
for appropriated real constants and
Moreover, we define also the penalized functional where
Finally, we remark that for sufficiently small and sufficiently large, is concave in around a concerning critical point. We recall that a critical point
15. A Related Restricted Problem in Phase Transition
In this section we develop a convex (in fact concave) dual variational for a model similar to those found in phase transition problems.
Let Consider the functional where
Here
We also denote and
Furthermore, we define the functionals G and by
and
Moreover we define by
and consider the problem of minimizing on the set
Already including the Lagrange multiplier concerning such restrictions, we define
Observe now that
where
Also,
where
From this we may infer that for some
Summarizing, denoting , and
we have got
We have developed numerical results by maximizing the dual functional for two examples, namely.
16. One More Dual Variational Formulation
In this section we develop one more dual variational formulation for a related model.
Let and consider the functional defined by
where
We define also the relaxed functional , already including a concerning restriction and corresponding non-negative Lagrange multiplier , where
where
Observe that
Here, we highlight , for some real constant c.
Hence, denoting
and
we have obtained
Finally, for
we emphasize is concave on .
Here is a small regularizing real constant.
Remark 16.1.
The constraint is included to restrict the action of v on the region where the primal functional is non-convex, through an appropriate constant
17. A Model in Superconductivity through an Eigenvalue Approach
In this section we intend to model superconductivity through a two phase eigenvalue approach.
Let be a straight wire corresponding to a one-dimensional super-conducting sample.
Consider the functional where
Here, in atomic units, is the total electronic charge, and we set corresponding to higher self-interacting energy which is related to a normal phase. We also set corresponding to a lower self-interacting energy which is related to a super-conducting phase and respective super-currents.
Moreover, we set and initially which is gradually decreased to .
Furthermore, we define
and
where corresponds to a normal phase and to a super-conducting one.
At this point we observe that the temperature is proportional the frequency of vibration for the normal phase.
We start the process with which in atomic units corresponds to a higher temperature and gradually decreases it to the value
Between and the system changes from an almost total normal phase to an almost total super-conducting phase, as expected.
We highlight that the temperature is proportional to the vibrational kinetics energy
so that for
and for a suitable vectorial function , we have
so that we may model the decreasing of temperature T through the decreasing of .
For , for the corresponding normal phase and super-conducting phase , please se Figure 11 and Figure 12, respectively.
For , for the corresponding normal phase and super-conducting phase , please se Figure 13 and Figure 14, respectively.
Finally, we have set which for large corresponds to the super-currents.
18. A Simplified Qualitative Many Body Model for the Hydrogen Nuclear Fusion
In this section we develop a qualitative simple model for the hydrogen nuclear fusion.
Let be a box in which is confined a gas comprised by an amount of ionized deuterium and tritium isotopes of hydrogen.
Though a suitable increasing in temperature, we intend to develop the following nuclear reaction
We recall that the ionized Deuterium atom comprises a proton and a neutron and the ionized Tritium atom comprises a proton and two neutrons.
Under certain conditions and at a suitable high temperature the ionized Deuterium and Tritium atoms react chemically resulting in an ionized Helium atom, comprised by two protons and two neutrons and resulting also in one more single energetic neutron. We emphasize the higher kinetics neutron energy level has many potential practical applications, including its conversion in electric energy.
At this point we denote by the masses of the ionized Deuterium, Tritium and Helium atoms, and the single neutron, respectively.
Therefore, we have the following mass relation
To simplify our analysis, in such a chemical reaction, denoting the total masses of ionized Deuterium, Tritium, Helium and single Neutrons by and we assume there is a real constant such that
With such statements and definitions in mind, we define the following functional J, where
where, in a simplified many body context,
Here refers to the particle densities.
Furthermore, we assume and , so that
and,
and the kinetics energy is expressed by
where we also assume
so that considering such a vibrational motion, the temperature T is proportional to , that is
Therefore, an increasing in T corresponds to a proportional increasing in
Summarizing, we have supposed
so that we represent the increasing in T through an increasing in
Moreover, we denote by the mass of a single neutron and by the mass of a single proton.
Thus, denoting also by the proportion of non-reacted and reacted masses respectively, we have the following constraints.
Similar constraints are valid corresponding to the charge of a single proton.
We have also the following complementing constraints,
With such results and statements in mind and simplifying the interacting terms, we re-define the functional J now denoting it by , here already including the Lagrange multipliers concerning the constraints, where
where the functional stands for
Remark 18.1.
In order to obtain consistent results it is necessary to set
In such a case, a higher temperature corresponding to a large , though such a nuclear reaction, will result in a small and a higher kinetics energy for the neutron field, corresponding to a large and closer to 1.
19. A More Detailed Mathematical Description of the Hydrogen Nuclear Fusion
In this section we develop in more details another model for the hydrogen nuclear fusion.
Remark 19.1.
Denoting by the imaginary unit, in this and in the subsequent sections, for the time-dependent case we generically define the gradient of a scalar function with domain in , denoted by , as
so that
Let be an open, bounded and connected set with a regular (Lipschitzian) boundary denoted by
Here such a set stands for a control volume in which an ionized gas (plasma) flows. Such a gas comprises ionized Deuterium and Tritium atoms intended, through a suitable higher temperature, to chemically react resulting in atoms of Hellion and a field of single energetic Neutrons.
Symbolically such a reaction stands for
We recall that the ionized Deuterium atom is comprised by a proton and a neutron and the ionized Tritium atom is comprised by a proton and two neutrons.
Moreover, the ionized Helium atom is comprised by two protons and two neutrons.
As previously mentioned, resulting from such a chemical reaction up surges also an energetic neutron which the higher kinetics energy has a great variety of applications, including its conversion in electric energy.
We highlight the model here presented includes electric and magnetic fields and the corresponding potential ones.
Denoting by t the time on the interval at this point we define the following density functions:
- For the Deuterium field
- For the Tritium field
- For the Helium field
- For the Neutron field
- For the electronic field resulting from the ionization
Furthermore, we define also the related densities
For the chemical reaction in question we consider that one unit of mass of fractional proportion of ionized Deuterium and of ionized Tritium results in one unit of mass of fractional proportion of ionized Helium and of neutrons.
Symbolic, this stands for
Concerning the control volume in question and related surface control we assume such a volume has an initial (fot ) amount of ionized Deuterium of and an initial amount of ionized Tritium of The initial amount of ionized Helium and single neutrons are supposed to be zero.
On the other hand, about the surface control , we assume there is a part for which is allowed the entrance and exit of Deuterium and Tritium ionized atoms.
We assume also there is another part such that for which is allowed only the exit of ionized Helium atoms and neutrons, but not their entrance.
In is allowed the exit only (not the entrance) of ionized Deuterium and Tritium atoms.
Indeed, we assume the following relations for the masses:
- so that
Here denotes the outward normal vectorial fields to the concerning surfaces.
Having clarified such masses relations, we define the functional
where
and where we assume and , so that
and
and the internal kinetics energy is expressed by
Here it is worth highlighting we have approximated the initially discrete set of indices s of particles as a continuous positive real variable s.
Moreover,
where and are appropriate real constants related to the respective charges.
Here is the fluid velocity field and
are fields of displacements for the corresponding atom fields.
Also denotes the magnetic potential, an external magnetic field and is the total magnetic field.
Moreover, is an induced electric field.
Finally,
for appropriate real positive constants
Such a functional J is subject to the following constraints:
-
The momentum conservation equation for the fluid motionHere is the total density and P is the fluid pressure field.Furthermore,and
- Mass conservation equation:
-
Energy equationwhere we assume the Fourier lawwhere is the scalar field of temperature and Q is a standard heat function.Also,where the densities and are defined through the expressions of and so thatandHere we recall that since is highly oscillating in t we approximately havein a weak or measure sense. The same remark is valid for the other internal velocity fields.Moreover,
- for an appropriate scalar function .
-
Mass relations
- (a)
- (b)
- (c)
- (d)
- (e)
- (f)
- (g)
- (h)
- so that
where,- (a)
- (b)
- (c)
- (d)
- (e)
- (f)
-
Other mass constraints
- (a)
- (b)
- (c)
- (d)
- (e)
- For the induced electric field, we must havewhere and are appropriate real constants related to the respective charges.
- A Maxwell equation:where
- Another Maxwell equation:where the total electric field stands forand where generically denotingwe have also
At this point we generically denote
Thus, already including the Lagrange multipliers concerning the restrictions indicated, the extended functional stands for
where,
Here we recall the following definitions and relations:
- For the Deuterium field
- For the Tritium field
- For the Helium field
- For the Neutron field
- For the electronic field resulting from the ionization
Also,
- so that
Finally,
and where generically denoting
we have also
and,
20. A Final Mathematical Description of the Hydrogen Nuclear Fusion
In this section we develop in even more details another model for the hydrogen nuclear fusion.
Let be an open, bounded and connected set with a regular (Lipschitzian) boundary denoted by
Here such a set stands for a control volume in which an ionized gas (plasma) flows. Such a gas comprises ionized Deuterium and Tritium atoms intended, through a suitable higher temperature, to chemically react resulting in atoms of Helium and a field of single energetic Neutrons.
Symbolically such a reaction stands for
We recall that the ionized Deuterium atom is comprised by a proton and a neutron and the ionized Tritium atom is comprised by a proton and two neutrons.
Moreover, the ionized Helium atom is comprised by two protons and two neutrons.
As previously mentioned, resulting from such a chemical reaction up surges also an energetic neutron which the higher kinetics energy has a great variety of applications, including its conversion in electric energy.
We highlight the model here presented includes electric and magnetic fields and the corresponding potential ones.
Denoting by t the time on the interval at this point we define the following density functions:
- For a single Deuterium atom indexed by s:
- For a single Tritium atom indexed by s:
- For a single Helium atom indexed by s:
- For the Neutron field:
- For the electronic field resulting from the ionization
Furthermore, we define also the related densities
For the chemical reaction in question we consider that one unit of mass of fractional proportion of ionized Deuterium and of ionized Tritium results in one unit of mass of fractional proportion of ionized Helium and of neutrons.
Symbolically, this stands for
Concerning the control volume in question and related surface control we assume such a volume has an initial (fot ) amount of ionized Deuterium of and an initial amount of ionized Tritium of The initial amount of ionized Helium and single neutrons are supposed to be zero.
On the other hand, about the surface control , we assume there is a part for which is allowed the entrance and exit of Deuterium and Tritium ionized atoms.
We assume also there is another part such that for which is allowed only the exit of ionized Helium atoms and neutrons, but not their entrance.
In is allowed the exit only (not the entrance) of ionized Deuterium and Tritium atoms.
Indeed, we assume the following relations for the masses:
- so that
Here denotes the outward normal vectorial fields to the concerning surfaces.
Having clarified such masses relations, denoting by the respective indexed number of particles at time t, we define the functional
where
and where we assume and , so that
and
and the internal kinetics energy is expressed by
Moreover,
where and are appropriate real constants related to the respective charges.
Here is the fluid velocity field and
are fields of displacements for the corresponding particle fields.
Also denotes the magnetic potential, an external magnetic field and is the total magnetic field.
Moreover, is an induced electric field.
Also,
for appropriate real positive constants
Finally,
where are small real positive constants.
Such a functional J is subject to the following constraints:
-
The momentum conservation equation for the fluid motionHere is the total density and P is the fluid pressure field.Furthermore,and
- Mass conservation equation:
-
Energy equationwhere we assume the Fourier lawwhere is the scalar field of temperature and Q is a standard heat function.Also,where the densities and are defined through the expressions of and so thatandHere we recall that since is highly oscillating in t we approximately havein a weak or measure sense. The same remark is valid for the other internal velocity fields.Moreover,
- for an appropriate scalar function .
-
Mass relations
- (a)
- (b)
- (c)
- (d)
- (e)
where,- (a)
- (b)
- (c)
- (d)
- (e)
- (f)
- (g)
- so that
- (h)
- (i)
-
Other mass constraints
- (a)
- (b)
- (c)
- (d)
- (e)
- (f)
- (g)
- (h)
- For the induced electric field, we must havewhere and are appropriate real constants related to the respective charges.
- A Maxwell equation:where
- Another Maxwell equation:where the total electric field stands forand where generically denotingwe have also
At this point we generically denote
Thus, already including the Lagrange multipliers concerning the restrictions indicated, the extended functional stands for
where,
Here we recall the following definitions and relations:
- For the Deuterium field
- For the Tritium field
- For the Helium field
- For the Neutron field
- For the electronic field resulting from the ionization
Also,
- so that
Finally,
and where generically denoting
we have also
and,
21. A Qualitative Modeling for a General Phase Transition Process
In this section we develop a general qualitative modeling for a phase transition process.
Let be an open, bounded and connected set with a regular (Lipschitzian) boundary denoted by
Such a set is supposed to a be a fixed volume in which an amount of mass of a substance A with a density function u will develop phase a transition for another phase with corresponding density function The total mass is suppose to be kept constant throughout such a process.
We model such transition in phase through a functional where
Here and
The phases corresponding to u and v are connected through a Lagrange multiplier E, which represents the chemical potential of the chemical process in question.
We assume the temperature is directly proportional to the internal kinetics energy where
For a internal vibrational motion, we assume approximately
for an appropriate frequency and vectorial function
Thus, the temperature is indeed proportional to , that is, symbolically, we may write
Therefore, we start with the system with a phase corresponding to and at . Gradually increasing the temperature to a corresponding , we obtain a transition to a phase corresponding to and .
At this point, we also define the index normalized corresponding densities
and
Finally, we have obtained some numerical results for the following parameters:
, ,
22. A Mathematical Description of a Hydrogen Molecule in a Quantum Mechanics Context
In this section we develop a mathematical description for a hydrogen molecule.
Let be an open, bounded and connected set with a regular (Lipschitzian) boundary denoted by .
Observe that a single hydrogen molecule comprises two hydrogen atoms physically linked through their electrons.
We recall that each hydrogen atom comprises one proton, one neutron and one electron.
Since the electric charge interaction effects are much higher than those related to the respective masses, in a first analysis we neglect the single neutron densities.
Denoting and time , generically, for a particle at the atom in the molecule , we define the following general density:
Here we have the particle density in the atom with density , at the molecule with a global density .
Here we have also denoted, the particle mass, the mass of atom and the mass of molecule , so that we set the following constraints:
At this point we denote for the atoms e of a hydrogen molecule:
- : mass of electron in the atom , where
- : mass of proton in the atom , where
Therefore, considering the respective indexed densities for the particles in question, we define the total hydrogen molecule density, denoted by as
Such system is subject to the following constraints:
- From the proton in the atom :
- For the proton in the atom :
- For the atom :
- For the atom :
- For the electrons and , concerning the physical electronic link between the atoms:
- For the total molecular density:
Therefore, already including the Lagrange multipliers, the corresponding variational formulation for such a system stands for , where
Here we denote
we assume
and
Finally,
Remark 22.1.
We highlight the two electrons which link the atoms are at same level of energy . Morever, each atom has its energy level and the molecule as a whole has also its energy level
23. A Mathematical Model for the Water Hydrolysis
In this section we develop a modeling for a chemical reaction known as the water hydrolysis.
Let be an open, bounded and connected set with a regular (Lipschitzian) boundary denoted by
In such a volume containing a total mass of water initially at the temperature 25 C with pressure 1 atm, we intend to model the following reaction
which as previously mentioned is the well known water hydrolysis.
We highlight stand for a water molecule which subject to an appropriate electric potential is decomposed into a ionized molecule and ionized atom.
It is also well known that the water symbol corresponds to a molecule with two hydrogen (H) atoms and one oxygen (O) atom.
Moreover, the oxygen atom O has 8 protons, 8 neutrons and 8 electrons whereas the hydrogen atom H has one proton, one neutron and one electron.
Remark 23.1.
Here we have assumed that a unit mass of reacts into a fractional mass of and a fractional mass of
Symbolically, we have:
To clarify the notation we set the conventions:
- molecule generically corresponds to wave function .
- molecule corresponds to wave function
- hydrogen atom corresponds to wave function
At this point we define the following densities:
- For the water density (for charges), denoted by , we havewhere is the mass of a single water molecule and generically refers to the hydrogen proton at the hydrogen atom concerning the molecular density and so on.
- For the density, denoted by , we havewhere is the mass of a single molecule of .
- For the ionized hydrogen atom have
where we have denoted is the mass of a single atom of .
Here and are appropriate real constants concerning a proton and an electron charge, respectively.
The system is subject to the following constraints:
Already including the Lagrange multipliers for the constraints, the variational formulation for such system. denoted by the functional stands for
where
Here , , , , ,
Moreover,
where , , and
Furthermore,
where is an electric potential originated from an external electric field applied on
Finally,
24. A Mathematical Model for the Austenite and Martensite Phase Transition
In this section we consider a phase transition of a solid solution of () and carbon with a proportion of carbon, known as austenite, initially at a temperature above and close to and rapidly cooled to a temperature of about , developing a phase transition which generates a solid solution of () and carbon known as martensite.
Let be an open, bounded and connected set with a regular boundary denoted by which contains an amount of austenite at and which, as previously mentioned, is rapidly cooled to a temperature on a time interval resulting a phase known as martensite.
We recall the of austenite phase presents a multi-faced cubic crystalline structure in a micro-structure with carbon atoms.
On the other hand, structure of the martensite phase has a cubic centralized crystalline structure in a micro-structure with carbon atoms.
At this point, we also recall that the (iron) atom has 26 protons, 26 electrons and 30 neutrons.
On the other hand a atom has 6 protons and this same number of electrons and neutrons.
Here we define the density function , representing the Austenite phase, where:
Similarly, we define the density function for the Martensite phase, which is denoted by , where:
For the corresponding to the Austenite phase, such density functions are subject to the following constraints:
Defining
and
we must have
where is a small real parameter related to crystalline structure dimensions.
We must have also,
and,
For the corresponding to the Austenite phase, such density functions are subject to the following constraints:
Defining
we must have
where is a small real parameter related to crystalline structure dimensions.
We must have also,
The other constraints for the densities are given by:
-
For the Austenite phase:
- (a)
- (b)
- (c)
- (d)
- (e)
- (f)
- (g)
- (h)
-
For the Martensite phase:
- (a)
- (b)
- (c)
- (d)
- (e)
- (f)
- (g)
- (h)
- For the total (iron) mass,
- For the total Carbon mass
At this point we define the functional J which models such a pahse transition in question, where
where
Also,
Finally, , where
and,
Finally, for a field of displacements resulting from the action of a external load field and temperature variations, we define
where
and
Remark 24.1.
The system temperature is supposed to be directly proportional to , which in this model is a known function obtained experimentally. Finally, the strain tensors and refer to austenite and martensite phases, respectively. Such tensors also depend on the temperature and must be also obtained experimentally.
25. A Note on Classical Free Fields through a Variational Perspective
This section is strongly based on the first chapter of the book [20], by N.N. Bogoliubov and D.V. Shirkov.
Therefore, the credit for this section is of these mentioned authors. This section is a kind of review of such a book chapter indicated. In fact, what we have done is simply to open more and clarify some calculations, specially about the first variation of the functional L, in order to improve their understanding.
Let where is a bounded, open and connected set with a regular boundary denoted by
Consider the Lagrangian density and an action where
.
We denote
and
Assume is such that
so that
We define a change of variables
where and (here t denotes time).
Also
where denotes a small real parameter.
We define also
where
and
Observe that
so that
Summarizing, we have got
Define now
where we have generically denoted
and
From such a last definition we have
so that
At this point we define
so that
From this and
we obtain
In particular, for
and
we obtain
Moreover, we define
so that
In particular, for
and
we obtain the Energy-Momentum tensor , where
25.1. The Angular-Momentum Tensor
In this subsection we define the following change of variables
where
With such relations in mind, we set
We define also,
where
Moreover, we define
where
Hence,
For the general variation, we define again
where we have generically denoted
and
Moreover, we set
and
Thus,
so that
With such results in mind, we define
Similarly as in the previous section, we may obtain
Thus,
where
so that
where
and
The tensor is said to be the Orbital angular momentum tensor and is said to be Spin one.
25.2. A Note on the Solution of the Klein-Gordon Equation
For , and denoting as usual by the imaginary unit, consider the Klein-Gordon equation in distributional sense
where
Defining the Fourier transform of u, by
in the momenta space, the last equation is equivalent to
where we have denoted and
Observe that a general solution for this last equation is given by the wave function
where
Indeed,
Here, we recall that generically for the Dirac delta function we have
Observe that, for the scalar case in the previous section, we have
Also, from
we get
so that
From such results, we may infer that
On the other hand,
Thus, denoting and
we may infer that
Summarizing we have got
so that
may be expressed as a kind of average expectance of related to the function
25.3. A Note on the Dirac Equation
In this subsection we denote
where
We recall that the relativistic Klein-Gordon equation may be written as
Moreover, for matrices indicated in the subsequent lines, we may obtain
where
and
Here
In such a case the fundamental Dirac equation stands for
Summarizing, if is a solution of this last Dirac equation, then are four solutions of the Klein-Gordon equation.
In the momentum configuration space, through the Fourier transform proprieties, the Dirac equation stands for
where
Observe that
corresponds to a general solution of the Dirac equation.
Indeed,
On the other hand
correspond to four solutions of the Klein-Gordon equation.
At this point, we assume such a corresponds to a solution of the Dirac equation as well.
Furthermore, here we recall that (please see the first chapter of the book [20], by N.N. Bogoliubov and D.V. Shirkov for details):
and
where we also denote
and
On the other hand, a variational formulation for the Dirac equation corresponds to the functional where
where
where here
From such statements and definitions, similarly as in the previous sections (please see [20] for details), we may obtain
and
where
and where
so that
Thus,
where
Summarizing, we have got
where , and
26. A Note on Quantum Field Operators
This section is strongly based on the chapter 3, page 53 of the book [21], by G.B. Folland.
Therefore, here we have done a kind of review of these pages of such a book chapter indicated. In fact, we have simply opened more and clarified some calculations, in order to improve their understanding.
Let where is a open, bounded and connected set with a regular boundary denoted
Define and
Consider an operator where in a distributional sense,
and where
Suppose there exists operators and such that
and
Assume also is such that
and
Now define
Observe that
We shall prove by induction that
Indeed, for
so that (162) holds for .
Suppose now (162) holds for so that
In order to complete the induction, it suffices to prove that (162) holds for
Observe that
Thus, the induction is complete, so that
Moreover, we recall that
so that
Summarizing, we have got
Now, we shall prove that
Observe that
Summarizing, we have got
so that
Finally, from such results, we may infer that
Similarly,
Therefore we have got
that is
Thus, for each , is an eigenvalue of H with corresponding eigenvector .
26.1. An Application Concerning the Harmonic Oscillator Operator in Quantum Mechanics
In this section we have the aim of representing the relativistic Klein-Gordon equation through the creation and annihilation operations related to the harmonic oscillator in quantum mechanics.
Consider first the one-dimensional Hamiltonian, corresponding to the harmonic oscillator, namely
which through an appropriate re-scale results into the following related Hamiltonian , where
Define now the operators
and
Clearly,
so that
Similarly, as in the previous sections, by induction, we may obtain
For
we define
Also from the previous section, we may obtain
and
so that
Here we recall that
and
In reference [21], page 54 it is proven that such a sequence is an ortho-normal basis for
Finally, observe that for we may define
and
Here generically,
Observe that clearly
and
Denoting where t stands for time, consider the relativistic Klein-Gordon equation,
From the previous results, we may represent such an equation by
We highlight from the previous results we know the action of and on an appropriate basis of obtained though an appropriate tensorial product of the bases
We shall call the operators and as the creation and annihilation operators concerning the original harmonic operator in quantum mechanics.
To justify such a nomenclature, we recall that and
27. A Dual Variational Formulation for a Related Model
In this section we develop a concave dual variational formulation for a Ginzburg-Landau type equation.
Let be an open, bounded and connected set with a regular (Lipschitzian) boundary denoted by
Consider a functional defined by
where , , and
We also denote
Define now
for some appropriate and, by
where
for some small parameter
Observe that
where we have denoted
and
Observe that
so that we define
With such assumptions and definitions in mind, we may prove the following theorem:
Theorem 27.1.
For suppose is such that
Let be such that
where
Suppose
Under such hypotheses,
and
Proof.
The proof that
is immediate from
Moreover, the proof that
and
may be done similarly as in the previous sections.
Observe that
so that is concave in as the infimum of a family of concave functionals in .
From this and we get
Furthermore observe that
Hence
Joining the pieces, we have got
The proof is complete. □
28. The Generalized Method of Lines Applied to Fourth Order Differential Equations
In this sections we develop an application of the generalized method of lines to a fourth order equation.
We start by addressing the following ordinary differential equation (ode):
with the boundary conditions
and
In terms of linear elasticity, such a boundary conditions corresponds to a bi-clamped beam.
In a finite difference context, this last equation corresponds to
where N is the number of nodes and .
Considering that, from the boundary conditions, for we get
so that
where
Similarly, for , we obtain
Hence, replacing the value of previously obtained in this last equation, we have
so that
where defining , we have also
Now reasoning inductively, for n, having
and
we obtain
so that from this and
we obtain
so that
where defining
we obtain
and
Summarizing, we have got
Observe now that from the boundary conditions,
From these last two equations, we may obtain
and
and so on up to obtaining
The problem is then solved.
28.1. A Numerical Example
We develop a numerical example considering
and
Thus, we have solved the equation
with the boundary conditions
and
In a finite differences context, we have used nodes and
For a solution , please see Figure 19.
In the next lines, we present the concerning software in MAT-LAB
**************
-
clear allm8=100;d=1/m8;e1=1.0;for i=1:m8f(i,1)=1.0;end;a(1)=2/3;b(1)=-1/6;c(1)=f(1,1)*/(6e1);m12=(6-4*a(1));a(2)=(4*b(1)+4)/m12;b(2)=-1/m12;c(2)=1/m12*(4*c(1)+f(2,1)*/e1);for i=3:m8-2m12=(a(i-2)*a(i-1)+b(i-2)-4*a(i-1)+6);a(i)=-1/m12*(a(i-2)*b(i-1)-4*b(i-1)-4);b(i)=-1/m12;c(i)=1/m12*(f(i,1)*/e1-c(i-2)-a(i-2)*c(i-1)+4*c(i-1));end;u(m8,1)=0;u(m8-1,1)=0;for i=2:m8-1;u(m8-i,1)=a(m8-i)*u(m8-i+1,1)+b(m8-i)*u(m8-i+2,1)+c(m8-i);end;for i=1:m8x(i)=i*d;end;plot(x,u)******************
29. A Note on Hyper-Finite Differences for the Generalized Method of Lines
In this section we develop an application of the hyper finite differences method through an approximation of the generalized method of lines.
Consider the equation
As is small, in order to decrease the error concerning the approximations used we propose to divide the domain into sub-intervals of same measure. Thus we define
For each sub-interval we are going to obtain an approximate solution of the equation in question with the general boundary conditions
and
Denoting such a solution by
where
and
where is the fixed number of nodes in each interval .
Observe that in a finite differences context, linearizing it about a initial solution the equation in question stands for:
In particular, for , we obtain
so that
where
and
Now reasoning inductively, having
and
so that
where,
we obtain
where,
and
Observe that in particular for , we have and so that from above, neglecting , we also obtain
Similarly, for we may obtain
and so on, up to finding
At this point we connect the sub-intervals by setting
and obtaining by solving the equations
Having obtained we may obtain the solution where and
The next step is to replace by and then to repeat the process until an appropriate convergence criterion is satisfied.
The problem is then approximately solved.
We have obtained numerical results for , on , , and
For the related software in MATHEMATICA we have obtained
Here the software and results:
**************************
-
Clear[u, U, z, N1];m8 = 100;N1 = 10;d = 1/m8/N1;e1 = 0.001;For[k = 1, k < N1 + 1, k++,For[i = 0, i < m8 + 1, i++,uo[i, k] = 1.01]];A = 1.0;B = 1.0;a[1] = 1.0/2;b[1] = 1.0/2;c[1] = 1/2.0;e[1] = ;For[i = 2, i < m8, i++,a[i] = 1/(2.0 - a[i - 1]);b[i] = b[i - 1]*a[i];c[i] = a[i]*(c[i - 1] + 1.0);e[i] = ;];For[k1 = 1, k1 < 10, k1++,Print[k1];Clear[U, z];For[k = 1, k < N1 + 1, k++,u[0, k] = U[k - 1];u[m8, k] = U[k];For[i = 1, i < m8, i++,z = a[m8 - i]*u[m8 - i + 1, k] + b[m8 - i]*u[0, k] +c[m8 - i]*(-3*A*uo[m8 - i + 1, k]2*u[m8 - i + 1, k] +2*A*uo[m8 - i + 1, k]3 + B*u[m8 - i + 1, k])* +e[m8 - i];u[m8 - i, k] = Expand[z]]];U[0] = 0.0;U[N1] = 0.0;S = 0;For[k = 1, k < N1, k++,S = S + (e1*(-u[m8 - 1, k] + 2*U[k] - u[1, k + 1])/ +3*A*U[k]*uo[m8, k]2 - 2*A*uo[m8, k]3 - B*U[k] - 1)2];Sol = NMinimize[S, U[1], U[2], U[3], U[4], U[5], U[6], U[7], U[8], U[9]];For[k = 1, k < N1, k++,w4[k] = U[k] Ṡol[[2, k]]];For[k = 1, k < N1, k++,U[k] = w4[k]];For[k = 1, k < N1 + 1, k++,For[i = 0, i < m8 + 1, i++,uo[i, k] = u[i, k]]];Print[U[5]]];For[k = 0, k < N1 + 1, k++,Print["U[", k, "]=", U[k]]]U[0]=0.U[1]=1.27567U[2]=1.32297U[3]=1.32466U[4]=1.32472U[5]=1.32472U[6]=1.32472U[7]=1.32472U[8]=1.32472U[9]=1.32471U[10]=0.**********************
Remark 29.1.
Observe that along the domain we have obtained approximately the constant value . This is expected since is small and such a value u is approximately the solution of equation
30. Applications to the Optimal Shape Design for a Beam Model
In this section, we present a numerical procedure for the shape optimization concerning the Bernoulli beam model.
Let corresponds to the horizontal axis of a straight beam with rectangular cross section , that is, the beam has a variable thickness distributed along such a horizontal axis x, where
Define now
which corresponds to a simply supported beam.
Consider the problem of minimizing in the functional
subject to
where
is variable beam thickness, corresponds to a rectangular cross section perpendicular to the x axis, and E is the young elasticity model.
Also, we define
where and
Observe that
where
Summarizing, we have got
In order to obtain numerical results, we suggest the following primal dual procedure:
- Set and
- Calculate solution of equationwhere
- Calculate such thatwhere
- Set and go to step b until an appropriate convergence criterion is satisfied.
We have developed numerical results for , , , , and
We have also defined
where
For the optimal solution , please see Figure 20.
For a corresponding optimal solution , please see Figure 21.
Remark 30.1.
For such a simply-supported beam model, for the numerical solution of equation
with the boundary conditions
firstly we have solved the equation
with the boundary conditions
Subsequently, we have solved the equation
with the boundary conditions
Here we present the software developed in MAT-LAB.
******************
-
clear allglobal m8 d d2wo H e1 ho h1 xo b5m8=100;d=1.0/m8;b5=0.1;e1=210*;ho=0.18;A=zeros(m8-1,m8-1);for i=1:m8-1A(1,i)=1.0;xo(i,1)=0.55;x3(i,1)=0.55;end;lb=0.4*ones(m8-1,1);ub=ones(m8-1,1);b=zeros(m8-1,1);b(1,1)=0.65*(m8-1);for i=1:m8f(i,1)=1.0;L(i,1)=1/2;P(i,1)=36.0*;end;i=1;m12=2;m50(i)=1/m12;z(i)=1/m50(i)*(-P(i,1)*);for i=2:m8-1m12=2-m50(i-1);m50(i)=1/m12;z(i)=m50(i)*(-P(i,1)*+z(i-1));end;v(m8,1)=0;for i=1:m8-1v(m8-i,1)=m50(m8-i)*v(m8-i+1,1)+z(m8-i);end;k=1;b12=1.0;while andkk=k+1;for i=1:m8-1H(i,1)=b5*/12*e1;f1(i,1)=v(i,1)/H(i,1);end;i=1;m12=2;m70(i)=1/m12;z1(i)=m70(i)*(-f1(i,1)*);for i=2:m8-1m12=2-m70(i-1);m70(i)=1/m12;z1(i)=m70(i)*(-f1(i,1)*+z1(i-1));end;w(m8,1)=0;for i=1:m8-1w(m8-i,1)=m70(m8-i)*w(m8-i+1,1)+z1(m8-i);end;d2wo(1,1)=(-2*w(1,1)+w(2,1))/;for i=2:m8-1d2wo(i,1)=(w(i+1,1)-2*w(i,1)+w(i-1,1))/;end;k9=1;b14=1.0;whilek9k9=k9+1;X=fmincon(’beamNov2023’,xo,A,b,,lb,ub);b14=max(abs(xo-X))xo=X;end;b12=max(abs(xo-x3))x3=xo;for i=1:m8-1L(i,1)=xo(i,1);end;end;***************
With the auxiliary function "beamNov2023":
********************
-
function S=beamNov2023(x)global m8 d d2wo H e1 ho h1 xo b5S=0;for i=1:m8-1S=S+1//b5/e1*(H(i,1)**12;end;*****************************
We develop numerical results also for
Such boundary conditions corresponds to bi-clamped beam. The remaining data is equal to the previous example
For the optimal solution , please see Figure 22.
For a corresponding optimal solution , please see Figure 23.
Remark 30.2.
For such a bi-clamped beam model, for the numerical solution of equation
with the boundary conditions
firstly we have solved the equation
with the boundary conditions
Subsequently, we solved the equation
with the boundary conditions
obtaining such that the boundary conditions
are also satisfied.
Here we present the software developed in MAT-LAB.
*************************
-
clear allglobal m8 d d2wo H e1 ho h1 xo b5m8=100;d=1.0/m8;b5=0.1;e1=210*;ho=0.18;A=zeros(m8-1,m8-1);for i=1:m8-1A(1,i)=1.0;xo(i,1)=0.55;x3(i,1)=0.55;end;lb=0.4*ones(m8-1,1);ub=ones(m8-1,1);b=zeros(m8-1,1);b(1,1)=0.65*(m8-1);for i=1:m8f(i,1)=1.0;L(i,1)=1/2;P(i,1)=36.0*;end;i=1;m12=2;m50(i)=1/m12;z(i)=1/m50(i)*(-P(i,1)*);for i=2:m8-1m12=2-m50(i-1);m50(i)=1/m12;z(i)=m50(i)*(-P(i,1)*+z(i-1));end;v(m8,1)=0;for i=1:m8-1v(m8-i,1)=m50(m8-i)*v(m8-i+1,1)+z(m8-i);end;k=1;b12=1.0;whilekk=k+1;for i=1:m8-1H(i,1)=b5*/12*e1;f1(i,1)=v(i,1)/H(i,1);f2(i,1)=i*d/H(i,1);f3(i,1)=1/H(i,1);end;i=1;m12=2;m70(i)=1/m12;z1(i)=m70(i)*(-f1(i,1)*);z2(i)=m70(i)*(-f2(i,1)*);z3(i)=m70(i)*(-f3(i,1)*);for i=2:m8-1m12=2-m70(i-1);m70(i)=1/m12;z1(i)=m70(i)*(-f1(i,1)*+z1(i-1));z2(i)=m70(i)*(-f2(i,1)*+z2(i-1));z3(i)=m70(i)*(-f3(i,1)*+z3(i-1));end;w1(m8,1)=0;w2(m8,1)=0;w3(m8,1)=0;for i=1:m8-1w1(m8-i,1)=m70(m8-i)*w1(m8-i+1,1)+z1(m8-i);w2(m8-i,1)=m70(m8-i)*w2(m8-i+1,1)+z2(m8-i);w3(m8-i,1)=m70(m8-i)*w3(m8-i+1,1)+z3(m8-i);end;m3(1,1)=w2(1,1);m3(1,2)=w3(1,1);m3(2,1)=w2(m8-1,1);m3(2,2)=w3(m8-1,1);h3(1,1)=-w1(1,1);h3(2,1)=-w1(m8-1,1);h5(:,1)=inv(m3)*h3;for i=1:m8wo(i,1)=w1(i,1)+h5(1,1)*w2(i,1)+h5(2,1)*w3(i,1);end;d2wo(1,1)=(-2*wo(1,1)+wo(2,1))/;for i=2:m8-1d2wo(i,1)=(wo(i+1,1)-2*wo(i,1)+wo(i-1,1))/;end;k9=1;b14=1.0;whilek9k9=k9+1;X=fmincon(’beamNov2023’,xo,A,b,,lb,ub);b14=max(abs(xo-X))xo=X;end;b12=max(abs(xo-x3))x3=xo;for i=1:m8-1L(i,1)=xo(i,1);end;end;*****************************
Remark 30.3.
About the numerical results obtained for these two beam models, a final word of caution is necessary.
Indeed, the full convergence in such cases is hard to obtain so that we have obtained just approximations of critical points with the functionals close to their optimal values. It is also worth emphasizing we have fixed the number of iterations so that the solutions and shapes obtained are just approximate ones.
31. Applications to the Optimal Shape Design for a Plate Model
In this section, we present a numerical procedure for the shape optimization concerning a thin plate model.
Let corresponds to the middle surface of a thin plate with a variable thickness .
Define now
which corresponds to a simply supported plate.
Consider the problem of minimizing in the functional
subject to
where
is variable plate thickness, E is the young elasticity model and .
Also, we define
where and
Observe that
where
Summarizing, we have got
In order to obtain numerical results, we suggest the following primal dual procedure:
- Set and
- Calculate solution of equationwhere
- Calculate such thatwhere
- Set and go to step b until an appropriate convergence criterion is satisfied.
We have developed numerical results for , , , and
We have also defined
where
For the optimal solution , please see Figure 24.
For a corresponding optimal solution , please see Figure 25.
Remark 31.1.
For such a simply-supported plate model, for the numerical solution of equation
with the boundary conditions
firstly we have solved the equation
with the boundary conditions
Subsequently, we have solved the equation
with the boundary conditions
Here we present the software developed in MAT-LAB.
*********************
-
clear allglobal m8 d d2xwo d2ywo H e1 ho xo b5m8=40;d=1.0/m8;w5=0.3;e1=200*/;ho=0.12;A=zeros();for i=1:A(1,i)=1.0;xo(i,1)=0.55;x3(i,1)=0.55;end;lb=0.45*ones(,1);ub=ones(,1);b=zeros(,1);b(1,1)=0.75*for i=1:(m8-1)for j=1:m8-1f(i,j,1)=1.0;L(i,j,1)=1/2;P(i,j,1)=2*; end;end;for i=1:m8wo(:,i)=0.001*ones(m8-1,1);end;m2=zeros(m8-1,m8-1);for i=2:m8-2m2(i,i)=-2.0;m2(i,i-1)=1.0;m2(i,i+1)=1.0;end;m2(1,1)=-2.0;m2(1,2)=1.0;m2(m8-1,m8-1)=-2.0;m2(m8-1,m8-2)=1.0;Id=eye(m8-1);i=1;m12=2*Id-m2*; m50(:,:,i)=inv(m12);z(:,i)=m50(:,:,i)*(-P(:,i,1)*);for i=2:m8-1m12=2*Id-m2*-m50(:,:,i-1);m50(:,:,i)=inv(m12);z(:,i)=m50(:,:,i)*(-P(:,i,1)*+z(:,i-1));end; v(:,m8)=zeros(m8-1,1);for i=1:m8-1v(:,m8-i)=m50(:,:,m8-i)*v(:,m8-i+1)+z(:,m8-i);end;k=1;b12=1.0;while () and ()kk=k+1;for i=1:m8-1for j=1:m8-1H(j,i,1)=/12*e1;f1(j,i,1)=v(j,i)/H(j,i,1);end;end;i=1;m12=2*Id-m2*;m70(:,:,i)=inv(m12);z1(:,i)=m70(:,:,i)*(-f1(:,i,1)*);for i=2:m8-1m12=2*Id-m2*-m70(:,:,i-1);m70(:,:,i)=inv(m12);z1(:,i)=m70(:,:,i)*(-f1(:,i,1)*+z1(:,i-1));end;w(:,m8)=zeros(m8-1,1);for i=1:m8-1w(:,m8-i)=m70(:,:,m8-i)*w(:,m8-i+1)+z1(:,m8-i);end;d2xwo(:,1)=(-2*w(:,1)+w(:,2))/;for i=2:m8-1d2xwo(:,i)=(w(:,i+1)-2*w(:,i)+w(:,i-1))/;end;for i=1:m8-1d2ywo(:,i)=m2*w(:,i)/;end;k9=1; b14=1.0;while () and ()k9k9=k9+1;X=fmincon(’beamNov2023A3’,xo,A,b,,lb,ub);b14=max(abs(xo-X))xo=X;end;b12=max(max(abs(w-wo)))wo=w;x3=xo;for i=1:m8-1for j=1:m8-1L(j,i,1)=xo((i-1)*(m8-1)+j,1);end;end;end;for i=1:m8-1x8(i,1)=i*d;end;mesh(x8,x8,L);*********************
With the auxiliary function "beamNov2023A3’, where
****************************
-
function S=beamNov2023A3(x)global m8 d d2xwo d2ywo H e1 ho xo b5S=0;for i=1:m8-1for j=1:m8-1x1(j,i)=x((m8-1)*(i-1)+j,1);end;end;for i=1:m8-1for j=1:m8-1S=S+;end;end;********************************
Remark 31.2.
About the numerical results obtained for this plate model, a final word of caution is necessary.
Indeed, the full convergence in such a case is hard to obtain so that we have obtained just approximations of critical points with the functional close to its optimal value. It is also worth emphasizing we have fixed the number of iterations so that the solution and shape obtained are just approximate ones.
32. A Note on the First Maxwell Equation of Electromagnetism
Let be an open, bounded and connected set with a regular (Lipschitzian) boundary denoted by .
Suppose is an electric field of class in
Let be also an open, bounded and connected set with a regular (Lipschitzian) boundary denoted by .
Observe that there exists a scalar field such that
and
Here denotes the normal outward field to S.
Observe also that
so that defining
we have that
Hence, from such results and the divergence Theorem, we get
Summarizing, we have got
Consider now a charge localized at the center of a sphere of radius and boundary
The electric field on the sphere surface generated by is given by
where is the normal outward field to .
Clearly
Consider again the set but now with a charge localized at a point inside the interior of , which is denoted by .
At first the electric field generated by is not of class on
However, there exists such that
Define .
Therefore, is of class on
Denoting the boundary of by , from the previous results, we may infer that
so that
Therefore, we have got
Assume now on we have a density of charges .
For a small volume consider a punctual charge localized in such that
Denoting by the electric field generated by , from the previous results we may infer that
Such an equation in its differential form, stands for:
Integrating in we may obtain
so that
From this and the Divergence Theorem, we have
Summarizing, we have got
This is the integral form of the first Maxwell equation of electromagnetism.
For this last equation, the set is rather arbitrary so that for as a ball of small radius with center at a point , from the Mean Value Theorem fot integrals and letting , we obtain
This last equation stands for the differential form of the first Maxwell equation of electromagnetism.
Remark 32.1.
Summarizing, in this section we have formally obtained a mathematical deduction of the first Maxwell equation of electromagnetism.
33. A Note on Relaxation for a General Model in the Vectorial Calculus of Variations
Let be an open, bounded and connected set with a regular (Lipschitzian) boundary denoted by
Consider a function twice differentiable and such that
Define a functional by
where
Moreover, for , define also
We assume there exists such that
Observe that from the convex analysis basic theory, we have that
On the other hand
where
From such results, we may infer that
Furthermore, observe that
so that
where so that
and
Therefore,
Replacing such results into the expression of H, we have
where
Joining the pieces, we have got
This last functional corresponds to a relaxation for the original non-convex functional.
The note is complete.
33.1. Some Related Numerical Results
In this subsection we present numerical results for an one-dimensional model and related relaxed formulation.
For , consider the functional where
Based on the results of the previous section, denoting we define the following relaxed functional where
Indeed, we have developed an algorithm for minimizing the following regularized functional where
for a small parameter .
For the case in which , for the optimal solution u, please see Figure 26.
For the case in which , for the optimal solution u, please see Figure 27.
For the case in which , for the optimal solution u, please see Figure 28.
We highlight to obtain the solution for this last case which is harder. A good solution was possible only using
as the initial solution concerning the iterative process.
Here we present the software in MAT-LAB developed.
*****************
-
clear allglobal m8 d u e3m8=100;d=1/m8;e3=0.0005;for i=1:2*m8+1xo(i,1)=0.36;end;b12=1.0;k=1;whilekk=k+1;X=fminunc(’funDecember2023’,xo);b12=max(abs(xo-X))xo=X;u(m8/2)end;for i=1:m8x(i,1)=i*d;end;plot(x,u);***********************
With the main function "funDecember2023"
*********************
-
function S=funDecember2023(x)global m8 d u e3for i=1:m8u(i,1)=x(i,1);v(i,1)=x(i+m8,1);yo(i,1)=sin(pi*i*d)/2;end;L=(1+sin(x(2*m8+1,1)))/2;u(m8,1)=1/2;v(m8,1)=0.0;du(1,1)=u(1,1)/d;dv(1,1)=v(1,1)/d;for i=2:m8du(i,1)=(u(i,1)-u(i-1,1))/d;dv(i,1)=(v(i,1)-v(i-1,1))/d;end;d2u(1,1)=(-2*u(1,1)+u(2,1))/;for i=2:m8-1d2u(i,1)=(u(i-1,1)-2*u(i,1)+u(i+1,1))/;end;S=0;for i=1:m8S=S+;S=S+;S=S+;end;for i=1:m8-1S=S+e3*;end;*******************
33.2. A Related Duality Principle and Concerning Convex Dual Formulation
With the notation and statements of the previous sections in mind, consider the functionals and where
and
Here we have denoted
and
Observe that
Moreover,
Therefore,
where
Furthermore, where
and
Summarizing, we have got
Remark 33.1.
We highlight this last dual function in is convex (in fact concave) on the convex set .
33.3. A Numerical Example
For consider a functional where
where
and
Define and by
and
respectively.
Denoting define also by
Observe that
and
Denoting , define by
Similarly as in the previous section, we may obtain
where ,
and
From such expressions of and we may obtain
and
Replacing such expressions for and into the expression of , and from now and on denoting , we may obtain where
Consequently, we have got
In order to obtain numerical results we have designed the following algorithm:
- Set and .
- Calculate such that
- Calculate such that
- Set and go to item (2) until the satisfaction of an appropriate convergence criterion.
We have developed numerical results for the following cases
Observe that for the optimal point we have
and
so that
For the optimal solution found for the cases (a), (b) and (c), please see the Figure 29, Figure 30 and Figure 31, respectively.
Here we present the concerning software in MAT-LAB.
************************
-
clear allglobal m8 d L v1 v2 v3 v4 yo dv1 dv2 e1m8=140;d=1/m8;e1=0.0001;L=1/2;for i=1:2*m8xo(i,1)=0.01;end;for i=1:m8yo(i,1)=sin(pi*i*d)/2;end;x1=1/2;k=1;b12=1;while andkk=k+1;X1=fminunc(’funFeb24’,xo);b12=max(abs(X1-xo))xo=X1;X2=fminunc(’funFeb24A’,x1);x1=X2;L=(sin(x1)+1)/2;Lend;u(m8,1)=1/2;for i=1:m8-1u(i,1)=L*v3(i,1)+(1-L)*v4(i,1);end;for i=1:m8x(i,1)=i*d;end;plot(x,u);
***********************************
Here the auxiliary function "funFeb24"
********************************
-
function S=funFeb24(x)global m8 d L v1 v2 v3 v4 yo dv1 dv2 e1for i=1:m8v1(i,1)=x(i,1);v2(i,1)=x(m8+i,1);end;for i=1:m8-1dv1(i,1)=(v1(i+1,1)-v1(i,1))/d;dv2(i,1)=(v2(i+1,1)-v2(i,1))/d;end;S=0;for i=1:m8S=S+;S=S+;end;for i=1:m8-1v3(i,1)=dv1(i,1)+L*yo(i,1);v4(i,1)=dv2(i,1)-(L-1)*yo(i,1);S=S+;end;S=S-(v1(m8,1)+v2(m8,1))/d/2;
*********************************
Finally, the auxiliary function "funFeb24A"
**********************************************
-
function S1=funFeb24A(y)global m8 d L v1 v2 v3 v4 yo e1L=(sin(y)+1)/2;for i=1:m8-1dv1(i,1)=(v1(i+1,1)-v1(i,1))/d;dv2(i,1)=(v2(i+1,1)-v2(i,1))/d;end;S=0;for i=1:m8S=S+;S=S+;end;for i=1:m8-1v3(i,1)=dv1(i,1)+L*yo(i,1);v4(i,1)=dv2(i,1)-(L-1)*yo(i,1);S=S+;end;S=S-(v1(m8,1)+v2(m8,1))/d/2;S1=-S;
*************************
34. One More Note on Relaxation for a General Model in the Vectorial Calculus of Variations
Let be an open, bounded and connected set with a regular (Lipschitzian) boundary denoted by
Consider a function twice differentiable and such that
Define a functional by
where
Moreover, for , define also
We assume there exists such that
Observe that from the convex analysis basic theory, we have that
On the other hand
where
and
From such results, we may infer that
Furthermore, observe that
and
so that
where so that
and
Therefore,
Replacing such results into the expression of H, we have
where we recall that
Joining the pieces, we have got
This last functional corresponds to a relaxation for the original non-convex functional.
The note is complete.
34.1. A Related Duality Principle and Concerning Convex Dual Formulation
With the notation and statements of the previous sections in mind, consider the functionals and where
and
Here we have denoted
and
Observe that
Moreover,
Therefore,
where
Furthermore, where
and
Summarizing, we have got
Remark 34.1.
We highlight this last dual function in is convex (in fact concave) on the convex set .
35. A General Convex Primal Dual Formulation with a Restriction for an Originally Non-Convex Primal One
Let be an open bounded and connected set with a regular (Lipschitzian) boundary denoted by
Consider the functional where
where , and
Define and by
and
Define also and by
and
if , where
for some appropriate to be specified.
At this point we define
for appropriate to be specified, and by
Moreover, we define by
Observe that
and
Now we set such that
and
From such results and constant choices, we may obtain
Define now
where we assume that is such that if , then
Finally, we also suppose the concerning constants are such that is convex.
With such statements, definitions and results in mind, we may prove the following theorem.
Theorem 35.1.
Let be such that
Under such hypotheses,
and
Proof.
The proof that
and
may be done similarly as in the previous sections and will not be repeated.
Furthermore, since
and is concave in on , we have
and
From such results and the Saddle Point Theorem we may infer that
Finally, from evident convexity,
Joining the pieces, we have got
The proof is complete.
□
36. A General Convex Dual Formulation for an Originally Non-Convex Primal One
In this section we develop a convex dual formulation for an originally non-convex primal formulation.
Let be an open bounded and connected set with a regular (Lipschitzian) boundary denoted by
Consider the functional where
where , and
At the moment, fix a matrix and to be specified.
Define , and by
Define also and
At this point we also define
for an appropriate to be specified.
Furthermore, we define by
Moreover, we define by
and by
Now observe that
and
and
We set ,
and . Moreover, after a re-scale if necessary, we assume
From such results and constant choices, with the help of the software MATHEMATICA, we may obtain
Define now
Observe that we may obtain such that if , then
where
Furthermore, we assume and are such that is convex.
With such statements, definitions and results in mind, we may prove the following theorem.
Theorem 36.1.
Let be such that
Under such hypotheses,
and
Proof.
The proof that
and
may be done similarly as in the previous sections and will not be repeated.
Furthermore, since
and is concave in on , we have
and
From such results and the Saddle Point Theorem we may infer that
The proof is complete.
□
37. A Note on the Special Relativistic Physics
Consider in two observers O and and related referential Cartesian frames and respectively.
Suppose a particle moves from a point to a point related to on a time interval .
Denote
and .
In a Newtonian physics context, we have
and
that is, and remain invariant.
However, through experiments in higher energy physics, it was discovered that in fact is which remains invariant (this had been previously proposed in the Einstein special relativity theory in 1905), where
so that
for any pair of observers O and Here c denotes the speed of light, and in the case in which we have the Newtonian approximation
From the expression of we obtain
Thus,
so that
Letting , we obtain
In particular for constant v and we have
so that
Consider now that O is at rest and has a constant velocity
where is the canonical basis for related to
Consider and such that the axis coincide with the axis x, axis is parallel to axis y and axis is parallel to
Since v is constant, we have
and
Assuming and the initial time , we have and so that
so that
and thus
On the other hand we have .
We may easily check that the solution
lead us to .
Indeed,
so that, considering that v is constant, we obtain
that is,
Thus,
so that
for some constant so that
for some
Therefore
Summarizing, for the Newton mechanics we have
,
and
On the other hand, for the special relativity context, we have the following Lorentz relations
and
37.1. The Kinetics Energy for the Special Relativity Context
Consider the motion of a particle system described by the position field
where , is a time interval and
In my understanding, this is the special relativity theory context.
The related density field is denoted by
where
is total system mass at rest, and is a wave function such that
The Kinetics energy differential is given by
where
where
Moreover,
so that
Thus,
In particular for a constant v (not varying in ), we obtain
Hence if we have
This is the most famous Einstein equation previously published in his article of 1905.
37.2. The Kinetics Energy for the General Relativity Context
In a general relativity theory context, the motion of a particle system will be specified by a field
where
where
and , where is a time interval.
The corresponding density is represented by
where
is total system mass at rest and is a complex wave function such that
where
and .
Now observe that
Observe that
Moreover, the Kinetics energy differential is given by
where
so that the total Kinetics energy is expressed by
that is,
Summarizing, for the general relativity theory context
38. About an Energy Term Related to the Manifold Curvature Variation
In this section we consider a particle system motion represented by a field
of class where here is an open, bounded and connected set, and is a time interval.
More specifically, point-wise we denote
where and
Now, define
and
Moreover
and
We assume
is a basis for ,
At this point we define the Christofel symbols, denoted by , by
Theorem 38.1.
Considering these last previous statements and definitions, we have that
Proof.
Fix and
Observe that
Summarizing, we have got
Since
is a basis for , we may infer that
The proof is complete.
□
38.1. The Energy Term Related to Curvature Variation
We define such an energy term, denoted by , as
where
Here is a complex wave function representing the scalar density field.
Now observe that
From such results, we may infer that
39. A Note on the Definition of Temperature
The main results in this section may be found in similar form in the book [16], page 261.
Consider a system with and suppose each set of particles has a set of possible states.
Therefore, the number of states of such particles is given by
where we have considered simple permutations as equivalent states.
Define
and define the system entropy, denoted by S, as
where is a normalizing constant.
Thus,
so that
If is large enough, we have the following approximation
In particular for we obtain
At this point we define the following local density where
where
Here, denotes the wave function of the particles corresponding to the system part .
The final definition of Entropy is given by
where
Here we highlight the position field for each particle system part is given by
where is related to the internal energy, that is, related to the atomic/electronic vibrational motion linked with the concept of temperature, as specified in the next lines.
The total kinetics energy is given by
At this point, we define the scalar field of temperature, denoted by , such as symbolically
More specifically, we define
so that
39.1. A Note on Basic Thermodynamics
Consider a solid where such a is an open, bounded and connected set with a regular (Lipschitzian) boundary denoted by
Denoting by a time interval, consider a particle system where the field of displacements is given by
where is a macroscopic displacement field, is the elastic displacement field and denotes the displacement field related to the atomic and electronic vibration motion concerning the concept of temperature, as specified in the previous section.
In particular for the case in which
we define the heat functional, denoted by W, as
where
is the point wise total density,
is a standard elastic inner energy for small displacements is the resulting field of external forces acting point wise on , and for the term
we are refereing to the definitions and notations of the previous section.
At this point we denote
and
Hence and from the previous section we may generically denote
Therefore
For a standard reversible process we must have .
so that
For a general case in which other types of internal energy (such as indicated in the previous sections and even ) are partially and irreversibly converted into a type of energy, in which
we may have
Remark 39.1.
Indeed, in general the vibrational motion related to is of relativistic nature so that in fact we would need to consider
40. A Formal Proof of Castigliano Theorem
In this section we present the mathematical formalism of a result in elasticity theory known as the Castigliano’s Theorem.
Let be an open, bounded and connected set with a regular (Lipischitzian) boundary denoted by
In a context of linear elasticity, consider the functional where
, and
for some
Here we have denoted
Moreover is a fourth order positive definite and constant tensor.
Observe that the variation of J in give us the following Euler-Lagrange equation
Symbolically such a system stands for
so that
We denote solution of (249) by so that multiplying the concerning extremal equation by and integrating by parts, we get
Therefore
so that
that is
With such results in mind, we have proven the following theorem.
Theorem 40.1
(Castigliano). Considering the notations and definitions in this section, we have
40.1. A Generalization of Castigliano Theorem
In this subsection we present a more general version of the Castigliano theorem.
Considering the context of last section, we recall that
Therefore, for such that
we have
so that
that is
From such results, we may obtain
so that
that is
With such results in mind, we have proven the following theorem.
Theorem 40.2
(The Generalized Castigliano Theorem). Considering the notations and definitions in this section, we have
40.2. The Virtual Work Principle
Considering the definitions, results and statements of the previous section and subsection, we may easily prove the following theorem.
Theorem 40.3
(The virtual work principle). Let such that
For a virtual constant load on at the direction of define now where
Under such hypotheses,
Proof.
The proof is exactly the same as in the Castigliano Theorem in the previous section except by setting the virtual load in the end of this calculation and will not be repeated. □
41. A Convex Dual Formulation for an Originally Non-Convex Primal Dual One
In this section we develop a convex dual variational formulation suitable for an originally non-convex primal dual one.
Let be an open bounded and connected set with a regular (Lipschitzian) boundary denoted by
Consider the functional where
where , and
Define the functionals , and by
and
respectively.
Define also by
Observe that
where
for an appropriate real constant
Moreover, for , we have
Here we define by
It is worth highlighting we have got
Finally, we also emphasize that is convex (in fact concave) in the convex set so that we have obtained a convex dual formulation for an originally non-convex primal dual one.
42. A Convex Dual Variational Formulation for a Burger’s Type Equation
Let
Consider the Burger’s type equation
Here is a real constant.
Define the Galerkin type functional where
and
Denoting , define and by
and
respectively. Here is an appropriate large real constant.
Define also by
Observe that
where
Moreover, denoting
and
for , we have
Here we define by
It is worth highlighting we have got
Finally, we also emphasize that is convex (in fact concave) in the convex set so that we have obtained a convex dual formulation for an originally non-convex primal dual one.
Remark 42.1.
The conditions which define must be replaced by those concerning the regularized set
for an appropriate real constant Therefore, through , we may define an approximate dual formulation so that will be particularly interested in the system behaviour as
43. A Convex Dual Variational Formulation for an Approximate Navier-Stokes System
Let be an open, bounded and connected set with a regular (Lipschitzian) boundary denoted by
Consider the approximate incompressible and time independent Navier-Stokes system, where
Here is a real constant. Moreover, denotes the outward normal field to .
Define the Galerkin type functional , where
and
Denoting , define , , , , and by
and
respectively. Here is an appropriate large real constant.
Define also by
Observe that
From such a result, we obtain
if , where ,
Moreover, denoting
we have
Here we define by
It is worth highlighting we have got
Finally, we also emphasize that is convex (in fact concave) in the convex set so that we have obtained a convex dual formulation for an originally non-convex primal dual one.
Remark 43.1.
Here we highlight the conditions which define must be appropriately regularized through a small parameter
similarly as we have done in the previous section.
44. A D.C. Type Dual Variational Formulation for a Burger’s Type Equation
In this section we shall write a primal Galerkin type variational formulation for a Burger’s type equation as a difference of two convex functionals (the so called D.C. approach) and establish a related convex dual variational formulation.
Let
Consider the Burger’s type equation
Here is a real constant.
Define a Galerkin type functional , where
and
Denoting , define and by
and
respectively.
Here are appropriate large real constants such that
Define also by
Observe that
so that, denoting
we have
From such results, similarly as obtained in [5], we may infer that
On the other hand, observe that
if where
and
At this point we recall that
and
Moreover, for sufficiently large, up to a restriction for the dual variables related to a ball of radius proportional to , from the standard results on convex analysis and duality theory, we have
Consequently, from such results and (283) we have got
Therefore, defining by
we have got
Finally, we also emphasize that is concave in on the convex set and convex in , so that, after the supremum evaluation in , we have obtained a final convex dual formulation in for an originally non-convex primal dual one.
45. A Convex Dual Formulation for the Rank-One Approximation of a Non-Convex Primal One
In this section, we develop a convex dual formulation for an approximate rank-one primal formulation found in some vectorial phase transition models.
Let be an open, bounded and connected set with a regular (Lipschitzian) boundary denoted by .
Define a functional by
where is a a fourth order constant positive definite and symmetric tensor, , and
From now and on we denote and
Define also , and by
and
respectively.
Here are real constants such that
Moreover, define
Observe that
where
and
On the other hand
Thus,
where
and
Furthermore,
Denoting
we have got
Finally, we emphasize is a convex (in fact concave) functional.
46. Duality for a General Relaxed Primal Variational Formulation
Let be an open, bounded and connected set with a regular boundary denoted by
Consider a functional where
where , , , , and
We define the associated relaxed functional by
Moreover, we define, and by
respectively.
Observe that
Thus,
where
Therefore, defining and by
and
we may also infer that
if where,
and
and
Denoting, as above indicated, , we define by
Observe that we have got
46.1. A Numerical Example
We have obtained numerical results for , , and for the special case in which
Such results have been performed through the following algorithm:
- Set and .
- Calculate such that
- Calculate such that
- Set and go to step b until the satisfaction of an appropriate convergence criterion.
Here, we recall that for the optimal points
and
so that
For such a corresponding optimal please see Figure 32.
For the solution of the primal problem obtained through the generalized method of lines, please see Figure 33.
We may observe the solutions and are qualitatively similar, as expected.
Here we present the software developed to perform such numerical results.
***********************
-
clear allglobal m8 d L A3 A B yo u v e1 dv1 dv2 dv3 v5 v6 v3 v4 v1 v2 K5 e5 L1 L2 L3m8=100;d=1/m8;e1=0.00001;e5=0.001;K5=10000.0;A3=0.1;A=3.0;B=5.0;for i=1:m8uo(i,1)=5;yo(i,1)=10.0;end;L=1/2;for k=1:50ki=1;m12=m50(i)=1/m12;z(i)=for i=2:m8-1m12=m50(i)=1/m12;z(i)=end;w(m8,1)=0;for i=1:m8-1w(m8-i,1)=m50(m8-i)*w(m8-i+1)+z(m8-i);end;uo=w;uo(m8/2,1)end;for i=1:4*m8xo(i,1)=3.0;end;for i=1:1x1(i,1)=1/2;end;for k1=1:10k1k=1;b12=1.0;while &&kk=k+1;X=fminunc(’funFeb30LG’,xo);b12=max(abs(xo-X))xo=X;end;X1=fminunc(’funFeb31LG’,x1);x1=X1;end;u(m8,1)=0;for i=1:m8x(i,1)=i*d;end;plot(x,u);
*******************************
With the auxiliary function "funFeb30LG", where
*******************************
-
function S=funFeb30LG(x)global m8 d L A3 A B yo u v e1 dv2 dv1 dv3 v3 v4 v5 v6 v1 v2 K5 e5 L1 L2 L3for i=1:m8v1(i,1)=x(i,1);v2(i,1)=x(m8+i,1);v3(i,1)=x(2*m8+i,1);v4(i,1)=x(3*m8+i,1);end; for i=1:m8-1dv1(i,1)=(v1(i+1,1)-v1(i,1))/d;dv2(i,1)=(v2(i+1,1)-v2(i,1))/d;end;S=0;for i=1:m8-1S=S+S=S+S=S+S=S+end;for i=1:m8-1u(i,1)=u(i,1)=u(i,1)+end;
*******************
Finally, we present the auxiliary function "funFeb31LG"
*********************************************
-
function S1=funFeb31LG(x)global m8 d L L1 L2 L3 A3 A B yo u v e1 dv2 dv1 dv3 v5 v6 v3 v4 v1 v2 K5 e5L=(sin(x(1,1))+1)/2;for i=1:m8-1dv1(i,1)=(v1(i+1,1)-v1(i,1))/d;dv2(i,1)=(v2(i+1,1)-v2(i,1))/d;end;S=0;for i=1:m8-1S=S+S=S+S=S+S=S+end;S1=-S;
**************************************
Remark 46.1.
Observe that the functional is convex in however, the restrictions and in Ω may cause a difference between the solution obtained through and the solution got through the primal formulation J, a so-called duality gap.
Anyway, through such a relaxation process, utilizing the dual functional we may still obtain a good qualitative approximation of the global optimal point for the primal formulation J.
Indeed, such a global solution obtained through the dual functional may be an excellent initial solution for obtaining a more accurate one through the standard Newton Method, for example.
47. A Global Existence Result for a Model in Non-Linear Elasticity
Let be an open, bounded and connected set with a regular (Lipschitzian) boundary denoted by .
Define a functional by
where
We also denote so that
Here is a fourth order constant, positive definite and symmetric tensor.
With such assumptions and statements in mind, we may prove the following theorem.
Theorem 47.1.
Assume is such that
Under such hypothesis, there exists such that
Proof.
From the hypotheses, there exists such that
Let be a sequence such that
Suppose, to obtain contradiction, there exists a subsequence such that
From the hypotheses, we have
This contradicts
From such results we may infer that there exists such that
Consequently, from this, the Sobolev Embedding and Rellich Kondrashov theorems, there exists for which, up to a not relabelled subsequence, we have
Let
Thus,
Since is arbitrary and is dense in we may infer that
Define with the norm
We may easily verify that
Thus,
is a Cauchy sequence in
Hence, for each there exists such that , then
where may be taken as an increasing subsequence in
In particular, we have got
Define now
and
Observe that
From such results we may infer that
Moreover, since an absolutely convergent series is also convergent, we may infer that
for some
From such results, we have
and
so that
Consequently, we have got
Now fix
Observe that from the Cauchy-Schwarz inequality, we have
for some appropriate real constant .
Therefore, up to a not relabeled subsequence there exists such that
Since
we obtain
so that
Therefore, from such results we may infer that
Moreover, since J is convex in we finally obtain
so that
The proof is complete.
□
48. A Note on a General Relaxation Procedure for the Vectorial Case in the Calculus of Variation
Let be an open, bounded and connected set with a regular (Lipschitzian) boundary denoted by Consider a continuous and bounded below functional where
Define by
Observe that as it has been shown in a previous section, we have
Moreover, also as indicated in a previous section, we may obtain
where
Reasoning inductively, having , define by
Thus
Observe that
Define by
Suppose, to obtain contradiction, that is not convex.
Hence, there exists such that
where
This contradicts
Therefore is convex on V so that from this and
we may infer that
49. A Note on Another General Relaxation Procedure for the Vectorial Case in the Calculus of Variation
Let be an open, bounded and connected set with a regular (Lipschitzian) boundary denoted by Consider a continuous and bounded below functional where
Fix
Define by
Observe that
Define by
Reasoning inductively, having , we may obtain by
Observe that
Now we define
Therefore, we have obtained a sequence such that
Thus, we may define by
Suppose, to obtain contradiction, that is not convex on
Hence, there exists such that
where
This contradicts
Therefore, is convex on V so that from this and
we may infer that
50. A Proximal Relaxed General Approach Also Suitable for the Vectorial Case in the Calculus of Variations
Let and consider a proximal relaxed functional where
where
In order to obtain a critical point of such a proximal relaxed primal formulation, we propose the following algorithm:
- Set , and
- Calculate such that
- Calculate such thatso that indeed,
- If then stop. Otherwise set and go to item 2.
We have obtained numerical results for and
For the optimal solution obtained, please see Figure 34.
At this point we present the software in MAT-LAB we have developed to obtain such numerical results.
*****************************************
-
clear allglobal m8 d u v yo e1 K zm8=100;d=1/m8;e1=0.0005;K=100.0;for i=1:m8yo(i,1)=sin(pi*i*d)/2;z(i,1)=0;end;for i=1:2*m8+1xo(i,1)=0.3;x1(i,1)=0.3;end;k1=1;b14=1.0;while &&k1k1=k1+1;k=1;b12=1.0;while &&kk=k+1;X=fminunc(’funMarch24PhaseT’,xo);b12=max(abs(X-xo))xo=X;u(m8/2,1)end;b14=max(abs(x1-xo));z=K*(u-yo);x1=xo;u(m8/2,1)end;for i=1:m8x(i,1)=i*d;end;plot(x,u)
*********************************
Here the auxiliary function "funMarch24PhaseT"
*****************************
-
function S=funMarch24PhaseT(x)global m8 d u v L yo e1 K zfor i=1:m8u(i,1)=x(i,1);v(i,1)=x(i+m8,1);end;L=(sin(x(2*m8+1,1))+1)/2;u(m8,1)=1/2;v(m8,1)=0.0;du(1,1)=u(1,1)/d;dv(1,1)=v(1,1)/d;for i=2:m8du(i,1)=(u(i,1)-u(i-1,1))/d;dv(i,1)=(v(i,1)-v(i-1,1))/d;end;d2u(1,1)=for i=2:m8-1d2u(i,1)=end;S=0;for i=1:m8S = S+S=S+S=S+S=S+end;for i=1:m8-1S=S+end;
***************************
51. Another Proximal Relaxed General Approach Also Suitable for the Vectorial Case in the Calculus of Variations
Let and consider a proximal relaxed functional where
where
and
In order to obtain a critical point of such a proximal relaxed primal formulation, we propose the following algorithm:
- Set , and
- Calculate such that
- Calculate such thatso that indeed,
- If then stop. Otherwise set and go to item 2.
We have obtained numerical results for and
For the optimal solution obtained, please see Figure 35.
At this point we present the software in MAT-LAB we have developed to obtain such numerical results.
************************
-
clear allglobal m8 d u v yo e1 K zm8=100;d=1/m8;e1=0.0007;K=100.0;for i=1:m8yo(i,1)=0.0*sin(pi*i*d)/2;z(i,1)=0;end;for i=1:4*m8+3xo(i,1)=0.3;x1(i,1)=0.3;end;k1=1;b14=1.0;while &&k1k1=k1+1;k=1;b12=1.0;while &&kk=k+1;X=fminunc(’funMarch24PhaseTC’,xo);b12=max(abs(X-xo))xo=X;u(m8/2,1)end;b14=max(abs(x1-xo));z=K*(u-yo);x1=xo;u(m8/2,1)end;for i=1:m8x(i,1)=i*d;end;plot(x,u)
*****************************************
With the auxiliary function "funMarch24PhaseTC"
************************
-
function S=funMarch24PhaseTC(x)global m8 d u v L yo e1 K zfor i=1:m8u(i,1)=x(i,1);v(i,1)=x(i+m8,1);v1(i,1)=x(i+2*m8,1);v2(i,1)=x(i+3*m8,1);end;L1=(sin(x(4*m8+1,1))+1)/2;L2=min((sin(x(4*m8+2,1))+1)/2,1-L1);L3=min((sin(x(4*m8+3,1))+1)/2,1-L1-L2);L4=1-L1-L2-L3;u(m8,1)=1/2;v(m8,1)=0.0;v1(m8,1)=0.0;v2(m8,1)=0.0;du(1,1)=u(1,1)/d;dv(1,1)=v(1,1)/d;dv1(1,1)=v1(1,1)/d;dv2(1,1)=v2(1,1)/d;for i=2:m8du(i,1)=(u(i,1)-u(i-1,1))/d;dv(i,1)=(v(i,1)-v(i-1,1))/d;dv1(i,1)=(v1(i,1)-v1(i-1,1))/d;dv2(i,1)=(v2(i,1)-v2(i-1,1))/d;end;d2u(1,1)=for i=2:m8-1d2u(i,1)=end;S=0;for i=1:m8S=S+S=S+S=S+S=S+S=S+S=S+end;for i=1:m8-1S=S+end;
******************************
52. A Dual Variational Formulation for a Non-Convex Primal One
Let be an open, bounded and connected set with a regular boundary denoted by .
Consider the functional where
Here , , , and
Denoting define , and by
and
Define also, , and , by
if where
Moreover,
At this point we define by
Assume is such that
Observe that
Define now by
From this and (326) we have
Furthermore, from the variation of in we obtain
so that
From the variation of in , we get
so that
From the variation of in , we obtain
so that
Joining the pieces, we have also
so that from this and
we obtain
so that
that is,
Finally, from the Legendre transform proprieties, we also obtain
and
Therefore
Observe now that from , for sufficiently large, we have
Joining the pieces we have got
We have obtained numerical results for the case A, where , , , and
For the optimal solution , where
please see Figure 36.
Here we present the software in MATLAB through which we have obtained such results.
*************************************
-
clear allglobal m8 d yo z1 K e1 dv1 dv2 v3 v4 v1 v2 A A3 B L um8=100;d=1/m8;A3=0.1;A=3.0;B=5.0;K=120;e1=0.0007;for i=1:m8yo(i,1)=10.0;z1(i,1)=0.0;end;L=1/2;for i=1:2*m8xo(i,1)=3.0;end;for k1=1:30k1k=1;b12=1.0;while &&kk=k+1;X=fminunc(’funMarch24LGA7’,xo);b12=max(abs(X-xo))xo=X;u(m8/2,1)end;for i=1:m8-1z1(i,1)=K*(dv1(i,1)+z1(i,1)+yo(i,1))/(2*v2(i,1)+K);end;end;for i=1:m8x(i,1)=i*d;end;plot(x,u);
*****************************
With the auxiliary function "funMarch24LGA7"
**********************************
-
function S=funMarch24LGA7(x)global m8 d yo z1 z2 K e1 dv1 dv2 v3 v4 v1 v2 A A3 B L ufor i=1:m8v1(i,1)=x(i,1);v2(i,1)=x(i+m8,1);end;for i=1:m8-1dv1(i,1)=(v1(i+1,1)-v1(i,1))/d;end;S=0;for i=1:m8-1S=S+S=S+end;for i=1:m8-1u(i,1)=(dv1(i,1)+z1(i,1)+yo(i,1))/(2*v2(i,1)+K);end;u(m8,1)=0;
***********************************
53. A Convex Dual Variational Formulation for a Relaxed Non-Convex Primal One
Let and consider a functional where
where
Denoting , we define where
Observe that
Therefore
where
and
From such results, we may infer that
We have developed numerical results for the cases and
For the corresponding optimal solution for the case , please see Figure 37.
For the corresponding optimal solution for the case , please see Figure 38.
Here we present the software in MATLAB through which we have obtained such numerical results.
**************************
-
clear allglobal m8 d yo u L v1 v2 v3 v4 dv1 dv2 K dz1 z1 e1m8=100;d=1/m8;K=1.0;e1=0.0007;L=1/2;for i=1:m8yo(i,1)=0.0*sin(pi*i*d)/2;end;for i=1:4*m8xo(i,1)=0.8;end;x1(1,1)=1/2;for k1=1:12k1k=1;b12=1.0;while &&kk=k+1;X=fminunc(’funMarch24A18’,xo);b12=max(abs(X-xo))u(m8/2,1)xo=X;end;X1=fminunc(’funMarch24A19’,x1);x1=X1;u(m8/2,1)end;for i=1:m8x(i,1)=i*d;end;plot(x,u);
************************
With the auxiliary functions "funMarch24A18" and "funMarch24A19":
*************************
-
function S=funMarch24A18(x)global m8 d yo u e1 v1 v2 v3 v4 dv1 dv2 Lfor i=1:m8v1(i,1)=x(i,1);v2(i,1)=x(i+m8,1);v3(i,1)=x(i+2*m8,1);v4(i,1)=x(i+3*m8,1);end;for i=1:m8-1dv1(i,1)=(v1(i+1,1)-v1(i,1))/d;dv2(i,1)=(v2(i+1,1)-v2(i,1))/d;end;S=0;for i=1:m8-1S=S+S=S+;S=S+end;S=S-v1(m8,1)/2/d-v2(m8,1)/2/d;for i=1:m8-1u(i,1)=L*(dv1(i,1)+L*yo(i,1))+(1-L)*(dv2(i,1)+(1-L)*yo(i,1));end;u(m8,1)=1/2;
****************************
*******************************
-
function S1=funMarch24A19(x)global m8 d yo e1 v1 v2 v3 v4 dv1 dv2 L uL=(sin(x(1,1))+1)/2;S=0;for i=1:m8-1S=S+S=S+S=S+end;S=S-v1(m8,1)/2/d-v2(m8,1)/2/d;S1=-S;
***************************
54. A Dual Variational Formulation for the Shape Optimization of a Beam Model
Let be the horizontal axis of a straight beam with a variable thickness .
Consider the problem of minimizing a relaxed functional , where
subject to
Here
, , , .
Also, for a simply supported beam,
Moreover, we define and
Observe that
where
We have obtained numerical results through the following algorithm. It is worth highlighting the convergence criterion in this software slightly differs from the one in the algorithm.
- Set , and , , .
- Calculate such that
- Calculate such that
- Calculate such thatwhereand
- Ifthen stop, otherwise and go to item 2.
We have obtained numerical results for a case A with the constant values above specified.
For the optimal solution , please see Figure 39.
Here we present the software in MATLAB through which we have obtained such results.
********************************
-
clear allglobal m8 d yo u L1 L2 ho Eo B L H H1 Ho Ho1m8=100;d=1/m8;P=400;Eo=for i=1:m8 yo(i,1)=P; end;ho=0.20;B=0.15;for i=1:m8L1(i,1)=1/2;L2(i,1)=0.3;uo(i,1)=0.1;Ho(i,1)=L1(i,1)*ho;Ho1(i,1)=0.1*L2(i,1)*ho;end;L=1/2;for i=1:m8H(i,1)=L1(i,1)*ho;H1(i,1)=L2(i,1)*ho;end;for i=1:2*m8xo(i,1)=0.3;end;x1(1,1)=1/2;A=zeros(2*m8,2*m8);for i=1:m8A(1,i)=1.0;A(2,i+m8)=1.0;end;b=zeros(2*m8,1);b(1,1)=m8*0.61;for i=1:m8lb(i,1)=0.3;lb(i+m8,1)=-0.7;end;for i=1:m8ub(i,1)=1;ub(i+m8,1)=0.7;end;i=1;m12=2;m50(i)=1/m12;z(i)=for i=2:m8-1m12=2-m50(i-1);m50(i)=1/m12;z(i)=end;v(m8,1)=0;for i=1:m8-1v(m8-i,1)=m50(m8-i)*v(m8-i+1,1)+z(m8-i);end;k1=1;b14=1.0;while &&k1k1=k1+1;for i=1:m8y1(i,1)=end;i=1;m12=2;m60(i)=1/m12;z1(i)=for i=2:m8-1m12=2-m60(i-1);m60(i)=1/m12;z1(i)=end;u(m8,1)=0;for i=1:m8-1u(m8-i,1)=m60(m8-i)*u(m8-i+1)+z1(m8-i);end;k=1;b12=1.0;while &&kk=k+1;X=fmincon(’funMarch2024Beam1’,xo,[],[],A,b,lb,ub);b12=abs(max(xo-X))xo=X;L1(m8/2,1)end;Ho=H;Ho1=H1;X1=fminunc(’funMarch2024Beam2’,x1);x1=X1;b14=max(abs(u-uo))uo=u;end;for i=1:m8x(i,1)=i*d;end;plot(x,L1);*********************
With the auxiliary function "funMarch2024Beam1"
****************************************
-
function S1=funMarch2024Beam1(x)global m8 d yo u L1 L2 ho Eo B L Ho Ho1for i=1:m8L1(i,1)=x(i,1);L2(i,1)=x(i+m8,1);end;d2u(1,1)=for i=2:m8-1d2u(i,1)=end;for i=1:m8H(i,1)=L1(i,1)*ho;H1(i,1)=L2(i,1)*ho;end;S=0;for i=1:m8-1S=S+S=S+end;S1=S;********************************
And the auxiliary function "funMarch2024Beam2"
****************************************
-
function S=funMarch2024Beam2(x)global m8 d yo u L1 L2 ho Eo B L Ho Ho1L=(sin(x(1,1))+1)/2;d2u(1,1)=for i=2:m8-1d2u(i,1)=end; for i=1:m8H(i,1)=L1(i,1)*ho;H1(i,1)=L2(i,1)*ho;end;S=0;for i=1:m8-1S=S+S=S +end;****************************
55. A Dual Variational Formulation for a Relaxed Primal Formulation Related to a Shape Optimization Model in Elasticity
Let be an open, bounded and connected set with a regular (Lipschitzian) boundary denoted by
Consider the problem of minimizing a relaxed functional where
subject to
Here for simplicity and
Also, denotes the field of displacements resulting from the action of f,
and , , where corresponds to the presence of a stronger material with Young modulus at the point . Moreover, corresponds to the presence of a much weaker material with elasticity model , simulating a void space at the point On the other hand, and are a real parameter and a function related to the relaxation process for the minimization of J in .
Furthermore,
where
Here is the Kronecker delta and , are appropriate real constants.
At this point we define
and
Observe that
where
in an appropriate tensor sense and
We have obtained numerical results concerning the optimal shape of a two-dimensional beam though the following algorithm:
- Set , , , ,
- Calculate such that
- Calculate such that
- Calculate such that
- Set .
- If then stop. Otherwise and go to item 2.
We developed numerical results for a two-dimensional beam, in a two-dimensional elasticity context for two cases, namely, case A and case B.
For the case A we consider a two-dimensional beam of dimensions , clamped at and with a vertical load of applied to the point .
For the case B, we consider a a two-dimensional beam of dimensions , simply supported at and , with a vertical load applied to the point .
Denoting , for both cases we define the strain tensor as
where and
We also set and , and for both the cases.
Moreover the stress tensor is given by
where
For the optimal shape obtained through for the case A, please see Figure 40.
For the optimal shape obtained through for the case B, please see Figure 41.
Here we present the software through which we have obtained such results, in a finite differences context for the case B.
We highlight the convergence criterion in the software is a little different from the one in the algorithm above described.
**************************
-
clear allglobal P m8 d w Ea Eb Lo d1 z1 m9 du1 du2 dv1 dv2 c3 Lo1 L u vm8=24;m9=22;c3=0.95;d=1.0/m8;d1=0.50/m9;Ea=Eb=300;w=0.30;P=-42000000*500;z1=(m8-1)*(m9-1);A3=zeros(2*z1,2*z1);for i=1:z1A3(1,i)=1.0;A3(2,i+z1)=1.0;end;L=1/2;b=zeros(2*z1,1);b(1,1)=c3*z1;for i=1:z1uo(i,1)=0.0;uo(i+z1,1)=-0.80;end;for i=1:z1u1(i,1)=1.0;u1(i+z1,1)=0.80;end;for i=1:m9-1for j=1:m8-1Lo(i,j)=c3;Lo1(i,j)=0.1*c3;end;end;for i=1:z1*2x1(i,1)=c3*z1;end;x3(1,1)=1/2;for i=1:4*m8*m9xo(i,1)=0.000;end;xw=xo;xv=Lo;for k2=1:22c3=0.98*c3;b(1,1)=c3*z1;k2b14=1.0;k3=0;while &&k3=k3+1;b12=1.0;k=0;while &&k=k+1;k2k3kX=fminunc(’funbeamMarch24’,xo); xo=X;b12=max(abs(xw-xo))xw=X;end;X1=fminunc(’funbeamMarch24A1’,x3);x3=X1;for i=1:m9-1for j=1:m8-1E1=E1=E1+E2=E2=E2+ex=du1(i,j);ey=dv2(i,j);exy=1/2*(dv1(i,j)+du2(i,j));Sx1=Sy1=Sxy1=Sx2=Sy2=Sxy2=dc31(i,j)=-(Sx1*ex+Sy1*ey+2*Sxy1*exy);dc32(i,j)=-(Sx2*ex+Sy2*ey+2*Sxy2*exy);end;end;for i=1:m9-1for j=1:m8-1f(j+(i-1)*(m8-1))=dc31(i,j);f((m9-1)*(m8-1)+j+(i-1)*(m8-1))=dc32(i,j);end;end;for k1=1:1k1X1=linprog(f,[],[],A3,b,uo,u1,x1);x1=X1;end;for i=1:z1x1(i+z1,1)=0;end;for i=1:m9-1for j=1:m8-1Lo(i,j)=X1(j+(m8-1)*(i-1));Lo1(i,j)=X1((m8-1)*(m9-1)+j+(m8-1)*(i-1))*0.0;end;end;b14=max(max(abs(Lo-xv)))xv=Lo;colormap(gray); imagesc(-Lo); axis equal; axis tight; axis off;pause(1e-6)end;end;
*******************************
With the auxiliary function "funbeamMarch24"
*********************************
-
function S=funbeamMarch24(x)global P m8 d w u v Ea Eb Lo d1 m9 du1 du2 dv1 dv2 Lo1 Lfor i=1:m9for j=1:m8u(i,j)=x(j+(m8)*(i-1));v(i,j)=x(m8*m9+(i-1)*m8+j);end;end;u(m9-1,1)=0; v(m9-1,1)=0; u(m9-1,m8-1)=0; v(m9-1,m8-1)=0;for i=1:m9-1for j=1:m8-1du1(i,j)=(u(i,j+1)-u(i,j))/d;du2(i,j)=(u(i+1,j)-u(i,j))/d1;dv1(i,j)=(v(i,j+1)-v(i,j))/d;dv2(i,j)=(v(i+1,j)-v(i,j))/d1;end;end;S=0;for i=1:m9-1for j=1:m8-1E1=E2=ex=du1(i,j);ey=dv2(i,j);exy=1/2*(dv1(i,j)+du2(i,j));Sx=Sy=Sxy=S=S+1/2*(Sx*ex+Sy*ey+2*Sxy*exy);end;end;S=S*d*d1-P*v(2,(m8)/3)*d*d1;
*******************************
And the auxiliary function "funbeamMarch24A1"
*********************************
-
function S1=funbeamMarch24A1(x)global P m8 d w u v Ea Eb Lo d1 m9 du1 du2 dv1 dv2 L Lo1L=(sin(x(1,1))+1)/2;for i=1:m9-1for j=1:m8-1du1(i,j)=(u(i,j+1)-u(i,j))/d;du2(i,j)=(u(i+1,j)-u(i,j))/d1;dv1(i,j)=(v(i,j+1)-v(i,j))/d;dv2(i,j)=(v(i+1,j)-v(i,j))/d1;end;end;S=0;for i=1:m9-1for j=1:m8-1E1=E2=ex=du1(i,j);ey=dv2(i,j);exy=1/2*(dv1(i,j)+du2(i,j));Sx=Sy=Sxy=S=S+1/2*(Sx*ex+Sy*ey+2*Sxy*exy);end;end;S1=S;
*********************************
56. An Existence Result for a General Parabolic Non-Linear Equation
Let be an open, bounded and connected set with a regular (Lipschitzian) boundary denoted by
Consider the parabolic non-linear equation
Here , where t denotes time and is a time interval.
Also and are continuous functions neither necessarily linear nor convex,.
We assume there exist and such that
At this point, we recall that fixing ,
is a bounded and linear operator, so that for each there exists a unique such that
In such a case we denote
so that
Moreover, fixing and defining
in a partial finite differences context, discretizing in t consider the approximate equation system
From such a system, for , we obtain
Hence
so that
Observe that there exists such that so that
for some appropriate
From such results and the hypotheses, we may infer that
where
so that
where
and
In fact, generically we may similarly obtain
From such a result, inductively we may obtain
In particular for , we get
Observe that
Also,
From such results we may infer that
so that
From these results, denoting now more generically joining the pieces, we have got
Consequently, we may infer that there exists such that
Define now
if
Observe that
and
if
Fix
Thus, fixing we have
for some appropriate
Since is arbitrary, we may conclude that
uniformly in t on for some appropriate constant
Also, from the definition of we have that there exists such that
also uniformly in t on
From such results, there exist and such that
and
so that we may easily obtain
in a distributional sense.
At this point, we provide more details about this last result.
Fix . Thus, there exists such that .
Let
From this, we may infer that
for some appropriate constants
Hence,
for some appropriate .
Since such a is arbitrary, we may infer that
for , for some
From such a result and from the Banach-Alaoglu Theorem, there exists such that, up to a not relabeled subsequence
Therefore,
as .
On the other hand
, for some
From this and the Kakutani Theorem, there exists such that, up to a not relabeled subsequence,
Now fix again
Observe that
Since such a is arbitrary, we may infer that
in a distributional sense.
Moreover, from such results we may also obtain, again up to a subsequence,
Observe also that, as a consequence of the Rellich-Kondrashov theorem, through appropriate subsequences, we have
so that, up to subsequences,
