Preprint
Article

This version is not peer-reviewed.

Duality Principles and Numerical Procedures for a Large Class of Non-convex Models in the Calculus of Variations

Submitted:

14 December 2023

Posted:

14 December 2023

Read the latest preprint version here

Abstract
This article develops duality principles and numerical results for a large class of non-convex variational models. The main results are based on fundamental tools of convex analysis, duality theory and calculus of variations. More specifically the approach is established for a class of non-convex functionals similar as those found in some models in phase transition. Finally, in some sections we present concerning numerical examples and the respective softwares.
Keywords: 
;  ;  

1. Introduction

In this section we establish a dual formulation for a large class of models in non-convex optimization. It is worth highlighting the main duality principle is applied to double well models similar as those found in the phase transition theory.
Such results are based on the works of J.J. Telega and W.R. Bielski [1,2,3,4] and on a D.C. optimization approach developed in Toland [5]. About the other references, details on the Sobolev spaces involved are found in [6]. Related results on convex analysis and duality theory are addressed in [7,8,9,10,11,12,13].
Similar models on the superconductivity physics may be found in [14,15,16].
At this point we recall that the duality principles are important since the related dual variational formulations are either convex (in fact concave) or have a large region of convexity around their critical points. These features are relevant considering that, from a concerning strict convexity, the standard Newton, Newton type and similar methods are in general convergent. Moreover, the dual variational formulations are also relevant since in some situations, it is possible to assure the global optimality of some critical points which satisfy certain specific constraints theoretically established.
Among the main results here developed, we highlight the duality principles for the quasi-convex formulations in the context of the vectorial calculus of variations. An important example in non-linear elasticity is addressed along the text in details.
Also, for the applications in physics in the final sections, we believe to have found a path to connect the quantum approach with a more classical one in a unified framework.
Indeed, we have presented a path to model a great variety of chemical reactions through such a connection between the atomic and classical worlds.
Finally, in this text we adopt the standard Einstein convention of summing up repeated indices, unless otherwise indicated.
In order to clarify the notation, here we introduce the definition of topological dual space.
Definition 1.1
(Topological dual spaces). Let U be a Banach space. We shall define its dual topological space, as the set of all linear continuous functionals defined on U. We suppose such a dual space of U, may be represented by another Banach space U * , through a bilinear form · , · U : U × U * R (here we are referring to standard representations of dual spaces of Sobolev and Lebesgue spaces). Thus, given f : U R linear and continuous, we assume the existence of a unique u * U * such that
f ( u ) = u , u * U , u U .
The norm of f , denoted by f U * , is defined as
f U * = sup u U { | u , u * U | : u U 1 } u * U * .
At this point we start to describe the primal and dual variational formulations.

2. A general duality principle non-convex optimization

In this section we present a duality principle applicable to a model in phase transition.
This case corresponds to the vectorial one in the calculus of variations.
Let Ω R n be an open, bounded, connected set with a regular (Lipschitzian) boundary denoted by Ω .
Consider a functional J : V R where
J ( u ) = F ( u 1 , , u N ) + G ( u 1 , , u N ) u i , h i L 2 ,
and where
F ( u 1 , , u N ) = Ω f ( u 1 , , u N ) d x
f : R N × n R is a three times Fréchet differentiable function not necessarily convex. Moreover,
V = { u = ( u 1 , , u N ) W 1 , p ( Ω ; R N ) : u = u 0 on Ω } ,
h = ( h 1 , , h N ) L 2 ( Ω ; R N ) , and 1 < p < + .
We assume there exists α R such that
α = inf u V J ( u ) .
Furthermore, suppose G is Fréchet differentiable but not necessarily convex. A global optimum point may not be attained for J so that the problem of finding a global minimum for J may not be a solution.
Anyway, one question remains, how the minimizing sequences behave close the infimum of J.
We intend to use duality theory to approximately solve such a global optimization problem.
Define V 0 = W 0 1 , 2 ( Ω ; R N ) and
V 0 ( u ) = { ϕ V 0 : supp ϕ B ( u ) } ,
where
B ( u ) = { x Ω : f * * ( u ( x ) ) < f ( u ( x ) ) } .
Moreover, Y 1 = Y 1 * = L 2 ( Ω ; R N × n ) , Y 2 = Y 2 * = L 2 ( Ω ; R N × n ) , Y 3 = Y 3 * = L 2 ( Ω ; R N ) , so that at this point we define, F 1 : V × V 0 R , G 1 : V R , G 2 : V R , G 3 : V 0 R and G 4 : V R , by
F 1 ( u , ϕ ) = F ( u 1 + ϕ 1 , , u N + ϕ N ) + K 2 Ω u j · u j d x + K 2 2 Ω ϕ j · ϕ j d x
and
G 1 ( u 1 , , u n ) = G ( u 1 , , u N ) + K 1 2 Ω u j u j d x u i , f i L 2 ,
G 2 ( u 1 , , u N ) = K 1 2 Ω u j · u j d x ,
G 3 ( ϕ 1 , , ϕ N ) = K 2 2 Ω ϕ j · ϕ j d x ,
and
G 4 ( u 1 , , u N ) = K 1 2 Ω u j u j d x .
Define now J 1 : V × V 0 R ,
J 1 ( u , ϕ ) = F ( u + ϕ ) + G ( u ) u i , h i L 2 .
Observe that
J 1 ( u , ϕ ) = F 1 ( u , ϕ ) + G 1 ( u ) G 2 ( u ) G 3 ( ϕ ) G 4 ( u ) F 1 ( u , ϕ ) + G 1 ( u ) u , z 1 * L 2 ϕ , z 2 * L 2 u , z 3 * L 2 + sup v 1 Y 1 { v 1 , z 1 * L 2 G 2 ( v 1 ) } + sup v 2 Y 2 { v 2 , z 2 * L 2 G 3 ( v 2 ) } + sup u V { u , z 3 * L 2 G 4 ( u ) } = F 1 ( u , ϕ ) + G 1 ( u ) u , z 1 * L 2 ϕ , z 2 * L 2 u , z 3 * L 2 + G 2 * ( z 1 * ) + G 3 * ( z 2 * ) + G 4 * ( z 3 * ) = J 1 * ( u , ϕ , z * ) ,
u V , ϕ V 0 ( u ) , z * = ( z 1 * , z 2 * , z 3 * ) Y * = Y 1 * × Y 2 * × Y 3 * .
From the general results in [5], we may infer that
inf ( u , ϕ ) V × V 0 ( u ) J ( u , ϕ ) = inf ( u , ϕ , z * ) V × V 0 ( u ) × Y * J 1 * ( u , ϕ , z * ) .
On the other hand
inf u V J ( u ) inf ( u , ϕ ) V × V 0 ( u ) J 1 ( u , ϕ ) .
From these last two results we may obtain
inf u V J ( u ) inf ( u , ϕ , z * ) V × V 0 ( u ) × Y * J 1 * ( u , ϕ , z * ) .
Moreover, from standards results on convex analysis, we may have
inf u V J 1 * ( u , ϕ , z * ) = inf u V { F 1 ( u , ϕ ) + G 1 ( u ) u , z 1 * L 2 ϕ , z 2 * L 2 u , z 3 * L 2 + G 2 * ( z 1 * ) + G 3 * ( z 2 * ) + G 4 * ( z 3 * ) } = sup ( v 1 * , v 2 * ) C * { F 1 * ( v 1 * + z 1 * , ϕ ) G 1 * ( v 2 * + z 3 * ) ϕ , z 2 * L 2 + G 2 * ( z 1 * ) + G 3 * ( z 2 * ) + G 4 * ( z 3 * ) } ,
where
C * = { v * = ( v 1 * , v 2 * ) Y 1 * × Y 3 * : div ( v 1 * ) i + ( v 2 * ) i = 0 , i { 1 , , N } } ,
F 1 * ( v 1 * + z 1 * , ϕ ) = sup u V { u , div ( z 1 * + v 1 * ) L 2 F 1 ( u , ϕ ) } ,
and
G 1 * ( v 2 * + z 2 * ) = sup u V { u , v 2 * + z 2 * L 2 G 1 ( u ) } .
Thus, defining
J 2 * ( ϕ , z * , v * ) = F 1 * ( v 1 * + z 1 * , ϕ ) G 1 * ( v 2 * + z 3 * ) ϕ , z 2 * L 2 + G 2 * ( z 1 * ) + G 3 * ( z 2 * ) + G 4 * ( z 3 * ) ,
we have got
inf u V J ( u ) inf ( u , ϕ ) V × V 0 J 1 ( u , ϕ ) = inf ( u , ϕ , z * ) V × V 0 ( u ) × Y * J 1 * ( u , ϕ , z * ) = inf z * Y * inf ϕ V 0 sup v * C * J 2 * ( ϕ , z * , v * ) .
Finally, observe that
inf u V J ( u ) inf z * Y * inf ϕ V 0 ( u ) sup v * C * J 2 * ( ϕ , z * , v * ) sup v * C * inf ( z * , ϕ ) Y * × V 0 ( u ) J 2 * ( ϕ , z * , v * ) .
This last variational formulation corresponds to a concave relaxed formulation in v * concerning the original primal formulation.

3. Another duality principle for a simpler related model in phase transition with a respective numerical example

In this section we present another duality principle for a related model in phase transition.
Let Ω = [ 0 , 1 ] R and consider a functional J : V R where
J ( u ) = 1 2 Ω ( ( u ) 2 1 ) 2 d x + 1 2 Ω u 2 d x u , f L 2 ,
and where
V = { u W 1 , 4 ( Ω ) : u ( 0 ) = 0 and u ( 1 ) = 1 / 2 }
and f L 2 ( Ω ) .
A global optimum point is not attained for J so that the problem of finding a global minimum for J has no solution.
Anyway, one question remains, how the minimizing sequences behave close the infimum of J.
We intend to use duality theory to approximately solve such a global optimization problem.
Denoting V 0 = W 0 1 , 4 ( Ω ) , at this point we define, F : V R and F 1 : V × V 0 R by
F ( u ) = 1 2 Ω ( ( u ) 2 1 ) 2 d x ,
and
F 1 ( u , ϕ ) = 1 2 Ω ( ( u + ϕ ) 2 1 ) 2 d x .
Observe that
F ( u ) inf ϕ V 0 F 1 ( u , ϕ ) , u V .
In order to restrict the action of ϕ on the region where the primal functional is non-convex, we redefine a not relabeled
V 0 = ϕ W 0 1 , 4 ( Ω ) : ( ϕ ) 2 1 0 , in Ω
and define also
F 2 : V × V 0 R ,
F 3 : V × V 0 R
and
G : V × V 0 R
by
F 2 ( u , ϕ ) = 1 2 Ω ( ( u + ϕ ) 2 1 ) 2 d x + 1 2 Ω u 2 d x u , f L 2 ,
F 3 ( u , ϕ ) = F 2 ( u , ϕ ) + K 2 Ω ( u ) 2 d x + K 1 2 Ω ( ϕ ) 2 d x
and
G ( u , ϕ ) = K 2 Ω ( u ) 2 d x + K 1 2 Ω ( ϕ ) 2 d x
Denoting Y = Y * = L 2 ( Ω ) we also define the polar functional G * : Y * × Y * R by
G * ( v * , v 0 * ) = sup ( u , ϕ ) V × V 0 { u , v * L 2 + ϕ , v 0 * L 2 G ( u , ϕ ) } .
Observe that
inf u U J ( u ) inf ( ( u , ϕ ) , ( v * , v 0 * ) ) V × V 0 × [ Y * ] 2 { G * ( v * , v 0 * ) u , v * L 2 ϕ , v 0 * L 2 + F 3 ( u , ϕ ) } .
With such results in mind, we define a relaxed primal dual variational formulation for the primal problem, represented by J 1 * : V × V 0 × [ Y * ] 2 R , where
J 1 * ( u , ϕ , v * , v 0 * ) = G * ( v * , v 0 * ) u , v * L 2 ϕ , v 0 * L 2 + F 3 ( u , ϕ ) .
Having defined such a functional, we may obtain numerical results by solving a sequence of convex auxiliary sub-problems, through the following algorithm (in order to obtain the concerning critical points, at first we have neglected the constraint ( ϕ ) 2 1 0 in Ω ).
1.
Set K 0 . 1 and K 1 = 120 . 0 and 0 < ε 1 .
2.
Choose ( u 1 , ϕ 1 ) V × V 0 , such that u 1 1 , < 1 and ϕ 1 1 , < 1 .
3.
Set n = 1 .
4.
Calculate ( v n * , ( v 0 * ) n ) solution of the system of equations:
J 1 * ( u n , ϕ n , v n * , ( v 0 * ) n ) v * = 0
and
J 1 * ( u n , ϕ n , v n * , ( v 0 * ) n ) v 0 * = 0 ,
that is
G * ( v n * , ( v 0 * ) n ) v * u n = 0
and
G * ( v n * , ( v 0 * ) n ) v 0 * ϕ n = 0
so that
v n * = G ( u n , ϕ n ) u
and
( v 0 * ) n * = G ( u n , ϕ n ) ϕ
5.
Calculate ( u n + 1 , ϕ n + 1 ) by solving the system of equations:
J 1 * ( u n + 1 , ϕ n + 1 , v n * , ( v 0 * ) n ) u = 0
and
J 1 * ( u n + 1 , ϕ n + 1 , v n * , ( v 0 * ) n ) ϕ = 0
that is
v n * + F 3 ( u n + 1 , ϕ n + 1 ) u = 0
and
( v 0 * ) n + F 3 ( u n + 1 , ϕ n + 1 ) ϕ = 0
6.
If max { u n u n + 1 , ϕ n + 1 ϕ n } ε , then stop, else set n : = n + 1 and go to item 4.
At this point, we present the corresponding software in MAT-LAB, in finite differences and based on the one-dimensional version of the generalized method of lines.
Here the software.
***********************
1.
clear all
m8=300;
d=1/m8;
K=0.1;
K1=120;
for i=1:m8
u o ( i , 1 ) = i 2 * d / 2 ;
vo(i,1)=i*d/10;
yo(i,1)=sin(i*d*pi)/2;
end;
k=1;
b12=1.0;
while ( b 12 > 10 4 . 3 ) and ( k < 230000 )
k=k+1;
for i=1:m8-1
duo(i,1)=(uo(i+1,1)-uo(i,1))/d;
dvo(i,1)=(vo(i+1,1)-vo(i,1))/d;
end;
m9=zeros(2,2);
m9(1,1)=1;
i=1;
f 1 = 6 * ( d u o ( i , 1 ) + d v o ( i , 1 ) ) 2 2 ;
m80(1,1,i)=-f1-K;
m80(1,2,i)=-f1;
m80(2,1,i)=-f1;
m80(2,2,i)=-f1-K1;
y 11 ( 1 , i ) = K * ( u o ( i + 1 , 1 ) 2 * u o ( i , 1 ) ) / d 2 y o ( i , 1 ) ;
y 11 ( 2 , i ) = K 1 * ( v o ( i + 1 , 1 ) 2 * v o ( i , 1 ) ) / d 2 ;
m 12 = 2 * m 80 ( : , : , i ) m 9 * d 2 ;
m50(:,:,i)=m80(:,:,i)*inv(m12);
z(:,i)=inv(m12)*y11(:,i)* d 2 ;
for i=2:m8-1
f 1 = 6 * ( d u o ( i , 1 ) + d v o ( i , 1 ) ) 2 2 ;
m80(1,1,i)=-f1-K;
m80(1,2,i)=-f1;
m80(2,1,i)=-f1;
m80(2,2,i)=-f1-K1;
y 11 ( 1 , i ) = K * ( u o ( i + 1 , 1 ) 2 * u o ( i , 1 ) + u o ( i 1 , 1 ) ) / d 2 y o ( i , 1 ) ;
y 11 ( 2 , i ) = K 1 * ( v o ( i + 1 , 1 ) 2 * v o ( i , 1 ) + v o ( i 1 , 1 ) ) / d 2 ;
m 12 = 2 * m 80 ( : , : , i ) m 9 * d 2 m 80 ( : , : , i ) * m 50 ( : , : , i 1 ) ;
m50(:,:,i)=inv(m12)*m80(:,:,i);
z ( : , i ) = i n v ( m 12 ) * ( y 11 ( : , i ) * d 2 + m 80 ( : , : , i ) * z ( : , i 1 ) ) ;
end;
U(1,m8)=1/2;
U(2,m8)=0.0;
for i=1:m8-1
U(:,m8-i)=m50(:,:,m8-i)*U(:,m8-i+1)+z(:,m8-i);
end;
for i=1:m8
u(i,1)=U(1,i);
v(i,1)=U(2,i);
end;
b12=max(abs(u-uo))
uo=u;
vo=v;
u(m8/2,1)
end;
for i=1:m8
y(i)=i*d;
end;
plot(y,uo)
**************************************
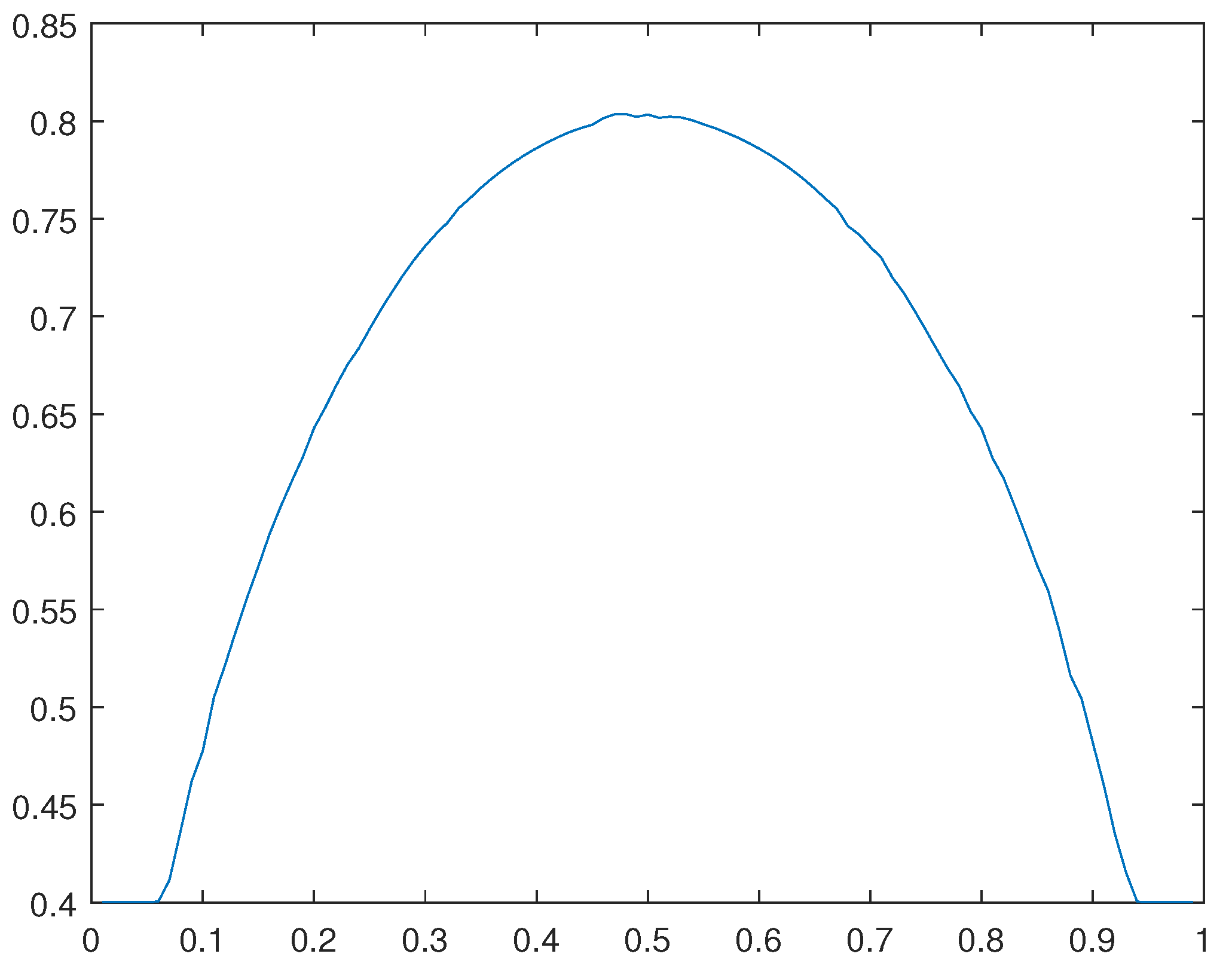
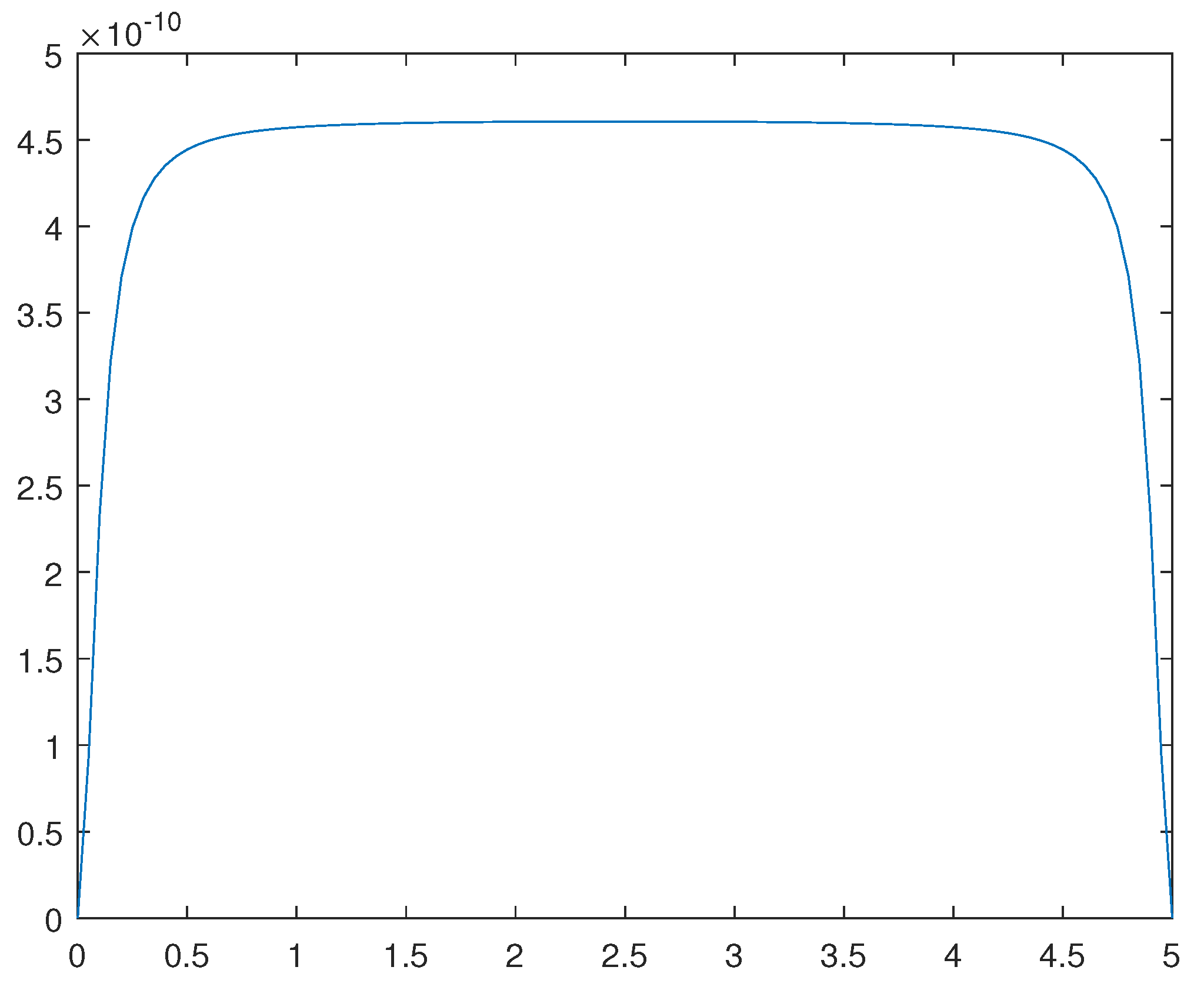
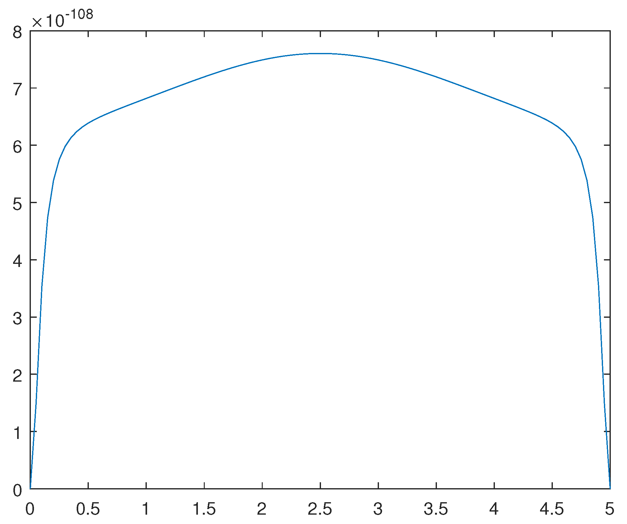
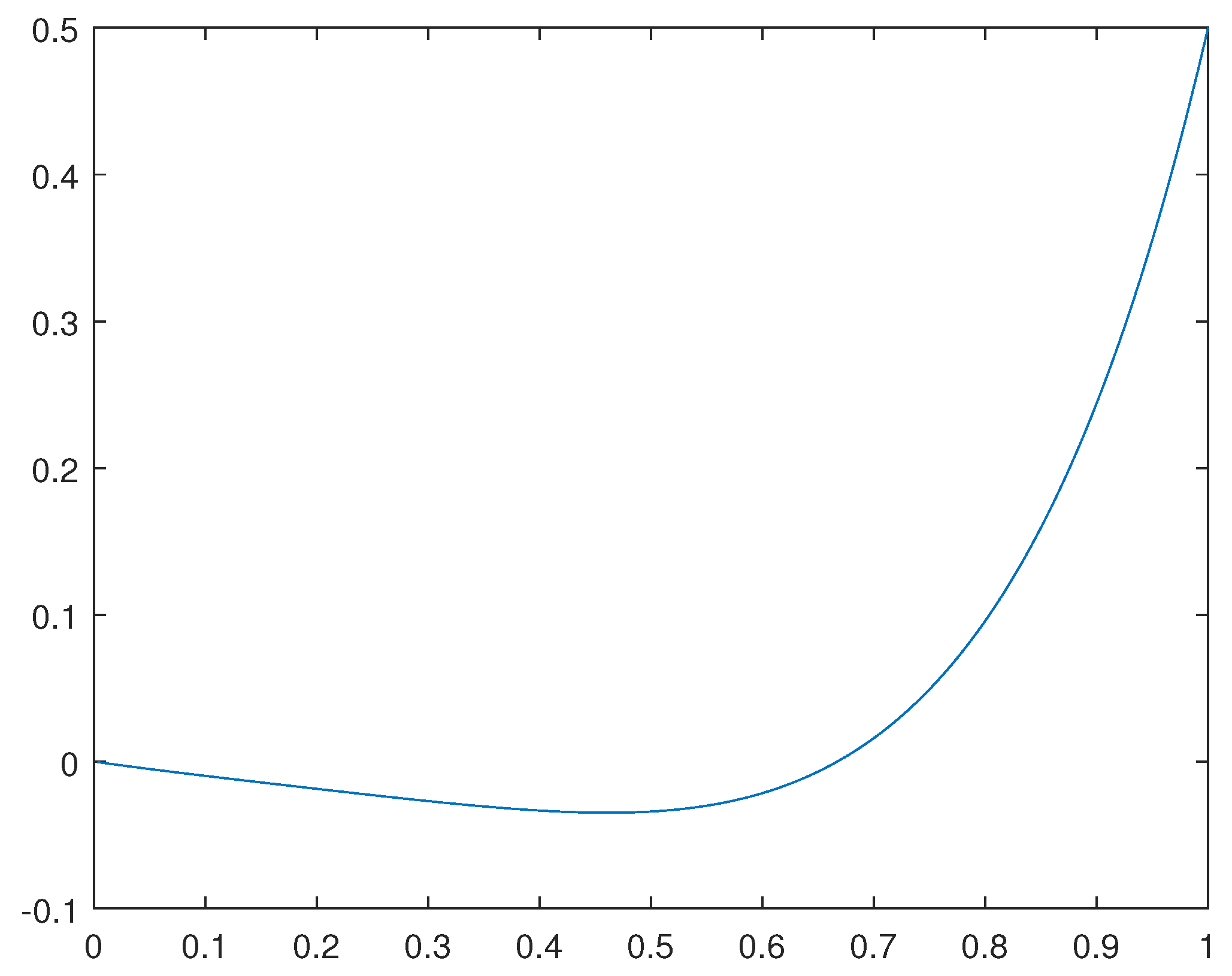
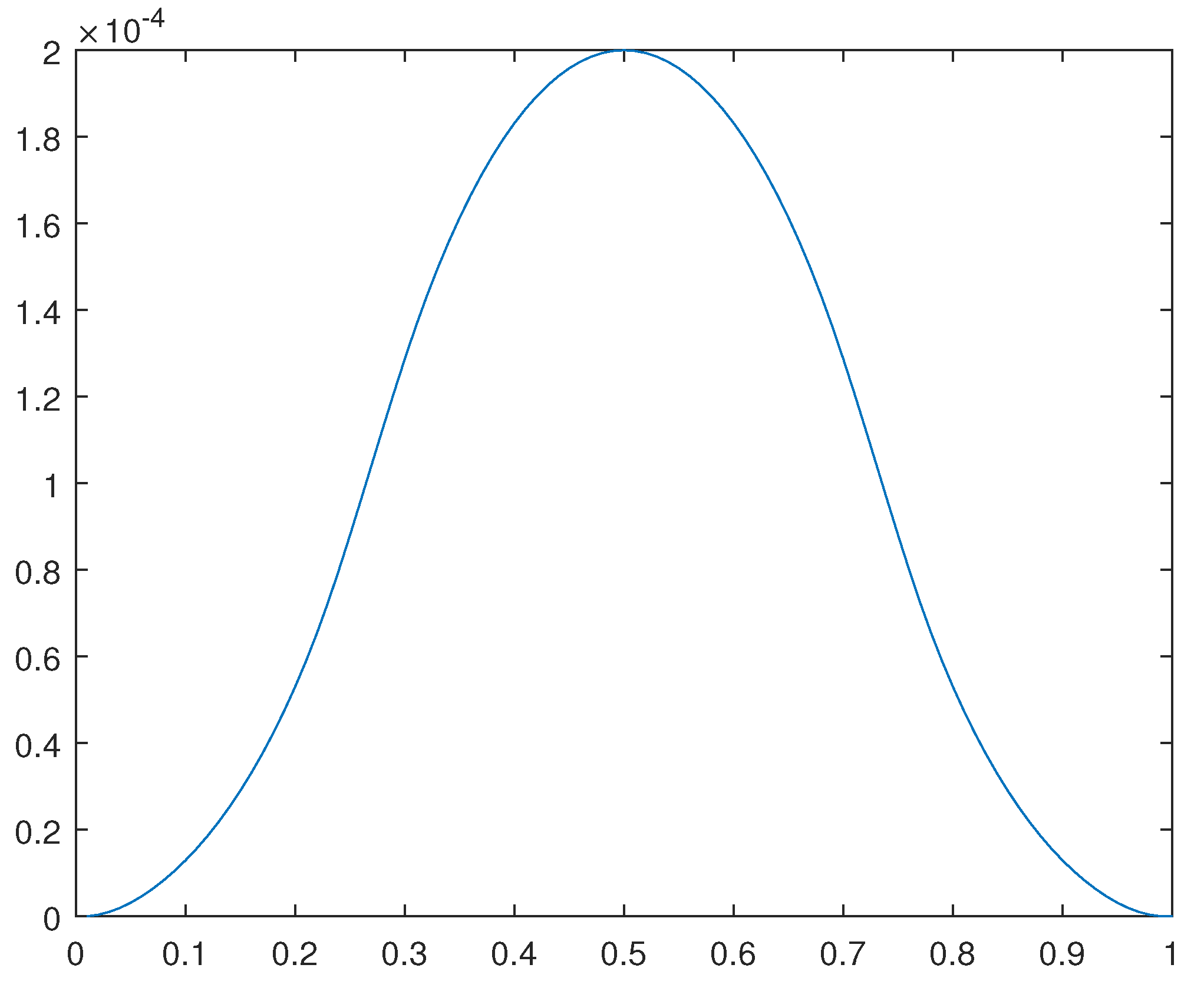
For the case in which f ( x ) = 0 , we have obtained numerical results for K = 0 . 1 and K 1 = 120 . For such a concerning solution u 0 obtained, please see Figure 1. For the case in which f ( x ) = sin ( π x ) / 2 , we have obtained numerical results also for K = 0 . 1 and K 1 = 120 . For such a concerning solution u 0 obtained, please see Figure 2.
Remark 3.1.
Observe that the solutions obtained are approximate critical points. They are not, in a classical sense, the global solutions for the related optimization problems. Indeed, such solutions reflect the average behavior of weak cluster points for concerning minimizing sequences.

3.1. A general proposal for relaxation

Let Ω R n be an open, bounded and connected set with a regular (Lipschitzian) boundary denoted by Ω .
Consider a functional J : V R where
J ( u ) = F ( u ) + G ( u ) u , f 1 L 2 ,
where
V = u W 1 , 4 ( Ω ; R N ) : u = u 0 on Ω ,
u 0 C 1 ( Ω ; R N ) ,
f 1 L 2 ( Ω ; R N ) , G : V R is convex and Fréchet differentiable, and
F ( u ) = Ω f ( u ) d x ,
where f : R N × n R is also Fréchet differentiable.
Assume there exists N ^ N such that
W h y R N × n : f * * ( y ) < f ( y ) = j = 1 N ^ W j
where for each j { 1 , , N ^ } W j R N × n is an open connected set such that W j is regular. We also suppose
W j ¯ W k ¯ = , j k .
Define
W ^ j = v j W 0 1 , 4 ( Ω ; R N ) ; v j ( x ) W j , a . e . in Ω
and define also
W = v = ( v 1 , , v N ^ ) : v j W ^ j j { 1 , , N ^ } and supp v j supp v k = , j k .
At this point we define
h 5 ( u ( x ) , v ( x ) ) = f ( u ( x ) + v j ( x ) ) , if u ( x ) W j , f ( u ( x ) ) , if u ( x ) W h ,
and
H ( u ) = inf v W u Ω h 5 ( u , v ) d x ,
where
W u = { v W : u ( x ) + v j ( x ) W j , if u ( x ) W j , a . e . in Ω , j { 1 , , N ^ } } .
Moreover, we propose the relaxed functional
J 1 ( u ) = H ( u ) + G ( u ) u , f 1 L 2 .
Observe that clearly
inf u V J 1 ( u ) inf u V J ( u ) .

4. A convex dual variational formulation for a third similar model

In this section we present another duality principle for a third related model in phase transition.
Let Ω = [ 0 , 1 ] R and consider a functional J : V R where
J ( u ) = 1 2 Ω min { ( u 1 ) 2 , ( u + 1 ) 2 } d x + 1 2 Ω u 2 d x u , f L 2 ,
and where
V = { u W 1 , 2 ( Ω ) : u ( 0 ) = 0 and u ( 1 ) = 1 / 2 }
and f L 2 ( Ω ) .
A global optimum point is not attained for J so that the problem of finding a global minimum for J has no solution.
Anyway, one question remains, how the minimizing sequences behave close to the infimum of J.
We intend to use the duality theory to solve such a global optimization problem in an appropriate sense to be specified.
At this point we define, F : V R and G : V R by
F ( u ) = 1 2 Ω min { ( u 1 ) 2 , ( u + 1 ) 2 } d x = 1 2 Ω ( u ) 2 d x Ω | u | d x + 1 / 2 F 1 ( u ) ,
and
G ( u ) = 1 2 Ω u 2 d x u , f L 2 .
Denoting Y = Y * = L 2 ( Ω ) we also define the polar functional F 1 * : Y * R and G * : Y * R by
F 1 * ( v * ) = sup v Y { v , v * L 2 F 1 ( v ) } = 1 2 Ω ( v * ) 2 d x + Ω | v * | d x ,
and
G * ( ( v * ) ) = sup u V { u , v * L 2 G ( u ) } = 1 2 Ω ( ( v * ) + f ) 2 d x 1 2 v * ( 1 ) .
Observe this is the scalar case of the calculus of variations, so that from the standard results on convex analysis, we have
inf u V J ( u ) = max v * Y * { F 1 * ( v * ) G * ( ( v * ) ) } .
Indeed, from the direct method of the calculus of variations, the maximum for the dual formulation is attained at some v ^ * Y * .
Moreover, the corresponding solution u 0 V is obtained from the equation
u 0 = G ( ( v ^ * ) ) ( v * ) = ( v ^ * ) + f .
Finally, the Euler-Lagrange equations for the dual problem stands for
( v * ) + f v * sign ( v * ) = 0 , in Ω , ( v * ) ( 0 ) + f ( 0 ) = 0 , ( v * ) ( 1 ) + f ( 1 ) = 1 / 2 ,
where sign ( v * ( x ) ) = 1 if v * ( x ) > 0 , sign ( v * ( x ) ) = 1 , if v * ( x ) < 0 and
1 sign ( v * ( x ) ) 1 ,
if v * ( x ) = 0 .
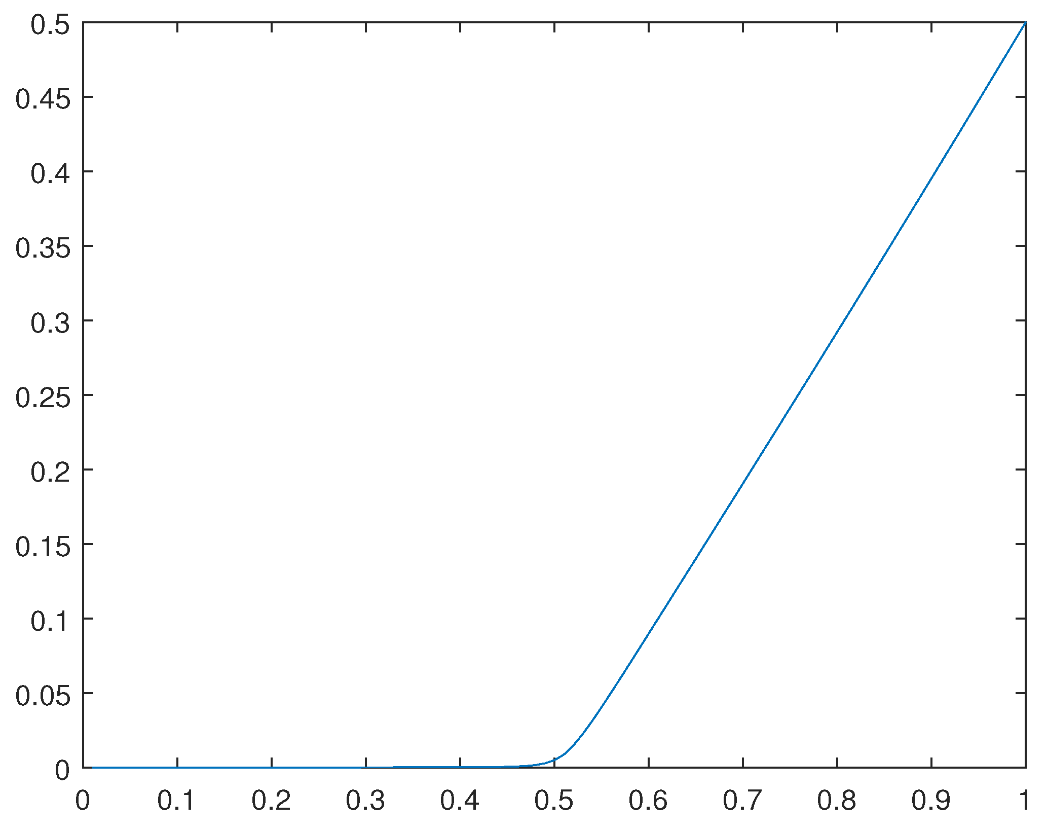
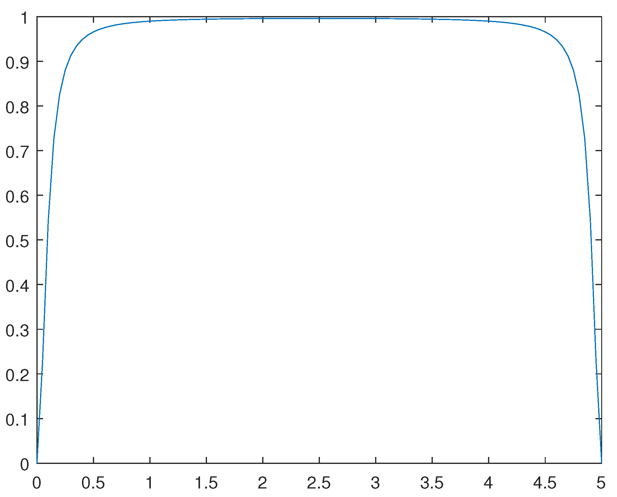
We have computed the solutions v * and corresponding solutions u 0 V for the cases in which f ( x ) = 0 and f ( x ) = sin ( π x ) / 2 .
For the solution u 0 ( x ) for the case in which f ( x ) = 0 , please see Figure 3.
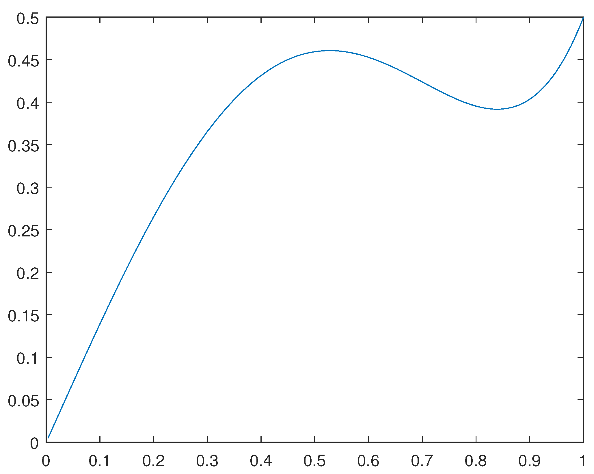
For the solution u 0 ( x ) for the case in which f ( x ) = sin ( π x ) / 2 , please see Figure 4.
Remark 4.1.
Observe that such solutions u 0 obtained are not the global solutions for the related primal optimization problems. Indeed, such solutions reflect the average behavior of weak cluster points for concerning minimizing sequences.

4.1. The algorithm through which we have obtained the numerical results

In this subsection we present the software in MATLAB through which we have obtained the last numerical results.
This algorithm is for solving the concerning Euler-Lagrange equations for the dual problem, that is, for solving the equation
( v * ) + f v * sign ( v * ) = 0 , in Ω , ( v * ) ( 0 ) = 0 , ( v * ) ( 1 ) = 1 / 2 .
Here the concerning software in MATLAB. We emphasize to have used the smooth approximation
| v * | ( v * ) 2 + e 1 ,
where a small value for e 1 is specified in the next lines.
*************************************
1.
clear all
2.
m 8 = 800 ; (number of nodes)
3.
d = 1 / m 8 ;
4.
e 1 = 0.00001 ;
5.
f o r i = 1 : m 8
y o ( i , 1 ) = 0.01 ;
y 1 ( i , 1 ) = sin ( π * i / m 8 ) / 2 ;
e n d ;
6.
f o r i = 1 : m 8 1
d y 1 ( i , 1 ) = ( y 1 ( i + 1 , 1 ) y 1 ( i , 1 ) ) / d ;
e n d ;
7.
f o r k = 1 : 3000 (we have fixed the number of iterations)
i = 1 ;
h 3 = 1 / v o ( i , 1 ) 2 + e 1 ;
m 12 = 1 + d 2 * h 3 + d 2 ;
m 50 ( i ) = 1 / m 12 ;
z ( i ) = m 50 ( i ) * ( d y 1 ( i , 1 ) * d 2 ) ;
8.
f o r i = 2 : m 8 1
h 3 = 1 / v o ( i , 1 ) 2 + e 1 ;
m 12 = 2 + h 3 * d 2 + d 2 m 50 ( i 1 ) ;
m 50 ( i ) = 1 / m 12 ;
z ( i ) = m 50 ( i ) * ( z ( i 1 ) + d y 1 ( i , 1 ) * d 2 ) ;
e n d ;
9.
v ( m 8 , 1 ) = ( d / 2 + z ( m 8 1 ) ) / ( 1 m 50 ( m 8 1 ) ) ;
10.
f o r i = 1 : m 8 1
v ( m 8 i , 1 ) = m 50 ( m 8 i ) * v ( m 8 i + 1 ) + z ( m 8 i ) ;
e n d ;
11.
v ( m 8 / 2 , 1 )
12.
v o = v ;
e n d ;
13.
f o r i = 1 : m 8 1
u ( i , 1 ) = ( v ( i + 1 , 1 ) v ( i , 1 ) ) / d + y 1 ( i , 1 ) ;
e n d ;
14.
f o r i = 1 : m 8 1
x ( i ) = i * d ;
e n d ;
p l o t ( x , u ( : , 1 ) )
********************************

5. An improvement of the convexity conditions for a non-convex related model through an approximate primal formulation

In this section we develop an approximate primal dual formulation suitable for a large class of variational models.
Here, the applications are for the Kirchhoff-Love plate model, which may be found in Ciarlet, [17].
At this point we start to describe the primal variational formulation.
Let Ω R 2 be an open, bounded, connected set which represents the middle surface of a plate of thickness h. The boundary of Ω , which is assumed to be regular (Lipschitzian), is denoted by Ω . The vectorial basis related to the cartesian system { x 1 , x 2 , x 3 } is denoted by ( a α , a 3 ) , where α = 1 , 2 (in general Greek indices stand for 1 or 2), and where a 3 is the vector normal to Ω , whereas a 1 and a 2 are orthogonal vectors parallel to Ω . Also, n is the outward normal to the plate surface.
The displacements will be denoted by
u ^ = { u ^ α , u ^ 3 } = u ^ α a α + u ^ 3 a 3 .
The Kirchhoff-Love relations are
u ^ α ( x 1 , x 2 , x 3 ) = u α ( x 1 , x 2 ) x 3 w ( x 1 , x 2 ) , α and u ^ 3 ( x 1 , x 2 , x 3 ) = w ( x 1 , x 2 ) .
Here h / 2 x 3 h / 2 so that we have u = ( u α , w ) U where
U = u = ( u α , w ) W 1 , 2 ( Ω ; R 2 ) × W 2 , 2 ( Ω ) , u α = w = w n = 0 on Ω = W 0 1 , 2 ( Ω ; R 2 ) × W 0 2 , 2 ( Ω ) .
It is worth emphasizing that the boundary conditions here specified refer to a clamped plate.
We also define the operator Λ : U Y × Y , where Y = Y * = L 2 ( Ω ; R 2 × 2 ) , by
Λ ( u ) = { γ ( u ) , κ ( u ) } ,
γ α β ( u ) = u α , β + u β , α 2 + w , α w , β 2 ,
κ α β ( u ) = w , α β .
The constitutive relations are given by
N α β ( u ) = H α β λ μ γ λ μ ( u ) ,
M α β ( u ) = h α β λ μ κ λ μ ( u ) ,
where: { H α β λ μ } and h α β λ μ = h 2 12 H α β λ μ , are symmetric positive definite fourth order tensors. From now on, we denote { H ¯ α β λ μ } = { H α β λ μ } 1 and { h ¯ α β λ μ } = { h α β λ μ } 1 .
Furthermore { N α β } denote the membrane force tensor and { M α β } the moment one. The plate stored energy, represented by ( G Λ ) : U R is expressed by
( G Λ ) ( u ) = 1 2 Ω N α β ( u ) γ α β ( u ) d x + 1 2 Ω M α β ( u ) κ α β ( u ) d x
and the external work, represented by F : U R , is given by
F ( u ) = w , P L 2 + u α , P α L 2 ,
where P , P 1 , P 2 L 2 ( Ω ) are external loads in the directions a 3 , a 1 and a 2 respectively. The potential energy, denoted by J : U R is expressed by:
J ( u ) = ( G Λ ) ( u ) F ( u )
Define now J 3 : U ˜ R by
J 3 ( u ) = J ( u ) + J 5 ( w ) .
where
J 5 ( w ) = 10 Ω a K b w ln ( a ) K 3 / 2 d x + 10 Ω a K ( b w 1 / 100 ) ln ( a ) K 3 / 2 d x .
In such a case for a = 2 . 71 , K = 185 , b = P / | P | in Ω and
U ˜ = { u U : w 0.01 and P w 0 a . e . in Ω } ,
we get
J 3 ( u ) w = J ( u ) w + J 5 ( u ) w J ( u ) w + O ( ± 3.0 ) ,
and
2 J 3 ( u ) w 2 = 2 J ( u ) w 2 + 2 J 5 ( u ) w 2 2 J ( u ) w 2 + O ( 850 ) .
This new functional J 3 has a relevant improvement in the convexity conditions concerning the previous functional J.
Indeed, we have obtained a gain in positiveness for the second variation 2 J ( u ) w 2 , which has increased of order O ( 700 1000 ) .
Moreover the difference between the approximate and exact equation
J ( u ) w = 0
is of order O ( ± 3 . 0 ) which corresponds to a small perturbation in the original equation for a load of P = 1500 N / m 2 , for example. Summarizing, the exact equation may be approximately solved in an appropriate sense.

5.1. A duality principle for the concerning quasi-convex envelope

In this section, denoting
V 1 = { ϕ = ϕ ( x , y ) W 1 , 2 ( Ω × Ω ; R 2 ) : ϕ = 0 on Ω × Ω } ,
we define the functional J 1 : U × V 1 R , where
J 1 ( u , ϕ ) = G 1 ( { w , α β } ) + G 2 1 2 ( u α , β + u β , α ) + ϕ α , y β + 1 2 w , α w , β w , P L 2 u α , P α L 2 .
where
G 1 ( { w , α β } ) = 1 2 Ω h α β λ μ w , α β w , λ μ d x
and,
G 2 1 2 ( u α , β + u β , α ) + ϕ α , y β + 1 2 w , α w , β = 1 2 | Ω | Ω Ω H α β λ μ 1 2 ( u α , β + u β , α ) + ϕ α , y β ( x , y ) + 1 2 w , α w , β × 1 2 ( u λ , μ + u λ , μ ) + ϕ λ , y μ ( x , y ) + 1 2 w , λ w , μ d x d y
We define also
J 2 ( { u α } , ϕ ) = inf w W 0 2 , 2 ( Ω ) J 1 ( u , ϕ ) ,
and
J 3 ( { u α } ) = inf ϕ V 1 J 2 ( { u α } , ϕ ) .
It is a well known result from the modern Calculus of Variations theory (please, see [18] for details) that
inf u U J ( u ) = inf { u α } W 0 1 , 2 ( Ω ; R 2 ) J 3 ( { u α } ) .
At this point we denote
Y 1 = Y 1 * = Y 3 = Y 3 * L 2 ( Ω × Ω ; R 4 )
and
Y 2 = Y 2 * L 2 ( Ω × Ω ; R 2 ) .
Observe that
J ( u ) = G 1 ( { w , α β } ) + G 2 1 2 ( u α , β + u β , α ) + ϕ α , y β + 1 2 w , α w , β w , P L 2 u α , P α L 2 = G 1 ( { w , α β } ) w , α β , M α β L 2 + w , α β , M α β L 2 + 1 | Ω | Ω Ω w , α ( x ) , Q α ( x , y ) d x d y w , P L 2 1 | Ω | Ω Ω w , α ( x ) , Q α ( x , y ) d x d y + G 2 1 2 ( u α , β + u β , α ) + ϕ α , y β + 1 2 w , α w , β 1 | Ω | Ω Ω 1 2 ( u α , β + u β , α ) + ϕ α , y β + 1 2 w , α w , β , v α β * ( x , y ) d x d y + 1 | Ω | Ω Ω 1 2 ( u α , β + u β , α ) + ϕ α , y β + 1 2 w , α w , β , v α β * ( x , y ) d x d y u α , P α L 2 inf v 3 Y 3 { ( v 3 ) α β , M α β L 2 + G 1 ( ( v 3 ) α β ) } + inf w W 0 2 , 2 ( Ω ) w , α β , M α β L 2 + 1 | Ω | Ω Ω w , α ( x ) Q α ( x , y ) d x d y w , P L 2 + inf v Y 1 1 | Ω | Ω Ω v α β v α β * d x d y + G 2 ( { v α β } ) + inf ( v 2 , { u α } ) Y 2 × W 0 1 , 2 ( Ω ; R 2 ) 1 | Ω | Ω Ω 1 2 ( u α , β + u β , α ) + ϕ α , y β + 1 2 ( v 2 ) α ( x , y ) ( v 2 ) β ( x , y ) × v α β * ( x , y ) d x d y u α , P α L 2 + 1 | Ω | Ω Ω ( v 2 ) α ( x , y ) Q α ( x , y ) d x d y G 1 * ( M ) 1 2 | Ω | Ω Ω v α β * ¯ Q α Q β d x d y 1 2 | Ω | Ω Ω H ¯ α β λ μ v α β * v λ μ * d x d y ,
u U , ( M , Q ) C * , v = { v α β } A * where A * = A 1 * A 2 * B * ,
A 1 * = { { v α β * } Y 1 * : ( v α β * ) , y β = 0 , in Ω } ,
A 2 * = { v α β * } Y 1 * : 1 | Ω | Ω v α β * d y , x β + P α = 0 , in Ω ,
B * = { v α β * } Y 1 * : v α β * ( x , y ) is positive definite in Ω × Ω .
and
C * = ( M , Q ) Y 3 * × Y 2 * : M α β , α β Ω Q α d y , x α P = 0 , in Ω .
Also
v α β * ¯ = v α β * 1 ,
and
{ H ¯ α β λ μ } = { H α β λ μ }
in an appropriate tensor sense.
Here it is worth highlighting we have denoted,
G 1 * ( M ) = sup v 3 Y 3 { ( v 3 ) α β , M α β L 2 G 1 ( v 3 ) } = 1 2 Ω h ¯ α β λ μ M α β M λ μ d x ,
where we recall that
{ h ¯ α β λ μ } = { h α β λ μ } 1
in an appropriate tensorial sense.
Summarizing, defining J * : C * × A * R by
J * ( ( M , Q ) , v * ) = G 1 * ( M ) 1 2 | Ω | Ω Ω v α β * ¯ Q α Q β d x d y 1 2 | Ω | Ω Ω H ¯ α β λ μ v α β * v λ μ * d x d y ,
we have got
inf u U J ( u ) sup ( ( M , Q ) , v * ) C * × A * J * ( ( M , Q ) , v * ) .
Remark 5.1.
This last dual functional is concave and such a concerning inequality corresponds a duality principle for the relaxed primal formulation.
We emphasize such results are extensions and in some sense complement the original duality principles in the works of Telega and Bielski, [1,2,3].
Moreover, if ( ( M 0 , Q 0 ) , v 0 * ) C * × A * is such that
δ J * ( ( M 0 , Q 0 ) , v 0 * ) = 0 ,
it is a well known result from the Legendre transform proprieties that the corresponding ( u 0 , ϕ 0 ) V × V 1 such that
( w 0 ) , α β = h ¯ α β λ μ ( M 0 ) λ μ ,
and
( v 0 * ) α β = H α β λ ( u 0 ) λ , μ + ( u 0 ) μ , λ 2 + ( ϕ 0 ) λ , y μ + ( ϕ 0 ) μ , y λ 2 + 1 2 ( v 2 0 ) λ ( v 2 0 ) μ ,
( v 0 * ) α β , y β = 0 ,
is also such that
δ J 1 ( u 0 , ϕ 0 ) = 0
and
J 1 ( u 0 , ϕ 0 ) = J * ( ( M 0 , Q 0 ) , v 0 * ) .
From this and
inf u V J ( u ) = inf ( u , ϕ ) V × V 1 J 1 ( u , ϕ ) sup ( ( M , Q ) , v * ) C * × A * J * ( ( M , Q ) , v * ) ,
we obtain
J 1 ( u 0 , ϕ 0 ) = inf ( u , ϕ ) V × V 1 J 1 ( u , ϕ ) = sup ( ( M , Q ) , v * ) C * × A * J * ( ( M , Q ) , v * ) = J * ( ( M 0 , Q 0 ) , v 0 * ) = inf u V J ( u ) .
Also, from the modern calculus of variations theory, there exists a sequence { u n } V such that
u n u 0 , weakly in V ,
and
J ( u n ) J 1 ( u 0 , ϕ 0 ) = inf u V J ( u ) .
From this and the Ekeland variational principle, there exists { v n } V such that
u n v n V 1 / n ,
J ( v n ) inf u V J ( u ) + 1 / n ,
and
δ J ( v n ) V * 1 / n , n N ,
so that
v n u 0 , weakly in V ,
and
J ( v n ) J 1 ( u 0 , ϕ 0 ) = inf u V J ( u ) .
Assume now we are dealing with a finite dimensional version of such a model, in a finite elements of finite differences context, for example.
In such a case we have
v n u 0 , strongly in R N
for an appropriate N N .
From continuity we obtain
δ J ( v n ) δ J ( u 0 ) = 0 ,
J ( v n ) J ( u 0 ) .
Summarizing, we have got
J ( u 0 ) = inf u V J ( u ) ,
δ J ( u 0 ) = 0 .
Here we highlight such last results are valid just for this finite-dimensional model version.

6. A duality principle for a related relaxed formulation concerning the vectorial approach in the calculus of variations

In this section we develop a duality principle for a related vectorial model in the calculus of variations.
Let Ω R n be an open, bounded and connected set with a regular (Lipschitzian) boundary denoted by Ω = Γ .
For 1 < p < + , consider a functional J : V R where
J ( u ) = G ( u ) + F ( u ) u , f L 2 ,
where
V = u W 1 , p ( Ω ; R N ) : u = u 0 on Ω ,
u 0 C 1 ( Ω ¯ ; R N ) and f L 2 ( Ω ; R N ) .
We assume G : Y R and F : V R are Fréchet differentiable and F is also convex.
Also
G ( u ) = Ω g ( u ) d x ,
where g : R N × n R it is supposed to be Fréchet differentiable. Here we have denoted Y = L p ( Ω ; R N × n ) .
We define also J 1 : V × Y 1 R by
J 1 ( u , ϕ ) = G 1 ( u + y ϕ ) + F ( u ) u , f L 2 ,
where
Y 1 = W 1 , p ( Ω × Ω ; R N )
and
G 1 ( u + y ϕ ) = 1 | Ω | Ω Ω g ( u ( x ) + y ϕ ( x , y ) ) d x d y .
Moreover, we define the relaxed functional J 2 : V R by
J 2 ( u ) = inf ϕ V 0 J 1 ( u , ϕ ) ,
where
V 0 = { ϕ Y 1 : ϕ ( x , y ) = 0 , on Ω × Ω } .
Now observe that
J 1 ( u , ϕ ) = G 1 ( u + y ϕ ) + F ( u ) u , f L 2 = 1 | Ω | Ω Ω v * ( x , y ) · ( u + y ϕ ( x , y ) ) d y d x + G 1 ( u + y ϕ ) + 1 | Ω | Ω Ω v * ( x , y ) · ( u + y ϕ ( x , y ) ) d y d x + F ( u ) u , f L 2 inf v Y 2 1 | Ω | Ω Ω v * ( x , y ) · v ( x , y ) d y d x + G 1 ( v ) + inf ( v , ϕ ) V × V 0 1 | Ω | Ω Ω v * ( x , y ) · ( u + y ϕ ( x , y ) ) d y d x + F ( u ) u , f L 2 = G 1 * ( v * ) F * div x 1 | Ω | Ω v * ( x , y ) d y + f + 1 | Ω | Ω Ω v * ( x , y ) d y n u 0 d Γ ,
( u , ϕ ) V × V 0 , v * A * , where
A * = { v * Y 2 * : div y v * ( x , y ) = 0 , in Ω } .
Here we have denoted
G 1 * ( v * ) = sup v Y 2 1 | Ω | Ω Ω v * ( x , y ) · v ( x , y ) d y d x G 1 ( v ) ,
where Y 2 = L p ( Ω × Ω ; R N × n ) , Y 2 * = L q ( Ω × Ω ; R N × n ) , and where
1 p + 1 q = 1 .
Furthermore, for v * A * , we have
F * div x 1 | Ω | Ω v * ( x , y ) d y + f 1 | Ω | Ω Ω v * ( x , y ) d y n u 0 d Γ = sup ( v , ϕ ) V × V 0 1 | Ω | Ω Ω v * ( x , y ) · ( u + y ϕ ( x , y ) ) d y d x F ( u ) + u , f L 2 ,
Therefore, denoting J 3 * : Y 2 * R by
J 3 * ( v * ) = G 1 * ( v * ) F * div x Ω v * ( x , y ) d y + f + 1 | Ω | Ω Ω v * ( x , y ) d y n u 0 d Γ ,
we have got
inf u V J 2 ( u ) sup v * A * J 3 * ( v * ) .
Finally, we highlight such a dual functional J 3 * is convex (in fact concave).

6.1. An example in finite elasticity

In this section we develop an application of results obtained in the last section to a model in non-linear elasticity.
Let Ω R 3 be an open, bounded and connected set with a regular (Lipschitzian) boundary denoted by Ω .
Concerning a standard model in non-linear elasticity, consider a functional J : V R where
J ( u ) = 1 2 Ω H i j k l u i , j + u j , i 2 + 1 2 u m , i u m , j u k , l + u j , i 2 + 1 2 u m , k u m , l d x u i , f i L 2
where f L 2 ( Ω ; R 3 ) and V = W 0 1 , 2 ( Ω ; R 3 ) .
Here { H i j k l } is a fourth-order and positive definite symmetric tensor (in an appropriate standard sense). Moreover, u = ( u 1 , u 2 , u 3 ) V is a field of displacements resulting from the f load field action on the volume comprised by Ω .
At this point, we define the functional J 1 : V × V 1 R , where
J 1 ( u , ϕ ) = 1 2 | Ω | Ω Ω H i j k l u i , j + u j , i 2 + ϕ i , y j + ϕ j , y i 2 1 2 ( u m , i + ϕ m , y i ) ( u m , j + ϕ m , y j ) × u k , l + u l , k 2 + ϕ k , y l + ϕ l , y k 2 + 1 2 ( u m , k + ϕ m , y k ) ( u m , l + ϕ m , y l ) d x d y u i , f i L 2 ,
where
V 1 = { ϕ W 1 , 2 ( Ω × Ω ; R 3 ) : ϕ = 0 on Ω × Ω } .
We define also the quasi-convex envelop of J, denoted by Q J : V R , as
Q J ( u ) = inf ϕ V 1 J 1 ( u , ϕ ) .
It is a well known result from the modern calculus of variations theory (please see [18] for details), that
inf u V J ( u ) = inf u V Q J ( u ) .
Observe now that, denoting Y 1 = Y 1 * = L 2 ( Ω × Ω ; R 9 ) , Y 2 = Y 2 * = L 2 ( Ω × Ω ; R 3 ) , and
G 1 u i , j + u j , i 2 + ϕ i , y j + ϕ j , y i 2 + 1 2 ( u m , i + ϕ m , y i ) ( u m , j + ϕ m , y j ) = 1 2 | Ω | Ω Ω H i j k l u i , j + u j , i 2 + ϕ i , y j + ϕ j , y i 2 + 1 2 ( u m , i + ϕ m , y i ) ( u m , j + ϕ m , y j ) × u k , l + u l , k 2 + ϕ k , y l + ϕ l , y k 2 + 1 2 ( u m , k + ϕ m , y k ) ( u m , l + ϕ m , y l ) d x d y
we have that
J 1 ( u , ϕ ) = G 1 u i , j + u j , i 2 + ϕ i , y j + ϕ j , y i 2 + 1 2 ( u m , i + ϕ m , y i ) ( u m , j + ϕ m , y j ) u i , f i L 2 = 1 | Ω | Ω Ω u i , j + u j , i 2 + ϕ i , y j + ϕ j , y i 2 + 1 2 ( u m , i + ϕ m , y i ) ( u m , j + ϕ m , y j ) σ i j d x d y + G 1 u i , j + u j , i 2 + ϕ i , y j + ϕ j , y i 2 + 1 2 ( u m , i + ϕ m , y i ) ( u m , j + ϕ m , y j ) + 1 | Ω | Ω Ω u i , j + u j , i 2 + ϕ i , y j + ϕ j , y i 2 + 1 2 ( u m , i + ϕ m , y i ) ( u m , j + ϕ m , y j ) σ i j d x d y u i , f i L 2 inf v Y 1 1 | Ω | Ω Ω v i j σ i j d x d y G 1 { v i j } + inf v 2 Y 1 1 | Ω | Ω Ω ( v 2 ) i j Q i j d x d y + 1 | Ω | Ω Ω σ i j 1 2 ( ( v 2 ) m i ( v 2 ) m j ) d x d y + inf ( u , ϕ ) V × V 1 1 | Ω | Ω Ω ( σ i j + Q i j ) u i , j + u j , i 2 + ϕ i , y j + ϕ j , y i 2 d x d y u i , f i L 2 1 2 | Ω | Ω Ω H ¯ i j k l σ i j σ k l d x d y 1 2 | Ω | Ω Ω σ i j ¯ Q m i Q m k d x d y ,
( u , ϕ ) V × V 1 , ( σ , Q ) A * , where A * = A 1 * A 2 * A 3 * ,
A 1 * = { ( σ , Q ) Y 1 * × Y 1 * : σ i j , y j + Q i j , y j = 0 , in Ω × Ω } .
A 2 * = ( σ , Q ) Y 1 * × Y 1 * : 1 | Ω | Ω ( σ i j ) d y x j + 1 | Ω | Ω ( Q i j ) d y x j + f i = 0 , in Ω ,
A 3 * = { ( σ , Q ) Y 1 * × Y 1 * : { σ i j } is positive definite in Ω × Ω } .
Hence, denoting
J * ( σ , Q ) = 1 2 | Ω | Ω Ω H ¯ i j k l σ i j σ k l d x d y 1 2 | Ω | Ω Ω σ i j ¯ Q m i Q m k d x d y ,
we have obtained
inf u V J ( u ) sup ( σ , Q ) A * J * ( σ , Q ) .
Remark 6.1.
This last dual functional is concave and such a concerning inequality corresponds a duality principle for the relaxed primal formulation.
We emphasize again such results are also extensions and in some sense complement the original duality principles in the works of Telega and Bielski, [1,2,3].
Moreover, if ( σ 0 , Q 0 ) A * is such that
δ J * ( σ 0 , Q 0 ) = 0 ,
it is a well known result from the Legendre transform proprieties that the corresponding ( u 0 , ϕ 0 ) V × V 1 such that
( σ 0 ) i j = H i j k l u k , l + u l , k 2 + ϕ k , y l + ϕ l , y k 2 + 1 2 ( u m , k + ϕ m , y k ) ( u m , l + ϕ m , y l )
and
( Q 0 ) i j = ( σ 0 ) i m ( v 2 0 ) m j ,
is also such that
δ J 1 ( u 0 , ϕ 0 ) = 0
and
J 1 ( u 0 , ϕ 0 ) = J * ( σ 0 , Q 0 ) .
From this and
inf u V J ( u ) = inf ( u , ϕ ) V × V 1 J 1 ( u , ϕ ) sup ( σ , Q ) A * J * ( σ , Q ) ,
we obtain
J 1 ( u 0 , ϕ 0 ) = inf ( u , ϕ ) V × V 1 J 1 ( u , ϕ ) = sup ( σ , Q ) A * J * ( σ , Q ) = J * ( σ 0 , Q 0 ) = inf u V J ( u ) .
Also, from the modern calculus of variations theory, there exists a sequence { u n } V such that
u n u 0 , weakly in V ,
and
J ( u n ) J 1 ( u 0 , ϕ 0 ) = inf u V J ( u ) .
From this and the Ekeland variational principle, there exists { v n } V such that
u n v n V 1 / n ,
J ( v n ) inf u V J ( u ) + 1 / n ,
and
δ J ( v n ) V * 1 / n , n N ,
so that
v n u 0 , weakly in V ,
and
J ( v n ) J 1 ( u 0 , ϕ 0 ) = inf u V J ( u ) .
Assume now we are dealing with a finite dimensional version of such a model, in a finite elements of finite differences context, for example.
In such a case we have
v n u 0 , strongly in R N
for an appropriate N N .
From continuity we obtain
δ J ( v n ) δ J ( u 0 ) = 0 ,
J ( v n ) J ( u 0 ) .
Summarizing, we have got
J ( u 0 ) = inf u V J ( u ) ,
δ J ( u 0 ) = 0 .
Here we highlight such last results are valid just for this finite-dimensional model version.

7. An exact convex dual variational formulation for a non-convex primal one

In this section we develop a convex dual variational formulation suitable to compute a critical point for the corresponding primal one.
Let Ω R 2 be an open, bounded, connected set with a regular (Lipschitzian) boundary denoted by Ω .
Consider a functional J : V R where
J ( u ) = F ( u x , u y ) u , f L 2 ,
V = W 0 1 , 2 ( Ω ) and f L 2 ( Ω ) .
Here we denote Y = Y * = L 2 ( Ω ) and Y 1 = Y 1 * = L 2 ( Ω ) × L 2 ( Ω ) .
Defining
V 1 = { u V : u 1 , K 1 }
for some appropriate K 1 > 0 , suppose also F is twice Fréchet differentiable and
det 2 F ( u x , u y ) v 1 v 2 0 ,
u V 1 .
Define now F 1 : V R and F 2 : V R by
F 1 ( u x , u y ) = F ( u x , u y ) + ε 2 Ω u x 2 d x + ε 2 Ω u y 2 d x ,
and
F 2 ( u x , u y ) = ε 2 Ω u x 2 d x + ε 2 Ω u y 2 d x ,
where here we denote d x = d x 1 d x 2 .
Moreover, we define the respective Legendre transform functionals F 1 * and F 2 * as
F 1 * ( v * ) = v 1 , v 1 * L 2 + v 2 , v 2 * L 2 F 1 ( v 1 , v 2 ) ,
where v 1 , v 2 Y are such that
v 1 * = F 1 ( v 1 , v 2 ) v 1 ,
v 2 * = F 1 ( v 1 , v 2 ) v 2 ,
and
F 2 * ( v * ) = v 1 , v 1 * + f 1 L 2 + v 2 , v 2 * L 2 F 2 ( v 1 , v 2 ) ,
where v 1 , v 2 Y are such that
v 1 * + f 1 = F 2 ( v 1 , v 2 ) v 1 ,
v 2 * = F 2 ( v 1 , v 2 ) v 2 .
Here f 1 is any function such that
( f 1 ) x = f , in Ω .
Furthermore, we define
J * ( v * ) = F 1 * ( v * ) + F 2 * ( v * ) = F 1 * ( v * ) + 1 2 ε Ω ( v 1 * + f 1 ) 2 d x + 1 2 ε Ω ( v 2 * ) 2 d x .
Observe that through the target conditions
v 1 * + f 1 = ε u x ,
v 2 * = ε u y ,
we may obtain the compatibility condition
( v 1 * + f 1 ) y ( v 2 * ) x = 0 .
Define now
A * = { v * = ( v 1 * , v 2 * ) B r ( 0 , 0 ) Y 1 * : ( v 1 * + f 1 ) y ( v 2 * ) x = 0 , in Ω } ,
for some appropriate r > 0 such that J * is convex in B r ( 0 , 0 ) .
Consider the problem of minimizing J * subject to v * A * .
Assuming r > 0 is large enough so that the restriction in r is not active, at this point we define the associated Lagrangian
J 1 * ( v * , φ ) = J * ( v * ) + φ , ( v 1 * + f ) y ( v 2 * ) x L 2 ,
where φ is an appropriate Lagrange multiplier.
Therefore
J 1 * ( v * ) = F 1 * ( v * ) + 1 2 ε Ω ( v 1 * + f 1 ) 2 d x + 1 2 ε Ω ( v 2 * ) 2 d x + φ , ( v 1 * + f ) y ( v 2 * ) x L 2 .
The optimal point in question will be a solution of the corresponding Euler-Lagrange equations for J 1 * .
From the variation of J 1 * in v 1 * we obtain
F 1 * ( v * ) v 1 * + v 1 * + f ε φ y = 0 .
From the variation of J 1 * in v 2 * we obtain
F 1 * ( v * ) v 2 * + v 2 * ε + φ x = 0 .
From the variation of J 1 * in φ we have
( v 1 * + f ) y ( v 2 * ) x = 0 .
From this last equation, we may obtain u V such that
v 1 * + f = ε u x ,
and
v 2 * = ε u y .
From this and the previous extremal equations indicated we have
F 1 * ( v * ) v 1 * + u x φ y = 0 ,
and
F 1 * ( v * ) v 2 * + u y + φ x = 0 .
so that
v 1 * + f = F 1 ( u x φ y , u y + φ x ) v 1 ,
and
v 2 * = F 1 ( u x φ y , u y + φ x ) v 2 .
From this and equation (38) and (39) we have
ε F 1 * ( v * ) v 1 * x ε F 1 * ( v * ) v 2 * y + ( v 1 * + f 1 ) x + ( v 2 * ) y = ε u x x ε u y y + ( v 1 * ) x + ( v 2 * ) y + f = 0 .
Replacing the expressions of v 1 * and v 2 * into this last equation, we have
ε u x x ε u y y + F 1 ( u x φ y , u y + φ x ) v 1 x + F 1 ( u x φ y , u y + φ x ) v 2 y + f = 0 ,
so that
F ( u x φ y , u y + φ x ) v 1 x + F ( u x φ y , u y + φ x ) v 2 y + f = 0 , in Ω .
Observe that if
2 φ = 0
then there exists u ^ such that u and φ are also such that
u x φ y = u ^ x
and
u y + φ x = u ^ y .
The boundary conditions for φ must be such that u ^ W 0 1 , 2 .
From this and equation (41) we obtain
δ J ( u ^ ) = 0 .
Summarizing, we may obtain a solution u ^ W 0 1 , 2 of equation δ J ( u ^ ) = 0 by minimizing J * on A * .
Finally, observe that clearly J * is convex in an appropriate large ball B r ( 0 , 0 ) for some appropriate r > 0

8. Another primal dual formulation for a related model

Let Ω R 3 be an open, bounded and connected set with a regular boundary denoted by Ω .
Consider the functional J : V R where
J ( u ) = γ 2 Ω u · u d x + α 2 Ω ( u 2 β ) 2 d x u , f L 2 ,
α > 0 , β > 0 , γ > 0 , V = W 0 1 , 2 ( Ω ) and f L 2 ( Ω ) .
Denoting Y = Y * = L 2 ( Ω ) , define now J 1 * : V × Y * R by
J 1 * ( u , v 0 * ) = γ 2 Ω u · u d x u 2 , v 0 * L 2 + K 1 2 Ω ( γ 2 u + 2 v 0 * u f ) 2 d x + u , f L 2 + 1 2 α Ω ( v 0 * ) 2 d x + β Ω v 0 * d x ,
Define also
A + = { u V : u f 0 , a . e . in Ω } ,
V 2 = { u V : u K 3 } ,
and
V 1 = V 2 A +
for some appropriate K 3 > 0 to be specified.
Moreover define
B * = { v 0 * Y * : v 0 * K }
for some appropriate K > 0 to be specified.
Observe that, denoting
φ = γ 2 u + 2 v 0 * u f
we have
2 J 1 * ( u , v 0 * ) ( v 0 * ) 2 = 1 α + 4 K 1 u 2
2 J 1 * ( u , v 0 * ) u 2 = γ 2 2 v 0 * + K 1 ( γ 2 + 2 v 0 * ) 2
and
2 J 1 * ( u , v 0 * ) u v 0 * = K 1 ( 2 φ + 2 ( γ 2 u + 2 v 0 * u ) ) 2 u
so that
det { δ 2 J 1 * ( u , v 0 * ) } = 2 J 1 * ( u , v 0 * ) ( v 0 * ) 2 2 J 1 * ( u , v 0 * ) u 2 2 J 1 * ( u , v 0 * ) u v 0 * 2 = K 1 ( γ 2 + 2 v 0 * ) 2 α γ 2 + 2 v 0 * + 4 α u 2 α 4 K 1 2 φ 2 8 K 1 φ ( γ 2 + 2 v 0 * ) u + 8 K 1 φ u + 4 K 1 ( γ 2 u + 2 v 0 * u ) u .
Observe now that a critical point φ = 0 and ( γ 2 u + 2 v 0 * u ) u = f u 0 in Ω .
Therefore, for an appropriate large K 1 > 0 , also at a critical point, we have
det { δ 2 J 1 * ( u , v 0 * ) } = 4 K 1 f u δ 2 J ( u ) α + K 1 ( γ 2 + 2 v 0 * ) 2 α > 0 .
Remark 8.1.
From this last equation we may observe that J 1 * has a large region of convexity about any critical point ( u 0 , v ^ 0 * ) , that is, there exists a large r > 0 such that J 1 * is convex on B r ( u 0 , v ^ 0 * ) .
With such results in mind, we may easily prove the following theorem.
Theorem 8.2.
Assume K 1 max { 1 , K , K 3 } and suppose ( u 0 , v ^ 0 * ) V 1 × B * is such that
δ J 1 * ( u 0 , v ^ 0 * ) = 0 .
Under such hypotheses, there exists r > 0 such that J 1 * is convex in E * = B r ( u 0 , v ^ 0 * ) ( V 1 × B * ) ,
δ J ( u 0 ) = 0 ,
and
J ( u 0 ) = J 1 ( u 0 , v ^ 0 * ) = inf ( u , v 0 * ) E * J 1 * ( u , v 0 * ) .

9. A third primal dual formulation for a related model

Let Ω R 3 be an open, bounded and connected set with a regular boundary denoted by Ω .
Consider the functional J : V R where
J ( u ) = γ 2 Ω u · u d x + α 2 Ω ( u 2 β ) 2 d x u , f L 2 ,
α > 0 , β > 0 , γ > 0 , V = W 0 1 , 2 ( Ω ) and f L 2 ( Ω ) .
Denoting Y = Y * = L 2 ( Ω ) , define now J 1 * : V × Y * × Y * R by
J 1 * ( u , v 0 * , v 1 * ) = γ 2 Ω u · u d x + 1 2 Ω K u 2 d x u , v 1 * L 2 + 1 2 Ω ( v 1 * ) 2 ( 2 v 0 * + K ) d x + 1 2 ( α + ε ) Ω ( v 0 * α ( u 2 β ) ) 2 d x + u , f L 2 1 2 α Ω ( v 0 * ) 2 d x β Ω v 0 * d x ,
where ε > 0 is a small real constant.
Define also
A + = { u V : u f 0 , a . e . in Ω } ,
V 2 = { u V : u K 3 } ,
and
V 1 = V 2 A +
for some appropriate K 3 > 0 to be specified.
Moreover define
B * = { v 0 * Y * : v 0 * K 4 }
and
D * = { v 1 * Y * : v 1 * K 5 } ,
for some appropriate real constants K 4 , K 5 > 0 to be specified.
Remark 9.1.
Define now
H 1 ( u , v 0 * ) = γ 2 + 2 v 0 * + 4 α u 2
For an appropriate function (or, in a more general fashion, an appropriate bounded operator) M 1 define
B 1 * = { v 0 * B * : 2 v 0 * + M 1 ε 1 } ,
for some small parameter ε 1 > 0 .
Moreover, define
E * = { u V 1 : 4 α | u | | M 1 + γ 2 | .
Since for ( u , v 0 * ) V 1 × B 1 * we have u f 0 , in Ω , so that for u 1 , u 2 V 1 we have
sign ( u 1 ) = sign ( u 2 ) in Ω ,
we may infer that E * is a convex set.
Moreover if ( u , v 0 * ) E * × B 1 * , then
4 α | u | | M 1 + γ 2 |
so that
4 α u 2 M 1 + γ 2
and
2 v 0 * + M 1 ε 1
so that
H 1 ( u , v 0 * ) = γ 2 + 2 v 0 * + 4 α u 2 ε 1 .
Such a result we will be used many times in the next sections.
Observe that, defining
φ = v 0 * α ( u 2 β )
we may obtain
2 J 1 * ( u , v 0 * , v 1 * ) u 2 = γ 2 + K + α α + ε 4 u 2 2 φ α α + ε
2 J 1 * ( u , v 0 * , v 1 * ) ( v 1 * ) 2 = 1 2 v 0 * + K
and
2 J 1 * ( u , v 0 * , v 1 * ) u v 1 * = 1
so that
det 2 J 1 * ( u , v 0 * , v 1 * ) u v 1 * = 2 J 1 * ( u , v 1 * , v 0 * ) ( v 1 * ) 2 2 J 1 * ( u , v 1 * , v 0 * ) u 2 2 J 1 * ( u , v 1 * , v 0 * ) u v 1 * 2 = γ 2 + 2 v 0 * + 4 α 2 α + ε u 2 2 α α + ε φ 2 v 0 * + K H ( u , v 0 * ) .
However, at a critical point, we have φ = 0 so that, for a fixed v 0 * B * we define the non-active but convex restriction
( C 1 ) v 0 * * = { u V 1 : ( φ ) 2 ε } ,
for a small parameter ε > 0 .
From such results, assuming K max { K 3 , K 4 , K 5 } , and 0 < ε ε 1 1 , we have that
H ( u , v 0 * ) > 0 ,
for v 0 * B 1 * and u E * ( C 1 ) v 0 * * .
With such results in mind, we may easily prove the following theorem.
Theorem 9.2.
Suppose ( u 0 , v ^ 1 * , v ^ 0 * ) ( E * ( C 1 ) v ^ 0 * * ) × D * × B 1 * is such that
δ J 1 * ( u 0 , v ^ 1 * , v ^ 0 * ) = 0 .
Under such hypotheses, we have that
δ J ( u 0 ) = 0
and
J ( u 0 ) = inf u ( C 1 ) v ^ 0 * * J ( u ) = J 1 * ( u 0 , v ^ 1 * , v ^ 0 * ) = inf ( u , v 1 * ) ( C 1 ) v ^ 0 * * × D * sup v 0 * B * J 1 * ( u , v 1 * , v 0 * ) = sup v 0 * B * inf ( u , v 1 * ) ( C 1 ) v ^ 0 * * × D * J 1 * ( u , v 1 * , v 0 * ) .
Proof. 
The proof that
δ J ( u 0 ) = 0
and
J ( u 0 ) = J 1 * ( u 0 , v ^ 1 * , v ^ 0 * )
may be easily made similarly as in the previous sections.
Moreover, observe that for K > 0 sufficiently large, we have
2 J 1 * ( u 0 , v ^ 1 * , v 0 * ) ( v 0 * ) 2 < 0 , v 0 * B *
so that this and the other hypotheses, we have also
J 1 * ( u 0 , v ^ 1 * , v ^ 0 * ) = inf ( u , v 1 * ) ( C 1 ) v ^ 0 * * × D * J 1 * ( u , v 1 * , v ^ 0 * )
and
J 1 * ( u 0 , v ^ 1 * , v ^ 0 * ) = sup v 0 * B * J 1 * ( u 0 , v ^ 1 * , v 0 * ) .
From this, from a standard saddle point theorem and the remaining hypotheses, we may infer that
J ( u 0 ) = J 1 * ( u 0 , v ^ 1 * , v ^ 0 * ) = inf ( u , v 1 * ) ( C 1 ) v ^ 0 * * × D * sup v 0 * B * J 1 * ( u , v 1 * , v 0 * ) = sup v 0 * B * inf ( u , v 1 * ) ( C 1 ) v ^ 0 * * × D * J 1 * ( u , v 1 * , v 0 * ) .
Moreover, observe that
J 1 * ( u 0 , v ^ 1 * , v ^ 0 * ) = inf ( u , v 1 * ) ( C 1 ) v ^ 0 * * × D * J 1 * ( u , v 1 * , v ^ 0 * ) γ 2 Ω u · u d x + K 2 Ω u 2 d x + u 2 , v ^ 0 * L 2 K 2 Ω u 2 d x 1 2 α Ω ( v ^ 0 * ) 2 d x β Ω v ^ 0 * d x + 1 2 ( α + ε ) Ω ( v ^ 0 * α ( u 2 β ) ) 2 d x u , f L 2 sup v 0 * Y * γ 2 Ω u · u d x + u 2 , v 0 * 1 2 α Ω ( v 0 * ) 2 d x β Ω v 0 * d x + 1 2 ( α + ε ) Ω ( v 0 * α ( u 2 β ) ) 2 d x u , f L 2 = γ 2 Ω u · u d x + α 2 Ω ( u 2 β ) 2 d x u , f L 2 , u ( C 1 ) v ^ 0 * * .
Summarizing, we have got
J ( u 0 ) = J 1 * ( u 0 , v ^ 1 * , v ^ 0 * ) inf u ( C 1 ) v ^ 0 * * J ( u ) .
From such results, we may infer that
J ( u 0 ) = inf u ( C 1 ) v ^ 0 * * J ( u ) = J 1 * ( u 0 , v ^ 1 * , v ^ 0 * ) = inf ( u , v 1 * ) ( C 1 ) v ^ 0 * * × D * sup v 0 * B * J 1 * ( u , v 1 * , v 0 * ) = sup v 0 * B * inf ( u , v 1 * ) ( C 1 ) v ^ 0 * * × D * J 1 * ( u , v 1 * , v 0 * ) .
The proof is complete. □

10. An algorithm for a related model in shape optimization

The next two subsections have been previously published by Fabio Silva Botelho and Alexandre Molter in [8], Chapter 21.

10.1. Introduction

Consider an elastic solid which the volume corresponds to an open, bounded, connected set, denoted by Ω R 3 with a regular (Lipschitzian) boundary denoted by Ω = Γ 0 Γ t where Γ 0 Γ t = . Consider also the problem of minimizing the functional J ^ : U × B R where
J ^ ( u , t ) = 1 2 u i , f i L 2 ( Ω ) + 1 2 u i , f ^ i L 2 ( Γ t ) ,
subject to
( H i j k l ( t ) e k l ( u ) ) , j + f i = 0 in Ω , H i j k l ( t ) e k l ( u ) n j f ^ i = 0 , on Γ t , i { 1 , 2 , 3 } .
Here n = ( n 1 , n 2 , n 3 ) denotes the outward normal to Ω and
U = { u = ( u 1 , u 2 , u 3 ) W 1 , 2 ( Ω ; R 3 ) : u = ( 0 , 0 , 0 ) = 0 on Γ 0 } ,
B = t : Ω [ 0 , 1 ] measurable : Ω t ( x ) d x = t 1 | Ω | ,
where
0 < t 1 < 1
and | Ω | denotes the Lebesgue measure of Ω .
Moreover u = ( u 1 , u 2 , u 3 ) W 1 , 2 ( Ω ; R 3 ) is the field of displacements relating the cartesian system ( 0 , x 1 , x 2 , x 3 ) , resulting from the action of the external loads f L 2 ( Ω ; R 3 ) and f ^ L 2 ( Γ t ; R 3 ) .
We also define the stress tensor { σ i j } Y * = Y = L 2 ( Ω ; R 3 × 3 ) , by
σ i j ( u ) = H i j k l ( t ) e k l ( u ) ,
and the strain tensor e : U L 2 ( Ω ; R 3 × 3 ) by
e i j ( u ) = 1 2 ( u i , j + u j , i ) , i , j { 1 , 2 , 3 } .
Finally,
{ H i j k l ( t ) } = { t H i j k l 0 + ( 1 t ) H i j k l 1 } ,
where H 0 corresponds to a strong material and H 1 to a very soft material, intending to simulate voids along the solid structure.
The variable t is the design one, which the optimal distribution values along the structure are intended to minimize its inner work with a volume restriction indicated through the set B.
The duality principle obtained is developed inspired by the works in [1,2]. Similar theoretical results have been developed in [7], however we believe the proof here presented, which is based on the min-max theorem is easier to follow (indeed we thank an anonymous referee for his suggestion about applying the min-max theorem to complete the proof). We highlight throughout this text we have used the standard Einstein sum convention of repeated indices.
Moreover, details on the Sobolev spaces addressed may be found in [6]. In addition, the primal variational development of the topology optimization problem has been described in [7].
The main contributions of this work are to present the detailed development, through duality theory, for such a kind of optimization problems. We emphasize that to avoid the check-board standard and obtain appropriate robust optimized structures without the use of filters, it is necessary to discretize more in the load direction, in which the displacements are much larger.

10.2. Mathematical formulation of the topology optimization problem

Our mathematical topology optimization problem is summarized by the following theorem.
Theorem 10.1.
Consider the statements and assumptions indicated in the last section, in particular those refereing to Ω and the functional J ^ : U × B R .
Define J 1 : U × B R by
J 1 ( u , t ) = G ( e ( u ) , t ) + u i , f i L 2 ( Ω ) + u i , f ^ i L 2 ( Γ t ) ,
where
G ( e ( u ) , t ) = 1 2 Ω H i j k l ( t ) e i j ( u ) e k l ( u ) d x ,
and where
d x = d x 1 d x 2 d x 3 .
Define also J * : U R by
J * ( u ) = inf t B { J 1 ( u , t ) } = inf t B { G ( e ( u ) , t ) + u i , f i L 2 ( Ω ) + u i , f ^ i L 2 ( Γ t ) } .
Assume there exists c 0 , c 1 > 0 such that
H i j k l 0 z i j z k l > c 0 z i j z i j
and
H i j k l 1 z i j z k l > c 1 z i j z i j , z = { z i j } R 3 × 3 , such that z 0 .
Finally, define J : U × B R { + } by
J ( u , t ) = J ^ ( u , t ) + I n d ( u , t ) ,
where
I n d ( u , t ) = 0 , if ( u , t ) A * , + , otherwise ,
where A * = A 1 A 2 ,
A 1 = { ( u , t ) U × B : ( σ i j ( u ) ) , j + f i = 0 , in Ω , i { 1 , 2 , 3 } }
and
A 2 = { ( u , t ) U × B : σ i j ( u ) n j f ^ i = 0 , on Γ t , i { 1 , 2 , 3 } } .
Under such hypotheses, there exists ( u 0 , t 0 ) U × B such that
J ( u 0 , t 0 ) = inf ( u , t ) U × B J ( u , t ) = sup u ^ U J * ( u ^ ) = J * ( u 0 ) = J ^ ( u 0 , t 0 ) = inf ( t , σ ) B × C * G * ( σ , t ) = G * ( σ ( u 0 ) , t 0 ) ,
where
G * ( σ , t ) = sup v Y { v i j , σ i j L 2 ( Ω ) G ( v , t ) } = 1 2 Ω H ¯ i j k l ( t ) σ i j σ k l d x ,
{ H ¯ i j k l ( t ) } = { H i j k l ( t ) } 1
and C * = C 1 C 2 , where
C 1 = { σ Y * : σ i j , j + f i = 0 , in Ω , i { 1 , 2 , 3 } }
and
C 2 = { σ Y * : σ i j n j f ^ i = 0 , on Γ t , i { 1 , 2 , 3 } } .
Proof. 
Observe that
inf ( u , t ) U × B J ( u , t ) = inf t B inf u U J ( u , t ) = inf t B sup u ^ U inf u U 1 2 Ω H i j k l ( t ) e i j ( u ) e k l ( u ) d x + u ^ i , ( H i j k l ( t ) e k l ( u ) ) , j + f i L 2 ( Ω ) u ^ i , H i j k l ( t ) e k l ( u ) n j f ^ i L 2 ( Γ t ) = inf t B sup u ^ U inf u U 1 2 Ω H i j k l ( t ) e i j ( u ) e k l ( u ) d x Ω H i j k l ( t ) e i j ( u ^ ) e k l ( u ) d x + u ^ i , f i L 2 ( Ω ) + u ^ i , f ^ i L 2 ( Γ t ) = inf t B sup u ^ U Ω H i j k l ( t ) e i j ( u ^ ) e k l ( u ^ ) d x u ^ i , f i L 2 ( Ω ) + u ^ i , f ^ i L 2 ( Γ t ) = inf t B inf σ C * G * ( σ , t ) .
Also, from this and the min-max theorem, there exist ( u 0 , t 0 ) U × B such that
inf ( u , t ) U × B J ( u , t ) = inf t B sup u ^ U J 1 ( u , t ) = sup u U inf t B J 1 ( u , t ) = J 1 ( u 0 , t 0 ) = inf t B J 1 ( u 0 , t ) = J * ( u 0 ) .
Finally, from the extremal necessary condition
J 1 ( u 0 , t 0 ) u = 0
we obtain
( H i j k l ( t 0 ) e k l ( u 0 ) ) , j + f i = 0 in Ω ,
and
H i j k l ( t 0 ) e k l ( u 0 ) n j f ^ i = 0 on Γ t , i { 1 , 2 , 3 } ,
so that
G ( e ( u 0 ) ) = 1 2 ( u 0 ) i , f i L 2 ( Ω ) + 1 2 ( u 0 ) i , f ^ i L 2 ( Γ t ) .
Hence ( u 0 , t 0 ) A * so that I n d ( u 0 , t 0 ) = 0 and σ ( u 0 ) C * .
Moreover
J * ( u 0 ) = G ( e ( u 0 ) ) + ( u 0 ) i , f i L 2 ( Ω ) + ( u 0 ) i , f ^ i L 2 ( Γ t ) = G ( e ( u 0 ) ) = G ( e ( u 0 ) ) + I n d ( u 0 , t 0 ) = J ( u 0 , t 0 ) = G * ( σ ( u 0 ) , t 0 ) .
This completes the proof. □

10.3. About a concerning algorithm and related numerical method

For numerically solve this optimization problem in question, we present the following algorithm
1.
Set t 1 = 0 . 5 in Ω and n = 1 .
2.
Calculate u n U such that
J 1 ( u n , t n ) = sup u U J 1 ( u , t n ) .
3.
Calculate t n + 1 B such that
J 1 ( u n , t n + 1 ) = inf t B J 1 ( u n , t ) .
4.
If t n + 1 t n < 10 4 or n > 100 then stop, else set n : = n + 1 and go to item 2.
We have developed a software in finite differences for solving such a problem.
Here the software.
**************************************
1.
clear all
global P m8 d w u v Ea Eb Lo d1 z1 m9 du1 du2 dv1 dv2 c3
m8=27;
m9=24;
c3=0.95;
d=1.0/m8;
d1=0.5/m9;
Ea= 210 * 10 5 ; (stronger material)
Eb=1000; (softer material simulating voids)
w=0.30;
P=-42000000;
z1=(m8-1)*(m9-1);
A3=zeros(z1,z1);
for i=1:z1
A3(1,i)=1.0;
end;
b=zeros(z1,1);
uo=0.000001*ones(z1,1);
u1=ones(z1,1);
b(1,1)=c3*z1;
for i=1:m9-1
for j=1:m8-1
Lo(i,j)=c3;
end; end;
for i=1:z1
x1(i)=c3*z1;
end;
for i=1:2*m8*m9
xo(i)=0.000;
end;
xw=xo;
xv=Lo;
for k2=1:24
c3=0.98*c3;
b(1,1)=c3*z1;
k2
b14=1.0;
k3=0;
while ( b 14 > 10 3 . 5 ) and ( k 3 < 5 )
k3=k3+1;
b12=1.0;
k=0;
while ( b 12 > 10 4 . 0 ) and ( k < 120 )
k=k+1;
k2
k3
k
X=fminunc(’funbeam’,xo);
xo=X;
b12=max(abs(xw-xo));
xw=X;
end;
for i=1:m9-1
for j=1:m8-1
E 1 = L o ( i , j ) 2 * ( E a E b ) ;
ex=du1(i,j);
ey=dv2(i,j);
exy=1/2*(dv1(i,j)+du2(i,j));
S x = E 1 * ( e x + w * e y ) / ( 1 w 2 ) ;
S y = E 1 * ( w * e x + e y ) / ( 1 w 2 ) ;
Sxy=E1/(2*(1+w))*exy;
dc3(i,j)=-(Sx*ex+Sy*ey+2*Sxy*exy);
end;
end;
for i=1:m9-1
for j=1:m8-1
f(j+(i-1)*(m8-1))=dc3(i,j);
end;
end;
for k1=1:1
k1
X1=linprog(f, [ ] , [ ] ,A3,b,uo,u1,x1);
x1=X1;
end;
for i=1:m9-1
for j=1:m8-1
Lo(i,j)=X1(j+(m8-1)*(i-1));
end;
end;
b14=max(max(abs(Lo-xv)))
xv=Lo;
colormap(gray); imagesc(-Lo); axis equal; axis tight; axis off;pause(1e-6)
end;
end;
****************************************************
Here the auxiliary Function ’funbeam’
function S=funbeam(x)
global P m8 d w u v Ea Eb Lo d1 m9 du1 du2 dv1 dv2
for i=1:m9
for j=1:m8
u(i,j)=x(j+(m8)*(i-1));
v(i,j)=x(m8*m9+(i-1)*m8+j);
end;
end;
for i=1:m9
end;
u(m9-1,1)=0;
v(m9-1,1)=0;
u(m9-1,m8-1)=0;
v(m9-1,m8-1)=0;
for i=1:m9-1
for j=1:m8-1
du1(i,j)=(u(i,j+1)-u(i,j))/d;
du2(i,j)=(u(i+1,j)-u(i,j))/d1;
dv1(i,j)=(v(i,j+1)-v(i,j))/d;
dv2(i,j)=(v(i+1,j)-v(i,j))/d1;
end;
end;
S=0;
for i=1:m9-1
for j=1:m8-1
E 1 = L o ( i , j ) 3 * E a + ( 1 L o ( i , j ) 3 ) * E b ;
ex=du1(i,j);
ey=dv2(i,j);
exy=1/2*(dv1(i,j)+du2(i,j));
S x = E 1 * ( e x + w * e y ) / ( 1 w 2 ) ;
S y = E 1 * ( w * e x + e y ) / ( 1 w 2 ) ;
Sxy=E1/(2*(1+w))*exy;
S=S+1/2*(Sx*ex+Sy*ey+2*Sxy*exy);
end;
end;
S=S*d*d1-P*v(2,(m8)/3)*d*d1;
***********************************************
For a two dimensional beam of dimensions 1 m × 0 . 5 m and t 1 = 0.63 we have obtained the following results:
1.
Case A: For the optimal shape for a clamped beam at left (cantilever) and load P = 4 10 6 N j at ( x , y ) = ( 1 , 0 . 25 ) , please Figure 5.
2.
Case B :For the optimal shape for a simply supported beam at ( 0 , 0 ) and ( 1 , 0 ) and load P = 4 10 6 N j at ( x , y ) = ( 1 / 3 , 0 . 5 ) , please Figure 6.
In the first case the mesh was 28 × 24 . In the second one the mesh was 27 × 24

11. A duality principle for a general vectorial case in the calculus of variations

In this section we develop a duality principle for a general vectorial case in variational optimization.
Let Ω R 3 be an open, bounded and connected set with a regular (Lipschitzian) boundary denoted by Ω . Let J : V R be a functional where
J ( u ) = G ( u 1 , , u N ) u , f L 2 ,
where
V = W 0 1 , 2 ( Ω ; R N )
and
f = ( f 1 , , f N ) L 2 ( Ω ; R N ) .
Here we have denoted u = ( u 1 , , u N ) V and
u , f L 2 = u i , f i L 2 ,
so that we may also denote
J ( u ) = G ( u ) u , f L 2 .
Assume
G ( u ) = Ω g ( u ) d x
where g : R 3 N R is a differentiable function such that
g ( y ) +
as | y | . Moreover, suppose there exists α R such that
α = inf u V J ( u ) .
It is well known that
α = inf u V J ( u ) = inf u V J * * ( u ) = inf u V { ( G ) * * ( u ) u , f L 2 } .
Under some mild hypotheses, from convexity, we have that
inf u V { ( G ) * * ( u ) u , f L 2 } = sup v * A * { ( G ) * ( d i v v * ) } = ( G ) * ( f ) ,
where
A * = { v * Y = Y * = L 2 ( Ω ; R 3 N ) : d i v v * + f = 0 } .
Now observe that the restriction v = u for some u V is equivalent to the restriction
curl v i = 0 , in Ω
where v = { v i } = { v i j } j = 1 3 , i { 1 , , N } , with appropriate boundary conditions, so that with an appropriate Lagrange multiplier ϕ = { ϕ i } , we obtain
( G ) * ( d i v v * ) = sup u V { u , d i v v * L 2 G ( u ) } = sup u V { u , v * L 2 G ( u ) } inf ϕ Y * sup v Y { v , v * L 2 G ( v ) + ϕ , curl v L 2 = inf ϕ Y * G * ( v * + curl ϕ ) .
where we have denoted
curl v = { curl v i }
and
curl ϕ = { curl ϕ i } .
Joining the pieces, we have got
inf u V J ( u ) = inf u V { G ( u ) u , f L 2 } sup ( v * , ϕ ) A * × Y * { G * ( v * + curl ϕ ) } ,
where we recall that Y = Y * = L 2 ( Ω ; R 3 N ) .
We emphasize such a dual formulation in ( v * , ϕ ) is convex (in fact concave).

12. A note on the Galerkin Functional

Let Ω R 3 be an open, bounded and connected set with a regular (Lipschitzian) boundary denoted by Ω .
Consider the functional J : V R where
J ( u ) = γ 2 Ω u · u d x + α 4 Ω u 4 d x β 2 Ω u 2 d x u , f L 2
Here V = W 0 1 , 2 ( Ω ) , γ > 0 , α > 0 , β > 0 .
We denote also
Y = Y * = L 2 ( Ω ) .
At this point we define
A + = { u V : u f 0 , in Ω } ,
V 2 = { u V : u K 3 } ,
for some appropriate real constant K 3 > 0 and
V 1 = A + V 2 .
Observe that
J ( u ) = γ 2 u + α u 3 β f ,
so that we define the Galerkin functional J 1 : V R by
J 1 ( u ) = 1 2 J ( u ) 2 2 = 1 2 Ω ( γ 2 u + α u 3 β u f ) 2 d x .
From this, we get
2 J 1 ( u ) u 2 = ( γ u + α u 3 β u f ) 6 α u + ( γ 2 + 3 α u 2 β ) 2 .
Define now
φ 2 = ( γ 2 u + α u 3 β u f ) 2 .
At this point, for an appropriate small real constant ε 1 > 0 and bounded constant operator M 1 > ε 1 , we set the intended non-active restriction
3 α | u | | M 1 + γ 2 + β | ,
and define
B 1 = { u V 1 : 3 α | u | | M 1 + γ 2 + β | } .
Observe that since for u V 1 we have u f 0 in Ω so that if u 1 , u 2 V 1 then
sign ( u 1 ) = sign ( u 2 ) , in Ω ,
we may infer that B 1 is a convex set.
Furthermore, if u B 1 , then
3 α | u | | M 1 + γ 2 + β | ,
so that
3 α u 2 M 1 + γ 2 + β ,
and hence
δ 2 J ( u ) = γ 2 + 3 α u 2 β M 1 > ε 1 > 0 .
For a small parameter ε > 0 we define the intended non-active restriction
φ 2 ε , in Ω ,
and define
B 2 = { u V 1 : φ 2 ε , in Ω } .
Observe that for α > 0 and β > 0 sufficiently large φ 2 is convex in V 1 (positive definite Hessian) so that B 2 is a convex set. Assuming 0 < ε ε 1 1 , define B 3 = B 1 B 2 , which is a convex set.
Summarizing, if u B 3 , then
δ 2 J 1 ( u ) 0 .
With such results in mind, we define the following convex optimization problem for finding a critical point of J.
Minimize
J 1 ( u ) = 1 2 J ( u ) 2 2 = 1 2 Ω ( γ 2 u + α u 3 β u f ) 2 d x ,
subject to
u B 3 .
Observe that a critical point u 0 B 3 of J 1 , from such a concerning convexity of J 1 on the convex set B 1 , is also such that
J ( u 0 ) = min u B 3 J 1 ( u ) .
Finally, we may also define the convex optimization problem of minimizing
J 3 ( u ) = K 1 J 1 ( u ) + J ( u ) = K 1 2 Ω ( γ 2 u + α u 3 β u f ) 2 d x + γ 2 Ω u · u d x + α 4 Ω u 4 d x β 2 Ω u 2 d x u , f L 2 ,
subject to
u B 3 .
Here K 1 > 0 is a large real constant.
Such a functional J 3 is also convex on B 3 so that a critical point u 0 B 3 of J is also a critical point of J 3 , and thus
J 3 ( u 0 ) = min u B 3 J 3 ( u ) .

13. A note on the Legendre-Galerkin functional

Let Ω R 3 be an open, bounded and connected set with a regular (Lipschitzian) boundary denoted by Ω .
Consider the functional J : V R where
J ( u ) = γ 2 Ω u · u d x + α 4 Ω u 4 d x β 2 Ω u 2 d x u , f L 2
Here V = W 0 1 , 2 ( Ω ) , γ > 0 , α > 0 , β > 0 .
We denote also
Y = Y * = L 2 ( Ω )
and F 1 : V R , F 2 : V R and F 3 : V R by
F 1 ( u ) = γ 2 Ω u · u d x ,
F 2 ( u ) = α 4 Ω u 4 d x ,
F 3 ( u ) = β 2 Ω u 2 d x .
Moreover, we define F 1 * , F 2 * , F 3 * : Y * R by
F 1 * ( v 1 * ) = sup u V { u , v 1 * L 2 F 1 ( u ) } = 1 2 Ω ( v 1 * ) 2 γ 2 d x ,
F 2 * ( v 2 * ) = sup u V { u , v 2 * L 2 F 2 ( u ) } = 3 4 Ω ( v 2 * ) 4 / 3 α 1 / 3 d x ,
F 3 * ( v 3 * ) = sup u V { u , v 3 * L 2 F 3 ( u ) } = 1 2 β Ω ( v 3 * ) 2 d x .
Observe now that these three last suprema are attained through the equations,
v 1 * = F 1 ( u ) u = γ 2 u ,
v 2 * = F 2 ( u ) u = α u 3
v 3 * = F 3 ( u ) u = β u .
From such results, at a critical point, we obtain the following compatibility conditions
u = v 1 * γ 2 = v 2 * β 1 / 3 = v 3 * β .
From such relations we have
v 1 * γ 2 = v 3 * β ,
and
v 2 * = α v 3 * β 3 ,
so that
v 1 * = γ 2 v 3 * β ,
and
v 2 * = α v 3 * β 3 .
Moreover, we define the functional F 4 * : Y * R , by
F 4 * ( v * ) = sup u V { u , v 1 * + v 2 * v 3 * L 2 u , f L 2 } .
Therefore
F 4 * ( v * ) = 0 , if v 1 * + v 2 * v 3 * f = 0 , in Ω , + , otherwise .
Hence, a critical point of J corresponds to the solution of the following system of equations
v 1 * = γ 2 v 3 * β ,
v 2 * = α v 3 * β 3 ,
and
v 1 * + v 2 * v 3 * f = 0 , in Ω .
From this last equation we may obtain
v 1 * = v 2 * + v 3 * + f ,
so that the final equations to be solved are
v 2 * + v 3 * + f + γ 2 v 3 * β = 0
and
v 2 * α v 3 * β 3 = 0 , in Ω ,
with the boundary conditions
u = v 3 * β = 0 , on Ω .
With such results in mind, we define the Legendre-Galerkin functional J * : [ Y * ] 2 R , where
J * ( v * ) = 1 2 Ω v 2 * + v 3 * + f + γ 2 v 3 * β 2 d x + 1 2 Ω v 2 * α v 3 * β 3 2 d x .
At this point, defining
φ = v 2 * α v 3 * β 3 ,
we obtain
2 J * ( v * ) ( v 2 * ) 2 = 2 ;
2 J * ( v * ) ( v 3 * ) 2 = 1 γ 2 β 2 + 9 α 2 ( v 3 * ) 4 β 6 + O ( φ ) ,
2 J * ( v * ) v 2 * v 3 * = 3 α ( v 3 * ) 2 β 3 + 1 γ 2 β .
From such results we may infer that
det 2 J * ( v * ) v 2 * v 3 * = 2 J * ( v * ) ( v 2 * ) 2 2 J * ( v * ) ( v 3 * ) 2 2 J * ( v * ) v 2 * v 3 * 2 = 1 γ 2 β + 3 α ( v 3 * ) 2 β 3 2 + O ( φ )
Observe that a critical point φ = 0 so that δ 2 J * ( v * ) > 0 at a neighborhood of any critical point.
At this point we define
A + = v * = ( v 2 * , v 3 * ) [ Y * ] 2 : v 3 * β f 0 , in Ω ,
D * = { v * = ( v 2 * , v 3 * ) [ Y * ] 2 : v * K } ,
for an appropriate real constant K > 0 .
Define now E * = A + D * ,
C 1 * = { v * = ( v 2 * , v 3 * ) E * : φ 2 ε , in Ω } ,
for a small real constant ε > 0 ,
C 2 * = v * = ( v 2 * , v 3 * ) E * : 1 γ 2 β + 3 α ( v 3 * ) 2 β 3 ε 1 ,
and
C * = C 1 * C 2 * .
Similarly as done in the previous section, we may prove that C * is a convex set.
Furthermore, for 0 < ε ε 1 1 , we have that J * is convex on C * .
Summarizing, we may define the following convex optimization problem to obtain a critical point of the primal functional J,
Minimize J * ( v 2 * , v 3 * ) subject to v * = ( v 2 * , v 3 * ) C * .
We call J * the Legendre-Galerkin functional associated to J.

13.1. Numerical examples

We have obtained numerical solutions for two one-dimensional examples.
1.
For γ = 1 . 0 , α = 3 . 0 , β = 30 . 0 , f 10 , in Ω = [ 0 , 1 ] .
For the respective solution please see Figure 7.
2.
For γ = 0.01 , α = 3 . 0 , β = 30 . 0 , f 10 , in Ω = [ 0 , 1 ] .
For the respective solution please see Figure 8.

14. A general concave dual variational formulation for global optimization

Let Ω R 3 be an open, bounded and connected set a regular (Lipschitzian) boundary denoted by Ω .
Consider a functional J : V R where
J ( u ) = G ( u ) u , f L 2 , u V .
Here V = W 0 1 , 2 ( Ω ) , f L 2 ( Ω ) and we also denote Y = Y * = L 2 ( Ω ) .
Assume there exists α R such that
α = inf u V J ( u ) .
Furthermore, suppose G is three times Fréchet differentiable and there exists K > 0 such that
2 G ( u ) u 2 + K > 0 , u V .
Define now J 1 : V × Y R where,
J 1 ( u , v ) = G 1 ( u , v ) + F ( u ) ,
where
G 1 ( u , v ) = G ( v ) ε 2 Ω v 2 d x + K 2 Ω ( v u ) 2 d x ,
and
F ( u ) = ε 2 Ω u 2 d x u , f L 2 .
Moreover, we define the polar functionals G 1 * : Y * × V R and F * : Y * R , where
G 1 * ( v * , u ) = sup v Y { v , v * L 2 G 1 ( u , v ) } = G K ε * ( v * + K u ) + K 2 Ω u 2 d x ,
G K ε * ( v * + K u ) = sup v Y v , v * L 2 G ( v ) K 2 Ω v 2 d x + ε 2 Ω v 2 d x ,
and
F * ( v * ) = sup u V { u , v * L 2 F ( u ) } = 1 2 ε Ω ( v * f ) 2 d x .
At this point we define the functional J 2 * : Y * × V R by
J 2 * ( v * , u ) = G K ε * ( v * + K u ) + K 2 Ω u 2 d x F * ( v * ) .
With such results in mind we define
V 1 = { u V : u K 3 } ,
and
D * = { v * Y * : v * K 4 } ,
for appropriated real constants K 3 > 0 and K 4 > 0 .
Moreover, we define also the penalized functional J 3 * : Y * × V R where
J 3 * ( v * , u ) = J 2 * ( v * , u ) K 1 2 Ω v * G ( u ) u + ε u 2 d x .
Finally, we remark that for ε > 0 sufficiently small and K 1 > 0 sufficiently large, J 3 * is concave in D * × V 1 around a concerning critical point. We recall that a critical point
v * G ( u ) u + ε u = 0 , in Ω .

15. A related restricted problem in phase transition

In this section we develop a convex (in fact concave) dual variational for a model similar to those found in phase transition problems.
Let Ω = [ 0 , 1 ] R . Consider the functional J : V R where
J ( u ) = 1 2 Ω min { ( u + 1 ) 2 , ( u 1 ) 2 } d x + 1 2 Ω u 2 d x u , f L 2 = 1 2 Ω ( u ) 2 d x Ω | u | d x + 1 / 2 + 1 2 Ω u 2 d x u , f L 2 .
Here
V = { u W 1 , 2 ( Ω ) : u ( 0 ) = 0 and u ( 1 ) = 1 / 2 } .
We also denote V 1 = W 0 1 , 2 ( Ω ) , and Y = Y * = L 2 ( Ω ) .
Furthermore, we define the functionals G and F : V × V 1 R by
G ( u , v ) = 1 2 Ω ( u + v ) 2 d x Ω | u + v | d x + 1 / 2 ,
and
F ( u , v ) = 1 2 Ω u 2 d x u , f L 2 .
Moreover we define J 1 : V × V 1 R by
J 1 ( u , v ) = G ( u , v ) + F ( u , v ) ,
and consider the problem of minimizing J 1 on the set
A = { ( u , v ) V × V 1 : ( v ) 2 K 2 , in Ω } .
Already including the Lagrange multiplier ϕ concerning such restrictions, we define
J 2 ( u , v , ϕ ) = J 1 ( u , v ) + 1 2 ϕ 2 , ( v ) 2 K 2 L 2 .
Observe now that
J 2 ( u , v , ϕ ) = J 1 ( u , v ) + 1 2 ϕ 2 , ( v ) 2 K 2 L 2 = G ( u , v ) + 1 2 ϕ 2 , ( v ) 2 K 2 L 2 + F ( u , v ) = u , v 1 * L 2 v , v 2 * L 2 + G ( u , v ) + 1 2 ϕ 2 , ( v ) 2 K 2 L 2 u , v 1 * L 2 + v , v 2 * L 2 + F ( u , v ) inf ( v 1 , v 2 ) Y × Y v 1 , v 1 * L 2 v 2 , v 2 * L 2 + G 1 ( v 1 , v 2 , ϕ ) + 1 2 ϕ 2 , ( v 2 ) 2 K 2 L 2 + inf ( u , v ) V × V 1 { u , v 1 * L 2 + v , v 2 * L 2 + F ( u , v ) } = G 1 * ( v 1 * , v 2 * , ϕ ) F ˜ * ( v 1 * , v 2 * ) , ( u , v ) V × V 1 , ( v 1 * , v 2 * , ϕ ) [ Y * ] 3 ,
where
G 1 ( u , v , ϕ ) = G ( u , v ) + 1 2 ϕ 2 , ( v ) 2 K 2 L 2 .
Also,
G 1 * ( v 1 * , v 2 * , ϕ ) = sup ( v 1 , v 2 ) Y × Y { v 1 , v 1 * L 2 + v 1 , v 1 * L 2 G 1 ( v 1 , v 2 , ϕ ) } = 1 2 Ω ( v 1 * ) 2 d x + Ω | v 1 * | d x + 1 2 Ω ( v 1 * v 2 * ) 2 ϕ 2 + K 2 2 Ω ϕ 2 d x ,
where
F ˜ * ( v * ) = 1 2 Ω ( ( v 1 * ) + f ) 2 d x v 1 * ( 1 ) u ( 1 ) , if ( v 2 * ) = 0 , in Ω , + , otherwise .
From this we may infer that v 2 * = c , in Ω , for some c R .
Summarizing, denoting v * = ( v 1 * , v 2 * ) = ( v 1 * , c ) , and
J * ( v * , ϕ ) = G 1 * ( v * , ϕ ) F ˜ * ( v * )
we have got
inf ( u , v ) A J 1 ( u , v ) sup ( v * , ϕ ) Y * × R × Y * J * ( v * ϕ ) .
We have developed numerical results by maximizing the dual functional J * for two examples, namely.
1.
Example A: In this case, we consider f ( x ) = cos ( π x ) / 2 , K 2 = 10 4 .
For the optimal
u 0 = ( v 1 * ) + f ,
please see Figure 9.
2.
Example B: In this case, we consider f ( x ) = cos ( π x ) / 2 , K 2 = 30 .
For the optimal
u 0 = ( v 1 * ) + f ,
please see Figure 10.

16. One more dual variational formulation

In this section we develop one more dual variational formulation for a related model.
Let Ω = [ 0 , 1 ] R and consider the functional J : V R defined by
J ( u ) = 1 2 Ω ( ( u ) 2 1 ) 2 d x + 1 2 Ω u 2 d x u , f L 2 ,
where
V = { u W 1 , 4 ( Ω ) : u ( 0 ) = 0 and u ( 1 ) = 1 / 2 } .
We define also the relaxed functional J 1 : V × V 0 R , already including a concerning restriction and corresponding non-negative Lagrange multiplier Λ 2 , where
J 1 ( u , v , Λ ) = 1 2 Ω ( ( u + v ) 2 1 ) 2 d x + 1 2 Ω u 2 d x u , f L 2 + Λ 2 , ( v ) 2 K L 2 .
where
V 0 = { v W 0 1 , 4 ( Ω ) : ( v ) 2 K 0 in Ω } .
Observe that
1 2 Ω ( ( u + v ) 2 1 ) 2 d x + 1 2 Ω u 2 d x u , f L 2 + Λ 2 , ( v ) 2 K L 2 = v 0 * , ( u + v ) 2 1 L 2 + 1 2 Ω ( ( u + v ) 2 1 ) 2 d x + v 0 * , ( u + v ) 2 1 L 2 + Λ 2 , ( v ) 2 K L 2 u , v 1 * L 2 v , v 2 * L 2 + u , v 1 * L 2 + v , v 2 * L 2 + 1 2 Ω u 2 d x u , f L 2 inf w Y v 0 * , w L 2 + 1 2 Ω ( w ) 2 d x inf ( v 1 , v 2 ) Y × Y v 0 * , ( v 1 + v 2 ) 2 1 L 2 + Λ 2 , ( v 2 ) 2 K L 2 v 1 , v 1 * L 2 v 2 , v 2 * L 2 + inf ( u , v ) V × V 0 u , v 1 * L 2 + v , v 2 * L 2 + 1 2 Ω u 2 d x u , f L 2 = 1 2 Ω ( v 0 * ) 2 d x Ω v 0 * d x 1 4 Ω ( v 1 * ) 2 v 0 * d x 1 2 Ω ( v 1 * v 2 * ) 2 2 Λ 2 d x 1 2 Ω ( ( v 1 * ) + f ) 2 d x 1 2 Ω K Λ 2 d x + v 1 * ( 1 ) u ( 1 ) .
Here, we highlight v 2 * = c R in Ω , for some real constant c.
Hence, denoting
J 1 * ( v * , Λ ) = 1 2 Ω ( v 0 * ) 2 d x Ω v 0 * d x 1 4 Ω ( v 1 * ) 2 v 0 * d x 1 2 Ω ( v 1 * v 2 * ) 2 2 Λ 2 d x 1 2 Ω ( ( v 1 * ) + f ) 2 d x 1 2 Ω K Λ 2 d x + v 1 * ( 1 ) u ( 1 )
and
J 2 ( u , v ) = 1 2 Ω ( ( u + v ) 2 1 ) 2 d x + 1 2 Ω u 2 d x u , f L 2 ,
we have obtained
inf ( u , v ) V × V 0 J 2 ( u , v ) } sup ( v * , Λ ) A * × [ Y * ] × R × Y * J 1 * ( v * , Λ ) .
Finally, for
A * = { v 0 * Y * : v 0 * ε in Ω }
we emphasize J 1 * is concave on A * × [ Y * ] × R × Y * .
Here ε > 0 is a small regularizing real constant.
Remark 16.1.
The constraint ( v ) 2 K 0 , in Ω is included to restrict the action of v on the region where the primal functional is non-convex, through an appropriate constant K > 0 .

17. A model in superconductivity through an eigenvalue approach

In this section we intend to model superconductivity through a two phase eigenvalue approach.
Let Ω = [ 0 , 5 ] R be a straight wire corresponding to a one-dimensional super-conducting sample.
Consider the functional J : V × V × R R where
J ( u , v , E ) = γ 1 2 Ω u · u d x + α 1 2 Ω | u | 4 d x ω 2 2 Ω | u | 2 d x + γ 2 2 Ω v · v d x + α 2 2 Ω | v | 4 d x ω 1 2 2 K 3 2 Ω | v | 2 d x E 2 Ω ( | u | 2 + | v | 2 ) d x m T .
Here, in atomic units, m T is the total electronic charge, V = W 0 1 , 2 ( Ω ) and we set α 1 = 10 4 corresponding to higher self-interacting energy which is related to a normal phase. We also set α 2 = 10 1 corresponding to a lower self-interacting energy which is related to a super-conducting phase and respective super-currents.
Moreover, we set γ 1 = γ 2 = 1 , and initially ω = 1 . 8 which is gradually decreased to ω = 1 . 0 .
Furthermore, we define
| ϕ N | 2 = | u | 2 | u | 2 + | v | 2
and
| ϕ S | 2 = | v | 2 | u | 2 + | v | 2
where ϕ N corresponds to a normal phase and ϕ S to a super-conducting one.
At this point we observe that the temperature T = T ( x , t ) is proportional the frequency ω / ( 2 π ) of vibration for the normal phase.
We start the process with ω = 1 . 8 which in atomic units corresponds to a higher temperature and gradually decreases it to the value ω = 1 . 0
Between ω = 1 . 2 and ω = 1 . 0 the system changes from an almost total normal phase to an almost total super-conducting phase, as expected.
We highlight that the temperature is proportional to the vibrational kinetics energy
E 1 ( t ) = 1 2 Ω | u | 2 r N ( x , t ) t · r N ( x , t ) t d x
so that for
r N ( x , t ) = e i ω t w 5 ( x )
and for a suitable vectorial function w 5 , we have
T E 1 ω 2
so that we may model the decreasing of temperature T through the decreasing of ω 2 .
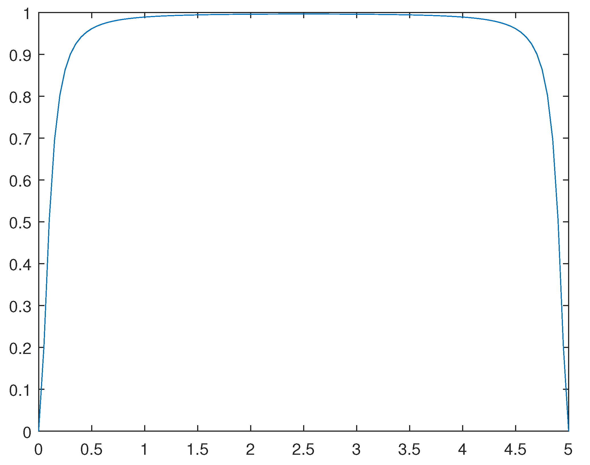
For ω = 1 . 8 , for the corresponding normal phase ϕ N and super-conducting phase ϕ S , please se Figure 11 and Figure 12, respectively.
For ω = 1 . 0 , for the corresponding normal phase ϕ N and super-conducting phase ϕ S , please se Figure 13 and Figure 14, respectively.
Finally, we have set ω 1 / K 3 1 which for large ω 1 corresponds to the super-currents.

18. A simplified qualitative many body model for the hydrogen nuclear fusion

In this section we develop a qualitative simple model for the hydrogen nuclear fusion.
Let Ω = [ 0 , L ] 3 R 3 be a box in which is confined a gas comprised by an amount of ionized deuterium and tritium isotopes of hydrogen.
Though a suitable increasing in temperature, we intend to develop the following nuclear reaction
Deuterium + + Tritium + Helium + + + Neutron ( energetic ) .
We recall that the ionized Deuterium atom comprises a proton and a neutron and the ionized Tritium atom comprises a proton and two neutrons.
Under certain conditions and at a suitable high temperature the ionized Deuterium and Tritium atoms react chemically resulting in an ionized Helium atom, comprised by two protons and two neutrons and resulting also in one more single energetic neutron. We emphasize the higher kinetics neutron energy level has many potential practical applications, including its conversion in electric energy.
At this point we denote by m D , m T , m H e and m N the masses of the ionized Deuterium, Tritium and Helium atoms, and the single neutron, respectively.
Therefore, we have the following mass relation
m D + m T = m H e + m N .
To simplify our analysis, in such a chemical reaction, denoting the total masses of ionized Deuterium, Tritium, Helium and single Neutrons by ( m D ) T , ( m T ) T , ( m H e ) T and ( m N ) T we assume there is a real constant c > 0 such that
( m D ) T = c m D , ( m T ) T = c m T , ( m H e ) T = c m H e , ( m N ) T = c m N .
With such statements and definitions in mind, we define the following functional J, where
J ( ϕ , r ) = J ( ϕ D , ϕ T , ϕ H e , ϕ N , r ) = G ( ϕ ) + F ( ϕ ) + E c ( ϕ , r ) ,
where, in a simplified many body context,
| ϕ D ( x , y ) | 2 = | ϕ p D ( y ) | 2 + | ϕ N D ( x , y ) | 2 | ϕ p D ( y ) | 2 1 m p ,
| ϕ T ( x , y ) | 2 = | ϕ p T ( y ) | 2 + ( | ϕ N 1 T ( x , y ) | 2 + | ϕ N 2 T ( x , y ) | 2 ) | ϕ p T ( y ) | 2 1 m p ,
| ϕ H e ( x , y ) | 2 = | ϕ 2 P H e ( y ) | 2 + ( | ϕ N 1 H e ( x , y ) | 2 + | ϕ N 2 H e ( x , y ) | 2 ) | ϕ 2 P H e ( y ) | 2 1 2 m p ,
ϕ N = ϕ N ( x ) .
Here x , y Ω R 3 refers to the particle densities.
Furthermore, we assume γ p D > 0 , γ p T > 0 , γ N D > 0 , γ N 1 T > 0 , γ N 2 T > 0 , γ 2 p H e > 0 , γ N 1 H e > 0 ,   γ N 2 H e > 0 , γ N > 0 , and α D > 0 , α T > 0 , α H e > 0 , α N > 0 , α D T > 0 , α H e N > 0 , so that
G ( ϕ ) = γ p D 2 Ω ( ϕ p D ) · ( ϕ p D ) d y + γ N D 2 Ω ( ϕ N D ) · ( ϕ N D ) d x d y γ p T 2 Ω ( ϕ p T ) · ( ϕ p T ) d y + γ N 1 T 2 Ω ( ϕ N 1 T ) · ( ϕ N 1 T ) d x d y + γ N 2 T 2 Ω ( ϕ N 2 T ) · ( ϕ N 2 T ) d x d y + γ 2 p H e 2 Ω ( ϕ 2 p H e ) · ( ϕ 2 p H e ) d y + γ N 1 H e 2 Ω ( ϕ N 1 H e ) · ( ϕ N 1 H e ) d x d y + γ N 2 H e 2 Ω ( ϕ N 2 H e ) · ( ϕ N 2 H e ) d x d y + γ N 2 Ω ( ϕ N ) · ( ϕ N ) d x ,
and,
F ( ϕ ) = α D 2 Ω | ϕ D ( x ξ 1 , y ξ 2 ) | 2 | ϕ D ( ξ 1 , ξ 2 ) | 2 | ( x , y ) ( ξ 1 , ξ 2 ) | d x d y d ξ 1 d ξ 2 + α T 2 Ω | ϕ T ( x ξ 1 , y ξ 2 ) | 2 | ϕ T ( ξ 1 , ξ 2 ) | 2 | ( x , y ) ( ξ 1 , ξ 2 ) | d x d y d ξ 1 d ξ 2 + α D T 2 Ω | ϕ D ( x ξ 1 , y ξ 2 ) | 2 | ϕ T ( ξ 1 , ξ 2 ) | 2 | ( x , y ) ( ξ 1 , ξ 2 ) | d x d y d ξ 1 d ξ 2 + α H e 2 Ω | ϕ H e ( x ξ 1 , y ξ 2 ) | 2 | ϕ H e ( ξ 1 , ξ 2 ) | 2 | ( x , y ) ( ξ 1 , ξ 2 ) | d x d y d ξ 1 d ξ 2 + α N 2 0 t f Ω | ϕ N ( x ξ ) | 2 | ϕ N ( ξ ) | 2 | x ξ | d x d ξ + j = 1 2 α H e N 2 Ω | ϕ H e ( x 1 ξ 1 , y ξ 2 ) | 2 | ϕ N ( ξ j ) | 2 | ( x , y ) ( ξ 1 , ξ 2 ) | d x d y d ξ 1 d ξ 2
and the kinetics energy is expressed by
E c ( ϕ , r ) = 1 2 Ω | ϕ D | 2 r D t · r D t d x d y + 1 2 Ω | ϕ T | 2 r T t · r T t d x d y + 1 2 Ω | ϕ H e | 2 r H e t · r H e t d x d y + 1 2 Ω | ϕ N | 2 r N t · r N t d x d y ,
where we also assume
r D e i ω t w 5 ( x , y ) ,
r T e i ω t w 6 ( x , y ) ,
so that considering such a vibrational motion, the temperature T is proportional to ω 2 , that is
T ω 2 .
Therefore, an increasing in T corresponds to a proportional increasing in ω 2 .
Summarizing, we have supposed
E c ( ϕ , r ) 1 2 ω 2 Ω | ϕ D | 2 + | ϕ T | 2 d x C 1 + 1 2 ω 1 2 Ω | ϕ N | 2 d x C 2 ,
so that we represent the increasing in T through an increasing in ω 2 .
Moreover, we denote by m N the mass of a single neutron and by m p the mass of a single proton.
Thus, denoting also by λ 1 , λ 2 the proportion of non-reacted and reacted masses respectively, we have the following constraints.
1.
Ω | ϕ N D ( x , y ) | 2 d x = m N ,
2.
Ω | ϕ N 1 T ( x , y ) | 2 d x = m N ,
3.
Ω | ϕ N 2 T ( x , y ) | 2 d x = m N ,
4.
Ω | ϕ N 1 H e ( x , y ) | 2 d x = m N ,
5.
Ω | ϕ N 2 H e ( x , y ) | 2 d x = m N ,
6.
Ω | ϕ p D ( y ) | 2 d y = λ 1 c m p ,
7.
Ω | ϕ p T ( y ) | 2 d y = λ 1 c m p ,
8.
Ω | ϕ 2 P H e ( y ) | 2 d y = λ 2 ( 2 c m p ) ,
Similar constraints are valid corresponding to the charge of a single proton.
We have also the following complementing constraints,
1.
Ω | ϕ D | 2 d x d y = λ 1 ( m D ) T ,
2.
Ω | ϕ T | 2 d x d y = λ 1 ( m T ) T ,
3.
Ω | ϕ H e | 2 d x d y = λ 2 ( m H e ) T ,
4.
Ω | ϕ N | 2 d x d y = λ 2 ( m N ) T ,
5.
λ 1 + λ 2 = 1 .
With such results and statements in mind and simplifying the interacting terms, we re-define the functional J now denoting it by J 1 , here already including the Lagrange multipliers concerning the constraints, where
J 1 ( ϕ , ω , E , λ ) = γ p D 2 Ω ( ϕ p D ) · ( ϕ p D ) d y + γ N D 2 Ω ( ϕ N D ) · ( ϕ N D ) d x d y γ p T 2 Ω ( ϕ p T ) · ( ϕ p T ) d y + γ N 1 T 2 Ω ( ϕ N 1 T ) · ( ϕ N 1 T ) d x d y + γ N 2 T 2 Ω ( ϕ N 2 T ) · ( ϕ N 2 T ) d x d y + γ 2 p H e 2 Ω ( ϕ 2 p H e ) · ( ϕ 2 p H e ) d y + γ N 1 H e 2 Ω ( ϕ N 1 H e ) · ( ϕ N 1 H e ) d x d y + γ N 2 H e 2 Ω ( ϕ N 2 H e ) · ( ϕ N 2 H e ) d x d y + γ N 2 Ω ( ϕ N ) · ( ϕ N ) d x + α D 2 Ω | ϕ D | 4 d x + α T 2 Ω | ϕ T | 4 d x + α H e 2 Ω | ϕ H e | 4 d x + α N 2 Ω | ϕ N | 4 d x ω 2 Ω ( | ϕ D | 2 + | ϕ T | 2 ) d x ω 1 2 Ω | ϕ N | 2 d x + J A u x ,
where the functional J A u x stands for
J A u x = Ω ( E N D ) 5 ( y ) Ω | ϕ N D ( x , y ) | 2 d x m N d y Ω ( E N 1 T ) 6 ( y ) Ω | ϕ N 1 T ( x , y ) | 2 d x m N d y Ω ( E N 2 T ) 7 ( y ) Ω | ϕ N 2 T ( x , y ) | 2 d x m N d y Ω ( E N 1 H e ) 8 ( y ) Ω | ϕ N 1 H e ( x , y ) | 2 d x m N d y Ω ( E N 2 H e ) 9 ( y ) Ω | ϕ N 2 H e ( x , y ) | 2 d x m N d y ( E D ) 2 Ω | ϕ p D ( y ) | 2 d y λ 1 c m p ( E T ) 3 Ω | ϕ p T ( y ) | 2 d y λ 1 c m p ( E H e ) 3 Ω | ϕ 2 P H e ( x , y ) | 2 d y λ 2 2 c m p E 5 Ω | ϕ D | 2 d x d y λ 1 ( m D ) T E 6 Ω | ϕ T | 2 d x d y λ 1 ( m T ) T E 7 Ω | ϕ H e | 2 d x d y λ 2 ( m H e ) T E 8 Ω | ϕ N | 2 d x d y λ 2 ( m N ) T E 9 ( λ 1 + λ 2 1 ) .
Remark 18.1.
In order to obtain consistent results it is necessary to set
( α N , α H e ) ( α D , α T ) .
In such a case, a higher temperature corresponding to a large ω 2 , though such a nuclear reaction, will result in a small λ 1 and a higher kinetics energy for the neutron field, corresponding to a large ω 1 2 and λ 2 closer to 1.

19. A more detailed mathematical description of the hydrogen nuclear fusion

In this section we develop in more details another model for the hydrogen nuclear fusion.
Remark 19.1.
Denoting by i C the imaginary unit, in this and in the subsequent sections, for the time-dependent case we generically define the gradient of a scalar function u ( x , t ) with domain in R 4 , denoted by u ( x , t ) , as
u ( x , t ) = ( i u t ( x , t ) , u x 1 ( x , t ) , u x 2 ( x , t ) , u x 3 ( x , t ) ) ,
so that
u · u = u t 2 + j = 1 3 u x j 2 .
Let Ω R 3 be an open, bounded and connected set with a regular (Lipschitzian) boundary denoted by Ω .
Here such a set Ω stands for a control volume in which an ionized gas (plasma) flows. Such a gas comprises ionized Deuterium and Tritium atoms intended, through a suitable higher temperature, to chemically react resulting in atoms of Hellion and a field of single energetic Neutrons.
Symbolically such a reaction stands for
Deuterium + + Tritium + Helium + + + Neutron ( energetic ) .
We recall that the ionized Deuterium atom is comprised by a proton and a neutron and the ionized Tritium atom is comprised by a proton and two neutrons.
Moreover, the ionized Helium atom is comprised by two protons and two neutrons.
As previously mentioned, resulting from such a chemical reaction up surges also an energetic neutron which the higher kinetics energy has a great variety of applications, including its conversion in electric energy.
We highlight the model here presented includes electric and magnetic fields and the corresponding potential ones.
Denoting by t the time on the interval [ 0 , t f ] , at this point we define the following density functions:
1.
For the Deuterium field
| ϕ D ( x , y , t ) | 2 = | ϕ p D ( y , t ) | 2 + | ϕ N D ( x , y , t ) | 2 | ϕ p D ( y , t ) | 2 1 m p ,
2.
For the Tritium field
| ϕ T ( x , y , t ) | 2 = | ϕ p T ( y , t ) | 2 + ( | ϕ N 1 T ( x , y , t ) | 2 + | ϕ N 2 T ( x , y , t ) | 2 ) | ϕ p T ( y , t ) | 2 1 m p ,
3.
For the Helium field
| ϕ H e ( x , y , t ) | 2 = | ϕ 2 p H e ( y , t ) | 2 + ( | ϕ N 1 H e ( x , y , t ) | 2 + | ϕ N 2 H e ( x , y , t ) | 2 ) | ϕ 2 p H e ( y , t ) | 2 1 2 m p ,
4.
For the Neutron field
ϕ N = ϕ N ( x , t ) ,
5.
For the electronic field resulting from the ionization
ϕ e = ϕ e ( x , y , t ) .
Furthermore, we define also the related densities
1.
ρ D ( y , t ) = Ω | ϕ D ( x , y , t ) | 2 d x ,
2.
ρ T ( y , t ) = Ω | ϕ T ( x , y , t ) | 2 d x ,
ρ H e ( y , t ) = Ω | ϕ H e ( x , y , t ) | 2 d x ,
ρ N ( x , t ) = | ϕ N ( x , t ) | 2 ,
ρ e ( y , t ) = Ω | ϕ e ( x , y , t ) | 2 d x .
For the chemical reaction in question we consider that one unit of mass of fractional proportion α D of ionized Deuterium and α T of ionized Tritium results in one unit of mass of fractional proportion α H e of ionized Helium and α N of neutrons.
Symbolic, this stands for
1 = α D + α T = α H e + α N .
Concerning the control volume Ω in question and related surface control Ω , we assume such a volume has an initial (fot t = 0 ) amount of ionized Deuterium of ( m D ) 0 and an initial amount of ionized Tritium of ( m T ) 0 . The initial amount of ionized Helium and single neutrons are supposed to be zero.
On the other hand, about the surface control Ω , we assume there is a part Ω 1 Ω for which is allowed the entrance and exit of Deuterium and Tritium ionized atoms.
We assume also there is another part Ω 2 Ω such that Ω 1 Ω 2 = for which is allowed only the exit of ionized Helium atoms and neutrons, but not their entrance.
In Ω 2 is allowed the exit only (not the entrance) of ionized Deuterium and Tritium atoms.
Indeed, we assume the following relations for the masses:
1.
( m H e , N ) T ( t ) = m H e , N ( t ) + 0 t Ω 2 ( ρ H e ( x , τ ) + ρ N ( x , τ ) ) u · n d S d τ ,
2.
m H e , N ( t ) = m H e ( t ) + m N ( t ) ,
3.
m H e ( t ) = Ω ρ H e ( x , t ) d x ,
4.
m N ( t ) = Ω ρ N ( x , t ) d x ,
5.
( m H e ) T ( t ) = Ω ρ H e ( x , t ) d x + 0 t Ω 2 ρ H e ( x , τ ) u · n d Γ d τ ,
6.
( m N ) T ( t ) = Ω ρ N ( x , t ) d x + 0 t Ω 2 ρ N ( x , τ ) u · n d Γ d τ ,
7.
( m N ) T ( t ) ( m H e ) T ( t ) = α N α H e ,
so that
α N m H e ) T ( t ) = α H e ( m N ) T ( t ) ,
8.
( m D ) ( t ) = ( m D ) 0 0 t Ω 1 Ω 2 ( ρ D ( x , τ ) ) u · n d S d τ α D ( m H e , N ) T ( t ) ,
9.
( m T ) ( t ) = ( m T ) 0 0 t Ω 1 Ω 2 ( ρ T ( x , τ ) ) u · n d S d τ α T ( m H e , N ) T ( t ) ,
10.
( m e ) T ( t ) = m e ( t ) + 0 t Ω 2 ( ρ e ( x , τ ) ) u · n d S d τ ,
11.
m e ( t ) = Ω ρ e ( x , t ) d x .
12.
m e ( t ) = Ω | ϕ p D ( x , t ) | 2 d x m e m p + Ω | ϕ p T ( x , t ) | 2 d x m e m p + Ω | ϕ 2 p H e ( x , t ) | 2 d x m e m p .
Here n denotes the outward normal vectorial fields to the concerning surfaces.
Having clarified such masses relations, we define the functional
J ( ϕ , ρ , r , u , E , A , B )
where
J = G ( u ) + F ( ϕ ) + E c ( ϕ , r ) + F 1 + F 2 + F 3 ,
and where we assume γ p D > 0 , γ p T > 0 , γ N D > 0 , γ N 1 T > 0 , γ N 2 T > 0 , γ 2 p H e > 0 , γ N 1 H e > 0 ,   γ N 2 H e > 0 , γ N > 0 , γ e > 0 and α D > 0 , α T > 0 , α H e > 0 , α N > 0 , α D T > 0 , α H e N > 0 , α e , e > 0 , α H e , e < 0 so that
G ( ϕ ) = γ p D 2 0 t f Ω ( ϕ p D ) · ( ϕ p D ) d y d t + γ N D 2 0 t f Ω ( ϕ N D ) · ( ϕ N D ) d x d y d t γ p T 2 0 t f Ω ( ϕ p T ) · ( ϕ p T ) d y d t + γ N 1 T 2 0 t f Ω ( ϕ N 1 T ) · ( ϕ N 1 T ) d x d y d t + γ N 2 T 2 0 t f Ω ( ϕ N 2 T ) · ( ϕ N 2 T ) d x d y d t + γ 2 p H e 2 0 t f Ω ( ϕ 2 p H e ) · ( ϕ 2 p H e ) d y d t + γ N 1 H e 2 0 t f Ω ( ϕ N 1 H e ) · ( ϕ N 1 H e ) d x d y d t + γ N 2 H e 2 0 t f Ω ( ϕ N 2 H e ) · ( ϕ N 2 H e ) d x d y d t + γ N 2 0 t f Ω ( ϕ N ) · ( ϕ N ) d x d t + γ e 2 0 t f Ω ( ϕ e ) · ( ϕ e ) d x d y d t ,
and
F ( ϕ ) = α D 2 0 t f Ω | ϕ D ( x ξ 1 , y ξ 2 , t ) | 2 | ϕ D ( ξ 1 , ξ 2 , t ) | 2 | ( x , y ) ( ξ 1 , ξ 2 ) | d x d y d ξ 1 d ξ 2 d t + α T 2 0 t f Ω | ϕ T ( x ξ 1 , y ξ 2 , t ) | 2 | ϕ T ( ξ 1 , ξ 2 , t ) | 2 | ( x , y ) ( ξ 1 , ξ 2 ) | d x d y d ξ 1 d ξ 2 d t + α D T 2 0 t f Ω | ϕ D ( x ξ 1 , y ξ 2 , t ) | 2 | ϕ T ( ξ 1 , ξ 2 , t ) | 2 | ( x , y ) ( ξ 1 , ξ 2 ) | d x d y d ξ 1 d ξ 2 d t + α H e 2 0 t f Ω | ϕ H e ( x ξ 1 , y ξ 2 , t ) | 2 | ϕ H e ( ξ 1 , ξ 2 , t ) | 2 | ( x , y ) ( ξ 1 , ξ 2 ) | d x d y d ξ 1 d ξ 2 d t + α N 2 0 t f Ω | ϕ N ( x ξ , t ) | 2 | ϕ N ( ξ ) | 2 | x ξ , t | d x d ξ d t + j = 1 2 α H e N 2 0 t f Ω | ϕ H e ( x 1 ξ 1 , y ξ 2 , t ) | 2 | ϕ N ( ξ j , t ) | 2 | ( x , y ) ( ξ 1 , ξ 2 ) | d x d y d ξ 1 d ξ 2 d t + α H e , e 2 0 t f Ω | ϕ H e ( x ξ 1 , y ξ 2 , t ) | 2 | ϕ e ( ξ 1 , ξ 2 , t ) | 2 | ( x , y ) ( ξ 1 , ξ 2 ) | d x d y d ξ 1 d ξ 2 d t + α e , e 2 0 t f Ω | ϕ e ( x ξ 1 , y ξ 2 , t ) | 2 | ϕ e ( ξ 1 , ξ 2 , t ) | 2 | ( x , y ) ( ξ 1 , ξ 2 ) | d x d y d ξ 1 d ξ 2 d t
and the internal kinetics energy is expressed by
E c ( ϕ , r ) = 1 2 0 t f Ω | ϕ D | 2 r D t · r D t d x d y d t + 1 2 0 t f Ω | ϕ T | 2 r T t · r T t d x d y d t + 1 2 0 t f Ω | ϕ H e | 2 r H e t · r H e t d x d y d t + 1 2 0 t f Ω | ϕ N | 2 r N t · r N t d x d y d t + 1 2 0 t f Ω | ϕ e | 2 r e t · r e t d x d y d t ,
Here it is worth highlighting we have approximated the initially discrete set of indices s of particles as a continuous positive real variable s.
Moreover,
F 1 = 1 4 π 0 t f curl A B 0 2 d t ,
F 2 = 0 t f Ω E i n d · K p | ϕ p D | 2 u + r D t d x d y d t + 0 t f Ω E i n d · K p | ϕ p T | 2 u + r T t d x d y d t + 0 t f Ω E i n d · K p | ϕ 2 p H e | 2 u + r H e t d x d y d t + 0 t f Ω E i n d · K e | ϕ e | 2 u + r e t d x d y d t ,
where K p and K e are appropriate real constants related to the respective charges.
Here u = ( u 1 , u 2 , u 3 ) is the fluid velocity field and
r D , r T , r H e , r N , r e
are fields of displacements for the corresponding atom fields.
Also A denotes the magnetic potential, B 0 an external magnetic field and B is the total magnetic field.
Moreover, E i n d is an induced electric field.
Finally,
F 3 = C D 2 0 t f Ω ( x , y ) r D · ( x , y ) r D d x d y d t + C T 2 0 t f Ω ( x , y ) r T · ( x , y ) r T d x d y d t C H e 2 0 t f Ω ( x , y ) r H e · ( x , y ) r H e d x d y d t + C N 2 0 t f Ω ( x , y ) r N · ( x , y ) r N d x d y d t C e 2 0 t f Ω ( x , y ) r e · ( x , y ) r e d x d y d t ,
for appropriate real positive constants C D C T , C H e , C N , C e .
Such a functional J is subject to the following constraints:
1.
The momentum conservation equation for the fluid motion
ρ u k t + u j u k x j = ρ f k P x k + τ k j , j + ( F E ) k + ( F M ) k ,
k { 1 , 2 , 3 } .
Here ρ = ρ D + ρ T + ρ H e + ρ N + ρ e is the total density and P is the fluid pressure field.
Furthermore,
τ i j = μ u i x j + u j x i 2 3 δ i j k = 1 3 u k x k ,
i , j { 1 , 2 , 3 } ,
F E = { ( F E ) k } = K p ( | ϕ p D | 2 + | ϕ p T | 2 + | ϕ 2 p H e | 2 ) + K e Ω | ϕ e | 2 d x E ,
and
F M = { ( F M ) k } = K p | ϕ p D | 2 u + r D t | ϕ p T | 2 u + r T t + | ϕ 2 p H e | 2 u + r H e t + K e | ϕ e | 2 u + r e t × B .
2.
Mass conservation equation:
ρ t + div ( ρ u ) = 0 .
3.
Energy equation
ρ D e D t + P ( div u ) = Q t div q ,
where we assume the Fourier law
q = K T ,
where T = T ( x , t ) is the scalar field of temperature.
Also,
e = ρ 2 u · u + ρ D 2 r D t · r D t + ρ T 2 r T t · r T t + ρ H e 2 r H e t · r H e t + ρ N 2 r N t · r N t + ρ e 2 r e t · r e t
and
D e D t = e t + u j e x j .
4.
P = F 7 ( ρ , T ) ,
for an appropriate scalar function F 7 .
5.
Mass relations
(a)
m D ( t ) = Ω ρ D ( x , t ) d x ,
(b)
m T ( t ) = Ω ρ T ( x , t ) d x ,
(c)
m H e ( t ) = Ω ρ H e ( x , t ) d x ,
(d)
m N ( t ) = Ω ρ N ( x , t ) d x ,
(e)
m e ( t ) = Ω ρ e ( x , t ) d x ,
(f)
( m H e ) T ( t ) = Ω ρ H e ( x , t ) d x + 0 t Ω 2 ρ H e ( x , τ ) u · n d Γ d τ ,
(g)
( m N ) T ( t ) = Ω ρ N ( x , t ) d x + 0 t Ω 2 ρ N ( x , τ ) u · n d Γ d τ ,
(h)
( m N ) T ( t ) ( m H e ) T ( t ) = α N α H e ,
so that
α N m H e ) T ( t ) = α H e ( m N ) T ( t ) ,
where,
(a)
( m H e , N ) T ( t ) = m H e , N ( t ) + 0 t Ω 2 ( ρ H e ( x , τ ) ) u · n d S d τ ,
(b)
m H e , N ( t ) = m H e ( t ) + m N ( t ) ,
(c)
( m D ) ( t ) = ( m D ) 0 0 t Ω 1 Ω 2 ( ρ D ( x , τ ) ) u · n d S d τ α D ( m H e , N ) T ( t ) ,
(d)
( m T ) ( t ) = ( m T ) 0 0 t Ω 1 Ω 2 ( ρ T ( x , τ ) ) u · n d S d τ α T ( m H e , N ) T ( t ) ,
(e)
( m e ) T ( t ) = m e ( t ) + 0 t Ω 2 ( ρ T ( x , τ ) ) u · n d S d τ .
(f)
m e ( t ) = Ω | ϕ p D ( x , t ) | 2 d x m e m p + Ω | ϕ p T ( x , t ) | 2 d x m e m p + Ω | ϕ 2 p H e ( x , t ) | 2 d x m e m p .
6.
Other mass constraints
(a)
Ω | ϕ N D ( x , y , t ) | 2 d x = m N ,
(b)
Ω | ϕ N 1 T ( x , y , t ) | 2 d x = m N ,
(c)
Ω | ϕ N 2 T ( x , y , t ) | 2 d x = m N ,
(d)
Ω | ϕ N 1 H e ( x , y , t ) | 2 d x = m N ,
(e)
Ω | ϕ N 2 H e ( x , y , t ) | 2 d x = m N .
7.
For the induced electric field, we must have
curl E i n d + 1 c curl K ^ p | ϕ p D | 2 u + r D t + K ^ p | ϕ p T | 2 u + r T t + K ^ p | ϕ 2 p H e | 2 u + r H e t + K ^ e Ω | ϕ e ( x , y , t ) | 2 u ( y , t ) + r e ( x , y , t ) t d x × curl A B 0 1 c t curl A B 0 = 0 ,
where K ^ p and K ^ e are appropriate real constants related to the respective charges.
8.
A Maxwell equation:
div B = 0 ,
where
B = B 0 curl A .
9.
Another Maxwell equation:
div E = 4 π K p ( | ϕ p D | 2 + | ϕ p T | 2 + | ϕ 2 p H e | 2 ) + K e Ω | ϕ e ( x , y , t ) | 2 d x ,
where the total electric field E stands for
E = E i n d + E ρ ,
and where generically denoting
F ( ϕ ) = Ω f 5 ( ϕ , x , ξ ) d x d ξ ,
we have also
E ρ = Ω f 5 ( ϕ , x , ξ ) x k d ξ .
At this point we generically denote
h 1 , h 2 L 2 = 0 t f Ω h 1 h 2 d x d y d t .
Thus, already including the Lagrange multipliers concerning the restrictions indicated, the extended functional J 3 stands for
J 3 = J 3 ( ϕ , u , r , P , A , B , E , Λ , E ) = G ( ϕ ) + F ( ϕ ) + E c ( ϕ , r ) + F 1 + F 2 + F 3 + Λ k , ρ u k t + u j u k x j ρ f k + P x k τ k j , j ( F E ) k ( F M ) k L 2 + Λ 4 , ρ t + div ( ρ u ) L 2 + J A u x 1 + J A u x 2 + J A u x 3 + J A u x 4 ,
where,
J A u x 1 = Λ 5 , ρ D e D t + P ( div u ) Q t + div q L 2 + Λ 6 , P F 7 ( ρ , T ) L 2 ,
J A u x 2 = Λ 7 , m D ( t ) Ω ρ D ( x , t ) d x L 2 + Λ 8 , m T ( t ) Ω ρ T ( x , t ) d x L 2 Λ 9 , m H e ( t ) Ω ρ H e ( x , t ) d x L 2 Λ 10 , m N ( t ) Ω ρ N ( x , t ) d x L 2 Λ 11 , m e ( t ) Ω ρ e ( x , t ) d x L 2 0 t f E 1 2 ( t ) ( α N m H e ) T ( t ) α H e ( m N ) T ( t ) ) d t ,
J A u x 3 = 0 t f Ω ( E N D ) 5 ( y , t ) Ω | ϕ N D ( x , y , t ) | 2 d x m N d y d t 0 t f Ω ( E N 1 T ) 6 ( y , t ) Ω | ϕ N 1 T ( x , y , t ) | 2 d x m N d y d t 0 t f Ω ( E N 2 T ) 7 ( y , t ) Ω | ϕ N 2 T ( x , y , t ) | 2 d x m N d y d t 0 t f Ω ( E N 1 H e ) 8 ( y , t ) Ω | ϕ N 1 H e ( x , y , t ) | 2 d x m N d y d t 0 t f Ω ( E N 2 H e ) 9 ( y , t ) Ω | ϕ N 2 H e ( x , y , t ) | 2 d x m N d y d t ,
J A u x 4 = Λ 12 , curl E i n d + 1 c curl K ^ p | ϕ p D | 2 u + r D t + K ^ p | ϕ p T | 2 u + r T t + K ^ p | ϕ 2 p H e | 2 u + r H e t + K ^ e Ω | ϕ e ( x , y , t ) | 2 u ( y , t ) + r e ( x , y , t ) t d x × curl A B 0 1 c t curl A B 0 L 2 + Λ 13 , div B L 2 + Λ 14 , div E 4 π K p ( | ϕ p D | 2 + | ϕ p T | 2 + | ϕ 2 p H e | 2 ) + K e Ω | ϕ e ( x , y , t ) | 2 d x L 2 .
Here we recall the following definitions and relations:
1.
For the Deuterium field
| ϕ D ( x , y , t ) | 2 = | ϕ p D ( y , t ) | 2 + | ϕ N D ( x , y , t ) | 2 | ϕ p D ( y , t ) | 2 1 m p ,
2.
For the Tritium field
| ϕ D ( x , y , t ) | 2 = | ϕ p D ( y , t ) | 2 + ( | ϕ N 1 D ( x , y , t ) | 2 + | ϕ N 2 D ( x , y , t ) | 2 ) | ϕ p D ( y , t ) | 2 1 m p ,
3.
For the Helium field
| ϕ H e ( x , y , t ) | 2 = | ϕ 2 p H e ( y , t ) | 2 + ( | ϕ N 1 H e ( x , y , t ) | 2 + | ϕ N 2 H e ( x , y , t ) | 2 ) | ϕ 2 p H e ( y , t ) | 2 1 2 m p ,
4.
For the Neutron field
ϕ N = ϕ N ( x , t ) ,
5.
For the electronic field resulting from the ionization
ϕ e = ϕ e ( x , y , t ) .
1.
ρ D ( y , t ) = Ω | ϕ D ( x , y , t ) | 2 d x ,
2.
ρ T ( y , t ) = Ω | ϕ T ( x , y , t ) | 2 d x ,
ρ H e ( y , t ) = Ω | ϕ H e ( x , y , t ) | 2 d x ,
ρ N ( x , t ) = | ϕ N ( x , t ) | 2 ,
ρ e ( y , t ) = Ω | ϕ e ( x , y , t ) | 2 d x .
Also,
ρ = ρ D + ρ T + ρ H e + ρ N + ρ e ,
1.
( m H e , N ) T ( t ) = m H e , N ( t ) + 0 t Ω 2 ( ρ H e ( x , τ ) + ρ N ( x , τ ) ) u · n d S d τ ,
2.
m H e , N ( t ) = m H e ( t ) + m N ( t ) ,
3.
m H e ( t ) = Ω ρ H e ( x , t ) d x ,
4.
m N ( t ) = Ω ρ N ( x , t ) d x ,
5.
( m D ) ( t ) = ( m D ) 0 0 t Ω 1 Ω 2 ( ρ D ( x , τ ) ) u · n d S d τ α D ( m H e , N ) T ( t ) ,
6.
( m T ) ( t ) = ( m T ) 0 0 t Ω 1 Ω 2 ( ρ T ( x , τ ) ) u · n d S d τ α T ( m H e , N ) T ( t ) ,
7.
( m H e ) T ( t ) = Ω ρ H e ( x , t ) d x + 0 t Ω 2 ρ H e ( x , τ ) u · n d Γ d τ ,
8.
( m N ) T ( t ) = Ω ρ N ( x , t ) d x + 0 t Ω 2 ρ N ( x , τ ) u · n d Γ d τ ,
9.
( m N ) T ( t ) ( m H e ) T ( t ) = α N α H e ,
so that
α N m H e ) T ( t ) = α H e ( m N ) T ( t ) ,
10.
( m e ) T ( t ) = m e ( t ) 0 t Ω 2 ( ρ e ( x , τ ) ) u · n d S d τ ,
11.
m e ( t ) = Ω ρ e ( x , t ) d x .
12.
m e ( t ) = Ω | ϕ p D ( x , t ) | 2 d x m e m p + Ω | ϕ p T ( x , t ) | 2 d x m e m p + Ω | ϕ 2 p H e ( x , t ) | 2 d x m e m p .
Finally,
E = E i n d + E ρ ,
and where generically denoting
F ( ϕ ) = Ω f 5 ( ϕ , x , ξ ) d x d ξ ,
we have also
E ρ = Ω f 5 ( ϕ , x , ξ ) x k d ξ .
and,
B = B 0 curl A .

20. A final mathematical description of the hydrogen nuclear fusion

In this section we develop in even more details another model for the hydrogen nuclear fusion.
Let Ω R 3 be an open, bounded and connected set with a regular (Lipschitzian) boundary denoted by Ω .
Here such a set Ω stands for a control volume in which an ionized gas (plasma) flows. Such a gas comprises ionized Deuterium and Tritium atoms intended, through a suitable higher temperature, to chemically react resulting in atoms of Helium and a field of single energetic Neutrons.
Symbolically such a reaction stands for
Deuterium + + Tritium + Helium + + + Neutron ( energetic ) .
We recall that the ionized Deuterium atom is comprised by a proton and a neutron and the ionized Tritium atom is comprised by a proton and two neutrons.
Moreover, the ionized Helium atom is comprised by two protons and two neutrons.
As previously mentioned, resulting from such a chemical reaction up surges also an energetic neutron which the higher kinetics energy has a great variety of applications, including its conversion in electric energy.
We highlight the model here presented includes electric and magnetic fields and the corresponding potential ones.
Denoting by t the time on the interval [ 0 , t f ] , at this point we define the following density functions:
1.
For a single Deuterium atom indexed by s:
| ϕ D ( x , y , t , s ) | 2 = | ϕ p D ( y , t , s ) | 2 + | ϕ N D ( x , y , t , s ) | 2 | ϕ p D ( y , t , s ) | 2 1 m p ,
2.
For a single Tritium atom indexed by s:
| ϕ T ( x , y , t , s ) | 2 = | ϕ p T ( y , t , s ) | 2 + ( | ϕ N 1 T ( x , y , t , s ) | 2 + | ϕ N 2 T ( x , y , t , s ) | 2 ) | ϕ p T ( y , t , s ) | 2 1 m p ,
3.
For a single Helium atom indexed by s:
| ϕ H e ( x , y , t , s ) | 2 = | ϕ 2 p H e ( y , t , s ) | 2 + ( | ϕ N 1 H e ( x , y , t , s ) | 2 + | ϕ N 2 H e ( x , y , t , s ) | 2 ) | ϕ 2 p H e ( y , t , s ) | 2 1 2 m p ,
4.
For the Neutron field:
ϕ N = ϕ N ( x , t , s ) ,
5.
For the electronic field resulting from the ionization
ϕ e = ϕ e ( x , y , t , s ) .
Furthermore, we define also the related densities
1.
ρ D ( y , t ) = 0 N D ( t ) Ω | ϕ D ( x , y , t , s ) | 2 d x d s ,
2.
ρ T ( y , t ) = 0 N T ( t ) Ω | ϕ T ( x , y , t , s ) | 2 d x d s ,
ρ H e ( y , t ) = 0 N H e ( t ) Ω | ϕ H e ( x , y , t , s ) | 2 d x d s ,
ρ N ( x , t ) = 0 N N ( t ) | ϕ N ( x , t , s ) | 2 d s ,
ρ e ( y , t ) = 0 N e ( t ) Ω | ϕ e ( x , y , t , s ) | 2 d x d s .
For the chemical reaction in question we consider that one unit of mass of fractional proportion α D of ionized Deuterium and α T of ionized Tritium results in one unit of mass of fractional proportion α H e of ionized Helium and α N of neutrons.
Symbolically, this stands for
1 = α D + α T = α H e + α N .
Concerning the control volume Ω in question and related surface control Ω , we assume such a volume has an initial (fot t = 0 ) amount of ionized Deuterium of ( m D ) 0 and an initial amount of ionized Tritium of ( m T ) 0 . The initial amount of ionized Helium and single neutrons are supposed to be zero.
On the other hand, about the surface control Ω , we assume there is a part Ω 1 Ω for which is allowed the entrance and exit of Deuterium and Tritium ionized atoms.
We assume also there is another part Ω 2 Ω such that Ω 1 Ω 2 = for which is allowed only the exit of ionized Helium atoms and neutrons, but not their entrance.
In Ω 2 is allowed the exit only (not the entrance) of ionized Deuterium and Tritium atoms.
Indeed, we assume the following relations for the masses:
1.
( m H e , N ) T ( t ) = m H e , N ( t ) + 0 t Ω 2 ( ρ H e ( x , τ ) + ρ N ( x , τ ) ) u · n d S d τ ,
2.
m H e , N ( t ) = m H e ( t ) + m N ( t ) ,
3.
m H e ( t ) = Ω ρ H e ( x , t ) d x ,
4.
m N ( t ) = Ω ρ N ( x , t ) d x ,
5.
( m D ) ( t ) = ( m D ) 0 0 t Ω 1 Ω 2 ( ρ D ( x , τ ) ) u · n d S d τ α D ( m H e , N ) T ( t ) ,
6.
( m T ) ( t ) = ( m T ) 0 0 t Ω 1 Ω 2 ( ρ T ( x , τ ) ) u · n d S d τ α T ( m H e , N ) T ( t ) ,
7.
( m H e ) T ( t ) = Ω ρ H e ( x , t ) d x + 0 t Ω 2 ρ H e ( x , τ ) u · n d Γ d τ ,
8.
( m N ) T ( t ) = Ω ρ N ( x , t ) d x + 0 t Ω 2 ρ N ( x , τ ) u · n d Γ d τ ,
9.
( m N ) T ( t ) ( m H e ) T ( t ) = α N α H e ,
so that
α N m H e ) T ( t ) = α H e ( m N ) T ( t ) ,
10.
( m e ) T ( t ) = m e ( t ) + 0 t Ω 2 ( ρ e ( x , τ ) ) u · n d S d τ ,
11.
m e ( t ) = Ω ρ e ( x , t ) d x .
12.
m e ( t ) = 0 N D ( t ) Ω | ϕ p D ( y , t , s ) | 2 d y d s m e m p + 0 N T ( t ) Ω | ϕ p T ( y , t , s ) | 2 d y d s m e m p + 0 N p ( t ) Ω | ϕ 2 p H e ( y , t , s ) | 2 d y d s m e m p .
Here n denotes the outward normal vectorial fields to the concerning surfaces.
Having clarified such masses relations, denoting by N D ( t ) N T ( t ) , N H e ( t ) , N N ( t ) , N e ( t ) the respective indexed number of particles at time t, we define the functional
J ( ϕ , ρ , r , u , E , A , B , { N D , N T , N H e , N N , N e } )
where
J = G ( u ) + F ( ϕ ) + E c ( ϕ , r ) + F 1 + F 2 + F 3 + F 4 ,
and where we assume γ p D > 0 , γ p T > 0 , γ N D > 0 , γ N 1 T > 0 , γ N 2 T > 0 , γ 2 p H e > 0 , γ N 1 H e > 0 ,   γ N 2 H e > 0 , γ N > 0 , γ e > 0 and α D > 0 , α T > 0 , α H e > 0 , α N > 0 , α D T > 0 , α H e N > 0 , α e , e > 0 , α H e , e < 0 so that
G ( ϕ ) = γ p D 2 0 t f 0 N D ( t ) Ω ( ϕ p D ) · ( ϕ p D ) d y d s d t + γ N D 2 0 t f 0 N D ( t ) Ω ( ϕ N D ) · ( ϕ N D ) d x d y d s d t γ p T 2 0 t f 0 N T ( t ) Ω ( ϕ p T ) · ( ϕ p T ) d y d s d t + γ N 1 T 2 0 t f 0 N T ( t ) Ω ( ϕ N 1 T ) · ( ϕ N 1 T ) d x d y d s d t + γ N 2 T 2 0 t f 0 N T ( t ) Ω ( ϕ N 2 T ) · ( ϕ N 2 T ) d x d y d s d t + γ 2 p H e 2 0 t f 0 N H e ( t ) Ω ( ϕ 2 p H e ) · ( ϕ 2 p H e ) d y d s d t + γ N 1 H e 2 0 t f 0 N H e ( t ) Ω ( ϕ N 1 H e ) · ( ϕ N 1 H e ) d x d y d s d t + γ N 2 H e 2 0 t f 0 N H e ( t ) Ω ( ϕ N 2 H e ) · ( ϕ N 2 H e ) d x d y d s d t + γ N 2 0 t f 0 N N ( t ) Ω ( ϕ N ) · ( ϕ N ) d x d s d t + γ e 2 0 t f 0 N e ( t ) Ω ( ϕ e ) · ( ϕ e ) d x d y d s d t ,
and
F ( ϕ ) = α D 2 0 t f 0 N D ( t ) 0 N D ( t ) Ω | ϕ D ( x ξ 1 , y ξ 2 , t , s s 1 ) | 2 | ϕ D ( ξ 1 , ξ 2 , t , s 1 ) | 2 | ( x , y ) ( ξ 1 , ξ 2 ) | d x d y d ξ 1 d ξ 2 d s d s 1 d t + α T 2 0 t f 0 N T ( t ) 0 N T ( t ) Ω | ϕ T ( x ξ 1 , y ξ 2 , t , s s 1 ) | 2 | ϕ T ( ξ 1 , ξ 2 , t , s 1 ) | 2 | ( x , y ) ( ξ 1 , ξ 2 ) | d x d y d ξ 1 d ξ 2 d s d s 1 d t + α D T 2 0 t f 0 N D ( t ) 0 N T ( t ) Ω | ϕ D ( x ξ 1 , y ξ 2 , t , s s 1 ) | 2 | ϕ T ( ξ 1 , ξ 2 , t , s 1 ) | 2 | ( x , y ) ( ξ 1 , ξ 2 ) | d x d y d ξ 1 d ξ 2 d t + α H e 2 0 t f 0 N H e ( t ) 0 N H e ( t ) Ω | ϕ H e ( x ξ 1 , y ξ 2 , t , s s 1 ) | 2 | ϕ H e ( ξ 1 , ξ 2 , t ) | 2 | ( x , y ) ( ξ 1 , ξ 2 , s 1 ) | d x d y d ξ 1 d ξ 2 d s d s 1 d t + α N 2 0 t f 0 N N ( t ) 0 N N ( t ) Ω | ϕ N ( x ξ , t , s s 1 ) | 2 | ϕ N ( ξ , t , s 1 ) | 2 | x ξ | d x d ξ d s d s 1 d t + j = 1 2 α H e N 2 0 t f 0 N H e ( t ) 0 N D ( t ) Ω | ϕ H e ( x 1 ξ 1 , y ξ 2 , t ) | 2 | ϕ N ( ξ j , t ) | 2 | ( x , y ) ( ξ 1 , ξ 2 ) | d x d y d ξ 1 d ξ 2 d s d s 1 d t + α H e , e 2 0 t f 0 N H e ( t ) 0 N e ( t ) Ω | ϕ H e ( x ξ 1 , y ξ 2 , t , s s 1 ) | 2 | ϕ e ( ξ 1 , ξ 2 , t , s 1 ) | 2 | ( x , y ) ( ξ 1 , ξ 2 ) | d x d y d ξ 1 d ξ 2 d s d s 1 d t + α e , e 2 0 t f 0 N e ( t ) 0 N e ( t ) Ω | ϕ e ( x ξ 1 , y ξ 2 , t , s s 1 ) | 2 | ϕ e ( ξ 1 , ξ 2 , t , s 1 ) | 2 | ( x , y ) ( ξ 1 , ξ 2 ) | d x d y d ξ 1 d ξ 2 d s d s 1 d t
and the internal kinetics energy is expressed by
E c ( ϕ , r ) = 1 2 0 t f 0 N D ( t ) Ω | ϕ D | 2 r D t · r D t d x d y d s d t + 1 2 0 t f 0 N T ( t ) Ω | ϕ T | 2 r T t · r T t d x d y d s d t + 1 2 0 t f 0 N H e ( t ) Ω | ϕ H e | 2 r H e t · r H e t d x d y d s d t + 1 2 0 t f 0 N N ( t ) Ω | ϕ N | 2 r N t · r N t d x d y d s d t + 1 2 0 t f 0 N e ( t ) Ω | ϕ e | 2 r e t · r e t d x d y d s d t ,
Moreover,
F 1 = 1 4 π 0 t f curl A B 0 2 d t ,
F 2 = 0 t f 0 N D ( t ) Ω E i n d · K p | ϕ p D | 2 u + r D t d x d y d s d t + 0 t f 0 N T ( t ) Ω E i n d · K p | ϕ p T | 2 u + r T t d x d y d s d t + 0 t f 0 N H e ( t ) Ω E i n d · K p | ϕ 2 p H e | 2 u + r H e t d x d y d s d t + 0 t f 0 N e ( t ) Ω E i n d · K e | ϕ e | 2 u + r e t d x d y d s d t ,
where K p and K e are appropriate real constants related to the respective charges.
Here u = ( u 1 , u 2 , u 3 ) is the fluid velocity field and
r D , r T , r H e , r N , r e
are fields of displacements for the corresponding particle fields.
Also A denotes the magnetic potential, B 0 an external magnetic field and B is the total magnetic field.
Moreover, E i n d is an induced electric field.
Also,
F 3 = C D 2 0 t f 0 N D ( t ) Ω ( x , y ) r D · ( x , y ) r D d x d y d s d t + C T 2 0 t f 0 N T ( t ) Ω ( x , y ) r T · ( x , y ) r T d x d y d s d t + C H e 2 0 t f 0 N H e ( t ) Ω ( x , y ) r H e · ( x , y ) r H e d x d y d s d t + C N 2 0 t f 0 N N ( t ) Ω ( x , y ) r N · ( x , y ) r N d x d y d s d t C e 2 0 t f 0 N e ( t ) Ω ( x , y ) r e · ( x , y ) r e d x d y d s d t ,
for appropriate real positive constants C D C T , C H e , C N , C e .
Finally,
F 4 = ε D 2 0 t f N D ( t ) t 2 d t + ε T 2 0 t f N D ( t ) t 2 d t + ε N 2 0 t f N N ( t ) t 2 d t + ε H e 2 0 t f N H e ( t ) t 2 d t + ε e 2 0 t f N e ( t ) t 2 d t ,
where ε D , ε T , ε N , ε H e , ε e are small real positive constants.
Such a functional J is subject to the following constraints:
1.
The momentum conservation equation for the fluid motion
ρ u k t + u j u k x j = ρ f k P x k + τ k j , j + ( F E ) k + ( F M ) k ,
k { 1 , 2 , 3 } .
Here ρ = ρ D + ρ T + ρ H e + ρ N + ρ e is the total density and P is the fluid pressure field.
Furthermore,
τ i j = μ u i x j + u j x i 2 3 δ i j k = 1 3 u k x k ,
i , j { 1 , 2 , 3 } ,
F E = { ( F E ) k } = K p 0 N D ( t ) | ϕ p D | 2 d s + 0 N T ( t ) | ϕ p T | 2 d s + 0 N H e ( t ) | ϕ 2 p H e | 2 d s + K e 0 N e ( t ) | ϕ e | 2 d s E ,
and
F M = { ( F M ) k } = K p 0 N D ( t ) | ϕ p D | 2 u + r D t d s 0 N T ( t ) | ϕ p T | 2 u + r T t d s + 0 N H e ( t ) | ϕ 2 p H e | 2 u + r H e t d s + K e 0 N e ( t ) | ϕ e | 2 u + r e t d s × B .
2.
Mass conservation equation:
ρ t + div ( ρ u ) = 0 .
3.
Energy equation
ρ D e D t + P ( div u ) = Q t div q ,
where we assume the Fourier law
q = K T ,
where T = T ( x , t ) is the scalar field of temperature.
Also,
e = ρ 2 u · u + ρ D 2 r D t · r D t + ρ T 2 r T t · r T t + ρ H e 2 r H e t · r H e t + ρ N 2 r N t · r N t + ρ e 2 r e t · r e t
and
D e D t = e t + u j e x j .
4.
P = F 7 ( ρ , T ) ,
for an appropriate scalar function F 7 .
5.
Mass relations
(a)
m D ( t ) = Ω ρ D ( x , t ) d x ,
(b)
m T ( t ) = Ω ρ T ( x , t ) d x ,
(c)
m H e ( t ) = Ω ρ H e ( x , t ) d x ,
(d)
m N ( t ) = Ω ρ N ( x , t ) d x ,
(e)
m e ( t ) = Ω ρ e ( x , t ) d x ,
where,
(a)
( m H e , N ) T ( t ) = m H e , N ( t ) + 0 t Ω 2 ( ρ H e ( x , τ ) ) u · n d S d τ ,
(b)
m H e , N ( t ) = m H e ( t ) + m N ( t ) ,
(c)
( m D ) ( t ) = ( m D ) 0 0 t Ω 1 Ω 2 ( ρ D ( x , τ ) ) u · n d S d τ α D ( m H e , N ) T ( t ) ,
(d)
( m T ) ( t ) = ( m T ) 0 0 t Ω 1 Ω 2 ( ρ T ( x , τ ) ) u · n d S d τ α T ( m H e , N ) T ( t ) ,
(e)
( m H e ) T ( t ) = Ω ρ H e ( x , t ) d x + 0 t Ω 2 ρ H e ( x , τ ) u · n d Γ d τ ,
(f)
( m N ) T ( t ) = Ω ρ N ( x , t ) d x + 0 t Ω 2 ρ N ( x , τ ) u · n d Γ d τ ,
(g)
( m N ) T ( t ) ( m H e ) T ( t ) = α N α H e ,
so that
α N m H e ) T ( t ) = α H e ( m N ) T ( t ) ,
(h)
( m e ) T ( t ) = m e ( t ) + 0 t Ω 2 ( ρ T ( x , τ ) ) u · n d S d τ .
(i)
m e ( t ) = 0 N D ( t ) Ω | ϕ p D ( y , t , s ) | 2 d y d y d s m e m p + 0 N T ( t ) Ω | ϕ p T ( y , t , s ) | 2 d y d s m e m p + 0 N p ( t ) Ω | ϕ 2 p H e ( y , t , s ) | 2 d y d s m e m p .
6.
Other mass constraints
(a)
Ω | ϕ N D ( x , y , t , s ) | 2 d x = m N ,
(b)
Ω | ϕ N 1 T ( x , y , t , s ) | 2 d x = m N ,
(c)
Ω | ϕ N 2 T ( x , y , t , s ) | 2 d x = m N ,
(d)
Ω | ϕ N 1 H e ( x , y , t , s ) | 2 d x = m N ,
(e)
Ω | ϕ N 2 H e ( x , y , t , s ) | 2 d x = m N ,
(f)
Ω | ϕ p D ( x , t , s ) | 2 d x = m p ,
(g)
Ω | ϕ p T ( x , t , s ) | 2 d x = m p ,
(h)
Ω | ϕ 2 p H e ( x , t , s ) | 2 d x = 2 m p ,
7.
m D ( t ) = m p N D ( t ) + m N N D ( t )
m T ( t ) = m p N T ( t ) + m N N T ( t ) ,
m H e ( t ) = 2 m p N H e ( t ) + 2 m N N H e ( t ) ,
m e ( t ) = m e N D ( t ) + m e N T ( t ) + 2 m e N H e ( t ) .
8.
For the induced electric field, we must have
curl E i n d + 1 c curl K ^ p 0 N D ( t ) | ϕ p D | 2 u + r D t d s + K ^ p 0 N T ( t ) | ϕ p T | 2 u + r T t d s + K ^ p 0 N H e ( t ) | ϕ 2 p H e | 2 u + r H e t d s + K ^ e 0 N e ( t ) Ω | ϕ e ( x , y , t , s ) | 2 u ( y , t ) + r e ( x , y , t ) t d x d s × curl A B 0 1 c t curl A B 0 = 0 ,
where K ^ p and K ^ e are appropriate real constants related to the respective charges.
9.
A Maxwell equation:
div B = 0 ,
where
B = B 0 curl A .
10.
Another Maxwell equation:
div E = 4 π K p 0 N D ( t ) | ϕ p D | 2 d s + 0 N T ( t ) | ϕ p T | 2 d s + 0 N H e ( t ) | ϕ 2 p H e | 2 d s + K e 0 N e ( t ) Ω | ϕ e ( x , y , t , s ) | 2 d x d s ,
where the total electric field E stands for
E = E i n d + E ρ ,
and where generically denoting
F ( ϕ ) = Ω f 5 ( ϕ , x , t ξ , s ) d x d ξ d s ,
we have also
E ρ = Ω f 5 ( ϕ , x , t , ξ , s ) x k d ξ d s .
At this point we generically denote
h 1 , h 2 L 2 = 0 t f Ω h 1 h 2 d x d y d t .
Thus, already including the Lagrange multipliers concerning the restrictions indicated, the extended functional J 3 stands for
J 3 = J 3 ( ϕ , u , r , P , A , B , E , Λ , E , { N D , N T , N H e , N N , N e } ) = G ( ϕ ) + F ( ϕ ) + E c ( ϕ , r ) + F 1 + F 2 + F 3 + F 4 + Λ k , ρ u k t + u j u k x j ρ f k + P x k τ k j , j ( F E ) k ( F M ) k L 2 + Λ 4 , ρ t + div ( ρ u ) L 2 + J A u x 1 + J A u x 2 + J A u x 3 + J A u x 4 + J A u x 5 ,
where,
J A u x 1 = Λ 5 , ρ D e D t + P ( div u ) Q t + div q L 2 + Λ 6 , P F 7 ( ρ , T ) L 2 ,
J A u x 2 = Λ 7 , m D ( t ) Ω ρ D ( x , t ) d x L 2 + Λ 8 , m T ( t ) Ω ρ T ( x , t ) d x L 2 Λ 9 , m H e ( t ) Ω ρ H e ( x , t ) d x L 2 Λ 10 , m N ( t ) Ω ρ N ( x , t ) d x L 2 Λ 11 , m e ( t ) Ω ρ e ( x , t ) d x L 2 0 t f E 12 ( t ) ( α N m H e ) T ( t ) α H e ( m N ) T ( t ) ) d t ,
J A u x 3 = 0 t f Ω ( E N D ) 5 ( y , t , s ) Ω | ϕ N D ( x , y , t , s ) | 2 d x m N d y d t 0 t f Ω ( E N 1 T ) 6 ( y , t , s ) Ω | ϕ N 1 T ( x , y , t , s ) | 2 d x m N d y d t 0 t f Ω ( E N 2 T ) 7 ( y , t , s ) Ω | ϕ N 2 T ( x , y , t , s ) | 2 d x m N d y d t 0 t f Ω ( E N 1 H e ) 8 ( y , t , s ) Ω | ϕ N 1 H e ( x , y , t , s ) | 2 d x m N d y d t 0 t f Ω ( E N 2 H e ) 9 ( y , t , s ) Ω | ϕ N 2 H e ( x , y , t , s ) | 2 d x m N d y d t , 0 t f Ω ( E p D ) ( t , s ) Ω | ϕ p D ( y , t , s ) | 2 d y m p d s d t , 0 t f Ω ( E p T ) ( t , s ) Ω | ϕ p T ( y , t , s ) | 2 d y m p d s d t , 0 t f Ω ( E 2 p H e ) ( t , s ) Ω | ϕ 2 p H e ( y , t , s ) | 2 d y 2 m p d s d t ,
J A u x 4 = Λ 12 , curl E i n d + 1 c curl K ^ p 0 N D ( t ) | ϕ p D | 2 u + r D t d s + K ^ p 0 N T ( t ) | ϕ p T | 2 u + r T t d s + K ^ p 0 N H e ( t ) | ϕ 2 p H e | 2 u + r H e t d s + K ^ e 0 N e ( t ) Ω | ϕ e ( x , y , t , s ) | 2 u ( y , t ) + r e ( x , y , t , s ) t d x d s × curl A B 0 1 c t curl A B 0 L 2 + Λ 13 , div B L 2 + Λ 14 , div E 4 π K p 0 N D ( t ) | ϕ p D | 2 d s + 0 N T ( t ) | ϕ p T | 2 d s + 0 N H e ( t ) | ϕ 2 p H e | 2 d s + K e Ω | ϕ e | 2 d x d s L 2 .
J A u x 5 = Λ 15 , m D ( t ) ( m p N D ( t ) + m N N D ( t ) ) L 2 + Λ 16 , m T ( t ) ( m p N T ( t ) + m N N T ( t ) ) L 2 + Λ 17 , m H e ( t ) ( 2 m p N H e ( t ) + 2 m N N H e ( t ) ) L 2 + Λ 18 , m e ( t ) ( m e N D ( t ) + m e N T ( t ) + 2 m e N H e ( t ) ) L 2 .
Here we recall the following definitions and relations:
1.
For the Deuterium field
| ϕ D ( x , y , t , s ) | 2 = | ϕ p D ( y , t , s ) | 2 + | ϕ N D ( x , y , t , s ) | 2 | ϕ p D ( y , t , s ) | 2 1 m p ,
2.
For the Tritium field
| ϕ T ( x , y , t , s ) | 2 = | ϕ p T ( y , t , s ) | 2 + ( | ϕ N 1 T ( x , y , t , s ) | 2 + | ϕ N 2 T ( x , y , t , s ) | 2 ) | ϕ p D ( y , t , s ) | 2 1 m p ,
3.
For the Helium field
| ϕ H e ( x , y , t , s ) | 2 = | ϕ 2 p H e ( y , t , s ) | 2 + ( | ϕ N 1 H e ( x , y , t , s ) | 2 + | ϕ N 2 H e ( x , y , t , s ) | 2 ) | ϕ 2 p H e ( y , t , s ) | 2 1 2 m p ,
4.
For the Neutron field
ϕ N = ϕ N ( x , t , s ) ,
5.
For the electronic field resulting from the ionization
ϕ e = ϕ e ( x , y , t , s ) .
1.
ρ D ( y , t ) = 0 N D ( t ) Ω | ϕ D ( x , y , t , s ) | 2 d x d s ,
2.
ρ T ( y , t ) = 0 N T ( t ) Ω | ϕ T ( x , y , t , s ) | 2 d x d s ,
ρ H e ( y , t ) = 0 N H e ( t ) Ω | ϕ H e ( x , y , t , s ) | 2 d x d s ,
ρ N ( x , t ) = 0 N N ( t ) | ϕ N ( x , t , s ) | 2 d s ,
ρ e ( y , t ) = 0 N e ( t ) Ω | ϕ e ( x , y , t , s ) | 2 d x d s .
Also,
ρ = ρ D + ρ T + ρ H e + ρ N + ρ e ,
1.
( m H e , N ) T ( t ) = m H e , N ( t ) + 0 t Ω 2 ( ρ H e ( x , τ ) + ρ N ( x , τ ) ) u · n d S d τ ,
2.
m H e , N ( t ) = m H e ( t ) + m N ( t ) ,
3.
m H e ( t ) = Ω ρ H e ( x , t ) d x ,
4.
m N ( t ) = Ω ρ N ( x , t ) d x ,
5.
( m D ) ( t ) = ( m D ) 0 0 t Ω 1 Ω 2 ( ρ D ( x , τ ) ) u · n d S d τ α D ( m H e , N ) T ( t ) ,
6.
( m T ) ( t ) = ( m T ) 0 0 t Ω 1 Ω 2 ( ρ T ( x , τ ) ) u · n d S d τ α T ( m H e , N ) T ( t ) ,
7.
( m H e ) T ( t ) = Ω ρ H e ( x , t ) d x + 0 t Ω 2 ρ H e ( x , τ ) u · n d Γ d τ ,
8.
( m N ) T ( t ) = Ω ρ N ( x , t ) d x + 0 t Ω 2 ρ N ( x , τ ) u · n d Γ d τ ,
9.
( m N ) T ( t ) ( m H e ) T ( t ) = α N α H e ,
so that
α N ( m H e ) T ( t ) = α H e ( m N ) T ( t ) ,
10.
( m e ) T ( t ) = m e ( t ) 0 t Ω 2 ( ρ e ( x , τ ) ) u · n d Γ d τ ,
11.
m e ( t ) = Ω ρ e ( x , t ) d x .
12.
m e ( t ) = 0 N D ( t ) Ω | ϕ p D ( y , t , s ) | 2 d y d y d s m e m p + 0 N T ( t ) Ω | ϕ p T ( y , t , s ) | 2 d y d s m e m p + 0 N p ( t ) Ω | ϕ 2 p H e ( y , t , s ) | 2 d y d s m e m p .
Finally,
E = E i n d + E ρ ,
and where generically denoting
F ( ϕ ) = Ω f 5 ( ϕ , x , t , ξ , s ) d x d ξ d s ,
we have also
E ρ = Ω f 5 ( ϕ , x , t , ξ , s ) x k d ξ d s .
and,
B = B 0 curl A .

21. A qualitative modeling for a general phase transition process

In this section we develop a general qualitative modeling for a phase transition process.
Let Ω R 3 be an open, bounded and connected set with a regular (Lipschitzian) boundary denoted by Ω .
Such a set Ω is supposed to a be a fixed volume in which an amount of mass of a substance A with a density function u will develop phase a transition for another phase with corresponding density function v . The total mass m T is suppose to be kept constant throughout such a process.
We model such transition in phase through a functional J : V × V R where
J ( u , v ) = γ 1 2 Ω u · u d x + α 1 2 Ω u 4 d x γ 2 2 Ω v · v d x + α 2 2 Ω v 4 d x 1 2 Ω ω 2 ( u 2 + v 2 ) d x E 2 Ω ( u 2 + v 2 ) d x m T .
Here γ 1 > 0 , γ 2 > 0 , α 1 > 0 , α 2 > 0 and V = W 1 , 2 ( Ω ) .
The phases corresponding to u and v are connected through a Lagrange multiplier E, which represents the chemical potential of the chemical process in question.
We assume the temperature is directly proportional to the internal kinetics E C energy where
E C = 1 2 Ω u 2 r u t · r u t d x .
For a internal vibrational motion, we assume approximately
r u e i ω t w 5 ( x ) ,
for an appropriate frequency ω and vectorial function w 5 .
Thus, the temperature T = T ( x , t ) is indeed proportional to ω 2 , that is, symbolically, we may write
T E 1 ω 2 .
Therefore, we start with the system with a phase corresponding to u 1 and v 0 at ω = 1 . Gradually increasing the temperature to a corresponding ω = 15 , we obtain a transition to a phase corresponding to u 0 and v 1 .
At this point, we also define the index normalized corresponding densities
ϕ u = u 2 u 2 + v 2
and
ϕ v = v 2 u 2 + v 2 .
Finally, we have obtained some numerical results for the following parameters:
Ω = [ 0 , 1 ] R , γ 1 = γ 2 = 1 , α = 0 . 1 , α 2 = 10 3 .
1.
We start with ω = 1 corresponding to ϕ u 1 and ϕ v 0 in Ω .
For the corresponding solutions ϕ u and ϕ v , please see Figure 15 and Figure 16, respectively.
2.
We end the process with ω = 15 corresponding to ϕ u 0 and ϕ v 1 in Ω .
For the corresponding solutions ϕ u and ϕ v , please see Figure 17 and Figure 18, respectively.

22. A mathematical description of a hydrogen molecule in a quantum mechanics context

In this section we develop a mathematical description for a hydrogen molecule.
Let Ω R 3 be an open, bounded and connected set with a regular (Lipschitzian) boundary denoted by Ω .
Observe that a single hydrogen molecule comprises two hydrogen atoms physically linked through their electrons.
We recall that each hydrogen atom comprises one proton, one neutron and one electron.
Since the electric charge interaction effects are much higher than those related to the respective masses, in a first analysis we neglect the single neutron densities.
Denoting ( x , y , z ) Ω × Ω × Ω and time t [ 0 , t f ] , generically, for a particle p j k l at the atom A k l in the molecule M l , we define the following general density:
| ϕ ( p j k l ) T ( x , y , z , t ) | 2 = | ϕ p j k l ( x , y , z , t ) | 2 | ϕ A k l ( y , z , t ) | 2 | ϕ M l ( z , t ) | 2 m A j k m M l .
Here we have the particle density | ϕ p j k l ( x , y , z , t ) | 2 in the atom A k l with density | ϕ A k l ( y , z , t ) | 2 , at the molecule M l with a global density | ϕ M l ( z , t ) | 2 .
Here we have also denoted, m p j k l the particle mass, m A k l the mass of atom A k l and m M l the mass of molecule M l , so that we set the following constraints:
1.
Ω | ϕ p j k l ( x , y , z , t ) | 2 d x = m p j k l ,
2.
Ω | ϕ A k l ( y , z , t ) | 2 d y = m A k l ,
3.
Ω | ϕ M l ( z , t ) | 2 d z = m M l .
At this point we denote for the atoms A 1 e A 2 of a hydrogen molecule:
1.
m e j = m e : mass of electron e j in the atom A j , where j { 1 , 2 } .
2.
m p j = m p : mass of proton p j in the atom A j , where j { 1 , 2 } .
Therefore, considering the respective indexed densities for the particles in question, we define the total hydrogen molecule density, denoted by | ϕ H 2 ( x , y , z , t ) | 2 as
| ϕ H 2 ( x , y , z , t ) | 2 = | ϕ p 1 ( x , y , z , t ) | 2 | ϕ A 1 ( y , z , t ) | 2 | ϕ M ( z , t ) | 2 m A 1 m M + | ϕ e 1 ( x , y , z , t ) | 2 | ϕ A 1 ( y , z , t ) | 2 | ϕ M ( z , t ) | 2 m A 1 m M + | ϕ p 2 ( x , y , z , t ) | 2 | ϕ A 2 ( y , z , t ) | 2 | ϕ M ( z , t ) | 2 m A 2 m M + | ϕ e 2 ( x , y , z , t ) | 2 | ϕ A 2 ( y , z , t ) | 2 | ϕ M ( z , t ) | 2 m A 2 m M .
Such system is subject to the following constraints:
  • From the proton p 1 in the atom A 1 :
    Ω | ϕ p 1 ( x , y , z , t ) | 2 d x = m p ,
  • For the proton p 2 in the atom A 2 :
    Ω | ϕ p 2 ( x , y , z , t ) | 2 d x = m p ,
  • For the atom A 1 :
    Ω | ϕ A 1 ( y , z , t ) | 2 d y = m A 1 ,
  • For the atom A 2 :
    Ω | ϕ A 2 ( y , z , t ) | 2 d y = m A 2 ,
  • For the electrons e 1 and e 2 , concerning the physical electronic link between the atoms:
    Ω | ϕ e 1 ( x , y , z , t ) | 2 d x + Ω | ϕ e 2 ( x , y , z , t ) | 2 d x = 2 m e .
  • For the total molecular density:
    Ω | ϕ M ( z , t ) | 2 d z = m M .
Therefore, already including the Lagrange multipliers, the corresponding variational formulation for such a system stands for J : V R , where
J ( ϕ , E ) = G ( ϕ ) + F ( ϕ ) + J A u x ( ϕ , E ) .
Here we denote
| ( ϕ p j ) T | 2 = | ϕ p j ( x , y , z , t ) | 2 | ϕ A j ( y , z , t ) | 2 | ϕ M ( z , t ) | 2 m A j m M ,
| ( ϕ e j ) T | 2 = | ϕ e j ( x , y , z , t ) | 2 | ϕ A j ( y , z , t ) | 2 | ϕ M ( z , t ) | 2 m A j m M , j { 1 , 2 }
we assume γ ( p j ) > 0 , γ e j > 0 , γ A j > 0 , γ M > 0 , α ( p j ) T > 0 , α ( e j ) T > 0 α ( p j e k ) T < 0 , j , k { 1 , 2 } ,
G ( ϕ ) = γ p j 2 0 t f Ω ( ϕ p j ) · ( ϕ p j ) d x d y d z d t + γ e j 2 0 t f Ω ( ϕ e j ) · ( ϕ e j ) d x d y d z d t γ A j 2 Ω ( ϕ A j ) · ( ϕ A j ) d y d z d t + γ M 2 0 t f Ω ( ϕ M ) · ( ϕ M ) d z d t
and
F ( ϕ ) = α ( p j ) T 2 0 t f Ω | ϕ ( p j ) T ( x ξ 1 , y ξ 2 , z ξ 3 , t ) | 2 | ϕ ( p j ) T ( ξ 1 , ξ 2 , ξ 3 , t ) | 2 | ( x , y , z ) ( ξ 1 , ξ 2 , ξ 3 ) | d x d y d z ; d ξ 1 d ξ 2 d ξ 3 d t + α ( e j ) T 2 0 t f Ω | ϕ ( e j ) T ( x ξ 1 , y ξ 2 , z ξ 3 , t ) | 2 | ϕ ( e j ) T ( ξ 1 , ξ 2 , ξ 3 , t ) | 2 | ( x , y , z ) ( ξ 1 , ξ 2 , ξ 3 ) | d x d y d z d ξ 1 d ξ 2 d ξ 3 d t + α ( p j e k ) T 2 0 t f Ω | ϕ ( p j ) T ( x ξ 1 , y ξ 2 , z ξ 3 , t ) | 2 | ϕ ( e k ) T ( ξ 1 , ξ 2 , ξ 3 , t ) | 2 | ( x , y , z ) ( ξ 1 , ξ 2 , ξ 3 ) | d x d y d z d ξ 1 d ξ 2 d ξ 3 d t
Finally,
J A u x ( ϕ , E ) = 0 t f Ω ( E p ) j ( y , z , t ) Ω | ϕ p j ( x , y , z , t ) | 2 d x m p d y d z d t 0 t f Ω ( E e ) ( y , z , t ) Ω ( | ϕ e 1 ( x , y , z , t ) | 2 + | ϕ e 2 ( x , y , z , t ) | 2 ) d x 2 m e d y d z d t 0 t f Ω ( E A ) j ( z , t ) Ω | ϕ A j ( y , z , t ) | 2 d y m A j d z d t 0 t f ( E M ) ( t ) Ω | ϕ M ( z , t ) | 2 d z m M d t .
Remark 22.1.
We highlight the two electrons which link the atoms are at same level of energy E e . Morever, each atom has its energy level E A j and the molecule as a whole has also its energy level E M .

23. A mathematical model for the water hydrolysis

In this section we develop a modeling for a chemical reaction known as the water hydrolysis.
Let Ω R 3 be an open, bounded and connected set with a regular (Lipschitzian) boundary denoted by Ω .
In such a volume Ω containing a total mass m T of water initially at the temperature 25 C with pressure 1 atm, we intend to model the following reaction
H 2 O O H + H +
which as previously mentioned is the well known water hydrolysis.
We highlight H 2 O stand for a water molecule which subject to an appropriate electric potential is decomposed into a ionized O H molecule and ionized H + atom.
It is also well known that the water symbol H 2 O corresponds to a molecule with two hydrogen (H) atoms and one oxygen (O) atom.
Moreover, the oxygen atom O has 8 protons, 8 neutrons and 8 electrons whereas the hydrogen atom H has one proton, one neutron and one electron.
Remark 23.1.
Here we have assumed that a unit mass of H 2 O reacts into a fractional mass α B of O H and a fractional mass α C of H + .
Symbolically, we have:
1 = α B + α C .
To clarify the notation we set the conventions:
  • H 2 O molecule generically corresponds to wave function ϕ 1 .
  • O H molecule corresponds to wave function ϕ 2 .
  • H + hydrogen atom corresponds to wave function ϕ 3 .
At this point we define the following densities:
  • For the H 2 O water density (for charges), denoted by | ϕ 1 | 2 , we have
    | ϕ 1 ( x , y , z , t ) | 2 = K p j = 1 2 | ( ϕ 1 H ) p j ( x , y , z , t ) | 2 | ( ϕ 1 H ) A j ( y , z , t ) | 2 | ( ϕ 1 ) M ( z , t ) | 2 ( m ) A j H ( m 1 ) M + K e j = 1 2 | ( ϕ 1 H ) e j ( x , y , z , t ) | 2 | ( ϕ 1 H ) A j ( y , z , t ) | 2 | ( ϕ 1 ) M ( z , t ) | 2 ( m 1 ) A j H ( m 1 ) M + K p j = 1 8 | ( ϕ 1 O ) p j ( x , y , z , t ) | 2 | ( ϕ 1 O ) A ( y , z , t ) | 2 | ( ϕ 1 ) M ( z , t ) | 2 ( m ) A O ( m 1 ) M + K e j = 1 8 | ( ϕ 1 O ) e j ( x , y , z , t ) | 2 | ( ϕ 1 O ) A ( y , z , t ) | 2 | ( ϕ 1 ) M ( z , t ) | 2 ( m ) A O ( m 1 ) M
    where ( m 1 ) M is the mass of a single water molecule and generically | ( ϕ 1 H ) p j ( x , y , z , t ) | 2 refers to the hydrogen proton p j at the hydrogen atom A j concerning the H 2 O molecular density and so on.
  • For the O H density, denoted by | ϕ 2 | 2 , we have
    | ϕ 2 ( x , y , z , t ) | 2 = K p | ( ϕ 2 H ) p ( x , y , z , t ) | 2 | ( ϕ 2 H ) A ( y , z , t ) | 2 | ( ϕ 2 ) M ( z , t ) | 2 ( m ) A H ( m 2 ) M + K e | ( ϕ 2 H ) e 1 ( x , y , z , t ) | 2 | ( ϕ 2 H ) A ( y , z , t ) | 2 | ( ϕ 2 ) M ( z , t ) | 2 ( m ) A H ( m 2 ) M + K e | ( ϕ 2 O H ) e 2 ( x , z , t ) | 2 | ( ϕ 2 ) M ( z , t ) | 2 ( m 2 ) M + K p j = 1 8 | ( ϕ 2 O ) p j ( x , y , z , t ) | 2 | ( ϕ 2 O ) A ( y , z , t ) | 2 | ( ϕ 2 ) M ( z , t ) | 2 ( m ) A O ( m 2 ) M + K e j = 1 8 | ( ϕ 2 O ) e j ( x , y , z , t ) | 2 | ( ϕ 2 O ) A ( y , z , t ) | 2 | ( ϕ 2 ) M ( z , t ) | 2 ( m ) A O ( m 2 ) M ,
    where ( m 2 ) M is the mass of a single molecule of O H .
  • For the ionized hydrogen atom have
    | ϕ 3 ( x , y , t ) | 2 = K p | ( ϕ 3 H ) p ( x , y , t ) | 2 | ( ϕ 3 H ) A ( y , t ) | 2 ( m 3 ) A .
where we have denoted ( m 3 ) A is the mass of a single atom of H + .
Here K p > 0 and K e < 0 are appropriate real constants concerning a proton and an electron charge, respectively.
The system is subject to the following constraints:
  • Ω | ( ϕ 1 H ) p j ( x , y , z , t ) | 2 d x = m p , j { 1 , 2 } ,
  • Ω | ( ϕ 1 H ) e j ( x , y , z , t ) | 2 d x = m e , j { 1 , 2 } ,
  • Ω | ( ϕ 1 O ) p j ( x , y , z , t ) | 2 d x = m p , j { 1 , 8 } ,
  • Ω | ( ϕ 1 O ) e j ( x , y , z , t ) | 2 d x = m e , j { 1 , 8 } ,
  • Ω | ( ϕ 2 H ) p ( x , y , z , t ) | 2 d x = m p ,
  • Ω | ( ϕ 2 H ) e 1 ( x , y , z , t ) | 2 d x = m e ,
  • Ω | ( ϕ 2 H ) e 2 ( x , y , z , t ) | 2 d x = m e ,
  • Ω | ( ϕ 2 O ) p j ( x , y , z , t ) | 2 d x = m p , j { 1 , 8 } ,
  • Ω | ( ϕ 2 O ) e j ( x , y , z , t ) | 2 d x = m e , j { 1 , 8 } ,
  • Ω | ( ϕ 3 H ) p ( x , z , t ) | 2 d x = m p ,
  • Ω | ( ϕ 1 H ) A j ( y , z , t ) | 2 d y = m A H , j { 1 , 2 } ,
  • Ω | ( ϕ 1 O ) A ( y , z , t ) | 2 d y = m A O ,
  • Ω | ( ϕ 2 H ) A ( y , z , t ) | 2 d y = m A H ,
  • Ω | ( ϕ 2 O ) A ( y , z , t ) | 2 d y = m A O ,
  • Ω | ( ϕ 3 H ) A ( y , z , t ) | 2 d y = m A H ,
  • Ω ( | ( ϕ 1 ) M ( z , t ) | 2 + | ( ϕ 2 ) M ( z , t ) | 2 + | ( ϕ 3 ) M ( z , t ) | 2 ) d z = m T ,
  • Ω ( α C | ( ϕ 2 ) M ( z , t ) | 2 α B | ( ϕ 3 ) M ( z , t ) | 2 ) d z = 0 .
Already including the Lagrange multipliers for the constraints, the variational formulation for such system. denoted by the functional J ( ϕ , E ) stands for
J ( ϕ , E ) = G ( ϕ ) + F ( ϕ ) + F 1 ( ϕ ) J A u x ( ϕ , E ) ,
where
G ( ϕ ) = γ p 2 j = 1 2 0 t f Ω ( ϕ 1 H ) p j · ( ϕ 1 H ) p j d x d y d z d t + γ e 2 j = 1 2 0 t f Ω ( ϕ 1 H ) e j · ( ϕ 1 H ) e j d x d y d z d t + γ p 2 j = 8 2 0 t f Ω ( ϕ 1 O ) p j · ( ϕ 1 O ) p j d x d y d z d t + γ e 2 j = 1 2 0 t f Ω ( ϕ 1 O ) e j · ( ϕ 1 O ) e j d x d y d z d t + γ p 2 0 t f Ω ( ϕ 2 H ) p · ( ϕ 2 H ) p d x d y d z d t + γ e 2 0 t f Ω ( ϕ 2 H ) e 1 · ( ϕ 2 H ) e 1 d x d y d z d t + γ e 2 j = 1 2 0 t f Ω ( ϕ 2 O H ) e 2 · ( ϕ 1 O H ) e 2 d x d z d t + γ p 2 j = 8 2 0 t f Ω ( ϕ 2 O ) p j · ( ϕ 2 O ) p j d x d y d z d t + γ e 2 j = 1 2 0 t f Ω ( ϕ 2 O ) e j · ( ϕ 2 O ) e j d x d y d z d t + γ p 2 j = 1 2 0 t f Ω ( ϕ 2 H ) p · ( ϕ 2 O ) p d x d y d t + γ A H 2 j = 1 2 0 t f Ω ( ϕ 1 H ) A j · ( ϕ 1 H ) A j d y d z d t + γ A O 2 0 t f Ω ( ϕ 1 O ) A · ( ϕ 1 O ) A d y d z d t + γ A H 2 0 t f Ω ( ϕ 2 H ) A · ( ϕ 2 H ) A d y d z d t + γ A O 2 0 t f Ω ( ϕ 2 O ) A · ( ϕ 2 O ) A d y d z d t + γ M 1 2 0 t f Ω ( ϕ 1 ) M · ( ϕ 1 ) M d z d t + γ M 2 2 0 t f Ω ( ϕ 2 ) M · ( ϕ 2 ) M d z d t γ A 3 2 0 t f Ω ( ϕ 3 ) A · ( ϕ 3 ) A d y d t .
Here γ p > 0 , γ e > 0 , γ A H > 0 , , γ A O > 0 , γ M 1 > 0 , γ M 2 > 0 , γ A 3 > 0 .
Moreover,
F ( ϕ ) = α 1 2 0 t f Ω | ϕ 1 ( x ξ 1 , y ξ 2 , z ξ 3 , t ) | 2 | ϕ 1 ( ξ 1 , ξ 2 , ξ 3 , t ) | 2 | ( x , y , z ) ( ξ 1 , ξ 2 , ξ 3 ) | d x d y d z d x 1 d x 2 d x 3 d t + α 2 2 0 t f Ω | ϕ 2 ( x ξ 1 , y ξ 2 , z ξ 3 , t ) | 2 | ϕ 2 ( ξ 1 , ξ 2 , ξ 3 , t ) | 2 | ( x , y , z ) ( ξ 1 , ξ 2 , ξ 3 ) | d x d y d z d x 1 d x 2 d x 3 d t + α 3 2 0 t f Ω | ϕ 3 ( x ξ 1 , z ξ 3 , t ) | 2 | ϕ 3 ( ξ 1 , ξ 3 , t ) | 2 | ( x , y , z ) ( ξ 1 , ξ 2 , ξ 3 ) | d x d y d z d x 1 d x 3 d t + α 23 2 0 t f Ω | ϕ 2 ( x ξ 1 , y ξ 2 , z ξ 3 , t ) | 2 | ϕ 3 ( ξ 1 , ξ 3 , t ) | 2 | ( x , y , z ) ( ξ 1 , ξ 2 , ξ 3 ) | d x d y d z d x 1 d x 2 d x 3 d t
where α 1 > 0 , α 2 > 0 , α 3 > 0 and α 23 > 0 .
Furthermore,
F 1 ( ϕ ) = 0 t f Ω V ( x , y , z , t ) ( | ϕ 1 | 2 + | ϕ 2 | 2 + | ϕ 3 | 2 ) d x d y d z d t ,
where V = V ( x , y , z , t ) is an electric potential originated from an external electric field E applied on Ω .
Finally,
J A u x ( ϕ , E ) = j = 1 2 0 t f Ω ( E 1 ) p j H ( y , z , t ) Ω | ( ϕ 1 H ) p j ( x , y , z , t ) | 2 d x m p d y d z d t + j = 1 2 0 t f Ω ( E 1 ) e j H ( y , z , t ) Ω | ( ϕ 1 H ) e j ( x , y , z , t ) | 2 d x m e d y d z d t + j = 8 2 0 t f Ω ( E 1 ) p j O ( y , z , t ) Ω | ( ϕ 1 O ) p j ( x , y , z , t ) | 2 d x m p d y d z d t + j = 8 2 0 t f Ω ( E 1 ) e j O ( y , z , t ) Ω | ( ϕ 1 O ) e j ( x , y , z , t ) | 2 d x m e d y d z d t + 0 t f Ω ( E 2 ) p H ( y , z , t ) Ω | ( ϕ 2 H ) p ( x , y , z , t ) | 2 d x m p d y d z d t + j = 8 2 0 t f Ω ( E 2 ) p j O ( y , z , t ) Ω | ( ϕ 2 O ) p j ( x , y , z , t ) | 2 d x m p d y d z d t + j = 8 2 0 t f Ω ( E 2 ) e j O ( y , z , t ) Ω | ( ϕ 2 O ) e j ( x , y , z , t ) | 2 d x m e d y d z d t + 0 t f Ω ( E 3 ) p H ( y , t ) Ω | ( ϕ 3 H ) p ( x , y , t ) | 2 d x m p d y d t + j = 1 2 0 t f Ω ( E 4 ) A j H ( z , t ) Ω ( | ( ϕ 1 ) A j H ( y , z , t ) | 2 d y m A j H d z d t + 0 t f Ω Ω ( E 4 ) A O ( z , t ) Ω ( | ( ϕ 1 ) A O ( y , z , t ) | 2 d y m A O d z d t + 0 t f Ω ( E 5 ) A H ( z , t ) Ω ( | ( ϕ 2 ) A H ( y , z , t ) | 2 d y m A H d z d t + 0 t f Ω ( E 5 ) A O ( z , t ) Ω ( | ( ϕ 2 ) A O ( y , z , t ) | 2 d y m A O d z d t 0 t f ( E 6 ) A H ( t ) Ω ( | ( ϕ 3 ) A H ( y , t ) | 2 d y m A H d t + 0 t f ( E 7 ) ( t ) Ω ( | ( ϕ 1 ) M ( z , t ) | 2 + | ( ϕ 2 ) M ( z , t ) | 2 + | ( ϕ 3 ) M ( z , t ) | 2 ) d z m T d t + 0 t f ( E 8 ) ( t ) Ω ( α C | ( ϕ 2 ) M ( z , t ) | 2 α B | ( ϕ 3 ) M ( z , t ) | 2 ) d z d t .

24. A mathematical model for the Austenite and Martensite phase transition

In this section we consider a phase transition of a solid solution of γ F e ( γ i r o n ) and carbon with a 0 . 75 / 100 proportion of carbon, known as austenite, initially at a temperature above and close to 723 C and rapidly cooled to a temperature of about 25 C , developing a phase transition which generates a solid solution of α F e ( α i r o n ) and carbon known as martensite.
Let Ω R 3 be an open, bounded and connected set with a regular boundary denoted by Ω which contains an amount of austenite at 723 C and which, as previously mentioned, is rapidly cooled to a temperature 25 C on a time interval [ 0 , t f ] , resulting a phase known as martensite.
We recall the γ F e of austenite phase presents a multi-faced cubic crystalline structure in a micro-structure with carbon atoms.
On the other hand, α F e structure of the martensite phase has a C C C cubic centralized crystalline structure in a micro-structure with carbon atoms.
At this point, we also recall that the F e (iron) atom has 26 protons, 26 electrons and 30 neutrons.
On the other hand a C a r b o n 12 atom has 6 protons and this same number of electrons and neutrons.
Here we define the density function ϕ 1 , representing the Austenite phase, where:
| ϕ 1 ( x , y , z , t ) | 2 = j = 1 26 | ϕ p j γ F e ( x , y , z , t ) | 2 | ϕ A γ F e ( y , z , t ) | 2 | ϕ 1 γ ( z , t ) | 2 1 ( m A γ ) 2 + j = 1 26 | ϕ e j γ F e ( x , y , z , t ) | 2 | ϕ A γ F e ( y , z , t ) | 2 | ϕ 1 γ ( z , t ) | 2 1 ( m A γ ) 2 + j = 1 30 | ϕ N j γ F e ( x , y , z , t ) | 2 | ϕ A γ F e ( y , z , t ) | 2 | ϕ 1 γ ( z , t ) | 2 1 ( m A γ ) 2 + j = 1 6 | ( ϕ 1 C ) p j ( x , y , z , t ) | 2 | ( ϕ 1 C ) A ( y , z , t ) | 2 | ϕ 1 C ( z , t ) | 2 1 ( m A C ) 2 + j = 1 6 | ( ϕ 1 C ) e j ( x , y , z , t ) | 2 | ( ϕ 1 C ) A ( y , z , t ) | 2 | ϕ 1 C ( z , t ) | 2 1 ( m A C ) 2 + j = 1 6 | ( ϕ 1 C ) N j ( x , y , z , t ) | 2 | ( ϕ 1 C ) A ( y , z , t ) | 2 | ϕ 1 C ( z , t ) | 2 1 ( m A C ) 2 .
Similarly, we define the density function for the Martensite phase, which is denoted by ϕ 2 , where:
| ϕ 2 ( x , y , z , t ) | 2 = j = 1 26 | ϕ p j α F e ( x , y , z , t ) | 2 | ϕ A γ F e ( y , z , t ) | 2 | ϕ 1 α ( z , t ) | 2 1 ( m A α ) 2 + j = 1 26 | ϕ e j α F e ( x , y , z , t ) | 2 | ϕ A α F e ( y , z , t ) | 2 | ϕ 1 γ ( z , t ) | 2 1 ( m A α ) 2 + j = 1 30 | ϕ N j α F e ( x , y , z , t ) | 2 | ϕ A α F e ( y , z , t ) | 2 | ϕ 1 α ( z , t ) | 2 1 ( m A α ) 2 + j = 1 6 | ( ϕ 1 C ) p j ( x , y , z , t ) | 2 | ( ϕ 1 C ) A ( y , z , t ) | 2 | ϕ 1 C ( z , t ) | 2 1 ( m A C ) 2 + j = 1 6 | ( ϕ 2 C ) e j ( x , y , z , t ) | 2 | ( ϕ 2 C ) A ( y , z , t ) | 2 | ϕ 2 C ( z , t ) | 2 1 ( m A C ) 2 + j = 1 6 | ( ϕ 2 C ) N j ( x , y , z , t ) | 2 | ( ϕ 2 C ) A ( y , z , t ) | 2 | ϕ 2 C ( z , t ) | 2 1 ( m A C ) 2 .
For the C F C γ F e ( γ i r o n ) corresponding to the Austenite phase, such density functions are subject to the following constraints:
Defining
C γ = { ( ε 1 , 0 , 0 ) , ( 0 , ε 2 , 0 ) , ( 0 , 0 , ε 3 ) , : ε j { + 1 , 1 } , j { 1 , 2 , 3 } } ,
( C γ ) 1 = { ( ε 1 , ε 2 , ε 3 ) , : ε j { + 1 , 1 } , j { 1 , 2 , 3 } } ,
and
( C γ ) 2 = { ( ε 1 , ε 2 , 0 ) , ( ε 1 , 0 , ε 3 ) , ( 0 , ε 2 , ε 3 ) , : ε j { + 1 , 1 } , j { 1 , 2 , 3 } } ,
we must have
ϕ A γ F e ( y , z 1 + ε 1 δ z , z 2 + ε 2 δ z , z 3 + ε 3 δ z , t ) = ϕ A γ F e ( y , z 1 + ε ˜ 1 δ z , z 2 + ε ˜ 2 δ z , z 3 + ε ˜ 3 δ z , t ) ,
ε , ε ˜ C γ , where δ z R + is a small real parameter related to γ F e crystalline structure dimensions.
We must have also,
ϕ A γ F e ( y , z 1 + ε 1 δ z , z 2 + ε 2 δ z , z 3 + ε 3 δ z , t ) = ϕ A γ F e ( y , z 1 + ε ˜ 1 δ z , z 2 + ε ˜ 2 δ z , z 3 + ε ˜ 3 δ z , t ) ,
ε , ε ˜ ( C γ ) 1 and,
( ϕ 1 C ) A ( y , z 1 + ε 1 δ z , z 2 + ε 2 δ z , z 3 + ε 3 δ z , t ) = ( ϕ 1 C ) A ( y , z 1 + ε ˜ 1 δ z , z 2 + ε ˜ 2 δ z , z 3 + ε ˜ 3 δ z , t ) ,
ε , ε ˜ ( C γ ) 2 .
For the C C C α F e ( α i r o n ) corresponding to the Austenite phase, such density functions are subject to the following constraints:
Defining
C α = { ( ε 1 , ε 2 , ε 3 ) , : ε j { + 1 , 1 } , j { 1 , 2 , 3 } } ,
( C α ) 1 = { ( ε 1 , ε 2 , ε 3 ) , : ε 1 , ε 2 { + 1 , 1 } and ε 3 = 0 } ,
( C α ) 2 = { ( ε 1 , ε 2 , ε 3 ) , : ε 1 = ε 2 = 0 and ε 3 { + 1 , 1 } } ,
we must have
ϕ A α F e ( y , z 1 + ε 1 δ ^ z , z 2 + ε 2 δ ^ z , z 3 + ε 3 δ ^ z , t ) = ϕ A α F e ( y , z 1 + ε ˜ 1 δ ^ z , z 2 + ε ˜ 2 δ ^ z , z 3 + ε ˜ 3 δ ^ z , t ) ,
ε , ε ˜ C α , where δ ^ z R + is a small real parameter related to α F e crystalline structure dimensions.
We must have also,
( ϕ 2 C ) A ( y , z 1 + ε 1 δ ^ z , z 2 + ε 2 δ ^ z , z 3 + ε 3 δ ^ z , t ) = ( ϕ 2 C ) A ( y , z 1 + ε ˜ 1 δ ^ z , z 2 + ε ˜ 2 δ ^ z , z 3 + ε ˜ 3 δ ^ z , t ) ,
ε , ε ˜ ( C α ) 1 ( C α ) 2 .
The other constraints for the densities are given by:
1.
For the Austenite phase:
(a)
Ω | ϕ p j γ F e ( x , y , z , t ) | 2 d x = m p , j { 1 , 26 } ,
(b)
Ω | ϕ e j γ F e ( x , y , z , t ) | 2 d x = m e , j { 1 , 26 } ,
(c)
Ω | ϕ N j γ F e ( x , y , z , t ) | 2 d x = m N , j { 1 , 30 } ,
(d)
Ω | ϕ A γ F e ( x , y , z , t ) | 2 d x = m A γ ,
(e)
Ω | ( ϕ 1 C ) p j ( x , y , z , t ) | 2 d x = m p , j { 1 , 6 } ,
(f)
Ω | ( ϕ 1 C ) e j ( x , y , z , t ) | 2 d x = m e , j { 1 , 6 } ,
(g)
Ω | ( ϕ 1 C ) N j ( x , y , z , t ) | 2 d x = m N , j { 1 , 6 } ,
(h)
Ω | ( ϕ 1 C ) A ( x , y , z , t ) | 2 d x = m A C ,
2.
For the Martensite phase:
(a)
Ω | ϕ p j α F e ( x , y , z , t ) | 2 d x = m p , j { 1 , 26 } ,
(b)
Ω | ϕ e j α F e ( x , y , z , t ) | 2 d x = m e , j { 1 , 26 } ,
(c)
Ω | ϕ N j α F e ( x , y , z , t ) | 2 d x = m N , j { 1 , 30 } ,
(d)
Ω | ϕ A α F e ( x , y , z , t ) | 2 d x = m A α ,
(e)
Ω | ( ϕ 2 C ) p j ( x , y , z , t ) | 2 d x = m p , j { 1 , 6 } ,
(f)
Ω | ( ϕ 2 C ) e j ( x , y , z , t ) | 2 d x = m e , j { 1 , 6 } ,
(g)
Ω | ( ϕ 2 C ) N j ( x , y , z , t ) | 2 d x = m N , j { 1 , 6 } ,
(h)
Ω | ( ϕ 2 C ) A ( x , y , z , t ) | 2 d x = m A C .
3.
For the total F e (iron) mass,
Ω | ϕ 1 γ ( z , t ) | 2 d z + Ω | ϕ 2 γ ( z , t ) | 2 d z = ( m F e ) T ,
4.
For the total Carbon mass
Ω | ϕ 1 C ( z , t ) | 2 d z + Ω | ϕ 2 C ( z , t ) | 2 d z = ( m C ) T .
At this point we define the functional J which models such a pahse transition in question, where
J ( ϕ , E ) = G ( ϕ ) + F ( ϕ ) + F 1 ( ϕ ) + J A u x ( ϕ , E )
where
G ( ϕ ) = j = 1 26 γ ^ p γ F e 2 0 t f Ω ϕ p j γ F e · ϕ p j γ F e d x d y d z d t + j = 1 26 γ ^ e γ F e 2 0 t f Ω ϕ e j γ F e · ϕ e j γ F e d x d y d z d t + j = 1 30 γ ^ N γ F e 2 0 t f Ω ϕ N j γ F e · ϕ N j γ F e d x d y d z d t + j = 1 26 γ ^ p α F e 2 0 t f Ω ϕ p j α F e · ϕ p j α F e d x d y d z d t + j = 1 26 γ ^ e α F e 2 0 t f Ω ϕ e j α F e · ϕ e j γ F e d x d y d z d t + j = 1 30 γ ^ N α F e 2 0 t f Ω ϕ N j α F e · ϕ N j α F e d x d y d z d t + γ ^ A γ 2 0 t f Ω ( ϕ A γ F e ( y , z , t ) · ϕ A γ F e ( y , z , t ) ) d y d z d t + γ ^ A α 2 0 t f Ω ( ϕ A α F e ( y , z , t ) · ϕ A α F e ( y , z , t ) ) d y d z d t + j = 1 6 γ ^ p C 2 0 t f Ω ( ϕ 1 C ) p j · ( ϕ 1 C ) p j d x d y d z d t + j = 1 6 γ ^ e C 2 0 t f Ω ( ϕ 1 C ) e j · ( ϕ 1 C ) e j d x d y d z d t + j = 1 6 γ ^ N C 2 0 t f Ω ( ϕ 1 C ) N j · ( ϕ 1 C ) N j d x d y d z d t + j = 1 6 γ ^ p C 2 0 t f Ω ( ϕ 2 C ) p j · ( ϕ 2 C ) p j d x d y d z d t + j = 1 6 γ ^ e C 2 0 t f Ω ( ϕ 2 C ) e j · ( ϕ 2 C ) e j d x d y d z d t + j = 1 6 γ ^ N C 2 0 t f Ω ( ϕ 2 C ) N j · ( ϕ 2 C ) N j d x d y d z d t + γ ^ A C 2 0 t f Ω ( ( ϕ 1 C ) A · ( ϕ 1 C ) A ) d y d z d t + γ ^ A C 2 0 t f Ω ( ( ϕ 2 C ) A · ( ϕ 2 C ) A ) d y d z d t + γ ^ T γ 2 0 t f Ω ( ( ϕ 1 γ ) · ( ϕ 1 γ ) ) d z d t + γ ^ T γ 2 0 t f Ω ( ( ϕ 1 α ) · ( ϕ 1 α ) ) d z d t + γ ^ T C 2 0 t f Ω ( ( ϕ 1 C ) · ( ϕ 1 C ) ) d z d t + γ ^ T γ 2 0 t f Ω ( ( ϕ 2 C ) · ( ϕ 2 C ) ) d z d t
Also,
F ( ϕ ) = α ^ 1 2 0 t f Ω | ϕ 1 ( x ξ 1 , y ξ 2 , z ξ 3 , t ) | 2 | | ϕ 1 ( ξ 1 , ξ 2 , ξ 3 , t ) | 2 | ( x , y , z ) ( ξ 1 , ξ 2 , ξ 3 ) | d x d y d z d ξ 1 d ξ 2 d ξ 3 d t + α ^ 2 2 0 t f Ω | ϕ 2 ( x ξ 1 , y ξ 2 , z ξ 3 , t ) | 2 | | ϕ 2 ( ξ 1 , ξ 2 , ξ 3 , t ) | 2 | ( x , y , z ) ( ξ 1 , ξ 2 , ξ 3 ) | d x d y d z d ξ 1 d ξ 2 d ξ 3 d t ,
F 1 ( ϕ ) = 0 t f Ω w 2 ( z , t ) ( | ϕ 1 ( z , t ) | 2 + ϕ 2 ( z , t ) | 2 ) d z d t ,
Finally, J A u x = J A u x 1 + J A u x 2 + J A u x 3 + J A u x 4 + J A u x 5 , where
J A u x 1 = j = 1 26 0 t f Ω E p j γ F e ( y , z , t ) Ω | ϕ p j γ F e ( x , y , z , t ) | 2 d x m p d y d z d t + j = 1 26 0 t f Ω E e j γ F e ( y , z , t ) Ω | ϕ e j γ F e ( x , y , z , t ) | 2 d x m e d y d z d t + j = 1 30 0 t f Ω E N j γ F e ( y , z , t ) Ω | ϕ N j γ F e ( x , y , z , t ) | 2 d x m N d y d z d t j = 1 26 0 t f Ω E p j α F e ( y , z , t ) Ω | ϕ p j α F e ( x , y , z , t ) | 2 d x m p d y d z d t + j = 1 26 0 t f Ω E e j α F e ( y , z , t ) Ω | ϕ e j α F e ( x , y , z , t ) | 2 d x m e d y d z d t + j = 1 30 0 t f Ω E N j α F e ( y , z , t ) Ω | ϕ N j α F e ( x , y , z , t ) | 2 d x m N d y d z d t + 0 t f Ω E A γ F e ( y , t ) Ω | ϕ A γ F e ( y , z , t ) | 2 d y m A γ d z d t + 0 t f Ω E A α F e ( y , t ) Ω | ϕ A α F e ( y , z , t ) | 2 d y m A α d z d t
J A u x 2 = j = 1 26 0 t f Ω ( E 1 C ) p j ( y , z , t ) Ω | ( ϕ 1 C ) p j ( x , y , z , t ) | 2 d x m p d y d z d t j = 1 26 0 t f Ω ( E 1 C ) e j ( y , z , t ) Ω | ( ϕ 1 C ) e j ( x , y , z , t ) | 2 d x m e d y d z d t j = 1 26 0 t f Ω ( E 1 C ) N j ( y , z , t ) Ω | ( ϕ 1 C ) N j ( x , y , z , t ) | 2 d x m N d y d z d t j = 1 26 0 t f Ω ( E 2 C ) p j ( y , z , t ) Ω | ( ϕ 2 C ) p j ( x , y , z , t ) | 2 d x m p d y d z d t j = 1 26 0 t f Ω ( E 2 C ) e j ( y , z , t ) Ω | ( ϕ 2 C ) e j ( x , y , z , t ) | 2 d x m e d y d z d t j = 1 26 0 t f Ω ( E 2 C ) N j ( y , z , t ) Ω | ( ϕ 2 C ) N j ( x , y , z , t ) | 2 d x m N d y d z d t 0 t f Ω ( E 1 C ) A ( y , t ) Ω | ( ϕ 1 C ) A ( y , z , t ) | 2 d y m A C d z d t + 0 t f Ω ( E 2 C ) A ( y , t ) Ω | ( ϕ 2 C ) A ( y , z , t ) | 2 d y m A C d z d t
and,
J A u x 3 = 0 t f E 3 γ , α ( t ) Ω ( | ϕ 1 γ ( z , t ) | 2 + | ϕ 2 α ( z , t ) | 2 ) d z ( m F e ) T d t + 0 t f E 3 C ( t ) Ω ( | ϕ 1 C ( z , t ) | 2 + | ϕ 2 C ( z , t ) | 2 ) d z ( m C ) T d t .
J A u x 4 = + ε , ε ˜ C γ 0 t f Ω E 4 ε , ε ˜ ( y , z , t ) ( ϕ A γ F e ( y , z 1 + ε 1 δ z , z 2 + ε 2 δ z , z 3 + ε 3 δ z , t ) ϕ A γ F e ( y , z 1 + ε ˜ 1 δ z , z 2 + ε ˜ 2 δ z , z 3 + ε ˜ 3 δ z , t ) ) d y d z d t ε , ε ˜ ( C γ ) 1 0 t f Ω E 5 ε , ε ˜ ( y , z , t ) ϕ A γ F e ( y , z 1 + ε 1 δ z , z 2 + ε 2 δ z , z 3 + ε 3 δ z , t ) ϕ A γ F e ( y , z 1 + ε ˜ 1 δ z , z 2 + ε ˜ 2 δ z , z 3 + ε ˜ 3 δ z , t ) ) d y d z d t + ε , ε ˜ ( C γ ) 2 0 t f Ω E 6 ε , ε ˜ ( y , z , t ) ( ϕ 1 C ) A ( y , z 1 + ε 1 δ z , z 2 + ε 2 δ z , z 3 + ε 3 δ z , t ) ( ϕ 1 C ) A ( y , z 1 + ε ˜ 1 δ z , z 2 + ε ˜ 2 δ z , z 3 + ε ˜ 3 δ z , t ) ) d y d z d t + ε , ε ˜ ( C α ) 0 t f Ω E 7 ε , ε ˜ ( y , z , t ) ( ϕ A α F e ( y , z 1 + ε 1 δ ^ z , z 2 + ε 2 δ ^ z , z 3 + ε 3 δ ^ z , t ) ϕ A α F e ( y , z 1 + ε ˜ 1 δ ^ z , z 2 + ε ˜ 2 δ ^ z , z 3 + ε ˜ 3 δ ^ z , t ) ) d y d z d t + ε , ε ˜ ( C α ) 1 ( C α ) 2 0 t f Ω E 8 ε , ε ˜ ( y , z , t ) ( ( ϕ 2 C ) A ( y , z 1 + ε 1 δ ^ z , z 2 + ε 2 δ ^ z , z 3 + ε 3 δ ^ z , t ) ( ϕ 2 C ) A ( y , z 1 + ε ˜ 1 δ ^ z , z 2 + ε ˜ 2 δ ^ z , z 3 + ε ˜ 3 δ ^ z , t ) ) d y d z d t .
Finally, for a field of displacements u = ( u 1 , u 2 , u 3 ) resulting from the action of a external load field f = ( f 1 , f 2 , f 3 ) and temperature variations, we define
J A u x 5 = 1 2 0 t f Ω Λ 1 ( x , t ) H i j k l 1 ( ( e i j ( u ) e i j 1 ( w ) ) ( e k l ( u ) e k l 1 ( w ) ) ) + Λ 2 ( z , t ) H i j k l 2 ( ( e i j ( u ) e i j 2 ( w ) ) ( e k l ( u ) e k l 2 ( w ) ) ) d x d t 1 2 0 t f Ω ρ ( x , t ) u t ( x , t ) · u t ( x , t ) d x d t u i , f i L 2 ,
where
e i j ( u ) = 1 2 u i x j + u j x i ,
ρ 1 ( z , t ) = Ω | ϕ 1 ( x , y , z , t ) | 2 d x d y ,
ρ 2 ( z , t ) = Ω | ϕ 2 ( x , y , z , t ) | 2 d x d y ,
ρ ( z , t ) = ρ 1 ( z , t ) + ρ 2 ( z , t ) ,
and
Λ 1 ( z , t ) = ρ 1 ( z , t ) ρ 1 ( z , t ) + ρ 2 ( z , t ) ,
Λ 2 ( z , t ) = ρ 2 ( z , t ) ρ 1 ( z , t ) + ρ 2 ( z , t ) .
Remark 24.1.
The system temperature is supposed to be directly proportional to w ( z , t ) 2 , which in this model is a known function obtained experimentally. Finally, the strain tensors { e i j 1 ( w ) } and { e i j 2 ( w ) } refer to austenite and martensite phases, respectively. Such tensors also depend on the temperature and must be also obtained experimentally.

25. A note on classical free fields through a variational perspective

This section is strongly based on the first chapter of the book [20], by N.N. Bogoliubov and D.V. Shirkov.
Therefore, the credit for this section is of these mentioned authors. This section is a kind of review of such a book chapter indicated. In fact, what we have done is simply to open more and clarify some calculations, specially about the first variation of the functional L, in order to improve their understanding.
Let Ω = Ω ^ × [ 0 , T ] R 4 where Ω ^ R 3 is a bounded, open and connected set with a regular boundary denoted by Ω ^ .
Consider the Lagrangian density L : R N × R N × n R and an action A : V R where
A ( u ) = Ω L ( u , u ) d x ,
V = W 0 1 , 2 ( Ω ; R N ) .
We denote
u = u i x j
and
u i x j = ( u i ) x j .
Assume u V is such that
δ L ( u , u ) = 0 ,
so that
L ( u , u ) u i k = 1 n d d x k L ( u , u ) ( u i ) x k = 0 , in Ω , i { 1 , , N } .
We define a change of variables
( x ) k = x k + δ x k ,
where x k = ( x 0 , x 1 , x 2 , x 3 ) and x 0 = t (here t denotes time).
Also
g j k = 0 , if j k , g 00 = 1 and g 11 = g 22 = g 33 = 1 , { g j k } = { g j k } 1 ,
δ x k = j = 1 N X j k ε w j ,
where | ε | 1 denotes a small real parameter.
We define also
u i ( x ) = u i ( x ) + δ u i ( x ) ,
where
δ u i ( x ) = j = 1 N ψ i j ε w j ,
and
δ u i ¯ = u i ( x ) u i ( x ) .
Observe that
δ u i ( x ) = u i ( x ) u i ( x ) = u i ( x ) u i ( x ) + u i ( x ) u i ( x ) ,
so that
δ u i ( x ) ¯ = u i ( x ) u i ( x ) = δ u i ( x ) ( u i ( x ) u i ( x ) ) j = 1 N ψ i j ε w j k = 1 n u i ( x ˜ i ) d x k δ x k = j = 1 N ψ i j ε w j k = 1 n u i ( x ) d x k δ x k + O ( ε 2 ) .
Summarizing, we have got
δ u i ( x ) ¯ = ε j = 1 N ψ i j w j k = 1 n u i ( x ) d x k X j K w j + O ( ε 2 ) .
Define now
A ˜ ( u , φ 1 , φ 2 , ε ) = Ω L [ u ( x + ε φ 2 ( x ) ) + ε φ 1 ( x ) ] det J ( x ) d x .
where we have generically denoted
L [ u ] L ( u , u ) ,
L [ u ( x + ε φ 2 ( x ) ) + ε φ 1 ( x ) ] L ( u ( x + ε φ 2 ( x ) ) + ε φ 1 ( x ) , u ( x + ε φ 2 ( x ) ) + ε φ 1 ( x ) ) ,
and
J ( x ) = x j x k = ( x j + ε ( φ 2 ) j ( x ) ) x k = δ j k + ε ( φ 2 ) j ( x ) x k .
From such a last definition we have
det J ( x ) = 1 + ε k = 1 n ( φ 2 ) k ( x ) x k + O ( ε 2 ) .
so that
det J ( x ) ε | ε = 0 = k = 1 n ( φ 2 ) k ( x ) x k ,
At this point we define
δ A ( u , φ 1 , φ 2 ) = d d ε A ˜ ( u , φ 1 , φ 2 , ε ) | ε = 0 ,
so that
δ A ( u , φ 1 , φ 2 ) = Ω i = 1 N L ( u , u ) u i ( φ 1 ) i + k = 1 n L ( u , u ) ( u i ) x k ( ( φ 1 ) i ) x k + k = 1 n δ L [ u ] δ u i u i x k ( φ 2 ) k + k = 1 n L [ u ] ( φ 2 ) k x k d x .
From this and
L ( u , u ) u i d d x k L ( u , u ) u x k = 0 , in Ω , i { 1 , , N } ,
we obtain
δ A ( u , φ 1 , φ 2 ) = i = 1 N k = 1 n Ω d d x k L [ u ] ( u i ) x k ( φ 1 ) k d x + k = 1 n Ω d ( L [ u ] ( φ 2 ) k ) d x k d x .
In particular, for
( φ 2 ) k = j = 1 N X j k w j
and
( φ 1 ) i = j = 1 N ψ i j w j k = 1 n u i x k X j k w j ,
we obtain
δ A ( u , φ 1 , φ 2 ) = i = 1 N k = 1 n Ω d d x k L [ u ] ( u i ) k j = 1 N ψ i j l = 1 n u i ( x ) x l X j l w j d x + k = 1 n Ω L [ u ] X j k w j d x k d x = j = 1 N k = 1 n Ω d d x k i = 1 N L [ u ] ( u i ) k j = 1 N ψ i j l = 1 n u i ( x ) x l X j l w j + L [ u ] X j k w j d x .
Moreover, we define
θ k j = i = 1 N L [ u ] ( u i ) x k ψ i j + l = 1 n u i x l X j l L ( u ) X j k
so that
δ A ( u , φ 1 , φ 2 ) = Ω j = 1 N k = 1 n d ( θ j k w j ) d x k d x ,
{ w j } C c ( Ω ; R N ) .
In particular, for
ψ i j = 0
and
X j k = δ j k
we obtain the Energy-Momentum tensor T k j , where
T k j θ k j = i = 1 N l = 1 n L [ u ] ( u i ) x k u i x l δ j l L [ u ] δ j k .

25.1. The Angular-Momentum tensor

In this subsection we define the following change of variables
x k = x k + m k g m m x m ε w k m ,
where
w k m = w m k .
With such relations in mind, we set
δ x k = x k x k = ε l = 1 n m < l w m l ( g l l x l g m k g m m x m g l k ) .
We define also,
u i ( x ) = u i ( x ) + δ u i ( x )
where
δ u i ( x ) = l = 1 n j , p < l A i ( p l ) j u j ( x ) ε w p l .
Moreover, we define
ψ i ( m n ) = j = 1 n A i ( m n ) j ,
where
A i ( p l ) j = g i p δ l j g i l δ p j .
Hence,
ψ i ( m n ) = j = 1 n A i ( m n ) j u j ( x ) = g i n u m ( x ) g j m u n ( x ) .
For the general variation, we define again
A ˜ ( u , φ 1 , φ 2 , ε ) = Ω L [ u ( x + ε φ 2 ( x ) ) + ε φ 1 ( x ) ] det J ( x ) d x .
where we have generically denoted
L [ u ] L ( u , u ) ,
L [ u ( x + ε φ 2 ( x ) ) + ε φ 1 ( x ) ] L ( u ( x + ε φ 2 ( x ) ) + ε φ 1 ( x ) , u ( x + ε φ 2 ( x ) ) + ε φ 1 ( x ) ) ,
J ( x ) = x j x k = ( x j + ε ( φ 2 ) j ( x ) ) x k = δ j k + ε ( φ 2 ) j ( x ) x k .
and
δ A ( u , φ 1 , φ 2 ) = d d ε A ˜ ( u , φ 1 , φ 2 , ε ) | ε = 0 ,
Moreover, we set
( φ 2 ) k m l = w m l ( g l l x l δ m k g m m x m δ l k ) ,
and
δ u i ¯ = u i ( x ) u i ( x ) .
Thus,
δ u i ( x ) = u i ( x ) u i ( x ) = u i ( x ) u i ( x ) + u i ( x ) u i ( x ) ,
so that
δ u i ( x ) ¯ = u i ( x ) u i ( x ) = δ u i ( x ) ( u i ( x ) u i ( x ) ) δ u i ( x ) k = 1 n u i ( x ) d x k δ x k + O ( ε 2 ) = δ u i ( x ) l = 1 n m < l k = 1 n u i ( x ) x k ε w m l ( g l l x l δ m k g m m x m δ l k ) + O ( ε 2 ) = ε l = 1 n j , k < l A i ( k l ) j u j ( x ) w k l l = 1 n m < l k = 1 n u i ( x ) x k w m l ( g l l x l δ m k g m m x m δ l k ) + O ( ε 2 ) ,
With such results in mind, we define
( φ 1 ) i m l = j , k < l A i ( k l ) j u j ( x ) w m l k = 1 n u i ( x ) x k w m l ( g l l x l δ m k g m m x m δ l k ) .
Similarly as in the previous section, we may obtain
δ A ( u , φ 1 , φ 2 ) = d A ˜ ( u , φ 1 , φ 2 , ε ) d ε | ε = 0 = l = 1 n j , m < l k = 1 n i = 1 N Ω d d x k L [ u ] ( u i ) x k ( A i ( l , m ) j u j ( x ) + u i x p g m m x m δ l p u i x p g l l x l δ m p ) w m l d x + k = 1 n l = 1 n j , m < l i = 1 N Ω d d x k L [ u ] ( g l l x l δ m k g m m x m δ l k ) w m l d x
Thus,
δ A ( u , φ 1 , φ 2 ) = k = 1 n m < l Ω d d x k M m l k w m l d x ,
where
M m l k = i = 1 N j < l L [ u ] ( u i ) x k A i l m j u j u i x l g m m x m + u i x m g l l x l + L [ u ] ( g l l x l δ m k + g m m x m δ l k ) ,
so that
M l m k = ( g m m x m T l k g l l x l T m k ) i = 1 n j < l L [ u ] ( u i ) x k A i ( l m ) j u j ( x ) = L m l k + S m l k ,
where
L m l k = ( g m m x m T l k g l l x l T m k )
and
S m l k = i = 1 N j < l L [ u ] ( u i ) x k A i ( l m ) j u j ( x ) .
The tensor { L m l k } is said to be the Orbital angular momentum tensor and { S m l k } is said to be Spin one.

25.2. A note on the solution of the Klein-Gordon equation

For Ω = R 4 , Ω 1 = R 3 and denoting as usual by i C the imaginary unit, consider the Klein-Gordon equation in distributional sense
2 u t 2 + j = 1 3 2 u x j 2 m 2 u = 0 , in Ω ,
where u V = W 1 , 2 ( Ω ) .
Defining the Fourier transform of u, by
ϕ ( p ) = 1 ( 2 π ) 3 / 2 Ω e i p · x u ( x ) d x ,
in the momenta space, the last equation is equivalent to
p 0 2 j = 1 3 p j 2 m 2 ϕ ( p ) = 0 , in Ω ,
where we have denoted p = ( p 0 , p 1 , p 2 , p 3 ) R 4 , and x = ( x 0 , x 1 , x 2 , x 3 ) R 4
Observe that a general solution for this last equation is given by the wave function
ϕ ^ ( p ) = δ p 0 2 j = 1 3 p j 2 m 2 ϕ ( p ) ,
where ϕ W 1 , 2 ( Ω ) .
Indeed,
p 0 2 j = 1 3 p j 2 m 2 ϕ ^ ( p ) = p 0 2 j = 1 3 p j 2 m 2 δ p 0 2 j = 1 3 p j 2 m 2 ϕ ( p ) = 0 , in Ω .
Here, we recall that generically for the Dirac delta function δ ( t ) , we have
δ ( t ) = 0 , if t 0 , + , if t = 0 .
Observe that, for the scalar case in the previous section, we have
2 T 00 = j = 0 3 u x j 2 + m 2 u .
Also, from
2 u t 2 + j = 1 3 2 u x j 2 m 2 u = 0 , in Ω ,
we get
Ω u t 2 d x j = 1 3 Ω u x j 2 d x m 2 Ω u 2 d x = 0 ,
so that
Ω u t 2 d x = j = 1 3 Ω u x j 2 d x + m 2 Ω u 2 d x .
From such results, we may infer that
Ω T 00 d x = Ω u t 2 d x = u t L 2 2 = j = 1 3 Ω u x j 2 d x + m 2 Ω u 2 d x .
On the other hand,
j = 1 3 Ω u x j 2 d x = 1 ( 2 π ) 3 j = 1 3 Ω Ω i p j ϕ ^ ( p ) e i p · x d p Ω i p j ϕ ^ ( p ) e i p · x d p d x = 1 ( 2 π ) 3 j = 1 3 Ω Ω p j p j ϕ ^ ( p ) ϕ ^ ( p ) Ω e i ( p + p ) · x d x d p d p = 1 ( 2 π ) 3 / 2 j = 1 3 Ω Ω p j p j ϕ ^ ( p ) ϕ ^ ( p ) δ ( p + p ) d p d p = 1 ( 2 π ) 3 / 2 j = 1 3 Ω p j 2 ϕ ^ ( p ) ϕ ^ ( p ) d p .
Thus, denoting p ^ = ( p 1 , p 2 , p 3 ) , d p ^ = d p 1 d p 2 d p 3 , and
p 0 ( p ^ ) = j = 1 3 p j 2 + m 2 ,
we may infer that
Ω T 00 d x = 1 ( 2 π ) 3 / 2 Ω j = 1 3 p j 2 + m 2 ϕ ^ ( p ) ϕ ^ ( p ) ) d p = 1 ( 2 π ) 3 / 2 Ω j = 1 3 p j 2 + m 2 δ p 0 2 j = 1 3 p j 2 m 2 ϕ ( p ) ϕ ( p ) ) d p = 1 ( 2 π ) 3 / 2 Ω 1 p 0 ( p ^ ) 2 ϕ ( p 0 ( p ^ ) , p ^ ) ϕ ( p 0 ( p ^ ) , p ^ ) d p ^ .
Summarizing we have got
Ω T 00 d x = 1 ( 2 π ) 3 / 2 Ω 1 p 0 ( p ^ ) 2 ϕ ( p 0 ( p ^ ) , p ^ ) ϕ ( p 0 ( p ^ ) , p ^ ) d p ^ = u t L 2 2 ,
so that
Ω T 00 d x = u t L 2 2
may be expressed as a kind of average expectance of p 0 2 related to the function ϕ ( p ) .

25.3. A note on the Dirac equation

In this subsection we denote
Δ 2 = j = 0 3 g j j L j L j ,
where
L j = i g j j x j , j { 0 , 1 , 2 , 3 } .
We recall that the relativistic Klein-Gordon equation may be written as
( Δ 2 m 2 ) u = 0 , in Ω = R 4 .
Moreover, for 4 × 4 matrices γ k indicated in the subsequent lines, we may obtain
{ D i j } u = i j = 0 3 γ j x j m i j = 0 3 γ j x j + m u ,
where
D i i = Δ 2 m 2
and
D i j = 0 , if i j , i , j { 0 , 1 , 2 , 3 } .
Here
u = ( u 0 , u 1 , u 2 , u 3 ) T V = W 1 , 2 ( Ω ; C 4 ) .
In such a case the fundamental Dirac equation stands for
i j = 0 3 γ j x j m u = 0 R 4 , in Ω .
Summarizing, if ( u 0 , u 1 , u 2 , u 3 ) T V is a solution of this last Dirac equation, then u 0 , u 1 , u 2 , u 3 are four solutions of the Klein-Gordon equation.
In the momentum configuration space, through the Fourier transform proprieties, the Dirac equation stands for
( p ^ + m ) u ^ ( p ) = 0 , in R 4 ,
where
p ^ = j = 0 3 g j j p j γ j .
Observe that
u ˜ ( p ) = δ ( p ^ + m ) u ( p )
corresponds to a general solution of the Dirac equation.
Indeed,
( p ^ + m ) u ˜ ( p ) = ( p ^ + m ) δ ( p ^ + m ) u ( p ) = 0 R 4 , in Ω .
On the other hand
u ^ ( p ) = δ p 0 2 j = 1 3 p j 2 m 2 u ( p )
correspond to four solutions of the Klein-Gordon equation.
At this point, we assume such a u ^ ( p ) corresponds to a solution of the Dirac equation as well.
Furthermore, here we recall that (please see the first chapter of the book [20], by N.N. Bogoliubov and D.V. Shirkov for details):
γ 0 = 1 0 0 0 0 1 0 0 0 0 1 0 0 0 0 1 ,
γ 1 = 0 0 0 1 0 0 1 0 0 1 0 0 1 0 0 0 ,
γ 2 = 0 0 0 i 0 0 i 0 0 i 0 0 i 0 0 0 ,
γ 3 = 0 0 1 0 0 0 0 1 1 0 0 0 0 1 0 0
and
γ 5 = 0 0 i 0 0 0 0 i i 0 0 0 0 i 0 0
where we also denote
α j = γ 0 γ j , j { 1 , 2 , 3 } ,
σ j = i γ 5 γ 0 γ j , j { 1 , 2 , 3 } ,
and
β = γ 0 .
On the other hand, a variational formulation for the Dirac equation corresponds to the functional A : V R where
A ( u ) = 1 2 Ω L ( u , u ) d x ,
where
L ( u , u ) = i j = 0 3 u * γ j u x j u * x j γ j u m 2 u * u ,
where here
u = ( u 0 , u 1 , u 2 , u 3 ) T W 1 , 2 ( Ω ; C 4 ) .
From such statements and definitions, similarly as in the previous sections (please see [20] for details), we may obtain
T k l = i 2 g l l u * γ k u x l u * x l γ k u ,
and
S k , l m = L ( u , u ) u x k A u , l m u u * A u * , l m L ( u , u ) u x k ,
where
A u , l m = i 2 σ m l ,
A u * , l m = i 2 σ l m ,
and where
σ l m = γ l γ k γ k γ l 2 ,
so that
S k , l m = 1 4 u * γ k σ l m σ l m γ k u .
Thus,
Ω S k , l m d x = 1 4 Ω u * γ k σ l m σ l m γ k u d x = 1 4 1 ( 2 π ) 3 Ω Ω Ω u ^ ( p ) e i p · x ( γ k σ l m σ l m γ k ) u ^ ( p ) e i p · x d p d p d x = 1 4 1 ( 2 π ) 3 / 2 Ω Ω u ^ ( p ) ( γ k σ l m σ l m γ k ) δ ( p + p ) u ^ ( p ) d p d p = 1 4 1 ( 2 π ) 3 / 2 Ω u ^ ( p ) ( γ k σ l m σ l m γ k ) u ^ ( p ) d p = 1 4 1 ( 2 π ) 3 / 2 Ω u ( p ) ( γ k σ l m σ l m γ k ) δ p 0 2 j = 1 3 p j 2 m 2 u ( p ) d p = 1 4 1 ( 2 π ) 3 / 2 Ω 1 u ( p 0 ( p ^ ) , p ^ ) ( γ k σ l m σ l m γ k ) u ( p 0 ( p ^ ) , p ^ ) d p ^ ,
where
p 0 ( p ^ ) = j = 1 3 p j 2 + m 2 .
Summarizing, we have got
Ω S k , l m d x = 1 4 ( 2 π ) 3 / 2 Ω 1 u ( p 0 ( p ^ ) , p ^ ) ( γ k σ l m σ l m γ k ) u ( p 0 ( p ^ ) , p ^ ) d p ^ ,
where Ω 1 = R 3 , p ^ = ( p 1 , p 2 , p 3 ) and d p ^ = d p 1 d p 2 d p 3 .

26. A note on quantum field operators

This section is strongly based on the chapter 3, page 53 of the book [21], by G.B. Folland.
Therefore, here we have done a kind of review of these pages of such a book chapter indicated. In fact, we have simply opened more and clarified some calculations, in order to improve their understanding.
Let Ω = Ω ^ × [ 0 , T ] R 4 where Ω ^ R 3 is a open, bounded and connected set with a regular boundary denoted Ω ^ .
Define V = W 1 , 2 ( Ω ) and
V 0 = W 0 1 , 2 ( Ω ) .
Consider an operator H : V 1 = V 0 W 2 , 2 ( Ω ) Y where in a distributional sense,
H ( u ) = 2 u t 2 + 2 u m 2 u ,
and where
Y = Y * = L 2 ( Ω ) .
Suppose there exists operators B 1 : Y Y and B 2 : Y Y such that
B 1 B 2 ( u ) = H ( u ) + 1 2 u
and
B 2 B 1 ( u ) = H ( u ) 1 2 u , u V 1 .
Assume also ϕ 0 V 1 is such that
ϕ 0 L 2 = 1 ,
and B 1 ϕ 0 = 0 .
Now define
ϕ k = B 2 k ( ϕ 0 ) k ! , k N .
Observe that
[ B 1 B 2 ] = B 1 B 2 B 2 B 1 = I d .
We shall prove by induction that
[ B 1 , B 2 k ] = k B 2 k 1 , k N .
Indeed, for k = 1
[ B 1 , B 2 ] = I d = 1 B 2 0 ,
so that (162) holds for k = 1 .
Suppose now (162) holds for k N , so that
[ B 1 , B 2 k ] = k B 2 k 1 .
In order to complete the induction, it suffices to prove that (162) holds for k + 1 .
Observe that
[ B 1 , B 2 k + 1 ] = ( B 1 B 2 k + 1 B 2 k + 1 B 1 ) = ( B 1 B 2 k ) B 2 B 2 k + 1 B 1 = ( B 2 k B 1 + k B 2 k 1 ) B 2 B 2 k + 1 B 1 = B 2 k ( B 1 B 2 ) + k B 2 k B 2 k + 1 B 1 = B 2 k ( B 2 B 1 + I d ) + k B 2 B 2 k + 1 B 1 = B 2 k + 1 B 1 + B 2 k + k B 2 k B 2 k + 1 B 1 = ( k + 1 ) B 2 k .
Thus, the induction is complete, so that
[ B 1 , B 2 k ] = k B 2 k 1 , k N .
Moreover, we recall that
B 1 ϕ 0 = 0 ,
so that
B 1 ϕ k = B 1 B 2 k ϕ 0 k ! = ( B 2 k B 1 + k B 2 k 1 ) ϕ 0 k ! = k ϕ k 1 ( k 1 ) ! k ! = k ϕ k 1 k = k ϕ k 1 , k N .
Summarizing, we have got
B 1 ϕ k = k ϕ k 1 , k N .
Now, we shall prove that
B 2 ϕ k = k + 1 ϕ k + 1 , k N .
Observe that
B 2 k + 1 ϕ 0 = ϕ k + 1 ( ( k + 1 ) ! = B 2 ( B 2 k ϕ 0 ) = ( B 2 ϕ k ) k ! .
Summarizing, we have got
( B 2 ϕ k ) k ! = ϕ k + 1 ( ( k + 1 ) ! ,
so that
( B 2 ϕ k ) = k + 1 ϕ k + 1 , k N .
Finally, from such results, we may infer that
B 1 B 2 ϕ k = B 1 ( k + 1 ϕ k + 1 ) = k + 1 B 1 ϕ k + 1 = k + 1 k + 1 ϕ k = ( k + 1 ) ϕ k , k N .
Similarly,
B 2 B 1 ϕ k = B 2 ( k ϕ k 1 ) = k B 2 ϕ k 1 = k k ϕ k = k ϕ k .
Therefore we have got
H ϕ k = B 1 B 2 ϕ k 1 2 ϕ k = ( k + 1 ) ϕ k 1 2 ϕ k = k + 1 2 ϕ k ,
that is
H ϕ k = k + 1 2 ϕ k , k N .
Thus, for each k N , k + 1 2 is an eigenvalue of H with corresponding eigenvector ϕ k .

26.1. An application concerning the harmonic oscillator operator in quantum mechanics

In this section we have the aim of representing the relativistic Klein-Gordon equation through the creation and annihilation operations related to the harmonic oscillator in quantum mechanics.
Consider first the one-dimensional Hamiltonian, corresponding to the harmonic oscillator, namely
H = 2 m d 2 d x 2 + K x 2 2 ,
which through an appropriate re-scale results into the following related Hamiltonian H 0 , where
H 0 = 1 2 d 2 d x 2 + x 2 .
Define now the operators
B 1 = A = 1 2 x + d d x ,
and
B 2 = A * = 1 2 x d d x .
Clearly,
H 0 = B 1 B 2 I d 2 = B 2 B 1 + I d 2 ,
so that
[ A , A * ] = [ B 1 , B 2 ] = B 1 B 2 B 2 B 1 = I d .
Similarly, as in the previous sections, by induction, we may obtain
[ B 1 , B 2 k ] = k B 2 k 1 , k N .
For
ϕ 0 = π 1 / 4 e x 2 2 ,
we define
ϕ k = 1 k B 2 k ϕ 0 , k N .
Also from the previous section, we may obtain
B 2 ϕ k = A * ϕ k = k + 1 ϕ k + 1 ,
B 1 ϕ k = A ϕ k = k ϕ k 1 , k N .
B 2 B 1 = A * A ϕ k = k ϕ k ,
and
B 1 B 2 ϕ k = A A * ϕ k = ( k + 1 ) ϕ k , k N { 0 } .
so that
H 0 ϕ k = ( k + 1 / 2 ) ϕ k , k N .
Here we recall that
B 1 ϕ 0 = A ϕ 0 = 0 ,
and
ϕ 0 L 2 = 1 .
In reference [21], page 54 it is proven that such a sequence { ϕ k } is an ortho-normal basis for L 2 ( R ) .
Finally, observe that for R 4 we may define
( B 1 ) j = A j = 1 2 x j + x j ,
and
( B 2 ) j = A j * = 1 2 x j + x j , j { 0 , 1 , 2 , 3 } .
Here generically,
x = ( x 0 , x 1 , x 2 , x 3 ) R 4 .
Observe that clearly
x j = 2 2 ( A j A j * ) ,
and
x j I d = 2 2 ( A j + A j * ) , j { 0 , 1 , 2 , 3 } .
Denoting x 0 = t where t stands for time, consider the relativistic Klein-Gordon equation,
2 ϕ t 2 + j = 1 3 2 ϕ x j 2 m 2 ϕ = 0 .
From the previous results, we may represent such an equation by
1 2 ( A 0 A 0 * ) 2 + j = 1 3 1 2 ( A j A j * ) 2 m 2 I d ϕ = 0 .
We highlight from the previous results we know the action of A j and A j * on an appropriate basis of L 2 ( R 4 ) obtained though an appropriate tensorial product of the bases
{ { ϕ k ( x j ) } , for j { 0 , 1 , 2 , 3 } } .
We shall call the operators A j * and A j as the creation and annihilation operators concerning the original harmonic operator in quantum mechanics.
To justify such a nomenclature, we recall that A j * ϕ 0 ( x j ) = ϕ 1 ( x j ) and A j ϕ 0 ( x j ) = 0 , j { 0 , 1 , 2 , 3 } .

27. A dual variational formulation for a related model

In this section we develop a concave dual variational formulation for a Ginzburg-Landau type equation.
Let Ω R 3 be an open, bounded and connected set with a regular (Lipschitzian) boundary denoted by Ω .
Consider a functional J : V R defined by
J ( u ) = γ 2 Ω u · u d x + α 2 Ω ( u 2 β ) 2 d x u , f L 2 ,
where γ > 0 , α > 0 , β > 0 , f L 2 ( Ω ) , and
V = W 0 1 , 2 ( Ω ) .
We also denote Y = Y * = L 2 ( Ω ) .
Define now
V 1 = { u V : u K 3 } ,
for some appropriate K 3 > 0 and, J 1 : V × Y R by
J 1 ( u , v 0 * ) = J ( u ) + K 1 2 Ω ( γ 2 u + 2 v 0 * u f ) 2 d x ,
where
K 1 = 1 4 α K 3 2 + ε
for some small parameter 0 < ε 1 .
Observe that
J ( u , v 0 * ) = γ 2 Ω u · u d x + u 2 , v 0 * L 2 + K 1 2 Ω ( γ 2 u + 2 v 0 * u f ) 2 d x u , f L 2 u 2 , v 0 * L 2 + α 2 Ω ( u 2 β ) 2 d x inf u V 1 γ 2 Ω u · u d x + u 2 , v 0 * L 2 + K 1 2 Ω ( γ 2 u + 2 v 0 * u f ) 2 d x u , f L 2 + inf v Y v , v 0 * L 2 + α 2 Ω ( v β ) 2 d x = F * ( v 0 * ) G * ( v 0 * ) J * ( v 0 * ) , u V 1 , v 0 * Y * ,
where we have denoted
F * ( v 0 * ) = sup u V 1 { u 2 , v 0 * L 2 F ( u , v 0 * ) } ,
F ( u , v 0 * ) = γ 2 Ω u · u d x + K 1 2 Ω ( γ 2 u + 2 v 0 * u f ) 2 d x u , f L 2 ,
and
G ( v ) = α 2 Ω ( v β ) 2 d x ,
G * ( v 0 * ) = sup v Y { v , v 0 * L 2 G ( v ) } = 1 2 α Ω ( v 0 * ) 2 d x + β Ω v 0 * d x .
Observe that
F ( u , v 0 * ) u 2 = γ 2 + 2 v 0 * + K 1 ( 2 + 2 v 0 * ) 2 ,
so that we define
B * = { v 0 * Y * : γ 2 + 2 v 0 * + K 1 ( 2 + 2 v 0 * ) 2 > 0 } .
With such assumptions and definitions in mind, we may prove the following theorem:
Theorem 27.1.
For J * ( v 0 * ) = F * ( v 0 * ) G * ( v 0 * ) , suppose v ^ 0 * B * is such that
δ J * ( v ^ 0 * ) = 0 .
Let u 0 Y be such that
H ( u 0 , v ^ 0 * ) u = 0 ,
where
H ( u , v 0 * ) = F ( u , v 0 * ) + u 2 , v 0 * L 2 .
Suppose
u 0 V 1 .
Under such hypotheses,
F * ( v ^ 0 * ) = H ( u 0 , v ^ 0 * ) ,
δ J ( u 0 ) = 0 ,
and
J ( u 0 ) = J 1 ( u 0 , v ^ 0 * ) = inf u V 1 J 1 ( u , v ^ 0 * ) = sup v 0 * Y * J * ( v 0 * ) = J * ( v ^ 0 * ) .
Proof. 
The proof that
F * ( v ^ 0 * ) = H ( u 0 , v ^ 0 * ) ,
is immediate from v ^ 0 B * .
Moreover, the proof that
δ J ( u 0 ) = 0 ,
and
J ( u 0 ) = J 1 ( u 0 , v ^ 0 * ) = J * ( v ^ 0 * )
may be done similarly as in the previous sections.
Observe that
J * ( v 0 * ) = F * ( v 0 * ) G * ( v 0 * ) = inf u V 1 { H ( u , v 0 * ) G * ( v 0 * ) } ,
so that J * is concave in v 0 * as the infimum of a family of concave functionals in v 0 * .
From this and δ J * ( v ^ 0 * ) = 0 we get
J * ( v ^ 0 * ) = sup v 0 * Y * J * ( v 0 * ) .
Furthermore observe that
J ( u 0 ) = J 1 ( u 0 , v ^ 0 * ) J 1 ( u , v 0 * ) = F ( u , v ^ 0 * ) + u 2 , v ^ 0 * L 2 G * ( v ^ 0 * ) F ( u , v ^ 0 * ) + sup v 0 * Y * u 2 , v ^ 0 * L 2 G * ( v ^ 0 * ) = F ( u , v ^ 0 * ) + G ( u 2 ) = J 1 ( u , v ^ 0 * ) , u V 1 .
Hence
J ( u 0 ) = J 1 ( u 0 , v ^ 0 * ) = inf u V 1 J 1 ( u , v ^ 0 * ) .
Joining the pieces, we have got
J ( u 0 ) = J 1 ( u 0 , v ^ 0 * ) = inf u V 1 J 1 ( u , v ^ 0 * ) = sup v 0 * Y * J * ( v 0 * ) = J * ( v ^ 0 * ) .
The proof is complete. □

28. The generalized method of lines applied to fourth order differential equations

In this sections we develop an application of the generalized method of lines to a fourth order equation.
We start by addressing the following ordinary differential equation (ode):
ε d 4 u ( x ) d x 4 f = 0 , in [ 0 , 1 ] ,
with the boundary conditions
u ( 0 ) = u ( 0 ) = 0
and
u ( 1 ) = u ( 1 ) = 0 .
In terms of linear elasticity, such a boundary conditions corresponds to a bi-clamped beam.
In a finite difference context, this last equation corresponds to
ε u n + 2 4 u n + 1 + 6 u n 4 u n 1 + u n 2 d 4 f n = 0 , n { 1 , N 2 } ,
where N is the number of nodes and d = 1 / N .
Considering that, from the boundary conditions, u 1 = u 0 = 0 , for n = 1 we get
6 u 1 4 u 2 + u 3 = f 1 d 4 ε ,
so that
u 1 = a 1 u 2 + b 1 u 3 + c 1 ,
where
a 1 = 2 / 3 , b 1 1 / 6 and c 1 = f 1 d 4 6 ε .
Similarly, for n = 2 , we obtain
4 u 1 + 6 u 2 4 u 3 + u 4 = f 2 d 4 ε .
Hence, replacing the value of u 1 previously obtained in this last equation, we have
4 ( a 1 u 2 + b 1 u 3 + c 1 ) + 6 u 2 4 u 3 + u 4 = f 2 d 4 ε ,
so that
u 2 = a 2 u 3 + b 2 u 4 + c 2 ,
where defining m 12 = ( 6 4 a 1 ) , we have also
a 2 = 4 b 1 + 4 m 12 ,
b 2 = 1 m 12 ,
c 2 = 1 m 12 f 2 d 4 ε + 4 c 1 .
Now reasoning inductively, for n, having
u n 1 = a n 1 u n + b n 1 u n + 1 + c n 1 ,
and
u n 2 = a n 2 u n 1 + b n 2 u n + c n 2
we obtain
u n 2 = a n 2 ( a n 1 u n + b n 1 u n + 1 + c n 1 ) + b n 2 u n + c n 2 ,
so that from this and
u n + 2 4 u n + 1 + 6 u n 4 u n 1 + u n 2 = f n d 4 ε ,
we obtain
a n 2 ( a n 1 u n + b n 1 u n + 1 + c n 1 ) + b n 2 u n + c n 2 4 ( a n 1 u n + b n 1 u n + 1 + c n 1 ) + 6 u n 4 u n + 1 + u n + 2 = f n d 4 ε ,
so that
u n = a n u n + 1 + b n u n + 1 + c n
where defining
m 12 = ( a n 2 ( a n 1 ) + b n 2 4 a n 1 + 6 )
we obtain
a n = 1 m 12 ( a n 2 b n 1 4 b n 1 4 )
b n = 1 m 12 ,
and
c n = 1 m 12 a n 2 c n 1 + c n 2 4 c n 1 f n d 4 ε .
Summarizing, we have got
u n = a n u n + 1 + b n u n + 2 + c n , n { 1 , · N 2 } .
Observe now that from the boundary conditions,
u N 1 = u N = 0 .
From these last two equations, we may obtain
u N 2 = c N 2 ,
and
u N 3 = a N 3 u N 2 + b N 3 u N 1 + c N 3 ,
and so on up to obtaining
u 1 = a 1 u 2 + b 1 u 3 + c 1 .
The problem is then solved.

28.1. A numerical example

We develop a numerical example considering
ε = 1 ,
and
f 1 , in [ 0 , 1 ] .
Thus, we have solved the equation
ε d 4 u ( x ) d x 4 f = 0 , in [ 0 , 1 ] ,
with the boundary conditions
u ( 0 ) = u ( 0 ) = 0
and
u ( 1 ) = u ( 1 ) = 0 .
In a finite differences context, we have used N = 100 nodes and d = 1 / N .
For a solution u ( x ) , please see Figure 19.
In the next lines, we present the concerning software in MAT-LAB
**************
1.
clear all
m8=100;
d=1/m8;
e1=1.0;
for i=1:m8
f(i,1)=1.0;
end;
a(1)=2/3;
b(1)=-1/6;
c(1)=f(1,1)* d 4 /(6e1);
m12=(6-4*a(1));
a(2)=(4*b(1)+4)/m12;
b(2)=-1/m12;
c(2)=1/m12*(4*c(1)+f(2,1)* d 4 /e1);
for i=3:m8-2
m12=(a(i-2)*a(i-1)+b(i-2)-4*a(i-1)+6);
a(i)=-1/m12*(a(i-2)*b(i-1)-4*b(i-1)-4);
b(i)=-1/m12;
c(i)=1/m12*(f(i,1)* d 4 /e1-c(i-2)-a(i-2)*c(i-1)+4*c(i-1));
end;
u(m8,1)=0;
u(m8-1,1)=0;
for i=2:m8-1;
u(m8-i,1)=a(m8-i)*u(m8-i+1,1)+b(m8-i)*u(m8-i+2,1)+c(m8-i);
end;
for i=1:m8
x(i)=i*d;
end;
plot(x,u)
******************

29. A note on hyper-finite differences for the generalized method of lines

In this section we develop an application of the hyper finite differences method through an approximation of the generalized method of lines.
Consider the equation
ε u ( x ) + α u 3 β u f = 0 , in Ω = [ 0 , 1 ] , u ( 0 ) = 0 , u ( 1 ) = 0
As ε > 0 is small, in order to decrease the error concerning the approximations used we propose to divide the domain Ω = [ 0 , 1 ] into N 1 sub-intervals of same measure. Thus we define
x k = k N 1 , k { 0 , 1 , , N 1 } .
For each sub-interval I k = [ x k 1 , x k ] we are going to obtain an approximate solution of the equation in question with the general boundary conditions
u ( ( k 1 ) / N 1 ) = U [ k 1 ] ,
and
u ( k / N 1 ) = U [ k ] .
Denoting such a solution by
{ u [ i , k ] }
where
x i = k 1 N 1 + i d ,
and
d = 1 m 8 N 1 ,
where m 8 is the fixed number of nodes in each interval I k .
Observe that in a finite differences context, linearizing it about a initial solution { u 0 [ i , k ] } , the equation in question stands for:
ε ( u [ i + 1 , k ] 2 u [ i , k ] + u [ i 1 , k ] ) d 2 + 3 α u 0 [ i , k ] 2 u [ i , k ] 2 α u 0 [ i , k ] 3 β u [ i , k ] f [ i , k ] = 0 , i { 1 , , m 8 1 } .
In particular, for i = 1 , we obtain
ε ( u [ 2 , k ] 2 u [ 1 , k ] + u [ 0 , k ] ) d 2 + 3 α u 0 [ 1 , k ] 2 u [ 1 , k ] 2 α u 0 [ 1 , k ] 3 β u [ 1 , k ] f [ 1 , k ] = 0 ,
so that
u [ 1 , k ] = a [ 1 , k ] u [ 2 , k ] + b [ 1 , k ] u [ 0 , k ] + c [ 1 , k ] T [ 1 , k ] + e [ 1 , k ] + E r [ 1 , k ] ,
where
a [ 1 , k ] = 1 / 2 ,
b [ 1 , k ] = 1 / 2 ,
c [ 1 , k ] = 1 / 2 ,
e [ 1 , k ] = f [ 1 , k ] d 2 2 ε ,
T [ 1 , k ] = ( 3 α u 0 [ 1 , k ] 2 u [ i , k ] + 2 α u 0 [ 1 , k ] 3 β u [ 1 , k ] ) d 2 ε ,
and
E r [ 1 , k ] = 0 .
Now reasoning inductively, having
u [ i 1 , k ] = a [ i 1 , k ] u [ i , k ] + b [ i 1 , k ] u [ 0 , k ] + c [ i 1 , k ] T [ i 1 , k ] + e [ i 1 , k ] + E r [ i 1 , k ] ,
and
ε ( u [ i + 1 , k ] 2 u [ i , k ] + u [ i 1 , k ] ) d 2 + 3 α u 0 [ i , k ] 2 u [ i , k ] 2 α u 0 [ i , k ] 3 β u [ i , k ] f [ i , k ] = 0 ,
so that
( u [ i + 1 , k ] 2 u [ i , k ] + u [ i 1 , k ] ) + T [ i , k ] + f [ i , k ] d 2 ε = 0 ,
where,
T [ i , k ] = ( 3 α u 0 [ i , k ] 2 u [ i , k ] + 2 α u 0 [ i , k ] 3 + β u [ i , k ] ) d 2 ε ,
we obtain
u [ i , k ] = a [ i , k ] u [ i , k ] + b [ i , k ] u [ 0 , k ] + c [ i , k ] T [ i , k ] + e [ i , k ] + E r [ i , k ] ,
where,
a [ i , k ] = ( 2 a [ i 1 , k ] ) 1 ,
b [ i , k ] = a [ i , k ] b [ i 1 , k ] ,
c [ i , k ] = a [ i , k ] ( c [ i 1 , k ] + 1 ) ,
e [ i , k ] = a [ i , k ] e [ i 1 , k ] + f [ i , k ] d 2 ε ,
and
E r [ i , k ] = a [ i , k ] ( E r [ i 1 , k ] ) + c [ i , k ] ( T [ i 1 , k ] T [ i , k ] ) .
Observe that in particular for i = m 8 1 , we have u [ m 8 , k ] = U [ k ] and u [ 0 , k ] = U [ k 1 ] , so that from above, neglecting E r [ 1 , k ] , we also obtain
u [ m 8 1 , k ] a [ m 8 1 ] u [ m 8 , k ] + b [ m 8 1 , k ] u [ 0 , k ] + c [ m 8 1 , k ] T [ m 8 1 , k ] ( u [ m 8 , k ] , u [ 0 , k ] ) + e [ m 8 1 , k ] = H m 8 1 ( U [ k ] , U [ k 1 ] ) .
Similarly, for i = m 8 2 we may obtain
u [ m 8 2 , k ] a [ m 8 2 ] u [ m 8 1 , k ] + b [ m 8 2 , k ] u [ 0 , k ] + c [ m 8 2 , k ] T [ m 8 2 , k ] ( u [ m 8 1 , k ] , u [ 0 , k ] ) + e [ m 8 2 , k ] = H m 8 2 ( U [ k ] , U [ k 1 ] ) ,
and so on, up to finding
u [ 1 , k ] = H 1 ( U [ k ] , U [ k 1 ] ) , k { 1 , , N 1 } .
At this point we connect the sub-intervals by setting
U [ 0 ] = U [ N 1 ] = 0
and obtaining { U [ 1 ] , , U [ N 1 1 ] } , by solving the equations
ε ( u [ m 8 1 , k ] 2 U [ k ] + u [ 1 , k + 1 ] ) d 2 + 3 α u 0 [ m 8 , k ] 2 U [ k ] 2 α u 0 [ m 8 , k ] 3 β U [ k ] f [ m 8 , k ] = 0 , k { 1 , , N 1 1 } .
Having obtained { U [ k ] , k { 1 , , N 1 1 } } we may obtain the solution { u [ i , k ] } where i { 0 , , m 8 } and k { 1 , , N 1 } .
The next step is to replace { u 0 [ i , k ] } by { u [ i , k ] } and then to repeat the process until an appropriate convergence criterion is satisfied.
The problem is then approximately solved.
We have obtained numerical results for ε = 0 . 001 , f 1 , on Ω , N 1 = 10 , m 8 = 100 and α = β = 1 .
For the related software in MATHEMATICA we have obtained U [ 1 ] , , U [ 9 ] ,
Here the software and results:
**************************
1.
Clear[u, U, z, N1];
m8 = 100;
N1 = 10;
d = 1/m8/N1;
e1 = 0.001;
For[k = 1, k < N1 + 1, k++,
For[i = 0, i < m8 + 1, i++,
uo[i, k] = 1.01]];
A = 1.0;
B = 1.0;
a[1] = 1.0/2;
b[1] = 1.0/2;
c[1] = 1/2.0;
e[1] = d 2 / e 1 / 2 . 0 ;
For[i = 2, i < m8, i++,
a[i] = 1/(2.0 - a[i - 1]);
b[i] = b[i - 1]*a[i];
c[i] = a[i]*(c[i - 1] + 1.0);
e[i] = a [ i ] * ( e [ i 1 ] + d 2 / e 1 ) ;
];
For[k1 = 1, k1 < 10, k1++,
Print[k1];
Clear[U, z];
For[k = 1, k < N1 + 1, k++,
u[0, k] = U[k - 1];
u[m8, k] = U[k];
For[i = 1, i < m8, i++,
z = a[m8 - i]*u[m8 - i + 1, k] + b[m8 - i]*u[0, k] +
c[m8 - i]*(-3*A*uo[m8 - i + 1, k]   2 *u[m8 - i + 1, k] +
2*A*uo[m8 - i + 1, k]   3 + B*u[m8 - i + 1, k])* d 2 / e 1 +
e[m8 - i];
u[m8 - i, k] = Expand[z]]];
U[0] = 0.0;
U[N1] = 0.0;
S = 0;
For[k = 1, k < N1, k++,
S = S + (e1*(-u[m8 - 1, k] + 2*U[k] - u[1, k + 1])/ d 2 +
3*A*U[k]*uo[m8, k]   2 - 2*A*uo[m8, k]   3 - B*U[k] - 1)   2 ];
Sol = NMinimize[S, U[1], U[2], U[3], U[4], U[5], U[6], U[7], U[8], U[9]];
For[k = 1, k < N1, k++,
w4[k] = U[k] Ṡol[[2, k]]];
For[k = 1, k < N1, k++,
U[k] = w4[k]];
For[k = 1, k < N1 + 1, k++,
For[i = 0, i < m8 + 1, i++,
uo[i, k] = u[i, k]]];
Print[U[5]]];
For[k = 0, k < N1 + 1, k++,
Print["U[", k, "]=", U[k]]]
U[0]=0.
U[1]=1.27567
U[2]=1.32297
U[3]=1.32466
U[4]=1.32472
U[5]=1.32472
U[6]=1.32472
U[7]=1.32472
U[8]=1.32472
U[9]=1.32471
U[10]=0.
**********************
Remark 29.1.
Observe that along the domain we have obtained approximately the constant value u = 1 . 32472 . This is expected since ε = 0 . 001 is small and such a value u is approximately the solution of equation
α u 3 β u 1 = 0 .

30. Applications to the optimal shape design for a beam model

In this section, we present a numerical procedure for the shape optimization concerning the Bernoulli beam model.
Let Ω = [ 0 , 1 ] R corresponds to the horizontal axis of a straight beam with rectangular cross section b × h ( x ) , that is, the beam has a variable thickness h ( x ) distributed along such a horizontal axis x, where x [ 0 , 1 ] .
Define now
V = { w W 2 , 2 ( Ω ) : w ( 0 ) = w ( 1 ) = 0 } ,
which corresponds to a simply supported beam.
Consider the problem of minimizing in V × B the functional
J ( w , h ) = 1 2 Ω H ( x ) w x x ( x ) 2 d x
subject to
( H ( x ) w x x ( x ) ) x x P ( x ) = 0 , in Ω ,
where
H ( x ) = h ( x ) 3 b 12 E ,
h ( x ) is variable beam thickness, A ( x ) = b h ( x ) corresponds to a rectangular cross section perpendicular to the x axis, and E is the young elasticity model.
Also, we define
B = h : [ 0 , 1 ] R measurable : h m i n h ( x ) h m a x and 0 1 h ( x ) c 0 h m a x ,
where 0 < c 0 < 1 and
C * = { w V : ( H ( x ) w x x ( x ) ) x x P ( x ) = 0 , in Ω } .
Observe that
inf ( w , h ) C * × B J ( w , h ) = inf h B inf w C * J ( w , h ) = inf h B sup w ^ V inf w V 1 2 Ω H ( x ) w x x ( x ) 2 d x w ^ , ( H ( x ) w x x ( x ) ) x x P ( x ) L 2 = inf h B sup w ^ V 1 2 Ω H ( x ) w ^ x x 2 d x + w ^ , P L 2 = inf h B inf M D * 1 2 Ω M 2 H ( x ) d x .
where
D * = { M Y * : M x x P = 0 , in Ω , and M ( 0 ) = M ( 1 ) = 0 } .
Summarizing, we have got
inf ( w , h ) C * × B J ( w , h ) = inf ( M , h ) D * × B 1 2 Ω M 2 H ( x ) d x .
In order to obtain numerical results, we suggest the following primal dual procedure:
  • Set n = 1 and
    h n ( x ) = c 0 h m a x .
  • Calculate w n V solution of equation
    ( H n ( x ) ( w n ) x x ) x x = P ( x ) ,
    where
    H n ( x ) = E b h n ( x ) 3 12 .
  • Calculate h n + 1 ( x ) B such that
    J * ( M n , h n + 1 ) = inf h B J * ( M n , h ) ,
    where
    M n = H n ( w n ) x x ,
    J * ( M , h ) = 1 2 Ω M 2 H ( x ) d x .
  • Set n : = n + 1 and go to step 2 until an appropriate convergence criterion is satisfied.
We have developed numerical results for c 0 = 0 . 65 , E = 210 10 7 , b = 0 . 1 m , P ( x ) = 36 10 2 N , h m i n = 0 . 072 m and h m a x = 0 . 18 m .
We have also defined
h ( x ) = t ( x ) h m a x ,
where
0.4 t ( x ) 1 , a . e . in Ω .
For the optimal solution w = w ( x ) , please see Figure 20.
For a corresponding optimal solution t = t ( x ) , please see Figure 21.
Remark 30.1.
For such a simply-supported beam model, for the numerical solution of equation
( H ( x ) w x x ) x x = P ,
with the boundary conditions
w ( 0 ) = w ( 1 ) = w ( 0 ) = w ( 1 ) = 0
firstly we have solved the equation
v x x P = 0
with the boundary conditions
v ( 0 ) = v ( 1 ) = 0 .
Subsequently, we have solved the equation
H ( x ) w x x = v
with the boundary conditions
w ( 0 ) = w ( 1 ) = 0 .
Here we present the software developed in MAT-LAB.
******************
1.
clear all
global m8 d d2wo H e1 ho h1 xo b5
m8=100;
d=1.0/m8;
b5=0.1;
e1=210* 10 7 ;
ho=0.18;
A=zeros(m8-1,m8-1);
for i=1:m8-1
A(1,i)=1.0;
xo(i,1)=0.55;
x3(i,1)=0.55;
end;
lb=0.4*ones(m8-1,1);
ub=ones(m8-1,1);
b=zeros(m8-1,1);
b(1,1)=0.65*(m8-1);
for i=1:m8
f(i,1)=1.0;
L(i,1)=1/2;
P(i,1)=36.0* 10 2 ;
end;
i=1;
m12=2;
m50(i)=1/m12;
z(i)=1/m50(i)*(-P(i,1)* d 2 );
for i=2:m8-1
m12=2-m50(i-1);
m50(i)=1/m12;
z(i)=m50(i)*(-P(i,1)* d 2 +z(i-1));
end;
v(m8,1)=0;
for i=1:m8-1
v(m8-i,1)=m50(m8-i)*v(m8-i+1,1)+z(m8-i);
end;
k=1;
b12=1.0;
while ( b 12 > 10 4 ) and ( k < 10 )
k
k=k+1;
for i=1:m8-1
H(i,1)=b5* L ( i , 1 ) 3 * h o 3 /12*e1;
f1(i,1)=v(i,1)/H(i,1);
end;
i=1;
m12=2;
m70(i)=1/m12;
z1(i)=m70(i)*(-f1(i,1)* d 2 );
for i=2:m8-1
m12=2-m70(i-1);
m70(i)=1/m12;
z1(i)=m70(i)*(-f1(i,1)* d 2 +z1(i-1));
end;
w(m8,1)=0;
for i=1:m8-1
w(m8-i,1)=m70(m8-i)*w(m8-i+1,1)+z1(m8-i);
end;
d2wo(1,1)=(-2*w(1,1)+w(2,1))/ d 2 ;
for i=2:m8-1
d2wo(i,1)=(w(i+1,1)-2*w(i,1)+w(i-1,1))/ d 2 ;
end;
k9=1;
b14=1.0;
while ( b 14 > 10 4 ) and ( k 9 < 120 )
k9
k9=k9+1;
X=fmincon(’beamNov2023’,xo,A,b, [ ] , [ ] ,lb,ub);
b14=max(abs(xo-X))
xo=X;
end;
b12=max(abs(xo-x3))
x3=xo;
for i=1:m8-1
L(i,1)=xo(i,1);
end;
end;
***************
With the auxiliary function "beamNov2023":
********************
1.
function S=beamNov2023(x)
global m8 d d2wo H e1 ho h1 xo b5
S=0;
for i=1:m8-1
S=S+1/ ( x ( i , 1 ) 3 ) / h o 3 /b5/e1*(H(i,1)* d 2 w o ( i , 1 ) ) 2 *12;
end;
*****************************
We develop numerical results also for
V = W 0 2 , 2 ( Ω ) = { w W 2 , 2 ( Ω ) such that w ( 0 ) = w ( 1 ) = w ( 0 ) = w ( 1 ) = 0 } .
Such boundary conditions corresponds to bi-clamped beam. The remaining data is equal to the previous example
For the optimal solution w = w ( x ) , please see Figure 22.
For a corresponding optimal solution t = t ( x ) , please see Figure 23.
Remark 30.2.
For such a bi-clamped beam model, for the numerical solution of equation
( H ( x ) w x x ) x x = P ,
with the boundary conditions
w ( 0 ) = w ( 1 ) = w ( 0 ) = w ( 1 ) = 0 ,
firstly we have solved the equation
v x x P = 0
with the boundary conditions
v ( 0 ) = v ( 1 ) = 0 .
Subsequently, we solved the equation
H ( x ) w x x = v + a x + b
with the boundary conditions
w ( 0 ) = w ( 1 ) = 0 ,
obtaining a , b R such that the boundary conditions
w ( 0 ) = w ( 1 ) = 0
are also satisfied.
Here we present the software developed in MAT-LAB.
*************************
1.
clear all
global m8 d d2wo H e1 ho h1 xo b5
m8=100;
d=1.0/m8;
b5=0.1;
e1=210* 10 7 ;
ho=0.18;
A=zeros(m8-1,m8-1);
for i=1:m8-1
A(1,i)=1.0;
xo(i,1)=0.55;
x3(i,1)=0.55;
end;
lb=0.4*ones(m8-1,1);
ub=ones(m8-1,1);
b=zeros(m8-1,1);
b(1,1)=0.65*(m8-1);
for i=1:m8
f(i,1)=1.0;
L(i,1)=1/2;
P(i,1)=36.0* 10 2 ;
end;
i=1;
m12=2;
m50(i)=1/m12;
z(i)=1/m50(i)*(-P(i,1)* d 2 );
for i=2:m8-1
m12=2-m50(i-1);
m50(i)=1/m12;
z(i)=m50(i)*(-P(i,1)* d 2 +z(i-1));
end;
v(m8,1)=0;
for i=1:m8-1
v(m8-i,1)=m50(m8-i)*v(m8-i+1,1)+z(m8-i);
end;
k=1;
b12=1.0;
while ( b 12 > 10 4 ) and ( k < 10 )
k
k=k+1;
for i=1:m8-1
H(i,1)=b5* L ( i , 1 ) 3 * h o 3 /12*e1;
f1(i,1)=v(i,1)/H(i,1);
f2(i,1)=i*d/H(i,1);
f3(i,1)=1/H(i,1);
end;
i=1;
m12=2;
m70(i)=1/m12;
z1(i)=m70(i)*(-f1(i,1)* d 2 );
z2(i)=m70(i)*(-f2(i,1)* d 2 );
z3(i)=m70(i)*(-f3(i,1)* d 2 );
for i=2:m8-1
m12=2-m70(i-1);
m70(i)=1/m12;
z1(i)=m70(i)*(-f1(i,1)* d 2 +z1(i-1));
z2(i)=m70(i)*(-f2(i,1)* d 2 +z2(i-1));
z3(i)=m70(i)*(-f3(i,1)* d 2 +z3(i-1));
end;
w1(m8,1)=0;
w2(m8,1)=0;
w3(m8,1)=0;
for i=1:m8-1
w1(m8-i,1)=m70(m8-i)*w1(m8-i+1,1)+z1(m8-i);
w2(m8-i,1)=m70(m8-i)*w2(m8-i+1,1)+z2(m8-i);
w3(m8-i,1)=m70(m8-i)*w3(m8-i+1,1)+z3(m8-i);
end;
m3(1,1)=w2(1,1);
m3(1,2)=w3(1,1);
m3(2,1)=w2(m8-1,1);
m3(2,2)=w3(m8-1,1);
h3(1,1)=-w1(1,1);
h3(2,1)=-w1(m8-1,1);
h5(:,1)=inv(m3)*h3;
for i=1:m8
wo(i,1)=w1(i,1)+h5(1,1)*w2(i,1)+h5(2,1)*w3(i,1);
end;
d2wo(1,1)=(-2*wo(1,1)+wo(2,1))/ d 2 ;
for i=2:m8-1
d2wo(i,1)=(wo(i+1,1)-2*wo(i,1)+wo(i-1,1))/ d 2 ;
end;
k9=1;
b14=1.0;
while ( b 14 > 10 4 ) and ( k 9 < 120 )
k9
k9=k9+1;
X=fmincon(’beamNov2023’,xo,A,b, [ ] , [ ] ,lb,ub);
b14=max(abs(xo-X))
xo=X;
end;
b12=max(abs(xo-x3))
x3=xo;
for i=1:m8-1
L(i,1)=xo(i,1);
end;
end;
*****************************
Remark 30.3.
About the numerical results obtained for these two beam models, a final word of caution is necessary.
Indeed, the full convergence in such cases is hard to obtain so that we have obtained just approximations of critical points with the functionals close to their optimal values. It is also worth emphasizing we have fixed the number of iterations so that the solutions and shapes obtained are just approximate ones.

31. Applications to the optimal shape design for a plate model

In this section, we present a numerical procedure for the shape optimization concerning a thin plate model.
Let Ω = [ 0 , 1 ] × [ 0 , 1 ] R 2 corresponds to the middle surface of a thin plate with a variable thickness h ( x , y ) .
Define now
V = { w W 2 , 2 ( Ω ) : w = 0 on Ω } ,
which corresponds to a simply supported plate.
Consider the problem of minimizing in V × B the functional
J ( w , h ) = 1 2 Ω H ( x , y ) ( 2 w ( x , y ) ) 2 d x
subject to
2 [ ( H ( x , y ) 2 w ( x , y ) ) ] P ( x , y ) = 0 , in Ω ,
where
H ( x , y ) = h ( x , y ) 3 12 E / ( 1 w 5 2 ) ,
h = h ( x , y ) is variable plate thickness, E is the young elasticity model and w 5 = 0 . 3 .
Also, we define
B = h : Ω R measurable : h m i n h ( x , y ) h m a x and Ω h ( x , y ) c 0 h m a x ,
where 0 < c 0 < 1 and
C * = { w V : 2 [ H ( x , y ) 2 w ( x , y ) ) ] P ( x , y ) = 0 , in Ω } .
Observe that
inf ( w , h ) C * × B J ( w , h ) = inf h B inf w C * J ( w , h ) = inf h B sup w ^ V inf w V 1 2 Ω H ( x , y ) [ 2 w ( x , y ) ] 2 d x w ^ , 2 [ H ( x , y ) 2 w ( x , y ) ] P ( x , y ) L 2 = inf h B sup w ^ V 1 2 Ω H ( x , y ) [ 2 w ^ ( x , y ) ] 2 d x + w ^ , P L 2 = inf h B inf M ˜ D * 1 2 Ω M ˜ 2 H ( x , y ) d x .
where
D * = { M ˜ Y * 2 M ˜ P = 0 , in Ω , and M ˜ = 0 , on Ω } .
Summarizing, we have got
inf ( w , h ) C * × B J ( w , h ) = inf ( M ˜ , h ) D * × B 1 2 Ω M ˜ 2 H ( x , y ) d x .
In order to obtain numerical results, we suggest the following primal dual procedure:
  • Set n = 1 and
    h n ( x ) = c 0 h m a x .
  • Calculate w n V solution of equation
    2 ( H n ( x , y ) 2 w n ( x , y ) ) = P ( x , y ) ,
    where
    H n ( x , y ) = E h n ( x ) 3 12 ( 1 w 5 2 ) .
  • Calculate h n + 1 B such that
    J * ( M ˜ n , h n + 1 ) = inf h B J * ( M ˜ n , h ) ,
    where
    M ˜ n = H n ( x , y ) 2 w n ,
    J * ( M ˜ , h ) = 1 2 Ω M ˜ 2 H ( x , y ) d x .
  • Set n : = n + 1 and go to step 2 until an appropriate convergence criterion is satisfied.
We have developed numerical results for c 0 = 0 . 75 , E = 200 10 5 , P ( x , y ) = 2 10 2 N , h m i n = 0 . 45 * ( 0 . 12 ) m and h m a x = 0 . 12 m .
We have also defined
h ( x , y ) = t ( x , y ) h m a x ,
where
0.45 t ( x , y ) 1 , a . e . in Ω .
For the optimal solution w = w ( x , y ) , please see Figure 24.
For a corresponding optimal solution t = t ( x , y ) , please see Figure 22.
Remark 31.1.
For such a simply-supported plate model, for the numerical solution of equation
2 [ H ( x , y ) 2 w ( x , y ) ] = P ,
with the boundary conditions
w = 0 on Ω ,
firstly we have solved the equation
2 v P = 0
with the boundary conditions
v = 0 on Ω .
Subsequently, we have solved the equation
H ( x , y ) 2 w ( x , y ) = v ( x , y )
with the boundary conditions
w = 0 on Ω .
Here we present the software developed in MAT-LAB.
*********************
1.
clear all
global m8 d d2xwo d2ywo H e1 ho xo b5
m8=40;
d=1.0/m8;
w5=0.3;
e1=200* 10 5 / ( 1 w 5 2 ) ;
ho=0.12;
A=zeros( ( m 8 1 ) 2 , ( m 8 1 ) 2 );
for i=1: ( m 8 1 ) 2
A(1,i)=1.0;
xo(i,1)=0.55;
x3(i,1)=0.55;
end;
lb=0.45*ones( ( m 8 1 ) 2 ,1);
ub=ones( ( m 8 1 ) 2 ,1);
b=zeros( ( m 8 1 ) 2 ,1);
b(1,1)=0.75* ( m 8 1 ) 2 ;
for i=1:(m8-1)
for j=1:m8-1
f(i,j,1)=1.0;
L(i,j,1)=1/2;
P(i,j,1)=2* 10 2 ; end;
end;
for i=1:m8
wo(:,i)=0.001*ones(m8-1,1);
end;
m2=zeros(m8-1,m8-1);
for i=2:m8-2
m2(i,i)=-2.0;
m2(i,i-1)=1.0;
m2(i,i+1)=1.0;
end;
m2(1,1)=-2.0;
m2(1,2)=1.0;
m2(m8-1,m8-1)=-2.0;
m2(m8-1,m8-2)=1.0;
Id=eye(m8-1);
i=1;
m12=2*Id-m2* d 2 / d 2 ; m50(:,:,i)=inv(m12);
z(:,i)=m50(:,:,i)*(-P(:,i,1)* d 2 );
for i=2:m8-1
m12=2*Id-m2* d 2 / d 2 -m50(:,:,i-1);
m50(:,:,i)=inv(m12);
z(:,i)=m50(:,:,i)*(-P(:,i,1)* d 2 +z(:,i-1));
end; v(:,m8)=zeros(m8-1,1);
for i=1:m8-1
v(:,m8-i)=m50(:,:,m8-i)*v(:,m8-i+1)+z(:,m8-i);
end;
k=1;
b12=1.0;
while ( b 12 > 10 4 ) and ( k < 12 )
k
k=k+1;
for i=1:m8-1
for j=1:m8-1
H(j,i,1)= L ( j , i , 1 ) 3 * h o 3 /12*e1;
f1(j,i,1)=v(j,i)/H(j,i,1);
end;
end;
i=1;
m12=2*Id-m2* d 2 / d 2 ;
m70(:,:,i)=inv(m12);
z1(:,i)=m70(:,:,i)*(-f1(:,i,1)* d 2 );
for i=2:m8-1
m12=2*Id-m2* d 2 / d 2 -m70(:,:,i-1);
m70(:,:,i)=inv(m12);
z1(:,i)=m70(:,:,i)*(-f1(:,i,1)* d 2 +z1(:,i-1));
end;
w(:,m8)=zeros(m8-1,1);
for i=1:m8-1
w(:,m8-i)=m70(:,:,m8-i)*w(:,m8-i+1)+z1(:,m8-i);
end;
d2xwo(:,1)=(-2*w(:,1)+w(:,2))/ d 2 ;
for i=2:m8-1
d2xwo(:,i)=(w(:,i+1)-2*w(:,i)+w(:,i-1))/ d 2 ;
end;
for i=1:m8-1
d2ywo(:,i)=m2*w(:,i)/ d 2 ;
end;
k9=1; b14=1.0;
while ( b 14 > 10 4 ) and ( k 9 < 30 )
k9
k9=k9+1;
X=fmincon(’beamNov2023A3’,xo,A,b, [ ] , [ ] ,lb,ub);
b14=max(abs(xo-X))
xo=X;
end;
b12=max(max(abs(w-wo)))
wo=w;
x3=xo;
for i=1:m8-1
for j=1:m8-1
L(j,i,1)=xo((i-1)*(m8-1)+j,1);
end;
end;
end;
for i=1:m8-1
x8(i,1)=i*d;
end;
mesh(x8,x8,L);
*********************
With the auxiliary function "beamNov2023A3’, where
****************************
1.
function S=beamNov2023A3(x)
global m8 d d2xwo d2ywo H e1 ho xo b5
S=0;
for i=1:m8-1
for j=1:m8-1
x1(j,i)=x((m8-1)*(i-1)+j,1);
end;
end;
for i=1:m8-1
for j=1:m8-1
S=S+ 1 / ( ( x 1 ( j , i ) ) 3 ) / h o 3 / e 1 * ( H ( j , i , 1 ) ) 2 * ( d 2 x w o ( j , i ) + d 2 y w o ( j , i ) ) 2 * 12 ;
end;
end;
********************************
Remark 31.2.
About the numerical results obtained for this plate model, a final word of caution is necessary.
Indeed, the full convergence in such a case is hard to obtain so that we have obtained just approximations of critical points with the functional close to its optimal value. It is also worth emphasizing we have fixed the number of iterations so that the solution and shape obtained are just approximate ones.

32. A note on the first Maxwell equation of electromagnetism

Let Ω 1 R 3 be an open, bounded and connected set with a regular (Lipschitzian) boundary denoted by Ω 1 .
Suppose E : Ω 1 R 3 is an electric field of C 1 class in Ω .
Let Ω Ω 1 be also an open, bounded and connected set with a regular (Lipschitzian) boundary denoted by S = Ω .
Observe that there exists a scalar field V : Ω R such that
2 V = div E , in Ω ,
and
V · n = 0 , on S = Ω .
Here n denotes the normal outward field to S.
Observe also that
2 V = div V = div E ,
so that defining
h = V E ,
we have that
div h = 0 , in Ω .
Hence, from such results and the divergence Theorem, we get
S E · n d S = S ( V ) · n d S S h · n d S = Ω div h d V = 0 .
Summarizing, we have got
S E · n d S = 0 .
Consider now a charge q 0 localized at the center of a sphere Ω 2 of radius R > 0 and boundary S 2 = Ω 2 .
The electric field on the sphere surface generated by q 0 is given by
E 2 = 1 4 π ε 0 q 0 R 2 n 2 ,
where n 2 is the normal outward field to S 2 .
Clearly
S 2 E 2 · n 2 d S 2 = 1 4 π ε 0 q 0 R 2 ( 4 π R 2 ) = q 0 ε 0 .
Consider again the set Ω but now with a charge q 0 localized at a point x inside the interior of Ω , which is denoted by Ω 0 .
At first the electric field E generated by q 0 is not of C 1 class on Ω .
However, there exists R > 0 such that
B R ( x ) Ω = Ω 0 .
Define Ω 3 = Ω B R ( x ) .
Therefore, E is of C 1 class on Ω 3 .
Denoting the boundary of Ω 3 by S 3 , from the previous results, we may infer that
S 3 E · n d S 3 = 0 ,
so that
S 3 E · n d S 3 = S E · n d S B R ( x ) E · n d S 2 = S E · n d S q 0 ε 0 = 0 .
Therefore, we have got
S E · n d S = q 0 ε 0 .
Assume now on Ω we have a density of charges ρ ( x ) .
For a small volume Δ V consider a punctual charge q 0 localized in x Ω such that
q 0 ρ ( x ) Δ V .
Denoting by Δ E the electric field generated by q 0 , from the previous results we may infer that
S Δ E · n d S = q 0 ε 0 ρ ( x ) Δ V ε 0 .
Such an equation in its differential form, stands for:
S d E · n d S = ρ ( x ) d V ε 0 .
Integrating in Ω we may obtain
S E · n d S = S Ω d E · n d V d S = Ω ρ ( x ) ε 0 d V ,
so that
S E · n d S = Ω ρ ( x ) ε 0 d V .
From this and the Divergence Theorem, we have
S E · n d S = Ω div E d V = Ω ρ ( x ) ε 0 d V .
Summarizing, we have got
Ω div E d V = Ω ρ ( x ) ε 0 d V .
This is the integral form of the first Maxwell equation of electromagnetism.
For this last equation, the set Ω Ω 1 is rather arbitrary so that for Ω as a ball of small radius r > 0 with center at a point x Ω 1 , from the Mean Value Theorem fot integrals and letting r 0 + , we obtain
div E = ρ ε 0 , in Ω 1 .
This last equation stands for the differential form of the first Maxwell equation of electromagnetism.
Remark 32.1.
Summarizing, in this section we have formally obtained a mathematical deduction of the first Maxwell equation of electromagnetism.

33. A note on relaxation for a general model in the vectorial calculus of variations

Let Ω R n be an open, bounded and connected set with a regular (Lipschitzian) boundary denoted by Ω .
Consider a function g : R N × n R twice differentiable and such that
g ( y ) + , as | y | + .
Define a functional G : V R by
G ( u ) = 1 2 Ω g ( u ) d x ,
where
V = { W 1 , 2 ( Ω ; R N ) : u = u 0 on Ω } .
Moreover, for f L 2 ( Ω ; R N ) , define also
J ( u ) = G ( u ) u , f L 2 .
We assume there exists α R such that
α = inf u V J ( u ) .
Observe that from the convex analysis basic theory, we have that
α = inf u V J ( u ) = inf u V J * * ( u ) = inf u V { ( G ) * * ( u ) u , f L 2 } .
On the other hand
( G ) * * ( u ) H ( u ) inf ( λ , ( v , w ) ) [ 0 , 1 ] × B ( u , λ ) { λ G ( w ) + ( 1 λ ) G ( v ) } G ( u ) ,
where
B ( u , λ ) = { ( v , w ) V : λ w + ( 1 λ ) v = u } .
From such results, we may infer that
inf u V J * * ( u ) = inf u V { H ( u ) u , f L 2 } = inf u V J ( u ) .
Furthermore, observe that
λ w + ( 1 λ ) v = u ,
so that
v = u + λ ( v w ) = u + λ ϕ ,
where ϕ = v w W 0 1 , 2 ( Ω ; R N ) so that
ϕ = v w ,
and
w = v ϕ .
Therefore,
w = v ϕ = u + λ ϕ ϕ = u ( 1 λ ) ϕ .
Replacing such results into the expression of H, we have
H ( u ) = inf ( λ , ϕ ) [ 0 , 1 ] × V 0 { λ G ( u ( 1 λ ) ϕ ) + ( 1 λ ) G ( u + λ ϕ ) } ,
where
V 0 = W 0 1 , 2 ( Ω ; R N ) .
Joining the pieces, we have got
inf u V J ( u ) = inf u V J * * ( u ) = inf u V { H ( u ) u , f L 2 } = inf ( λ , ϕ , u ) [ 0 , 1 ] × V 0 × V { λ G ( u ( 1 λ ) ϕ ) + ( 1 λ ) G ( u + λ ϕ ) u , f L 2 } .
This last functional corresponds to a relaxation for the original non-convex functional.
The note is complete.

33.1. Some related numerical results

In this subsection we present numerical results for an one-dimensional model and related relaxed formulation.
For Ω = [ 0 , 1 ] R , consider the functional J : V R where
J ( u ) = 1 2 Ω ( ( u ) 2 1 ) 2 d x + 1 2 Ω ( u f ) 2 d x ,
V = { u W 1 , 2 ( Ω ) : u ( 0 ) = 0 and u ( 1 ) = 1 / 2 } ,
f Y = Y * = L 2 ( Ω ) .
Based on the results of the previous section, denoting V 0 = W 0 1 , 2 ( Ω ) , we define the following relaxed functional J 1 : [ 0 , 1 ] × V × V 0 R , where
J 1 ( λ , u , ϕ ) = λ 2 Ω ( ( u ( 1 λ ) ϕ ) 2 1 ) 2 d x + 1 λ 2 Ω ( ( u + λ ϕ ) 2 1 ) 2 d x + 1 2 Ω ( u f ) 2 d x .
Indeed, we have developed an algorithm for minimizing the following regularized functional J 2 : [ 0 , 1 ] × V × V 0 R , where
J 2 ( λ , u , ϕ ) = J 1 ( λ , u , ϕ ) + ε 3 2 Ω ( u ) 2 d x ,
for a small parameter ε 3 > 0 .
For the case in which f ( x ) = sin ( π x ) / 2 , for the optimal solution u, please see Figure 26.
For the case in which f ( x ) = cos ( π x ) / 2 , for the optimal solution u, please see Figure 27.
For the case in which f ( x ) = 0 , for the optimal solution u, please see Figure 28.
We highlight to obtain the solution for this last case which f = 0 is harder. A good solution was possible only using
x 0 = 0
as the initial solution concerning the iterative process.
Here we present the software in MAT-LAB developed.
*****************
1.
clear all
global m8 d u e3
m8=100;
d=1/m8;
e3=0.0005;
for i=1:2*m8+1
xo(i,1)=0.36;
end;
b12=1.0;
k=1;
while ( b 12 > 10 7 ) and ( k < 60 )
k
k=k+1;
X=fminunc(’funDecember2023’,xo);
b12=max(abs(xo-X))
xo=X;
u(m8/2)
end;
for i=1:m8
x(i,1)=i*d;
end;
plot(x,u);
***********************
With the main function "funDecember2023"
*********************
1.
function S=funDecember2023(x)
global m8 d u e3
for i=1:m8
u(i,1)=x(i,1);
v(i,1)=x(i+m8,1);
yo(i,1)=sin(pi*i*d)/2;
end;
L=(1+sin(x(2*m8+1,1)))/2;
u(m8,1)=1/2;
v(m8,1)=0.0;
du(1,1)=u(1,1)/d;
dv(1,1)=v(1,1)/d;
for i=2:m8
du(i,1)=(u(i,1)-u(i-1,1))/d;
dv(i,1)=(v(i,1)-v(i-1,1))/d;
end;
d2u(1,1)=(-2*u(1,1)+u(2,1))/ d 2 ;
for i=2:m8-1
d2u(i,1)=(u(i-1,1)-2*u(i,1)+u(i+1,1))/ d 2 ;
end;
S=0;
for i=1:m8
S=S+ 1 / 2 * L * ( ( d u ( i , 1 ) ( 1 L ) * d v ( i , 1 ) ) 2 1 ) 2 ;
S=S+ 1 / 2 * ( 1 L ) * ( ( d u ( i , 1 ) + L * d v ( i , 1 ) ) 2 1 ) 2 ;
S=S+ ( u ( i , 1 ) y o ( i , 1 ) ) 2 ;
end;
for i=1:m8-1
S=S+e3* d 2 u ( i , 1 ) 2 ;
end;
*******************

33.2. A related duality principle and concerning convex dual formulation

With the notation and statements of the previous sections in mind, consider the functionals J : V R and J 3 : [ 0 , 1 ] × V × V 0 R where
J ( u ) = G ( u ) + 1 2 Ω u · u d x u , f L 2 ,
and
J 3 ( λ , u , ϕ ) = λ G ( u ( 1 λ ) ϕ ) + ( 1 λ ) G ( u + λ ϕ ) + λ 2 Ω ( u ( 1 λ ) ϕ ) · ( u ( 1 λ ) ϕ ) d x + ( 1 λ ) 2 Ω ( u + λ ϕ ) · ( u + λ ϕ ) d x λ u ( 1 λ ) ϕ , f L 2 ( 1 λ ) u + λ ϕ , f L 2 .
Here we have denoted
V = { u W 1 , 2 ( Ω ; R N ) : u = u 0 on Ω = S } ,
V 0 = W 0 1 , 2 ( Ω ; R N ) ,
Y = Y * = L 2 ( Ω ; R N × n )
and
Y 1 = Y 1 * = L 2 ( Ω ; R N ) .
Observe that
J * * ( u ) min ( λ , ϕ ) [ 0 , 1 ] × V 0 J 3 ( λ , u , ϕ ) .
Moreover,
J 3 ( λ , u , ϕ ) = u ( 1 λ ) ϕ , v 1 * L 2 + λ G ( u ( 1 λ ) ϕ ) u ( 1 λ ) ϕ , v 2 * L 2 + ( 1 λ ) G ( u + λ ϕ ) u ( 1 λ ) ϕ , v 3 * L 2 + λ 2 Ω ( u ( 1 λ ) ϕ ) · ( u ( 1 λ ) ϕ ) d x u + λ ϕ , v 4 * L 2 + ( 1 λ ) 2 Ω ( u + λ ϕ ) · ( u + λ ϕ ) d x + u ( 1 λ ) ϕ , v 1 * L 2 + u ( 1 λ ) ϕ , v 1 * L 2 + u ( 1 λ ) ϕ , v 3 * L 2 + u + λ ϕ , v 4 * L 2 λ u ( 1 λ ) ϕ , f L 2 ( 1 λ ) u + λ ϕ , f L 2 .
Therefore,
J 3 ( λ , u , ϕ ) inf v 1 Y { v 1 , v 1 * L 2 + λ G ( v 1 ) } + inf v 2 Y { v 2 , v 2 * L 2 + ( 1 λ ) G ( v 2 ) } + inf v 3 Y 1 v 3 , v 3 * L 2 + λ 2 Ω ( v 3 ) · ( v 3 ) d x + inf v 4 Y 1 v 4 , v 4 * L 2 + ( 1 λ ) 2 Ω ( v 4 ) · ( v 4 ) d x + inf ( u , ϕ ) V × V 0 { u ( 1 λ ) ϕ , v 1 * L 2 + u ( 1 λ ) ϕ , v 1 * L 2 + u ( 1 λ ) ϕ , v 3 * L 2 + u + λ ϕ , v 4 * L 2 λ u ( 1 λ ) ϕ , f L 2 ( 1 λ ) u + λ ϕ , f L 2 } = λ G * v 1 * λ ( 1 λ ) G * v 2 * ( 1 λ ) F 3 * ( v 3 * , λ ) F 4 * ( v 4 * , λ ) + S ( v 1 * ) i j n j ( u 0 ) i d S + S ( v 2 * ) i j n j ( u 0 ) i d S , λ ( 0 , 1 ) , u V , ϕ V 0 , v * A * ,
where
G * ( v * ) = sup v Y { v , v * L 2 G ( v ) } ,
F 3 * ( v 3 * , λ ) = sup v 3 Y 1 v 3 , v 3 * L 2 λ 2 Ω v 3 · v 3 d x = 1 2 λ Ω v 3 * · v 3 * d x ,
F 4 * ( v 4 * , λ ) = sup v 4 Y 1 v 4 , v 4 * L 2 ( 1 λ ) 2 Ω v 4 · v 4 d x = 1 2 ( 1 λ ) Ω v 4 * · v 4 * d x .
Furthermore, A * = A 1 * A 2 * where
A 1 * = { v * = ( v 1 * , v 2 * , v 3 * , v 4 * ) [ Y * ] 2 × [ Y 1 * ] 2 : div ( v 1 * ) i div ( v 2 * ) i + ( v 3 * ) i + ( v 4 * ) i f i = 0 , in Ω } ,
and
A 2 * = { v * = ( v 1 * , v 2 * , v 3 * , v 4 * ) [ Y * ] 2 × [ Y 1 * ] 2 : ( 1 λ ) div ( v 1 * ) i λ div ( v 2 * ) i + ( 1 λ ) ( v 3 * ) i + λ ( v 4 * ) i = 0 , in Ω } .
Summarizing, we have got
inf ( λ , u ϕ ) ( 0 , 1 ) × V × V 0 J 3 ( λ , u , ϕ ) sup v * A * inf λ ( 0 , 1 ) λ G * v 1 * λ ( 1 λ ) G * v 2 * ( 1 λ ) F 3 * ( v 3 * , λ ) F 4 * ( v 4 * , λ ) + Ω ( v 1 * ) i j n j ( u 0 ) i d S + Ω ( v 2 * ) i j n j ( u 0 ) i d S .
Remark 33.1.
We highlight this last dual function in v * is convex (in fact concave) on the convex set A * .

34. A general convex primal dual formulation for an originally non-convex primal one

Let Ω R 3 be an open bounded and connected set with a regular (Lipschitzian) boundary denoted by Ω .
Consider the functional J : V R where
J ( u ) = γ 2 Ω u · u d x + α 2 Ω ( u 2 β ) 2 d x u , f L 2 ,
where α > 0 , β > 0 , γ > 0 , V = W 0 1 , 2 ( Ω ) and Y = Y * = L 2 ( Ω ) .
Define F 1 : V R and F 2 : V × Y * R by
F 1 ( u ) = γ 2 Ω u · u d x + K 2 Ω u 2 d x u , f L 2 ,
and
F 2 ( u , v 0 * ) = u 2 , v 0 * L 2 + K 2 Ω u 2 d x + 1 2 α Ω ( v 0 * ) 2 d x + β Ω v 0 * d x .
Define also F 1 * : Y * R and F 2 * : Y * × Y * R by
F * ( v 1 * ) = sup u V { u , v 1 * L 2 F 1 ( u ) } = 1 2 Ω ( v 1 * + f ) 2 γ 2 + K d x ,
and
F 2 * ( v 1 * , v 0 * ) = sup u V { u , v 1 * L 2 F 2 ( u , v 0 * ) } = 1 2 Ω ( v 1 * ) 2 2 v 0 * K d x 1 2 α Ω ( v 0 * ) 2 d x β Ω v 0 * d x .
if v 0 * B * , where
B * = { v 0 * Y * : v 0 * K / 2 } ,
for some appropriate K > 0 to be specified.
At this point we define
V 1 = { u V : u K 3 } ,
D * = { v 1 * Y * : v 1 * 5 / 4 K } ,
for appropriate K 3 > 0 to be specified, and J 1 * : D * × B * R by
J 1 * ( v 1 * , v 0 * ) = F 1 * ( v 1 * ) + F 2 * ( v 1 * , v 0 * ) .
Moreover, we define J 2 * : D * × B * × V R by
J 2 * ( u , v 1 * , v 0 * ) = J 1 * ( v 1 * , v 0 * ) + K 1 2 v 1 * ( γ 2 + K ) u 2 2 + 1 5 K 3 2 α v 1 * ( 2 v 0 * + K ) u 2 2 .
Observe that
2 J 2 * ( u , v 1 * , v 0 * ) ( v 1 * ) 2 = O ( 1 / K 2 ) + K 1 + 1 5 K 3 2 α ,
2 J 2 * ( u , v 1 * , v 0 * ) u 2 = ( γ 2 + K ) 2 + 1 5 K 3 2 α ( 2 v 0 * + K ) 2 ,
and
2 J 2 * ( u , v 1 * , v 0 * ) u v 1 * = ( γ 2 + K ) 1 5 K 3 2 α ( 2 v 0 * + K ) .
From such results, we may obtain
det { δ u , v 1 * 2 J 2 * ( u , v 1 * , v 0 * ) } = 2 J 2 * ( u , v 1 * , v 0 * ) ( v 1 * ) 2 2 J 2 * ( u , v 1 * , v 0 * ) u 2 2 J 2 * ( u , v 1 * , v 0 * ) u v 1 * 2 = K 1 ( γ 2 + 2 v 0 * ) 2 5 α K 3 2 + O K 1 K 2 .
From such results, in particular for
K 1 max { K , K 3 , 1 , α , β , γ , 1 / α , 1 / γ , 1 / β } ,
K max { K 3 , 1 , α , β , γ , 1 / α , 1 / γ , 1 / β } ,
and K 3 3 , we have that J 2 * is convex in ( u , v 1 * ) and concave in v 0 * on
( V 1 × D * ) × B * .
With such statements, definitions and results in mind, we may prove the following theorem.
Theorem 34.1.
Let ( u 0 , v ^ 1 * , v ^ 0 * ) V 1 × D * × B * be such that
δ J 2 * ( u 0 , v ^ 1 * , v ^ 0 * ) = 0 .
Under such hypotheses,
δ J ( u 0 ) = 0 ,
and
J ( u 0 ) = J ( u 0 ) + 1 5 K 3 2 α γ 2 u 0 + 2 v ^ 0 * u 0 f 2 2 = sup v 0 * B * inf ( u , v 1 * ) V 1 × D * J 2 * ( u , v 1 * , v 0 * ) = J 2 * ( u 0 , v ^ 1 * , v ^ 0 * ) .
Proof. 
The proof that δ J ( u 0 ) = 0 and
J ( u 0 ) = J ( u 0 ) + 1 5 K 3 2 α γ 2 u 0 + 2 v ^ 0 * u 0 f 2 2 = J 2 * ( u 0 , v ^ 1 * , v ^ 0 * ) ,
may be done similarly as in the previous sections and will not be repeated.
Furthermore, since
δ J 2 * ( u 0 , v ^ 1 * , v ^ 0 * ) = 0 ,
and J 2 * is convex in ( u , v 1 * ) and concave in v 0 * on V 1 × D * × B * , we have
J 2 * ( u 0 , v ^ 1 * , v ^ 0 * ) = inf ( u , v 1 * ) V 1 × D * J 1 ( u , v 1 * , v ^ 0 * ) ,
and
J 2 * ( u 0 , v ^ 1 * , v ^ 0 * ) = sup v 0 * B * J 1 ( u 0 , v ^ 1 * , v 0 * ) .
From such results and the Saddle Point Theorem we may infer that
J ( u 0 ) = J ( u 0 ) + 1 5 K 3 2 α γ 2 u 0 + 2 v ^ 0 * u 0 f 2 2 = sup v 0 * B * inf ( u , v 1 * ) V 1 × D * J 2 * ( u , v 1 * , v 0 * ) = J 2 * ( u 0 , v ^ 1 * , v ^ 0 * ) .
The proof is complete.

35. Conclusion

In the first part of this article we have developed a relaxation proposal and duality principles suitable for a large class of models in physics and engineering.
In a second part we develop duality principles for the quasi-convex envelop of some vectorial models in the calculus of variations.
We highlight such dual variational formulations established are in general convex (in fact concave).
Finally, in the last sections, we develop mathematical models for some types of chemical reactions, including the hydrogen nuclear fusion and the water hydrolysis. Among such results, we highlight our proposal of modeling the Ginzburg-Landau theory in super-conductivity as a two-phase eigenvalue approach.

Data Availability Statement

Details on the software for numerical results avaialable upon request. e-mail: fabio.botelho@ufsc.br.

Conflicts of Interest

The author declares no conflict of interest concerning this article.

References

  1. W.R. Bielski, A. Galka, J.J. Telega, The Complementary Energy Principle and Duality for Geometrically Nonlinear Elastic Shells. I. Simple case of moderate rotations around a tangent to the middle surface. Bulletin of the Polish Academy of Sciences, Technical Sciences, Vol. 38, No. 7-9, 1988.
  2. W.R. Bielski and J.J. Telega,A Contribution to Contact Problems for a Class of Solids and Structures, Arch. Mech., 37, 4-5, pp. 303-320, Warszawa 1985.
  3. J.J. Telega, On the complementary energy principle in non-linear elasticity. Part I: Von Karman plates and three dimensional solids, C.R. Acad. Sci. Paris, Serie II, 308, 1193-1198; Part II: Linear elastic solid and non-convex boundary condition. Minimax approach, ibid, pp. 1313-1317 (1989).
  4. A.Galka and J.J.Telega, Duality and the complementary energy principle for a class of geometrically non-linear structures. Part I. Five parameter shell model; Part II. Anomalous dual variational priciples for compressed elastic beams, Arch. Mech. 47 (1995) 677-698, 699-724.
  5. J.F. Toland, A duality principle for non-convex optimisation and the calculus of variations, Arch. Rat. Mech. Anal., 71, No. 1 (1979), 41-61.
  6. R.A. Adams and J.F. Fournier, Sobolev Spaces, 2nd edn. (Elsevier, New York, 2003).
  7. F. Botelho, Functional Analysis and Applied Optimization in Banach Spaces, Springer Switzerland, 2014.
  8. F.S. Botelho, Functional Analysis, Calculus of Variations and Numerical Methods in Physics and Engineering, CRC Taylor and Francis, Florida, 2020.
  9. F.S. Botelho, Variational Convex Analysis, Ph.D. thesis, Virginia Tech, Blacksburg, VA -USA, (2009).
  10. F. Botelho, Topics on Functional Analysis, Calculus of Variations and Duality, Academic Publications, Sofia, (2011).
  11. F. Botelho, Existence of solution for the Ginzburg-Landau system, a related optimal control problem and its computation by the generalized method of lines, Applied Mathematics and Computation, 218, 11976-11989, (2012).
  12. R.T. Rockafellar, Convex Analysis, Princeton Univ. Press, (1970).
  13. F.S. Botelho, Dual Variational Formulations for a Large Class of Non-Convex Models in the Calculus of Variations, Mathematics 2023, 11(1), 63. [CrossRef]
  14. J.F. Annet, Superconductivity, Superfluids and Condensates, 2nd edn. ( Oxford Master Series in Condensed Matter Physics, Oxford University Press, Reprint, 2010).
  15. L.D. Landau and E.M. Lifschits, Course of Theoretical Physics, Vol. 5- Statistical Physics, part 1. (Butterworth-Heinemann, Elsevier, reprint 2008).
  16. F.S. Botelho, Advanced Calculus and its Applications in Variational Quantum Mechanics and Relativity Theory, CRC Taylor and Francis, Florida, 2021.
  17. P.Ciarlet, Mathematical Elasticity, Vol. II – Theory of Plates, North Holland Elsevier (1997).
  18. H. Attouch, G. Buttazzo and G. Michaille, Variational Analysis in Sobolev and BV Spaces, MPS-SIAM Series in Optimization, Philadelphia, 2006.
  19. J.C. Strikwerda, Finite Difference Schemes and Partial Differential Equations, SIAM, second edition (Philadelphia, 2004).
  20. N.N. Bogoliubov and D.V. Shirkov, Introduction of the Theory of Quantized Fields, Monographs and Texts in Physics and Astronomy, Vol. III, Intercience Publishers INC., New York, USA, 1959.
  21. G.B. Folland, Quantum Field Theory, A Tourist Guide for Mathematicians, Mathematical Surveys and Monographs, Vol. 149, Americam Mathematical Society, AMS, Providence, Rhode Island, USA, 2008.
Figure 1. Solution u 0 ( x ) for the case f ( x ) = 0 .
Figure 1. Solution u 0 ( x ) for the case f ( x ) = 0 .
Preprints 93302 g001
Figure 2. Solution u 0 ( x ) for the case f ( x ) = sin ( π x ) / 2 .
Figure 2. Solution u 0 ( x ) for the case f ( x ) = sin ( π x ) / 2 .
Preprints 93302 g002
Figure 3. Solution u 0 ( x ) for the case f ( x ) = 0 .
Figure 3. Solution u 0 ( x ) for the case f ( x ) = 0 .
Preprints 93302 g003
Figure 4. Solution u 0 ( x ) for the case f ( x ) = sin ( π x ) / 2 .
Figure 4. Solution u 0 ( x ) for the case f ( x ) = sin ( π x ) / 2 .
Preprints 93302 g004
Figure 5. Density t ( x , y ) for the Case A.
Figure 5. Density t ( x , y ) for the Case A.
Preprints 93302 g005
Figure 6. Density t ( x , y ) for the Case B.
Figure 6. Density t ( x , y ) for the Case B.
Preprints 93302 g006
Figure 7. Solution u ( x ) = v 3 * ( x ) / β for the example 1.
Figure 7. Solution u ( x ) = v 3 * ( x ) / β for the example 1.
Preprints 93302 g007
Figure 8. Solution u ( x ) = v 3 * ( x ) / β for the example 2.
Figure 8. Solution u ( x ) = v 3 * ( x ) / β for the example 2.
Preprints 93302 g008
Figure 9. Solution u 0 ( x ) for the example A.
Figure 9. Solution u 0 ( x ) for the example A.
Preprints 93302 g009
Figure 10. Solution u 0 ( x ) for the example B.
Figure 10. Solution u 0 ( x ) for the example B.
Preprints 93302 g010
Figure 11. Solution ϕ N ( x ) for the ω = 1 . 8 .
Figure 11. Solution ϕ N ( x ) for the ω = 1 . 8 .
Preprints 93302 g011
Figure 12. Solution ϕ S ( x ) for the ω = 1 . 8 .
Figure 12. Solution ϕ S ( x ) for the ω = 1 . 8 .
Preprints 93302 g012
Figure 13. Solution ϕ N ( x ) for the ω = 1 . 0 .
Figure 13. Solution ϕ N ( x ) for the ω = 1 . 0 .
Preprints 93302 g013
Figure 14. Solution ϕ S ( x ) for the ω = 1 . 0 .
Figure 14. Solution ϕ S ( x ) for the ω = 1 . 0 .
Preprints 93302 g014
Figure 15. Solution ϕ u ( x ) for ω = 1 .
Figure 15. Solution ϕ u ( x ) for ω = 1 .
Preprints 93302 g015
Figure 16. Solution ϕ v ( x ) for ω = 1 .
Figure 16. Solution ϕ v ( x ) for ω = 1 .
Preprints 93302 g016
Figure 17. Solution ϕ u ( x ) for ω = 15 .
Figure 17. Solution ϕ u ( x ) for ω = 15 .
Preprints 93302 g017
Figure 18. Solution ϕ v ( x ) for ω = 15 .
Figure 18. Solution ϕ v ( x ) for ω = 15 .
Preprints 93302 g018
Figure 19. Solution u ( x ) for the example B.
Figure 19. Solution u ( x ) for the example B.
Preprints 93302 g019
Figure 20. Optimal solution w ( x ) for a simply supported beam.
Figure 20. Optimal solution w ( x ) for a simply supported beam.
Preprints 93302 g020
Figure 21. Optimal shape solution t ( x ) for a simply supported beam.
Figure 21. Optimal shape solution t ( x ) for a simply supported beam.
Preprints 93302 g021
Figure 22. Optimal solution w ( x ) for a bi-clamped beam.
Figure 22. Optimal solution w ( x ) for a bi-clamped beam.
Preprints 93302 g022
Figure 23. Optimal shape solution t ( x ) for a bi-clamped beam.
Figure 23. Optimal shape solution t ( x ) for a bi-clamped beam.
Preprints 93302 g023
Figure 24. Optimal solution w ( x , y ) for a simply supported plate.
Figure 24. Optimal solution w ( x , y ) for a simply supported plate.
Preprints 93302 g024
Figure 25. Optimal shape solution t ( x , y ) for a simply supported plate.
Figure 25. Optimal shape solution t ( x , y ) for a simply supported plate.
Preprints 93302 g025
Figure 26. Optimal solution u ( x ) for the case f ( x ) = sin ( π x ) / 2 .
Figure 26. Optimal solution u ( x ) for the case f ( x ) = sin ( π x ) / 2 .
Preprints 93302 g026
Figure 27. Optimal solution u ( x ) for the case f ( x ) = cos ( π x ) / 2 .
Figure 27. Optimal solution u ( x ) for the case f ( x ) = cos ( π x ) / 2 .
Preprints 93302 g027
Figure 28. Optimal solution u ( x ) for the case f ( x ) = 0 .
Figure 28. Optimal solution u ( x ) for the case f ( x ) = 0 .
Preprints 93302 g028
Disclaimer/Publisher’s Note: The statements, opinions and data contained in all publications are solely those of the individual author(s) and contributor(s) and not of MDPI and/or the editor(s). MDPI and/or the editor(s) disclaim responsibility for any injury to people or property resulting from any ideas, methods, instructions or products referred to in the content.
Copyright: This open access article is published under a Creative Commons CC BY 4.0 license, which permit the free download, distribution, and reuse, provided that the author and preprint are cited in any reuse.
Prerpints.org logo

Preprints.org is a free preprint server supported by MDPI in Basel, Switzerland.

Subscribe

Disclaimer

Terms of Use

Privacy Policy

Privacy Settings

© 2026 MDPI (Basel, Switzerland) unless otherwise stated