Submitted:
06 March 2023
Posted:
06 March 2023
You are already at the latest version
Abstract
Keywords:
1.Introduction
2. Results
2.1. Validation of CMIP6 Historical Simulations over LVB
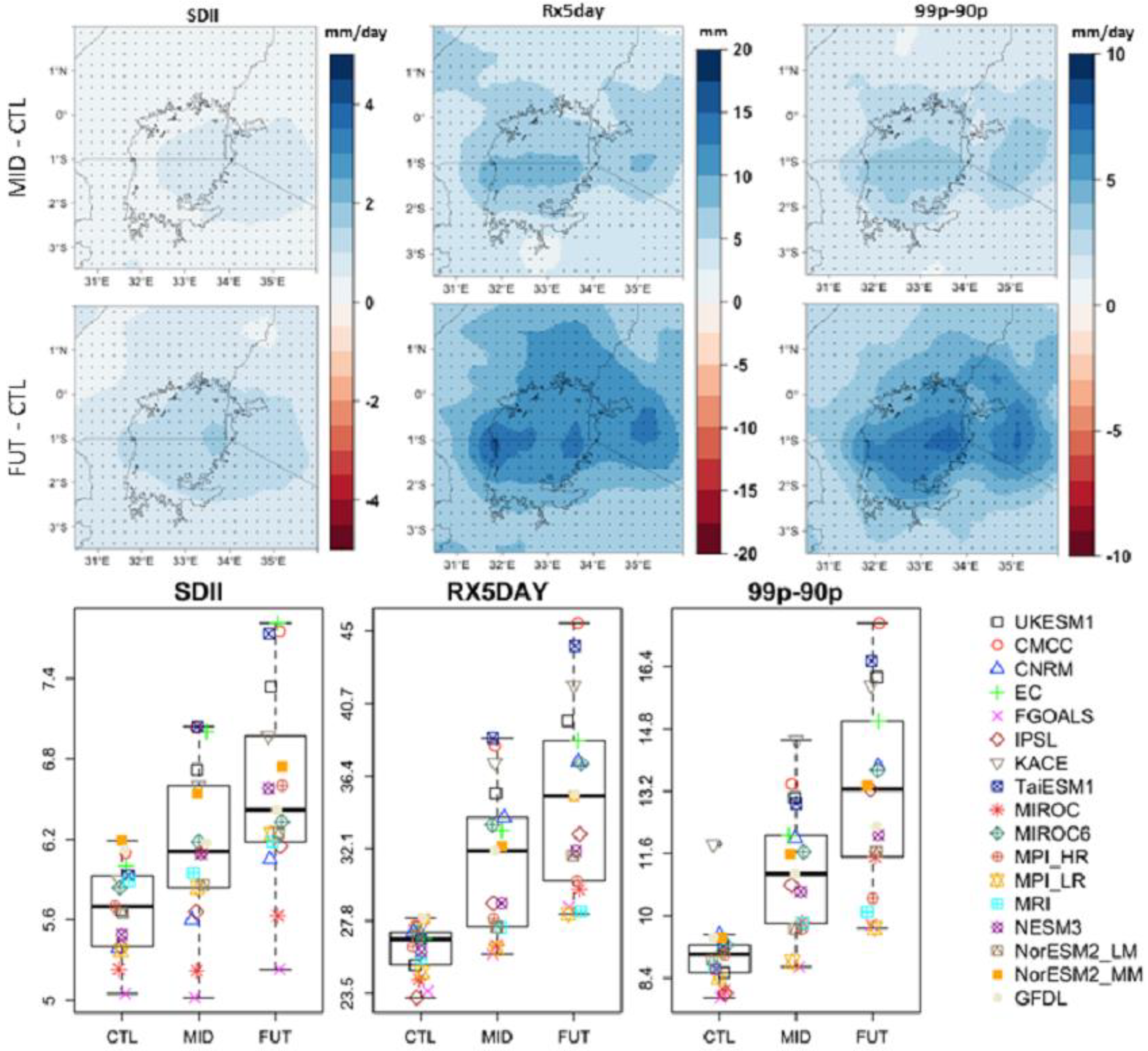
2.2. Analysis of Future Precipitation Patterns over the Lake Victoria Basin

3. Discussion
4. Methods
5. Data and Methodology
Supplementary Materials
Acknowledgment
References
- Mafaranga, H. Heavy Rains, Human Activity, and Rising Waters at Lake Victoria. Eos (Washington DC) 101, (2020). [CrossRef]
- Ogega, O. M. et al. Heavy precipitation events over East Africa in a changing climate: results from CORDEX RCMs. Clim Dyn 55, 993–1009 (2020). [CrossRef]
- Wainwright, C. M., Finney, D. L., Kilavi, M., Black, E. & Marsham, J. H. Extreme rainfall in East Africa, October 2019–January 2020 and context under future climate change. Weather 76, 26–31 (2021).
- Sayer, C. A., Máiz-Tomé, L. & Darwall, W. R. T. Freshwater biodiversity in the Lake Victoria Basin: Guidance for species conservation, site protection, climate resilience and sustainable livelihoods. (IUCN, International Union for Conservation of Nature, 2018). doi:10.2305/IUCN.CH.2018.RA.2.en.
- Scheffers, B. R. et al. The broad footprint of climate change from genes to biomes to people. Science (1979) 354, aaf7671 (2016). [CrossRef]
- Albrecht, R. I., Goodman, S. J., Buechler, D. E., Blakeslee, R. J. & Christian, H. J. Where Are the Lightning Hotspots on Earth? Bull Am Meteorol Soc 97, 2051–2068 (2016).
- Barnett, E. Lethal weather on ’world’s most dangerous lake. CNN (2013).
- Cannon, T., Schipper, L., Bankoff, G. & Krüger, F. World Disasters Report: Focus on culture and risk. (International Federation of Red Cross and Red Crescent Societies, 2014).
- Finney, D. L. et al. Effects of Explicit Convection on Future Projections of Mesoscale Circulations, Rainfall, and Rainfall Extremes over Eastern Africa. J Clim 33, 2701–2718 (2020). [CrossRef]
- Ridder, N. N., Pitman, A. J. & Ukkola, A. M. Do CMIP6 Climate Models Simulate Global or Regional Compound Events Skillfully? Geophys Res Lett 48, (2021). [CrossRef]
- Vanderkelen, I., van Lipzig, N. P. M. & Thiery, W. Modelling the water balance of Lake Victoria (East Africa) – Part 2: Future projections. Hydrol Earth Syst Sci 22, 5527–5549 (2018). [CrossRef]
- Eyring, V. et al. Overview of the Coupled Model Intercomparison Project Phase 6 (CMIP6) experimental design and organization. Geosci Model Dev 9, 1937–1958 (2016). [CrossRef]
- Sun, X., Xie, L., Semazzi, F. & Liu, B. Effect of Lake Surface Temperature on the Spatial Distribution and Intensity of the Precipitation over the Lake Victoria Basin. Mon Weather Rev 143, 1179–1192 (2015). [CrossRef]
- Nicholson, S. E. & Yin, X. Mesoscale Patterns of Rainfall, Cloudiness and Evaporation over the Great Lakes of East Africa. in 93–119 (2002). [CrossRef]
- Yin, X. & Nicholson, S. E. The water balance of Lake Victoria. Hydrological Sciences Journal 43, 789–811 (1998). [CrossRef]
- Vigaud, N., Lyon, B. & Giannini, A. Sub-seasonal teleconnections between convection over the Indian Ocean, the East African long rains and tropical Pacific surface temperatures. International Journal of Climatology 37, 1167–1180 (2017). [CrossRef]
- van Zwieten, P. A. M. et al. The Nile perch invasion in Lake Victoria: cause or consequence of the haplochromine decline? Canadian Journal of Fisheries and Aquatic Sciences 73, 622–643 (2016). [CrossRef]
- van de Walle, J. et al. Future intensification of precipitation and wind gust associated thunderstorms over Lake Victoria. Weather Clim Extrem 34, 100391 (2021). [CrossRef]
- Thiery, W. et al. Hazardous thunderstorm intensification over Lake Victoria. Nat Commun 7, 12786 (2016). [CrossRef]
- Cinner, J. E. et al. Changes in adaptive capacity of Kenyan fishing communities. Nat Clim Chang 5, 872–876 (2015). [CrossRef]
- Nicholson, S. E. A detailed look at the recent drought situation in the Greater Horn of Africa. J Arid Environ 103, 71–79 (2014). [CrossRef]
- World Bank. Lake Victoria Environmental Management Project: Project Information Document/Integrated Safeguards Data Sheet (PID /ISDS). The World Bank 21 (2018).
- Roussi, A. Gigantic Nile dam prompts clash between Egypt and Ethiopia. Nature 574, 159–160 (2019). [CrossRef]
- Stokstad, E. Power play on the Nile. Science (1979) 351, 904–907 (2016). [CrossRef]
- Rzóska, J. Lake Victoria, Physical Features, General Remarks on Chemistry and Biology. in 167–175 (1976). [CrossRef]
- UNEP. Lake Victoria Basin Environment Outlook: Environment and Development. https://bit.ly/3kXwiKV (2006).
- Darwall, W., Smith, K., Lowe, T. & Vié, J.-C. The Status and Distribution of Freshwater Biodiversity in Eastern Africa. in IUCN SSC Freshwater Biodiversity Assessment Programme viii + 36 (IUCN, Gland, Switzerland and Cambridge, UK, 2005).
- Seehausen, O. Patterns in fish radiation are compatible with Pleistocene desiccation of Lake Victoria and 14 600 year history for its cichlid species flock. Proc R Soc Lond B Biol Sci 269, 491–497 (2002). [CrossRef]
- UNESCO. Discharge of selected rivers in Africa. in Studies and reports in hydrology 166 (United Nations Educational, Scientific, and Cultural Organization (UNESCO), 1995).
- Farr, T. G. et al. The Shuttle Radar Topography Mission. Reviews of Geophysics 45, RG2004 (2007).
- Funk, C. et al. The climate hazards infrared precipitation with stations—a new environmental record for monitoring extremes. Sci Data 2, 150066 (2015). [CrossRef]
- Beck, H. E. et al. MSWEP V2 Global 3-Hourly 0.1° Precipitation: Methodology and Quantitative Assessment. Bull Am Meteorol Soc 100, 473–500 (2019). [CrossRef]
- Schneider, U., Hänsel, S., Finger, P., Rustemeier, E. & Ziese, M. GPCC Full Data Monthly Product Version 2022 at 0.25°: Monthly Land-Surface Precipitation from Rain-Gauges built on GTS-based and Historical Data. (2022). [CrossRef]
- Dinku, T. et al. Validation of the CHIRPS satellite rainfall estimates over eastern Africa. Quarterly Journal of the Royal Meteorological Society 144, 292–312 (2018). [CrossRef]
- Ayugi, B. et al. Comparison of CMIP6 and CMIP5 Models in Simulating Mean and Extreme Precipitation over East Africa. (2021). [CrossRef]
- Thrasher, B. et al. NASA Global Daily Downscaled Projections, CMIP6. Sci Data 9, 262 (2022). [CrossRef]
- O’Neill, B. C. et al. The Scenario Model Intercomparison Project (ScenarioMIP) for CMIP6. Geosci Model Dev 9, 3461–3482 (2016). [CrossRef]
- Tebaldi, C. et al. Climate model projections from the Scenario Model Intercomparison Project (ScenarioMIP) of CMIP6. Earth System Dynamics 12, 253–293 (2021). [CrossRef]
- Meinshausen, M. et al. The shared socio-economic pathway (SSP) greenhouse gas concentrations and their extensions to 2500. Geosci Model Dev 13, 3571–3605 (2020). [CrossRef]
- Diaconescu, E. P., Gachon, P. & Laprise, R. On the Remapping Procedure of Daily Precipitation Statistics and Indices Used in Regional Climate Model Evaluation. J Hydrometeorol 16, 2301–2310 (2015). [CrossRef]
- Zhou, R.-G., Hu, W., Fan, P. & Ian, H. Quantum realization of the bilinear interpolation method for NEQR. Sci Rep 7, 2511 (2017). [CrossRef]
- Scoccimarro, E., Gualdi, S., Bellucci, A., Zampieri, M. & Navarra, A. Heavy precipitation events over the Euro-Mediterranean region in a warmer climate: results from CMIP5 models. Reg Environ Change 16, 595–602 (2016). [CrossRef]



| Descriptor | Acronym | Description |
| Simple precipitation intensity index | SDII | Mean precipitation amount on a wet day. Let RRij be the daily precipitation amount on wet day w (RR ≥ 1 mm) in period j. If W represents the number of wet days in j then the simple precipitation intensity index SDIIj = sum (RRwj) / W |
| Max 5-day precipitation amount | Rx5day | Maximum consecutive 5-day precipitation |
| Width of the right tail distribution of precipitation | 99p-90p | Calculated as the difference between the 99th and the 90th percentiles (99p–90p), where 90p defined as follows; for every adjacent sequence t_1, ..., t_n of timesteps of the same year, 90p is given by o(t, x) = pth percentile{i(t’, x), t1 < t’ ≤ tn}; here computed for the 90th percentile. For this study, 90p represents the threshold for identifying heavy precipitation events. 99p represents very intense precipitation events and is defined as; for every adjacent sequence t_1, ..., t_n of timesteps of the same year, 99p is given by o(t, x) = pth percentile{i(t’, x), t1 < t’ ≤ tn}; here computed for the 99th percentile |
Disclaimer/Publisher’s Note: The statements, opinions and data contained in all publications are solely those of the individual author(s) and contributor(s) and not of MDPI and/or the editor(s). MDPI and/or the editor(s) disclaim responsibility for any injury to people or property resulting from any ideas, methods, instructions or products referred to in the content. |
© 2023 by the authors. Licensee MDPI, Basel, Switzerland. This article is an open access article distributed under the terms and conditions of the Creative Commons Attribution (CC BY) license (http://creativecommons.org/licenses/by/4.0/).