Preprint
Review

This version is not peer-reviewed.

BARD1 and Breast Cancer: The Possibility of Creating Screening Tests and New Preventive and Therapeutic Pathways for Predisposed Women

A peer-reviewed article of this preprint also exists.

Submitted:

26 September 2020

Posted:

26 September 2020

You are already at the latest version

Abstract
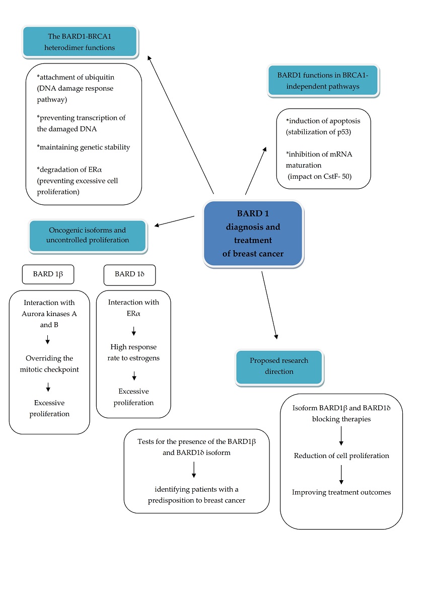
Current oncological developments are based on improved understanding of genetics, and especially the discovery of genes whose alterations affect cell functions with consequences for the whole body. Our work is focused on the one of these genes, the BARD1 and its oncogenic role in breast cancer. Most importantly, the study points to new avenues in the treatment and prevention of the most frequent female cancer based on BARD1 research. The BARD1 and BRCA1 proteins have similar structures and functions, and they combine to form the new molecule BARD1-BRCA1 heterodimer. The BARD1-BRCA1 complex is involved in genetic stabilization at the cellular level. It allows to mark abnormal DNA fragments by attaching ubiquitin to them. In addition, it blocks (by ubiquitination of RNA polymerase II) the transcription of damaged DNA. Ubiquitination, as well as stabilizing chromatin, or regulating the number of centrosomes, confirms the protective cooperation of BARD1 and BRCA1 in the stabilization of the genome. The overexpression of the oncogenic isoforms BARD1β and BARD1δ permit cancer development. The introduction of routine tests, for instance, to identify the presence of the BARD1β isoform, would make it possible to detect patients at high risk of developing cancer. On the other hand, introducing BARD1δ isoform blocking therapy, which would reduce estrogen sensitivity, may be a new line of cancer therapy with potential to modulate responses to existing treatments. It is possible that the BARD 1 gene offers new hope for improving breast cancer therapy.
Keywords: 
;  ;  ;  ;  ;  ;  ;  ;  
Copyright: This open access article is published under a Creative Commons CC BY 4.0 license, which permit the free download, distribution, and reuse, provided that the author and preprint are cited in any reuse.
Prerpints.org logo

Preprints.org is a free preprint server supported by MDPI in Basel, Switzerland.

Subscribe

Disclaimer

Terms of Use

Privacy Policy

Privacy Settings

© 2026 MDPI (Basel, Switzerland) unless otherwise stated