Preprint
Article

This version is not peer-reviewed.

Genome-Wide Identification and Expression Analyses of the Fibrillin Family Genes Reveal Their Involvement in the Photoprotection in Cucumber

Submitted:

23 May 2018

Posted:

24 May 2018

You are already at the latest version

Abstract
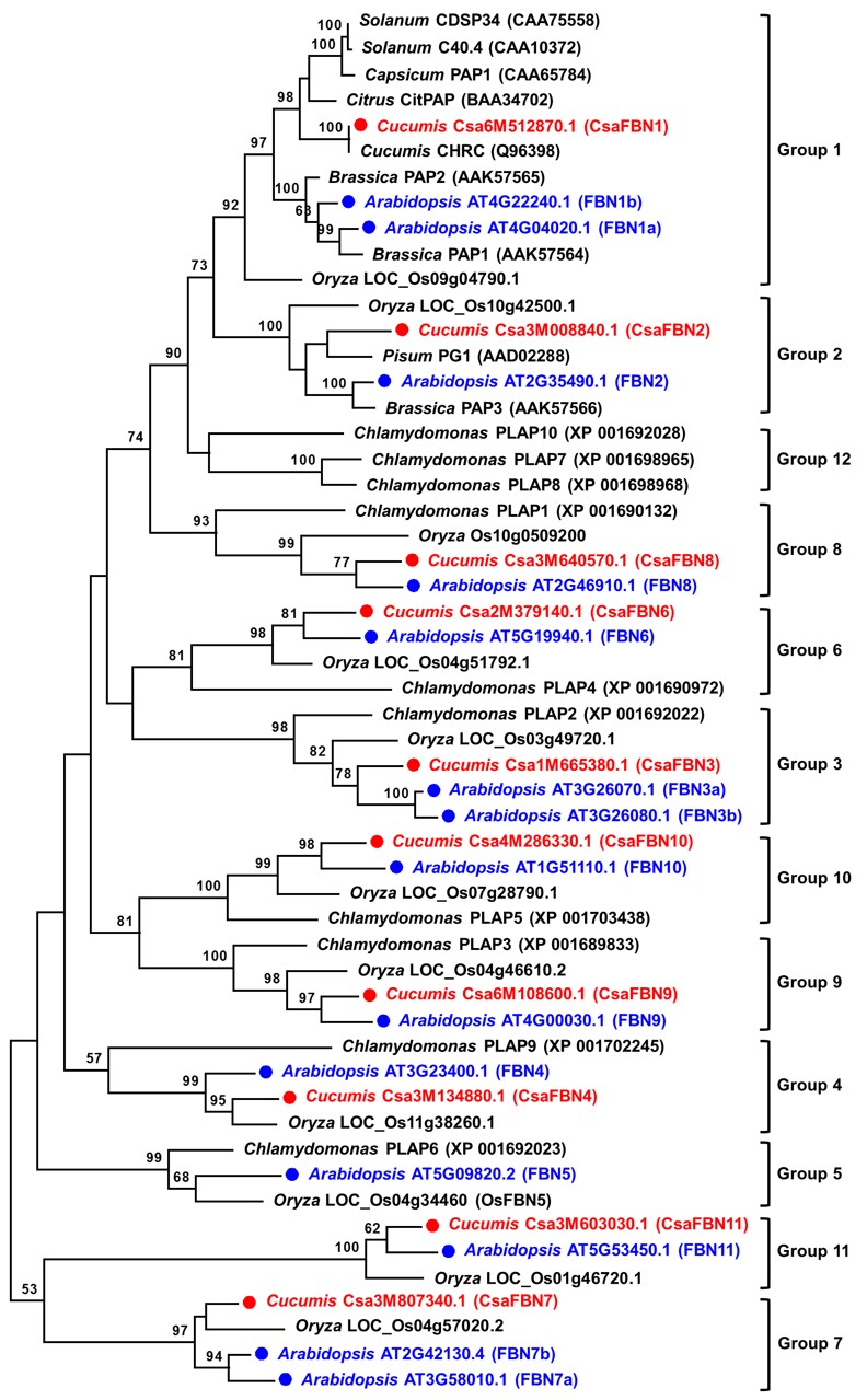
Fibrillin (FBN) is a plastid lipid-associated protein found in photosynthetic organisms from cyanobacteria to plants. In this study, 10 CsaFBN genes were identified in genomic DNA sequences of cucumber (Chinese long and Gy14) through database searches using the conserved domain of FBN and the 14 FBN genes of Arabidopsis. Phylogenetic analysis of CsaFBN protein sequences showed that there was no counterpart of Arabidopsis and rice FBN5 in the cucumber genome. FBN5 is essential for growth in Arabidopsis and rice; its absence in cucumber may be because of incomplete genome sequences or that another FBN carries out its functions. Among the 10 CsaFBN genes, CsaFBN1 and CsaFBN9 were the most divergent in terms of nucleotide sequences. Most of the CsaFBN genes were expressed in the leaf, stem, and fruit. CsaFBN4 showed the highest mRNA expression levels in various tissues, followed by CsaFBN6, CsaFBN1, and CsaFBN9. High-light stress combined with low temperature decreased photosynthetic efficiency and highly induced transcript levels of CsaFBN1, CsaFBN6, and CsaFBN11, which decreased after 24 h treatment. Transcript levels of the other seven genes were changed only slightly. This result suggests that CsaFBN1, CsaFBN6, and CsaFBN11 may be involved in photoprotection under high-light conditions at low temperature.
Keywords: 
;  ;  ;  ;  
Copyright: This open access article is published under a Creative Commons CC BY 4.0 license, which permit the free download, distribution, and reuse, provided that the author and preprint are cited in any reuse.
Prerpints.org logo

Preprints.org is a free preprint server supported by MDPI in Basel, Switzerland.

Subscribe

Disclaimer

Terms of Use

Privacy Policy

Privacy Settings

© 2026 MDPI (Basel, Switzerland) unless otherwise stated