Submitted:
26 April 2026
Posted:
27 April 2026
You are already at the latest version
Abstract
Keywords:
Introduction
Literature Review
Methodology
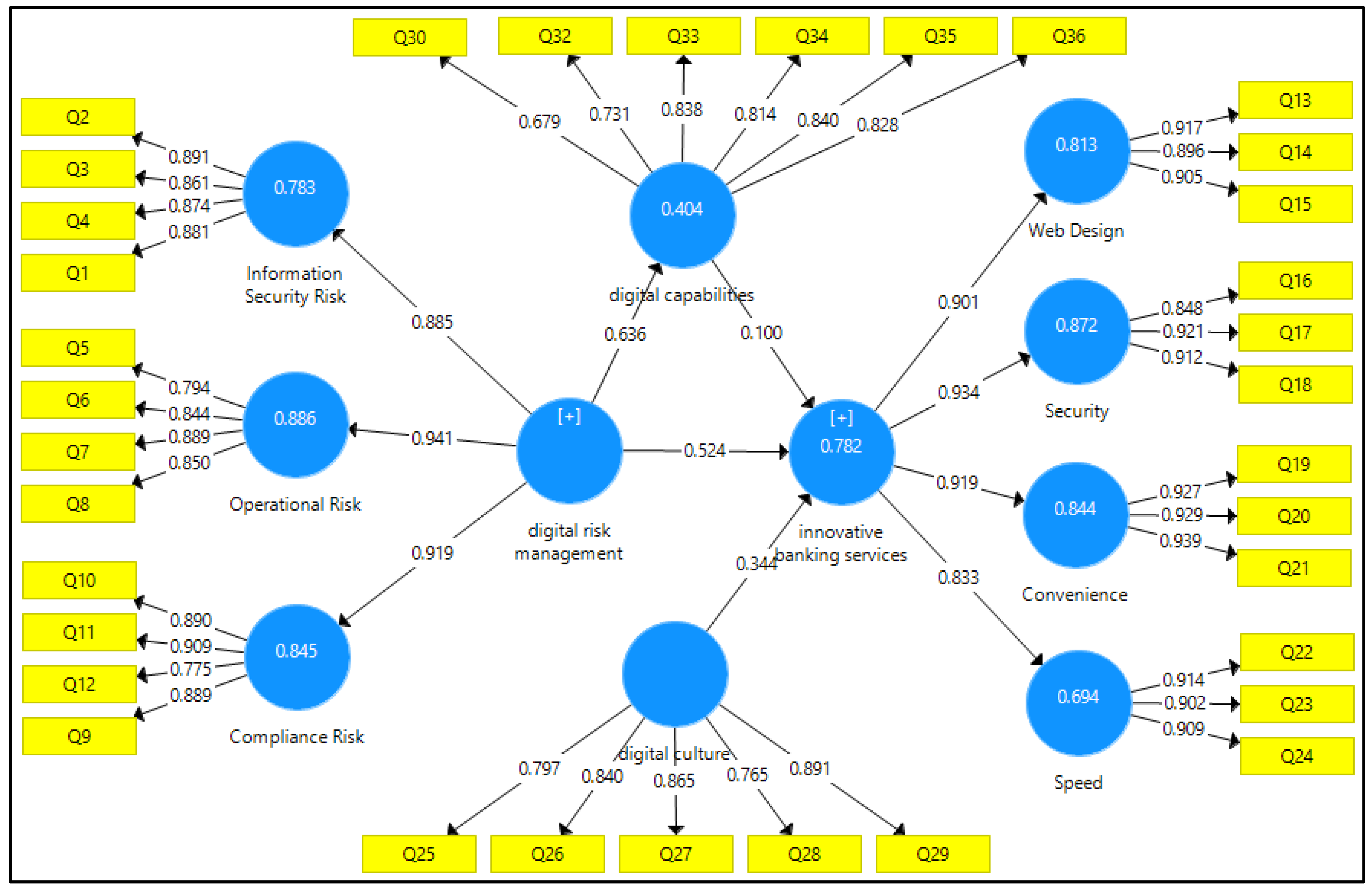
Data Analysis and Findings
Conclusion and Implications
Implications
Future Research Directions and Limitations
Funding
References
- Abiodun, K., Jinadu, S. O., Alaka, E., Igba, E., & Ezeh, V. N. (2024). Risk-sensitive financial dashboards with embedded machine learning: A user-centric approach to operational transparency. International Journal of Scientific Research and Modern Technology, 3(2), 1-18.
- Afdawaiza, A., Mas’ud, R., & Manulandong, S. Q. (2024). Islamic Banks in the digital age: balancing innovation with Sharia principles. IKONOMIKA, 33-50.
- Ahmed, F., Hussain, A., Khan, S. N., Malik, A. H., Asim, M., Ahmad, S., & El-Affendi, M. (2024). Digital risk and financial inclusion: Balance between auxiliary innovation and protecting digital banking customers. Risks, 12(8), 133.
- Ahmad, I., Fatima, T., Ali, A., & Imran, M. (2024). Digital Financial Services in Pakistan Aligning Innovation with Islamic Banking and Finance. Al-Mahdi Research Journal (MRJ), 5(4), 781-786.
- Al-khawaja, H., AbuBaker, S., & AlZu’bi, S. (2025). Financial Technology and its Role in Enhancing Digital Services in the Jordanian Commercial Banks. Al-Basaer Journal of Business Research, 1(1).
- Andarwati, M., Yuniarti, S., Jatmiko, A. R., Putra, F. A. I. A., Swalaganata, G., & Andriono, A. T. (2025). User Satisfaction in AI-Driven Islamic Fintech: An Extended Technology Acceptance Model with Task--Technology Fit and Sharia Compliance. International Journal of Advanced Computer Science & Applications, 16(10).
- Archer, S., & Haron, A. (2013). Operational risk exposures of Islamic banks. Islamic finance: the new regulatory challenge, 133-52.
- Aziz, L. A. R., & Andriansyah, Y. (2023). The role artificial intelligence in modern banking: an exploration of AI-driven approaches for enhanced fraud prevention, risk management, and regulatory compliance. Reviews of Contemporary Business Analytics, 6(1), 110-132.
- Eckert, T., & Hüsig, S. (2022). Innovation portfolio management: A systematic review and research agenda in regards to digital service innovations. Management Review Quarterly, 72(1), 187-230.
- Hair, Joe F., Jr., Marko Sarstedt, Lucas Hopkins, and Volker G. Kuppelwieser. (2014). Partial least squares structural equation modeling (PLS-SEM): An emerging tool in business research. European Business Review 26: 106–21.
- Hassan, M. K., Rabbani, M. R., Jreisat, A., & Hossain, M. M. (2022). Fintech, pandemic, and the Islamic financial system: Innovative financial services and its shariah compliance. In FinTech in Islamic Financial Institutions: Scope, Challenges, and Implications in Islamic Finance (pp. 243-261). Cham: Springer International Publishing.
- Hazar, A., & Babuşcu, Ş. (2023). Financial Technologies: Digital Payment Systems and Digital Banking. Today's Dynamics. Journal of Research. Innovation and Technologies, 2(4), 162-178.
- Hinkin, Timothy R. (1995). A Review of Scale Development Practices in the Study of Organizations. Journal of Management 21: 23.
- Ifedayo, A. E., Olugbade, D., & Hamid, S. (2025). Integrating Artificial Intelligence with Blockchain: A Literature Review on Opportunities, Challenges, and Applications. Blockchain, Artificial Intelligence, and Future Research, 1(1), 52-69.
- Ines, H., & Adnene, A. (2025). Displaced Commercial Risk: Quantitative Measurement and Impact on Islamic Banks. Pakistan Journal of Life & Social Sciences, 23(2).
- Jing, A. (2023). The technology and digital financial risk management model using intelligent data processing. Optik, 273, 170410.
- John, B. (2025). Exploring Digital Maturity and the Role of Artificial Intelligence in Islamic Banks Enhancing Digital Financial Inclusion Through Al Rajhi Bank's Experience.
- Kamal, A., Hussain, T., & Khan, M. M. S. (2021). Impact of Financial inclusion and financial stability: Empirical and theoretical review. Liberal Arts and Social Sciences International Journal (LASSIJ), 5(1), 510-524.
- Kessler, M., Rosca, E., & Arlinghaus, J. (2024). Risk management behaviour in digital factories: the influence of technology and task uncertainty on managerial risk responses. Supply Chain Management: An International Journal, 29(2), 297-314.
- Kotarba, M. (2023). Digital transformation of financial institutions. In The Digital Revolution in Banking, Insurance and Capital Markets (pp. 47-64). Routledge.
- Kumari, A., & Devi, N. C. (2022). The impact of fintech and blockchain technologies on banking and financial services. Technology Innovation Management Review, 12(1/2).
- Liaqat, M. M., Sair, S. A., & Sohail, A. (2025). THE IMPACT OF SHARIAH GOVERNANCE, RISK MANAGEMENT AND FINANCIAL INNOVATION UPON PERFORMANCE: ORGANIZATIONAL AGILITY AS MEDIATOR. Gomal University Journal of Research, 41(1), 01-12.
- Ly, N. T., & Huong, N. T. (2024). Exploring the nexus of organizational culture, digital capabilities, and organizational readiness for change in primary school in digital transformation: A quantitative analysis. International Journal of Educational Methodology, 10(2), 325-336.
- Mandych, O., Zaika, S., Zaika, O., Zhyliakova, O., & Blуznіuk, О. (2023). Risk management of innovation activities in the digital ecosystem. Innovations in The Scientific, Technical and Social Ecosystems, 1(6), 24-45.
- Mbodj, A., & Laye, S. (2025). Reducing poverty through financial growth: The impact of financial inclusion and development in emerging economies. Journal of Business and Economic Options, 8(1), 61-76.
- Menezes, H. G., & Rete, O. M. (2026). Digital Risk Management in Digital Transformation Contexts. In Innovation Management for Disruptive Maturity in Competitive Scenarios (pp. 311-330). IGI Global Scientific Publishing.
- Mishchenko, S., Naumenkova, S., Mishchenko, V., & Dorofeiev, D. (2021). Innovation risk management in financial institutions. Investment Management and Financial Innovations, 18(1), 191-203.
- Mohamed, H. (2021). Managing Islamic financial risks and new technological risks. In Artificial Intelligence and Islamic Finance (pp. 61-76). Routledge.
- Mohd Haridan, N., Sheikh Hassan, A. F., Mohammed Shah, S., & Mustafa, H. (2023). Financial innovation in Islamic banks: evidence on the interaction between Shariah board and FinTech. Journal of Islamic Accounting and Business Research, 14(6), 911-930.
- Muslim, M. (2024). The evolution of financial products and services in the digital age. Advances in Economics & Financial Studies, 2(1), 33-43.
- Mustapha, R., & Malkan, S. N. A. (2025). Maqasid Al-Shariah in The Ai Era: Balancing Innovation and Islamic Ethical Principles. International Journal of Islamic Theology & Civilization (E-ISSN-3009-1551), 3(3), 1-21.
- Nasution, E. R. (2025). SHARIA COMPLIANCE IN ISLAMIC BANKING IN INDONESIA: LEGAL CHALLENGES AND OPPORTUNITIES IN THE DIGITAL AGE. Kanun Jurnal Ilmu Hukum, 27(2).
- Pattabhi, A. (2022). Big Data Analytics in Banking Risk Management: AI-Powered Decision Support Systems. International Journal of Artificial Intelligence, Data Science, and Machine Learning, 3(2), 26-35.
- Proksch, D., Rosin, A. F., Stubner, S., & Pinkwart, A. (2024). The influence of a digital strategy on the digitalization of new ventures: The mediating effect of digital capabilities and a digital culture. Journal of small business management, 62(1), 1-29.
- Raimi, L., Abdur-Rauf, I. A., & Ashafa, S. A. (2024). Does Islamic sustainable finance support sustainable development goals to avert financial risk in the management of Islamic finance products? A critical literature review. Journal of Risk and Financial Management, 17(6), 236.
- Rashid, A., Akmal, M., & Shah, S. M. A. R. (2024). Corporate governance and risk management in Islamic and convectional financial institutions: explaining the role of institutional quality. Journal of Islamic Accounting and Business Research, 15(3), 466-498.
- Ringle, Christian M., Marko Sarstedt, Rebecca Mitchell, and Siegfried P. Gudergan. (2020). Partial least squares structural equation modeling in HRM research. The International Journal of Human Resource Management 31: 1617–43.
- Saha, A., Raut, R., & Kumar, M. (2025). Digital technology adoption challenges in the agri-food supply chain from the perspective of attaining sustainable development goals. The international journal of logistics management, 36(2), 556-588.
- Salleh, S., Alwi, N. M., & Ariffin, N. M. (2025). Evolution of Shariah Governance Practices in Shariah Risk Management Function from The Institutional Theory Perspective. International Journal of Economics, Management and Accounting, 33(2), 377-409.
- Sarwar, M. (2024). Financial Risk Management: It’s Implications and Compliance with Shari’ah Standards. Al-Marjān, 2(3), 01-17.
- Syahri, N. A., & Harjito, D. A. (2020). The effect of financing using the principle of profit-loss sharing on profitability level of commercial Islamic bank registered in Bank Indonesia. Asian Journal of Islamic Management (AJIM), 46-58.
- Teguh, M. J., Noermijati, N., Moko, W., & Rofiaty, R. (2022). The Impact of Digital Organizational Culture and Digital Capability on Organizational Performance through Digital Innovation Mediation in the COVID-19 Era: A Study on Indonesian Pharmaceutical SOEs. Jurnal Pengurusan, 66.
- Toshtemirovich Mamadiyarov, Z. (2021, December). Risk management in the remote provision of banking services in the conditions of digital transformation of banks. In Proceedings of the 5th International Conference on Future Networks and Distributed Systems (pp. 311-317).
- Webber, D. J., Hughes, E., Pacheco, G., & Parry, G. (2022). Investment in digital infrastructure: Why and for whom?. Region, 9(1), 147-163.
- Yuryev, D. A., Ermolaev, K. N., & Nedorezova, E. S. (2022, April). The banking services market in the innovative economy development. In Proceedings of the International Conference Engineering Innovations and Sustainable Development (pp. 425-432). Cham: Springer International Publishing.
- Zhen, Z., Yousaf, Z., Radulescu, M., & Yasir, M. (2021). Nexus of digital organizational culture, capabilities, organizational readiness, and innovation: Investigation of SMEs operating in the digital economy. Sustainability, 13(2), 720.


| Type of Questionnaire | Response Rate |
| Distributed | 305 |
| Returned | 291 |
| Incomplete | 10 |
| Returned and usable | 281 |
| Response rate percentage | 92% |
| Min | Max | Mean | SD | Cronbach | |
| Information Security Risk | 1 | 5 | 3.49 | 0.874 | 0.776 |
| Operational Risk | 1 | 5 | 3.55 | 0.984 | 0.789 |
| Compliance Risk | 1 | 5 | 3.78 | 0.786 | 0.791 |
| Web Design | 1 | 5 | 3.21 | 1.033 | 0.811 |
| Security | 1 | 5 | 2.99 | 1.109 | 0.820 |
| Convenience | 1 | 5 | 3.98 | 0.873 | 0.852 |
| Speed | 1 | 5 | 3.02 | 0.764 | 0.765 |
| Digital capabilities | 1 | 5 | 3.17 | 0.810 | 0.672 |
| Digital culture | 1 | 5 | 3.0282 | 0.901 | 0.722 |
| Factor | Item | Loadings | Alpha | CR | AVE |
|---|---|---|---|---|---|
| Information Security Risk |
Q1 Q2 Q3 Q4 |
0.881 0.891 0.861 0.874 |
0.906 | 0.927 | 0.681 |
| Operational Risk |
Q5 Q6 Q7 Q8 |
0.794 0.844 0.889 0.850 |
0.944 | 0.927 | 0.681 |
| Compliance Risk | Q9 Q10 Q11 Q12 |
0.889 0.890 0.909 0.775 |
0.903 | 0.928 | 0.723 |
| Web Design | Q13 Q14 Q15 |
0.917 0.896 0.905 |
0.911 | 0.934 | 0.741 |
| Security | Q16 Q17 Q18 |
0.848 0.921 0.912 |
0.911 | 0.934 | 0.741 |
| Convenience | Q19 Q20 Q21 |
0.927 0.929 0.939 |
0.911 | 0.934 | 0.741 |
| Speed | Q22 Q23 Q24 |
0.914 0.902 0.909 |
0.911 | 0.934 | 0.741 |
| Digital capabilities | Q30 Q32 Q33 Q34 Q35 Q36 |
0.679 0.731 0.838 0.814 0.840 0.828 |
0.878 | 0.909 | 0.625 |
| Digital culture | Q25 Q26 Q27 Q28 Q29 |
0.797 0.840 0.865 0.765 0.891 |
0.889 | 0.919 | 0.694 |
| Variable | Information Security Risk | Operational Risk |
Compliance Risk | Web Design | Security | Convenience | Speed | Digital capabilities | Digital culture |
| Information Security Risk | 0.785 | ||||||||
| Operational Risk | 0.760 | 0.861 | |||||||
| Compliance Risk | 0.690 | 0.723 | 0.884 | ||||||
| Web Design | 0.772 | 0.764 | 0.719 | 0.825 | |||||
| Security | 0.727 | 0.675 | 0.800 | 0.711 | 0.690 | ||||
| Convenience | 0.863 | 0.654 | 0.812 | 0.763 | 0.800 | 0.699 | |||
| Speed | 0.812 | 0.567 | 0.656 | 0.609 | 0.753 | 0.567 | 0.732 | ||
| Digital capabilities | 0.779 | 0.654 | 0.373 | 0.490 | 0.574 | 0.632 | 0.324 | 0.576 | |
| Digital culture | 0.791 | 0.699 | 0.490 | 0.368 | 0.755 | 0.654 | 0.454 | 0.432 | 0.654 |
| Hypotheses | Path coefficient | T values | p-values | Result | |
|---|---|---|---|---|---|
| H1 | digital risk management → innovative banking services | 0.536 | 2.654 | 0.000 | Supported |
| H1.1 | digital risk management → web design | 0.789 | 2.654 | 0.000 | Supported |
| H1.2 | digital risk management → security | 0.739 | 2.998 | 0.000 | Supported |
| H1.3 | digital risk management → convivence | 0.757 | 3.209 | 0.000 | Supported |
| H1.4 | digital risk management → speed | 0.705 | 2.766 | 0.000 | Supported |
| H2 | digital risk management → digital capabilities | 0.636 | 6.029 | 0.000 | Supported |
| H3 | digital capabilities → innovative banking services | 0.100 | 2.102 | 0.036 | Supported |
| H4 | digital risk management → digital capabilities → innovative banking services | 0.058 | 2.053 | 0.041 | Supported |
| H5 | digital risk management * digital culture → innovative banking services | 0.023 | 1.427 | 0.154 | Not supported |
Disclaimer/Publisher’s Note: The statements, opinions and data contained in all publications are solely those of the individual author(s) and contributor(s) and not of MDPI and/or the editor(s). MDPI and/or the editor(s) disclaim responsibility for any injury to people or property resulting from any ideas, methods, instructions or products referred to in the content. |
© 2026 by the authors. Licensee MDPI, Basel, Switzerland. This article is an open access article distributed under the terms and conditions of the Creative Commons Attribution (CC BY) license (http://creativecommons.org/licenses/by/4.0/).