Preprint
Article

This version is not peer-reviewed.

Spatiotemporal Evolution and Driving Mechanisms of Urban Eco-Efficiency in the Yangtze River Economic Belt: A Combined Machine Learning and GTWR Approach

Submitted:

22 April 2026

Posted:

22 April 2026

You are already at the latest version

Abstract
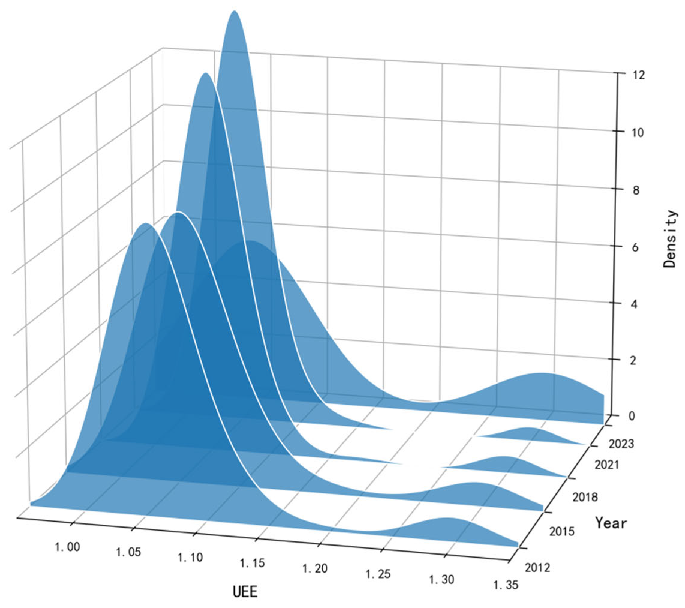
Urban eco-efficiency (UEE) is fundamental to achieving China's dual-carbon goals. However, literature has overlooked green space carbon sequestration, and linear models fail to capture complex nonlinear relationships. This study integrates green space carbon sinks into the evaluation framework, employing the global super-efficiency EBM model to measure the UEE of 108 cities in the Yangtze River Economic Belt (YREB) from 2012 to 2023. It combines XGBoost-SHAP with Geographically and Temporally Weighted Regression (GTWR) to examine UEE's spatiotemporal dynamics and driving mechanisms. The findings reveal that: (1) UEE in the YREB increased from 1.0760 in 2012 to 1.0990 in 2023, while spatial polarization became more pronounced. (2) Core driving factors exhibited significant nonlinear threshold and interactive effects. Specifically, fiscal decentralization's environmental dividend is contingent on active government intervention to circumvent localized "race to the bottom" behaviors. Furthermore, population density transitions from yielding scale dividends to inducing "crowding effects" beyond optimal capacities—a degradation advanced financial systems appear unable to mitigate. (3) A spatiotemporal misalignment was observed: fiscal decentralization unleashed green institutional dividends downstream (coefficients up to 0.0682), but caused a race to the bottom in middle and upper reaches (extending to -0.6548); excessive population agglomeration in megacities induced a crowding effect eroding early pollution control dividends. This study supports abandoning one-size-fits-all approaches and developing precise, spatiotemporally differentiated low-carbon policies.
Keywords: 
;  ;  ;  ;  
Copyright: This open access article is published under a Creative Commons CC BY 4.0 license, which permit the free download, distribution, and reuse, provided that the author and preprint are cited in any reuse.
Prerpints.org logo

Preprints.org is a free preprint server supported by MDPI in Basel, Switzerland.

Subscribe

Disclaimer

Terms of Use

Privacy Policy

Privacy Settings

© 2026 MDPI (Basel, Switzerland) unless otherwise stated