Preprint
Article

This version is not peer-reviewed.

Evaluating the Cost-Effectiveness and Budget Impact of the 20-Valent Pneumococcal Conjugate Vaccine Among Adults in Taiwan

Submitted:

14 April 2026

Posted:

15 April 2026

You are already at the latest version

Abstract
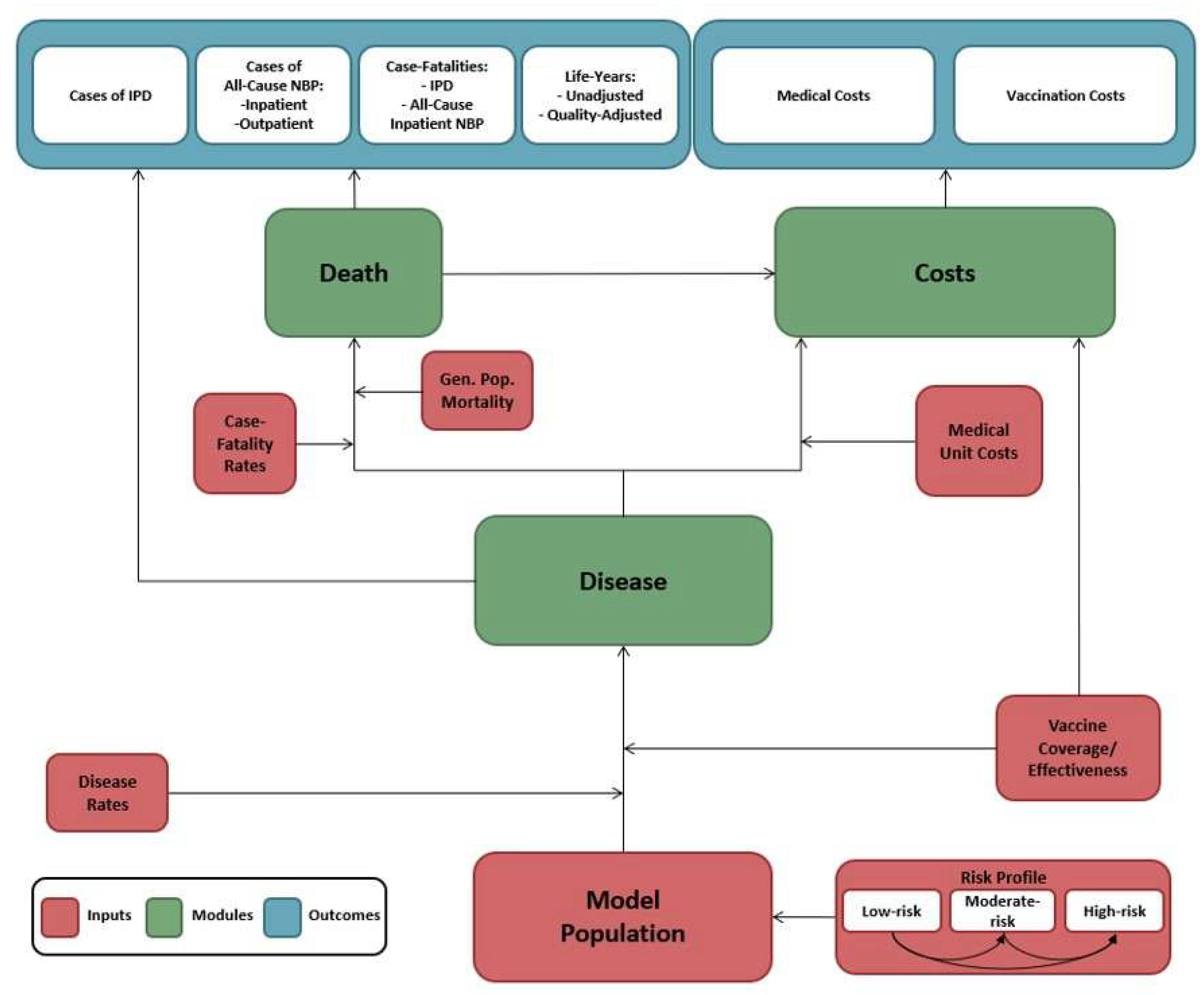
Background/Objectives. The 13-valent pneumococcal conjugate vaccine (PCV13), followed by the 23-valent pneumococcal polysaccharide vaccine (PPV23; PCV13→PPV23), was recommended for adults with high-risk conditions and all adults aged ≥65 years. With the availability of the 20-valent PCV (PCV20), which provides broader protection against pneumococcal disease, Taiwan CDC recently recommended to replace PCV13→PPV23 with PCV20. However, there is no economic evidence to support the recommendation. Therefore, the objective of the study is to assess the short- and long-term clinical and economic value of PCV20 to support the recommendation. Methods. A lifetime cost-effectiveness analysis (CEA) based on a single cohort and five-year budget impact analysis (BIA) based on rolling cohorts were conducted from a healthcare system perspective to evaluate replacing PCV13→PPV23 with PCV20 among high-risk adults aged 18–64 years and all adults aged 65–99 years. Results. In CEA, PCV20 was estimated to reduce pneumococcal disease cases by 4,684 and deaths by 160 among the model population (N = 5.5M) over a lifetime horizon. Total costs decreased by NT $2.3 billion while quality-adjusted life-years (QALYs) increased by 944, making PCV20 the dominant strategy versus PCV13→PPV23. BIA showed budget savings of NT $5.4 billion over five years including NT$2.4 billion in the first year. Conclusions. Switching to PCV20 for adults with high-risk conditions and all adults aged ≥ 65 years would substantially reduce the burden of pneumococcal disease and related deaths, leading to cost and budget savings for Taiwan's healthcare system.
Keywords: 
;  ;  ;  
Copyright: This open access article is published under a Creative Commons CC BY 4.0 license, which permit the free download, distribution, and reuse, provided that the author and preprint are cited in any reuse.
Prerpints.org logo

Preprints.org is a free preprint server supported by MDPI in Basel, Switzerland.

Subscribe

Disclaimer

Terms of Use

Privacy Policy

Privacy Settings

© 2026 MDPI (Basel, Switzerland) unless otherwise stated