Preprint
Article

This version is not peer-reviewed.

Multilingual Sentiment and Topic Analytics for FixMyStreet Brussels: Spatio-Temporal Hotspot Detection and Decision Support from Citizen Reports

Submitted:

14 April 2026

Posted:

15 April 2026

You are already at the latest version

Abstract
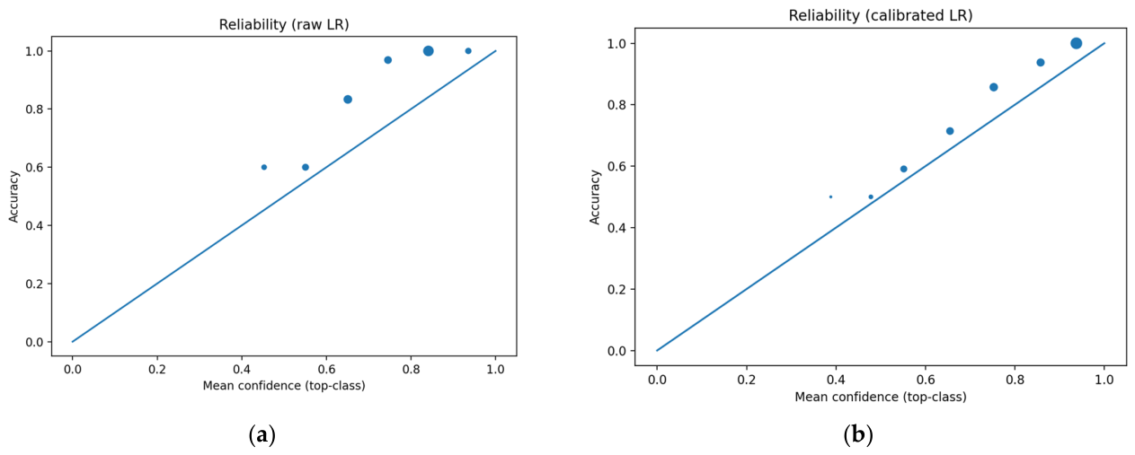
Citizen-reporting platforms generate high-volume, multilingual streams of service requests, yet operational triage often relies on coarse category labels and manual inspection. This study develops an explainable, calibration-aware analytics pipeline for FixMyStreet Brussels reports, combining text-based urgency modeling, topic discovery, and spatio-temporal hotspot scoring to support municipal decision-making. From 522,132 raw reports, we build an English-normalized text field for modeling, derive resolution-time outcomes from closed cases, and curate a 1,000-item gold standard with an explicit high-urgency class. A TF–IDF logistic regression baseline achieves strong classification performance and, after probability calibration, yields well-behaved confidence estimates suitable for risk-aware prioritization. Topic-level analyses reveal dominant themes related to sidewalks, road damage, and bulky waste, and hotspot scores highlight persistent, high-impact issue clusters. Event detection on aggregated signals did not identify statistically significant shocks during the analysis window, suggesting that the observed dynamics are driven by chronic, recurring problems rather than abrupt anomalies. Explainability audits via SHAP expose linguistically intuitive drivers for urgent cases (e.g., dangerous, risk, accident) and complaint-oriented terms (e.g., abandoned, illegal, dirty), providing transparent hooks for governance review.
Keywords: 
;  ;  ;  ;  ;  ;  ;  
Copyright: This open access article is published under a Creative Commons CC BY 4.0 license, which permit the free download, distribution, and reuse, provided that the author and preprint are cited in any reuse.
Prerpints.org logo

Preprints.org is a free preprint server supported by MDPI in Basel, Switzerland.

Subscribe

Disclaimer

Terms of Use

Privacy Policy

Privacy Settings

© 2026 MDPI (Basel, Switzerland) unless otherwise stated