Preprint
Article

This version is not peer-reviewed.

RADIAN: Regime-Adaptive Dilated Inter-Attention Network for Non-Stationary Financial Time-Series Forecasting

Submitted:

11 April 2026

Posted:

14 April 2026

You are already at the latest version

Abstract
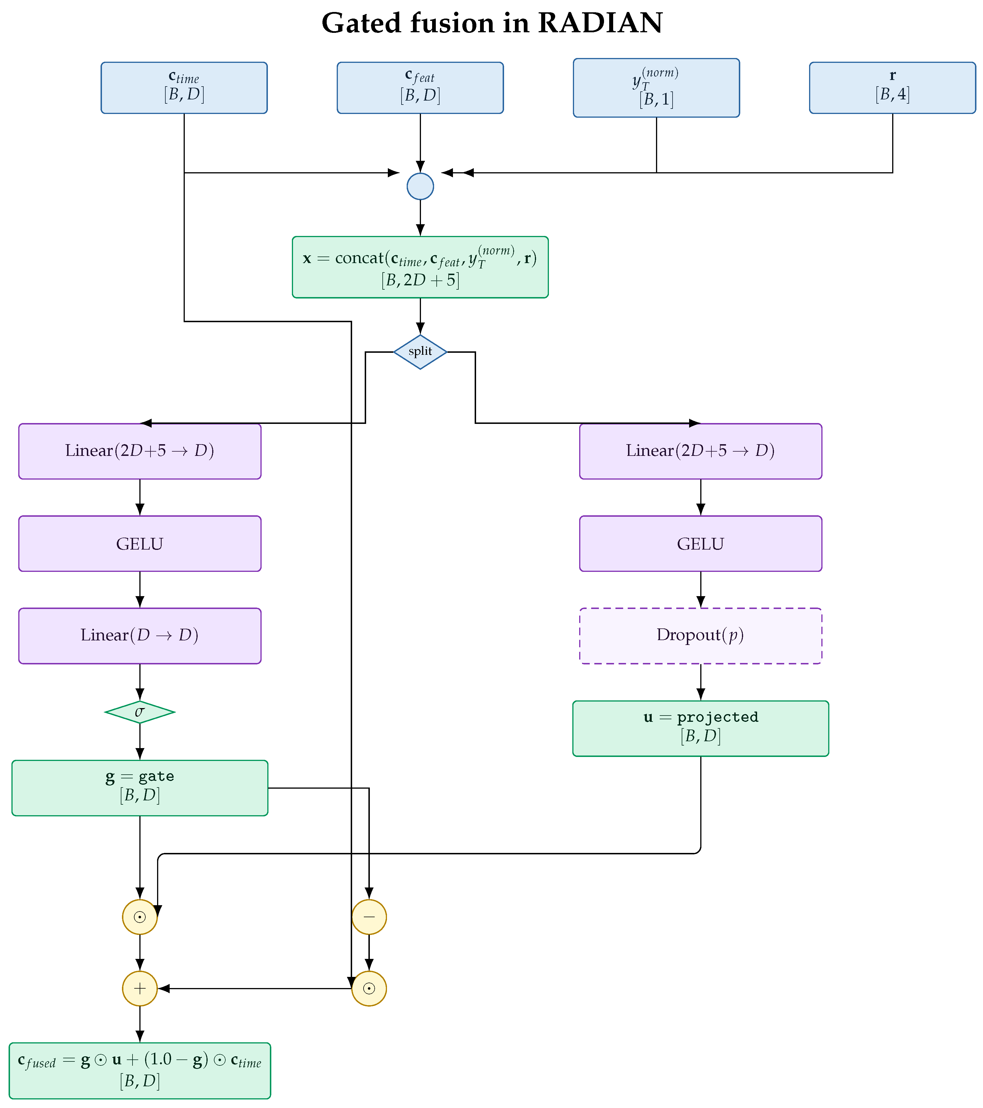
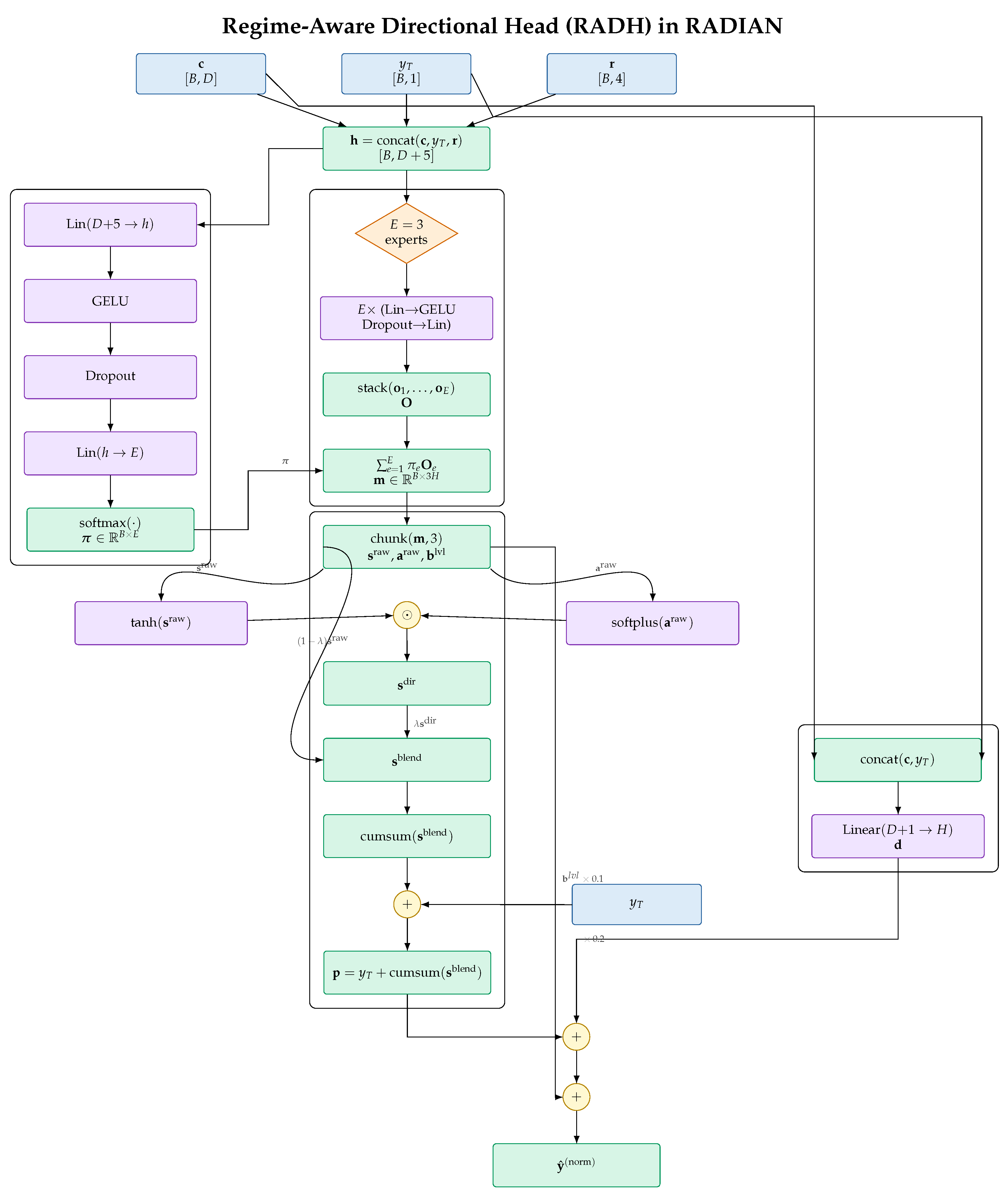
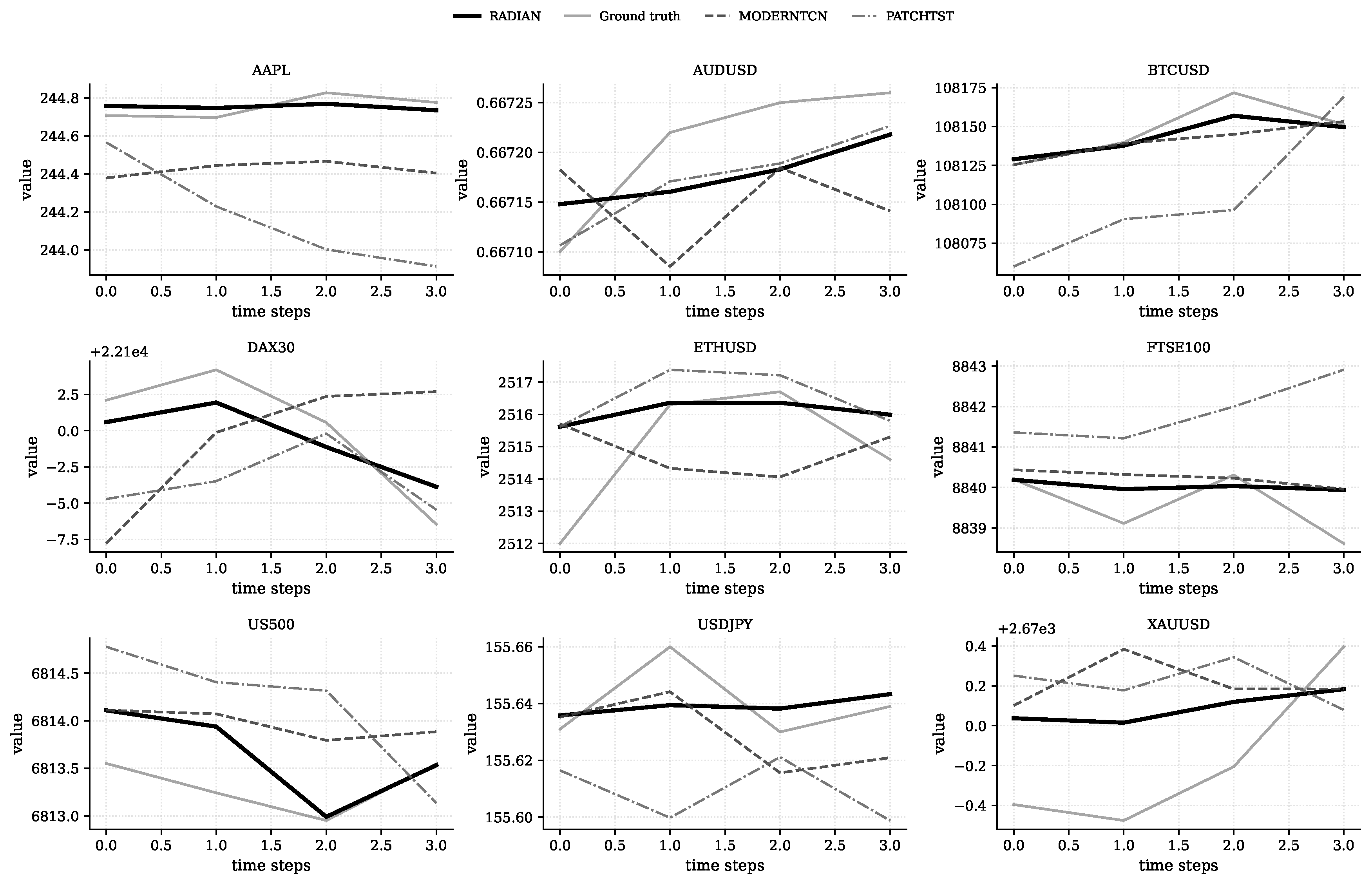
Financial forecasting is challenged by non-stationarity, volatility clustering, and regime transitions. Many neural forecasting pipelines use expressive encoders but fixed decoder mappings, which can reduce robustness under distribution shift. This paper introduces RADIAN, a forecasting architecture that keeps representation learning regime-agnostic and applies deterministic, causal regime conditioning only in fusion and decoding modules, using a four-dimensional regime vector computed from normalized one-step target returns within the input window. RADIAN is evaluated under a fixed protocol on nine hourly financial datasets spanning equities, foreign exchange, cryptocurrencies, indices, and commodities, against eight baseline models and three random seeds, and attains the lowest mean test MAE across datasets with an average improvement of 0.6704% relative to the strongest per-dataset baseline (range: 0.2542%–2.1234%). Paired statistical testing yields three unadjusted significant comparisons at p < 0.05, of which two remain significant after Benjamini–Hochberg correction, with large paired effect sizes (median |d| = 1.9312). Component ablations show that decoder-side mechanisms are material: removing regime features increases RMSE by 1.38% and decreases directional accuracy by 0.91 percentage points, while removing path decoding increases RMSE by 4.38%, supporting decoder-side regime conditioning as an effective mechanism for robustness in non-stationary financial forecasting.
Keywords: 
;  ;  ;  ;  
Copyright: This open access article is published under a Creative Commons CC BY 4.0 license, which permit the free download, distribution, and reuse, provided that the author and preprint are cited in any reuse.
Prerpints.org logo

Preprints.org is a free preprint server supported by MDPI in Basel, Switzerland.

Subscribe

Disclaimer

Terms of Use

Privacy Policy

Privacy Settings

© 2026 MDPI (Basel, Switzerland) unless otherwise stated