Preprint
Article

This version is not peer-reviewed.

Autonomous UAV Target Search Method Based on Lightweight YOLOv8n and Coverage Path Planning

Submitted:

10 April 2026

Posted:

13 April 2026

You are already at the latest version

Abstract
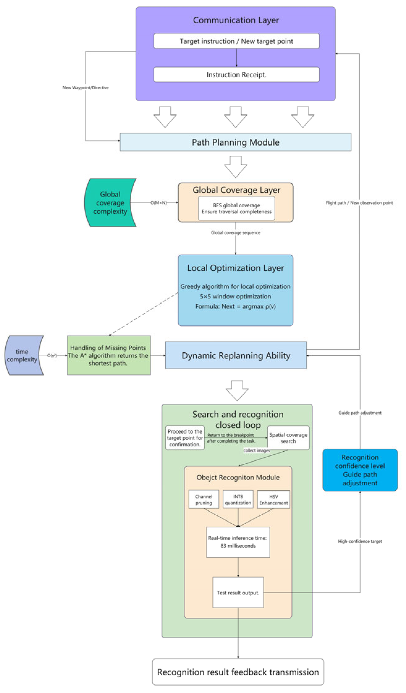
Unmanned aerial vehicles (UAVs) have wide application prospects in disaster search and rescue, ecological monitoring and environmental inspection tasks, where target search is a key link to realize autonomous task execution. UAVs often face challenges related to limited onboard computational resources and inefficient environmental coverage when used for target search. To address these issues, this paper proposes an autonomous search method for UAVs based on combined lightweight target detection and coverage path planning. In this method, the target search task was decomposed into two core parts: target recognition and path planning. Firstly, in terms of target recognition, the YOLOv8n model was subjected to channel pruning and INT8 quantization to reduce its computational complexity, while HSV space data augmentation was incorporated to enhance recognition robustness in complex environments. Secondly, path planning was formulated as a dual-layer task comprising "spatial coverage + target confirmation." A grid-based search environment model was constructed, and a coverage path planning strategy was put forward that integrated Breadth-First Search (BFS) with local greedy optimization to achieve efficient traversal of unknown areas. Simultaneously, the A* algorithm was employed for path backtracking to cover omitted regions. Finally, a simulation platform for UAV target search was built to validate the recognition performance and search efficiency of the proposed method. The experimental results demonstrated that the proposed method significantly improved the UAV target search efficiency and reduced the path redundancy while ensuring the recognition accuracy, thereby offering an effective solution for autonomous UAV search on resource-constrained embedded platforms.
Keywords: 
;  ;  ;  ;  
Copyright: This open access article is published under a Creative Commons CC BY 4.0 license, which permit the free download, distribution, and reuse, provided that the author and preprint are cited in any reuse.
Prerpints.org logo

Preprints.org is a free preprint server supported by MDPI in Basel, Switzerland.

Subscribe

Disclaimer

Terms of Use

Privacy Policy

Privacy Settings

© 2026 MDPI (Basel, Switzerland) unless otherwise stated